Abstract
Located in the southwestern region of China, the Yunnan–Kweichow Plateau, is closely related to the origins of Pyrus L. Despite this important status, there has been relatively little population genetics research focused on the wild Pyrus species in this area. To address this gap in knowledge, the present study was conducted investigating wild Pyrus species distributions in the Yunnan–Kweichow Plateau region. These analyses entailed the collection of 80 accessions, whole-genome resequencing, and the detection of variants including SNPs, InDels, SVs, and CNVs. Genetic structure analyses revealed clear differences between P. pashia and P. calleryana, where the former was additionally subdivided into five groups. The genetic structure of these accessions was closely aligned with their geographic distribution, highlighting the fragmented nature of wild Pyrus populations on the Yunnan–Kweichow Plateau. Analyses of genetic diversity suggested that the central and easter portions of Yunnan Province are key centers of Pyrus diversity on the Yunnan–Kweichow Plateau, whereas the highest degree of differentiation was observed for wild Pyrus in the southwest and northwest regions. Demographic analyses indicated that wild Pyrus populations on the Yunnan–Kweichow Plateau are currently in a state of population contraction, with evidence of migration events between these populations.
1. Introduction
Pear (Pyrus L.) is among the most popular and important fruit trees in the world, with more than 30 recognized species, of which 20 are key species indigenous to Europe, temperate regions in Asia, and mountainous areas in North Africa [1,2]. To date, more than 1800 subordinate taxa of Pyrus have been named (http://www.ipni.org, accessed on 1 June 2024), and over 5000 pear accessions are preserved worldwide [3], the majority of which are wild Pyrus that exhibit abundant genetic variation. Research on the genetic diversity of wild Pyrus is closely linked to studies on the origin and evolution of the Pyrus genus [4,5,6,7]. Previous reports based on chloroplast genome variations in different Pyrus species proposed that European pears and Asian pears evolved independently [8,9]. Subsequently, selective sweep analyses comparing wild and cultivated populations revealed that only a 515 Kb domestication interval is shared by both Asian pears and European pears, further supporting the notion of their independent domestication [10]. With increasing attention paid to wild Pyrus worldwide, many wild Pyrus species have been investigated to unravel their genetic diversity and population structure [11,12,13,14,15,16,17,18,19,20,21]. These findings will aid in elucidating the phylogenetic relationships of Pyrus, promoting the utilization and conservation of wild Pyrus germplasm, as well as contributing to the development of a core germplasm repository.
In the early stages, limited by technical constraints, studies on genetic diversity in Pyrus primarily relied on morphological [22,23,24], cytological [25], and palynological [26] methods. Emerging advancements in molecular biology, DNA-based molecular marker techniques have enabled more accurate and direct assessments of genetic diversity. Prior studies on the population genetics of Pyrus species have predominantly utilized molecular markers such as RAPD, AFLP, SRAP, and SSR [11,27,28,29]. In contrast with these markers, single-nucleotide polymorphisms (SNPs), which are bi-allelic, exhibit higher polymorphism, greater heritability, and broader distribution, making them ideal tools for efforts to assess relationships among species and to characterize genetic diversity [30]. Whole-genome resequencing (WGRS) leveraging the abundance of available Pyrus genomes [31,32,33,34,35,36,37,38] and increasingly advanced next-generation sequencing technologies is the most direct approach to identifying SNPs. Such WGRS-based analyses can reveal a myriad of genetic markers, supporting population genetic research. No reports to date, however, have leveraged WGRS to examine the genetic diversity of wild Pyrus species in the Yunnan–Kweichow Plateau.
Several reports suggest that Pyrus originated during the Cenozoic era in the Tertiary period, emerging in the mountainous areas in western or southwestern China, with the Yunnan–Kweichow Plateau in this region representing a particularly important site for the origin of Pyrus species [8,9,10,39]. Located in southwest China, the Yunnan–Kweichow Plateau is one of the four largest plateaus in China, ranging from 2000 to 4000 m in elevation and encompassing the majority of Guizhou and Yunnan provinces, as well as portions of Sichuan and Guanxi provinces. Yunnan Province has long been a hub of plant diversity and is home to approximately 57% of the Rosaceae plants in China [40,41]. Pyrus pashia Buch.-Ham.ex D.Don and Pyrus calleryana Decne. are the predominant species of wild Pyrus found in this region and are widely distributed across the area. P. pashia is highly adaptable and has been proposed to represent a transitional species between eastern and western pear varieties [7]. It is frequently employed as a pear rootstock in southwestern China, exhibiting high levels of intrapopulation variability that allow it to more effectively adapt to the variable, complex environmental conditions found in Yunnan Province. Due to its considerable production value and its important role in the phylogeny of Pyrus, P. pashia has attracted significant attention. Phenotypic diversity studies on P. pashia in central Bhutan indicate that this species exhibits abundant variation in 14 traits related to fruit color, size, shape, and texture, yet information on its genetic diversity at the molecular level is lacking [42]. Genetic diversity analyses based on two chloroplast intergenic spacers (accD-psaI and trnL-trnF) [43], as well as SSR markers [44], have revealed that P. pashia possesses high genetic diversity and displays significant genetic differentiation among populations from different regions. Although P. pashia in the Yunnan–Kweichow Plateau has garnered the interest of researchers due to its unique geographical location, there is still a lack of high-resolution marker-based research on the genetic diversity and population structure of this species in that area. P. calleryana is regarded as a more primitive Pyrus species [45], and it also serves as an ideal rootstock resource that grows across various Chinese provinces. Further research focused on P. calleryana has the potential to combat issues associated with its use as a rootstock, including secondary flowering and early leaf drop [46]. As one of the wild Pyrus species, P. calleryana exhibits high reproductive capacity and strong stress tolerance, leading to its widespread distribution worldwide. In the eastern United States, it has even been listed as an invasive species [47]. In China, P. calleryana is mainly distributed in the Zhejiang, Jiangsu, Anhui, Jiangxi, Guangdong, Guangxi, Hubei, Hunan, and Fujian Provinces, with marked differentiation between the northeastern and southwestern regions of Zhejiang. In the Yunnan–Kweichow Plateau, the distribution density of P. calleryana is lower than that of P. pashia, and no genetic diversity studies using SNP markers have been reported for this species in this region.
For this study, a field survey was conducted in the Yunnan–Kweichow Plateau region with the aim of clarifying the geographical distributions of P. pashia and P. calleryana while collecting tissue samples from wild Pyrus accessions. WGRS efforts were additionally used to study variations and assess population-level genetic diversity. The results of these analyses will provide a wealth of new molecular marker data for wild Pyrus species, clarifying their genetic diversity and population structure in the Yunnan–Kweichow Plateau region and thereby aiding the conservation of wild Pyrus resources.
2. Materials and Methods
2.1. Experimental Materials
Field surveys were conducted across most areas of the Yunnan–Kweichow Plateau during the 2023 season at the time of Pyrus flowering and fruit maturation. Samples were collected from identified wild Pyrus populations. Individual plants that were sampled were a minimum of 50 m apart. For all populations, young tender leaves from 3 to 5 P. pashia and P. calleryana plants naturally growing in the Yunnan–Kweichow Plateau were collected for DNA extraction, rapidly cooled, and stored at −80 °C.
2.2. Genomic Resequencing
A DNA kit (Plant Genomic DNA Kit) from TIANGEN® (Beijing, China) was used for the extraction of plant genomic DNA, the quality of which was then analyzed via 1% agarose gel electrophoresis and using a NanoPhotometer® spectrophotometer (IMPLEN, Munich, Germany). DNA samples that met the quality control criteria were then used to construct an Illumina small-fragment library, the quality of which was then confirmed. Library recovery efficiency and total quantity were assessed with a Qubit instrument, while library size distributions were verified by agarose gel electrophoresis to ensure DNA fragments were within the expected size range. Library samples that had undergone successful quality control were then used for PE150 sequencing performed with an Illumina NovaSeq 6000 (Berry Genomics, Beijing, China).
2.3. Data Filtering and Alignment
Raw sequencing data were initially evaluated with FastQC v.0.12.1 to ensure they were suitable for downstream analysis. Fastp v.0.23.4 was used to trim away adapter sequences, to remove reads of low quality (reads composed of >20% reads with a Q score < 5), and to discard any reads with >3 “N” bases [48]. Quality control data were then summarized, and statistics corresponding to the high-quality clean sequence data were compiled, including clean reads, Q20, Q30, and GC content. The T2T-level genome ‘Yunhong NO.1’ was selected as a reference genome, and the BWA software was used for alignment [49]. The results of alignment in the bam format were then sorted and indexed with SAMtools v.1.18 [50].
2.4. Variant Detection
SNP and insertion/deletion (InDel) calling were performed with Genome Analysis Toolkit (GATK) v.4.4.0.0 [51]. As downstream genetic analyses can be impacted by rare SNPs, and for those SNPs with high missing rates in a given population, a three-step filtering process was applied to identified variants. Preliminary results were first filtered with GATK using the following parameters: QD < 2.0 || FS > 60.0 || MQ < 40.0. A custom script was then employed for the removal of SNPs close to gaps or within 5 bp of one another. Lastly, vcftools v.0.1.16 [52] was used for filtering with the following parameters: maf, 0.05; max-missing, 0.8; minDP, 2; maxDP, 1000; minQ, 30; minGQ, 0; min-alleles, 2; max-alleles, 2. High-quality SNPs and InDels were annotated with ANNOVAR v. 2019Oct24 [53], which was used to count numbers and types of variants and to assess their distribution. Structural variants (SVs) were identified with BreakDancer v.2016.3.16 [54], filtering out those sites with a quality score < 40 and <2 read support numbers. Copy number variations (CNVs) were identified with CNVnator using a sequencing depth-based bin size of 100 [55].
2.5. Analyses of Population Structure
Genome-wide analyses of the phylogenetic relationships among these 80 Pyrus accessions were performed by constructing a neighbor-joining (NJ) tree with Phylip v.3.697 [56]. Plink v.2.0 [57] was utilized for principal component analysis (PCA). Structure analyses were performed by initially converting the format of the data in Plink, followed by the use of Admixture to establish the population structure [51].
2.6. Analyses of Genetic Diversity
Vcftools v.0.1.16 was used to calculate the Fst between each population pair and π values for these populations on a per-window basis (window size: 50,000 bp; step size: 10,000 bp) [52]. The format of the VCF files was converted with Plink, and the “--het” function was used to obtain files with the number of observed homozygous genotypes, the expected number of homozygous genotypes, and the number of non-missing genotypes. These values were then used to compute the observed heterozygosity (Ho) and expected heterozygosity (He) for particular populations. Minor allele frequency (MAF) values for these populations were calculated with the “--frq” function in Plink. The MAF value-containing file was then used for comparisons of the percentage of polymorphic loci (PPL), polymorphic information content (PIC), and the number of polymorphic markers for individual populations.
2.7. Linkage Disequilibrium and Tajima’s D Analyses
Linkage disequilibrium among populations was analyzed with PopLDdecay v.3.42, using a maximum distance of 500 Kb [58]. Tajima’s D values were calculated for each 100,000 bp window using Vcftools v.0.1.16.
2.8. Inferences of Population Demographic History
The effective population size (Ne) was estimated with SMC++ v1.15.4 [59]. Population parameters were scaled into years and individuals based on the mutation rate (3.9 × 10−9) and average generation time (5 years). TreeMix v. 1.13 was employed to estimate gene flow among populations [60]. Different numbers of migration edges were compared using the OptM 0.1.8 package to select the optimal edge number [61].
3. Results
3.1. Geographic Distributions of Wild Pyrus Species on the Yunnan–Kweichow Plateau
P. pashia was primarily found to be distributed at an elevation of 1149–3328 m in the 99.188551° E–104.161736° E and 23.621796° N–28.039518° N coordinate ranges, whereas P. calleryana was primarily distributed at an elevation of 240–552 m in the 107.294579° E–108.487216° E and 23.99844° N–25.190077° N coordinates range. In total, 18 P. pashia populations were identified across 13 cities or counties in Yunnan Province, while 2 P. calleryana populations were identified in Hechi City in Guangxi Province, and 1 P. pashia population was identified in Bijie City in Guizhou Province (Supplementary Table S1). These field survey efforts thus led to the identification of 21 wild Pyrus populations, comprising 80 samples from wild Pyrus species (Figure 1 and Figure 2A). A larger, broader distribution of wild Pyrus resource populations was observed across the low-altitude central regions.
Figure 1.
Wild Pyrus naturally distributed throughout the Yunnan–Kweichow Plateau. Sample identification: p, P. pashia; c, P. calleryana.
Figure 2.
The geographic distribution of and genomic variation in wild Pyrus species found in the Yunnan–Kweichow Plateau region. (A) Sample distribution. “YN1-YN5” represents the P. pashia population, and “GX” represents the P. calleryana population. (B) Genetic variants on different chromosomes. The following feature types are presented from the outermost to innermost layer: chromosomes, SNPs, InDels, SVs, and CNVs.
3.2. Analyses of Genomic Variation in Wild Pyrus Species on the Yunnan–Kweichow Plateau
WGRS analyses of these 80 wild Pyrus accessions yielded ~453 Gb of clean, high-quality sequence data across 3,213,295,778 clean reads. The Q20 and Q30 values were 96.7% and 91.3%, respectively, while the GC content was 37.78%. Alignment achieved a 99.1% mapping rate, with an average of 22.98-fold genome coverage and 94.7% genome coverage (Supplementary Tables S1 and S2).
A range of genetic variants were detected at the whole-genome level, including SNPs, InDels, SVs, and CNVs (Figure 2B). In total, 3,254,201 high-quality SNPs were detected at an overall SNP density of 6.5/Kb (Figure S1). These included 392,647 SNPs in exonic regions, of which 182,321 were nonsynonymous mutations, and 1326 were associated with alternative splicing events (Figure S2). In addition, 2,149,626 transition-type SNPs and 1,104,575 transversion-type SNPs were detected for an overall transition-to-transversion ratio of 2.0 (Table S3). These WGRS analyses additionally identified 741,372 InDels, with 298,770 on average per sample at a density of 1.48/kb (Figure S3). These included 21,929 InDels in exonic regions (Figure S4). SV analyses revealed 18,129 total SVs, of which 13,759 were deletion (DEL) events, 3765 were translocation (TRA) events, and 605 were inversions (INVs). CNV analyses identified 84,192 total CNVs, including 51,007 deletions and 33,185 duplications that ranged from 1 Kb to 99.6 Kb long.
3.3. Analyses of Phylogenetic Relationships and Genetic Structure
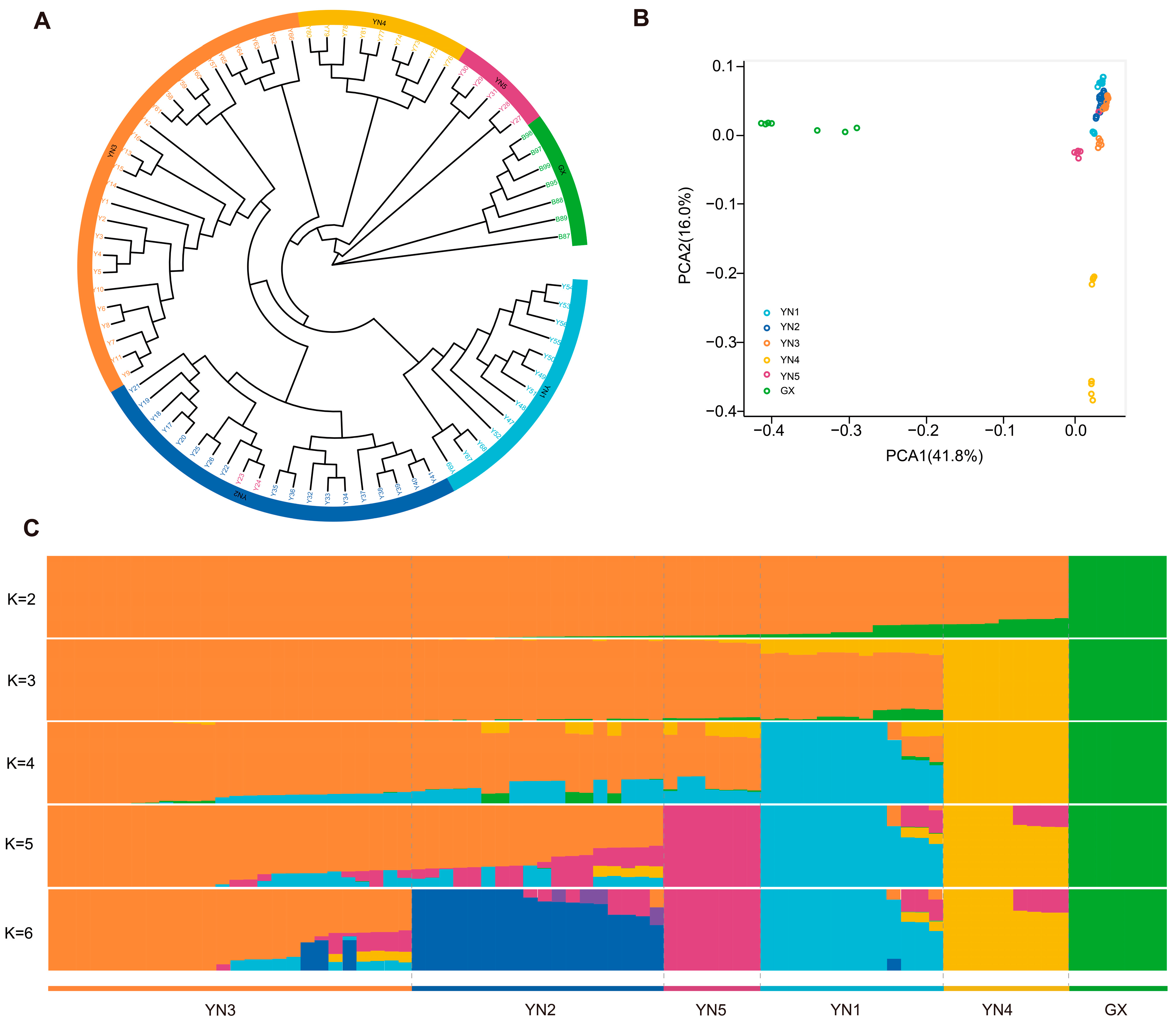
These 80 wild Pyrus accessions were then analyzed to evaluate their phylogenetic relationships and population structure. In the established phylogenetic tree, P. calleryana and P. pashia were clearly distinguished, with the P. pashia population further divided into five groups (Figure 3A). These phylogenetic groups were closely related to the geographic clusters in which these plants were isolated. Consistently, the P. pashia and P. calleryana populations were clearly differentiated in a PCA, and the P. pashia group was subdivided into two groups (Figure 3B). Analyses based on the geographic distribution of these plants highlighted clear differences between the P. pashia specimens from northwestern Yunnan Province and other specimens. The respective contributions of the first two principal components in the PCA were 41.8% and 16.0%. A STRUCTURE analysis performed with the ancestry estimation features of the ADMIXTURE program suggested that the minimum cross-validation (CV) error was evident at K = 2 (Figure 3C and Figure S5), consistent with clear differences between the P. calleryana and P. pashia populations. The relatively minor nature of the internal distinction within the P. pashia population, however, made it challenging to distinguish among them at this K value. In light of the phylogenetic tree and PCA results, K = 6 was speculated to provide a superior classification fit that better explains the genetic structure of wild Pyrus species on the Yunnan–Kweichow Plateau. The surveyed Pyrus species were ultimately classified into six groups: GX (Guangxi Province, 7 P. calleryana accessions), YN1 (southwestern Yunnan Province, 13 P. pashia accessions), YN2 (eastern Yunnan Province, 18 P. pashia accessions), YN3 (central Yunnan Province, 26 P. pashia accessions), YN4 (northwestern Yunnan Province, 9 P. pashia accessions), and YN5 (northeastern Yunnan Province, 7 P. pashia accessions), highlighting the clear geographic patterns that define their genetic structure.
Figure 3.
The population structure and phylogenetic relationships characterizing 80 wild Pyrus accessions from the Yunnan–Kweichow Plateau. (A) SNPs were used to construct a neighbor-joining (NJ) phylogenetic tree. (B) Principal component analysis (PCA) plots are presented with the first two principal components. (C) Bar plots corresponding to population structure, showing the K = 2 to 6 scenarios.
3.4. Genetic Diversity
High-confidence SNP data were then used to analyze these wild Pyrus populations from different areas of the Yunnan–Kweichow Plateau to assess their nucleotide diversity (π) and Fixation Index (FST) values (Figure 4A). Nucleotide diversity was selected as a measure of intrapopulation genetic diversity, with lower π values corresponding to reduced diversity within a given population. In this analysis, the highest nucleotide diversity was evident for the YN2 group (π = 1.75 × 10−3), while the lowest diversity was evident for the GX group (π = 1.37 × 10−3). The π values of other groups were as follows, with an overall π value for the P. pashia population of 1.79 × 10−3: YN3 (π = 1.71 × 10−3), YN5 (π = 1.74 × 10−3), YN4 (π = 1.50 × 10−3), and YN1 (π = 1.69 × 10−3). FST was utilized as a tool to assess differentiation between populations, revealing a higher FST value between the P. calleryana and P. pashia populations (0.2994) relative to that between P. pashia groups (0.0156–0.1686). The YN2 and YN3 P. pashia groups presented with the lowest differentiation (0.0156), while the largest was between YN1 and YN4 (0.1686). Linkage disequilibrium (LD) provides a means of assessing the degree to which alleles at different loci are associated, providing further insight into genetic structures. LD analyses revealed similar patterns of decay for both P. pashia and P. calleryana, with P. calleryana exhibiting higher LD and a slower decay rate relative to P. pashia. Of the analyzed P. pashia groups, the fastest LD decay rate was evident for YN3, whereas the highest was observed for YN4 (Figure 4B). Tajima’s D test, which can provide insight into whether the genetic parameters of a population are consistent with a neutral model such that divergence is indicative of selective effects, can provide insight into whether regions of a given population are under selective pressure. The average Tajima’s D values were calculated for the YN1 (0.643318), YN2 (0.701802), YN3 (0.841265), YN4 (0.730605), YN5 (0.563978), and GX (0.529095) groups, and suggested that these wild Pyrus relatives in the Yunnan–Kweichow Plateau region are largely balanced or subject to a mild degree of positive selective pressure (Figure 4C).
Figure 4.
The genetic diversity of 80 wild Pyrus accessions on the Yunnan–Kweichow Plateau. (A) Nucleotide diversity (π) values are presented for each population along with Fixation Index (FST) values between populations. (B) Linkage disequilibrium patterns for these six groups. (C) Tajima’s D values for the indicated groups. (D) A radar plot showing relative genetic diversity index values for each population.
Other analyzed genetic frequency-based indices of genetic diversity for these Pyrus populations included minor allele frequency (MAF), expected heterozygosity (He), observed heterozygosity (Ho), the percentage of polymorphic loci (PPL), the number of polymarkers, and the polymorphic information content (PIC) (Table 1). MAF analyses revealed that the MAF value of the GX group (0.134064) was lower than that of all other groups, whereas that of the YN2 group (0.174686) was highest. Of the analyzed P. pashia populations, the YN4 group exhibited the lowest MAF (0.150275). Ho estimates of all groups revealed that the lowest and highest Ho values were, respectively, evident for the GX (0.1792) and YN1 (0.2318) groups, while the YN4 group had the lowest Ho among P. pashia populations (0.1923). He analyses revealed few differences among groups, with an average of 0.272 and all groups presenting with He values higher than their Ho values. The GX group exhibited the lowest PPL (56.21%), whereas the YN3 group had the highest (89.97%) among the overall population, and the YN4 group had the highest PPL among P. pashia populations (63.16%). The GX group also presented with the lowest PIC (0.1478), whereas the YN2 group had the highest (0.2029), and the YN4 group had the lowest among P. pashia populations (0.1652). The GX group had the fewest polymorphic markers (1,829,047), while the YN3 group had the highest (2,927,936), potentially owing to the fact that this group had the most samples (26 accessions). Among the analyzed P. pashia populations, the fewest polymorphic markers were observed in the YN4 group (2,055,292). These diversity indices suggest that of these six wild Pyrus groups, the highest genetic diversity is apparent for the YN2 group, followed by the YN3 group, and the P. calleryana group tended to exhibit lower diversity than any of the P. pashia groups (Figure 4D).
Table 1.
Genetic diversity measures for wild Pyrus species in the Yunnan–Kweichow Plateau.
3.5. Demographic Histories and Gene Flow
SMC++ revealed similar patterns of effective population size (Ne) changes for wild Pyrus populations on the Yunnan–Kweichow Plateau that were characterized by one period of population expansion and two bottlenecks (Figure 5A). The Ne contraction and expansion observed for P. calleryana, however, predated that for P. pashia. Both populations began exhibiting continuous Ne declines approximately 800,000 to 900,000 years ago. Several plant species have been reported to exhibit similar instances of Ne contraction during the Quaternary glaciation (2.58 Ma to present) [62,63,64], supporting a potential role for fluctuating climatic conditions in this decline for both of these wild Pyrus populations on the Yunnan–Kweichow Plateau.
Figure 5.
Demographic history of wild populations of Pyrus on the Yunnan–Kweichow Plateau. (A) Effective population sizes for individual populations were inferred by the SMC++, utilizing a fixed 5-year generation time and a mutation rate of 3.9 × 10−9 per generation. (B) A maximum likelihood tree for gene flow and genetic drift among six wild Pyrus groups. The x-axis denotes the strength of genetic drift, while the arrows represent the gene flow and migration rate determined from the source groups.
TreeMix analyses were next used to generate a maximum likelihood tree, which revealed that P. calleryana diverged first and presented with the highest levels of accumulated genetic drift, likely owing to its smaller population size relative to that of P. pashia, consistent with the results of historical Ne analyses (Figure 5B and Figure S6). Population YN4 exhibited the second-highest levels of accumulated genetic drift, potentially explaining why this group presented with the lowest genetic diversity of all tested P. pashia populations. TreeMix results were analyzed with the OptM package (Figure S7), allowing for the selection of the optimal number of migration edges (m = 4), consistent with the presence of four migration events.
4. Discussion
For this study, our team conducted two field surveys to comprehensively identify extant wild Pyrus species on the Yunnan–Kweichow Plateau, utilizing global positioning system (GPS) technology to record the distribution of these species in detail. The results of these efforts indicate that P. pashia is the most widely distributed wild Pyrus species on the Yunnan–Kweichow Plateau, with its abundance being greatest in central Yunnan Province in line with past reports [43]. During these two field surveys, significant habitat destruction was found to have impacted wild Pyrus species on the Yunnan–Kweichow Plateau. Wild Pyrus plant numbers in this region are declining with alarming rapidity, as despite the broader sampling range in this study relative to past reports [21,43], we ultimately identified fewer wild Pyrus resources. Progressive urbanization and other anthropogenic activities have diminished the habitats available to many species, including wild Pyrus resources. P. calleryana was first classified as an endangered species in the Japanese Red List of Endangered Species in 2007 [65], and significant declines have been reported for many wild Pyrus species such as Iwateyamanashi (Pyrus ussuriensis var. aromatica) [66]. Pyrus hopeiensis T.T.Yu has been identified as being among 120 wild species with extremely small populations located in China [67]. Wild Pyrus species on the Yunnan–Kweichow Plateau area face similarly declining numbers, decreasing population sizes, and fragmented distributions. These changes are likely to contribute to a reduction in the overall genetic diversity of the wild Pyrus populations on the plateau, limiting their adaptability in the face of environmental changes and thus increasing their susceptibility to extinction.
Increasingly advanced high-throughput sequencing technologies have enabled several population resequencing efforts for Pyrus species [10,67,68,69]. These prior reports, however, have largely been centered around cultivated varieties, with comparatively little in the way of resequencing efforts focused on wild populations. There have also not been any reported resequencing efforts focused on the identification of genetic markers in the centers of origin for Pyrus species. SSR markers have been leveraged for the investigation of the P. pashia population structure and genetic diversity on the Yunnan–Kweichow Plateau [43]. As SSR markers are subject to inherent limitations, however, fully clarifying the nature of the genetic relationships among wild Pyrus populations in this area has been challenging. The present study achieved sequencing at greater depth (22.98×) and with a more complete reference genome (T2T-level genome ‘Yunhong NO.1’) relative to past efforts, ensuring that the identified variants were sufficiently rich and accurate. In addition to supporting SNP and InDel identification, the depth of these data also allowed for the detection of SVs and CNVs, providing even greater insight into the variants that exist for Pyrus species. Studies on SVs in plant population genetics research have grown increasingly common in recent years, with published research focused on apples, peaches, and grapes [70,71,72]. No comparable reports for Pyrus species, however, have yet been published. Here, SNPs were leveraged to explore the population structure and genetic diversity of related wild species of Pyrus found on the Yunnan–Kweichow Plateau. Phylogenetic, STRUCTURE, and PCA analyses yielded complementary and consistent results indicative of a high degree of overlap between the geographical and genetic wild Pyrus populations found in this region. This aligns well with high levels of correlation that have been reported between geographical distance and genetic distance among wild Pyrus species in Yunnan [43]. Population structure analyses indicated that the P. pashia population found in high-altitude areas in northwestern Yunnan Province was the first to be independently identified. This may be related to the fairly isolated nature of the environment in this area, which lacks effective gene flow, together with the environmental conditions in the Hengduan Mountains, which are distinct from those in other regions in Yunnan. The FST index estimates provided further support for this result.
Glacial refugia have been reported to be present in Yunnan [73,74], and glacial refugia-localized populations tend to exhibit greater genetic diversity [75]. When analyzing P. pashia genetic diversity from the perspective of geographical distributions, the highest levels of genetic diversity were evident for wild Pyrus species from central and eastern Yunnan Province. These populations may thus represent centers of post-glacial expansion. Comparisons of equally sized P. calleryana and P. pashia groups revealed that P. pashia groups (YN5) present with greater genetic diversity for several diversity indices relative to P. calleryana (GX). This aligns with the observations made during our sampling process, although additional P. pashia and P. calleryana samples will be essential for further validation. The P. pashia population exhibited an overall π value of 1.79 × 10−3, which was slightly higher than the value reported previously (1.73 × 10−3), but lower than the π value for a mixed wild population of Asian and European pears (5.15 × 10−3) [10]. Indices of genetic diversity including MAF, He, Ho, PPL, and PIC can provide additional insight when assessing the genetic diversity of particular species [76]. For these analyzed Pyrus populations, these indices yielded patterns of variation that were largely consistent among species, with relatively high values being evident for populations from eastern and central Yunnan Province. In comparison with prior research efforts, the lower genetic diversity observed in this study may be attributable to severe habitat destruction across the Yunnan–Kweichow Plateau area, resulting in population fragmentation and greater genetic drift, ultimately reducing genetic variation levels within populations. As Pyrus species exhibit high levels of intraspecific and interspecific hybridization contributing to a genetic background that is quite complex, and in light of the focus of prior molecular studies of pear species on cultivated varieties, additional efforts to systematically survey the genetic diversity and population structure of Pyrus species will necessitate including larger numbers of wild materials.
In light of these results pertaining to the diversity and genetic structure of wild Pyrus populations found in the Yunnan–Kweichow Plateau region and associated field investigations, conservation efforts incorporating both off-site (ex situ) and on-site (in situ) measures are indicated. As the easter and central regions of Yunnan Province are key hubs of P. pashia genetic diversity, these areas should be the highlight priority for in situ conservation. Given how sensitive the pollen flow of Pyrus species is to genetic distance, it is imperative that population density be enhanced as a component of in situ conservation efforts as a means of establishing more robust genetic connectivity. Relatively few P. calleryana specimens were identified in this study region. Research focused on ex situ conservation should seek to increase the number of individuals comprising representative populations. As a consequence of the fragmented distribution of these populations, wild Pyrus accessions with similar genetic backgrounds have developed, leading to some degree of genetic redundancy. Such redundancy is a barrier to effective conservation and studies on wild germplasm resources. Future efforts to establish an SNP marker-based core collection of Pyrus species will be vital to combat this issue.
5. Conclusions
In this study, we performed whole-genome sequencing on 80 wild Pyrus accessions from the Yunnan–Kweichow Plateau, identifying various types of genetic variations, including SNPs, InDels, SVs, and CNVs. These data provide valuable insights for future population genetics studies on Pyrus species. Using the identified SNP markers, we analyzed the genetic diversity, population structure, and demographic history of wild Pyrus populations across different regions of the Yunnan–Kweichow Plateau. The results show that wild Pyrus populations in the central–eastern region exhibited the highest genetic diversity, while populations of P. pashia in the northwestern and southwestern regions demonstrated the greatest genetic differentiation. Combined analyses of genetic diversity and demographic history revealed significant population fragmentation among wild pear populations in the region, likely driven by human activities. Based on the distinct genetic diversity patterns observed in different areas, we proposed targeted conservation strategies for wild Pyrus genetic resources.
Supplementary Materials
The following supporting information can be downloaded at https://www.mdpi.com/article/10.3390/horticulturae11010106/s1. Table S1: Overview of sample information and sequencing statistics of wild Pyrus. Table S2: Statistics of sequencing downstream data for all wild Pyrus samples. Table S3: SNP data statistics of all wild Pyrus samples. Table S4: Relative values of genetic diversity indicators for populations. Table S5: Distribution of SNPs on chromosomes for different samples. Table S6: Distribution of INDELs on chromosomes for different samples. Supplementary Figure S1: The number of SNP within 1Mb window size. Supplementary Figure S2: Distribution of SNP position annotations. Supplementary Figure S3: The number of INDEL within 1Mb window size. Supplementary Figure S4: Distribution of INDEL position annotations. Supplementary Figure S5: DeltaK calculated with K from 2 to 7. Supplementary Figure S6: Treemix residual fit heatmap shows the standard error (SE) of pairwise comparisons between different Pyrus populations. Supplementary Figure S7: Analysis of the optimal number of migration edges using OptM.R.
Author Contributions
Conceptualization, X.Y. and Y.C.; methodology, X.Y. and X.D.; software, X.Y.; formal analysis, X.Y. and X.D.; investigation, X.Y., Y.C. and K.L.; resources, X.Y., Y.C. and K.L.; data curation, C.X. and Y.Z.; writing—original draft preparation, X.Y. and X.D.; writing—review and editing, X.Y., X.D. and Y.C.; visualization, X.Y. and C.X.; supervision, Y.C. and K.L.; project administration, L.T. and H.H.; funding acquisition, J.X., C.L. and D.Q. All authors have read and agreed to the published version of the manuscript.
Funding
This work was supported by the Agricultural Science and Technology Innovation Program of Chinese Academy of Agricultural Science (CAAS-ASTIP-2021-RIP-01) and the China Agriculture Research System of MOF and MARA (CARS-28-01).
Institutional Review Board Statement
Not applicable.
Informed Consent Statement
Not applicable.
Data Availability Statement
The original contributions presented in this study are included in the article/Supplementary Materials. Further inquiries can be directed to the corresponding author(s).
Conflicts of Interest
The authors declare no conflicts of interest.
References
- Badenes, M.L.; Byrne, D.H. Fruit Breeding; Springer Science & Business Media: Berlin, Germany, 2012; ISBN 978-1-4419-0763-9. [Google Scholar]
- Cao, Y.; Zhang, S. Pear Genetic Resource in China; China Agriculture Press: Beijing, China, 2020; ISBN 978-7-109-26808-1. [Google Scholar]
- Li, J.; Zhang, M.; Li, X.; Khan, A.; Kumar, S.; Allan, A.C.; Lin-Wang, K.; Espley, R.V.; Wang, C.; Wang, R.; et al. Pear Genetics: Recent Advances, New Prospects, and a Roadmap for the Future. Hortic. Res. 2022, 9, uhab040. [Google Scholar] [CrossRef]
- Xue, L.; Liu, Q.; Hu, H.; Song, Y.; Fan, J.; Bai, B.; Zhang, M.; Wang, R.; Qin, M.; Li, X.; et al. The Southwestern Origin and Eastward Dispersal of Pear (Pyrus pyrifolia) in East Asia Revealed by Comprehensive Genetic Structure Analysis with SSR Markers. Tree Genet. Genomes 2018, 14, 48. [Google Scholar] [CrossRef]
- Korotkova, N.; Parolly, G.; Khachatryan, A.; Ghulikyan, L.; Sargsyan, H.; Akopian, J.; Borsch, T.; Gruenstaeudl, M. Towards Resolving the Evolutionary History of Caucasian Pears (Pyrus, Rosaceae)—Phylogenetic Relationships, Divergence Times and Leaf Trait Evolution. J. Syst. Evol. 2018, 56, 35–47. [Google Scholar] [CrossRef]
- Campbell, C.S.; Evans, R.C.; Morgan, D.R.; Dickinson, T.A.; Arsenault, M.P. Phylogeny of Subtribe Pyrinae (Formerly the Maloideae, Rosaceae): Limited Resolution of a Complex Evolutionary History. Plant Syst. Evol. 2007, 266, 119–145. [Google Scholar] [CrossRef]
- Rubtsov, G.A. Geographical Distribution of the Genus Pyrus and Trends and Factors in Its Evolution. Am. Nat. 1944, 78, 358–366. [Google Scholar] [CrossRef]
- Iketani, H.; Manabe, T.; Matsuta, N.; Akihama, T.; Hayashi, T. Incongruence between RFLPs of Chloroplast DNA and Morphological Classification in East Asian Pear (Pyrus spp.). Genet. Resour. Crop Evol. 1998, 45, 533–539. [Google Scholar] [CrossRef]
- Zheng, X.; Cai, D.; Potter, D.; Postman, J.; Liu, J.; Teng, Y. Phylogeny and Evolutionary Histories of Pyrus L. Revealed by Phylogenetic Trees and Networks Based on Data from Multiple DNA Sequences. Mol. Phylogenet. Evol. 2014, 80, 54–65. [Google Scholar] [CrossRef] [PubMed]
- Wu, J.; Wang, Y.; Xu, J.; Korban, S.S.; Fei, Z.; Tao, S.; Ming, R.; Tai, S.; Khan, A.M.; Postman, J.D.; et al. Diversification and Independent Domestication of Asian and European Pears. Genome Biol. 2018, 19, 77. [Google Scholar] [CrossRef] [PubMed]
- Bao, L.; Chen, K.; Zhang, D.; Li, X.; Teng, Y. An Assessment of Genetic Variability and Relationships within Asian Pears Based on AFLP (Amplified Fragment Length Polymorphism) Markers. Sci. Hortic. 2008, 116, 374–380. [Google Scholar] [CrossRef]
- Katayama, H.; Amo, H.; Wuyun, T.; Uematsu, C.; Iketani, H. Genetic Structure and Diversity of the Wild Ussurian Pear in East Asia. Breed. Sci. 2016, 66, 90–99. [Google Scholar] [CrossRef][Green Version]
- Kim, K.; Oh, Y.; Han, H.; Oh, S.; Lim, H.; Chung, J.-W.; Kim, Y.-K.; Kim, D. Genetic Relationships and Population Structure of Pears (Pyrus spp.) Assessed with Genome-Wide SNPs Detected by Genotyping-by-Sequencing. Hortic. Environ. Biotechnol. 2019, 60, 945–953. [Google Scholar] [CrossRef]
- Rana, J.C.; Chahota, R.K.; Sharma, V.; Rana, M.; Verma, N.; Verma, B.; Sharma, T.R. Genetic Diversity and Structure of Pyrus Accessions of Indian Himalayan Region Based on Morphological and SSR Markers. Tree Genet. Genomes 2014, 11, 821. [Google Scholar] [CrossRef]
- Ding, B.; Hu, H.; Cao, Y.; Xu, R.; Lin, Y.; Muhammad, T.u.Q.; Song, Y.; He, G.; Han, Y.; Guo, H.; et al. Pear Genomes Display Significant Genetic Diversity and Provide Novel Insights into the Fruit Quality Traits Differentiation. Hortic. Plant J. 2024, 10, 1274–1290. [Google Scholar] [CrossRef]
- Uzun, A.; Pinar, H.; Yaman, M.; Yigit, M.A.; Cakiroglu, Y.; Karakaya, A.; Uysal, M.; Ozturk, G.; Yilmaz, K.U.; Gurcan, K.; et al. Identification of Genetic Diversity in Wild Pear (Pyrus Elaeagrifolia Pall.) Genotypes Collected from Different Regions of Turkey with SSR Marker System. Genetika 2022, 54, 109–118. [Google Scholar] [CrossRef]
- Reim, S.; Lochschmidt, F.; Proft, A.; Wolf, H.; Wolf, H. Species Delimitation, Genetic Diversity and Structure of the European Indigenous Wild Pear (Pyrus pyraster) in Saxony, Germany. Genet. Resour. Crop Evol. 2017, 64, 1075–1085. [Google Scholar] [CrossRef]
- Vidaković, A.; Šatović, Z.; Liber, Z.; Radunić, M.; Skendrović Babojelić, M.; Poljak, I. Genetic Diversity of Pyrus pyraster (L.) Burgsd. and P. Spinosa Forssk.: Evidence of Introgression from Cultivated into Wild Pear Populations. Trees 2024, 38, 1297–1314. [Google Scholar] [CrossRef]
- Wuyun, T.; Amo, H.; Xu, J.; Ma, T.; Uematsu, C.; Katayama, H. Population Structure of and Conservation Strategies for Wild Pyrus Ussuriensis Maxim. in China. PLoS ONE 2015, 10, e0133686. [Google Scholar] [CrossRef]
- Liu, J.; Zheng, X.; Potter, D.; Hu, C.; Teng, Y. Genetic Diversity and Population Structure of Pyrus Calleryana (Rosaceae) in Zhejiang Province, China. Biochem. Syst. Ecol. 2012, 45, 69–78. [Google Scholar] [CrossRef]
- Zong, Y.; Sun, P.; Liu, J.; Yue, X.; Li, K.; Teng, Y. Genetic Diversity and Population Structure of Seedling Populations of Pyrus Pashia. Plant. Mol. Biol. Rep. 2014, 32, 644–651. [Google Scholar] [CrossRef]
- Rehder, A. Synopsis of the Chinese Species of Pyrus. Proc. Am. Acad. Arts Sci. 1915, 50, 225–241. [Google Scholar] [CrossRef]
- Zhang, Y.; Cao, Y.; Huo, H.; Xu, J.; Tian, L.; Dong, X.; Qi, D.; Liu, C. An Assessment of the Genetic Diversity of Pear (Pyrus L.) Germplasm Resources Based on the Fruit Phenotypic Traits. J. Integr. Agric. 2022, 21, 2275–2290. [Google Scholar] [CrossRef]
- Vidaković, A.; Šatović, Z.; Tumpa, K.; Idžojtić, M.; Liber, Z.; Pintar, V.; Radunić, M.; Runjić, T.N.; Runjić, M.; Rošin, J.; et al. Phenotypic Variation in European Wild Pear (Pyrus Pyraster (L.) Burgsd.) Populations in the North-Western Part of the Balkan Peninsula. Plants 2022, 11, 335. [Google Scholar] [CrossRef] [PubMed]
- Moffett, A.A. Chromosome Number and Pollen Germination in Pears. J. Pomol. Hortic. Sci. 1934, 12, 321–326. [Google Scholar] [CrossRef]
- Westwood, M.N.; Bjornstad, H.O. Some Fruit Characteristics of Interspecific Hybrids and Extent of Self- Sterility in Pyrus. Bull. Torrey Bot. Club 1971, 98, 22–24. [Google Scholar] [CrossRef]
- Fan, L.; Zhang, M.-Y.; Liu, Q.-Z.; Li, L.-T.; Song, Y.; Wang, L.-F.; Zhang, S.-L.; Wu, J. Transferability of Newly Developed Pear SSR Markers to Other Rosaceae Species. Plant Mol. Biol. Rep. 2013, 31, 1271–1282. [Google Scholar] [CrossRef]
- Monte-Corvo, L.; Cabrita, L.; Oliveira, C.; Leitão, J. Assessment of Genetic Relationships among Pyrus Species and Cultivars Using AFLP and RAPD Markers. Genet. Resour. Crop Evol. 2000, 47, 257–265. [Google Scholar] [CrossRef]
- Zhang, R.; Wu, J.; Li, X.; Khan, M.A.; Chen, H.; Korban, S.S.; Zhang, S. An AFLP, SRAP, and SSR Genetic Linkage Map and Identification of QTLs for Fruit Traits in Pear (Pyrus L.). Plant Mol. Biol. Rep. 2013, 31, 678–687. [Google Scholar] [CrossRef]
- Yang, X.; Xu, Y.; Shah, T.; Li, H.; Han, Z.; Li, J.; Yan, J. Comparison of SSRs and SNPs in Assessment of Genetic Relatedness in Maize. Genetica 2011, 139, 1045–1054. [Google Scholar] [CrossRef] [PubMed]
- Chagné, D.; Crowhurst, R.N.; Pindo, M.; Thrimawithana, A.; Deng, C.; Ireland, H.; Fiers, M.; Dzierzon, H.; Cestaro, A.; Fontana, P.; et al. The Draft Genome Sequence of European Pear (Pyrus communis L. ‘Bartlett’). PLoS ONE 2014, 9, e92644. [Google Scholar] [CrossRef]
- Dong, X.; Wang, Z.; Tian, L.; Zhang, Y.; Qi, D.; Huo, H.; Xu, J.; Li, Z.; Liao, R.; Shi, M.; et al. De Novo Assembly of a Wild Pear (Pyrus Betuleafolia) Genome. Plant Biotechnol. J. 2020, 18, 581–595. [Google Scholar] [CrossRef] [PubMed]
- Gao, Y.; Yang, Q.; Yan, X.; Wu, X.; Yang, F.; Li, J.; Wei, J.; Ni, J.; Ahmad, M.; Bai, S.; et al. High-Quality Genome Assembly of “Cuiguan” Pear (Pyrus pyrifolia) as a Reference Genome for Identifying Regulatory Genes and Epigenetic Modifications Responsible for Bud Dormancy. Hortic. Res. 2021, 8, 197. [Google Scholar] [CrossRef] [PubMed]
- Linsmith, G.; Rombauts, S.; Montanari, S.; Deng, C.H.; Celton, J.-M.; Guérif, P.; Liu, C.; Lohaus, R.; Zurn, J.D.; Cestaro, A.; et al. Pseudo-Chromosome Length Genome Assembly of a Double Haploid ‘Bartlett’ Pear (Pyrus communis L.). Gigascience 2019, 8, 651778. [Google Scholar] [CrossRef] [PubMed]
- Ou, C.; Wang, F.; Wang, J.; Li, S.; Zhang, Y.; Fang, M.; Ma, L.; Zhao, Y.; Jiang, S. A de Novo Genome Assembly of the Dwarfing Pear Rootstock Zhongai 1. Sci. Data 2019, 6, 281. [Google Scholar] [CrossRef] [PubMed]
- Shirasawa, K.; Itai, A.; Isobe, S. Chromosome-Scale Genome Assembly of Japanese Pear (Pyrus Pyrifolia) Variety ‘Nijisseiki’. Dna Res. 2021, 28, dsab001. [Google Scholar] [CrossRef] [PubMed]
- Sun, M.; Yao, C.; Shu, Q.; He, Y.; Chen, G.; Yang, G.; Xu, S.; Liu, Y.; Xue, Z.; Wu, J. Telomere-to-Telomere Pear (Pyrus pyrifolia) Reference Genome Reveals Segmental and Whole Genome Duplication Driving Genome Evolution. Hortic. Res. 2023, 10, uhad201. [Google Scholar] [CrossRef] [PubMed]
- Wu, J.; Wang, Z.; Shi, Z.; Zhang, S.; Ming, R.; Zhu, S.; Khan, M.A.; Tao, S.; Korban, S.S.; Wang, H. The Genome of the Pear (Pyrus bretschneideri Rehd.). Genome Res. 2013, 23, 396–408. [Google Scholar] [CrossRef]
- Potter, D.; Eriksson, T.; Evans, R.C.; Oh, S.; Smedmark, J.E.E.; Morgan, D.R.; Kerr, M.; Robertson, K.R.; Arsenault, M.; Dickinson, T.A.; et al. Phylogeny and Classification of Rosaceae. Plant Syst. Evol. 2007, 266, 5–43. [Google Scholar] [CrossRef]
- Huang, Y.; Jia, L.; Wang, Q.; Mosbrugger, V.; Utescher, T.; Su, T.; Zhou, Z. Cenozoic Plant Diversity of Yunnan: A Review. Plant Divers. 2016, 38, 271–282. [Google Scholar] [CrossRef] [PubMed]
- Qian, L.-S.; Chen, J.-H.; Deng, T.; Sun, H. Plant Diversity in Yunnan: Current Status and Future Directions. Plant Divers. 2020, 42, 281–291. [Google Scholar] [CrossRef]
- Krause, S.; Hammer, K.; Buerkert, A. Morphological Biodiversity and Local Use of the Himalayan Pear (Pyrus pashia) in Central Bhutan. Genet Resour. Crop Evol. 2007, 54, 1245–1254. [Google Scholar] [CrossRef]
- Liu, J.; Sun, P.; Zheng, X.; Potter, D.; Li, K.; Hu, C.; Teng, Y. Genetic Structure and Phylogeography of Pyrus Pashia L. (Rosaceae) in Yunnan Province, China, Revealed by Chloroplast DNA Analyses. Tree Genet. Genomes 2013, 9, 433–441. [Google Scholar] [CrossRef]
- Teng, Y.; Liu, J.; Hu, C. Genetic Diversity of Pyrus pashia (Rosaceae) Revealed by Microsatellite Loci. Acta Hortic. 2018, 1190, 21–26. [Google Scholar] [CrossRef]
- Challice, J.S.; Westwood, M.N. Numerical Taxonomic Studies of the Genus Pyrus Using Both Chemical and Botanical Characters. Bot. J. Linn. Soc. 1973, 67, 121–148. [Google Scholar] [CrossRef]
- Westwood, M.N. Pear Germplasm of the New National Clonal Repository: It’s Evaluation and Uses. In Proceedings of the III International Symposium on Pear Growing 124, Corvallis, OR, USA, 29–31 July 1982; pp. 57–66. [Google Scholar]
- Sapkota, S.; Boggess, S.L.; Trigiano, R.N.; Klingeman, W.E.; Hadziabdic, D.; Coyle, D.R.; Nowicki, M. Microsatellite Loci Reveal High Genetic Diversity, Mutation, and Migration Rates as Invasion Drivers of Callery Pear (Pyrus Calleryana) in the Southeastern United States. Front. Genet. 2022, 13, 861398. [Google Scholar] [CrossRef] [PubMed]
- Chen, S.; Zhou, Y.; Chen, Y.; Gu, J. Fastp: An Ultra-Fast All-in-One FASTQ Preprocessor. Bioinformatics 2018, 34, i884–i890. [Google Scholar] [CrossRef]
- Li, H.; Durbin, R. Fast and Accurate Short Read Alignment with Burrows–Wheeler Transform. Bioinformatics 2009, 25, 1754–1760. [Google Scholar] [CrossRef] [PubMed]
- Li, H.; Handsaker, B.; Wysoker, A.; Fennell, T.; Ruan, J.; Homer, N.; Marth, G.; Abecasis, G.; Durbin, R.; 1000 Genome Project Data Processing Subgroup. The Sequence Alignment/Map Format and SAMtools. Bioinformatics 2009, 25, 2078–2079. [Google Scholar] [CrossRef]
- McKenna, A.; Hanna, M.; Banks, E.; Sivachenko, A.; Cibulskis, K.; Kernytsky, A.; Garimella, K.; Altshuler, D.; Gabriel, S.; Daly, M. The Genome Analysis Toolkit: A MapReduce Framework for Analyzing next-Generation DNA Sequencing Data. Genome Res. 2010, 20, 1297–1303. [Google Scholar] [CrossRef]
- Danecek, P.; Auton, A.; Abecasis, G.; Albers, C.A.; Banks, E.; DePristo, M.A.; Handsaker, R.E.; Lunter, G.; Marth, G.T.; Sherry, S.T. The Variant Call Format and VCFtools. Bioinformatics 2011, 27, 2156–2158. [Google Scholar] [CrossRef]
- Wang, K.; Li, M.; Hakonarson, H. ANNOVAR: Functional Annotation of Genetic Variants from High-Throughput Sequencing Data. Nucleic Acids Res. 2010, 38, e164. [Google Scholar] [CrossRef] [PubMed]
- Chen, K.; Wallis, J.W.; McLellan, M.D.; Larson, D.E.; Kalicki, J.M.; Pohl, C.S.; McGrath, S.D.; Wendl, M.C.; Zhang, Q.; Locke, D.P. BreakDancer: An Algorithm for High-Resolution Mapping of Genomic Structural Variation. Nat. Methods 2009, 6, 677–681. [Google Scholar] [CrossRef]
- Abyzov, A.; Urban, A.E.; Snyder, M.; Gerstein, M. CNVnator: An Approach to Discover, Genotype, and Characterize Typical and Atypical CNVs from Family and Population Genome Sequencing. Genome Res. 2011, 21, 974–984. [Google Scholar] [CrossRef]
- Stamatakis, A. RAxML Version 8: A Tool for Phylogenetic Analysis and Post-Analysis of Large Phylogenies. Bioinformatics 2014, 30, 1312–1313. [Google Scholar] [CrossRef] [PubMed]
- Purcell, S.; Neale, B.; Todd-Brown, K.; Thomas, L.; Ferreira, M.A.; Bender, D.; Maller, J.; Sklar, P.; De Bakker, P.I.; Daly, M.J. PLINK: A Tool Set for Whole-Genome Association and Population-Based Linkage Analyses. Am. J. Hum. Genet. 2007, 81, 559–575. [Google Scholar] [CrossRef]
- Zhang, C.; Dong, S.-S.; Xu, J.-Y.; He, W.-M.; Yang, T.-L. PopLDdecay: A Fast and Effective Tool for Linkage Disequilibrium Decay Analysis Based on Variant Call Format Files. Bioinformatics 2019, 35, 1786–1788. [Google Scholar] [CrossRef] [PubMed]
- Terhorst, J.; Kamm, J.A.; Song, Y.S. Robust and Scalable Inference of Population History from Hundreds of Unphased Whole Genomes. Nat. Genet. 2017, 49, 303–309. [Google Scholar] [CrossRef] [PubMed]
- Pickrell, J.; Pritchard, J. Inference of Population Splits and Mixtures from Genome-Wide Allele Frequency Data. PLOS Genetics. 2012, 1, e1002967. [Google Scholar] [CrossRef]
- Fitak, R.R. OptM: Estimating the Optimal Number of Migration Edges on Population Trees Using Treemix. Biol. Methods Protoc. 2021, 6, bpab017. [Google Scholar] [CrossRef]
- Petit, J.R.; Jouzel, J.; Raynaud, D.; Barkov, N.I.; Barnola, J.-M.; Basile, I.; Bender, M.; Chappellaz, J.; Davis, M.; Delaygue, G.; et al. Climate and Atmospheric History of the Past 420,000 Years from the Vostok Ice Core, Antarctica. Nature 1999, 399, 429–436. [Google Scholar] [CrossRef]
- Yu, Y.; Fu, J.; Xu, Y.; Zhang, J.; Ren, F.; Zhao, H.; Tian, S.; Guo, W.; Tu, X.; Zhao, J.; et al. Genome Re-Sequencing Reveals the Evolutionary History of Peach Fruit Edibility. Nat. Commun. 2018, 9, 5404. [Google Scholar] [CrossRef] [PubMed]
- Sun, X.; Jiao, C.; Schwaninger, H.; Chao, C.T.; Ma, Y.; Duan, N.; Khan, A.; Ban, S.; Xu, K.; Cheng, L.; et al. Phased Diploid Genome Assemblies and Pan-Genomes Provide Insights into the Genetic History of Apple Domestication. Nat. Genet. 2020, 52, 1423–1432. [Google Scholar] [CrossRef] [PubMed]
- Iketani, H.; Yamamoto, T.; Katayama, H.; Uematsu, C.; Mase, N.; Sato, Y. Introgression between Native and Prehistorically Naturalized (Archaeophytic) Wild Pear (Pyrus spp.) Populations in Northern Tohoku, Northeast Japan. Conserv. Genet. 2010, 11, 115–126. [Google Scholar] [CrossRef]
- Katayama, H.; Adachi, S.; Yamamoto, T.; Uematsu, C. A Wide Range of Genetic Diversity in Pear (Pyrus ussuriensis var. aromatica) Genetic Resources from Iwate, Japan Revealed by SSR and Chloroplast DNA Markers. Genet. Resour. Crop Evol. 2007, 54, 1573–1585. [Google Scholar] [CrossRef]
- Li, Y.; Zhang, J.; Wang, S.; Zhang, Y.; Yang, M. The Distribution and Origins of Pyrus Hopeiensis-“Wild Plant With Tiny Population” Using Whole Genome Resequencing. Front. Plant Sci. 2021, 12, 668796. [Google Scholar] [CrossRef]
- Senrong, H.; Qinghua, Z.; Xin, T.; Yonghua, C.; Yajiao, Z.; Yingxin, X.U.; Mengqin, Q. Whole Genome Re-Sequencing Analysis of Two Cultivars(“Liuyuexue” and ‘Huangpixiao’) of Pyrus Pyrifolia in Shangrao. J. Zhejiang A F Univ. 2019, 36, 227–235. [Google Scholar]
- Zhang, M.-Y.; Xue, C.; Hu, H.; Li, J.; Xue, Y.; Wang, R.; Fan, J.; Zou, C.; Tao, S.; Qin, M.; et al. Genome-Wide Association Studies Provide Insights into the Genetic Determination of Fruit Traits of Pear. Nat. Commun. 2021, 12, 1144. [Google Scholar] [CrossRef] [PubMed]
- Guo, J.; Cao, K.; Deng, C.; Li, Y.; Zhu, G.; Fang, W.; Chen, C.; Wang, X.; Wu, J.; Guan, L.; et al. An Integrated Peach Genome Structural Variation Map Uncovers Genes Associated with Fruit Traits. Genome Biol. 2020, 21, 258. [Google Scholar] [CrossRef] [PubMed]
- Zhang, L.; Hu, J.; Han, X.; Li, J.; Gao, Y.; Richards, C.M.; Zhang, C.; Tian, Y.; Liu, G.; Gul, H.; et al. A High-Quality Apple Genome Assembly Reveals the Association of a Retrotransposon and Red Fruit Colour. Nat. Commun. 2019, 10, 1494. [Google Scholar] [CrossRef]
- Zhou, Y.; Minio, A.; Massonnet, M.; Solares, E.; Lv, Y.; Beridze, T.; Cantu, D.; Gaut, B.S. The Population Genetics of Structural Variants in Grapevine Domestication. Nat. Plants 2019, 5, 965–979. [Google Scholar] [CrossRef] [PubMed]
- Gong, X.; Luan, S.-S.; Hung, K.-H.; Hwang, C.-C.; Lin, C.-J.; Chiang, Y.-C.; Chiang, T.-Y. Population Structure of Nouelia Insignis (Asteraceae), an Endangered Species in Southwestern China, Based on Chloroplast DNA Sequences: Recent Demographic Shrinking. J. Plant Res. 2011, 124, 221–230. [Google Scholar] [CrossRef]
- Wang, Z.-J.; Guan, K.-Y. Genetic Structure and Phylogeography of a Relict Tree Fern, Sphaeropteris Brunoniana (Cyatheaceae) from China and Laos Inferred from cpDNA Sequence Variations: Implications for Conservation. J. Syst. Evol. 2011, 49, 72–79. [Google Scholar] [CrossRef]
- Petit, R.J.; Aguinagalde, I.; de Beaulieu, J.-L.; Bittkau, C.; Brewer, S.; Cheddadi, R.; Ennos, R.; Fineschi, S.; Grivet, D.; Lascoux, M.; et al. Glacial Refugia: Hotspots But Not Melting Pots of Genetic Diversity. Science 2003, 300, 1563–1565. [Google Scholar] [CrossRef] [PubMed]
- Jehan, T.; Lakhanpaul, S. Single Nucleotide Polymorphism (SNP)–Methods and Applications in Plant Genetics: A Review. IJBT 2006, 5, 435–459. [Google Scholar]
Disclaimer/Publisher’s Note: The statements, opinions and data contained in all publications are solely those of the individual author(s) and contributor(s) and not of MDPI and/or the editor(s). MDPI and/or the editor(s) disclaim responsibility for any injury to people or property resulting from any ideas, methods, instructions or products referred to in the content. |
© 2025 by the authors. Licensee MDPI, Basel, Switzerland. This article is an open access article distributed under the terms and conditions of the Creative Commons Attribution (CC BY) license (https://creativecommons.org/licenses/by/4.0/).




