Evaluation of Genetic Diversity and Agronomic Traits of Germplasm Resources of Stropharia rugosoannulata
Abstract
1. Introduction
2. Materials and Methods
2.1. Experimental Materials
2.2. DNA Extraction and Re-Sequencing
2.3. SNP Identification and Marker Selection
2.4. Population Genetic Analysis
2.5. Selection of Core SNP Markers and Construction of SNP Fingerprints
2.6. Agronomic Trait Evaluation
2.6.1. Mycelial Growth Rate Evaluation
2.6.2. Evaluation of Lignin Degradation Capability
2.7. Statistical Analysis
3. Results
3.1. Genetic Diversity Analysis of S. rugosoannulata
3.1.1. Quality Statistics of Sequencing Data
3.1.2. Discovery and Filtering of SNPs
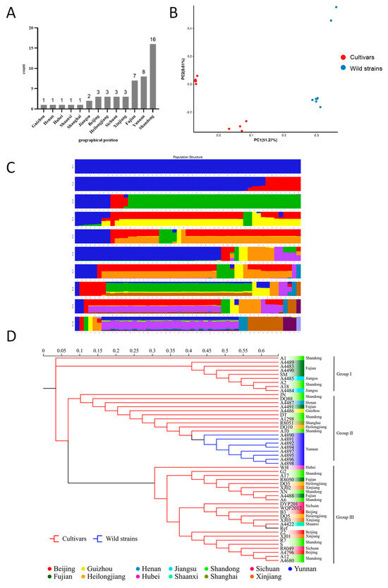
3.1.3. Population Genetic Analysis Based on SNP Markers
3.1.4. Selection of Core Markers and Construction of SNP Fingerprints
3.2. Agronomic Trait Evaluation
3.2.1. Mycelial Growth Rate Evaluation
3.2.2. Evaluation of Lignin Degradation Capability
4. Discussion
4.1. Genetic Relationships among S. rugosoannulata Varieties
4.2. Constructing an S. rugosoannulata DNA Fingerprints and Identification of Germplasm Resources
4.3. Evaluation of Agronomic Traits
5. Conclusions
Supplementary Materials
Author Contributions
Funding
Data Availability Statement
Conflicts of Interest
References
- Bian, Y.-B. Edible Mushroom Cultivation, 3rd ed.; Higher Education Press: Beijing, China, 2017; pp. 10–35. [Google Scholar]
- Ben-Hur de Oliveira, J.; Costalonga Pereira, P.R.; Silva dos Santos, V.; Ferreira, J.M.; Vencioneck Dutra, J.C. Chapter 38—Stropharia. In Beneficial Microbes in Agro-Ecology; Amaresan, N., Senthil Kumar, M., Annapurna, K., Kumar, K., Sankaranarayanan, A., Eds.; Academic Press: Cambridge, MA, USA, 2020; pp. 749–755. [Google Scholar]
- Mao, X.L. Distribution and resource evaluation of macrofungi in China. Acta Bot. Boreali-Occident. Sin. 1988, 10, 79–84. [Google Scholar]
- Domondon, D.; Poppe, J. Fruit Optimization with wastes used for outdoor cultivation of king Stropharia. In Science and Cultivation of Edible Fungi, Proceedings of the 15th International Congress on the Science and Cultivation of Edible Fungi, Maastricht, The Netherlands, 15–19 May 2000; A.A. Balkema: Rotterdam, The Netherlands, 2000; pp. 909–918. [Google Scholar]
- Liu, Y.T.; Sun, J.; Luo, Z.Y.; Rao, S.Q.; Su, Y.J.; Xu, R.R.; Yang, Y.J. Chemical composition of five wild edible mush rooms collected from southwest China and their antihyperglycemic and antioxidant activity. Food Chem. Toxicol. 2012, 50, 1238–1244. [Google Scholar] [CrossRef] [PubMed]
- Yan, Q.X.; Huang, M.X.; Sun, P.; Cheng, S.; Zhang, Q.; Dai, H. Steroids, fatty acids and ceramide from the mush room Stropharia rugosoannulata farlow apud murrill. Biochem. Syst. Ecol. 2020, 88, 103963. [Google Scholar] [CrossRef]
- Kodama, N.; Kakuno, T.; Nanba, H. Stimulation of the natural immune system in normal mice by polysaccharide from maitake mushroom. Mycoscience 2003, 44, 257–261. [Google Scholar] [CrossRef]
- Wu, J.; Fushimi, K.; Tokuyama, S.; Ohno, M.; Miwa, T.; Koyama, T.; Yazawa, K.; Nagai, K.; Matsumoto, T.; Hirai, H.; et al. Functional-food constituents in the fruiting bodies of Stropharia rugosoannulata. Biosci. Biotechnol. Biochem. 2011, 75, 1631–1634. [Google Scholar] [CrossRef]
- Wei, L.; Wang, W.; Hou, Y.; Xie, X.; Li, X.; Chen, F.; Wang, Z.; Zhou, Y.; Li, F.; Jing, B. Chemical composition, antibacterial test, and antioxidant activity of essential oils from fresh and dried Stropharia rugosoannulata. J. Chem. 2023, 2023, 6965755. [Google Scholar] [CrossRef]
- Liu, Y.; Hu, C.F.; Feng, X.; Cheng, L.; Ibrahim, S.A.; Wang, C.-T.; Huang, W. Isolation, Characterization and anti oxidant of polysaccharides from Stropharia rugosoannulata. Int. J. Biol. Macromol. 2020, 155, 883–889. [Google Scholar] [CrossRef] [PubMed]
- Chang, J.B.; Park, W.H.; Choi, E.C.; Kim, B.K. Studies on constituents of the higher fungi of Korea (LIV) antitumor components of Favolus Alveolarius. Arch. Pharm. Res. 1988, 11, 203–212. [Google Scholar] [CrossRef]
- Li, X.; Cui, W.; Cui, Y.; Song, X.; Jia, L.; Zhang, J. Stropharia rugoso-annulata acetylated polysaccharides alleviate NAFLD via Nrf2/JNK1/AMPK Signaling pathways. Int. J. Biol. Macromol. 2022, 215, 560–570. [Google Scholar] [CrossRef]
- Stadler, M.; Hellwig, V.; Mayer-Bartschmid, A.; Denzer, D.; Wiese, B.; Burkhardt, N. Novel analgesic triglycerides from cultures of agaricus macrosporus and other basidiomycetes as selective inhibitors of neurolysin. J. Antibiot. 2005, 58, 775–786. [Google Scholar] [CrossRef]
- Zhang, W.; Tian, G.; Geng, X.; Zhao, Y.; Ng, T.B.; Zhao, L.; Wang, H. Isolation and characterization of a novel lectin from the edible mushroom Stropharia rugosoannulata. Molecules 2014, 19, 19880–19891. [Google Scholar] [CrossRef] [PubMed]
- Yang, Y.; Meng, G.; Ni, S.; Zhang, H.; Dong, C. Genomic analysis of Stropharia rugosoannulata reveals its nutritional strategy and application potential in bioremediation. J. Fungi 2022, 8, 162. [Google Scholar] [CrossRef] [PubMed]
- Han, M. The Mycoremediation of Escherichia coli by pleurotus ostreatus, Stropharia rugosoannulata, and trametes versicolor in contaminated water. J. South Carol. Acad. Sci. 2021, 19, 63. [Google Scholar]
- Hussain, M.; Zouhar, M.; Ryšánek, P. Effect of some nematophagous fungi on reproduction of a nematode pest, Heterodera Schachtii, and Growth of sugar beet. Pak. J. Zool. 2017, 49, 197–205. [Google Scholar] [CrossRef]
- Valentín, L.; Oesch-Kuisma, H.; Steffen, K.T.; Kähkönen, M.A.; Hatakka, A.; Tuomela, M. Mycoremediation of wood and soil from an old sawmill area contaminated for decades. J. Hazard. Mater. 2013, 260, 668–675. [Google Scholar] [CrossRef]
- Xiao, K.; Li, Y.; Sun, Y.; Liu, R.; Li, J.; Zhao, Y.; Xu, H. Remediation performance and mechanism of heavy metals by a bottom up activation and extraction system using multiple biochemical materials. ACS Appl. Mater. Interfaces 2017, 9, 30448–30457. [Google Scholar] [CrossRef]
- Weiss, M.; Geyer, R.; Russow, R.; Richnow, H.H.; Kästner, M. Fate and metabolism of [15N]2,4,6-trinitrotoluene in soil. Environ. Toxicol. Chem. 2004, 23, 1852–1860. [Google Scholar] [CrossRef]
- Hao, H.B.; Zhao, J.; Yang, H.; Zhang, J.X.; Wei, Y.H.; Kuai, B.K.; Zhang, J.J.; Chen, H. Comprehensive evaluation of main agronomic characters and nutritional components of different Stropharia rugosoannulata strains. Acta Edulis Fungi 2022, 29, 41–49. [Google Scholar]
- Zhou, Z.G.; He, H.Q.; Jiang, S.J. Genetic diversity of macrofungi germplasm resources. J. Anhui Sci. Technol. 2022, 36, 38–43. [Google Scholar]
- Rostoks, N.; Ramsay, L.; MacKenzie, K.; Cardle, L.; Bhat, P.R.; Roose, M.L.; Svensson, J.T.; Stein, N.; Varshney, R.K.; Marshall, D.F.; et al. Recent history of artificial outcrossing facilitates whole-genome association mapping in elite inbred crop varieties. Proc. Natl. Acad. Sci. USA 2006, 103, 18656–18661. [Google Scholar] [CrossRef]
- Li, S.; Zhao, S.; Hu, C.; Mao, C.; Guo, L.; Yu, H.; Yu, H. Whole genome sequence of an edible mushroom Stropharia rugosoannulata. J. Fungi 2022, 8, 99. [Google Scholar] [CrossRef]
- Wang, Y.; Wu, X.; Li, Y.; Feng, Z.; Mu, Z.; Wang, J.; Wu, X.; Wang, B.; Lu, Z.; Li, G. Identification and validation of a core single-nucleotide polymorphism marker set for genetic diversity assessment, fingerprinting identification, and core collection development in bottle gourd. Front. Plant Sci. 2021, 12, 747940. [Google Scholar] [CrossRef]
- Moon, S.; Ryu, H. Development of HRM markers for discrimination of Pyogo (Lentinula edodes) cultivars sanjo 701 and chamaram. Korean J. Mycol. 2022, 50, 225–233. [Google Scholar]
- Carter, D.; Tran-Dinh, N.; Marra, R.; Vera, R. The development of genetic markers from fungal genome initiatives. Appl. Mycol. Biotechnol. 2004, 4, 1–27. [Google Scholar]
- Kim, K.-H.; Ka, K.-H.; Kang, J.H.; Kim, S.; Lee, J.W.; Jeon, B.-K.; Yun, J.-K.; Park, S.R.; Lee, H.J. Identification of single nucleotide polymorphism markers in the laccase gene of shiitake mushrooms (Lentinula Edodes). Mycobiology 2015, 43, 75–80. [Google Scholar] [CrossRef] [PubMed]
- Gao, W.; Qu, J.; Zhang, J.; Sonnenberg, A.; Chen, Q.; Zhang, Y.; Huang, C. A genetic linkage map of Pleurotus Tuoliensis integrated with physical mapping of the de novo sequenced genome and the mating type loci. BMC Genom. 2018, 19, 18. [Google Scholar] [CrossRef]
- Tian, H.L.; Wang, F.G.; Zhao, J.R.; Yi, H.M.; Wang, L.; Wang, R.; Yang, Y.; Song, W. Development of maizeSNP3072, a high-throughput compatible SNP array, for DNA fingerprinting identification of chinese maize varieties. Mol. Breed. New Strateg. Plant Improv. 2015, 35, 136. [Google Scholar] [CrossRef]
- Wiersma, P.A.; Erogul, D.; Ali, S. DNA fingerprinting of closely related cultivars of sweet cherry. J. Am. Soc. Hortic. Sci. 2018, 143, 282–288. [Google Scholar] [CrossRef]
- Iqbal, M.; Jamil, S.; Shahzad, R.; Bilal, K.; Qaisar, R.; Nisar, A.; Kanwal, S.; Bhatti, M. DNA Fingerprinting of crops and its applications in the field of plant breeding. J. Agric. Res. 2021, 59, 13–28. [Google Scholar]
- Zhang, H.; Lin, P.; Liu, Y.; Huang, C.; Huang, G.; Jiang, H.; Xu, L.; Zhang, M.; Deng, Z.; Zhao, X. Development of SLAF-sequence and multiplex SNaPshot panels for population genetic diversity analysis and construction of DNA fingerprints for sugarcane. Genes 2022, 13, 1477. [Google Scholar] [CrossRef]
- Amend, A.; Garbelotto, M.; Fang, Z.; Keeley, S. Isolation by landscape in populations of a prized edible mushroom tricholoma matsutake. Conserv. Genet. 2010, 11, 795–802. [Google Scholar] [CrossRef]
- Suryadi, H.; Judono, J.J.; Putri, M.R.; Eclessia, A.D.; Ulhaq, J.M.; Agustina, D.N.; Sumiati, T. Biodelignification of lignocellulose using ligninolytic enzymes from white-rot fungi. Heliyon 2022, 8, e08865. [Google Scholar] [CrossRef]
- Biko, O.D.V.; Viljoen-Bloom, M.; van Zyl, W.H. Microbial lignin peroxidases: Applications, production challenges and future perspectives. Enzyme Microb. Technol. 2020, 141, 109669. [Google Scholar] [CrossRef]
- Liu, N.; Jia, H. Fungal laccase: Diverse biological functions and complex natural substrates. J. Agric. Biotechnol. 2020, 28, 333–341. [Google Scholar]
- Ren, P.F.; Ren, H.X.; Qu, L.; Yao, Q.; Li, J.; Gong, Z.Y. Changes of extracellular enzyme activities in Lentinus edodes and their correlation with agronomic traits. Shandong Agric. Sci. 2010, 12, 11–14. [Google Scholar]
- Zhang, W.B.; Li, W.D.; Wang, Z.J.; Wang, S.Q. Study on liquid culture characteristics and extracellular enzyme activity of Hypsizygus marmoreus. Edible Med. Mushrooms 2016, 24, 43–47. [Google Scholar]
- Guo, M.; Ma, X.; Zhou, Y.; Bian, Y.; Liu, G.; Cai, Y.; Huang, T.; Dong, H.; Cai, D.; Wan, X.; et al. Genome sequencing highlights the plant cell wall degrading capacity of edible mushroom Stropharia rugosoannulata. J. Microbiol. 2023, 61, 83–93. [Google Scholar] [CrossRef]
- Pollegioni, L.; Tonin, F.; Rosini, E. Lignin-degrading enzymes. FEBS J. 2015, 282, 1190–1213. [Google Scholar] [CrossRef] [PubMed]
- Forootanfar, H.; Faramarzi, M.A. Insights into laccase producing organisms, fermentation states, purification strategies, and biotechnological applications. Biotechnol. Prog. 2015, 31, 1443–1463. [Google Scholar] [CrossRef]
- Chen, H.Y.; Xue, D.S.; Feng, X.Y.; Yao, S.J. Screening and Production of Ligninolytic Enzyme by a Marine-Derived Fungal Pestalotiopsis Sp. J63. Appl. Biochem. Biotechnol. 2011, 165, 1754–1769. [Google Scholar] [CrossRef] [PubMed]
- Gupta, A.; Jana, A.K. Effects of Wheat Straw Solid Contents in Fermentation Media on Utilization of Soluble/In soluble Nutrient, Fungal Growth and Laccase Production. 3 Biotech 2018, 8, 35. [Google Scholar] [CrossRef]
- Eriksson, K.E.; Blanchette, R.A.; Ander, P. Microbial and Enzymatic Degradation of Wood and Wood Components; Springer: Berlin/Heidelberg, Gemany, 2012; pp. 89–180. [Google Scholar]
- Ander, P.; Eriksson, K. Selective degradation of wood components by white-rot Fungi. Physiol. Plant. 2006, 41, 239–248. [Google Scholar] [CrossRef]
- Huang, X.; Duan, N.; Xu, H.; Xie, T.N.; Xue, Y.-R.; Liu, C.-H. CTAB-PEG DNA Extraction from fungi with high contents of polysaccharides. Mol. Biol. 2018, 52, 718–726. [Google Scholar] [CrossRef]
- McKenna, A.; Hanna, M.; Banks, E.; Sivachenko, A.; Cibulskis, K.; Kernytsky, A.; Garimella, K.; Altshuler, D.; Gabriel, S.; Daly, M.; et al. The genome analysis toolkit: A mapReduce framework for analyzing next-generation DNA sequencing data. Genome Res. 2010, 20, 1297–1303. [Google Scholar] [CrossRef]
- Wang, Y.; Lv, H.; Xiang, X.; Yang, A.; Feng, Q.; Dai, P.; Li, Y.; Jiang, X.; Liu, G.; Zhang, X. Construction of a SNP fingerprinting database and population genetic analysis of cigar tobacco germplasm resources in China. Front. Plant Sci. 2021, 12, 618133. [Google Scholar] [CrossRef]
- Cingolani, P.; Platts, A.; Wang, L.L.; Coon, M.; Nguyen, T.; Wang, L.; Land, S.J.; Lu, X.; Ruden, D.M. A program for annotating and predicting the effects of single nucleotide polymorphisms, SnpEff: SNPs in the genome of drosophila melanogaster strain W1118; Iso-2; Iso-3. Fly 2012, 6, 80–92. [Google Scholar] [CrossRef]
- Minh, B.Q.; Schmidt, H.A.; Chernomor, O.; Schrempf, D.; Woodhams, M.D.; von Haeseler, A.; Lanfear, R. IQ-TREE 2: New models and efficient methods for phylogenetic inference in the genomic era. Mol. Biol. Evol. 2020, 37, 1530–1534. [Google Scholar] [CrossRef]
- Cheng, A.; Chai, H.H.; Ho, W.K.; Bamba, A.S.A.; Feldman, A.; Kendabie, P.; Halim, R.A.; Tanzi, A.; Mayes, S.; Massawe, F. Molecular Marker Technology for Genetic Improvement of Underutilised Crops; Springer International Publishing: Cham, Switzerland, 2017; pp. 47–70. [Google Scholar]
- Schlötterer, C. The evolution of molecular markers—Just a matter of fashion? Nat. Rev. Genet. 2004, 5, 63–69. [Google Scholar] [CrossRef] [PubMed]
- Trick, M.; Long, Y.; Meng, J.; Bancroft, I. Single nucleotide polymorphism (SNP) discovery in the polyploid bras sica napus using solexa transcriptome sequencing. Plant Biotechnol. J. 2009, 7, 334–346. [Google Scholar] [CrossRef] [PubMed]
- Tang, W.; Wu, T.; Ye, J.; Sun, J.; Jiang, Y.; Yu, J.; Tang, J.; Chen, G.; Wang, C.; Wan, J. Erratum to: SNP-based analysis of genetic diversity reveals important alleles associated with seed size in rice. BMC Plant Biol. 2016, 16, 128. [Google Scholar] [CrossRef] [PubMed]
- An, H.; Lee, H.-Y.; Shim, D.; Choi, S.H.; Cho, H.; Hyun, T.K.; Jo, I.-H.; Chung, J.-W. Development of CAPS markers for evaluation of genetic diversity and population structure in the germplasm of button mushroom (Agaricus bisporus). J. Fungi 2021, 7, 375. [Google Scholar] [CrossRef] [PubMed]
- Gao, W.; Weijn, A.; Baars, J.J.P.; Mes, J.J.; Visser, R.G.F.; Sonnenberg, A.S.M. Quantitative trait locus mapping for bruising sensitivity and cap color of Agaricus bisporus (Button mushrooms). Fungal Genet. Biol. 2015, 77, 69–81. [Google Scholar] [CrossRef]
- Wang, H.-F.; Zong, X.-X.; Guan, J.-P.; Yang, T.; Sun, X.-L.; Ma, Y.; Redden, R. Genetic diversity and relationship of global faba bean (Vicia Faba L.) germplasm revealed by ISSR markers. Theor. Appl. Genet. 2012, 124, 789–797. [Google Scholar] [CrossRef] [PubMed]
- Weeds, P.L.; Chakraborty, S.; Fernandes, C.D.; Charchar, M.J.d.; Ramesh, C.R.; Kexian, Y.; Kelemu, S. Genetic diversity in Colletotrichum gloeosporioides from Stylosanthes spp. at centers of origin and utilization. Phytopathology 2003, 93, 176–185. [Google Scholar] [CrossRef] [PubMed][Green Version]
- Chen, L.; Cao, Y.; Li, G.; Tian, Y.; Zeng, T.; Gu, T.; Xu, W.; Konoval, O.; Lu, L. Population structure and selection signatures of domestication in geese. Biology 2023, 12, 532. [Google Scholar] [CrossRef]
- Rabieyan, E.; Darvishzadeh, R.; Mohammadi, R.; Gul, A.; Rasheed, A.; Akhar, F.K.; Abdi, H.; Alipour, H. Genetic diversity, linkage disequilibrium, and population structure of tetraploid wheat landraces originating from Europe and Asia. BMC Genom. 2023, 24, 682. [Google Scholar] [CrossRef]
- Wang, B.; Tan, H.-W.; Fang, W.; Meinhardt, L.W.; Mischke, S.; Matsumoto, T.; Zhang, D. Developing single nu cleotide polymorphism (SNP) markers from transcriptome sequences for identification of Longan (Dimocarpus longan) Germplasm. Hortic. Res. 2015, 2, 14065. [Google Scholar] [CrossRef]
- Korir, N.K.; Han, J.; Shangguan, L.; Wang, C.; Kayesh, E.; Zhang, Y.; Fang, J. Plant variety and cultivar identifica tion: Advances and prospects. Crit. Rev. Biotechnol. 2013, 33, 111–125. [Google Scholar] [CrossRef]
- Bilaĭ, V.I.; Strizhevskaia, A.I. Mycelial growth and the rate of xylan, xylose and glucose consumption by strains of different species of fungi. Mikrobiol. Zh. 1977, 39, 307–310. [Google Scholar]
- Clark, T.A.; Anderson, J.B. Dikaryons of the basidiomycete fungus schizophyllum commune: Evolution in long-term culture. Genetics 2004, 167, 1663–1675. [Google Scholar] [CrossRef][Green Version]




| No. | Strains | Source of Origin | Cultivated/Wild | No. | Strains | Source of Origin | Cultivated/Wild |
|---|---|---|---|---|---|---|---|
| 1 | A4796 | Beijing | Cultivated | 26 | A2 | Shandong | Cultivated |
| 2 | B3 | Beijing | Cultivated | 27 | A4680 | Shandong | Cultivated |
| 3 | Z2 | Beijing | Cultivated | 28 | A6 | Shandong | Cultivated |
| 4 | A4483 | Fujian | Cultivated | 29 | DQ88 | Shandong | Cultivated |
| 5 | A4488 | Fujian | Cultivated | 30 | DT | Shandong | Cultivated |
| 6 | A4489 | Fujian | Cultivated | 31 | G2 | Shandong | Cultivated |
| 7 | A4490 | Fujian | Cultivated | 32 | JN | Shandong | Cultivated |
| 8 | A4491 | Fujian | Cultivated | 33 | R7 | Shandong | Cultivated |
| 9 | SM | Fujian | Cultivated | 34 | S | Shandong | Cultivated |
| 10 | R8050 | Fujian | Cultivated | 35 | XN | Shandong | Cultivated |
| 11 | A4486 | Guizhou | Cultivated | 36 | R8051 | Shanghai | Cultivated |
| 12 | DQ10 | Heilongjiang | Cultivated | 37 | DYP201 | Sichuan | Cultivated |
| 13 | DQ3 | Heilongjiang | Cultivated | 38 | R8049 | Sichuan | Cultivated |
| 14 | DQ5 | Heilongjiang | Cultivated | 39 | WQP2012 | Sichuan | Cultivated |
| 15 | A4487 | Henan | Cultivated | 40 | XJ01 | Xinjiang | Cultivated |
| 16 | WH | Hubei | Cultivated | 41 | XJ02 | Xinjiang | Cultivated |
| 17 | A4484 | Jiangsu | Cultivated | 42 | XJ03 | Xinjiang | Cultivated |
| 18 | A4485 | Jiangsu | Cultivated | 43 | A4890 | Yunnan | Wild |
| 19 | A4422 | Shaanxi | Cultivated | 44 | A4891 | Yunnan | Wild |
| 20 | A1 | Shandong | Cultivated | 45 | A4892 | Yunnan | Wild |
| 21 | A10 | Shandong | Cultivated | 46 | A4894 | Yunnan | Wild |
| 22 | A12 | Shandong | Cultivated | 47 | A4895 | Yunnan | Wild |
| 23 | A1298 | Shandong | Cultivated | 48 | A4896 | Yunnan | Wild |
| 24 | A17 | Shandong | Cultivated | 49 | A4897 | Yunnan | Wild |
| 25 | A18 | Shandong | Cultivated | 50 | A4898 | Yunnan | Wild |
Disclaimer/Publisher’s Note: The statements, opinions and data contained in all publications are solely those of the individual author(s) and contributor(s) and not of MDPI and/or the editor(s). MDPI and/or the editor(s) disclaim responsibility for any injury to people or property resulting from any ideas, methods, instructions or products referred to in the content. |
© 2024 by the authors. Licensee MDPI, Basel, Switzerland. This article is an open access article distributed under the terms and conditions of the Creative Commons Attribution (CC BY) license (https://creativecommons.org/licenses/by/4.0/).
Share and Cite
Gu, M.; Chen, Q.; Zhang, Y.; Zhao, Y.; Wang, L.; Wu, X.; Zhao, M.; Gao, W. Evaluation of Genetic Diversity and Agronomic Traits of Germplasm Resources of Stropharia rugosoannulata. Horticulturae 2024, 10, 213. https://doi.org/10.3390/horticulturae10030213
Gu M, Chen Q, Zhang Y, Zhao Y, Wang L, Wu X, Zhao M, Gao W. Evaluation of Genetic Diversity and Agronomic Traits of Germplasm Resources of Stropharia rugosoannulata. Horticulturae. 2024; 10(3):213. https://doi.org/10.3390/horticulturae10030213
Chicago/Turabian StyleGu, Miao, Qiang Chen, Yan Zhang, Yongchang Zhao, Li Wang, Xiangli Wu, Mengran Zhao, and Wei Gao. 2024. "Evaluation of Genetic Diversity and Agronomic Traits of Germplasm Resources of Stropharia rugosoannulata" Horticulturae 10, no. 3: 213. https://doi.org/10.3390/horticulturae10030213
APA StyleGu, M., Chen, Q., Zhang, Y., Zhao, Y., Wang, L., Wu, X., Zhao, M., & Gao, W. (2024). Evaluation of Genetic Diversity and Agronomic Traits of Germplasm Resources of Stropharia rugosoannulata. Horticulturae, 10(3), 213. https://doi.org/10.3390/horticulturae10030213

