Molecular Characterization of MYB Transcription Factors in Camellia chekiangoleosa Reveals That CcMYB33 Is an Important Regulator Involved in Multiple Developmental Processes
Abstract
1. Introduction
2. Materials and Methods
2.1. Plant Materials
2.2. Gene Family Membership Identification
2.3. Systematic Evolutionary Analysis
2.4. Gene Chromosomal Localization and Intron–Exon Analysis
2.5. Gene Expression Pattern Analysis
2.6. RNA Extraction and cDNA Synthesis
2.7. Gene Cloning
2.8. Expression Analysis
2.9. Subcellular Localization Analysis
3. Results
3.1. Identification of MYB Transcription Factors in C. chekiangoleosa
3.2. Chromosome Localization and Intron–Exon Analysis of CcMYBs
3.3. Phylogenetic Analysis
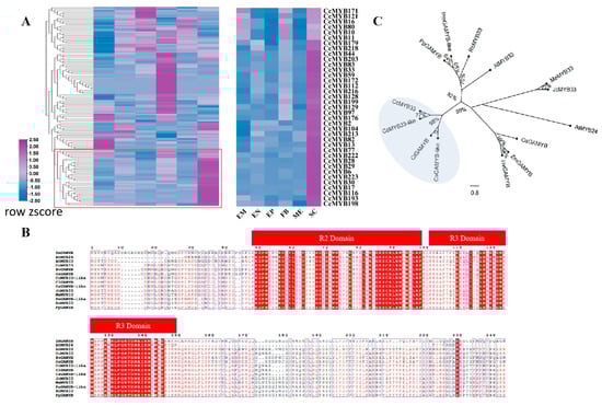
3.4. Analysis of the Expression Pattern of the CcMYB Gene in Different Tissues and Phylogenetic Analysis of the CcMYB33 Gene
3.5. Tissue-Specific Expression Analysis and Subcellular Localization of the CcMYB33 Gene
3.6. Overexpression of CcMYB33 in Arabidopsis thaliana
4. Discussion
Author Contributions
Funding
Data Availability Statement
Acknowledgments
Conflicts of Interest
References
- Tienlu, M. The classification, differentiation and distribution of the genus Camellia Sect. Camellia. Acta Bot. Yunnanica 1998, 20, 127–148. [Google Scholar]
- Huang, B.; Wang, Z.; Huang, J.; Li, X.; Zhu, H.; Wen, Q.; Xu, L.-A. Population genetic structure analysis reveals significant genetic differentiation of the endemic species Camellia chekiangoleosa Hu. with a narrow geographic range. Forests 2022, 13, 234. [Google Scholar] [CrossRef]
- Wei, T.; Dong, L.; Zhong, S.; Jing, H.; Deng, Z.; Wen, Q.; Li, J. Chemical composition of Camellia chekiangoleosa Hu. seeds during ripening and evaluations of seed oils quality. Ind. Crops Prod. 2022, 177, 114499. [Google Scholar] [CrossRef]
- Cao, Y.; Yao, X.; Ren, H.; Wang, K. Determination of fatty acid composition and metallic element content of four Camellia species used for edible oil extraction in China. J. Consum. Prot. Food Saf. 2017, 12, 165–169. [Google Scholar] [CrossRef]
- Yan, R.; Ruan, C.; Zhao, S.; Ding, J.; Du, W.; Wang, H.; Han, P. SNP discovery of Camellia oleifera based on RNA-seq and its application for identification of genetic relationships and locus for oil content among different cultivars. J. Hortic. Sci. Biotechnol. 2020, 95, 687–702. [Google Scholar] [CrossRef]
- Dubos, C.; Stracke, R.; Grotewold, E.; Weisshaar, B.; Martin, C.; Lepiniec, L. MYB transcription factors in Arabidopsis. Trends Plant Sci. 2010, 15, 573–581. [Google Scholar] [CrossRef]
- Du, H.; Feng, B.-R.; Yang, S.-S.; Huang, Y.-B.; Tang, Y.-X. The R2R3-MYB transcription factor gene family in maize. PLoS ONE 2012, 7, e37463. [Google Scholar] [CrossRef] [PubMed]
- Nesi, N.; Jond, C.; Debeaujon, I.; Caboche, M.; Lepiniec, L. The Arabidopsis TT2 gene encodes an R2R3 MYB domain protein that acts as a key determinant for proanthocyanidin accumulation in developing seed. Plant Cell 2001, 13, 2099–2114. [Google Scholar] [CrossRef]
- Baldoni, E.; Genga, A.; Cominelli, E. Plant MYB transcription factors: Their role in drought response mechanisms. Int. J. Mol. Sci. 2015, 16, 15811–15851. [Google Scholar] [CrossRef] [PubMed]
- Feller, A.; Machemer, K.; Braun, E.L.; Grotewold, E. Evolutionary and comparative analysis of MYB and bHLH plant transcription factors. Plant J. 2011, 66, 94–116. [Google Scholar] [CrossRef]
- Millar, A.A.; Gubler, F. The Arabidopsis GAMYB-like genes, MYB33 and MYB65, are microRNA-regulated genes that redundantly facilitate anther development. Plant Cell 2005, 17, 705–721. [Google Scholar] [CrossRef]
- Gocal, G.F.; Sheldon, C.C.; Gubler, F.; Moritz, T.; Bagnall, D.J.; MacMillan, C.P.; Li, S.F.; Parish, R.W.; Dennis, E.S.; Weigel, D. GAMYB-like genes, flowering, and gibberellin signaling in Arabidopsis. Plant Physiol. 2001, 127, 1682–1693. [Google Scholar] [CrossRef]
- Alonso-Peral, M.M.; Li, J.; Li, Y.; Allen, R.S.; Schnippenkoetter, W.; Ohms, S.; White, R.G.; Millar, A.A. The microRNA159-regulated GAMYB-like genes inhibit growth and promote programmed cell death in Arabidopsis. Plant Physiol. 2010, 154, 757–771. [Google Scholar] [CrossRef]
- Millar, A.A.; Lohe, A.; Wong, G. Biology and function of miR159 in plants. Plants 2019, 8, 255. [Google Scholar] [CrossRef] [PubMed]
- Gubler, F.; Raventos, D.; Keys, M.; Watts, R.; Mundy, J.; Jacobsen, J.V. Target genes and regulatory domains of the GAMYB transcriptional activator in cereal aleurone. Plant J. 1999, 17, 1–9. [Google Scholar] [CrossRef] [PubMed]
- Aya, K.; Ueguchi-Tanaka, M.; Kondo, M.; Hamada, K.; Yano, K.; Nishimura, M.; Matsuoka, M. Gibberellin modulates anther development in rice via the transcriptional regulation of GAMYB. Plant Cell 2009, 21, 1453–1472. [Google Scholar] [CrossRef] [PubMed]
- Qin, Y.; Wang, M.; Tian, Y.; He, W.; Han, L.; Xia, G. Over-expression of TaMYB33 encoding a novel wheat MYB transcription factor increases salt and drought tolerance in Arabidopsis. Mol. Biol. Rep. 2012, 39, 7183–7192. [Google Scholar] [CrossRef] [PubMed]
- Li, W.-F.; Zhang, S.-G.; Han, S.-Y.; Wu, T.; Zhang, J.-H.; Qi, L.-W. Regulation of LaMYB33 by miR159 during maintenance of embryogenic potential and somatic embryo maturation in Larix kaempferi (Lamb.) Carr. Plant Cell Tissue Organ Cult. (PCTOC) 2013, 113, 131–136. [Google Scholar] [CrossRef]
- Zhang, B. Effect of GA signal factor SlMYB33 on flowering time and fruit size of tomato. Acta Agric. Boreali Occident. Sin. 2020, 29, 1859–1866. [Google Scholar]
- Xie, Y.; Wang, X. Comparative transcriptomic analysis identifies genes responsible for fruit count and oil yield in the oil tea plant Camellia chekiangoleosa. Sci. Rep. 2018, 8, 6637. [Google Scholar] [CrossRef] [PubMed]
- Ma, X.; Nie, Z.; Huang, H.; Yan, C.; Li, S.; Hu, Z.; Wang, Y.; Yin, H. Small RNA profiling reveals that an ovule-specific microRNA, cja-miR5179, targets a B-class MADS-box gene in Camellia japonica. Ann. Bot. 2023, 132, mcad155. [Google Scholar] [CrossRef]
- Finn, R.D.; Bateman, A.; Clements, J.; Coggill, P.; Eberhardt, R.Y.; Eddy, S.R.; Heger, A.; Hetherington, K.; Holm, L.; Mistry, J. Pfam: The protein families database. Nucleic Acids Res. 2014, 42, D222–D230. [Google Scholar] [CrossRef] [PubMed]
- Shen, T.-f.; Huang, B.; Xu, M.; Zhou, P.-y.; Ni, Z.-x.; Gong, C.; Wen, Q.; Cao, F.-l.; Xu, L.-A. The reference genome of Camellia chekiangoleosa provides insights into Camellia evolution and tea oil biosynthesis. Hortic. Res. 2022, 9, uhab083. [Google Scholar] [CrossRef] [PubMed]
- Eddy, S.R. Accelerated profile HMM searches. PLoS Comput. Biol. 2011, 7, e1002195. [Google Scholar] [CrossRef]
- Schultz, J.; Copley, R.R.; Doerks, T.; Ponting, C.P.; Bork, P. SMART: A web-based tool for the study of genetically mobile domains. Nucleic Acids Res. 2000, 28, 231–234. [Google Scholar] [CrossRef]
- Chen, C.; Chen, H.; Zhang, Y.; Thomas, H.R.; Frank, M.H.; He, Y.; Xia, R. TBtools: An integrative toolkit developed for interactive analyses of big biological data. Mol. Plant 2020, 13, 1194–1202. [Google Scholar] [CrossRef] [PubMed]
- Letunic, I.; Bork, P. Interactive Tree of Life (iTOL) v4: Recent updates and new developments. Nucleic Acids Res. 2019, 47, W256–W259. [Google Scholar] [CrossRef]
- Capella-Gutiérrez, S.; Silla-Martínez, J.M.; Gabaldón, T. trimAl: A tool for automated alignment trimming in large-scale phylogenetic analyses. Bioinformatics 2009, 25, 1972–1973. [Google Scholar] [CrossRef]
- Swift, M.L. GraphPad prism, data analysis, and scientific graphing. J. Chem. Inf. Comput. Sci. 1997, 37, 411–412. [Google Scholar] [CrossRef]
- Yan, C.; Nie, Z.; Hu, Z.; Huang, H.; Ma, X.; Li, S.; Li, J.; Yao, X.; Yin, H. Tissue-specific transcriptomics reveals a central role of CcNST1 in regulating the fruit lignification pattern in Camellia chekiangoleosa, a woody oil-crop. For. Res. 2022, 2, 10. [Google Scholar] [CrossRef]
- Untergasser, A.; Nijveen, H.; Rao, X.; Bisseling, T.; Geurts, R.; Leunissen, J.A. Primer3Plus, an enhanced web interface to Primer3. Nucleic Acids Res. 2007, 35, W71–W74. [Google Scholar] [CrossRef]
- Heid, C.A.; Stevens, J.; Livak, K.J.; Williams, P.M. Real time quantitative PCR. Genome Res. 1996, 6, 986–994. [Google Scholar] [CrossRef]
- Livak, K.J.; Schmittgen, T.D. Analysis of relative gene expression data using real-time quantitative PCR and the 2−ΔΔCT method. Methods 2001, 25, 402–408. [Google Scholar] [CrossRef]
- Ma, L.; Lukasik, E.; Gawehns, F.; Takken, F.L. The use of agroinfiltration for transient expression of plant resistance and fungal effector proteins in Nicotiana benthamiana leaves. In Plant Fungal Pathogens; Springer: Berlin/Heidelberg, Germany, 2012; pp. 61–74. [Google Scholar]
- Stracke, R.; Werber, M.; Weisshaar, B. The R2R3-MYB gene family in Arabidopsis thaliana. Curr. Opin. Plant Biol. 2001, 4, 447–456. [Google Scholar] [CrossRef]
- Li, S.; Huang, H.; Ma, X.; Hu, Z.; Li, J.; Yin, H. Characterizations of MYB transcription factors in Camellia oleifera reveal the key regulators involved in Oil Biosynthesis. Horticulturae 2022, 8, 742. [Google Scholar] [CrossRef]
- Yang, X.; Li, J.; Guo, T.; Guo, B.; Chen, Z.; An, X. Comprehensive analysis of the R2R3-MYB transcription factor gene family in Populus trichocarpa. Ind. Crops Prod. 2021, 168, 113614. [Google Scholar] [CrossRef]
- Kranz, H.D.; Denekamp, M.; Greco, R.; Jin, H.; Leyva, A.; Meissner, R.C.; Petroni, K.; Urzainqui, A.; Bevan, M.; Martin, C. Towards functional characterisation of the members of the R2R3-MYB gene family from Arabidopsis thaliana. Plant J. 1998, 16, 263–276. [Google Scholar] [CrossRef]
- Yan, C.; Lin, P.; Lyu, T.; Hu, Z.; Fan, Z.; Li, X.; Yao, X.; Li, J.; Yin, H. Unraveling the roles of regulatory genes during domestication of cultivated Camellia: Evidence and insights from comparative and evolutionary genomics. Genes 2018, 9, 488. [Google Scholar] [CrossRef]
- Yan, C.; Hu, Z.; Nie, Z.; Li, J.; Yao, X.; Yin, H. CcBLH6, a bell-like homeodomain-containing transcription factor, regulates the fruit lignification pattern. Planta 2021, 253, 90. [Google Scholar] [CrossRef]
- Alves-Ferreira, M.; Wellmer, F.; Banhara, A.; Kumar, V.; Riechmann, J.L.; Meyerowitz, E.M. Global expression profiling applied to the analysis of Arabidopsis stamen development. Plant Physiol. 2007, 145, 747–762. [Google Scholar] [CrossRef]
- Gomez, M.D.; Urbez, C.; Perez-Amador, M.A.; Carbonell, J. Characterization of constricted fruit (ctf) mutant uncovers a role for AtMYB117/LOF1 in ovule and fruit development in Arabidopsis thaliana. PLoS ONE 2011, 6, e18760. [Google Scholar] [CrossRef]
- Park, M.Y.; Kang, J.-y.; Kim, S.Y. Overexpression of AtMYB52 confers ABA hypersensitivity and drought tolerance. Mol. Cells 2011, 31, 447–454. [Google Scholar] [CrossRef]
- Zhang, X.; Wang, H.; Chen, Y.; Huang, M.; Zhu, S. The Over-Expression of Two R2R3-MYB Genes, PdMYB2R089 and PdMYB2R151, Increases the Drought-Resistant Capacity of Transgenic Arabidopsis. Int. J. Mol. Sci. 2023, 24, 13466. [Google Scholar] [CrossRef]
- Xie, Z.; Li, D.; Wang, L.; Sack, F.D.; Grotewold, E. Role of the stomatal development regulators FLP/MYB88 in abiotic stress responses. Plant J. 2010, 64, 731–739. [Google Scholar] [CrossRef]
- Kaneko, M.; Inukai, Y.; Ueguchi-Tanaka, M.; Itoh, H.; Izawa, T.; Kobayashi, Y.; Hattori, T.; Miyao, A.; Hirochika, H.; Ashikari, M. Loss-of-function mutations of the rice GAMYB gene impair α-amylase expression in aleurone and flower development. Plant Cell 2004, 16, 33–44. [Google Scholar] [CrossRef]
- Achard, P.; Herr, A.; Baulcombe, D.C.; Harberd, N.P. Modulation of floral development by a gibberellin-regulated microRNA. Development 2004, 131, 3357–3365. [Google Scholar] [CrossRef]
- Palatnik, J.F.; Allen, E.; Wu, X.; Schommer, C.; Schwab, R.; Carrington, J.C.; Weigel, D. Control of leaf morphogenesis by microRNAs. Nature 2003, 425, 257–263. [Google Scholar] [CrossRef] [PubMed]
- Schwab, R.; Palatnik, J.F.; Riester, M.; Schommer, C.; Schmid, M.; Weigel, D. Specific effects of microRNAs on the plant transcriptome. Dev. Cell 2005, 8, 517–527. [Google Scholar] [CrossRef]
- Allen, R.S.; Li, J.; Stahle, M.I.; Dubroué, A.; Gubler, F.; Millar, A.A. Genetic analysis reveals functional redundancy and the major target genes of the Arabidopsis miR159 family. Proc. Natl. Acad. Sci. USA 2007, 104, 16371–16376. [Google Scholar] [CrossRef]
- Guang, H.; Xiaoyang, G.; Zhian, W.; Ye, W.; Peng, W.; Linfang, S.; Bingting, W.; Anhong, Z.; Fuguang, L.; Jiahe, W. The cotton MYB33 gene is a hub gene regulating the trade-off between plant growth and defense in Verticillium dahliae infection. J. Adv. Res. 2023, in press. [Google Scholar] [CrossRef]





| Primer Name | Primer Sequence (5′-3′) |
|---|---|
| CcMYB33-F | GCAGTGCCTTTTCTCTCTCTAGA |
| CcMYB33-R | GCAGGCTCCTTTAGCTGTTC |
| EX-GY2-F | TCAGCAGTCGAAGAGCATGAGTCACATGACAAATGA |
| EX-GY2-R | TTAGCGTGTGAAGAGCATCCATCCAAACAGACCCT |
| CchGAPDH-Q-F | TGACCTCACTGCGAGGATTG |
| CchGAPDH-Q-R | CCTCCTTGATAGCAGCTTTGATC |
| Cch-GY1-2F | GGGAATTGGAATGCTGTTCAGA |
| Cch-GY1-2R | GACGGCAACTTTTCCCACAA |
| Species | R2R3 | 3R | 1R and MYB-Related | “Unusual” MYB Genes with Two or More Repeats | Total |
|---|---|---|---|---|---|
| A. thaliana [35] | 126 | 5 | 64 | 2 | 197 |
| C. oleifera [36] | 128 | 5 | 44 | 9 | 186 |
| P. trichocarpa [37] | 196 | 5 | 152 | 1 | 354 |
| C. Chekiangoleosa | 182 | 5 | 43 | 5 | 235 |
| Chr | Number | Member |
|---|---|---|
| Chr1 | 5 | CcMYB10, CcMYB11, CcMYB17, CcMYB18, CcMYB20, CcMYB21, CcMYB24, CcMYB25, CcMYB27, CcMYB28, CcMYB29, CcMYB30, CcMYB31 |
| Chr2 | 2 | CcMYB40, CcMYB41, CcMYB50, CcMYB51 |
| Chr3 | 3 | CcMYB62, CcMYB63, CcMYB64, CcMYB65, CcMYB66, CcMYB67, CcMYB68, CcMYB69, CcMYB70, CcMYB71, CcMYB74, CcMYB75 |
| Chr5 | 2 | CcMYB89, CcMYB90, CcMYB92, CcMYB93 |
| Chr6 | 3 | CcMYB97, CcMYB98, CcMYB99, CcMYB101, CcMYB102, CcMYB106, CcMYB107, CcMYB108, CcMYB109, CcMYB110 |
| Chr7 | 3 | CcMYB117, CcMYB118, CcMYB119, CcMYB120, CcMYB121, CcMYB130, CcMYB131, CcMYB135, CcMYB136 |
| Chr8 | 2 | CcMYB140, CcMYB141, CcMYB148, CcMYB149 |
| Chr9 | 1 | CcMYB158, CcMYB159 |
| Chr10 | 1 | CcMYB168, CcMYB169 |
| Chr11 | 1 | CcMYB182, CcMYB183 |
| Chr12 | 2 | CcMYB184, CcMYB185, CcMYB186, CcMYB187, CcMYB188, CcMYB189, CcMYB190 |
| Chr13 | 2 | CcMYB200, CcMYB201, CcMYB206, CcMYB207 |
| Chr14 | 1 | CcMYB219, CcMYB220 |
| Chr15 | 1 | CcMYB226, CcMYB227, CcMYB228, CcMYB229, CcMYB230, CcMYB231, CcMYB232, CcMYB233 |
| Subgroup | Conserved Motif |
|---|---|
| Subgroup1 (S1) | YaSS[T/A]eNI[A/S][R/K]Ll |
| Subgroup2 (S2) | IDeSFWx[E/D]xlstd; [E/N]ddMdFwynvfi |
| Subgroup3 (S3) | QEVDKP[E/D]LLE[I/M]PFD; WFKHLESELGLEE[N/D]DNQQQ |
| Subgroup4 (S4) | LlsrGIDPx[T/S]HRx[I/L]; pdLNL[D/E]Lxo[G/S]; CX1–2CX7–12CX2C(Zn-finger) |
| Subgroup5 (S5) | SSDDCSSAASVS; PCFSGDGDGDWMDD |
| Subgroup6 (S6) | VNNL[M/I][N/D]GDNMWLE |
| Subgroup7 (S7) | KRR[L/P]GRT[G/S]RSAMKPK |
| Subgroup8 (S8) | LRKMGIDplTHKPLS |
| Subgroup9 (S9) | MGiDPvTHkp; HmaQWeSARleSEaRlxR[E/Q]SxL |
| Subgroup10 (S10) | L[L/I]QMG[I/F]DP[M/V]THxPRTD |
| Subgroup11 (S11) | LlrmGIDPVTHsPRldLLd[L/I]SSiL |
| Subgroup12 (S12) | EY[N/D]F[S/P]QFLEQ; IT[G/S]WS[N/T]YLLDH |
| Subgroup13 (S13) | GIDPxTHKPxSEV; DVFxKDLQRMA |
| Subgroup14 (S14) | SFSQLLLDPN; TSTSADQSTISWEDI |
| Subgroup15 (S15) | lWVheDdFELSsLtxMMdF |
| Subgroup16 (S16) | LEFSEW[I/L]SSS[N/Y]PH[I/T]DYSS |
| Subgroup17 (S17) | QR[E/Q][I/M]ELQQEQQL |
| Subgroup18 (S18) | QRaGLPxYPx[E/S] |
| Subgroup19 (S19) | nyWs[V/M][E/D]DlW[P/S] |
| Subgroup20 (S20) | AkqLkcdvNSkqFkdtmrylWmPRL |
| Subgroup21 (S21) | VppFFDFLSVGNSAS |
| Subgroup22 (S22) | GEFMtVVQEMIkaEVRSYM |
Disclaimer/Publisher’s Note: The statements, opinions and data contained in all publications are solely those of the individual author(s) and contributor(s) and not of MDPI and/or the editor(s). MDPI and/or the editor(s) disclaim responsibility for any injury to people or property resulting from any ideas, methods, instructions or products referred to in the content. |
© 2024 by the authors. Licensee MDPI, Basel, Switzerland. This article is an open access article distributed under the terms and conditions of the Creative Commons Attribution (CC BY) license (https://creativecommons.org/licenses/by/4.0/).
Share and Cite
Huang, M.; Li, S.; Wang, M.; Yin, H.; Li, H. Molecular Characterization of MYB Transcription Factors in Camellia chekiangoleosa Reveals That CcMYB33 Is an Important Regulator Involved in Multiple Developmental Processes. Horticulturae 2024, 10, 178. https://doi.org/10.3390/horticulturae10020178
Huang M, Li S, Wang M, Yin H, Li H. Molecular Characterization of MYB Transcription Factors in Camellia chekiangoleosa Reveals That CcMYB33 Is an Important Regulator Involved in Multiple Developmental Processes. Horticulturae. 2024; 10(2):178. https://doi.org/10.3390/horticulturae10020178
Chicago/Turabian StyleHuang, Mingchuan, Sijia Li, Minyan Wang, Hengfu Yin, and Haimei Li. 2024. "Molecular Characterization of MYB Transcription Factors in Camellia chekiangoleosa Reveals That CcMYB33 Is an Important Regulator Involved in Multiple Developmental Processes" Horticulturae 10, no. 2: 178. https://doi.org/10.3390/horticulturae10020178
APA StyleHuang, M., Li, S., Wang, M., Yin, H., & Li, H. (2024). Molecular Characterization of MYB Transcription Factors in Camellia chekiangoleosa Reveals That CcMYB33 Is an Important Regulator Involved in Multiple Developmental Processes. Horticulturae, 10(2), 178. https://doi.org/10.3390/horticulturae10020178

