Full-Length Transcriptome of Camellia japonica (Naidong) Reveals Molecular Characteristics in Drought Stress
Abstract
1. Introduction
2. Materials and Methods
2.1. Plant Materials and Drought Treatment
2.2. Physiological Measurement
2.3. RNA Extraction and the Sequencing of the cDNA Library
2.4. Gene Functional Annotation and Expression Network Construction
2.5. Analysis of Differentially Expressed Genes
2.6. RT-qPCR Analysis
2.7. Statistical Analysis
2.8. Transient Expression of CjGST1 in Camellia Leaves
3. Results
3.1. Physiological Responses of C. japonica (Naidong) Seedlings under Drought Stress
3.2. Analysis of Illumina and PacBio Transcriptome Data
3.3. Identification of Differentially Expressed Genes (DEGs) in C. japonica (Naidong) Leaves under Drought
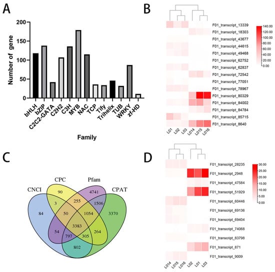
3.4. Transcription Factors and lncRNA
3.5. Gene Network Response to Drought
3.6. Validation of Transcriptome Data Using RT-qPCR Analyses
3.7. Transient Expression of CjGST1 Enhanced the Drought Resistance of Camellia Leaves
4. Discussion
5. Conclusions
Supplementary Materials
Author Contributions
Funding
Data Availability Statement
Conflicts of Interest
References
- Knapp, A.; Carroll, C.; Denton, E.; La Pierre, K.; Collins, S.; Smith, M. Differential sensitivity to regional-scale drought in six central US grasslands. Oecologia 2015, 177, 949–957. [Google Scholar] [CrossRef] [PubMed]
 - Farooq, M.; Wahid, A.; Kobayashi, N.; Fujita, D.; Basra, S.M.A. Plant drought stress: Effects, mechanisms and management. Agron. Sustain. Dev. 2009, 29, 185–212. [Google Scholar] [CrossRef]
 - Kim, Y.; Chung, Y.S.; Lee, E.; Tripathi, P.; Heo, S.; Kim, K.H. Root response to drought stress in Rice (Oryza sativa L.). Int. J. Mol. Sci. 2020, 21, 1513. [Google Scholar] [CrossRef] [PubMed]
 - Li, W.; Fu, L.F.; Geng, Z.W.; Zhao, X.J.; Liu, Q.H.; Jiang, X.Q. Physiological characteristic changes and full-length transcriptome of rose (Rosa chinensis) roots and leaves in response to drought stress. Plant Cell Physiol. 2020, 61, 2153–2166. [Google Scholar] [CrossRef] [PubMed]
 - Akanda, M.R.; Park, B.Y. Involvement of MAPK/NF-κB signal transduction pathways: Camellia japonica mitigates inflammation and gastric ulcer. Biomed. Pharmacother. 2017, 95, 1139–1146. [Google Scholar] [CrossRef]
 - Fan, M.L.; Yang, K.; Zhou, R.; Liu, Q.H.; Guo, X.; Sun, Y.K. Temporal transcriptome profiling reveals candidate genes involved in cold acclimation of Camellia japonica (Naidong). Plant Physiol. Biochem. 2021, 167, 795–805. [Google Scholar] [CrossRef]
 - Li, Q.Y.; Lei, S.; Du, K.B.; Li, L.Z.; Pang, X.F.; Wang, Z.C.; Wei, M.; Fu, S.; Hu, L.M.; Xu, L. RNA-seq based transcriptomic analysis uncovers α-linolenic acid and jasmonic acid biosynthesis pathways respond to cold acclimation in Camellia japonica. Sci. Rep. 2016, 6, 36463. [Google Scholar] [CrossRef]
 - Wu, Y.W.; Müller, M.; Bai, T.; Yao, S.Y.; Gailing, O.; Liu, Z. Transcriptome profiling in Camellia japonica var. decumbens for the discovery of genes involved in chilling tolerance under cold stress. Ann. For. Res. 2019, 62, 51–68. [Google Scholar] [CrossRef]
 - Kim, S.; Jung, E.; Shin, S.; Kim, M.; Kim, Y.S.; Lee, J.; Park, D. Anti-inflammatory activity of Camellia japonica oil. BMB Rep. 2012, 45, 177–182. [Google Scholar] [CrossRef]
 - Edwards, R.; Dixon, D.P.; Walbot, V. Plant glutathione S-transferases: Enzymes with multiple functions in sickness and in health. Trends Plant Sci. 2000, 5, 193–198. [Google Scholar] [CrossRef]
 - Kayum, M.A.; Nath, U.K.; Park, J.I.; Biswas, M.K.; Choi, E.K.; Song, J.Y.; Kim, H.T.; Nou, I.S. Genome-wide identification, characterization, and expression profiling of glutathione S-Transferase (GST) Family in pumpkin reveals likely role in cold-stress tolerance. Genes 2018, 9, 84. [Google Scholar] [CrossRef] [PubMed]
 - Zhang, K.; Song, Q.; Wei, Q.; Wang, C.C.; Zhang, L.W.; Xu, W.Y.; Su, Z. Down-regulation of OsSPX1 caused semi-male sterility, resulting in reduction of grain yield in rice. Plant Biotechnol. J. 2016, 14, 1661–1672. [Google Scholar] [CrossRef] [PubMed]
 - Xie, N.; Li, B.; Yu, J.; Shi, R.X.; Zeng, Q.; Jiang, Y.L.; Zhao, D. Transcriptomic and proteomic analyses uncover the drought adaption landscape of Phoebe zhennan. BMC Plant Biol. 2022, 22, 95. [Google Scholar] [CrossRef] [PubMed]
 - Raherison, E.S.M.; Giguère, I.; Caron, S.; Lamara, M.; Mackay, J.J. Modular organization of the white spruce (Picea glauca) transcriptome reveals functional organization and evolutionary signatures. New Phytol. 2015, 207, 172–187. [Google Scholar] [CrossRef] [PubMed]
 - Gierahn, T.M.; Wadsworth, M.H., II; Hughes, T.K.; Bryson, B.D.; Butler, A.; Satija, R.; Fortune, S.; Love, J.C.; Shalek, A.K. Seq-well: Portable, low-cost RNA sequencing of single cells at high throughput. Nat. Methods 2017, 14, 395–398. [Google Scholar] [CrossRef]
 - Adams, I.P.; Fox, A.; Boonham, N.; Massart, S.; De Jonghe, K. The impact of high throughput sequencing on plant health diagnostics. Eur. J. Plant Pathol. 2018, 152, 909–919. [Google Scholar] [CrossRef]
 - Xu, Z.C.; Peters, R.J.; Weirather, J.; Luo, H.M.; Liao, B.S.; Zhang, X.; Zhu, Y.J.; Ji, A.J.; Zhang, B.; Hu, S.N.; et al. Full-length transcriptome sequences and splice variants obtained by a combination of sequencing platforms applied to different root tissues of Salvia miltiorrhiza and tanshinone biosynthesis. Plant J. 2015, 82, 951–961. [Google Scholar] [CrossRef]
 - Arnon, D.I. Copper enzymesin isolated chloroplasts phenoloxi dases in Beta Vulgaris. Plant Physiol. 1949, 24, 1–15. [Google Scholar] [CrossRef]
 - Sharon, D.; Tilgner, H.; Grubert, F.; Snyder, M. A single-molecule long-read survey of the human transcriptome. Nat. Biotechnol. 2013, 31, 1009–1014. [Google Scholar] [CrossRef]
 - Tatusov, R.L.; Galperin, M.Y.; Natale, D.A.; Koonin, E.V. The COG database: A tool for genome scale analysis of protein functions and evolution. Nucleic Acids Res. 2000, 28, 33–36. [Google Scholar] [CrossRef]
 - Koonin, E.V.; Fedorova, N.D.; Jackson, J.D.; Jacobs, A.R.; Krylov, D.M.; Makarova, K.S.; Mazumder, R.; Mekhedov, S.L.; Nikolskaya, A.N.; Rao, B.S.; et al. A comprehensive evolutionary classification of proteins encoded in complete eukaryotic genomes. Genome Biol. 2004, 5, R7. [Google Scholar] [CrossRef] [PubMed]
 - Ashburner, M.; Ball, C.A.; Blake, J.A.; Botstein, D.; Butler, H.; Cherry, J.M.; Davis, A.P.; Dolinski, K.; Dwight, S.S.; Eppig, J.T.; et al. Gene ontology: Tool for the unification of biology. Nat. Genet. 2000, 25, 25–29. [Google Scholar] [CrossRef] [PubMed]
 - Deng, Y.Y.; Li, J.Q.; Wu, S.F.; Zhu, Y.P.; Chen, Y.; He, F.C. Integrated NR database in protein annotation system and its localization. Comput. Eng. 2006, 32, 71–74. [Google Scholar]
 - Kanehisa, M.; Goto, S.; Kawashima, S.; Okuno, Y.; Hattori, M. The KEGG resource for deciphering the genome. Nucleic Acids Res. 2004, 32, D277–D280. [Google Scholar] [CrossRef]
 - Mistry, J.; Chuguransky, S.; Williams, L.; Qureshi, M.; Salazar, G.A.; Sonnhammer, E.L.L.; Tosatto, S.C.E.; Paladin, L.; Raj, S.; Richardson, L.J.; et al. Pfam: The protein families database in 2021. Nucleic Acids Res. 2021, 49, D412–D419. [Google Scholar] [CrossRef]
 - Apweiler, R.; Bairoch, A.; Wu, C.H.; Barker, W.C. UniProt: The Universal Protein knowledgebase. Nucleic Acids Res. 2004, 32, D115–D119. [Google Scholar] [CrossRef]
 - Zheng, Y.; Jiao, C.; Sun, H.H.; Rosli, H.G.; Pombo, M.A.; Zhang, P.F.; Banf, M. iTAK: A program for genome-wide prediction and classification of plant transcription factors, transcriptional regulators, and protein kinases. Mol. Plant 2016, 9, 1667–1670. [Google Scholar] [CrossRef]
 - Kong, L.; Zhang, Y.; Ye, Z.Q.; Liu, X.Q.; Zhao, S.Q.; Wei, L.P.; Gao, G. CPC: Assess the protein-coding potential of transcripts using sequence features and support vector machine. Nucleic Acids Res. 2007, 35, W345–W349. [Google Scholar] [CrossRef]
 - Wang, L.G.; Park, H.J.; Dasari, S.; Wang, S.Q.; Kocher, J.P.; Li, W. CPAT: Coding-potential assessment tool using an alignment-free logistic regression model. Nucleic Acids Res. 2013, 41, e74. [Google Scholar] [CrossRef]
 - Franceschini, A.; Szklarczyk, D.; Frankild, S.; Kuhn, M.; Simonovic, M.; Roth, A.; Lin, J.; Minguez, P.; Bork, P.; von Mering, C.; et al. STRING v9.1: Protein-protein interaction networks, with increased coverage and integration. Nucleic Acids Res. 2013, 41, D808–D815. [Google Scholar] [CrossRef]
 - Shannon, P.; Markiel, A.; Ozier, O. Cytoscape: A software environment for integrated models of biomolecular interaction networks. Genome Res. 2003, 13, 2498–2504. [Google Scholar] [CrossRef] [PubMed]
 - Anders, S.; Huber, W. Differential expression analysis for sequence count data. Genome Biol. 2010, 11, R106. [Google Scholar] [CrossRef] [PubMed]
 - Livak, K.J.; Schmittgen, T.D. Analysis of relative gene expression data using real-time quantitative PCR and the 2-deltadeltact method. Methods 2001, 25, 402–408. [Google Scholar] [CrossRef] [PubMed]
 - Clough, S.J.; Bent, A.F. Floral dip: A simplified method for Agrobacterium-mediated transformation of Arabidopsis thaliana. Plant J. 1998, 16, 735–743. [Google Scholar] [CrossRef] [PubMed]
 - Fan, M.L.; Zhang, Y.; Li, X.L.; Wu, S.; Yang, M.Y.; Yin, H.F.; Liu, W.X.; Fan, Z.Q.; Li, J.Y. Multi-approach analysis reveals pathways of cold tolerance divergence in Camellia japonica. Front. Plant Sci. 2022, 13, 811791. [Google Scholar] [CrossRef]
 - Guo, X.; Hu, Y.; Ma, J.Y.; Wang, H.; Wang, K.L.; Wang, T.; Jiang, S.Y.; Jiao, J.B.; Sun, Y.K.; Jiang, X.L.; et al. Nitrogen deposition effects on invasive and native plant competition: Implications for future invasions. Ecotoxicol. Environ. Saf. 2023, 259, 115029. [Google Scholar] [CrossRef]
 - Jiang, G.M.; Jiang, X.Q.; Lü, P.T.; Liu, J.T.; Gao, J.P.; Zhang, C.Q. The rose (Rosa hybrida) NAC transcription factor 3 gene, RhNAC3, involved in ABA signaling pathway both in rose and Arabidopsis. PLoS ONE 2014, 9, e109415. [Google Scholar] [CrossRef]
 - Ding, A.Q.; Li, S.; Li, W.; Hao, Q.; Wan, X.L.; Wang, K.L.; Liu, Q.C.; Liu, Q.H.; Jiang, X.Q. RhNAC31, a novel rose NAC transcription factor, enhances tolerance to multiple abiotic stresses in Arabidopsis. Acta Physiol. Plant. 2019, 41, 75. [Google Scholar] [CrossRef]
 - Yang, G.Y.; Li, D.P.; Peng, S.B.; Gao, X.Q.; Chen, S.W.; Wang, T.Y.; Su, L.Y.; Xu, Z.G.; Zhai, M.Z. Walnut JrGSTU23 and JrVHAc4 involve in drought tolerance via JrWRKY2-mediated upstream regulatory pathway. Sci. Hortic. 2022, 295, 110871. [Google Scholar]
 - Quan, M.Y.; Chen, J.H.; Zhang, D.Q. Exploring the secrets of long noncoding RNAs. Int. J. Mol. Sci. 2015, 16, 5467–5496. [Google Scholar] [CrossRef]
 - Zhang, W.; Han, Z.X.; Guo, Q.L.; Liu, Y.; Zheng, Y.X.; Wu, F.L.; Jin, W.B. Identification of maize long non-coding RNAs responsive to drought stress. PLoS ONE 2014, 9, e98958. [Google Scholar] [CrossRef] [PubMed]
 - Ye, W.B.; Wang, T.T.; Wei, W.; Lou, S.T.; Lan, F.X.; Zhu, S.; Li, Q.Z.; Ji, G.L.; Lin, C.T.; Wu, X.H.; et al. The full-length transcriptome of Spartina alterniflora reveals the complexity of high salt tolerance in monocotyledonous halophyte. Plant Cell Physiol. 2020, 61, 882–896. [Google Scholar] [CrossRef] [PubMed]
 - Yang, H.; Li, P.; Jin, G.H.; Gui, D.P.; Li, L.; Zhang, C.J. Temporal regulation of alternative splicing events in rice memory under drought stress. Plant Divers. 2020, 44, 116–125. [Google Scholar] [CrossRef] [PubMed]
 






Disclaimer/Publisher’s Note: The statements, opinions and data contained in all publications are solely those of the individual author(s) and contributor(s) and not of MDPI and/or the editor(s). MDPI and/or the editor(s) disclaim responsibility for any injury to people or property resulting from any ideas, methods, instructions or products referred to in the content.  | 
© 2024 by the authors. Licensee MDPI, Basel, Switzerland. This article is an open access article distributed under the terms and conditions of the Creative Commons Attribution (CC BY) license (https://creativecommons.org/licenses/by/4.0/).
Share and Cite
Zhou, R.; Wang, L.; Tian, H.; Guo, X.; Jiang, X.; Fan, M.; Sun, Y. Full-Length Transcriptome of Camellia japonica (Naidong) Reveals Molecular Characteristics in Drought Stress. Horticulturae 2024, 10, 114. https://doi.org/10.3390/horticulturae10020114
Zhou R, Wang L, Tian H, Guo X, Jiang X, Fan M, Sun Y. Full-Length Transcriptome of Camellia japonica (Naidong) Reveals Molecular Characteristics in Drought Stress. Horticulturae. 2024; 10(2):114. https://doi.org/10.3390/horticulturae10020114
Chicago/Turabian StyleZhou, Rui, Luyao Wang, Hongmei Tian, Xiao Guo, Xinqiang Jiang, Menglong Fan, and Yingkun Sun. 2024. "Full-Length Transcriptome of Camellia japonica (Naidong) Reveals Molecular Characteristics in Drought Stress" Horticulturae 10, no. 2: 114. https://doi.org/10.3390/horticulturae10020114
APA StyleZhou, R., Wang, L., Tian, H., Guo, X., Jiang, X., Fan, M., & Sun, Y. (2024). Full-Length Transcriptome of Camellia japonica (Naidong) Reveals Molecular Characteristics in Drought Stress. Horticulturae, 10(2), 114. https://doi.org/10.3390/horticulturae10020114
        
