Oxalic Acid Supplementation in Different Hemicellulose Diets Affects In Vitro Rumen Fermentation by Regulating Nutritional Digestibility, Microbial Diversity and Metabolic Pathways
Abstract
1. Introduction
2. Materials and Methods
2.1. Animals
2.2. Experimental Design
2.3. In Vitro Experiment
2.4. Determination of Rumen Fermentation Parameters
2.5. Determination of Rumen Microbial Diversity
2.6. Determination of Rumen Metabolites
2.7. Data Analysis
2.7.1. Rumen Fermentation Parameters
2.7.2. Rumen Microbial Diversity
2.7.3. Rumen Metabolites
3. Results
3.1. Nutritional Digestibility In Vitro
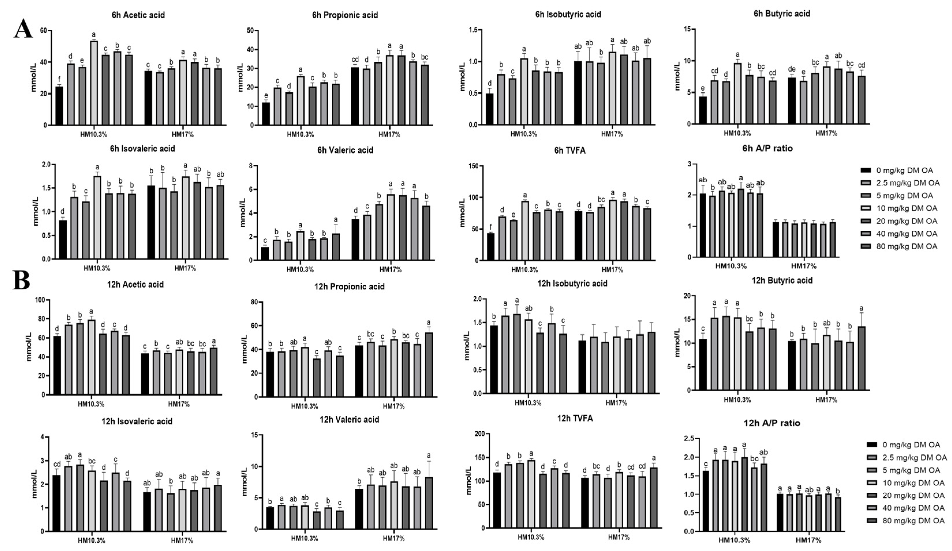
3.2. Rumen Fermentation Parameters
3.3. Microbial Diversity In Vitro
3.3.1. Ruminal Bacterial Alpha Diversity Indexes
3.3.2. Ruminal Bacterial Phylum Composition
3.3.3. Rumen Bacterial Genus Composition
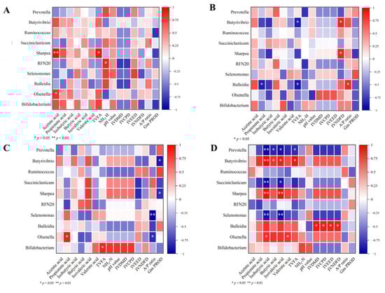
3.4. The Relationship Between Rumen Fermentation Parameters and Bacterial Genus Composition
3.5. Rumen Metabolites In Vitro
3.6. Rumen Metabolic Pathway
3.7. The Correlation Between Rumen Metabolites and Rumen Bacterial
4. Discussion
5. Conclusions
Author Contributions
Funding
Institutional Review Board Statement
Data Availability Statement
Conflicts of Interest
Abbreviations
| HM | Hemicellulose |
| OA | Oxalic acid |
| VFA | Volatile fatty acid |
| YC | Yeast culture |
| IVDMD | In vitro dry matter digestibility |
| IVCPD | In vitro crude protein digestibility |
| IVEED | In vitro ether extract digestibility |
| IVNDFD | In vitro neutral detergent fiber digestibility |
References
- Weimer, P.J. Degradation of Cellulose and Hemicellulose by Ruminal Microorganisms. Microorganisms 2022, 10, 2345. [Google Scholar] [CrossRef] [PubMed]
- Plata, F.P.; Bárcena-Gama, J.R. Effect of a Yeast Culture (Saccharomyces cerevisiae) on Neutral Detergent Fiber Digestion in Steers Fed Oat Straw Based Diets. Anim. Feed. Sci. Technol. 1994, 49, 203–210. [Google Scholar] [CrossRef]
- Palmieri, F.; Estoppey, A.; House, G.L.; Lohberger, A.; Bindschedler, S.; Chain, P.S.; Junier, P. Oxalic Acid, a Molecule at the Crossroads of Bacterial-Fungal Interactions. Adv. Appl. Microbiol. 2019, 106, 49–77. [Google Scholar] [PubMed]
- Chen, X.; Xiao, J.; Zhao, W.; Li, Y.; Zhao, W.; Zhang, W.; Xin, L.; Han, Z.; Wang, L.; Aschalew, N.D.; et al. Mechanistic Insights into Rumen Function Promotion through Yeast Culture (Saccharomyces cerevisiae) Metabolites Using in vitro and in Vivo Models. Front. Microbiol. 2024, 15, 1407024. [Google Scholar] [CrossRef] [PubMed]
- Duraiswamy, A.; Sneha, A.N.M.; Jebakani, K.S.; Selvaraj, S.; Pramitha, J.L.; Selvaraj, R.; Petchiammal, K.I.; Kather Sheriff, S.; Thinakaran, J.; Rathinamoorthy, S.; et al. Genetic Manipulation of Anti-Nutritional Factors in Major Crops for a Sustainable Diet in Future. Front. Plant Sci. 2022, 13, 1070398. [Google Scholar] [CrossRef] [PubMed]
- Rahman, M.M.; Abdullah, R.B.; Wan Khadijah, W.E. A Review of Oxalate Poisoning in Domestic Animals: Tolerance and Performance Aspects. J. Anim. Physiol. Anim. Nutr. 2013, 97, 605–614. [Google Scholar] [CrossRef]
- Cao, Y.N.; Sun, Y.R.; Tang, Y.M.; Xie, X.L.; Li, Q.Y.; Mou, F.Z.; Sun, H.X. Effect of High Oxalic Acid Intake on Growth Performance and Digestion, Blood Parameters, Rumen Fermentation and Microbial Community in Sheep. Small Rumin. Res. 2024, 237, 107324. [Google Scholar] [CrossRef]
- James, L.F.; Butcher, J.E. Halogeton Poisoning of Sheep: Effect of High Level Oxalate Intake. J. Anim. Sci. 1972, 35, 1233–1238. [Google Scholar] [CrossRef] [PubMed]
- Frutos, P.; Duncan, A.J.; Kyriazakis, I.; Gordon, I.J. Learned Aversion towards Oxalic Acid-Containing Foods by Goats: Does Rumen Adaptation to Oxalic Acid Influence Diet Choice? J. Chem. Ecol. 1998, 24, 383–397. [Google Scholar] [CrossRef]
- Duncan, A.J.; Frutos, P.; Young, S.A. Rates of Oxalic Acid Degradation in the Rumen of Sheep and Goats in Response to Different Levels of Oxalic Acid Administration. Anim. Sci. 1997, 65, 451–455. [Google Scholar] [CrossRef]
- Kh, M. Estimation of the Energetic Feed Value Obtained from Chemical Analysis and in vitro Gas Production Using Rumen Fluid. Anim. Res. Dev. 1988, 28, 7–55. [Google Scholar]
- Green, B.T.; Welch, K.D.; Panter, K.E.; Lee, S.T. Plant Toxins That Affect Nicotinic Acetylcholine Receptors: A Review. Chem. Res. Toxicol. 2013, 26, 1129–1138. [Google Scholar] [CrossRef] [PubMed]
- Ravindran, V.; Sivakanesan, R. Replacement of Maize with Sweet Potato (Ipomoea batatas L.) Tuber Meal in Broiler Diets. Br. Poult. Sci. 1996, 37, 95–103. [Google Scholar] [CrossRef]
- Goyal, M. Oxalate Accumulation in Fodder Crops and Impact on Grazing Animals—A Review. Forage Res. 2018, 44, 152–158. [Google Scholar]
- Aschalew, N.D.; Zhang, L.; Wang, Z.; Xia, Y.; Yin, G.; Dong, J.; Zhen, Y.; Zhang, X.; Wang, T.; Sun, Z.; et al. Effects of Yeast Culture and Oxalic Acid Supplementation on in vitro Nutrient Disappearance, Rumen Fermentation, and Bacterial Community Composition. Front. Vet. Sci. 2024, 10, 1330841. [Google Scholar] [CrossRef]
- Chaney, A.L.; Marbach, E.P. Modified Reagents for Determination of Urea and Ammonia. Clin. Chem. 1962, 8, 130–132. [Google Scholar] [CrossRef] [PubMed]
- Zhou, X. Effects of Yeast Culture on Rumen Fermentation and Nutrient Flow and Digestion in Digestive Tract of Sheep. Master’s Thesis, Jilin Agricultural University, Changchun, China, 2017. [Google Scholar]
- Huang, Z.; Urriola, P.E.; Shurson, G.C. Use of in vitro Dry Matter Digestibility and Gas Production to Predict Apparent Total Tract Digestibility of Total Dietary Fiber for Growing Pigs. J. Anim. Sci. 2017, 95, 5474–5484. [Google Scholar] [CrossRef] [PubMed]
- DeFeo, M.E.; Shampoe, K.V.; Carvalho, P.H.; Silva, F.A.; Felix, T.L. in vitro and in Situ Techniques Yield Different Estimates of Ruminal Disappearance of Barley. Transl. Anim. Sci. 2020, 4, 141–148. [Google Scholar] [CrossRef] [PubMed]
- Goeser, J.P.; Combs, D.K. An Alternative Method to Assess 24-h Ruminal in vitro Neutral Detergent Fiber Digestibility. J. Dairy Sci. 2009, 92, 3833–3841. [Google Scholar] [CrossRef] [PubMed]
- Nelson, A.; Stewart, C.J. Microbiota Analysis Using Sequencing by Synthesis: From Library Preparation to Sequencing. Methods Mol. Biol. 2020, 2121, 165–184. [Google Scholar] [CrossRef]
- Aschalew, N.D.; Wang, T.; Qin, G.X.; Zhen, Y.G.; Zhang, X.F.; Chen, X.; Atiba, E.M.; Seidu, A. Effects of Physically Effective Fiber on Rumen and Milk Parameters in Dairy Cows: A Review. Indian J. Anim. Res. 2020, 54, 1317–1323. [Google Scholar]
- Plaizier, J.C.; Krause, D.O.; Gozho, G.N.; McBride, B.W. Subacute Ruminal Acidosis in Dairy Cows: The Physiological Causes, Incidence and Consequences. Vet. J. 2008, 176, 21–31. [Google Scholar] [CrossRef] [PubMed]
- Belenguer, A.; Bati, M.B.; Hervás, G.; Toral, P.G.; Yáñez-Ruiz, D.R.; Frutos, P. Impact of Oxalic Acid on Rumen Function and Bacterial Community in Sheep. Animal 2013, 7, 940–947. [Google Scholar] [CrossRef] [PubMed]
- Wang, M.; Wang, R.; Yang, S.; Deng, J.P.; Tang, S.X.; Tan, Z.L. Effects of Three Methane Mitigation Agents on Parameters of Kinetics of Total and Hydrogen Gas Production, Ruminal Fermentation and Hydrogen Balance Using in vitro Technique. Anim. Sci. J. 2016, 87, 224–232. [Google Scholar] [CrossRef] [PubMed]
- Yin, G.; Sun, Z.; Wang, Z.; Xia, Y.; Cheng, L.; Qin, G.; Aschalew, N.D.; Liu, H.; Zhang, X.; Wu, Q.; et al. Mechanistic Insights into Inositol-Mediated Rumen Function Promotion and Metabolic Alteration Using In Vitro and In Vivo Models. Front. Vet. Sci. 2024, 11, 1359234. [Google Scholar] [CrossRef]
- Tan, P.; Liu, H.; Zhao, J.; Gu, X.; Wei, X.; Zhang, X.; Ma, N.; Johnston, L.J.; Bai, Y.; Zhang, W.; et al. Amino Acids Metabolism by Rumen Microorganisms: Nutrition and Ecology Strategies to Reduce Nitrogen Emissions from the inside to the Outside. Sci. Total Environ. 2021, 800, 149596. [Google Scholar] [CrossRef]
- Rodrigues, A.A.; Reis, S.S.; Costa, D.C.d.C.C.; Dos Santos, M.A.; Paulino, R.d.S.; Rufino, M.d.O.A.; Neto, S.G. Yeast-Fermented Cassava as a Protein Source in Cattle Feed: Systematic Review and Meta-Analysis. Trop. Anim. Health Prod. 2023, 55, 67. [Google Scholar] [CrossRef] [PubMed]
- Ortega, M.E.; Stern, M.D.; Satter, L.D. The Effect of Rumen Ammonia Concentration on Dry Matter Disappearance in Situ. J. Dairy Sci. 1979, 62, 76. [Google Scholar]
- Wallace, R.J.; McKain, N.; Broderick, G.A.; Rode, L.M.; Walker, N.D.; Newbold, C.J.; Kopecny, J. Peptidases of the Rumen Bacterium, Prevotella ruminicola. Anaerobe 1997, 3, 35–42. [Google Scholar] [CrossRef]
- Yuan, Y.; Zhao, W.; Zhang, Z.; Xiao, J.; Li, D.; Liu, Q.; Yin, H. Impacts of Oxalic Acid and Glucose Additions on N Transformation in Microcosms via Artificial Roots. Soil Biol. Biochem. 2018, 121, 16–23. [Google Scholar] [CrossRef]
- Nshimiyimana, P.; Liu, L.; Du, G. Engineering of L-Amino Acid Deaminases for the Production of α-Keto Acids from L-Amino Acids. Bioengineered 2019, 10, 43–51. [Google Scholar] [CrossRef]
- Keim, J.P.; Alvarado-Gilis, C.; Arias, R.A.; Gandarillas, M.; Cabanilla, J. Evaluation of Sources of Variation on in Vitro Fermentation Kinetics of Feedstuffs in a Gas Production System. Anim. Sci. J. 2017, 88, 1547–1555. [Google Scholar] [CrossRef] [PubMed]
- Nagpal, R.; Shrivastava, B.; Kumar, N.; Dhewa, T.; Sahay, H. Microbial Feed Additives. In Rumen Microbiology: From Evolution to Revolution; Springer: Berlin/Heidelberg, Germany, 2015; pp. 161–175. [Google Scholar]
- Mahayri, T.M.; Fliegerová, K.O.; Mattiello, S.; Celozzi, S.; Mrázek, J.; Mekadim, C.; Sechovcová, H.; Kvasnová, S.; Atallah, E.; Moniello, G. Host Species Affects Bacterial Evenness, but Not Diversity: Comparison of Fecal Bacteria of Cows and Goats Offered the Same Diet. Animals 2022, 12, 2011. [Google Scholar] [CrossRef] [PubMed]
- Zhang, Y.; Zhao, J.; Qin, Y.; Wang, Y.; Yu, Z.; Ning, X.; Sun, S. Specific Alterations of Gut Microbiota in Patients with Membranous Nephropathy: A Systematic Review and Meta-Analysis. Front. Physiol. 2022, 13, 909491. [Google Scholar] [CrossRef] [PubMed]
- Pinnell, L.J.; Reyes, A.A.; Wolfe, C.A.; Weinroth, M.D.; Metcalf, J.L.; Delmore, R.J.; Belk, K.E.; Morley, P.S.; Engle, T.E. Bacteroidetes and Firmicutes Drive Differing Microbial Diversity and Community Composition Among Micro-Environments in the Bovine Rumen. Front. Vet. Sci. 2022, 9, 897996. [Google Scholar] [CrossRef]
- Zhang, Y.K.; Zhang, X.X.; Li, F.D.; Li, C.; Li, G.Z.; Zhang, D.Y.; Song, Q.Z.; Li, X.L.; Zhao, Y.; Wang, W.M. Characterization of the Rumen Microbiota and Its Relationship with Residual Feed Intake in Sheep. Animal 2021, 15, 100161. [Google Scholar] [CrossRef] [PubMed]
- Strobel, H.J. Pentose Utilization and Transport by the Ruminal Bacterium Prevotella ruminicola. Arch. Microbiol. 1993, 159, 465–471. [Google Scholar] [CrossRef]
- Jensen, S.K.; Lauridsen, C. Alpha-Tocopherol Stereoisomers. Vitam. Horm. 2007, 76, 281–308. [Google Scholar] [CrossRef]
- Clay, R.; Siddiqi, S.; Siddiqi, S.A. α-Tocopherol Reduces VLDL Secretion through Modulation of Intracellular ER-to-Golgi Transport of VLDL. Can. J. Physiol. Pharmacol. 2023, 101, 554–564. [Google Scholar] [CrossRef]
- Albarracin, S.L.; Baldeon, M.E.; Sangronis, E.; Petruschina, A.C.; Reyes, F.G.R. L-Glutamate: A Key Amino Acid for Senory and Metabolic Functions. Arch. Latinoam Nutr. 2016, 66, 101–112. [Google Scholar] [PubMed]
- Arshad, U.; Zenobi, M.G.; Tribulo, P.; Staples, C.R.; Santos, J.E.P. Dose-Dependent Effects of Rumen-Protected Choline on Hepatic Metabolism during Induction of Fatty Liver in Dry Pregnant Dairy Cows. PLoS ONE 2023, 18, e0290562. [Google Scholar] [CrossRef]
- Yuan, Z.; Wang, J.; Zhang, H.; Chai, Y.; Xu, Y.; Miao, Y.; Yuan, Z.; Zhang, L.; Jiang, Z.; Yu, Q. Glycocholic Acid Aggravates Liver Fibrosis by Promoting the Up-Regulation of Connective Tissue Growth Factor in Hepatocytes. Cell. Signal. 2023, 101, 110508. [Google Scholar] [CrossRef] [PubMed]
- Shang, Q.; Zhou, X.; Yang, M.-R.; Lu, J.-G.; Pan, Y.; Zhu, G.-Y.; Jiang, Z.-H. Amide Derivatives of Ginkgolide B and Their Inhibitory Effects on PAF-Induced Platelet Aggregation. ACS Omega 2021, 6, 22497–22503. [Google Scholar] [CrossRef]
- Ma, X.; Xue, M.; Sun, H.; Liu, J. Changes in the composition and diversity of the rumen bacterial community in mid-lactation Holstein cows. J. Zhejiang Univ. (Agric. Life Sci.) 2023, 49, 578–590. [Google Scholar] [CrossRef]





| HM10.3% | HM17% | p-Value | |||||||||||||||||
|---|---|---|---|---|---|---|---|---|---|---|---|---|---|---|---|---|---|---|---|
| Item (%) | Time (h) | 0 mg/kg | 2.5 mg/kg | 5 mg/kg | 10 mg/kg | 20 mg/kg | 40 mg/kg | 80 mg/kg | 0 mg/kg | 2.5 mg/kg | 5 mg/kg | 10 mg/kg | 20 mg/kg | 40 mg/kg | 80 mg/kg | SEM | HM | OA | HM × OA |
| IVDMD | 6 | 28.29 | 30.90 | 30.07 | 30.59 | 30.24 | 30.03 | 29.24 | 29.84 | 28.87 | 8.99 | 27.94 | 28.24 | 29.56 | 26.59 | 0.27 | 0.01 | 0.49 | 0.33 |
| 12 | 35.87 | 35.88 | 36.63 | 36.69 | 36.94 | 35.78 | 35.60 | 34.28 | 33.46 | 34.84 | 33.96 | 33.72 | 34.04 | 33.91 | 0.28 | <0.01 | 0.95 | 0.98 | |
| IVCPD | 6 | 23.10 c | 30.77 a | 29.83 ab | 29.41 ab | 30.93 a | 31.45 a | 27.23 b | 33.60 a | 31.01 ab | 31.97 a | 31.08 ab | 27.22 bc | 32.37 a | 25.08 c | 0.34 | <0.01 | <0.01 | <0.01 |
| 12 | 38.67 b | 38.39 b | 38.28 b | 43.89 a | 40.72 ab | 40.70 ab | 45.08 a | 40.47 a | 36.75 b | 40.44 a | 37.72 ab | 35.36 b | 37.01 b | 35.74 b | 0.34 | <0.01 | 0.01 | <0.01 | |
| IVEED | 6 | 18.63 cd | 27.37 a | 19.24 c | 18.08 d | 20.98 b | 28.10 a | 16.81 e | 27.89 c | 30.69 b | 31.57 ab | 23.36 d | 21.59 e | 30.87 b | 31.96 a | 0.47 | <0.01 | <0.01 | <0.01 |
| 12 | 29.05 a | 23.25 c | 23.65 c | 25.63 b | 26.50 b | 18.50 d | 26.43 b | 29.10 c | 31.37 b | 16.84 f | 37.82 a | 29.33 c | 24.86 e | 27.48 d | 0.44 | <0.01 | <0.01 | <0.01 | |
| IVNDFD | 6 | 12.24 c | 15.43 a | 15.31 a | 13.42 b | 12.62 bc | 12.67 bc | 14.53 a | 7.53 ab | 8.51 a | 6.05 ab | 6.47 ab | 7.14 ab | 7.99 ab | 4.79 b | 0.36 | <0.01 | <0.01 | <0.01 |
| 12 | 21.53 d | 22.31 c | 22.92 c | 23.59 b | 24.62 a | 21.07 d | 20.30 e | 12.10 bc | 12.59 bc | 16.74 a | 13.41 bc | 11.25 c | 11.09 c | 14.71 ab | 0.45 | <0.01 | <0.01 | <0.01 | |
| HM10.3% | HM17% | p-Value | |||||||||||||||||
|---|---|---|---|---|---|---|---|---|---|---|---|---|---|---|---|---|---|---|---|
| Item | Time (h) | 0 mg/kg | 2.5 mg/kg | 5 mg/kg | 10 mg/kg | 20 mg/kg | 40 mg/kg | 80 mg/kg | 0 mg/kg | 2.5 mg/kg | 5 mg/kg | 10 mg/kg | 20 mg/kg | 40 mg/kg | 80 mg/kg | SEM | HM | OA | HM × OA |
| NH3-N (mg/dL) | 6 | 17.97 d | 19.77 abc | 21.08 a | 20.32 ab | 18.50 cd | 18.91 bcd | 20.20 ab | 22.06 ab | 20.47 c | 19.60 c | 23.46 a | 22.52 a | 19.96 c | 20.94 bc | 0.18 | <0.01 | <0.01 | <0.01 |
| 12 | 28.70 a | 26.05 b | 28.23 a | 22.87 c | 23.12 c | 24.30 c | 23.80 c | 25.04 | 25.85 | 25.33 | 25.38 | 25.09 | 25.63 | 25.63 | 0.19 | 0.672 | <0.01 | <0.01 | |
| Gas PROD (mL) | 6 | 50.94 cd | 57.26 bc | 61.34 b | 59.95 b | 46.76 d | 135.12 a | 51.8 cd | 65.2 d | 67.45 d | 64.45 d | 79.36 c | 101.25 b | 129.86 a | 108.92 b | 4.48 | <0.01 | <0.01 | <0.01 |
| 12 | 100.05 d | 153.35 b | 170.94 a | 149.92 b | 113.46 c | 108.31 cd | 118.39 c | 85.04 c | 152.92 a | 113.24 b | 136.33 a | 112.06 b | 93.73 c | 145.5 a | 4.04 | <0.01 | <0.01 | <0.01 | |
| pH value | 6 | 7.10 a | 7.07 ab | 7.06 ab | 7.04 ab | 7.04 ab | 7.01 b | 7.01 b | 6.95 | 6.96 | 6.95 | 6.95 | 6.90 | 6.91 | 6.95 | 0.02 | <0.01 | 0.89 | 0.99 |
| 12 | 6.88 | 6.83 | 6.80 | 6.80 | 6.81 | 6.81 | 6.77 | 6.73 | 6.75 | 6.71 | 6.69 | 6.71 | 6.72 | 6.69 | 0.02 | <0.01 | 0.94 | 0.99 | |
| TVFA (mmol/L) | 6 | 43.45 f | 69.77 d | 64.53 e | 94.61 a | 76.85 c | 80.75 b | 78.03 c | 78.38 d | 76.79 d | 84.81 bc | 96.19 a | 94.00 a | 86.36 b | 82.78 c | 1.14 | <0.01 | <0.01 | <0.01 |
| 12 | 118.36 d | 135.83 b | 138.92 b | 144.61 a | 115.59 d | 127.38 c | 117.32 d | 107.10 d | 114.62 bc | 107.33 d | 119.02 b | 112.33 cd | 110.32 cd | 29.06 a | 1.09 | <0.01 | <0.01 | <0.01 | |
Disclaimer/Publisher’s Note: The statements, opinions and data contained in all publications are solely those of the individual author(s) and contributor(s) and not of MDPI and/or the editor(s). MDPI and/or the editor(s) disclaim responsibility for any injury to people or property resulting from any ideas, methods, instructions or products referred to in the content. |
© 2025 by the authors. Licensee MDPI, Basel, Switzerland. This article is an open access article distributed under the terms and conditions of the Creative Commons Attribution (CC BY) license (https://creativecommons.org/licenses/by/4.0/).
Share and Cite
Zhang, L.; Pan, Y.; Wang, Z.; Zhang, M.; Xia, Y.; Jiang, H.; Qin, G.; Wang, T.; Zhang, X.; Zhang, W.; et al. Oxalic Acid Supplementation in Different Hemicellulose Diets Affects In Vitro Rumen Fermentation by Regulating Nutritional Digestibility, Microbial Diversity and Metabolic Pathways. Fermentation 2025, 11, 71. https://doi.org/10.3390/fermentation11020071
Zhang L, Pan Y, Wang Z, Zhang M, Xia Y, Jiang H, Qin G, Wang T, Zhang X, Zhang W, et al. Oxalic Acid Supplementation in Different Hemicellulose Diets Affects In Vitro Rumen Fermentation by Regulating Nutritional Digestibility, Microbial Diversity and Metabolic Pathways. Fermentation. 2025; 11(2):71. https://doi.org/10.3390/fermentation11020071
Chicago/Turabian StyleZhang, Longyu, Yue Pan, Ziyuan Wang, Miao Zhang, Yuanhong Xia, Huaizhi Jiang, Guixin Qin, Tao Wang, Xuefeng Zhang, Weigang Zhang, and et al. 2025. "Oxalic Acid Supplementation in Different Hemicellulose Diets Affects In Vitro Rumen Fermentation by Regulating Nutritional Digestibility, Microbial Diversity and Metabolic Pathways" Fermentation 11, no. 2: 71. https://doi.org/10.3390/fermentation11020071
APA StyleZhang, L., Pan, Y., Wang, Z., Zhang, M., Xia, Y., Jiang, H., Qin, G., Wang, T., Zhang, X., Zhang, W., Zhao, W., Zhen, Y., & Sun, Z. (2025). Oxalic Acid Supplementation in Different Hemicellulose Diets Affects In Vitro Rumen Fermentation by Regulating Nutritional Digestibility, Microbial Diversity and Metabolic Pathways. Fermentation, 11(2), 71. https://doi.org/10.3390/fermentation11020071

