Evaluating Alternatives for Combined Modeling of Gas Cavities and Unsteady Friction in Closed-Pipe Transients
Abstract
1. Introduction
2. Materials and Methods
2.1. Governing Equations of DGCM
2.2. Incorporation of Unsteady Friction Models
- The Vitkovský et al. model [25], which includes local acceleration and velocity gradient terms and depends on wave celerity;
- The Vardy and Hwang model [26], which is based on convolution integrals and is independent of celerity, offering a more physically complete representation of wall shear development.
2.2.1. Unsteady Friction According to Vítkovský et al. [25]
2.2.2. Unsteady Friction According to Vardy & Hwang [26]
2.3. Incorporation of Viscoelasticity Model
2.4. Adapting the DGCM to Variable Celerity Conditions
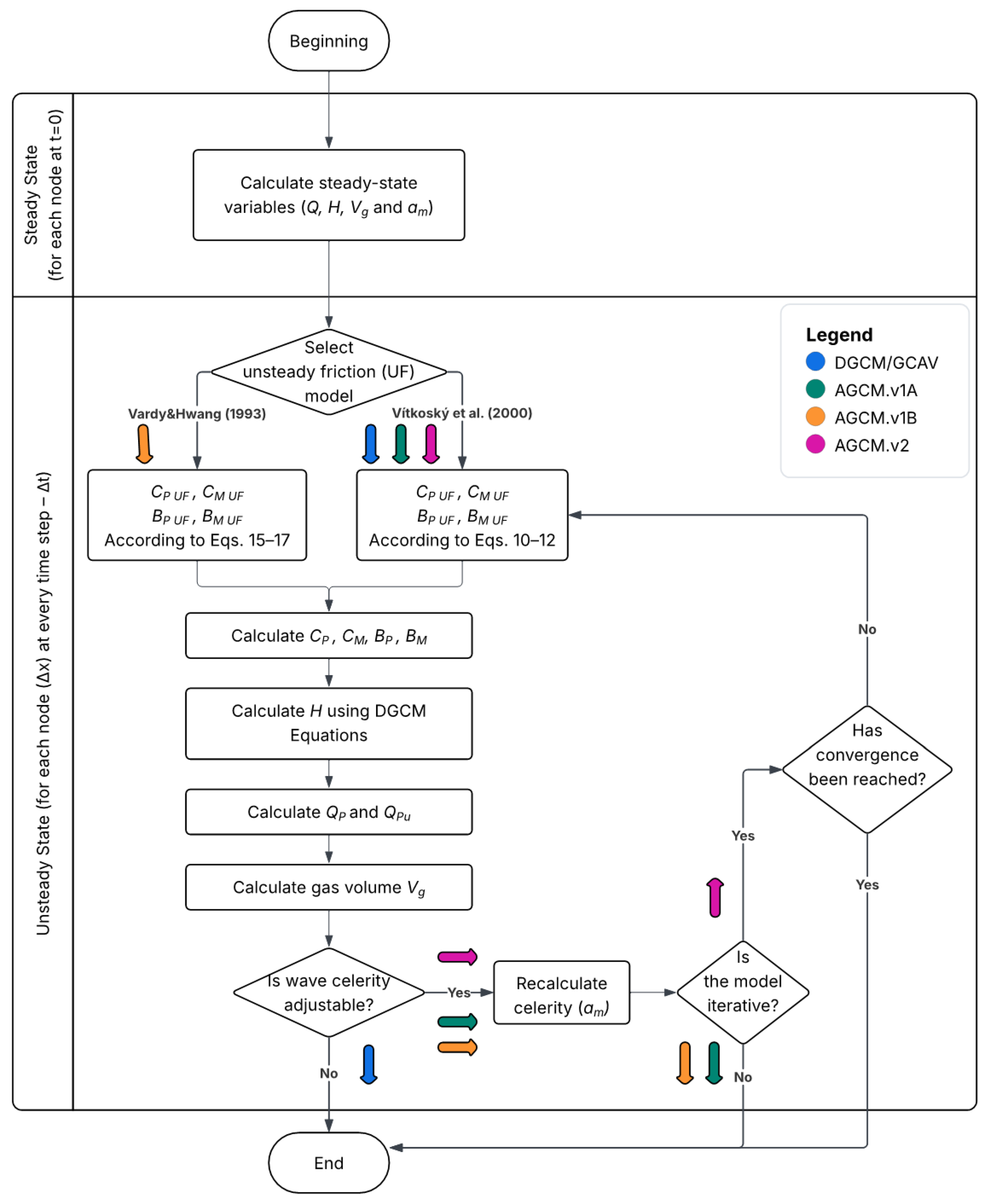
2.5. Iterative AGCM Approach with Coupled Celerity–Air Volume Calculations
- Initial values: at time , values of and are obtained from the previous time step;
- First update: Using these values, the MOC equations are solved to compute preliminary values of piezometric head , upstream flow rate and downstream flow rate ;
- Volume update: The air cavity volume is updated based on the net discharge across the node, computed from the difference between inflowing and outflowing discharges;
- Wave celerity recalculation: The gas content and wave celerity are recalculated using the updated gas volume ;
- Pressure and flow recalculation: with the updated celerity , the MOC equations are re-solved to obtain new values of , and ;
- Convergence check: convergence is evaluated by comparing the relative change in piezometric head and celerity between successive iterations. Iteration stops when both relative differences fall below , or when a maximum of 50 iterations is reached to prevent divergence in stiff conditions. If the tolerance is not met, steps 3–6 are repeated.
- The free gas content is high or highly dynamic,
- The wave celerity varies sharply over space or time,
- Accurate pressure peak prediction is essential (e.g., in surge analysis or protection design).
2.6. Model Comparison
- DGCM/GCAV: The Discrete Gas Cavity Model, extended with unsteady friction modeled according to Vitkovský et al. [25].
- AGCM.v1A: Adjustable-celerity Gas Cavity Model that integrates the DGCM with variable wave celerity and Vitkovský’s unsteady friction model.
- AGCM.v1B: Adjustable-celerity Gas Cavity Model that integrates the DGCM with variable wave celerity and unsteady friction via the convolution-based model of Vardy and Hwang [26].
- AGCM.v2: Iterative extension of AGCM.v1A, featuring internal coupling between piezometric head, air volume, and wave celerity through a convergence loop at each time step.
2.7. Model Benchmarking and Sensitivity Analysis
2.7.1. Benchmarking with Experimental Data
- Root Mean Square Error (RMSE):
- Nash–Sutcliffe Efficiency (NSE):
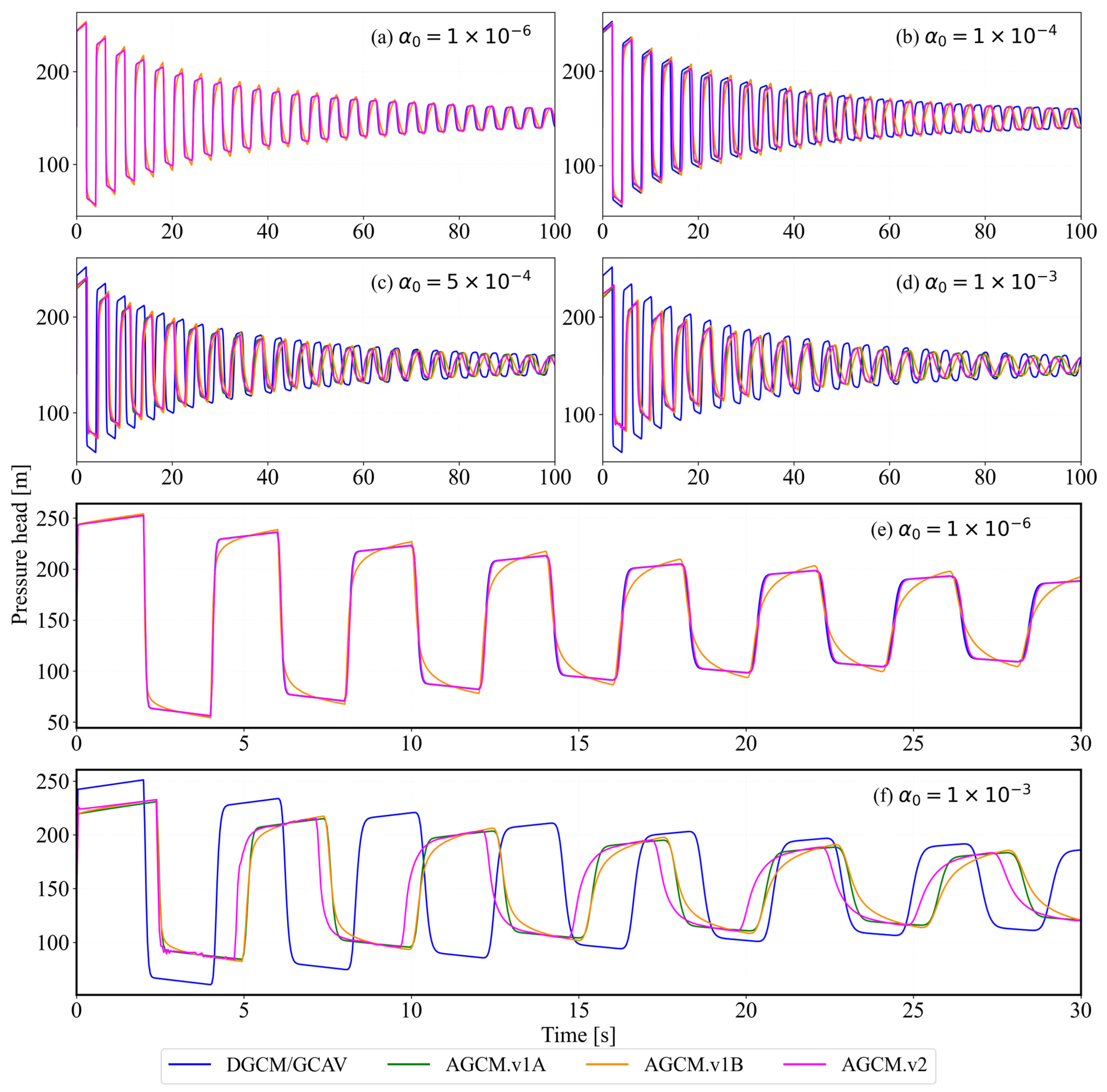
2.7.2. Sensitivity Analysis with Varying Gas Content
3. Results
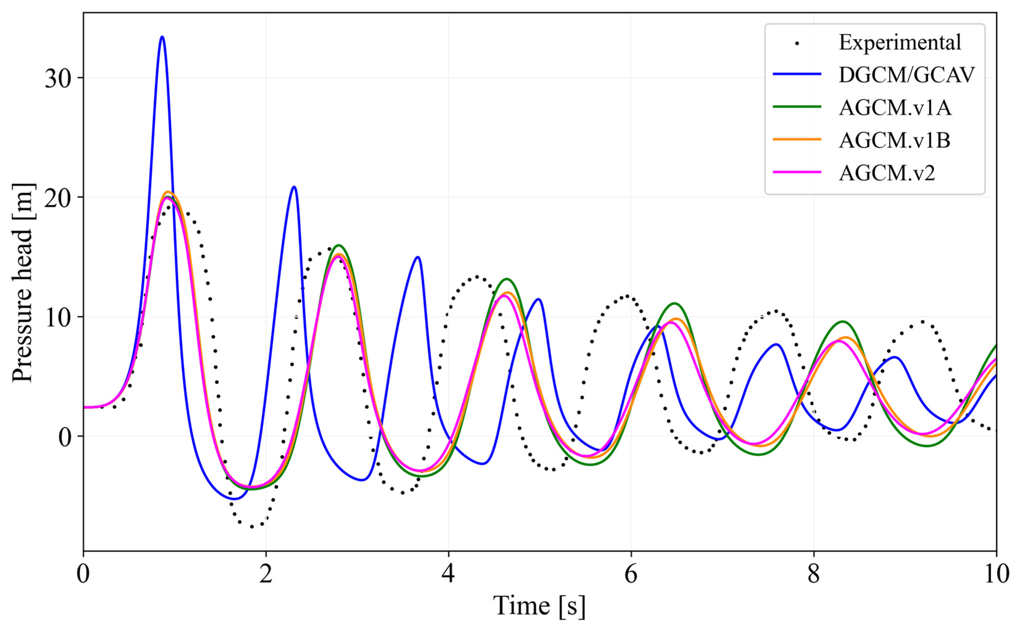
3.1. Model Validation with Experimental Datasets
3.2. Assessing the Role of Air Fraction in Pressure Wave Behavior
- AGCM.v1 formulations (AGCM.v1A and AGCM.v1B) produce nearly identical results across all cases, even at higher values, suggesting a shared sensitivity to mixture compressibility and wave celerity changes, despite differing implementations of the unsteady friction calculation.
- AGCM.v2, which recalculates wave celerity and head within each time step as explained in Section 2.5, also shows close agreement with the AGCM.v1 at low gas fractions. However, as the gas content increases, systematic differences become more noticeable; particularly in terms of phase alignment, it diverged slightly. These differences are likely due to small differences in the converged values of celerity and at each node over time.
- DGCM/GCAV shows increasing deviation with higher gas content, both in terms of amplitude and phase, due to its assumption of constant celerity.
3.3. Influence of Air Fraction on Celerity Variation
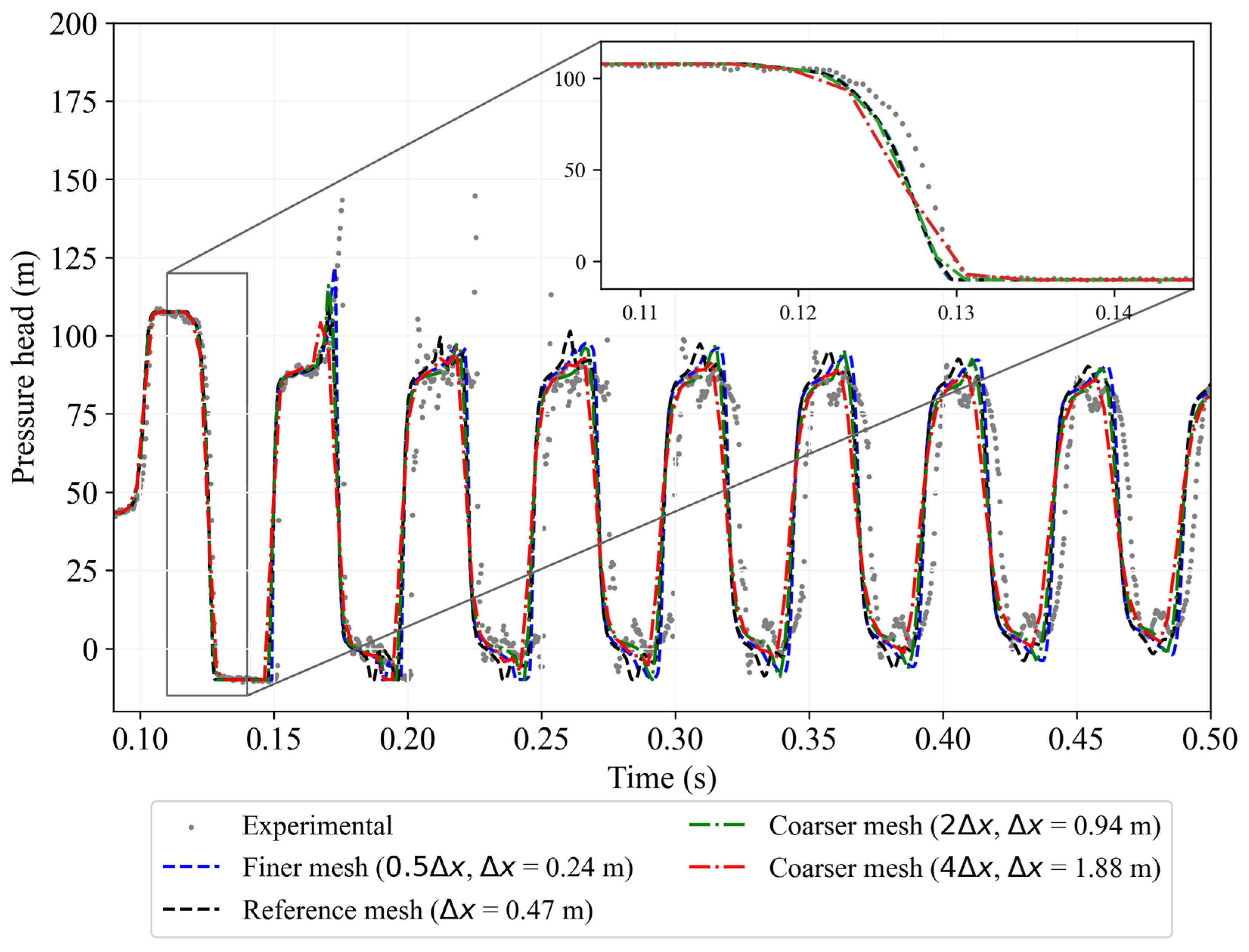
3.4. Computational Performance and Mesh Dependency
4. Discussion
5. Conclusions
Author Contributions
Funding
Institutional Review Board Statement
Informed Consent Statement
Data Availability Statement
Conflicts of Interest
References
- Hatcher, T.M.; Vasconcelos, J.G. Peak Pressure Surges and Pressure Damping Following Sudden Air Pocket Compression. J. Hydraul. Eng. 2017, 143, 04016094. [Google Scholar] [CrossRef]
- Simpson, A.R.; Wylie, E.B. Large Water-Hammer Pressures for Column Separation in Pipelines. J. Hydraul. Eng. 1991, 117, 1310–1316. [Google Scholar] [CrossRef]
- Bergant, A.; Simpson, A.R. Pipeline Column Separation Flow Regimes. J. Hydraul. Eng. 1999, 125, 835–848. [Google Scholar] [CrossRef]
- Mitosek, M. Study of Transient Vapor Cavitation in Series Pipe Systems. J. Hydraul. Eng. 2000, 126, 904–911. [Google Scholar] [CrossRef]
- Adamkowski, A.; Lewandowski, M. Investigation of Hydraulic Transients in a Pipeline with Column Separation. J. Hydraul. Eng. 2012, 138, 935–944. [Google Scholar] [CrossRef]
- Wylie, E.B.; Streeter, V.L.; Suo, L. Fluid Transients in Systems; Prentice Hall: Englewood Cliffs, NJ, USA, 1993; 463p. [Google Scholar]
- Simpson, A.R.; Bergant, A. Numerical Comparison of Pipe-Column-Separation Models. J. Hydraul. Eng. 1994, 120, 361–377. [Google Scholar] [CrossRef]
- Bergant, A.; Simpson, A.R.; Tijsseling, A.S. Water hammer with column separation: A historical review. J. Fluids Struct. 2006, 22, 135–171. [Google Scholar] [CrossRef]
- Soares, A.K.; Martins, N.; Covas, D.I.C. Investigation of Transient Vaporous Cavitation: Experimental and Numerical Analyses. Procedia Eng. 2015, 119, 235–242. [Google Scholar] [CrossRef]
- Santoro, V.C.; Crimì, A.; Pezzinga, G. Developments and Limits of Discrete Vapor Cavity Models of Transient Cavitating Pipe Flow: 1D and 2D Flow Numerical Analysis. J. Hydraul. Eng. 2018, 144, 04018047. [Google Scholar] [CrossRef]
- Urbanowicz, K.; Bergant, A.; Kodura, A.; Kubrak, M.; Malesińska, A.; Bury, P.; Bury, P.; Stosiak, M. Modeling Transient Pipe Flow in Plastic Pipes with Modified Discrete Bubble Cavitation Model. Energies 2021, 17, 6756. [Google Scholar] [CrossRef]
- Pezzinga, G. Second viscosity in transient cavitating pipe flows. J. Hydraul. Res. 2003, 41, 656–665. [Google Scholar] [CrossRef]
- Shu, J.J. Modelling vaporous cavitation on fluid transients. Int. J. Press. Vessel. Pip. 2003, 80, 187–195. [Google Scholar] [CrossRef]
- Cannizzaro, D.; Pezzinga, G. Energy Dissipation in Transient Gaseous Cavitation. J. Hydraul. Eng. 2005, 131, 724–732. [Google Scholar] [CrossRef]
- Pezzinga, G.; Cannizzaro, D. Analysis of Transient Vaporous Cavitation in Pipes by a Distributed 2D Model. J. Hydraul. Eng. 2014, 140, 04014019. [Google Scholar] [CrossRef]
- He, J.; Li, C.; Guo, Y. Modeling Transient Vaporous Cavitating Flow in Pipelines by a Two-Phase Homogeneous Flow Model. Processes 2025, 13, 3510. [Google Scholar] [CrossRef]
- Wylie, E.B. Simulation of Vaporous and Gaseous Cavitation. J. Fluids Eng. 1984, 106, 307–311. [Google Scholar] [CrossRef]
- Soares, A.K.; Martins, N.M.C.; Covas, D.I.C. Transient vaporous cavitation in a horizontal copper pipe. J. Hydraul. Res. 2017, 55, 731–736. [Google Scholar] [CrossRef]
- Zhou, L.; Li, Y.; Karney, B.; Cheng, Y.; Liu, D. Godunov-Type Solutions for Transient Pipe Flow Implicitly Incorporating Brunone Unsteady Friction. J. Hydraul. Eng. 2021, 147, 04021021. [Google Scholar] [CrossRef]
- Sun, Q.; Hao, Y.; Cheng, P. Parametric analysis of discrete multiple-cavity models with the quasi-two-dimensional friction model for transient cavitating pipe flows. J. Water Supply Res. Technol.-Aqua 2022, 71, 355–372. [Google Scholar] [CrossRef]
- Gao, H.; Tang, X.; Li, X.; Shi, X. Analyses of 2D transient models for vaporous cavitating flows in reservoir-pipeline-valve systems. J. Hydroinform. 2018, 20, 934–945. [Google Scholar] [CrossRef]
- Zhang, Q.; Zhang, Z.; Huang, B.; Yu, Z.; Luo, X.; Yang, Z. Characteristics and Leak Localization of Transient Flow in Gas-Containing Water Pipelines. Water 2024, 16, 2459. [Google Scholar] [CrossRef]
- Zhu, Y.; Duan, H.; Li, F.; Wu, C.; Yuan, Y.; Shi, Z. Experimental and numerical study on transient air–water mixing flows in viscoelastic pipes. J. Hydraul. Res. 2018, 56, 877–887. [Google Scholar] [CrossRef]
- Vasconcelos, J.G.; Marwell, D.T. Innovative Simulation of Unsteady Low-Pressure Flows in Water Mains. J. Hydraul. Eng. 2011, 137, 1490–1499. [Google Scholar] [CrossRef][Green Version]
- Vítkovský, J.; Lambert, M.; Simpson, A.; Bergant, A. Advances in Unsteady Friction Modelling in Transient Pipe Flow. In Proceedings of the 8th International Conference on Pressure Surges, The Hague, The Netherlands, 12–14 April 2000; BHR Group: Bedford, UK, 2000; pp. 471–482. [Google Scholar]
- Vardy, A.E.; Hwang, K.L. A weighting function model of transient turbulent pipe friction. J. Hydraul. Res. 1993, 31, 533–548. [Google Scholar] [CrossRef]
- Brunone, B.; Golia, U.; Greco, M. Modeling of Fast Transients by Numerical Methods. In Proceedings of the 9th International Conference on Hydraulic Transients with Water Column Separation, Valencia, Spain, 4–6 September 1991; pp. 273–281. [Google Scholar]
- Zielke, W. Frequency-Dependent Friction in Transient Pipe Flow. J. Basic Eng. 1968, 90, 109–115. [Google Scholar] [CrossRef]
- Vítkovský, J.; Stephens, M.; Bergant, A.; Lambert, M.; Simpson, A.R.; Simpson, A. Efficient and accurate calculation of Zielke and Vardy-Brown unsteady friction in pipe transients. In Proceedings of the 9th International Conference on Pressure Surges, Chester, UK, 24–26 March 2004. [Google Scholar]
- Covas, D.; Stoianov, I.; Ramos, H.; Graham, N.; Maksimović, Č.; Butler, D. Water hammer in pressurized polyethylene pipes: Conceptual model and experimental analysis. Urban Water J. 2004, 1, 177–197. [Google Scholar] [CrossRef]










| Model | RMSE (m) | NSE |
|---|---|---|
| DGCM | 7.90 | 0.898 |
| AGCM.v1A | 9.30 | 0.858 |
| AGCM.v1B | 14.79 | 0.642 |
| AGCM.v2 | 14.05 | 0.676 |
| Case No | Water Velocity (m/s) | Experimental Wave Celerity [23] (m/s) | Apparent Celerity of AGCM.v1A (m/s) | Apparent Celerity of AGCM.v2 (m/s) | Average Celerity of AGCM.v1A (m/s) | Average Celerity of AGCM.v2 (m/s) | Zhu’s [23] Average Celerity for Their DGCM (m/s) | |
|---|---|---|---|---|---|---|---|---|
| 1 | 0.0125 | 1.73 | 90.25 | 76.67 | 76.47 | 101.27 | 101.31 | 107.88 |
| 2 | 0.0138 | 1.56 | 86.07 | 72.97 | 72.77 | 96.59 | 96.62 | 100.45 |
| 3 | 0.0165 | 1.30 | 79.23 | 66.67 | 66.47 | 88.65 | 88.67 | 88.26 |
| 4 | 0.0193 | 1.11 | 73.16 | 61.69 | 61.53 | 82.21 | 82.22 | 80.33 |
| 5 | 0.0237 | 0.90 | 65.35 | 55.68 | 55.57 | 74.46 | 74.46 | 70.83 |
| Case No | AGCM.v1A Apparent Celerity Discrepancy | AGCM.v2 Apparent Celerity Discrepancy | AGCM.v1A Average Celerity Discrepancy | AGCM.v2 Average Celerity Discrepancy | Zhu’s [23] Average Celerity Discrepancy | |
|---|---|---|---|---|---|---|
| 1 | 0.0125 | 15.0% | 15.3% | −12.2% | −12.3% | −19.5% |
| 2 | 0.0138 | 15.2% | 15.5% | −12.2% | −12.3% | −16.7% |
| 3 | 0.0165 | 15.9% | 16.1% | −11.9% | −11.9% | −11.4% |
| 4 | 0.0193 | 15.7% | 15.9% | −12.4% | −12.4% | −9.8% |
| 5 | 0.0237 | 14.8% | 15.0% | −13.9% | −13.9% | −8.4% |
| Parameters | DGCM/ GCAV | AGCM.v1A | AGCM.v1B | AGCM.v2 | |
|---|---|---|---|---|---|
| Time Between Positive Peaks (s) | 1 × 10−6 | 4.037 | 4.044 | 4.044 | 4.044 |
| 1 × 10−4 | 4.043 | 4.168 | 4.170 | 4.162 | |
| 5 × 10−4 | 4.075 | 4.634 | 4.652 | 4.612 | |
| 1 × 10−3 | 4.115 | 5.164 | 5.196 | 5.128 | |
| Apparent Average Celerity (m/s) | 1 × 10−6 | 990.9 | 989.1 | 989.1 | 989.1 |
| 1 × 10−4 | 989.3 | 959.7 | 959.1 | 961.0 | |
| 5 × 10−4 | 981.6 | 863.1 | 859.6 | 867.3 | |
| 1 × 10−3 | 972.1 | 774.6 | 769.8 | 780.0 |
| Mesh | (m) | RMSE (m) | NSE |
|---|---|---|---|
| 0.5∆x (Finer) | 0.24 | 13.56 | 0.699 |
| 1∆x (Reference) | 0.47 | 14.05 | 0.676 |
| 2∆x (Coarser) | 0.94 | 13.22 | 0.713 |
| 4∆x (Very coarse) | 1.88 | 14.53 | 0.654 |
Disclaimer/Publisher’s Note: The statements, opinions and data contained in all publications are solely those of the individual author(s) and contributor(s) and not of MDPI and/or the editor(s). MDPI and/or the editor(s) disclaim responsibility for any injury to people or property resulting from any ideas, methods, instructions or products referred to in the content. |
© 2026 by the authors. Licensee MDPI, Basel, Switzerland. This article is an open access article distributed under the terms and conditions of the Creative Commons Attribution (CC BY) license.
Share and Cite
Pinto, S.I.G.; Vasconcelos, J.G.; Soares, A.K. Evaluating Alternatives for Combined Modeling of Gas Cavities and Unsteady Friction in Closed-Pipe Transients. Fluids 2026, 11, 94. https://doi.org/10.3390/fluids11040094
Pinto SIG, Vasconcelos JG, Soares AK. Evaluating Alternatives for Combined Modeling of Gas Cavities and Unsteady Friction in Closed-Pipe Transients. Fluids. 2026; 11(4):94. https://doi.org/10.3390/fluids11040094
Chicago/Turabian StylePinto, Stephanie Iris G., Jose G. Vasconcelos, and Alexandre K. Soares. 2026. "Evaluating Alternatives for Combined Modeling of Gas Cavities and Unsteady Friction in Closed-Pipe Transients" Fluids 11, no. 4: 94. https://doi.org/10.3390/fluids11040094
APA StylePinto, S. I. G., Vasconcelos, J. G., & Soares, A. K. (2026). Evaluating Alternatives for Combined Modeling of Gas Cavities and Unsteady Friction in Closed-Pipe Transients. Fluids, 11(4), 94. https://doi.org/10.3390/fluids11040094

