The Use of Hydrogels for the Treatment of Bone Osteosarcoma via Localized Drug-Delivery and Tissue Regeneration: A Narrative Review
Abstract
1. Introduction
2. Materials and Methods
3. Potential Therapies for Osteosarcoma
4. Tissue Engineering for Bioresponsive Hydrogels
4.1. Synthesis, Fabrication, and Properties of Hydrogels
4.2. Biomedical Applications of Various Hydrogels
5. Hydrogels for Osteosarcoma Therapy
5.1. Drug Delivery

5.2. Bone Regeneration

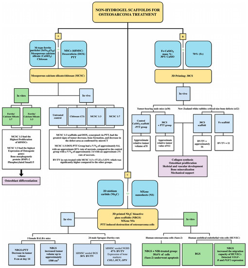
6. Non-Hydrogel Scaffolds for Osteosarcoma Therapy
7. Future Applications of Hydrogels Designed for Osteosarcoma Therapy
8. Hydrogel Use in Clinical Trials on Osteosarcoma
9. Conclusions
Author Contributions
Funding
Institutional Review Board Statement
Informed Consent Statement
Data Availability Statement
Conflicts of Interest
References
- Sadykova, L.R.; Ntekim, A.I.; Muyangwa-Semenova, M.; Rutland, C.S.; Jeyapalan, J.N.; Blatt, N.; Rizvanov, A.A. Epidemiology and risk factors of osteosarcoma. Cancer Investig. 2020, 38, 259–269. [Google Scholar] [CrossRef] [PubMed]
 - Freedman, I.G.; Dowd, H.N.; Dhodapkar, M.M.; Halperin, S.J.; Grauer, J.N. Second Primary Malignancies of the Bones and Joints: More Common than Expected in Osteosarcoma Patients. JAAOS Glob. Res. Rev. 2023, 7, e22. [Google Scholar] [CrossRef] [PubMed]
 - Czarnecka, A.M.; Synoradzki, K.; Firlej, W.; Bartnik, E.; Sobczuk, P.; Fiedorowicz, M.; Grieb, P.; Rutkowski, P. Molecular biology of osteosarcoma. Cancers 2020, 12, 2130. [Google Scholar] [CrossRef] [PubMed]
 - Cole, S.; Gianferante, D.M.; Zhu, B.; Mirabello, L. Osteosarcoma: A surveillance, epidemiology, and end results program-based analysis from 1975 to 2017. Cancer 2022, 128, 2107–2118. [Google Scholar] [CrossRef]
 - Zhang, J.; Tan, Y.; Shou, Y.; Fang, L.; Li, X.; Lai, J. The relationship between adjuvant radiotherapy and survival of osteosarcoma: A case-control study. Biotechnol. Genet. Eng. Rev. 2023, 1–14. [Google Scholar] [CrossRef]
 - Li, X.; Zhang, Y.; Wan, S.; Li, H.; Li, D.; Xia, J.; Yuan, Z.; Ren, M.; Yu, S.; Li, S. A comparative study between limb-salvage and amputation for treating osteosarcoma. J. Bone Oncol. 2016, 5, 15–21. [Google Scholar] [CrossRef]
 - Han, G.; Bi, W.-Z.; Xu, M.; Jia, J.-P.; Wang, Y. Amputation versus limb-salvage surgery in patients with osteosarcoma: A meta-analysis. World J. Surg. 2016, 40, 2016–2027. [Google Scholar] [CrossRef]
 - Ayerza, M.A.; Farfalli, G.L.; Aponte-Tinao, L.; Luis Muscolo, D. Does increased rate of limb-sparing surgery affect survival in osteosarcoma? Clin. Orthop. Relat. Res. 2010, 468, 2854–2859. [Google Scholar] [CrossRef]
 - Papakonstantinou, E.; Stamatopoulos, A.; Athanasiadis, D.I.; Kenanidis, E.; Potoupnis, M.; Haidich, A.-B.; Tsiridis, E. Limb-salvage surgery offers better five-year survival rate than amputation in patients with limb osteosarcoma treated with neoadjuvant chemotherapy. A systematic review and meta-analysis. J. Bone Oncol. 2020, 25, 100319. [Google Scholar] [CrossRef]
 - Xu, M.; Wang, Z.; Yu, X.C.; Lin, J.H.; Hu, Y.C. Guideline for limb-salvage treatment of osteosarcoma. Orthop. Surg. 2020, 12, 1021–1029. [Google Scholar] [CrossRef]
 - Gil, S.; Fernandez-Pineda, I.; Rao, B.; Neel, M.D.; Baker, J.N.; Wu, H.; Wu, J.; Anghelescu, D.L. Role of amputation in improving mobility, pain outcomes, and emotional and psychological well-being in children with metastatic osteosarcoma. Am. J. Hosp. Palliat. Med. 2019, 36, 105–110. [Google Scholar] [CrossRef] [PubMed]
 - Zhong, W.; Wu, Z.; Yuan, Y.; Luo, W. Meta-analysis of the prognosis after surgical treatment of osteosarcoma complicated by pathologic fracture. Am. J. Transl. Res. 2022, 14, 2580. [Google Scholar] [PubMed]
 - Tang, L.; Liu, B. Lung and bone metastases patterns in osteosarcoma: Chemotherapy improves overall survival. Medicine 2023, 102, e32692. [Google Scholar] [CrossRef]
 - Rickel, K.; Fang, F.; Tao, J. Molecular genetics of osteosarcoma. Bone 2017, 102, 69–79. [Google Scholar] [CrossRef]
 - Perry, J.A.; Kiezun, A.; Tonzi, P.; Van Allen, E.M.; Carter, S.L.; Baca, S.C.; Cowley, G.S.; Bhatt, A.S.; Rheinbay, E.; Pedamallu, C.S. Complementary genomic approaches highlight the PI3K/mTOR pathway as a common vulnerability in osteosarcoma. Proc. Natl. Acad. Sci. USA 2014, 111, E5564–E5573. [Google Scholar] [CrossRef]
 - Synoradzki, K.J.; Bartnik, E.; Czarnecka, A.M.; Fiedorowicz, M.; Firlej, W.; Brodziak, A.; Stasinska, A.; Rutkowski, P.; Grieb, P. TP53 in Biology and Treatment of Osteosarcoma. Cancers 2021, 13, 4284. [Google Scholar] [CrossRef] [PubMed]
 - Ray-Coquard, I.; Blay, J.-Y.; Italiano, A.; Le Cesne, A.; Penel, N.; Zhi, J.; Heil, F.; Rueger, R.; Graves, B.; Ding, M. Effect of the MDM2 antagonist RG7112 on the P53 pathway in patients with MDM2-amplified, well-differentiated or dedifferentiated liposarcoma: An exploratory proof-of-mechanism study. Lancet Oncol. 2012, 13, 1133–1140. [Google Scholar] [CrossRef]
 - Zhang, B.; Zhang, Y.; Li, R.; Li, J.; Lu, X.; Zhang, Y. The efficacy and safety comparison of first-line chemotherapeutic agents (high-dose methotrexate, doxorubicin, cisplatin, and ifosfamide) for osteosarcoma: A network meta-analysis. J. Orthop. Surg. Res. 2020, 15, 51. [Google Scholar] [CrossRef]
 - Yu, D.; Zhang, S.; Feng, A.; Xu, D.; Zhu, Q.; Mao, Y.; Zhao, Y.; Lv, Y.; Han, C.; Liu, R. Methotrexate, doxorubicin, and cisplatinum regimen is still the preferred option for osteosarcoma chemotherapy: A meta-analysis and clinical observation. Medicine 2019, 98, e15582. [Google Scholar] [CrossRef]
 - Shan, H.; Li, K.; Zhao, D.; Chi, C.; Tan, Q.; Wang, X.; Yu, J.; Piao, M. Locally controlled release of methotrexate and alendronate by thermo-sensitive hydrogels for synergistic inhibition of osteosarcoma progression. Front. Pharmacol. 2020, 11, 573. [Google Scholar] [CrossRef]
 - Wei, Z.; Volkova, E.; Blatchley, M.R.; Gerecht, S. Hydrogel vehicles for sequential delivery of protein drugs to promote vascular regeneration. Adv. Drug Deliv. Rev. 2019, 149, 95–106. [Google Scholar] [CrossRef] [PubMed]
 - Liu, L.; Gao, Q.; Lu, X.; Zhou, H. In situ forming hydrogels based on chitosan for drug delivery and tissue regeneration. Asian J. Pharm. Sci. 2016, 11, 673–683. [Google Scholar] [CrossRef]
 - Choi, J.; Curtis, S.J.; Roy, D.M.; Flesken-Nikitin, A.; Nikitin, A.Y. Local mesenchymal stem/progenitor cells are a preferential target for initiation of adult soft tissue sarcomas associated with p53 and Rb deficiency. Am. J. Pathol. 2010, 177, 2645–2658. [Google Scholar] [CrossRef] [PubMed]
 - Hameed, M.; Mandelker, D. Tumor syndromes predisposing to osteosarcoma. Adv. Anat. Pathol. 2018, 25, 217. [Google Scholar] [CrossRef] [PubMed]
 - Jeyarani, G.; Jayaraman, D.; Menon, G.; Harshavardhaan, J.G.; Rajendiran, S.; Murali, A. Telangiectatic Osteosarcoma in a Young Child–A Case Report and Review of the Literature. J. Orthop. Case Rep. 2021, 11, 72. [Google Scholar] [CrossRef] [PubMed]
 - Lee, R.K.; Chu, W.C.; Leung, J.H.; Cheng, F.W.; Li, C. Pathological fracture as the presenting feature in pediatric osteosarcoma. Pediatr. Blood Cancer 2013, 60, 1118–1121. [Google Scholar] [CrossRef]
 - Barani, M.; Mukhtar, M.; Rahdar, A.; Sargazi, S.; Pandey, S.; Kang, M. Recent advances in nanotechnology-based diagnosis and treatments of human osteosarcoma. Biosensors 2021, 11, 55. [Google Scholar] [CrossRef]
 - Hu, B.; Liu, Y.; Cheng, L.; Li, W.; Cao, X. SPECT/CT imaging of retroperitoneal extraskeletal osteosarcoma. Clin. Nucl. Med. 2014, 39, 200–202. [Google Scholar] [CrossRef]
 - Zhou, H.; Yi, W.; Li, A.; Wang, B.; Ding, Q.; Xue, L.; Zeng, X.; Feng, Y.; Li, Q.; Wang, T. Specific Small-Molecule NIR-II Fluorescence Imaging of Osteosarcoma and Lung Metastasis. Adv. Healthc. Mater. 2020, 9, 1901224. [Google Scholar] [CrossRef]
 - Beird, H.C.; Bielack, S.S.; Flanagan, A.M.; Gill, J.; Heymann, D.; Janeway, K.A.; Livingston, J.A.; Roberts, R.D.; Strauss, S.J.; Gorlick, R. Osteosarcoma. Nat. Rev. Dis. Prim. 2022, 8, 77. [Google Scholar] [CrossRef]
 - Hu-Lieskovan, S.; Robert, L.; Moreno, B.H.; Ribas, A. Combining targeted therapy with immunotherapy in BRAF-mutant melanoma: Promise and challenges. J. Clin. Oncol. 2014, 32, 2248. [Google Scholar] [CrossRef] [PubMed]
 - Naylor, E.C.; Desani, J.K.; Chung, P.K. Targeted therapy and immunotherapy for lung cancer. Surg. Oncol. Clin. 2016, 25, 601–609. [Google Scholar] [CrossRef]
 - Naoum, G.E.; Morkos, M.; Kim, B.; Arafat, W. Novel targeted therapies and immunotherapy for advanced thyroid cancers. Mol. Cancer 2018, 17, 51. [Google Scholar] [CrossRef] [PubMed]
 - Hu, Z.; Wen, S.; Huo, Z.; Wang, Q.; Zhao, J.; Wang, Z.; Chen, Y.; Zhang, L.; Zhou, F.; Guo, Z. Current Status and Prospects of Targeted Therapy for Osteosarcoma. Cells 2022, 11, 3507. [Google Scholar] [CrossRef]
 - Italiano, A.; Mir, O.; Mathoulin-Pelissier, S.; Penel, N.; Piperno-Neumann, S.; Bompas, E.; Chevreau, C.; Duffaud, F.; Entz-Werlé, N.; Saada, E. Cabozantinib in patients with advanced Ewing sarcoma or osteosarcoma (CABONE): A multicentre, single-arm, phase 2 trial. Lancet Oncol. 2020, 21, 446–455. [Google Scholar] [CrossRef]
 - Gaspar, N.; Casanova, M.; Sirvent, F.J.B.; Venkatramani, R.; Morland, B.; Gambart, M.; Thebaud, E.; Strauss, S.J.; Locatelli, F.; Melcon, S.G. Single-agent expansion cohort of lenvatinib (LEN) and combination dose-finding cohort of LEN+ etoposide (ETP)+ ifosfamide (IFM) in patients (pts) aged 2 to ≤25 years with relapsed/refractory osteosarcoma (OS). J. Clin. Oncol. 2018, 36, 11527. [Google Scholar] [CrossRef]
 - Gaspar, N.; Campbell-Hewson, Q.; Melcon, S.G.; Locatelli, F.; Venkatramani, R.; Hecker-Nolting, S.; Gambart, M.; Bautista, F.; Thebaud, E.; Aerts, I. Phase I/II study of single-agent lenvatinib in children and adolescents with refractory or relapsed solid malignancies and young adults with osteosarcoma (ITCC-050)☆. ESMO Open 2021, 6, 100250. [Google Scholar] [CrossRef]
 - Duffaud, F.; Mir, O.; Boudou-Rouquette, P.; Piperno-Neumann, S.; Penel, N.; Bompas, E.; Delcambre, C.; Kalbacher, E.; Italiano, A.; Collard, O. Efficacy and safety of regorafenib in adult patients with metastatic osteosarcoma: A non-comparative, randomised, double-blind, placebo-controlled, phase 2 study. Lancet Oncol. 2019, 20, 120–133. [Google Scholar] [CrossRef]
 - Davis, L.E.; Bolejack, V.; Ryan, C.W.; Ganjoo, K.N.; Loggers, E.T.; Chawla, S.; Agulnik, M.; Livingston, M.B.; Reed, D.; Keedy, V. Randomized double-blind phase II study of regorafenib in patients with metastatic osteosarcoma. J. Clin. Oncol. 2019, 37, 1424. [Google Scholar] [CrossRef]
 - Newick, K.; O’Brien, S.; Moon, E.; Albelda, S.M. CAR T cell therapy for solid tumors. Annu. Rev. Med. 2017, 68, 139–152. [Google Scholar] [CrossRef]
 - Köksal, H.; Müller, E.; Inderberg, E.M.; Bruland, Ø.; Wälchli, S. Treating osteosarcoma with CAR T cells. Scand. J. Immunol. 2019, 89, e12741. [Google Scholar] [CrossRef] [PubMed]
 - Long, A.H.; Highfill, S.L.; Cui, Y.; Smith, J.P.; Walker, A.J.; Ramakrishna, S.; El-Etriby, R.; Galli, S.; Tsokos, M.G.; Orentas, R.J. Reduction of MDSCs with All-trans Retinoic Acid Improves CAR Therapy Efficacy for SarcomasMDSCs Limit GD2-CAR T-cell Therapy. Cancer Immunol. Res. 2016, 4, 869–880. [Google Scholar] [CrossRef] [PubMed]
 - Yu, A.L.; Gilman, A.L.; Ozkaynak, M.F.; London, W.B.; Kreissman, S.G.; Chen, H.X.; Smith, M.; Anderson, B.; Villablanca, J.G.; Matthay, K.K. Anti-GD2 antibody with GM-CSF, interleukin-2, and isotretinoin for neuroblastoma. N. Engl. J. Med. 2010, 363, 1324–1334. [Google Scholar] [CrossRef] [PubMed]
 - Chulanetra, M.; Morchang, A.; Sayour, E.; Eldjerou, L.; Milner, R.; Lagmay, J.; Cascio, M.; Stover, B.; Slayton, W.; Chaicumpa, W. GD2 chimeric antigen receptor modified T cells in synergy with sub-toxic level of doxorubicin targeting osteosarcomas. Am. J. Cancer Res. 2020, 10, 674. [Google Scholar]
 - Hoffman, A.S. Hydrogels for biomedical applications. Adv. Drug Deliv. Rev. 2012, 64, 18–23. [Google Scholar] [CrossRef]
 - Sánchez-Cid, P.; Jiménez-Rosado, M.; Rubio-Valle, J.F.; Romero, A.; Ostos, F.J.; Rafii-El-Idrissi Benhnia, M.; Perez-Puyana, V. Biocompatible and Thermoresistant Hydrogels Based on Collagen and Chitosan. Polymers 2022, 14, 272. [Google Scholar] [CrossRef] [PubMed]
 - Peppas, N.A.; Khare, A.R. Preparation, structure and diffusional behavior of hydrogels in controlled release. Adv. Drug Deliv. Rev. 1993, 11, 1–35. [Google Scholar] [CrossRef]
 - Tharakan, S.; Khondkar, S.; Lee, S.; Ahn, S.; Mathew, C.; Gresita, A.; Hadjiargyrou, M.; Ilyas, A. 3D Printed Osteoblast–Alginate/Collagen Hydrogels Promote Survival, Proliferation and Mineralization at Low Doses of Strontium Calcium Polyphosphate. Pharmaceutics 2022, 15, 11. [Google Scholar] [CrossRef] [PubMed]
 - Parhi, R. Cross-linked hydrogel for pharmaceutical applications: A review. Adv. Pharm. Bull. 2017, 7, 515–530. [Google Scholar] [CrossRef]
 - Berger, J.; Reist, M.; Mayer, J.M.; Felt, O.; Gurny, R. Structure and interactions in chitosan hydrogels formed by complexation or aggregation for biomedical applications. Eur. J. Pharm. Biopharm. 2004, 57, 35–52. [Google Scholar] [CrossRef]
 - Ali, F.; Khan, I.; Chen, J.; Akhtar, K.; Bakhsh, E.M.; Khan, S.B. Emerging fabrication strategies of hydrogels and its applications. Gels 2022, 8, 205. [Google Scholar] [CrossRef]
 - Shim, W.S.; Kim, J.-H.; Kim, K.; Kim, Y.-S.; Park, R.-W.; Kim, I.-S.; Kwon, I.C.; Lee, D.S. pH-and temperature-sensitive, injectable, biodegradable block copolymer hydrogels as carriers for paclitaxel. Int. J. Pharm. 2007, 331, 11–18. [Google Scholar] [CrossRef] [PubMed]
 - Ono, K.; Saito, Y.; Yura, H.; Ishikawa, K.; Kurita, A.; Akaike, T.; Ishihara, M. Photocrosslinkable chitosan as a biological adhesive. J. Biomed. Mater. Res. Off. J. Soc. Biomater. Jpn. Soc. Biomater. 2000, 49, 289–295. [Google Scholar] [CrossRef]
 - Elluru, M.; Ma, H.; Hadjiargyrou, M.; Hsiao, B.S.; Chu, B. Synthesis and characterization of biocompatible hydrogel using Pluronics-based block copolymers. Polymer 2013, 54, 2088–2095. [Google Scholar] [CrossRef]
 - Łukaszczyk, J.; Śmiga, M.; Jaszcz, K.; Adler, H.J.P.; Jähne, E.; Kaczmarek, M. Evaluation of oligo (ethylene glycol) dimethacrylates effects on the properties of new biodegradable bone cement compositions. Macromol. Biosci. 2005, 5, 64–69. [Google Scholar] [CrossRef]
 - Ren, K.; He, C.; Cheng, Y.; Li, G.; Chen, X. Injectable enzymatically crosslinked hydrogels based on a poly (l-glutamic acid) graft copolymer. Polym. Chem. 2014, 5, 5069–5076. [Google Scholar] [CrossRef]
 - Teixeira, L.S.M.; Feijen, J.; van Blitterswijk, C.A.; Dijkstra, P.J.; Karperien, M. Enzyme-catalyzed crosslinkable hydrogels: Emerging strategies for tissue engineering. Biomaterials 2012, 33, 1281–1290. [Google Scholar] [CrossRef]
 - Irvine, S.A.; Venkatraman, S.S. Bioprinting and differentiation of stem cells. Molecules 2016, 21, 1188. [Google Scholar] [CrossRef] [PubMed]
 - Tharakan, S.; Khondkar, S.; Ilyas, A. Bioprinting of Stem Cells in Multimaterial Scaffolds and Their Applications in Bone Tissue Engineering. Sensors 2021, 21, 7477. [Google Scholar] [CrossRef]
 - Naahidi, S.; Jafari, M.; Logan, M.; Wang, Y.; Yuan, Y.; Bae, H.; Dixon, B.; Chen, P. Biocompatibility of hydrogel-based scaffolds for tissue engineering applications. Biotechnol. Adv. 2017, 35, 530–544. [Google Scholar] [CrossRef]
 - Chan, B.; Leong, K. Scaffolding in tissue engineering: General approaches and tissue-specific considerations. Eur. Spine J. 2008, 17, 467–479. [Google Scholar] [CrossRef]
 - Lee, C.H.; Singla, A.; Lee, Y. Biomedical applications of collagen. Int. J. Pharm. 2001, 221, 1–22. [Google Scholar] [CrossRef] [PubMed]
 - Eom, S.; Park, S.M.; Hong, H.; Kwon, J.; Oh, S.-R.; Kim, J.; Kim, D.S. Hydrogel-assisted electrospinning for fabrication of a 3D complex tailored nanofiber macrostructure. ACS Appl. Mater. Interfaces 2020, 12, 51212–51224. [Google Scholar] [CrossRef] [PubMed]
 - Chiu, J.B.; Luu, Y.K.; Fang, D.; Hsiao, B.S.; Chu, B.; Hadjiargyrou, M. Electrospun nanofibrous scaffolds for biomedical applications. J. Biomed. Nanotechnol. 2005, 1, 115–132. [Google Scholar] [CrossRef]
 - Elzoghby, A.O. Gelatin-based nanoparticles as drug and gene delivery systems: Reviewing three decades of research. J. Control. Release 2013, 172, 1075–1091. [Google Scholar] [CrossRef]
 - Panduranga Rao, K. Recent developments of collagen-based materials for medical applications and drug delivery systems. J. Biomater. Sci. Polym. Ed. 1996, 7, 623–645. [Google Scholar] [CrossRef]
 - Cecen, B.; Kozaci, D.; Yuksel, M.; Erdemli, D.; Bagriyanik, A.; Havitcioglu, H. Biocompatibility of MG-63 cells on collagen, poly-L-lactic acid, hydroxyapatite scaffolds with different parameters. J. Appl. Biomater. Funct. Mater. 2015, 13, 10–16. [Google Scholar] [CrossRef]
 - Zong, C.; Qian, X.; Tang, Z.; Hu, Q.; Chen, J.; Gao, C.; Tang, R.; Tong, X.; Wang, J. Biocompatibility and bone-repairing effects: Comparison between porous poly-lactic-co-glycolic acid and nano-hydroxyapatite/poly (lactic acid) scaffolds. J. Biomed. Nanotechnol. 2014, 10, 1091–1104. [Google Scholar] [CrossRef]
 - Kolewe, K.W.; Kalasin, S.; Shave, M.; Schiffman, J.D.; Santore, M.M. Mechanical properties and concentrations of poly (ethylene glycol) in hydrogels and brushes direct the surface transport of Staphylococcus aureus. ACS Appl. Mater. Interfaces 2018, 11, 320–330. [Google Scholar] [CrossRef] [PubMed]
 - Reddy, M.S.B.; Ponnamma, D.; Choudhary, R.; Sadasivuni, K.K. A comparative review of natural and synthetic biopolymer composite scaffolds. Polymers 2021, 13, 1105. [Google Scholar] [CrossRef]
 - Bordbar-Khiabani, A.; Gasik, M. Smart hydrogels for advanced drug delivery systems. Int. J. Mol. Sci. 2022, 23, 3665. [Google Scholar] [CrossRef] [PubMed]
 - Kopač, T.; Krajnc, M.; Ručigaj, A. A mathematical model for pH-responsive ionically crosslinked TEMPO nanocellulose hydrogel design in drug delivery systems. Int. J. Biol. Macromol. 2021, 168, 695–707. [Google Scholar] [CrossRef]
 - Askari, E.; Seyfoori, A.; Amereh, M.; Gharaie, S.S.; Ghazali, H.S.; Ghazali, Z.S.; Khunjush, B.; Akbari, M. Stimuli-responsive hydrogels for local post-surgical drug delivery. Gels 2020, 6, 14. [Google Scholar] [CrossRef] [PubMed]
 - Davoodi, P.; Lee, L.Y.; Xu, Q.; Sunil, V.; Sun, Y.; Soh, S.; Wang, C.-H. Drug delivery systems for programmed and on-demand release. Adv. Drug Deliv. Rev. 2018, 132, 104–138. [Google Scholar] [CrossRef] [PubMed]
 - Rafael, D.; Melendres, M.M.R.; Andrade, F.; Montero, S.; Martinez-Trucharte, F.; Vilar-Hernandez, M.; Durán-Lara, E.F.; Schwartz Jr, S.; Abasolo, I. Thermo-responsive hydrogels for cancer local therapy: Challenges and state-of-art. Int. J. Pharm. 2021, 606, 120954. [Google Scholar] [CrossRef]
 - SMART—Servier Medical Art. Available online: https://smart.servier.com/ (accessed on 21 March 2023).
 - Oliva, N.; Conde, J.; Wang, K.; Artzi, N. Designing hydrogels for on-demand therapy. Acc. Chem. Res. 2017, 50, 669–679. [Google Scholar] [CrossRef]
 - Bae, Y.H.; Park, K. Targeted drug delivery to tumors: Myths, reality and possibility. J. Control. Release 2011, 153, 198. [Google Scholar] [CrossRef]
 - Melnyk, Y.; Stetsyshyn, Y.; Skorokhoda, V.; Nastishin, Y. Polyvinylpyrrolidone-graft-poly (2-hydroxyethylmethacrylate) hydrogel membranes for encapsulated forms of drugs. J. Polym. Res. 2020, 27, 354. [Google Scholar] [CrossRef]
 - Zhang, J.; Tian, H.; Wu, H.; Feng, N.; Zuo, J. Recent advances in hydrogels-based osteosarcoma therapy. Front. Bioeng. Biotechnol. 2022, 10, 1938. [Google Scholar]
 - Wu, W.; Dai, Y.; Liu, H.; Cheng, R.; Ni, Q.; Ye, T.; Cui, W. Local release of gemcitabine via in situ UV-crosslinked lipid-strengthened hydrogel for inhibiting osteosarcoma. Drug Deliv. 2018, 25, 1642–1651. [Google Scholar] [CrossRef]
 - Zheng, Y.; Cheng, Y.; Chen, J.; Ding, J.; Li, M.; Li, C.; Wang, J.-C.; Chen, X. Injectable hydrogel–microsphere construct with sequential degradation for locally synergistic chemotherapy. ACS Appl. Mater. Interfaces 2017, 9, 3487–3496. [Google Scholar] [CrossRef]
 - Pérez-Pérez, M.-J.S.; Priego, E.-M.; Bueno, O.; Martins, M.S.; Canela, M.-D.; Liekens, S. Blocking blood flow to solid tumors by destabilizing tubulin: An approach to targeting tumor growth. J. Med. Chem. 2016, 59, 8685–8711. [Google Scholar] [CrossRef] [PubMed]
 - Sun, Y.; Li, K.; Li, C.; Zhang, Y.; Zhao, D. Thermogel delivers oxaliplatin and alendronate in situ for synergistic osteosarcoma therapy. Front. Bioeng. Biotechnol. 2020, 8, 573962. [Google Scholar] [CrossRef] [PubMed]
 - Hato, S.V.; Khong, A.; de Vries, I.J.M.; Lesterhuis, W.J. Molecular pathways: The immunogenic effects of platinum-based chemotherapeutics. Clin. Cancer Res. 2014, 20, 2831–2837. [Google Scholar] [CrossRef] [PubMed]
 - Blanco, E.; Kessinger, C.W.; Sumer, B.D.; Gao, J. Multifunctional micellar nanomedicine for cancer therapy. Exp. Biol. Med. 2009, 234, 123–131. [Google Scholar] [CrossRef] [PubMed]
 - Tan, B.; Wu, Y.; Wu, Y.; Shi, K.; Han, R.; Li, Y.; Qian, Z.; Liao, J. Curcumin-microsphere/IR820 hybrid bifunctional hydrogels for in situ osteosarcoma chemo-co-thermal therapy and bone reconstruction. ACS Appl. Mater. Interfaces 2021, 13, 31542–31553. [Google Scholar] [CrossRef]
 - Ma, H.; He, C.; Cheng, Y.; Yang, Z.; Zang, J.; Liu, J.; Chen, X. Localized co-delivery of doxorubicin, cisplatin, and methotrexate by thermosensitive hydrogels for enhanced osteosarcoma treatment. ACS Appl. Mater. Interfaces 2015, 7, 27040–27048. [Google Scholar] [CrossRef]
 - Velasco, M.A.; Narváez-Tovar, C.A.; Garzón-Alvarado, D.A. Design, materials, and mechanobiology of biodegradable scaffolds for bone tissue engineering. BioMed Res. Int. 2015, 2015, 729076. [Google Scholar] [CrossRef]
 - Feng, Q.; Xu, J.; Zhang, K.; Yao, H.; Zheng, N.; Zheng, L.; Wang, J.; Wei, K.; Xiao, X.; Qin, L. Dynamic and cell-infiltratable hydrogels as injectable carrier of therapeutic cells and drugs for treating challenging bone defects. ACS Cent. Sci. 2019, 5, 440–450. [Google Scholar] [CrossRef]
 - Xu, B.; Ye, J.; Yuan, F.-Z.; Zhang, J.-Y.; Chen, Y.-R.; Fan, B.-S.; Jiang, D.; Jiang, W.-B.; Wang, X.; Yu, J.-K. Advances of stem cell-laden hydrogels with biomimetic microenvironment for osteochondral repair. Front. Bioeng. Biotechnol. 2020, 8, 247. [Google Scholar] [CrossRef]
 - Liao, J.; Shi, K.; Jia, Y.; Wu, Y.; Qian, Z. Gold nanorods and nanohydroxyapatite hybrid hydrogel for preventing bone tumor recurrence via postoperative photothermal therapy and bone regeneration promotion. Bioact. Mater. 2021, 6, 2221–2230. [Google Scholar] [CrossRef] [PubMed]
 - Zhang, K.; Jia, Z.; Yang, B.; Feng, Q.; Xu, X.; Yuan, W.; Li, X.; Chen, X.; Duan, L.; Wang, D. Adaptable hydrogels mediate cofactor-assisted activation of biomarker-responsive drug delivery via positive feedback for enhanced tissue regeneration. Adv. Sci. 2018, 5, 1800875. [Google Scholar] [CrossRef] [PubMed]
 - Yu, Q.; Meng, Z.; Liu, Y.; Li, Z.; Sun, X.; Zhao, Z. Photocuring hyaluronic acid/silk fibroin hydrogel containing curcumin loaded CHITOSAN nanoparticles for the treatment of MG-63 cells and ME3T3-E1 cells. Polymers 2021, 13, 2302. [Google Scholar] [CrossRef] [PubMed]
 - Zahedipour, F.; Bolourinezhad, M.; Teng, Y.; Sahebkar, A. The multifaceted therapeutic mechanisms of curcumin in osteosarcoma: State-of-the-art. J. Oncol. 2021, 2021, 3006853. [Google Scholar] [CrossRef] [PubMed]
 - Jiang, Q.; Lei, Y.H.; Krishnadath, D.C.; Zhu, B.Y.; Zhou, X.W. Curcumin regulates EZH2/Wnt/β-Catenin pathway in the mandible and femur of ovariectomized osteoporosis rats. Kaohsiung J. Med. Sci. 2021, 37, 513–519. [Google Scholar] [CrossRef]
 - Das, R.K.; Kasoju, N.; Bora, U. Encapsulation of curcumin in alginate-chitosan-pluronic composite nanoparticles for delivery to cancer cells. Nanomed. Nanotechnol. Biol. Med. 2010, 6, 153–160. [Google Scholar] [CrossRef]
 - Liao, J.; Han, R.; Wu, Y.; Qian, Z. Review of a new bone tumor therapy strategy based on bifunctional biomaterials. Bone Res. 2021, 9, 18. [Google Scholar] [CrossRef]
 - Yang, F.; Lu, J.; Ke, Q.; Peng, X.; Guo, Y.; Xie, X. Magnetic mesoporous calcium sillicate/chitosan porous scaffolds for enhanced bone regeneration and photothermal-chemotherapy of osteosarcoma. Sci. Rep. 2018, 8, 7345. [Google Scholar] [CrossRef]
 - Zi, Z.; Sun, Y.; Zhu, X.; Yang, Z.; Song, W. Structural and magnetic properties of SrFe12O19 hexaferrite synthesized by a modified chemical co-precipitation method. J. Magn. Magn. Mater. 2008, 320, 2746–2751. [Google Scholar] [CrossRef]
 - Hartung, A.; Bitton-Worms, K.; Rechtman, M.M.; Wenzel, V.; Boergermann, J.H.; Hassel, S.; Henis, Y.I.; Knaus, P. Different routes of bone morphogenic protein (BMP) receptor endocytosis influence BMP signaling. Mol. Cell Biol. 2006, 26, 7791–7805. [Google Scholar] [CrossRef]
 - Lee, J.S.; Kim, M.E.; Seon, J.K.; Kang, J.Y.; Yoon, T.R.; Park, Y.-D.; Kim, H.K. Bone-forming peptide-3 induces osteogenic differentiation of bone marrow stromal cells via regulation of the ERK1/2 and Smad1/5/8 pathways. Stem Cell Res. 2018, 26, 28–35. [Google Scholar] [CrossRef] [PubMed]
 - Ma, H.; Li, T.; Huan, Z.; Zhang, M.; Yang, Z.; Wang, J.; Chang, J.; Wu, C. 3D printing of high-strength bioscaffolds for the synergistic treatment of bone cancer. NPG Asia Mater. 2018, 10, 31–44. [Google Scholar] [CrossRef]
 - Gao, L.; Hua, W.; Tian, L.; Zhou, X.; Wang, D.; Yang, Y.; Ni, G. Molecular Mechanism of Ferroptosis in Orthopedic Diseases. Cells 2022, 11, 2979. [Google Scholar] [CrossRef]
 - Wang, C.; Lin, K.; Chang, J.; Sun, J. Osteogenesis and angiogenesis induced by porous β-CaSiO3/PDLGA composite scaffold via activation of AMPK/ERK1/2 and PI3K/Akt pathways. Biomaterials 2013, 34, 64–77. [Google Scholar] [CrossRef] [PubMed]
 - Valerio, P.; Pereira, M.M.; Goes, A.M.; Leite, M.F. The effect of ionic products from bioactive glass dissolution on osteoblast proliferation and collagen production. Biomaterials 2004, 25, 2941–2948. [Google Scholar] [CrossRef] [PubMed]
 - Maeno, S.; Niki, Y.; Matsumoto, H.; Morioka, H.; Yatabe, T.; Funayama, A.; Toyama, Y.; Taguchi, T.; Tanaka, J. The effect of calcium ion concentration on osteoblast viability, proliferation and differentiation in monolayer and 3D culture. Biomaterials 2005, 26, 4847–4855. [Google Scholar] [CrossRef]
 - Gu, H.; Guo, F.; Zhou, X.; Gong, L.; Zhang, Y.; Zhai, W.; Chen, L.; Cen, L.; Yin, S.; Chang, J. The stimulation of osteogenic differentiation of human adipose-derived stem cells by ionic products from akermanite dissolution via activation of the ERK pathway. Biomaterials 2011, 32, 7023–7033. [Google Scholar] [CrossRef]
 - Yin, J.; Pan, S.; Guo, X.; Gao, Y.; Zhu, D.; Yang, Q.; Gao, J.; Zhang, C.; Chen, Y. Nb 2 C MXene-Functionalized Scaffolds Enables Osteosarcoma Phototherapy and Angiogenesis/Osteogenesis of Bone Defects. Nano-Micro Lett. 2021, 13, 30. [Google Scholar] [CrossRef]
 - Han, X.; Jing, X.; Yang, D.; Lin, H.; Wang, Z.; Ran, H.; Li, P.; Chen, Y. Therapeutic mesopore construction on 2D Nb2C MXenes for targeted and enhanced chemo-photothermal cancer therapy in NIR-II biowindow. Theranostics 2018, 8, 4491. [Google Scholar] [CrossRef]
 - Hadjiargyrou, M.; O’Keefe, R.J. The convergence of fracture repair and stem cells: Interplay of genes, aging, environmental factors and disease. J. Bone Miner. Res. 2014, 29, 2307–2322. [Google Scholar] [CrossRef]
 - Melincovici, C.S.; Boşca, A.B.; Şuşman, S.; Mărginean, M.; Mihu, C.; Istrate, M.; Moldovan, I.-M.; Roman, A.L.; Mihu, C.M. Vascular endothelial growth factor (VEGF)-key factor in normal and pathological angiogenesis. Rom. J. Morphol. Embryol. 2018, 59, 455–467. [Google Scholar] [PubMed]
 - Guneta, V.; Zhou, Z.; Tan, N.S.; Sugii, S.; Wong, M.; Choong, C. Recellularization of decellularized adipose tissue-derived stem cells: Role of the cell-secreted extracellular matrix in cellular differentiation. Biomater. Sci. 2018, 6, 168–178. [Google Scholar] [CrossRef] [PubMed]
 - Huang, W.; Yang, S.; Shao, J.; Li, Y.-P. Signaling and transcriptional regulation in osteoblast commitment and differentiation. Front. Biosci. A J. Virtual Libr. 2007, 12, 3068. [Google Scholar] [CrossRef] [PubMed]
 - Lin, S.; Yuk, H.; Zhang, T.; Parada, G.A.; Koo, H.; Yu, C.; Zhao, X. Stretchable hydrogel electronics and devices. Adv. Mater. 2016, 28, 4497–4505. [Google Scholar] [CrossRef] [PubMed]
 - Shin, S.R.; Bae, H.; Cha, J.M.; Mun, J.Y.; Chen, Y.-C.; Tekin, H.; Shin, H.; Zarabi, S.; Dokmeci, M.R.; Tang, S. Carbon nanotube reinforced hybrid microgels as scaffold materials for cell encapsulation. ACS Nano 2011, 6, 362–372. [Google Scholar] [CrossRef]
 - Aswathy, S.; Narendrakumar, U.; Manjubala, I. Commercial hydrogels for biomedical applications. Heliyon 2020, 6, e03719. [Google Scholar] [CrossRef] [PubMed]
 - Bao, W.; Li, M.; Yang, Y.; Wan, Y.; Wang, X.; Bi, N.; Li, C. Advancements and frontiers in the high performance of natural hydrogels for cartilage tissue engineering. Front. Chem. 2020, 8, 53. [Google Scholar] [CrossRef]
 - Hoare, T.R.; Kohane, D.S. Hydrogels in drug delivery: Progress and challenges. Polymer 2008, 49, 1993–2007. [Google Scholar] [CrossRef]
 - Ghasemiyeh, P.; Mohammadi-Samani, S. Hydrogels as drug delivery systems; pros and cons. Trends Pharm. Sci. 2019, 5, 7–24. [Google Scholar]
 - Correa, S.; Grosskopf, A.K.; Lopez Hernandez, H.; Chan, D.; Yu, A.C.; Stapleton, L.M.; Appel, E.A. Translational applications of hydrogels. Chem. Rev. 2021, 121, 11385–11457. [Google Scholar] [CrossRef]
 - Øvrebø, Ø.; Perale, G.; Wojciechowski, J.P.; Echalier, C.; Jeffers, J.R.; Stevens, M.M.; Haugen, H.J.; Rossi, F. Design and clinical application of injectable hydrogels for musculoskeletal therapy. Bioeng. Transl. Med. 2022, 7, e10295. [Google Scholar] [CrossRef]
 - Mandal, A.; Clegg, J.R.; Anselmo, A.C.; Mitragotri, S. Hydrogels in the clinic. Bioeng. Transl. Med. 2020, 5, e10158. [Google Scholar] [CrossRef] [PubMed]
 - Shao, R.; Wang, Y.; Li, L.; Dong, Y.; Zhao, J.; Liang, W. Bone tumors effective therapy through functionalized hydrogels: Current developments and future expectations. Drug Deliv. 2022, 29, 1631–1647. [Google Scholar] [CrossRef]
 - Jiang, Y.-W.; Gao, G.; Hu, P.; Liu, J.-B.; Guo, Y.; Zhang, X.; Yu, X.-W.; Wu, F.-G.; Lu, X. Palladium nanosheet-knotted injectable hydrogels formed via palladium–sulfur bonding for synergistic chemo-photothermal therapy. Nanoscale 2020, 12, 210–219. [Google Scholar] [CrossRef] [PubMed]
 - Li, C.; Zhang, W.; Wang, R.; Du, X.-F.; Jiang, D.; Liu, B.; Nie, Y.; Liao, J.; Chen, Y.; Liang, X. Nanocomposite multifunctional hydrogel for suppressing osteosarcoma recurrence and enhancing bone regeneration. Chem. Eng. J. 2022, 435, 134896. [Google Scholar] [CrossRef]
 - Jyoti, J.; Kiran, A.; Sandhu, M.; Kumar, A.; Singh, B.P.; Kumar, N. Improved nanomechanical and in-vitro biocompatibility of graphene oxide-carbon nanotube hydroxyapatite hybrid composites by synergistic effect. J. Mech. Behav. Biomed. Mater. 2021, 117, 104376. [Google Scholar] [CrossRef] [PubMed]
 - Hu, H.; Li, Z.; Sun, W.; Li, R.; Li, H.; Khor, K.A. Friction and wear behaviors of reduced graphene oxide-and carbon nanotube-reinforced hydroxyapatite Bioceramics. Front. Mater. 2020, 7, 564624. [Google Scholar] [CrossRef]
 - Zagórska-Dziok, M.; Sobczak, M. Hydrogel-based active substance release systems for cosmetology and dermatology application: A review. Pharmaceutics 2020, 12, 396. [Google Scholar] [CrossRef] [PubMed]
 - Li, J.; Wu, C.; Chu, P.K.; Gelinsky, M. 3D printing of hydrogels: Rational design strategies and emerging biomedical applications. Mater. Sci. Eng. R Rep. 2020, 140, 100543. [Google Scholar] [CrossRef]
 - Billiet, T.; Vandenhaute, M.; Schelfhout, J.; Van Vlierberghe, S.; Dubruel, P. A review of trends and limitations in hydrogel-rapid prototyping for tissue engineering. Biomaterials 2012, 33, 6020–6041. [Google Scholar] [CrossRef]
 



| Author/Year | Experiment | Strain | Hydrogel Composition | Benefits | Drawbacks | Methods | Results | 
|---|---|---|---|---|---|---|---|
| Wu et al., 2018 [80] | In vivo, in vitro | MG-63 cells, BALB/c mice injected with MG-63 cells (n = N/A) | Gemcitabine (GEM) loaded liposomes with gelatin methacryloyl (GelMA) | Rapid cell death within 4 h, sustained release of gemcitabine | Inflammatory reaction in vivo, low cell death in vivo | Live/dead, degradation %, drug release %, neutrophil counting, H & E staining | GEM-GelMA scaffolds demonstrated cytotoxicity in vitro but marginal tumor suppression in vivo. An inflammatory reaction was present in vivo. | 
| Zheng et al., 2017 [81] | In vivo, in vitro | BALB/c male mice injected with K7 cells (n = 80) | Poly(L-alanine-co-L-phenylalanine)-block-poly(ethylene glycol)-co-poly(L-alanine-co-L-phenylalanine)) hydrogel co-loaded with combretastatin A-4 and docetaxel  | Biocompatible, biodegradable, rapid release and diffusion of drugs, apoptosis of osteosarcoma, blockage of cell proliferation | Safety concerns due to rapid weight loss, accelerated diffusion rate within 1 week may risk drug overloading | Degradation %, drug release %, H & E staining, tumor volume measurements, the survival rate | CA4-DTX co-loaded hydrogels caused a reduction in osteosarcoma tumor size and did not display any adverse effects on any internal organs. The hydrogel demonstrated sustained release over 48 days of DTX. | 
| Sun et al., 2020 [83] | In vivo, in vitro | BALB/c female mice injected with K7M2 cells (n = 20) | mPEG45–PLV19 co-loaded with oxaliplatin and alendronate | Decrease in tumor weight, tumor suppression, no organ toxicity, biocompatible | Safety concerns due to rapid weight loss, the burst effect of drug release may influence temperature-sensitive hydrogel | MTT assay, degradation %, drug release %, tumor volume measurements, H & E stain, microCT | ALN-OXA-loaded hydrogels reduced tumor size and growth. The hydrogel degraded by 50% within 27 days and released 40% of the drugs within 15 days. No toxicity was shown to the internal organs of the mice. | 
| Tan et al., 2021 [86] | In vivo, in vitro | NIH3T3 cells, K7M2wt cells, BALB/c female mice (n = 24) | Curcumin-loaded PLGA microspheres in methylcellulose and IR820 | Biodegradable, biocompatible, bone regrowth | Necessary use of irradiation with Cur for optimal effects, inflammatory reaction in vivo | Live/dead, CCK-8 viability assay, H & E stain, microCT, tumor volume measurements | Cur-loaded PLGA/Methylcellulose scaffolds demonstrated cell cytotoxicity; however, prominent effects were seen with the addition of irradiation. Tumor suppression was seen in vivo. | 
| Ma et al., 2015 [87] | In vivo, in vitro | Saos-2 cells, MG-63 cells, BALB/c male mice with Saos-2 xenografts (n = 48) | PLGA-PEG-PLGA triblock copolymer loaded with doxorubicin, cisplatin, and methotrexate | Slow release, pro-apoptotic, no organ toxicity | PLGA-PEG-PLGA copolymer has minimal anti-cancer effects alone. Bone regeneration was not assessed | Drug release %, MTT assay, PCR, tumor volume measurements, H & E stain | The addition of chemotherapeutic drugs is necessary for cytotoxicity. Tumor volume and cell viability were suppressed. No toxicity was shown to the internal organs of the mice. | 
| Liao et al., 2021 [91] | in vivo, in vitro | K7M2 cells, Mice MSCs, and BALB/c mice for the in vivo assessment (n = 20) | Methacrylated gelatin/methacrylated chondroitin sulfate hydrogel with hybrid gold nanorods (GNRs) and nanohydroxyapatite (nHA) | Decrease in osteosarcoma and increased deposition of stem cells for dual-purpose treatment, minimal destruction of healthy tissue. | Potential inflammatory response due to macrophage and lymphocyte infiltration, bone grew for 2 weeks and was not assessed for longer. | Live/dead, H & E stain, microCT, bone volume measurements | The methacrylated gelatin/methacrylated chondroitin sulfate hydrogel with hybrid gold nanorods (GNRs) and nanohydroxyapatite (nHA) eliminated the tumor remnants with no further recurrence of the osteosarcoma. An increase in bone volume was seen. | 
| Zhang et al., 2018 [92] | in vivo, in vitro | Human MSCs, female New Zealand white rabbits (n = 3) | Hyaluronic acid (HA), pamidronate (PAM), Mg2+ cofactor, and dexamethasone phosphorylate (DexP) | Flexible hydrogel with a non-restricted microenvironment for cells, quick molding to bone defect, slow degradation with steady, sustained release | Angiogenesis and bone growth were not addressed | Fluorescent staining, PCR, microCT, H & E stain | Hydrogel loaded with human MSCs, dexamethasone, and magnesium showed increased bone regeneration in a rabbit femur defect. Greater bone volume was demonstrated in the treated femur. | 
| Yu et al., 2021 [93] | in vitro | MG-63 and MC3T3-E1 cells | Curcumin-loaded chitosan particles encapsulated in a methacrylated silk fibroin/hyaluronic acid hydrogel | Low immunogenicity, can handle high compression forces, adherence to tissue | No data regarding how the hydrogel would perform in vivo | Drug release %, Live/Dead stain, MTS assay | CCNP-SF/HAMA hydrogels demonstrated anti-tumor activity and osteoblastic proliferation in vitro with varying Cur concentrations. | 
Disclaimer/Publisher’s Note: The statements, opinions and data contained in all publications are solely those of the individual author(s) and contributor(s) and not of MDPI and/or the editor(s). MDPI and/or the editor(s) disclaim responsibility for any injury to people or property resulting from any ideas, methods, instructions or products referred to in the content.  | 
© 2023 by the authors. Licensee MDPI, Basel, Switzerland. This article is an open access article distributed under the terms and conditions of the Creative Commons Attribution (CC BY) license (https://creativecommons.org/licenses/by/4.0/).
Share and Cite
Tharakan, S.; Raja, I.; Pietraru, A.; Sarecha, E.; Gresita, A.; Petcu, E.; Ilyas, A.; Hadjiargyrou, M. The Use of Hydrogels for the Treatment of Bone Osteosarcoma via Localized Drug-Delivery and Tissue Regeneration: A Narrative Review. Gels 2023, 9, 274. https://doi.org/10.3390/gels9040274
Tharakan S, Raja I, Pietraru A, Sarecha E, Gresita A, Petcu E, Ilyas A, Hadjiargyrou M. The Use of Hydrogels for the Treatment of Bone Osteosarcoma via Localized Drug-Delivery and Tissue Regeneration: A Narrative Review. Gels. 2023; 9(4):274. https://doi.org/10.3390/gels9040274
Chicago/Turabian StyleTharakan, Shebin, Iman Raja, Annette Pietraru, Elina Sarecha, Andrei Gresita, Eugen Petcu, Azhar Ilyas, and Michael Hadjiargyrou. 2023. "The Use of Hydrogels for the Treatment of Bone Osteosarcoma via Localized Drug-Delivery and Tissue Regeneration: A Narrative Review" Gels 9, no. 4: 274. https://doi.org/10.3390/gels9040274
APA StyleTharakan, S., Raja, I., Pietraru, A., Sarecha, E., Gresita, A., Petcu, E., Ilyas, A., & Hadjiargyrou, M. (2023). The Use of Hydrogels for the Treatment of Bone Osteosarcoma via Localized Drug-Delivery and Tissue Regeneration: A Narrative Review. Gels, 9(4), 274. https://doi.org/10.3390/gels9040274
        
