Ionic Liquid-Based Gels for Applications in Electrochemical Energy Storage and Conversion Devices: A Review of Recent Progress and Future Prospects
Abstract
:1. Introduction
2. Preparation of IL-Based Gel
2.1. Classification of Preparation Methods
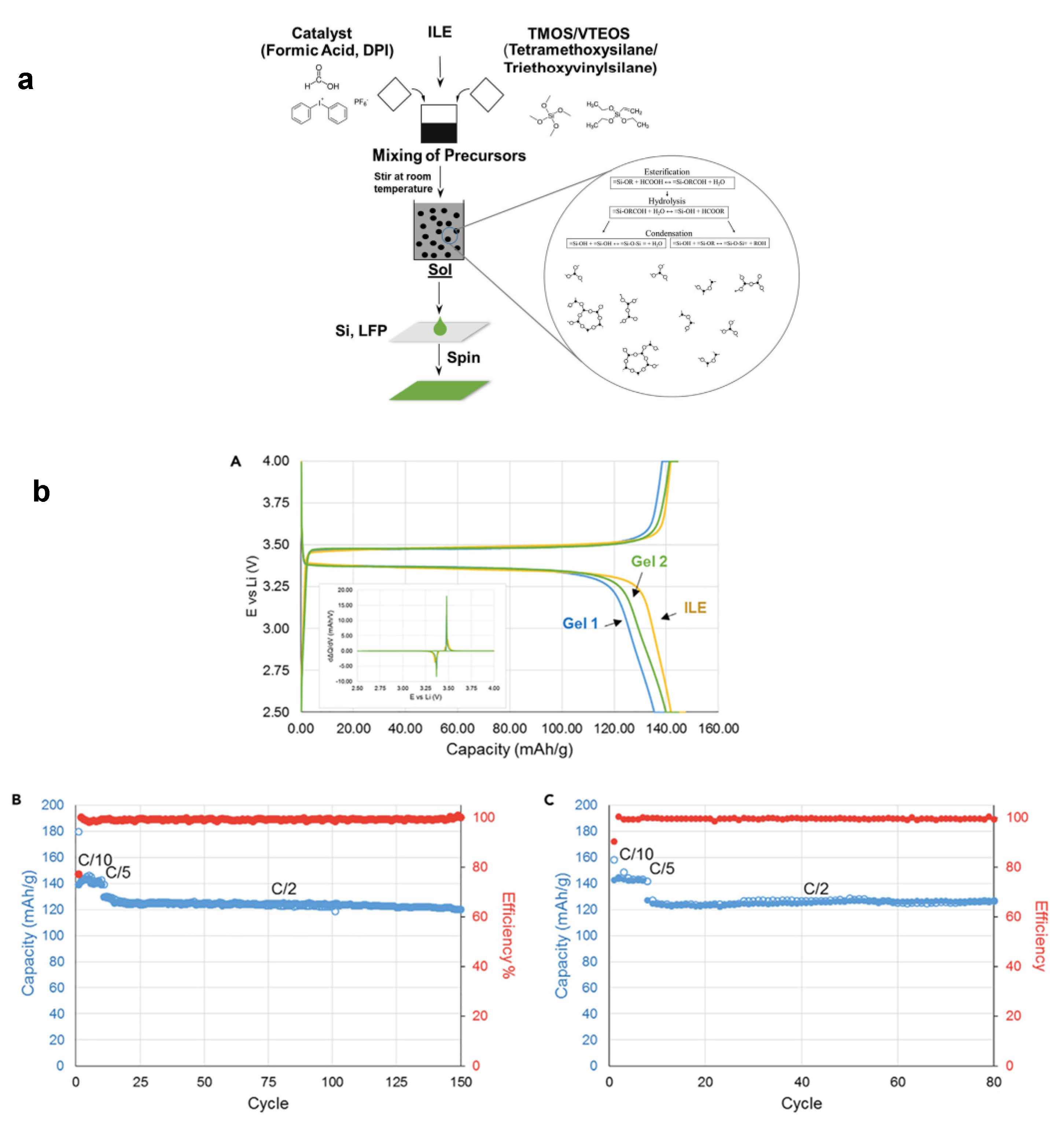
2.1.1. Sol–Gel Method
2.1.2. Polymerization Method
3. Applications of IL-Based Gels
3.1. Battery
3.2. Li-Ion Batteries
3.3. Na-Ion Batteries
3.4. Al-Ion Batteries
3.5. Ca-Ion Batteries
3.6. Supercapacitors
3.7. Fuel Cell
3.8. Electrochromic Device
4. Challenges and Future Opportunities of IL-Based Gel
5. Conclusions
Author Contributions
Funding
Institutional Review Board Statement
Informed Consent Statement
Data Availability Statement
Conflicts of Interest
References
- Mao, T.; Wang, S.; Yong, Z.; Wang, X.; Wang, X.; Chen, H.; Liu, G.; Wang, D.; Wang, Z. High-stable, outstanding heat resistance ionogel electrolyte and the poly(3,4-ethylenedioxythiophene) electrodes with excellent long-term stability for all-solid-state supercapacitor. Chem. Eng. J. 2021, 417, 129269. [Google Scholar] [CrossRef]
- Kim, E.; Han, J.; Ryu, S.; Choi, Y.; Yoo, J. Ionic Liquid Electrolytes for Electrochemical Energy Storage Devices. Materials 2021, 14, 4000. [Google Scholar] [CrossRef] [PubMed]
- Weng, D.; Xu, F.; Li, X.; Li, S.; Li, Y.; Sun, J. Polymeric Complex-Based Transparent and Healable Ionogels with High Mechanical Strength and Ionic Conductivity as Reliable Strain Sensors. ACS Appl. Mater. Interfaces 2020, 12, 57477–57485. [Google Scholar] [CrossRef]
- Zhi, H.; Gao, J.; Feng, L. Hydrogel-Based Gas Sensors for NO2 and NH3. ACS Sens. 2020, 5, 772–780. [Google Scholar] [CrossRef] [PubMed]
- Zhang, Y.; Yuan, B.; Zhang, Y.; Cao, Q.; Yang, C.; Li, Y.; Zhou, J. Biomimetic lignin/poly(ionic liquids) composite hydrogel dressing with excellent mechanical strength, self-healing properties, and reusability. Chem. Eng. J. 2020, 400, 125984. [Google Scholar] [CrossRef]
- Liu, P.; Jin, K.; Wong, W.; Wang, Y.; Liang, T.; He, M.; Li, H.; Lu, C.; Tang, X.; Zong, Y.; et al. Ionic liquid functionalized non-releasing antibacterial hydrogel dressing coupled with electrical stimulation for the promotion of diabetic wound healing. Chem. Eng. J. 2021, 415, 129025. [Google Scholar] [CrossRef]
- Zhang, W.; Wang, R.; Sun, Z.; Zhu, X.; Zhao, Q.; Zhang, T.; Cholewinski, A.; Yang, F.; Zhao, B.; Pinnaratip, R.; et al. Catechol-functionalized hydrogels: Biomimetic design, adhesion mechanism, and biomedical applications. Chem. Soc. Rev. 2020, 49, 433–464. [Google Scholar] [CrossRef]
- Gao, Y.-R.; Cao, J.-F.; Shu, Y.; Wang, J.-H. Research progress of ionic liquids-based gels in energy storage, sensors and antibacterial. Green Chem. Eng. 2021, 2, 368–383. [Google Scholar] [CrossRef]
- Barrulas, R.V.; Zanatta, M.; Casimiro, T.; Corvo, M.C. Advanced porous materials from poly(ionic liquid)s: Challenges, applications and opportunities. Chem. Eng. J. 2021, 411, 128528. [Google Scholar] [CrossRef]
- Lan, J.; Li, Y.; Yan, B.; Yin, C.; Ran, R.; Shi, L.-Y. Transparent stretchable dual-network ionogel with temperature tolerance for high performance flexible strain sensors. ACS Appl. Mater. Interfaces 2020, 12, 37597–37606. [Google Scholar] [CrossRef]
- Wang, Z.; Zhang, J.; Liu, J.; Hao, S.; Song, H.; Zhang, J. 3D Printable, Highly Stretchable, Superior Stable Ionogels Based on Poly(ionic liquid) with Hyperbranched Polymers as Macro-cross-linkers for High-Performance Strain Sensors. ACS Appl. Mater. Interfaces 2021, 13, 5614–5624. [Google Scholar] [CrossRef]
- Watanabe, M.; Thomas, M.L.; Zhang, S.; Ueno, K.; Yasuda, T.; Dokko, K. Application of Ionic Liquids to Energy Storage and Conversion Materials and Devices. Chem. Rev. 2017, 117, 7190–7239. [Google Scholar] [CrossRef] [PubMed] [Green Version]
- Andrzejewska, E.; Marcinkowska, A.; Zgrzeba, A. Ionogels—Materials containing immobilized ionic liquids. Polimery 2017, 62, 344–352. [Google Scholar] [CrossRef]
- Ahmed, K.; Inagaki, A.; Naga, N. Joint-Linker Type Ionic Gels Using Polymerizable Ionic Liquid as a Crosslinker via Thiol-Ene Click Reactions. Polymers 2020, 12, 2844. [Google Scholar] [CrossRef] [PubMed]
- Zhang, L.; Jiang, D.; Dong, T.; Das, R.; Pan, D.; Sun, C.; Wu, Z.; Zhang, Q.; Liu, C.; Guo, Z. Overview of ionogels in flexible electronics. Chem. Rec. 2020, 20, 1–21. [Google Scholar] [CrossRef]
- Le Bideau, J.; Viau, L.; Vioux, A. Ionogels, ionic liquid based hybrid materials. Chem. Soc. Rev. 2010, 40, 907–925. [Google Scholar] [CrossRef]
- Tripathi, A.K. Ionic liquid–based solid electrolytes (ionogels) for application in rechargeable lithium battery. Mater. Today Energy 2021, 20, 100643. [Google Scholar] [CrossRef]
- Zhao, G.; Lv, B.; Wang, H.; Yang, B.; Li, Z.; Junfang, R.; Gui, G.; Liu, W.; Yang, S.; Li, L. Ionogel-based flexible stress and strain sensors. Int. J. Smart Nano Mater. 2021, 12, 1–30. [Google Scholar] [CrossRef]
- Smith, L.C.; Malati, P.; Fang, J.; Richardson, W.; Ashby, D.; Lai, C.-H.; Dunn, B.S. Sol–gel encapsulated lithium polysulfide catholyte and its application in lithium–sulfur batteries. Mater. Horizons 2015, 3, 137–144. [Google Scholar] [CrossRef]
- Ashby, D.S.; DeBlock, R.; Lai, C.-H.; Choi, C.S.; Dunn, B.S. Patternable, Solution-Processed Ionogels for Thin-Film Lithium-Ion Electrolytes. Joule 2017, 1, 344–358. [Google Scholar] [CrossRef] [Green Version]
- Viau, L.; Tourné-Péteilh, C.; Devoisselle, J.-M.; Vioux, A. Ionogels as drug delivery system: One-step sol–gel synthesis using imidazolium ibuprofenate ionic liquid. Chem. Commun. 2009, 46, 228–230. [Google Scholar] [CrossRef]
- Fan, Z.; Wang, Y.; Xue, Z.; Zhang, L.; Chen, Y.; Zhang, S. Preparation, characterization and luminescence of transparent thin film of ionogels. J. Sol-Gel Sci. Technol. 2014, 72, 328–333. [Google Scholar] [CrossRef]
- Zhong, Y.; Nguyen, G.T.M.; Plesse, C.; Vidal, F.; Jager, E.W.H. Tailorable, 3D structured and micro-patternable ionogels for flexible and stretchable electrochemical devices. J. Mater. Chem. C 2018, 7, 256–266. [Google Scholar] [CrossRef] [Green Version]
- Chen, N.; Zhang, H.; Li, L.; Chen, R.; Guo, S. Ionogel Electrolytes for High-Performance Lithium Batteries: A Review. Adv. Energy Mater. 2018, 8, 1702675. [Google Scholar] [CrossRef]
- Wu, F.; Chen, N.; Chen, R.; Zhu, Q.; Qian, J.; Li, L. “Liquid-in-Solid” and “Solid-in-Liquid” Electrolytes with High Rate Capacity and Long Cycling Life for Lithium-Ion Batteries. Chem. Mater. 2016, 28, 848–856. [Google Scholar] [CrossRef]
- Vioux, A.; Coasne, B. From Ionogels to Biredox Ionic Liquids: Some Emerging Opportunities for Electrochemical Energy Storage and Conversion Devices. Adv. Energy Mater. 2017, 7, 1700883. [Google Scholar] [CrossRef]
- Ashby, D.S.; DeBlock, R.H.; Choi, C.S.; Sugimoto, W.; Dunn, B.S. Electrochemical and Spectroscopic Analysis of the Ionogel–Electrode Interface. ACS Appl. Mater. Interfaces 2019, 11, 12088–12097. [Google Scholar] [CrossRef]
- Li, Y.-J.; Guo, C.; Yue, L.-S.; Qu, W.-J.; Chen, N.; Dai, Y.-J.; Chen, R.-J.; Wu, F. Organosilicon-group-derived silica-ionogel electrolyte for lithium ion batteries. Rare Met. 2018, 37, 504–509. [Google Scholar] [CrossRef]
- Asbani, B.; Douard, C.; Brousse, T.; Le Bideau, J. High temperature solid-state supercapacitor designed with ionogel electrolyte. Energy Storage Mater. 2019, 21, 439–445. [Google Scholar] [CrossRef]
- Cheng, Y.; Lu, S.; Zheng, R.; Zhang, D.; Zhang, H. Silica-based ionogel electrolyte with porous flower-like structure enables safer lithium ion battery. Appl. Surf. Sci. 2019, 485, 119–127. [Google Scholar] [CrossRef]
- Chen, N.; Dai, Y.; Xing, Y.; Wang, L.; Guo, C.; Chen, R.; Guo, S.; Wu, F. Biomimetic ant-nest ionogel electrolyte boosts the performance of dendrite-free lithium batteries. Energy Environ. Sci. 2017, 10, 1660–1667. [Google Scholar] [CrossRef]
- Chen, X.; Put, B.; Sagara, A.; Gandrud, K.; Murata, M.; Steele, J.A.; Yabe, H.; Hantschel, T.; Roeffaers, M.; Tomiyama, M.; et al. Silica gel solid nanocomposite electrolytes with interfacial conductivity promotion exceeding the bulk Li-ion conductivity of the ionic liquid electrolyte filler. Sci. Adv. 2020, 6, eaav3400. [Google Scholar] [CrossRef] [PubMed] [Green Version]
- Kim, J.-K.; Matic, A.; Ahn, J.-H.; Jacobsson, P. An imidazolium based ionic liquid electrolyte for lithium batteries. J. Power Sources 2010, 195, 7639–7643. [Google Scholar] [CrossRef]
- Yang, G.; Song, Y.; Wang, Q.; Zhang, L.; Deng, L. Review of ionic liquids containing, polymer/inorganic hybrid electrolytes for lithium metal batteries. Mater. Des. 2020, 190, 108563. [Google Scholar] [CrossRef]
- Zhang, X.; Kar, M.; Mendes, T.C.; Wu, Y.; MacFarlane, D.R. Supported Ionic Liquid Gel Membrane Electrolytes for Flexible Supercapacitors. Adv. Energy Mater. 2018, 8, 1702702. [Google Scholar] [CrossRef]
- Malunavar, S.S.; Wang, X.; Makhlooghiazad, F.; Armand, M.; Galceran, M.; Howlett, P.C.; Forsyth, M. Highly conductive ionogel electrolytes based on N-ethyl-N-methylpyrrolidinium bis(fluorosulfonyl)imide FSI and NaFSI mixtures and their applications in sodium batteries. J. Phys. Mater. 2021, 4, 044005. [Google Scholar] [CrossRef]
- Wang, Q.-J.; Zhang, P.; Wang, B.; Fan, L.-Z. A novel gel polymer electrolyte based on trimethylolpropane trimethylacrylate/ionic liquid via in situ thermal polymerization for lithium-ion batteries. Electrochim. Acta 2021, 370, 137706. [Google Scholar] [CrossRef]
- Zhong, Y.; Nguyen, G.T.M.; Plesse, C.; Vidal, F.; Jager, E.W.H. Highly Conductive, Photolithographically Patternable Ionogels for Flexible and Stretchable Electrochemical Devices. ACS Appl. Mater. Interfaces 2018, 10, 21601–21611. [Google Scholar] [CrossRef]
- Cao, Z.; Liu, H.; Jiang, L. Transparent, mechanically robust, and ultrastable ionogels enabled by hydrogen bonding between elastomers and ionic liquids. Mater. Horizons 2019, 7, 912–918. [Google Scholar] [CrossRef]
- Biria, S.; Pathreeker, S.; Genier, F.S.; Hosein, I.D. A Highly Conductive and Thermally Stable Ionic Liquid Gel Electrolyte for Calcium-Ion Batteries. ACS Appl. Polym. Mater. 2020, 2, 2111–2118. [Google Scholar] [CrossRef]
- Rana, H.; Park, J.H.; Ducrot, E.; Park, H.; Kota, M.; Han, T.H.; Lee, J.Y.; Kim, J.; Kim, J.-H.; Howlett, P.; et al. Extreme properties of double networked ionogel electrolytes for flexible and durable energy storage devices. Energy Storage Mater. 2018, 19, 197–205. [Google Scholar] [CrossRef]
- Sun, J.; Lu, G.; Zhou, J.; Yuan, Y.; Zhu, X.; Nie, J. Robust Physically Linked Double-Network Ionogel as a Flexible Bimodal Sensor. ACS Appl. Mater. Interfaces 2020, 12, 14272–14279. [Google Scholar] [CrossRef]
- Ming, X.; Shi, L.; Zhu, H.; Zhang, Q. Stretchable, Phase-Transformable Ionogels with Reversible Ionic Conductor–Insulator Transition. Adv. Funct. Mater. 2020, 30, 2005079. [Google Scholar] [CrossRef]
- Hyun, W.J.; Thomas, C.M.; Luu, N.S.; Hersam, M.C. Layered Heterostructure Ionogel Electrolytes for High-Performance Solid-State Lithium-Ion Batteries. Adv. Mater. 2021, 33, 2007864. [Google Scholar] [CrossRef]
- Zhao, K.; Song, H.; Duan, X.; Wang, Z.; Liu, J.; Ba, X. Novel Chemical Cross-Linked Ionogel Based on Acrylate Terminated Hyperbranched Polymer with Superior Ionic Conductivity for High Performance Lithium-Ion Batteries. Polymers 2019, 11, 444. [Google Scholar] [CrossRef] [Green Version]
- Muench, S.; Burges, R.; Lex-Balducci, A.; Brendel, J.C.; Jäger, M.; Friebe, C.; Wild, A.; Schubert, U.S. Printable ionic liquid-based gel polymer electrolytes for solid state all-organic batteries. Energy Storage Mater. 2019, 25, 750–755. [Google Scholar] [CrossRef]
- Porthault, H.; Piana, G.; Duffault, J.; Franger, S. Influence of ionic interactions on lithium diffusion properties in ionic liquid-based gel polymer electrolytes. Electrochim. Acta 2020, 354, 136632. [Google Scholar] [CrossRef]
- Chen, T.; Kong, W.; Zhang, Z.; Wang, L.; Hu, Y.; Zhu, G.; Chen, R.; Ma, L.; Yan, W.; Wang, Y.; et al. Ionic liquid-immobilized polymer gel electrolyte with self-healing capability, high ionic conductivity and heat resistance for dendrite-free lithium metal batteries. Nano Energy 2018, 54, 17–25. [Google Scholar] [CrossRef]
- Yang, Y.; Wu, Q.; Wang, D.; Ma, C.; Chen, Z.; Zhu, C.; Gao, Y.; Li, C. Decoupling the mechanical strength and ionic conductivity of an ionogel polymer electrolyte for realizing thermally stable lithium-ion batteries. J. Membr. Sci. 2019, 595, 117549. [Google Scholar] [CrossRef]
- Ravi, M.; Kim, S.; Ran, F.; Kim, D.S.; Lee, Y.M.; Ryou, M.-H. Hybrid gel polymer electrolyte based on 1-methyl-1-Propylpyrrolidinium Bis(Trifluoromethanesulfonyl) imide for flexible and shape-variant lithium secondary batteries. J. Membr. Sci. 2020, 621, 119018. [Google Scholar] [CrossRef]
- Singh, S.K.; Dutta, D.; Singh, R.K. Enhanced structural and cycling stability of Li2CuO2-coated LiNi0.33Mn0.33Co0.33O2 cathode with flexible ionic liquid-based gel polymer electrolyte for lithium polymer batteries. Electrochim. Acta 2020, 343, 136122. [Google Scholar] [CrossRef]
- Deb, D.; Bose, P.; Bhattacharya, S. Gel-polymer electrolytes plasticized with pyrrolidinium-based ionanofluid for lithium battery applications. Ionics 2020, 27, 123–136. [Google Scholar] [CrossRef]
- Muthupradeepa, R.; Sivakumar, M.; Subadevi, R.; Suriyanarayanan, V.; Ramachandran, M.; Rajkumar, P.; Yuvakkumar, R. Physical and electrochemical chattels of phosphonium ionic liquid-based solid and gel-polymer electrolyte for lithium secondary batteries. J. Mater. Sci. Mater. Electron. 2020, 31, 22933–22944. [Google Scholar] [CrossRef]
- Yao, M.; Liu, A.; Xing, C.; Li, B.; Pan, S.; Zhang, J.; Su, P.; Zhang, H. Asymmetric supercapacitor comprising a core-shell TiNb2O7@MoS2/C anode and a high voltage ionogel electrolyte. Chem. Eng. J. 2020, 394, 124883. [Google Scholar] [CrossRef]
- Xing, C.; Zhang, H.; Pan, S.; Yao, M.; Li, B.; Zhang, Y.; Zhang, S. Boosting the safety and energy density of molybdenum disulfide/carbon nanotubes based solid-state sodium-ion supercapacitors with an ionogel electrolyte. Mater. Today Energy 2020, 18, 100527. [Google Scholar] [CrossRef]
- Fan, L.-Q.; Tu, Q.-M.; Geng, C.-L.; Wang, Y.-L.; Sun, S.-J.; Huang, Y.-F.; Wu, J.-H. Improved redox-active ionic liquid-based ionogel electrolyte by introducing carbon nanotubes for application in all-solid-state supercapacitors. Int. J. Hydrogen Energy 2020, 45, 17131–17139. [Google Scholar] [CrossRef]
- Hwang, H.; Park, S.Y.; Kim, J.K.; Kim, Y.M.; Moon, H.C. Star-Shaped Block Copolymers: Effective Polymer Gelators of High-Performance Gel Electrolytes for Electrochemical Devices. ACS Appl. Mater. Interfaces 2019, 11, 4399–4407. [Google Scholar] [CrossRef] [PubMed]
- Hwang, H.; Lee, J.; Park, S.Y.; Seo, Y.; Kim, Y.M.; Kim, J.K.; Moon, H.C. Mechanically robust and thermally stable electrochemical devices based on star-shaped random copolymer gel-electrolytes. J. Ind. Eng. Chem. 2020, 88, 233–240. [Google Scholar] [CrossRef]
- Kim, Y.M.; Moon, H.C. Ionoskins: Nonvolatile, Highly Transparent, Ultrastretchable Ionic Sensory Platforms for Wearable Electronics. Adv. Funct. Mater 2020, 30, 1907290. [Google Scholar] [CrossRef]
- Lee, D.; Jung, Y.; Ha, M.; Ahn, H.; Lee, K.H.; Seo, M. High-conductivity electrolyte gate dielectrics based on poly(styrene-co-methyl methacrylate)/ionic liquid. J. Mater. Chem. C 2019, 7, 6950. [Google Scholar] [CrossRef]
- Kwon, J.H.; Kim, Y.M.; Moon, H.C. Porous Ion Gel: A Versatile Ionotronic Sensory Platform for High-Performance, Wearable Ionoskins with Electrical and Optical Dual Output. ACS Nano 2021, 15, 15132–15141. [Google Scholar] [CrossRef]
- Tang, B.; White, S.P.; Frisbie, C.D.; Lodge, T.P. Synergistic Increase in Ionic Conductivity and Modulus of Triblock Copolymer Ion Gels. Macromolecules 2015, 48, 4942. [Google Scholar] [CrossRef]
- Tamate, R.; Hashimoto, K.; Ueki, T.; Watanabe, M. Block copolymer self-assembly in ionic liquids. Phys. Chem. Chem. Phys. 2018, 20, 25123–25139. [Google Scholar] [CrossRef] [Green Version]
- Gu, Y.; Zhang, S.; Martinetti, L.; Lee, K.H.; McIntosh, L.D.; Frisbie, C.D.; Lodge, T.P. High Toughness, High Conductivity Ion Gels by Sequential Triblock Copolymer Self-Assembly and Chemical Cross-Linking. J. Am. Chem. Soc. 2013, 135, 9652–9655. [Google Scholar] [CrossRef] [PubMed]
- Belieres, J.-P.; Angell, C.A. Protic Ionic Liquids: Preparation, Characterization, and Proton Free Energy Level Representation. J. Phys. Chem. B 2007, 111, 4926–4937. [Google Scholar] [CrossRef] [PubMed]
- Reza, M.S.; Ayag, K.R.; Yoo, M.K.; Kim, K.J.; Kim, H. Electrospun Spandex Nanofiber Webs with Ionic Liquid for Highly Sensitive, Low Hysteresis Piezocapacitive Sensor. Fibers Polym. 2019, 20, 337–347. [Google Scholar] [CrossRef]
- Li, S.; Pan, N.; Zhu, Z.; Li, R.; Li, B.; Chu, J.; Li, G.; Chang, Y.; Pan, T. All-in-One Iontronic Sensing Paper. Adv. Funct. Mater. 2019, 29, 1807343. [Google Scholar] [CrossRef]
- Ren, Y.; Guo, J.; Liu, Z.; Sun, Z.; Wu, Y.; Liu, L.; Yan, F. Ionic liquid–based click-ionogels. Sci. Adv. 2019, 5, eaax0648. [Google Scholar] [CrossRef] [Green Version]
- Gao, Y.; Chen, G.; Wang, X.; Yang, H.; Wang, Z.; Lin, W.; Xu, H.; Bai, Y.; Wu, C. PY13FSI-Infiltrated SBA-15 as Nonflammable and High Ion-Conductive Ionogel Electrolytes for Quasi-Solid-State Sodium-Ion Batteries. ACS Appl. Mater. Interfaces 2020, 12, 22981–22991. [Google Scholar] [CrossRef]
- Ding, Y.; Zhang, J.; Chang, L.; Zhang, X.; Liu, H.; Jiang, L. Preparation of High-Performance Ionogels with Excellent Transparency, Good Mechanical Strength, and High Conductivity. Adv. Mater. 2017, 29, 1704253. [Google Scholar] [CrossRef]
- Kim, Y.M.; Choi, W.Y.; Kwon, J.H.; Lee, J.K.; Moon, H.C. Functional Ion Gels: Versatile Electrolyte Platforms for Electrochemical Applications. Chem. Mater. 2021, 33, 2683–2705. [Google Scholar] [CrossRef]
- Xiang, S.; Chen, S.; Yao, M.; Zheng, F.; Lu, Q. Strain sensor based on a flexible polyimide ionogel for application in high- and low-temperature environments. J. Mater. Chem. C 2019, 7, 9625–9632. [Google Scholar] [CrossRef]
- Jónsson, E. Ionic liquids as electrolytes for energy storage applications – A modelling perspective. Energy Storage Mater. 2020, 25, 827–835. [Google Scholar] [CrossRef]
- Mohanta, J.; Kang, D.-W.; Cho, J.S.; Jeong, S.M.; Kim, J.-K. Stretchable electrolytes for stretchable/flexible energy storage systems – Recent developments. Energy Storage Mater. 2020, 28, 315–324. [Google Scholar] [CrossRef]
- Kaszyńska, J.; Rachocki, A.; Bielejewski, M.; Tritt-Goc, J. Influence of cellulose gel matrix on BMIMCl ionic liquid dynamics and conductivity. Cellulose 2017, 24, 1641–1655. [Google Scholar] [CrossRef]
- Bielejewski, M.; Rachocki, A.; Kaszyńska, J.; Tritt-Goc, J. The gelation influence on diffusion and conductivity enhancement effect in renewable ionic gels based on a LMWG. Phys. Chem. Chem. Phys. 2018, 20, 5803–5817. [Google Scholar] [CrossRef]
- Bielejewski, M.; Puszkarska, A.; Tritt-Goc, J. Thermal Properties, Conductivity, and Spin-lattice Relaxation of Gel Electrolyte Based on Low Molecular Weight Gelator and Solution of High Temperature Ionic Liquid. Electrochim. Acta 2015, 165, 122–129. [Google Scholar] [CrossRef]
- Mekonnen, Y.; Sundararajan, A.; Sarwat, A.I. A review of cathode and anode materials for lithium-ion batteries. SoutheastCon 2016 2016, 1–6. [Google Scholar] [CrossRef]
- Osada, I.; De Vries, H.; Scrosati, B.; Passerini, S. Ionic-Liquid-Based Polymer Electrolytes for Battery Applications. Angew. Chem. Int. Ed. 2015, 55, 500–513. [Google Scholar] [CrossRef]
- Le Bideau, J.; Ducros, J.-B.; Soudan, P.; Guyomard, D. Solid-State Electrode Materials with Ionic-Liquid Properties for Energy Storage: The Lithium Solid-State Ionic-Liquid Concept. Adv. Funct. Mater. 2011, 21, 4073–4078. [Google Scholar] [CrossRef]
- Guan, J.; Li, Y.; Li, J. Stretchable Ionic-Liquid-Based Gel Polymer Electrolytes for Lithium-Ion Batteries. Ind. Eng. Chem. Res. 2017, 56, 12456–12463. [Google Scholar] [CrossRef]
- Ma, Y.; Li, L.; Gao, G.; Yang, X.; You, J.; Yang, P. Ionic conductivity enhancement in gel polymer electrolyte membrane with N-methyl-N-butyl-piperidine-bis(trifluoromethylsulfonyl) imide ionic liquid for lithium ion battery. Colloids Surfaces A Physicochem. Eng. Asp. 2016, 502, 130–138. [Google Scholar] [CrossRef]
- Gu, L.; Zhang, M.; He, J.; Ni, P. A porous cross-linked gel polymer electrolyte separator for lithium-ion batteries prepared by using zinc oxide nanoparticle as a foaming agent and filler. Electrochim. Acta 2018, 292, 769–778. [Google Scholar] [CrossRef]
- Hu, Z.; Chen, J.; Guo, Y.; Zhu, J.; Qu, X.; Niu, W.; Liu, X. Fire-resistant, high-performance gel polymer electrolytes derived from poly(ionic liquid)/P(VDF-HFP) composite membranes for lithium ion batteries. J. Membr. Sci. 2020, 599, 117827. [Google Scholar] [CrossRef]
- Matsuura, S.; Shibata, M.; Han, J.; Fujii, K. Polymer Gel Electrolyte Prepared by “Salting-In” Poly(ethylene glycol) into a Phosphonium-Based Ionic Liquid with a Lithium Salt. ACS Appl. Polym. Mater. 2020, 2, 1276–1282. [Google Scholar] [CrossRef]
- Lind, F.; Rebollar, L.; Bengani-Lutz, P.; Asatekin, A.; Panzer, M.J. Zwitterion-Containing Ionogel Electrolytes. Chem. Mater. 2016, 28, 8480–8483. [Google Scholar] [CrossRef]
- Woo, H.-S.; Son, H.; Min, J.-Y.; Rhee, J.; Lee, H.-T.; Kim, D.-W. Ionic liquid-based gel polymer electrolyte containing zwitterion for lithium-oxygen batteries. Electrochim. Acta 2020, 345, 136248. [Google Scholar] [CrossRef]
- Guo, Q.; Han, Y.; Wang, H.; Hong, X.; Zheng, C.; Liu, S.; Xie, K. Safer lithium metal battery based on advanced ionic liquid gel polymer nonflammable electrolytes. RSC Adv. 2016, 6, 101638–101644. [Google Scholar] [CrossRef]
- Su, A.; Guo, P.; Li, J.; Kan, D.; Pang, Q.; Li, T.; Sun, J.; Chen, G.; Wei, Y. An organic–inorganic semi-interpenetrating network ionogel electrolyte for high-voltage lithium metal batteries. J. Mater. Chem. A 2019, 8, 4775–4783. [Google Scholar] [CrossRef]
- Abbas, Q.; Mirzaeian, M.; Hunt, M.R. Materials for Sodium-Ion Batteries. Ref. Modul. Mater. Sci. Mater. Eng. 2020, 17, 106–114. [Google Scholar] [CrossRef]
- Mei, J.; Liao, T.; Ayoko, G.A.; Bell, J.; Sun, Z. Cobalt oxide-based nanoarchitectures for electrochemical energy applications. Prog. Mater. Sci. 2019, 103, 596–677. [Google Scholar] [CrossRef]
- Barendrecht, E. Electrochemical energy storage and conversion. Pt-Procestechniek 1982, 37, 52–57. [Google Scholar] [CrossRef]
- Zheng, S.; Huang, H.; Dong, Y.; Wang, S.; Zhou, F.; Qin, J.; Sun, C.; Yu, Y.; Wu, Z.-S.; Bao, X. Ionogel-based sodium ion micro-batteries with a 3D Na-ion diffusion mechanism enable ultrahigh rate capability. Energy Environ. Sci. 2020, 13, 821–829. [Google Scholar] [CrossRef]
- Yuan, D.; Zhao, J.; Manalastas, W.; Kumar, S.; Srinivasan, M. Emerging rechargeable aqueous aluminum ion battery: Status, challenges, and outlooks. Nano Mater. Sci. 2019, 2, 248–263. [Google Scholar] [CrossRef]
- Das, S.K.; Mahapatra, S.; Lahan, H. Aluminium-ion batteries: Developments and challenges. J. Mater. Chem. A 2017, 5, 6347–6367. [Google Scholar] [CrossRef]
- Elia, G.A.; Kravchyk, K.V.; Kovalenko, M.V.; Chacón, J.; Holland, A.; Wills, R.G. An overview and prospective on Al and Al-ion battery technologies. J. Power Sources 2020, 481, 228870. [Google Scholar] [CrossRef]
- Moreno, M.; Simonetti, E.; Appetecchi, G.B.; Carewska, M.; Montanino, M.; Kim, G.T.; Loeffler, N.; Passerini, S. M. Ionic liquid electrolytes for safer lithium batteries, J. Electrochem. Soc. 2017, 164, A6026–A6031. [Google Scholar] [CrossRef] [Green Version]
- Schoetz, T.; Leung, O.; De Leon, C.P.; Zaleski, C.; Efimov, I. Aluminium Deposition in EMImCl-AlCl3 Ionic Liquid and Ionogel for Improved Aluminium Batteries. J. Electrochem. Soc. 2020, 167, 040516. [Google Scholar] [CrossRef]
- Stievano, L.; de Meatza, I.; Bitenc, J.; Cavallo, C.; Brutti, S.; Navarra, M.A. Emerging calcium batteries. J. Power Sources 2020, 482, 228875. [Google Scholar] [CrossRef]
- Arroyo-de Dompablo, M.E.; Ponrouch, A.; Johansson, P.; Palacín, M. Achievements, Challenges, and Prospects of Calcium Batteries. Chem. Rev. 2019, 120, 6331–6357. [Google Scholar] [CrossRef]
- Ji, B.; He, H.; Yao, W.; Tang, Y. Recent Advances and Perspectives on Calcium-Ion Storage: Key Materials and Devices. Adv. Mater. 2020, 33, e2005501. [Google Scholar] [CrossRef]
- Yang, B.; Hoober-Burkhardt, L.; Wang, F.; Prakash, G.K.S.; Narayanan, S.R. An Inexpensive Aqueous Flow Battery for Large-Scale Electrical Energy Storage Based on Water-Soluble Organic Redox Couples. J. Electrochem. Soc. 2014, 161, A1371–A1380. [Google Scholar] [CrossRef] [Green Version]
- Friebe, C.; Lex-Balducci, A.; Schubert, U.S. Sustainable Energy Storage: Recent Trends and Developments toward Fully Organic Batteries. ChemSusChem 2019, 12, 4093–4115. [Google Scholar] [CrossRef] [Green Version]
- Liu, A.; Zhang, H.; Wang, G.; Zhang, J.; Zhang, S. Sandwich-like NiO/rGO nanoarchitectures for 4 V solid-state asymmetric-supercapacitors with high energy density. Electrochim. Acta 2018, 283, 1401–1410. [Google Scholar] [CrossRef]
- Taghavikish, M.; Subianto, S.; Gu, Y.; Sun, X.; Zhao, X.S.; Choudhury, N.R. A Poly(ionic liquid) Gel Electrolyte for Efficient all Solid Electrochemical Double-Layer Capacitor. Sci. Rep. 2018, 8, 1–10. [Google Scholar] [CrossRef] [Green Version]
- Karuppasamy, K.; Theerthagiri, J.; Vikraman, D.; Yim, C.-J.; Hussain, S.; Sharma, R.; Maiyalagan, T.; Qin, J.; Kim, H.-S. Ionic Liquid-Based Electrolytes for Energy Storage Devices: A Brief Review on Their Limits and Applications. Polymers 2020, 12, 918. [Google Scholar] [CrossRef] [Green Version]
- Simon, P.; Gogotsi, Y. Perspectives for electrochemical capacitors and related devices. Nat. Mater. 2020, 19, 1151–1163. [Google Scholar] [CrossRef] [PubMed]
- Lethien, C.; Le Bideau, J.; Brousse, T. Challenges and prospects of 3D micro-supercapacitors for powering the internet of things. Energy Environ. Sci. 2018, 12, 96–115. [Google Scholar] [CrossRef]
- Na, W.; Lee, A.S.; Lee, J.H.; Hong, S.M.; Kim, E.; Koo, C.M. Hybrid ionogel electrolytes with POSS epoxy networks for high temperature lithium ion capacitors. Solid State Ionics 2017, 309, 27–32. [Google Scholar] [CrossRef]
- Wang, S.; Hsia, B.; Carraro, C.; Maboudian, R. High-performance all solid-state micro-supercapacitor based on patterned photoresist-derived porous carbon electrodes and an ionogel electrolyte. J. Mater. Chem. A 2014, 2, 7997–8002. [Google Scholar] [CrossRef]
- Ujjain, S.K.; Sahu, V.; Sharma, R.K.; Singh, G. High performance, All solid state, flexible Supercapacitor based on Ionic liquid functionalized Graphene. Electrochim. Acta 2015, 157, 245–251. [Google Scholar] [CrossRef]
- Tamilarasan, P.; Ramaprabhu, S. Stretchable supercapacitors based on highly stretchable ionic liquid incorporated polymer electrolyte. Mater. Chem. Phys. 2014, 148, 48–56. [Google Scholar] [CrossRef]
- Lee, J.; Kim, W.; Kim, W. Stretchable Carbon Nanotube/Ion–Gel Supercapacitors with High Durability Realized through Interfacial Microroughness. ACS Appl. Mater. Interfaces 2014, 6, 13578–13586. [Google Scholar] [CrossRef]
- Liu, X.; Taiwo, O.O.; Yin, C.; Ouyang, M.; Chowdhury, R.; Wang, B.; Wang, H.; Wu, B.; Brandon, N.P.; Wang, Q.; et al. Aligned Ionogel Electrolytes for High-Temperature Supercapacitors. Adv. Sci. 2019, 6, 1801337. [Google Scholar] [CrossRef] [PubMed] [Green Version]
- Kim, D.; Kannan, P.K.; Chung, C.-H. High-Performance Flexible Supercapacitors Based on Ionogel Electrolyte with an Enhanced Ionic Conductivity. ChemistrySelect 2018, 3, 2190–2195. [Google Scholar] [CrossRef]
- Jiao, Y.; Zhang, H.; Zhang, H.; Liu, A.; Liu, Y.; Zhang, S. Highly bonded T-Nb2O5/rGO nanohybrids for 4 V quasi-solid state asymmetric supercapacitors with improved electrochemical performance. Nano Res. 2018, 11, 4673–4685. [Google Scholar] [CrossRef]
- Li, J.; Pan, S.; Xing, C.; Guo, L.; Zhou, Z.; Zhang, H. Boosting the energy density of a flexible TiNb2O7@CNF-based lithium-ion supercapacitor with an ionogel separator. Ionics 2020, 26, 5715–5723. [Google Scholar] [CrossRef]
- Pazhamalai, P.; Krishnamoorthy, K.; Mariappan, V.K.; Sahoo, S.; Manoharan, S.; Kim, S.-J. A High Efficacy Self-Charging MoSe2 Solid-State Supercapacitor Using Electrospun Nanofibrous Piezoelectric Separator with Ionogel Electrolyte. Adv. Mater. Interfaces 2018, 5, 1800055. [Google Scholar] [CrossRef]
- Ortega, P.; Trigueiro, J.P.C.; Silva, G.G.; Lavall, R. Improving supercapacitor capacitance by using a novel gel nanocomposite polymer electrolyte based on nanostructured SiO2, PVDF and imidazolium ionic liquid. Electrochim. Acta 2016, 188, 809–817. [Google Scholar] [CrossRef]
- Lé, T.; Gentile, P.; Bidan, G.; Aradilla, D. New electrolyte mixture of propylene carbonate and butyltrimethylammonium bis(trifluoromethylsulfonyl)imide (N1114 TFSI) for high performance silicon nanowire (SiNW)-based supercapacitor applications. Electrochim. Acta 2017, 254, 368–374. [Google Scholar] [CrossRef]
- Asbani, B.; Bounor, B.; Robert, K.; Douard, C.; Athouël, L.; Lethien, C.; Le Bideau, J.; Brousse, T. Reflow Soldering-Resistant Solid-State 3D Micro-Supercapacitors Based on Ionogel Electrolyte for Powering the Internet of Things. J. Electrochem. Soc. 2020, 167, 100551. [Google Scholar] [CrossRef]
- Zhou, F.; Huang, H.; Xiao, C.; Zheng, S.; Shi, X.; Qin, J.; Fu, Q.; Bao, X.; Feng, X.; Müllen, K.; et al. Electrochemically Scalable Production of Fluorine-Modified Graphene for Flexible and High-Energy Ionogel-Based Microsupercapacitors. J. Am. Chem. Soc. 2018, 140, 8198–8205. [Google Scholar] [CrossRef] [PubMed]
- Liew, C.-W.; Ramesh, S.; Arof, A.K. Investigation of ionic liquid-doped ion conducting polymer electrolytes for carbon-based electric double layer capacitors (EDLCs). Mater. Des. 2016, 92, 829–835. [Google Scholar] [CrossRef]
- Pandey, G.P.; Liu, T.; Hancock, C.; Li, Y.; Sun, X.S.; Li, J. Thermostable gel polymer electrolyte based on succinonitrile and ionic liquid for high-performance solid-state supercapacitors. J. Power Sources 2016, 328, 510–519. [Google Scholar] [CrossRef] [Green Version]
- Na, W.; Lee, A.S.; Lee, J.H.; Hwang, S.S.; Hong, S.M.; Kim, E.; Koo, C.M. Lithium ion capacitors fabricated with polyethylene oxide-functionalized polysilsesquioxane hybrid ionogel electrolytes. Electrochim. Acta 2016, 188, 582–588. [Google Scholar] [CrossRef]
- Lu, C.; Chen, X. In situ synthesized PEO/NBR composite ionogels for high-performance all-solid-state supercapacitors. Chem. Commun. 2019, 55, 8470–8473. [Google Scholar] [CrossRef]
- Shi, M.; Yang, C.; Yan, C.; Jiang, J.; Liu, Y.; Sun, Z.; Shi, W.; Jian, G.; Guo, Z.; Ahn, J.-H. Boosting ion dynamics through superwettable leaf-like film based on porous g-C3N4 nanosheets for ionogel supercapacitors. NPG Asia Mater. 2019, 11, 1–11. [Google Scholar] [CrossRef] [Green Version]
- Wu, J.; Xia, G.; Li, S.; Wang, L.; Ma, J. A Flexible and Self-Healable Gelled Polymer Electrolyte Based on a Dynamically Cross-Linked PVA Ionogel for High-Performance Supercapacitors. Ind. Eng. Chem. Res. 2020, 59, 22509–22519. [Google Scholar] [CrossRef]
- Kim, D.; Lee, G.; Kim, D.; Ha, J.S. Air-Stable, High-Performance, Flexible Microsupercapacitor with Patterned Ionogel Electrolyte. ACS Appl. Mater. Interfaces 2015, 7, 4608–4615. [Google Scholar] [CrossRef]
- Shi, Y.; Wang, Y.; Gu, Y.; Zheng, L.; Ma, S.; Xu, X. Self-healable and stretchable ionogels serve as electrolytes and substrates for integrated all-in-one micro-supercapacitors. Chem. Eng. J. 2019, 392, 123645. [Google Scholar] [CrossRef]
- Lai, F.; Yang, C.; Lian, R.; Chu, K.; Qin, J.; Zong, W.; Rao, D.; Hofkens, J.; Lu, X.; Liu, T. Three-Phase Boundary in Cross-Coupled Micro-Mesoporous Networks Enabling 3D-Printed and Ionogel-Based Quasi-Solid-State Micro-Supercapacitors. Adv. Mater. 2020, 32, 2002474. [Google Scholar] [CrossRef]
- Chang, W.-Q.; Apodaca, D.C.; Peng, W.-C.; Yang, Y.C. Protic ionic liquid-containing silica-based ionogels for nonhumidified PEMFC applications. Ion. 2018, 24, 469–481. [Google Scholar] [CrossRef]
- Rao, J.; Wang, X.; Yunis, R.; Ranganathan, V.; Howlett, P.C.; MacFarlane, D.R.; Forsyth, M.; Zhu, H. A novel proton conducting ionogel electrolyte based on poly(ionic liquids) and protic ionic liquid. Electrochim. Acta 2020, 346, 136224. [Google Scholar] [CrossRef]
- Zou, M.; Luo, J.; Wang, X.; Tan, S.; Wang, C.; Wu, Y. In situ polymerized protic ionogels for fuel cells at elevated temperatures. Ind. Eng. Chem. Res. 2021, 60, 3589–3596. [Google Scholar] [CrossRef]
- Eh, A.L.-S.; Tan, A.W.M.; Cheng, X.; Magdassi, S.; Lee, P.S. Recent Advances in Flexible Electrochromic Devices: Prerequisites, Challenges, and Prospects. Energy Technol. 2018, 6, 33–45. [Google Scholar] [CrossRef]
- Kavanagh, A.; Copperwhite, R.; Oubaha, M.; Owens, J.; McDonagh, C.; Diamond, D.; Byrne, R. Photo-patternable hybrid ionogels for electrochromic applications. J. Mater. Chem. 2011, 21, 8687–8693. [Google Scholar] [CrossRef] [Green Version]
- Sydam, R.; Ojha, M.; Deepa, M. Ionic additive in an ionogel for a large area long lived high contrast electrochromic device. Sol. Energy Mater. Sol. Cells 2021, 220, 110835. [Google Scholar] [CrossRef]
- Čolović, M.; Hajzeri, M.; Tramšek, M.; Orel, B.; Surca, A.K. In situ Raman and UV–visible study of hybrid electrochromic devices with bis end-capped designed trialkoxysilyl-functionalized ionic liquid based electrolytes. Sol. Energy Mater. Sol. Cells 2020, 220, 110863. [Google Scholar] [CrossRef]
- Tang, Q.; Li, H.; Yue, Y.; Zhang, Q.; Wang, H.; Li, Y.; Chen, P. 1-Ethyl-3-methylimidazolium tetrafluoroborate-doped high ionic conductivity gel electrolytes with reduced anodic reaction potentials for electrochromic devices. Mater. Des. 2017, 118, 279–285. [Google Scholar] [CrossRef]
- Santiago, S.; Muñoz-Berbel, X.; Guirado, G. Study of P(VDF-co-HFP)-ionic liquid based ionogels for designing flexible displays. J. Mol. Liq. 2020, 318, 114033. [Google Scholar] [CrossRef]
- Yun, T.Y.; Moon, H.C. Highly stable ion gel-based electrochromic devices: Effects of molecular structure and concentration of electrochromic chromophores. Org. Electron. 2018, 56, 178–185. [Google Scholar] [CrossRef]
- More, P.P.; Rathod, P.V.; Puguan, J.M.C.; Kim, H. All-in-one display device with multicolor states derived from NBU-3 MOF/monoalkylated viologen hybrid ionogel material. Dye. Pigment. 2021, 195, 109730. [Google Scholar] [CrossRef]
- Liu, X.; Sun, Y.; Tong, Y.; Wang, X.; Zheng, J.; Wu, Y.; Li, H.; Niu, L.; Hou, Y. Exploration in materials, electrolytes and performance towards metal ion (Li, Na, K, Zn and Mg)-based hybrid capacitors: A review. Nano Energy 2021, 86, 106070. [Google Scholar] [CrossRef]
- Ruan, J.; Mo, F.; Chen, Z.; Liu, M.; Zheng, S.; Wu, R.; Fang, F.; Song, Y.; Sun, D. Rational Construction of Nitrogen-Doped Hierarchical Dual-Carbon for Advanced Potassium-Ion Hybrid Capacitors. Adv. Energy Mater. 2020, 10, 1904045. [Google Scholar] [CrossRef]
- Benedetti, T.M.; Carvalho, T.; Iwakura, D.C.; Braga, F.; Vieira, B.R.; Vidinha, P.; Gruber, J.; Torresi, R.M. All solid-state electrochromic device consisting of a water soluble viologen dissolved in gelatin-based ionogel. Sol. Energy Mater. Sol. Cells 2015, 132, 101–106. [Google Scholar] [CrossRef]
- Khanmirzaei, M.H.; Ramesh, S.; Ramesh, K. Hydroxypropyl Cellulose Based Non-Volatile Gel Polymer Electrolytes for Dye-Sensitized Solar Cell Applications using 1-methyl-3-propylimidazolium iodide ionic liquid. Sci. Rep. 2015, 5, 18056. [Google Scholar] [CrossRef]
- Kavanagh, A.; Fraser, K.J.; Byrne, R.H.; Diamond, D. An Electrochromic Ionic Liquid: Design, Characterization, and Performance in a Solid-State Platform. ACS Appl. Mater. Interfaces 2012, 5, 55–62. [Google Scholar] [CrossRef] [PubMed]
- Sharma, P.; Gupta, M. 1,3,5-Trimethylpyrazolium chloride based ionogel as an efficient and reusable heterogeneous catalyst for the synthesis of benzimidazoles. J. Chem. Sci. 2016, 128, 61–65. [Google Scholar] [CrossRef]
- Ahmed, K.; Naga, N.; Kawakami, M.; Furukawa, H. Extremely Soft, Conductive, and Transparent Ionic Gels by 3D Optical Printing. Macromol. Chem. Phys. 2018, 219, 1800216. [Google Scholar] [CrossRef]
- Ahmed, K.; Kawakami, M.; Khosla, A.; Furukawa, H. Soft, conductive nanocomposites based on ionic liquids/carbon nanotubes for 3D printing of flexible electronic devices. Polym. J. 2019, 51, 511–521. [Google Scholar] [CrossRef]
- Schultz, A.R.; Lambert, P.M.; Chartrain, N.A.; Ruohoniemi, D.M.; Zhang, Z.; Jangu, C.; Zhang, M.; Williams, C.B.; Long, T.E. 3D Printing Phosphonium Ionic Liquid Networks with Mask Projection Microstereolithography. ACS Macro Lett. 2014, 3, 1205–1209. [Google Scholar] [CrossRef]
- Nulwala, H.; Mirjafari, A.; Zhou, X. Ionic liquids and poly(ionic liquid)s for 3D printing – A focused mini-review. Eur. Polym. J. 2018, 108, 390–398. [Google Scholar] [CrossRef]









| GPE | OIG |
|---|---|
| + solid or semisolid phase + high mechanical strength + wide temperature range - complicated manufacturing process - non-recyclable | + solid-like phase + higher conductivity - medium temperature range + easy manufacturing process + recyclable + eco-friendly |
| Battery | Cathode | IL-Based Gel | Anode | Preparation Process | Lifecycles | Stability Window | Power and Energy Density | Ionic Conductivity | Refs. |
|---|---|---|---|---|---|---|---|---|---|
| ACP battery | EMIMCl-AlCl3 (neutral) | EMIMCl-AlCl3-PEO | Lewis acid | Magnetic stirrer | 260 mAh g−1, reaches its maximum at 50 cycles | ≤4-≤5 volt | 598 Wh/kg and 374 W/kg | - | [98] |
| Na-ion battery | Na3V2(PO4)3 | P(VDF-HFP)/Pyr13FSI-NaTFSI | Metallic Na | Mechanical ball milling, roller pressing | 101.8 mAh g−1, 300 cycles | Up to 4.8 volt | - | 2.48 mS cm−1 at 30 °C | [81] |
| Na-ion micro-battery | Na3V2(PO4)3 | NTO/NaBF4-IE/NVP | NTO | Electrochemical deposition | 30.7 mAh cm−3, 3000 cycles | 1–5 volt | 4 W/cm3 and 55.6 mWh/cm3 | 0.18 mS cm−1 at 30 °C | [93] |
| Ca-ion battery | Ca3Co4O9/carbon/PVDF binder in NMP solvent | EMITFMS/PEGDA-CQ/4OPP-HFA | Vanadium oxide/carbon/PVDF binder in pure copper foil (cleaned with NMP) | Light emitting diode | 140 mAh g−1, 25 cycles | ≤3 volt | - | Between 1 and 0.1 mS cm−1 at up to 300 °C | [40] |
| Solid-state all-organic battery | PTMA | BMIMTFSI/mPEG-MA | Poly(TCAQ) | UV-initiated polymerization | 17 mAh g−1, 1000 cycles | 1 V | - | Up to 0.1 mS cm−1 at room temperature | [46] |
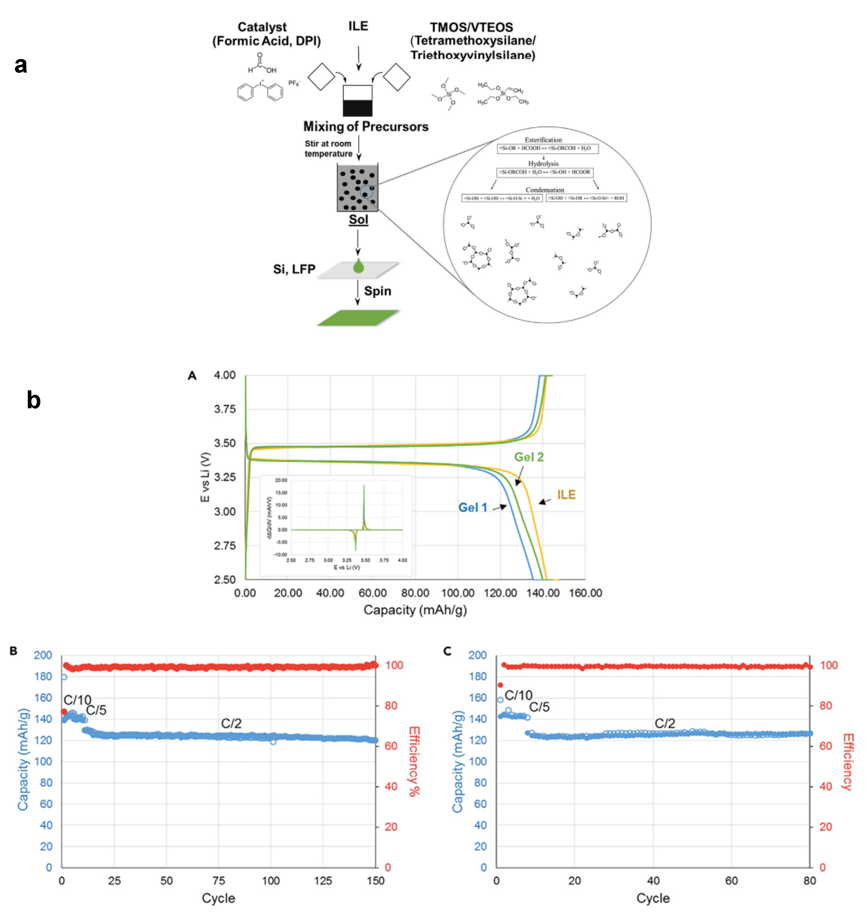
| Li-ion battery | LiFePO4 | TMOS/VTEOS | Li | Spin-coating | 125 mAh g−1, 150 cycles | 4 V | 203.15 W/kg and 406.3 Wh/kg | - | [20] |
| LiFeO4 | PVDF/PVA/NNBI | Li | Casting method | 104.6 mAh g−1, more than 95% efficiency after 99 cycles | 4.2–2.5 V | - | 1.19 mS cm−1 | [82] | |
| LiFePO4 | P(VDF-HFP)/TAIC/EMIMTFSI | Li | EBI | Max 64.1 mAh g−1, still 30.6 mAh g−1 after 30 cycles | 2–4.5 V | - | - | [81] | |
| LiFePO4 | P(VDF-HFP)(Pyr13TFSI)/(LiTFSI)(Pyr13TFSI) | Li | Nonsolvent induced phase separation method | 161.9 mAh g−1, 200 cycles | 4.7 V | - | 0.8 mS cm−1 | [49] | |
| LiFePO4 | P(VDF-HFP)/(PEGMEMA)(MMA)(OVPOSS)-(PC)(ZnONP) | Li | High-speed stirring, UV radiation | 145 mAh g−1, 100 cycles | 0.5–4.2 V | - | 1.4 mS cm−1 | [83] | |
| LiFePO4 | HP-A/BMIMBF4/PVDF/LiBF4 | Li | Photopolymerization synthesis, solution casting | 153.1 mAh g−1, maintained 98.1% after 100 cycles | 4.3 V | - | From 1.2 mS cm−1 at 20 °C to 50 mS cm−1at 120 °C | [45] | |
| LiFePO4 | IE-T | Li | Rapid sol–gel method | 142 mAh g−1, 100 cycles | 2.5–4.2 V | - | 1.21 mS cm−1 at 30 °C | [30] | |
| IE-B | 140 mAh g−1, 100 cycles | 1.19 mS cm−1 at 30 °C | |||||||
| LiFePO4 | PDEIm/P(VDF-HFP | Li | Simple and scalable phase inversion method | 138.4, mAh g−1, 200 cycles | 4.2 V | - | 1.78 mS cm−1 at 25 °C | [84] | |
| LiFePO4 | Li-TFSI/TEOS/(BMP)(TFSI) | Li | Sol–gel method | 140 mAh g−1, 30 cycles | 4.3 V | - | 0. 34 mS cm−1 | [32] | |
| LiFePO4 | P(VDF-HFP)-NMP/Pyr13TFSI/LiTFSI | Li | NIPS | 161,9 mAh g−1, 200 cycles | 4.7 V | - | 0.8 mS cm−1 at 25 °C | [49] | |
| LiCoO2 | TMPTMA/(LiTFSI)(TBMA-TFSI-DMC) | Li | In situ thermal polymerization | 149 mAh g−1 after 100 cycles | 5.3 V | - | 6.15 mS cm−1 at 25°C | [37] | |
| LiFePO4 | P(VDF-HFP)/LiTFSI/PMPyrrTFSI | Li | Slurry-casting method | 148.1 mAh g−1 after 100 cycles | Up to 5.6 V | - | 6.93 mS cm−1 at 25°C | [50,51,52] | |
| Li-metal battery | LiCoO2 | P(VDF-HFP)/SiO2-(butanon)(NMP)- (EMIMTFSI/EC/PC) | Li | Electrodeposition | 120 mAh g−1, 100 cycles | 5 V | - | 1.11 mS cm−1 at 25 °C | [88] |
| LiFePO4 | LiTFSI-EMIMTFSI-P(VDF-HFP) | Li-S | Melt diffusion method | 867 mAh g−1, 200 cycles | 4.5 V | - | 0.88 mS cm−1 at room temperature | [48] | |
| Li3V2(PO4)3 | PIL-GF-[EtO(CH2)2MMI]TFSI | Li | Electrodeposition | 46 mAh g−1, 1000 cycles | 3–4.3 V | - | 0.56 mS cm−1 at room temperature | [89] | |
| Li-polymer battery | Li2CuO2-LNMC | P(VDF-HFP)/PYR13FSI/LiTFSI | Li | Evaporation in dry box | 90 mAh g−1, 100 cycles | 4.3 V | - | 1.6 mS cm−1 at 30 °C | [53] |
| Li–oxygen battery | LiTFSI in EMIMTFSI | PMMA/(MPSP)(EMIM-TFSI) | Li | Thermal curing | 90 mAh g−1, 20 cycles | 1 V | - | 0.54 mS cm−1 | [87] |
| Cu electrode | - | (TetraPEG) (LiTFSA/P2225/TFSA | - | Salting-in | - | Up to 4.2 V | - | - | [85] |
| SCs | IL-Based Gel | Preparation Process | Electrodes Used | Lifecycles and Capacity Retention | Stability Window | Specific Capacitance | Power and Energy Density | Ionic Conductivity | Refs. |
|---|---|---|---|---|---|---|---|---|---|
| EDLCs | EMIMTFSI/TMOS/DMDMS | Sol–gel method | AC | 25,000 at 100 °C and 92% | 0–3 V | 177 mF cm 2 at 25 °C | - | 4 mS cm−1 at 20 °C and 26 mS cm−1 at 100 °C | [29] |
| BMIMPF6/DVIMBr/HEMA | Thermal polymerization | CNTs | - | 3 V | 1.5–3 mF cm−2 | - | 0.3 to 0.07 mS cm−1 | [105] | |
| EMIMBF4/P(VDF-HFP) | Solution casting | rGO | 12,000 cycles and 90% | - | 242 F g−1 at 5 mV s−1 | 33 kW kg−1 and 92 Wh kg−1 | 140 mS cm−1 | [121] | |
| BMIMTFSI/PVA/CH3COONH4 | Solution casting | CNTs | 3.3 V | 3.36 F g−1 | 11.37 kW kg−1 and 0.17 W h kg−1 | 2.37 ± 0.02 mS cm−1 at 120 °C | [123] | ||
| BMIMBF4/PVDF-HFP/SN/ | Solution casting | AC | 10,000 cycles and ~ 80% | −2.9–2.5 V | 176 F g−1 at 0.18 A g−1 and 138 F g−1 at 8 A g−1 | - | 0.5 mS cm−1 at −30 °C to 15 mS cm−1 at 80 °C | [124] | |
| LICs | P(VDF-HFP)/EMIMBF4/LiTFSI | Solution casting | NiO/rGO as the anode and AC as thecathode | 4000 cycles and 83% | 0–4 V | 56.7 F g−1 | 0.8685 kW kg−1 and 49 Wh kg−1 | - | [104] |
| Glycidyl-POSS in 1 M LiTFSI/BMPTFSI | Thermal polymerization | AC | 100 cycles and 81% | 5 V vs. Li/Li+ | - | - | 0.701 mS cm−1 at 30 °C | [109] | |
| EMIMTFSI/LiTFSI/P(VDF-HFP) | Solution casting | AC | 10,000 cycles and 93.7% | 0–4 V | 68.3 F g−1 | 2.47 kW kg−1 and 147.2 Wh kg−1 at 60 °C | - | [54] | |
| (PEO)-co-methacryloxypropyl) silsesquioxane/BMPTFSI/LiTFSI | Thermal polymerization | AC | 50 cycles and 97% | - | - | - | 0.62 mS cm−1 at 30 °C | [125] | |
| Solid-state SCs | PVDF-HFP/BMIMI/CNTs | Solution casting | AC | 10,000 cycles and 80.1% | - | 15.7 F g−1 | 0.4599 kW kg−1 and 50.1 Wh kg−1 | 17.6 mS cm−1 | [59,60,61] |
| polyoxyethylene/nitrile butadiene rubber/EMIMTFSI | In situ polymerization | Graphene | 10,000 cycles and 93.7% | 0–2.5 V | 208 F g−1 at a current density of 1 A g−1 | 5.87 kW h kg−1 and 181 W h kg−1 | 2.4 mS cm−1 at room temperature | [126] | |
| polyacrylamide/1-vinyl-3-methylimidazolium bis(trifluoromethylsulfonyl)imide | Polymerization | Poly(3,4-ethylenedioxythiophene/carbon cloth | 3000 cycles and 93% | - | 157.8 F g−1 | 14.22 Wh kg−1 | 23 mS cm−1 at 90 °C | [1] | |
| Solid-state sodium ion SCs | P(VDF-HFP)/EMIMBF4/NaTFSI | Solution casting | MoS2/CNTs as working electrode and sodium foil used as a counter electrode | 8000 cycles and 81% | 0–3.8 V | - | 2.0909 kW kg−1 and 80 W h kg−1 at 70 °C and | 0.67 mS cm−1 at 20 °C | [57,58] |
| Self-charging SCs | P(VDF-HFP)/TEABF4 | Electrospinning | MoSe2 electrodes | 2500 cycles and 91% | 0–2 V | 18.93 mF cm−2 | 268.91 μW cm−2 and 37.90 mJ cm−2 | [118] | |
| Flexible SCs | P(VDF-HFP)/EMIMTFSI | Sol–gel method | Carbon electrode | 10,000 cycles and 99.95% | 0–2.5 V | 118 to 115 F g−1 | 6.25 kW kg−1 and 21.9 W h kg−1 | 8.6 mS cm−1 | [35] |
| PHEMA-co-PEGDMA/EMIMBF4 | UV-polymerization | AC | 3500 cycles and 91% | 0–3 V | 193.33 F g−1 at 5 mV s−1 | 1.23 kW kg−1 and 49.55 Wh kg−1 | 12.27 mS cm−1 at room temperature | [115] | |
| P(VDF-HFP)/EMIMBF4 | Solution casting | MnO2/CNTs | 10,000 cycles and 88.5% | 3 V | 8.6 F cm−3 | 1804 mWcm−3 and 4.2 mWh cm−3 | - | [127] | |
| PVA/boric acid/EMIMCl | Solution casting | AC | 3000 cycles and 98% | 0–1 V | 90 F g−1 | 0.9 kW kg–1 and 12.36 Wh kg–1 | 2.43 mS cm−1 | [128] | |
| MSCs | Fumed SiO2/EMIMTFSI | Sol–gel method | Porous carbon | 10,000 cycles and 94% | 2 V | - | 26 W cm−3 and mW h cm−3 | - | [110] |
| PVDF/EMIMTFSI | Sol–gel method | 3D MnO2 electrodes | 30,000 cycles and 96.2% | - | 36 mF cm−2 at 20 mV s−1 | 3.8 mW cm−2 and 4.4 μWh cm−2 | - | [121] | |
| P(VDF-HFP)/EMIMBF4 | Solution casting | Graphite as working electrode and Pt foil as counter electrode | 5000 cycles and 93% | 3.5 V | 17.4 mF cm−2 | 59 mWh cm−3 | 25 mS cm−1 | [122] | |
| PEGDA/EMIMTFSI | UV-polymerization | Multi-walled carbon nanotube (MWCNT) | 30,000 cycles and ~80% | 0–2 V | 5.3 F cm−3 10 mV s−1 | 21.0 W cm−3 and 0.17 mWh cm−3 | 9.4 mS cm−1 | [129] | |
| PEO/BMIMTFSI/LiTFSI | Solution casting | CNT microelectrodes | 5000 cycles and 94.4% | 0–3 V | 21 F g−1 | 750 μW cm−2 and 47.88 μWh cm−2 | 4.07 mS cm−1 | [130] | |
| Microporous carbon/Fe2O3/EMIMBF4 | 3D printing | Microporous carbon/Fe2O3 | 10,000 cycles and 93.2% | - | 377 F g−1 | - | - | [131] |
Publisher’s Note: MDPI stays neutral with regard to jurisdictional claims in published maps and institutional affiliations. |
© 2021 by the authors. Licensee MDPI, Basel, Switzerland. This article is an open access article distributed under the terms and conditions of the Creative Commons Attribution (CC BY) license (https://creativecommons.org/licenses/by/4.0/).
Share and Cite
Sultana, S.; Ahmed, K.; Jiwanti, P.K.; Wardhana, B.Y.; Shiblee, M.N.I. Ionic Liquid-Based Gels for Applications in Electrochemical Energy Storage and Conversion Devices: A Review of Recent Progress and Future Prospects. Gels 2022, 8, 2. https://doi.org/10.3390/gels8010002
Sultana S, Ahmed K, Jiwanti PK, Wardhana BY, Shiblee MNI. Ionic Liquid-Based Gels for Applications in Electrochemical Energy Storage and Conversion Devices: A Review of Recent Progress and Future Prospects. Gels. 2022; 8(1):2. https://doi.org/10.3390/gels8010002
Chicago/Turabian StyleSultana, Sharmin, Kumkum Ahmed, Prastika Krisma Jiwanti, Brasstira Yuva Wardhana, and MD Nahin Islam Shiblee. 2022. "Ionic Liquid-Based Gels for Applications in Electrochemical Energy Storage and Conversion Devices: A Review of Recent Progress and Future Prospects" Gels 8, no. 1: 2. https://doi.org/10.3390/gels8010002
APA StyleSultana, S., Ahmed, K., Jiwanti, P. K., Wardhana, B. Y., & Shiblee, M. N. I. (2022). Ionic Liquid-Based Gels for Applications in Electrochemical Energy Storage and Conversion Devices: A Review of Recent Progress and Future Prospects. Gels, 8(1), 2. https://doi.org/10.3390/gels8010002

