Machine Learning Models for Predicting Thermal Properties of Radiative Cooling Aerogels
Abstract
1. Introduction
2. Results and Discussion
2.1. Statistical Analysis of Pre-Modeling Data
2.2. Analysis of Input Features Prior to Model Development
2.3. Model Development and Optimization
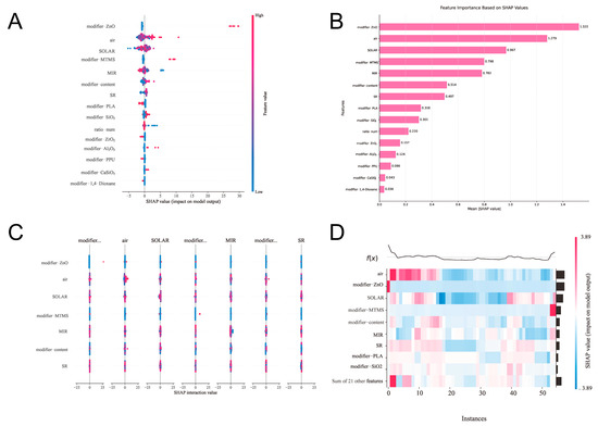
2.4. Feature Importance and Interpretability Analysis
3. Conclusions
4. Materials and Methods
4.1. Data Collection and Preprocessing
4.2. ML Model Development
4.3. Model Optimization and Interpretation
Supplementary Materials
Author Contributions
Funding
Institutional Review Board Statement
Informed Consent Statement
Data Availability Statement
Acknowledgments
Conflicts of Interest
References
- Ba, Z.; Yu, F.; Fan, H.; Wang, W.; Wang, Y.; Liang, D.; Xiao, Z.; Wang, H.; Xie, Y. Antileakage Performance of Schiff Base-Reinforced Thermal Energy Storage Wood for Indoor Temperature Control. Ind. Crops Prod. 2024, 214, 118561. [Google Scholar] [CrossRef]
- Li, T.; Sun, H.; Yang, M.; Zhang, C.; Lv, S.; Li, B.; Chen, L.; Sun, D. All-Ceramic, Compressible and Scalable Nanofibrous Aerogels for Subambient Daytime Radiative Cooling. Chem. Eng. J. 2023, 452, 139518. [Google Scholar] [CrossRef]
- Ba, Z.; Liang, D.; Xiao, Z.; Wang, Y.; Wang, H. Electromagnetic Shielding and Fire-Retardant Wood Obtained by in Situ Aniline Polymerization. Wood Sci. Technol. 2023, 57, 1467–1483. [Google Scholar] [CrossRef]
- Lan, P.; Hwang, C.; Chen, T.; Wang, T.; Chen, H.; Wan, D. Hierarchical Ceramic Nanofibrous Aerogels for Universal Passive Radiative Cooling. Adv. Funct. Mater. 2024, 34, 2410285. [Google Scholar] [CrossRef]
- Bai, Y.; Jia, X.; Yang, J.; Song, H. Three Birds with One Stone Strategy: A Tri-Modal Radiator Based on the Cooling-Compensation-Heating Effect. Nano Energy 2024, 127, 109770. [Google Scholar] [CrossRef]
- Geng, A.; Han, Y.; Cao, J.; Cai, C. Strong Double Networked Hybrid Cellulosic Foam for Passive Cooling. Int. J. Biol. Macromol. 2024, 264, 130676. [Google Scholar] [CrossRef]
- Xu, L.; Sun, D.-W.; Tian, Y.; Sun, L.; Zhu, Z. Self-Rehydrating and Highly Entangled Hydrogel for Sustainable Daytime Passive Cooling. Chem. Eng. J. 2024, 479, 147795. [Google Scholar] [CrossRef]
- Cai, C.; Chen, W.; Wei, Z.; Ding, C.; Sun, B.; Gerhard, C.; Fu, Y.; Zhang, K. Bioinspired “Aerogel Grating” with Metasurfaces for Durable Daytime Radiative Cooling for Year-Round Energy Savings. Nano Energy 2023, 114, 108625. [Google Scholar] [CrossRef]
- Gao, H.; Li, Y.; Xie, Y.; Liang, D.; Li, J.; Wang, Y.; Xiao, Z.; Wang, H.; Gan, W.; Pattelli, L.; et al. Optical Wood with Switchable Solar Transmittance for All-Round Thermal Management. Compos. Part B Eng. 2024, 275, 111287. [Google Scholar] [CrossRef]
- Yu, F.; Wang, W.; Shi, Y.; Li, Y.; Liang, D.; Du, M.; Liu, F. Design of High-Performance Wood-Derived N-Doped ECR Electrocatalysts Based on Marcus Theory. Appl. Catal. B Environ. Energy 2024, 358, 124340. [Google Scholar] [CrossRef]
- Ding, Z.; Li, X.; Ji, Q.; Zhang, Y.; Li, H.; Zhang, H.; Pattelli, L.; Li, Y.; Xu, H.; Zhao, J. Machine-Learning-Assisted Design of a Robust Biomimetic Radiative Cooling Metamaterial. ACS Mater. Lett. 2024, 6, 2416–2424. [Google Scholar] [CrossRef]
- Guan, Q.; Raza, A.; Mao, S.S.; Vega, L.F.; Zhang, T. Machine Learning-Enabled Inverse Design of Radiative Cooling Film with On-Demand Transmissive Color. ACS Photonics 2023, 10, 715–726. [Google Scholar] [CrossRef]
- Ma, C.-Q.; Xue, C.-H.; Guo, X.-J.; Liang, J.; Zhang, S.; Wan, L.; Wang, H.-D.; Huang, M.-C.; Wu, Y.-G.; Fan, W.; et al. Scalable and Sustainable Superhydrophobic Cooling Metacotton. Adv. Fiber Mater. 2024. [Google Scholar] [CrossRef]
- Xu, L.; Sun, D.-W.; Tian, Y.; Fan, T.; Zhu, Z. Nanocomposite Hydrogel for Daytime Passive Cooling Enabled by Combined Effects of Radiative and Evaporative Cooling. Chem. Eng. J. 2023, 457, 141231. [Google Scholar] [CrossRef]
- Yu, Y.; Wei, L.; Pang, Z.; Wu, J.; Dong, Y.; Pan, X.; Hu, J.; Qu, J.; Li, J.; Tian, D.; et al. Multifunctional Wood Composite Aerogel with Integrated Radiant Cooling and Fog–Water Harvesting for All-Day Building Energy Conservation. Adv. Funct. Mater. 2024, 2414590. [Google Scholar] [CrossRef]
- Du, Z.; Sun, X.; Zheng, S.; Wang, S.; Wu, L.; An, Y.; Luo, Y. Optimal Biochar Selection for Cadmium Pollution Remediation in Chinese Agricultural Soils via Optimized Machine Learning. J. Hazard. Mater. 2024, 476, 135065. [Google Scholar] [CrossRef]
- Xu, L.; Sun, D.-W.; Tian, Y.; Sun, L.; Zhu, Z. Cactus-Inspired Bilayer Cooler for High-Performance and Long-Term Daytime Passive Cooling. Chem. Eng. J. 2024, 489, 151258. [Google Scholar] [CrossRef]
- Varun, S.; Chandran, A.M.; Minhaj, K.P.; Shaju, V.; Varghese, L.A.; Mural, P.K.S. Unveiling Predictive Insights for Enhanced Performance of PVDF-Based Nanogenerators via Machine Learning Modeling. Chem. Eng. J. 2024, 484, 149661. [Google Scholar] [CrossRef]
- Tanyildizi, H.; Marani, A.; Türk, K.; Nehdi, M.L. Hybrid Deep Learning Model for Concrete Incorporating Microencapsulated Phase Change Materials. Constr. Build. Mater. 2022, 319, 126146. Available online: https://www.sciencedirect.com/science/article/pii/S0950061821038782 (accessed on 8 November 2024). [CrossRef]
- McAllister, R.D.; Rawlings, J.B.; Maravelias, C.T. The Inherent Robustness of Closed-Loop Scheduling. Comput. Chem. Eng. 2022, 159, 107678. [Google Scholar] [CrossRef]
- Hassanali, M.; Soltanaghaei, M.; Gandomani, T.J.; Boroujeni, F.Z. Software Development Effort Estimation Using Boosting Algorithms and Automatic Tuning of Hyperparameters with Optuna. J. Softw. Evol. Process 2024, 36, e2665. Available online: https://onlinelibrary.wiley.com/doi/10.1002/smr.2665 (accessed on 8 November 2024). [CrossRef]
- Lai, J.-P.; Lin, Y.-L.; Lin, H.-C.; Shih, C.-Y.; Wang, Y.-P.; Pai, P.-F. Tree-Based Machine Learning Models with Optuna in Predicting Impedance Values for Circuit Analysis. Micromachines 2023, 14, 265. Available online: https://www.mdpi.com/2072-666X/14/2/265 (accessed on 8 November 2024). [CrossRef] [PubMed]
- Mo, K.; Tang, Y.; Zhu, Y.; Li, X.; Li, J.; Peng, X.; Liao, P.; Zou, P. Fresh Meat Classification Using Laser-Induced Breakdown Spectroscopy Assisted by LightGBM and Optuna. Foods 2024, 13, 2028. Available online: https://www.mdpi.com/2304-8158/13/13/2028 (accessed on 8 November 2024). [CrossRef] [PubMed]
- Au, Q.; Herbinger, J.; Stachl, C.; Bischl, B.; Casalicchio, G. Grouped Feature Importance and Combined Features Effect Plot. Data Min. Knowl. 2022, 36, 1401–1450. Available online: https://link.springer.com/article/10.1007/s10618-022-00840-5?utm_source=xmol&utm_medium=affiliate&utm_content=meta&utm_campaign=DDCN_1_GL01_metadata (accessed on 8 November 2024). [CrossRef]
- Neubauer, A.; Brandt, S.; Kriegel, M. Relationship between Feature Importance and Building Characteristics for Heating Load Predictions. Appl. Energy 2024, 359, 122668. [Google Scholar] [CrossRef]
- Bu, K.; Huang, X.; Li, X.; Bao, H. Consistent Assessment of the Cooling Performance of Radiative Cooling Materials. Adv. Funct. Mater. 2023, 33, 2307191. [Google Scholar] [CrossRef]
- Liu, R.; Wang, S.; Zhou, Z.; Zhang, K.; Wang, G.; Chen, C.; Long, Y. Materials in Radiative Cooling Technologies. Adv. Mater. 2024, 2401577. Available online: https://onlinelibrary.wiley.com/doi/full/10.1002/adma.202401577 (accessed on 8 November 2024). [CrossRef]
- Idei, T.; Nagai, Y.; Pan, Z.; Katayama, K. Tailoring Hematite Photoanodes for Improved PEC Performance: The Role of Alcohol Species Revealed by SHAP Analysis. ACS Omega 2024, 9, 44837–44845. Available online: https://pubs.acs.org/doi/full/10.1021/acsomega.4c08633 (accessed on 8 November 2024). [CrossRef]
- Lee, K.W.; Lim, W.; Jeon, M.S.; Jang, H.; Hwang, J.; Lee, C.H.; Kim, D.R. Visibly Clear Radiative Cooling Metamaterials for Enhanced Thermal Management in Solar Cells and Windows. Adv. Funct. Mater. 2022, 32, 2105882. [Google Scholar] [CrossRef]
- Ma, Y.; Zhang, Z. Travel Mode Choice Prediction Using Deep Neural Networks with Entity Embeddings. IEEE Access 2020, 8, 64959–64970. Available online: https://ieeexplore.ieee.org/document/9056556 (accessed on 8 November 2024). [CrossRef]
- Gu, B.; Fan, F.; Xu, Q.; Shou, D.; Zhao, D. A Nano-Structured Bilayer Asymmetric Wettability Textile for Efficient Personal Thermal and Moisture Management in High-Temperature Environments. Chem. Eng. J. 2023, 461, 141919. [Google Scholar] [CrossRef]
- Shan, X.; Liu, L.; Wu, Y.; Yuan, D.; Wang, J.; Zhang, C.; Wang, J. Aerogel-Functionalized Thermoplastic Polyurethane as Waterproof, Breathable Freestanding Films and Coatings for Passive Daytime Radiative Cooling. Adv. Sci. 2022, 9, 2201190. [Google Scholar] [CrossRef] [PubMed]
- Cai, W.; Lin, B.; Qi, L.; Cui, T.; Li, Z.; Wang, J.; Li, S.; Cao, C.; Ziaur Rahman, M.; Hu, X.; et al. Bio-Based and Fireproof Radiative Cooling Aerogel Film: Achieving Higher Sustainability and Safety. Chem. Eng. J. 2024, 488, 150784. [Google Scholar] [CrossRef]
- Shi, M.; Song, Z.; Ni, J.; Du, X.; Cao, Y.; Yang, Y.; Wang, W.; Wang, J. Dual-Mode Porous Polymeric Films with Coral-like Hierarchical Structure for All-Day Radiative Cooling and Heating. ACS Nano 2023, 17, 2029–2038. [Google Scholar] [CrossRef] [PubMed]
- Yang, W.; Xiao, P.; Li, S.; Deng, F.; Ni, F.; Zhang, C.; Gu, J.; Yang, J.; Kuo, S.-W.; Geng, F. Engineering Structural Janus MXene-Nanofibrils Aerogels for Season-Adaptive Radiative Thermal Regulation. Small 2023, 19, 2302509. [Google Scholar] [CrossRef]
- Chen, Y.; Sun, Y.; Cheng, F.; Ji, Y.; Cai, C.; Fu, Y. Harmonizing Sunlight and Architecture for Argema-Inspired Nanocellulose Aerogel Radiative Coolers via Energy Tailoring Strategy. ACS Sustain. Chem. Eng. 2024, 12, 10680–10692. [Google Scholar] [CrossRef]
- Zhong, S.; Yuan, S.; Zhang, X.; Zhang, J.; Xu, L.; Xu, T.; Zuo, T.; Cai, Y.; Yi, L. Hierarchical Cellulose Aerogel Reinforced with In Situ-Assembled Cellulose Nanofibers for Building Cooling. ACS Appl. Mater. 2023, 15, 39807–39817. [Google Scholar] [CrossRef]
- Liu, X.; Zhang, M.; Hou, Y.; Pan, Y.; Liu, C.; Shen, C. Hierarchically Superhydrophobic Stereo-Complex Poly (Lactic Acid) Aerogel for Daytime Radiative Cooling. Adv. Funct. Mater. 2022, 32, 2207414. [Google Scholar] [CrossRef]
- Leroy, A.; Bhatia, B.; Kelsall, C.C.; Castillejo-Cuberos, A.; Di Capua H., M.; Zhao, L.; Zhang, L.; Guzman, A.M.; Wang, E.N. High-Performance Subambient Radiative Cooling Enabled by Optically Selective and Thermally Insulating Polyethylene Aerogel. Sci. Adv. 2019, 5, eaat9480. [Google Scholar] [CrossRef]
- Han, D.; Wang, C.; Han, C.B.; Cui, Y.; Ren, W.R.; Zhao, W.K.; Jiang, Q.; Yan, H. Highly Optically Selective and Thermally Insulating Porous Calcium Silicate Composite SiO2 Aerogel Coating for Daytime Radiative Cooling. ACS Appl. Mater. 2024, 16, 9303–9312. [Google Scholar] [CrossRef]
- Deng, C.; Zhang, H.; Zhao, B.; Chen, Y.; Li, Y.; Zhang, T.; Qiu, F. Highly Strength and Flame-Retardant Aerogel Cooler with Reticular Porous Structures for Building Energy Saving. Sol. Energy 2024, 279, 112840. [Google Scholar] [CrossRef]
- He, R.; Liao, Y.; Huang, J.; Cheng, T.; Zhang, X.; Yang, P.; Liu, H.; Liu, K. Radiant Air-Conditioning with Infrared Transparent Polyethylene Aerogel. Mater. Today Energy 2021, 21, 100800. [Google Scholar] [CrossRef]
- Liu, Y.; Bu, X.; He, M.; Liang, S.; Zhou, Y. Robust Passive Daytime Radiative Coolers Based on Thermally Insulating and Spectrally Selective Composite Aerogels with Designed Fiber-Reinforced Porous Architecture. Sol. Energy 2022, 247, 564–573. [Google Scholar] [CrossRef]
- Ma, C.-Q.; Xue, C.-H.; Fan, W.; Guo, X.-J.; Cheng, J.; Huang, M.-C.; Wang, H.-D.; Wu, Y.-G.; Liu, B.-Y.; Lv, S.-Q. Synchronous Radiative Cooling and Thermal Insulation in SiO2/Poly(Vinyl Alcohol) Composite Aerogel for Energy Savings in Building Thermal Management. ACS Sustain. Chem. Eng. 2024, 12, 5695–5704. [Google Scholar] [CrossRef]
- Fan, W.; Gao, Q.; Xiang, J.; Yan, J.; Chen, Y.; Fan, H. Synergistic Effect of Silica Aerogel and Titanium Dioxide in Porous Polyurethane Composite Coating with Enhanced Passive Radiative Cooling Performance. Prog. Org. Coat. 2023, 183, 107763. [Google Scholar] [CrossRef]
- Cai, W.; Li, Z.; Xie, H.; Wang, W.; Cui, T.; Lin, B.; Qi, L.; Hu, X.; Du, Y.; Ming, Y.; et al. Thermally Managed and Fireproof Composite Aerogels for Safer and Year-Round Energy Saving. Chem. Eng. J. 2024, 483, 149006. [Google Scholar] [CrossRef]
- Pei, Z.; Rozman, K.A.; Doğan, Ö.N.; Wen, Y.; Gao, N.; Holm, E.A.; Hawk, J.A.; Alman, D.E.; Gao, M.C. Machine-Learning Microstructure for Inverse Material Design. Adv. Sci. 2021, 8, 2101207. Available online: https://onlinelibrary.wiley.com/doi/full/10.1002/advs.202101207 (accessed on 8 November 2024). [CrossRef]
- Ha, C.S.; Yao, D.; Xu, Z.; Liu, C.; Liu, H.; Elkins, D.; Kile, M.; Deshpande, V.; Kong, Z.; Bauchy, M.; et al. Rapid Inverse Design of Metamaterials Based on Prescribed Mechanical Behavior through Machine Learning. Nat. Commun. 2023, 14, 5765. Available online: https://www.nature.com/articles/s41467-023-40854-1?utm_source=xmol&utm_medium=affiliate&utm_content=meta&utm_campaign=DDCN_1_GL01_metadata (accessed on 8 November 2024). [CrossRef]
- Usman, J.; Abba, S.I.; Abdu, F.J.; Yogarathinam, L.T.; Usman, A.G.; Lawal, D.; Salhia, B.; Aljundi, I.H. Enhanced Desalination with Polyamide Thin-Film Membranes Using Ensemble ML Chemometric Methods and SHAP Analysis. RSC Adv. 2024, 14, 31259–31273. Available online: https://pubs.rsc.org/en/content/articlelanding/2024/ra/d4ra06078d (accessed on 8 November 2024). [CrossRef]
- Prendin, F.; Pavan, J.; Cappon, G.; Del Favero, S.; Sparacino, G.; Facchinetti, A. The Importance of Interpreting Machine Learning Models for Blood Glucose Prediction in Diabetes: An Analysis Using SHAP. Sci. Rep. 2023, 13, 16865. Available online: https://www.nature.com/articles/s41598-023-44155-x?utm_source=xmol&utm_medium=affiliate&utm_content=meta&utm_campaign=DDCN_1_GL01_metadata_scirep (accessed on 8 November 2024). [CrossRef]







Disclaimer/Publisher’s Note: The statements, opinions and data contained in all publications are solely those of the individual author(s) and contributor(s) and not of MDPI and/or the editor(s). MDPI and/or the editor(s) disclaim responsibility for any injury to people or property resulting from any ideas, methods, instructions or products referred to in the content. |
© 2025 by the authors. Licensee MDPI, Basel, Switzerland. This article is an open access article distributed under the terms and conditions of the Creative Commons Attribution (CC BY) license (https://creativecommons.org/licenses/by/4.0/).
Share and Cite
Yuan, C.; Shi, Y.; Ba, Z.; Liang, D.; Wang, J.; Liu, X.; Xu, Y.; Liu, J.; Xu, H. Machine Learning Models for Predicting Thermal Properties of Radiative Cooling Aerogels. Gels 2025, 11, 70. https://doi.org/10.3390/gels11010070
Yuan C, Shi Y, Ba Z, Liang D, Wang J, Liu X, Xu Y, Liu J, Xu H. Machine Learning Models for Predicting Thermal Properties of Radiative Cooling Aerogels. Gels. 2025; 11(1):70. https://doi.org/10.3390/gels11010070
Chicago/Turabian StyleYuan, Chengce, Yimin Shi, Zhichen Ba, Daxin Liang, Jing Wang, Xiaorui Liu, Yabei Xu, Junreng Liu, and Hongbo Xu. 2025. "Machine Learning Models for Predicting Thermal Properties of Radiative Cooling Aerogels" Gels 11, no. 1: 70. https://doi.org/10.3390/gels11010070
APA StyleYuan, C., Shi, Y., Ba, Z., Liang, D., Wang, J., Liu, X., Xu, Y., Liu, J., & Xu, H. (2025). Machine Learning Models for Predicting Thermal Properties of Radiative Cooling Aerogels. Gels, 11(1), 70. https://doi.org/10.3390/gels11010070

