Natural Regenerative Hydrogels for Wound Healing
Abstract
1. Introduction
2. Natural Regenerative Hydrogels
- -
- Homopolymeric natural hydrogels are assembled using a single type of repeating unit derived from a natural source, obtained through extraction and purification processes, and are often biocompatible and biodegradable, forming gels through hydrogen bonding, for example, alginate or hyaluronic acid hydrogels used in wound dressings [34].
- -
- Copolymeric natural hydrogels form by combining two or more different natural polymers through co-polymerization or physical blend. This combination allows physical, chemical and biological properties to be tuned to meet specific application needs, for example, gelatin-alginate hydrogels combine the cell adhesion properties of gelatin with the biocompatibility and gel-forming ability of alginate; chitosan-hyaluronic acid hydrogels combines the antimicrobial properties of chitosan with the water retention and biocompatibility of hyaluronic acid; collagen-chondroitin sulfate hydrogels mimic the natural extracellular matrix, helping to provide structural support and promote cartilage repair [35,36,37,38].
- -
- Hybrid or multipolymeric natural hydrogels are composed of more than two different polymers. These hydrogels leverage the advantages of each component to create materials with superior performance and multifunctionality, formed by blending, cross-linking, or interpenetrating different polymers.
- -
- pH-responsive hydrogels: undergo a significant modification in their swelling behavior or network structure in response to changes in pH, making them particularly useful for applications such as drug delivery, where the drug release can be activated by the pH differences in various parts of the body. Typically, pH-responsive hydrogels contain non-neutral groups that ionize or deionize affected by the surrounding pH; for example, chitosan contains amine groups that protonate in acidic conditions, causing swelling, allowing drug delivery systems targeting acidic environments like tumor tissues or the stomach, alginate contains carboxyl groups that ionize at higher pH, increasing swelling, applied in pH-sensitive oral drug delivery targeting the intestinal tract [40].
- -
- Temperature-responsive hydrogels alter their swelling behavior or solubility as a reaction to temperature variations. They are usually made from polymers that undergo a phase transition at a given temperature and are useful for applications that require a gel-to-sol transition at specific temperatures, such as injectable drug delivery systems and cell encapsulation, for example, agarose or gelatin form gels upon cooling and melt upon heating (thermoreversible gelation), while methylcellulose forms gels upon heating above a certain temperature [41].
- -
- Chemical-responsive hydrogels modify their properties as a consequence of specific chemical stimuli, such as ions or small molecules. This responsiveness allows for targeted and controlled drug release or other functional changes in the presence of certain chemicals. These hydrogels contain functional groups that interact with specific chemicals, leading to changes in swelling, degradation, or network structure; for example, alginate and pectin form gels in the presence of divalent cations like calcium ions, and chitosan swells or dissolves in the presence of certain anions or acidic conditions [42].
- -
- Enzymatic-responsive hydrogels undergo degradation or structural changes in response to specific enzymes. This specificity makes them ideal for targeted drug delivery and tissue engineering applications where enzymatic activity is a trigger, leading to hydrogel degradation or structural changes upon enzymatic action; for example, collagenase degrades gelatin, hyaluronidase degrades hyaluronic acid, and chitosan is degraded by lysozyme [43].
- -
- Biocompatibility: the ability to interact with biological tissues without eliciting an adverse immune response. Ensures that the hydrogel can be safely used in medical applications without causing inflammation or rejection, like wound dressings and tissue scaffolds. Alginate, chitosan, and hyaluronic acid have excellent biocompatibility.
- -
- Biodegradability: the capacity of the hydrogel to break down into non-toxic components that can be naturally absorbed or excreted. Essential for temporary scaffolds to avoid the need for surgical removal. Collagen and gelatin hydrogels degrade into amino acids that are easily processed by the body.
- -
- Swelling behavior: the ability of hydrogels to absorb water and swell, which is influenced by the cross-linking density and the hydrophilicity of the polymer network, determines the hydrogel’s capacity to deliver drugs, absorb wound exudates and provide a moist environment for tissue regeneration. Alginate and hyaluronic acid hydrogels exhibit significant swelling.
- -
- Mechanical properties: the strength and elasticity of the hydrogel are crucial for maintaining structural integrity under physiological conditions and critical in load-bearing scaffolds requiring mechanical stability for tissue engineering.
- -
- Gelation and rheological properties: the process and behavior of hydrogel formation, including viscosity and flow under stress, influence the injectability and ease of application in minimally invasive procedures. Gelatin and agarose hydrogels exhibit thermoreversible gelation, useful for injectable applications where the gel forms in situ.
- -
- Bioactivity: the ability of the hydrogel to interact with cells and biological molecules, promoting cellular adhesion, proliferation, and differentiation, essential to support cell growth and the formation of tissue. For example, collagen and fibrin hydrogels provide bioactive cues that assist cell attachment and growth, facilitating tissue regeneration.
- -
- Controlled release capabilities: the ability to encapsulate and release therapeutic agents in a controlled mode is crucial to provide sustained and targeted release of drugs. Alginate and chitosan hydrogels can be engineered to release drugs in response to specific stimuli, such as pH or ionic concentration changes.
- -
- Stimuli-responsiveness: the ability of hydrogels to respond to external stimuli such as pH, temperature, enzymes, or ionic strength allows for the development of smart materials that can adapt to the physiological environment for targeted and controlled therapeutic effects. For example, chitosan hydrogels are suitable for drug delivery in varying pH environments, such as the gastrointestinal tract.
- -
- Porosity: the presence of interconnected pores within the hydrogel structure determines the diffusion of oxygen, nutrients and waste products, which is critical for cell survival and tissue integration. Hyaluronic acid hydrogels can be engineered with specific porosity to enhance cell infiltration and tissue regeneration.
- -
- Transparency: The degree to which light can pass through the hydrogel is important for applications in ophthalmology and wound dressings where monitoring of underlying tissues is required. Hyaluronic acid and collagen hydrogels are often transparent, making them suitable for ocular applications and transparent wound dressings.
- -
- Cellulose, the linear polymer of β-D-glucose units linked by β-1,4-glycosidic bonds, has high mechanical strength, is water-insoluble, suitable for biocompatible scaffolds and can be chemically modified to produce derivatives like carboxymethyl cellulose.
- -
- Chitosan, the linear polymer of β-(1→4)-linked D-glucosamine and N-acetyl-D-glucosamine, is biodegradable, biocompatible, antimicrobial, and can form hydrogels in acidic conditions, suitable for use in wound dressings, drug delivery and antimicrobial coatings.
- -
- Hyaluronic acid: the linear polymer of D-glucuronic acid and N-acetyl-D-glucosamine shows high water retention and promotes cell migration and proliferation. It is used in wound healing, drug delivery, and tissue engineering [45].
- -
- Agarose, extracted from red algae (seaweed), is formed by alternating units of 3,6-anhydro-α-L-galactopyranose and β-D-galactose in a linear polymer. Agarose gels are stable at low concentrations, present thermoreversible gelation (melts at high temperatures and solidifies upon cooling) and have minimal immune response. It is used in cartilage scaffolds and neural tissue regeneration due to its supportive matrix for cell growth, as well as in controlled release systems for drugs and growth factors.
- -
- Alginate, derived from brown seaweed, is the copolymer of β-D-mannuronic and α-L-guluronic acids, forms gels in the presence of divalent cations (Ca2+), is biodegradable and non-toxic and maintains a moist wound environment that promotes healing, suitable in scaffolds for cell encapsulation and tissue regeneration, particularly cartilage and bone and in encapsulation of drugs for sustained and controlled release [46].
- -
- Carrageenan, extracted from red seaweed, is a sulfated polysaccharide with repeating units of 3,6-anhydro-D-galactose and D-galactose. It forms gels in the presence of K and Ca ions, is biodegradable, presents variable gel strength and texture depending on the type of carrageenan (κ, ι, λ), and is used in scaffolds for cartilage and in soft tissue regeneration.
- -
- Gellan gum has a microbial origin (Sphingomonas elodea) and is a linear biopolymer formed by repeating units of glucose, rhamnose, and glucuronic acid. It forms strong, transparent gels in the presence of cations and is used in scaffolds for bone and cartilage tissue regeneration due to its ability to form stable gels that support tissue repair.
- -
- Guar gum is a galactomannan composed of a linear chain of β-1,4-linked mannose units with α-1,6-linked galactose side chains, obtained from guar beans, presents high viscosity even at low concentrations and is used in wound dressings for its moisturizing and gel-forming properties.
- -
- Xanthan gum, from the bacterium Xanthomonas campestris, is a polysaccharide with a backbone similar to cellulose (β-D-glucose) with mannose and glucuronic acid side chains, presents high viscosity and pseudoplastic behavior (shear-thinning properties), stable over a broad span of pH and temperatures. It is used in wound dressings for its gel-forming and protective properties.
- -
- Collagen: a triple helix of three polypeptide chains forming a fibrous protein with high tensile strength, is biodegradable and promotes cell adhesion, is used in tissue engineering, wound healing, cosmetic surgery and medical implants [47].
- -
- Gelatin: a denatured form of collagen consisting of single-stranded polypeptides, presents thermoreversible gelation, is biodegradable, and supports cell growth, is used in wound dressings and tissue engineering [48].
- -
- Silk fibroin: composed mainly of glycine, alanine, and serine residues, with high mechanical strength, can be manufactured into various forms (fibers, films, gels) and used in tissue engineering, wound healing and drug delivery.
3. Other Natural Materials Used in Obtaining Natural Hydrogels
4. Applications of Hydrogels Containing Natural Polymers for Wound Healing
4.1. Hydrogels Based on Proteins for Wound Treatment and Healing
4.2. Hydrogels Based on Polysaccharides for Wound Treatment and Healing
- (i)
- Compatibility with biological systems;
- (ii)
- Their possibility of encapsulating some phytocomponents with intrinsic biological activity;
- (iii)
4.3. Hydrogels Based on Glycosaminoglycans for Wound Treatment and Healing
5. Natural Hydrogels as Bioinks for 3D Bioprinting
6. Challenges, Opportunities and Possible Perspectives
- -
- Biocompatibility and toxicity: Ensuring that hydrogels are biocompatible and do not induce immune responses or toxicity is crucial. Some hydrogels may degrade into harmful by-products. Rigorous testing and modification of the hydrogel composition to eliminate any toxic components can solve this challenge. The use of completely natural polymers, like alginate, chitosan, and collagen, which are inherently biocompatible, can certainly mitigate such risks.
- -
- Mechanical properties: Hydrogels often have poor mechanical strength, which can limit their application in areas that experience stress or movement. Reinforcing hydrogels, either with cross-linking agents or by incorporating a reinforcing agent such as nanoparticles/nanofibers to enhance mechanical strength, can solve this issue.
- -
- Controlled Degradation Rate: The rate of hydrogel degradation needs to match the rate of tissue regeneration, which can be difficult to control. Developing hydrogels with tunable degradation rates through the use of smart polymers or hybrid systems can ensure that the material supports the healing process effectively.
- -
- Moisture Retention: Maintaining the right moisture balance is critical for wound healing. Excess moisture can lead to maceration, while insufficient moisture can slow down healing.
- -
- Cost and Scalability: Production costs and scalability can be significant barriers, especially for high-purity natural polymers. The use of readily available natural resources can reduce costs and improve scalability, being a tremendous opportunity for the rapid development of affordable regenerative hydrogel technologies accessible to low- and middle-income patients.
7. Conclusions
Author Contributions
Funding
Conflicts of Interest
References
- Gomez-Florit, M.; Pardo, A.; Domingues, R.M.A.; Graça, A.L.; Babo, P.S.; Reis, R.L.; Gomes, M.E. Natural-Based Hydrogels for Tissue Engineering Applications. Molecules 2020, 25, 5858. [Google Scholar] [CrossRef] [PubMed]
- Revete, A.; Aparicio, A.; Cisterna, B.A.; Revete, J.; Luis, L.; Ibarra, E.; Segura González, E.A.; Molino, J.; Reginensi, D. Advancements in the Use of Hydrogels for Regenerative Medicine: Properties and Biomedical Applications. Int. J. Biomater. 2022, 1, 3606765. [Google Scholar] [CrossRef] [PubMed]
- Yang, Y.; Xu, L.; Wang, J.; Meng, Q.; Zhong, S.; Gao, Y.; Cui, X. Recent advances in polysaccharide-based self-healing hydrogels for biomedical applications. Carbohydr. Polym. 2022, 283, 119161. [Google Scholar] [CrossRef]
- Silva, A.C.Q.; Silvestre, A.J.D.; Vilela, C.; Freire, C.S.R. Natural Polymers-Based Materials: A Contribution to a Greener Future. Molecules 2022, 27, 94. [Google Scholar] [CrossRef]
- Luo, M.; Zhang, X.; Wu, J.; Zhao, J. Modifications of polysaccharide-based biomaterials under structure-property relationship for biomedical applications. Carbohydr. Polym. 2021, 266, 118097. [Google Scholar] [CrossRef]
- Benalaya, I.; Alves, G.; Lopes, J.; Silva, L.R. A Review of Natural Polysaccharides: Sources, Characteristics, Properties, Food, and Pharmaceutical Applications. Int. J. Mol. Sci. 2024, 25, 1322. [Google Scholar] [CrossRef]
- Kumar, A.; Sood, A.; Agrawal, G.; Thakur, S.; Thakur, V.K.; Tanaka, M.; Mishra, Y.K.; Christie, G.; Mostafavi, E.; Boukherroub, R.; et al. Polysaccharides, proteins, and synthetic polymers based multimodal hydrogels for various biomedical applications: A review. Int. J. Biol. Macromol. 2023, 247, 125606. [Google Scholar] [CrossRef] [PubMed]
- Zhao, L.; Zhou, Y.; Zhang, J.; Liang, H.; Chen, X.; Tan, H. Natural Polymer-Based Hydrogels: From Polymer to Biomedical Applications. Pharmaceutics 2023, 15, 2514. [Google Scholar] [CrossRef]
- Lu, B.; Wang, T.; Li, Z.; Dai, F.; Lv, L.; Tang, F.; Yu, K.; Liu, J.; Lan, G. Healing of skin wounds with a chitosan-gelatin sponge loaded with tannins and platelet-rich plasma. Int. J. Biol. Macromol. 2016, 82, 884–891. [Google Scholar] [CrossRef]
- Mohandas, A.; Anisha, B.S.; Chennazhi, K.P.; Jayakumar, R. Chitosan-hyaluronic acid/VEGF loaded fibrin nanoparticles composite sponges for enhancing angiogenesis in wounds. Colloids Surf. B Biointerfaces 2015, 127, 105–113. [Google Scholar] [CrossRef]
- Sakamoto, M.; Morimoto, N.; Ogino, S.; Jinno, C.; Taira, T.; Suzuki, S. Efficacy of gelatin gel sheets in sustaining the release of basic fibroblast growth factor for murine skin defects. J. Surg. Res. 2016, 201, 378–387. [Google Scholar] [CrossRef] [PubMed]
- Fang, X.; Wang, C.; Zhou, S.; Cui, P.; Hu, H.; Ni, X.; Jiang, P.; Wang, J. Hydrogels for Antitumor and Antibacterial Therapy. Gels 2022, 8, 315. [Google Scholar] [CrossRef] [PubMed]
- Dehshahri, A.; Kumar, A.; Madamsetty, V.S.; Uzieliene, I.; Tavakol, S.; Azedi, F.; Fekri, H.S.; Zarrabi, A.; Mohammadinejad, R.; Thakur, V.K. New horizons in hydrogels for methotrexate delivery. Gels 2021, 7, 2. [Google Scholar] [CrossRef]
- Ho, T.-C.; Chang, C.-C.; Chan, H.-P.; Chung, T.-W.; Shu, C.-W.; Chuang, K.-P.; Duh, T.-H.; Yang, M.-H.; Tyan, Y.-C. Hydrogels: Properties and Applications in Biomedicine. Molecules 2022, 27, 2902. [Google Scholar] [CrossRef]
- Zhang, H.; Cheng, J.; Ao, Q. Preparation of Alginate-Based Biomaterials and Their Applications in Biomedicine. Mar. Drugs 2021, 19, 264. [Google Scholar] [CrossRef]
- Ahmadi, F.; Oveisi, Z.; Samani, S.M.; Amoozgar, Z. Chitosan based hydrogels: Characteristics and pharmaceutical applications. Res. Pharm. Sci. 2015, 10, 1–16. [Google Scholar]
- Ke, C.-L.; Deng, F.-S.; Chuang, C.-Y.; Lin, C.-H. Antimicrobial Actions and Applications of Chitosan. Polymers 2021, 13, 904. [Google Scholar] [CrossRef]
- Thang, N.H.; Chien, T.B.; Cuong, D.X. Polymer-Based Hydrogels Applied in Drug Delivery: An Overview. Gels 2023, 9, 523. [Google Scholar] [CrossRef] [PubMed]
- Berradi, A.; Aziz, F.; Achaby, M.E.; Ouazzani, N.; Mandi, L. A Comprehensive Review of Polysaccharide-Based Hydrogels as Promising Biomaterials. Polymers 2023, 15, 2908. [Google Scholar] [CrossRef]
- Mahinroosta, M.; Farsangi, Z.J.; Allahverdi, A.; Shakoori, Z. Hydrogels as intelligent materials: A brief review of synthesis, properties and applications. Mater. Today Chem. 2018, 8, 42–55. [Google Scholar] [CrossRef]
- Ahmad, Z.; Salman, S.; Khan, S.A.; Amin, A.; Rahman, Z.U.; Al-Ghamdi, Y.O.; Akhtar, K.; Bakhsh, E.M.; Khan, S.B. Versatility of Hydrogels: From Synthetic Strategies, Classification, and Properties to Biomedical Applications. Gels 2022, 8, 167. [Google Scholar] [CrossRef] [PubMed]
- Madduma-Bandarage, U.S.K.; Madihally, S.V. Synthetic hydrogels: Synthesis, novel trends, and applications. J. Appl. Polym. Sci. 2021, 138, 50376. [Google Scholar] [CrossRef]
- Gadziński, P.; Froelich, A.; Jadach, B.; Wojtyłko, M.; Tatarek, A.; Białek, A.; Krysztofiak, J.; Gackowski, M.; Otto, F.; Osmałek, T. Ionotropic Gelation and Chemical Crosslinking as Methods for Fabrication of Modified-Release Gellan Gum-Based Drug Delivery Systems. Pharmaceutics 2023, 15, 108. [Google Scholar] [CrossRef]
- Vasile, C.; Pamfil, D.; Stoleru, E.; Baican, M. New Developments in Medical Applications of Hybrid Hydrogels Containing Natural Polymers. Molecules 2020, 25, 1539. [Google Scholar] [CrossRef] [PubMed]
- Nichifor, M. Role of Hydrophobic Associations in Self-Healing Hydrogels Based on Amphiphilic Polysaccharides. Polymers 2023, 15, 1065. [Google Scholar] [CrossRef] [PubMed]
- Parhi, R. Cross-Linked Hydrogel for Pharmaceutical Applications: A Review. Adv. Pharm. Bull. 2017, 7, 515–530. [Google Scholar] [CrossRef] [PubMed]
- Wang, Z.; Cui, F.; Sui, Y.; Yan, J. Radical chemistry in polymer science: An overview and recent advances. Beilstein J. Org. Chem. 2023, 19, 1580–1603. [Google Scholar] [CrossRef]
- Li, X.; Xiong, Y. Application of "Click" Chemistry in Biomedical Hydrogels. ACS Omega 2022, 7, 36918–36928. [Google Scholar] [CrossRef]
- Xu, J.; Liu, Y.; Hsu, S.-H. Hydrogels Based on Schiff Base Linkages for Biomedical Applications. Molecules 2019, 24, 3005. [Google Scholar] [CrossRef]
- Song, W.; Ko, J.; Choi, Y.H.; Hwang, N.S. Recent advancements in enzyme-mediated crosslinkable hydrogels: In vivo-mimicking strategies. APL Bioeng. 2021, 5, 021502. [Google Scholar] [CrossRef]
- Skopinska-Wisniewska, J.; Tuszynska, M.; Olewnik-Kruszkowska, E. Comparative Study of Gelatin Hydrogels Modified by Various Cross-Linking Agents. Materials 2021, 14, 396. [Google Scholar] [CrossRef] [PubMed]
- Echalier, C.; Valot, L.; Martinez, J.; Mehdi, A.; Subra, G. Chemical cross-linking methods for cell encapsulation in hydrogels. Mater. Today Commun. 2019, 20, 100536. [Google Scholar] [CrossRef]
- El Sayed, M.M. Production of Polymer Hydrogel Composites and Their Applications. J. Polym. Environ. 2023, 31, 2855–2879. [Google Scholar] [CrossRef]
- Psarrou, M.; Mitraki, A.; Vamvakaki, M.; Kokotidou, C. Stimuli-Responsive Polysaccharide Hydrogels and Their Composites for Wound Healing Applications. Polymers 2023, 15, 986. [Google Scholar] [CrossRef]
- Maiz-Fernández, S.; Pérez-Álvarez, L.; Silván, U.; Vilas-Vilela, J.L.; Lanceros-Mendez, S. Photocrosslinkable and self-healable hydrogels of chitosan and hyaluronic acid. Int. J. Biol. Macromol. 2022. [Google Scholar] [CrossRef]
- Rana, M.M.; De la Hoz Siegler, H. Evolution of Hybrid Hydrogels: Next-Generation Biomaterials for Drug Delivery and Tissue Engineering. Gels 2024, 10, 216. [Google Scholar] [CrossRef]
- Valachová, K.; Šoltés, L. Versatile Use of Chitosan and Hyaluronan in Medicine. Molecules 2021, 26, 1195. [Google Scholar] [CrossRef] [PubMed]
- Zhou, L.; Guo, P.; D’Este, M.; Tong, W.; Xu, J.; Yao, H.; Stoddart, M.J.; van Osch, G.J.V.M.; Ho, K.K.-W.; Li, Z.; et al. Functionalized Hydrogels for Articular Cartilage Tissue Engineering. Engineering 2022, 13, 71–90. [Google Scholar] [CrossRef]
- Bustamante-Torres, M.; Romero-Fierro, D.; Arcentales-Vera, B.; Palomino, K.; Magaña, H.; Bucio, E. Hydrogels Classification According to the Physical or Chemical Interactions and as Stimuli-Sensitive Materials. Gels 2021, 7, 182. [Google Scholar] [CrossRef]
- Rizwan, M.; Yahya, R.; Hassan, A.; Yar, M.; Azzahari, A.D.; Selvanathan, V.; Sonsudin, F.; Abouloula, C.N. pH Sensitive Hydrogels in Drug Delivery: Brief History, Properties, Swelling, and Release Mechanism, Material Selection and Applications. Polymers 2017, 9, 137. [Google Scholar] [CrossRef]
- Huang, H.; Qi, X.; Chen, Y.; Wu, Z. Thermo-sensitive hydrogels for delivering biotherapeutic molecules: A review. Saudi Pharm. J. 2019, 27, 990–999. [Google Scholar] [CrossRef]
- El-Husseiny, H.M.; Mady, E.A.; Hamabe, L.; Abugomaa, A.; Shimada, K.; Yoshida, T.; Tanaka, T.; Yokoi, A.; Elbadawy, M.; Tanaka, R. Smart/stimuli-responsive hydrogels: Cutting-edge platforms for tissue engineering and other biomedical applications. Mater. Today Bio 2022, 13, 100186. [Google Scholar] [CrossRef]
- Sobczak, M. Enzyme-Responsive Hydrogels as Potential Drug Delivery Systems—State of Knowledge and Future Prospects. Int. J. Mol. Sci. 2022, 23, 4421. [Google Scholar] [CrossRef] [PubMed]
- Catoira, M.C.; Fusaro, L.; Di Francesco, D.; Ramella, M.; Boccafoschi, F. Overview of natural hydrogels for regenerative medicine applications. J. Mater. Sci. Mater. Med. 2019, 30, 115. [Google Scholar] [CrossRef]
- Kim, H.; Kong, W.H.; Seong, K.-Y.; Sung, D.K.; Jeong, H.; Kim, J.K.; Yang, S.Y.; Hahn, S.K. Hyaluronate-epidermal growth factor conjugate for skin wound healing and regeneration. Biomacromolecules 2016, 17, 3694–3705. [Google Scholar] [CrossRef] [PubMed]
- Ahmad Raus, R.; Wan Nawawi, W.M.F.; Nasaruddin, R.R. Alginate and alginate composites for biomedical applications. Asian J. Pharm. Sci. 2020, 16, 280–306. [Google Scholar] [CrossRef] [PubMed]
- Kong, M.S.; Koh, W.-G.; Lee, H.J. Controlled Release of Epidermal Growth Factor from Furfuryl-Gelatin Hydrogel Using in Situ Visible Light-Induced Crosslinking and Its Effects on Fibroblasts Proliferation and Migration. Gels 2022, 8, 214. [Google Scholar] [CrossRef]
- Notodihardjo, P.V.; Morimoto, N.; Kakudo, N.; Matsui, M.; Sakamoto, M.; Liem, P.H.; Suzuki, K.; Tabata, Y.; Kusumoto, K. Gelatin hydrogel impregnated with platelet-rich plasma releasate promotes angiogenesis and wound healing in murine model. J. Artif. Organs 2015, 18, 64–71. [Google Scholar] [CrossRef]
- Chelu, M.; Musuc, A.M. Biomaterials-Based Hydrogels for Therapeutic Applications. In Biomaterials in Microencapsulation; IntechOpen: London, UK, 2024. [Google Scholar] [CrossRef]
- Joyce, K.; Fabra, G.T.; Bozkurt, Y.; Pandit, A. Bioactive potential of natural biomaterials: Identification, retention and assessment of biological properties. Signal Transduct. Target. Ther. 2021, 6, 122. [Google Scholar] [CrossRef]
- Chelu, M.; Moreno, J.C.; Atkinson, I.; Cusu, J.P.; Rusu, A.; Bratan, V.; Aricov, L.; Anastasescu, M.; Seciu-Grama, A.M.; Musuc, A.M. Green synthesis of bioinspired chitosan-ZnO-based polysaccharide gums hydrogels with propolis extract as novel functional natural biomaterials. Int. J. Biol. Macromol. 2022, 211, 410–424. [Google Scholar] [CrossRef] [PubMed]
- Liao, W.; Yang, D.; Xu, Z.; Zhao, L.; Mu, C.; Li, D.; Ge, L. Antibacterial Collagen-Based Nanocomposite Dressings for Promoting Infected Wound Healing. Adv. Healthc. Mater. 2023, 12, 2203054. [Google Scholar] [CrossRef]
- Abdel-Gawad, R.; Osman, R.; Awad, G.A.; Mortada, N. Wound healing potential of silver nanoparticles embedded in optimized bio-inspired hybridized chitosan soft and dry hydrogel. Carbohydr. Polym. 2024, 324, 121526. [Google Scholar] [CrossRef] [PubMed]
- Reddy Palem, R.R.; Kim, B.J.; Baek, I.; Choi, H.; Suneetha, M.; Shimoga, G.; Lee, S.-H. In situ fabricated ZnO nanostructures within carboxymethyl cellulose-based ternary hydrogels for wound healing applications. Carbohydr. Polym. 2024, 334, 122020. [Google Scholar] [CrossRef]
- Yu, Y.; Wang, C.; Fu, Q.; Wan, Y.; Yu, A. Multi-crosslinked hydrogel built with hyaluronic acid-tyramine, thiolated glycol chitosan and copper-doped bioglass nanoparticles for expediting wound healing. Carbohydr. Polym. 2024, 327, 121635. [Google Scholar] [CrossRef] [PubMed]
- Saavedra, P.A.E.; De Oliveira Leal, J.V.; Areda, C.A.; Galato, D. The Costs of Burn Victim Hospital Care around the World: A Systematic Review. Iran. J. Public Health 2021, 50, 866–878. [Google Scholar] [CrossRef] [PubMed]
- Surowiecka, A.; Struzyna, J.; Winiarska, A.; Korzeniowski, T. Hydrogels in Burn Wound Management—A Review. Gels 2022, 8, 122. [Google Scholar] [CrossRef] [PubMed]
- Fathi, A.; Gholami, M.; Motasadizadeh, H.; Malek-Khatabi, A.; Sedghi, R.; Dinarvand, R. Thermoresponsive in situ forming and self-healing double-network hydrogels as injectable dressings for silymarin/levofloxacin delivery for treatment of third-degree burn wounds. Carbohydr. Polym. 2024, 331, 121856. [Google Scholar] [CrossRef] [PubMed]
- Schultz, G.S.; Chin, G.A.; Moldawer, L.; Diegelmann, R.F.; Fitridge, R.; Thompson, M. Principles of wound healing. In Mechanisms of Vascular Disease: A Reference Book for Vascular Specialists; The University of Adelaide Press: Adelaide, Australia, 2011; pp. 423–450. [Google Scholar]
- Eriksson, E.; Liu, P.Y.; Schultz, G.S.; Martins-Green, M.M.; Tanaka, R.; Weir, D.; Gurtner, G.C. Chronic wounds: Treatment consensus. Wound Repair Regen. 2022, 30, 156–171. [Google Scholar] [CrossRef]
- Agnieray, H.; Glasson, J.L.; Chen, Q.; Kaur, M.; Domigan, L.J. Recent developments in sustainably sourced protein-based biomaterials. Biochem. Soc. Trans. 2021, 49, 953–964. [Google Scholar] [CrossRef]
- Costa, F.; Silva, R.; Boccaccini, A.R. Fibrous protein-based biomaterials (silk, keratin, elastin, and resilin proteins) for tissue regeneration and repair. In Peptides and Proteins as Biomaterials for Tissue Regeneration and Repair; Woodhead Publishing: Sawston, UK, 2018; pp. 175–204. [Google Scholar] [CrossRef]
- Huerta-López, C.; Alegre-Cebollada, J. Protein Hydrogels: The Swiss Army Knife for Enhanced Mechanical and Bioactive Properties of Biomaterials. Nanomaterials 2021, 11, 1656. [Google Scholar] [CrossRef]
- Cassano, R.; Curcio, F.; Di Gioia, M.L.; Procopio, D.; Trombino, S. Polysaccharides and proteins-based hydrogels for tissue engineering applications. In Tissue Engineering; Apple Academic Press: Palm Bay, FL, USA, 2022; pp. 275–308. ISBN 9781003180531. [Google Scholar]
- Silva, R.; Fabry, B.; Boccaccini, A.R. Fibrous protein-based hydrogels for cell encapsulation. Biomaterials 2014, 35, 6727–6738. [Google Scholar] [CrossRef]
- Jonker, A.M.; Löwik, D.W.; Van Hest, J.C. Peptide- and Protein-Based Hydrogels. Chem. Mater. 2012, 24, 759–773. [Google Scholar] [CrossRef]
- Rutz, A.L.; Shah, R.N. Protein-Based Hydrogels. In Polymeric Hydrogels as Smart Biomaterials; Springer Series on Polymer and Composite Materials; Kalia, S., Ed.; Springer: Cham, Switzerland, 2015. [Google Scholar] [CrossRef]
- North, M.A.; Del Grosso, C.A.; Wilker, J.J. High strength underwater bonding with polymer mimics of mussel adhesive proteins. ACS Appl. Mater. Interfaces 2017, 9, 7866–7872. [Google Scholar] [CrossRef]
- Lutz, T.M.; Kimna, C.; Casini, A.; Lieleg, O. Bio-based and bio-inspired adhesives from animals and plants for biomedical applications. Mater. Today Bio 2022, 13, 100203. [Google Scholar] [CrossRef]
- Ilić-Stojanović, S.; Nikolić, L.; Cakić, S. A Review of Patents and Innovative Biopolymer-Based Hydrogels. Gels 2023, 9, 556. [Google Scholar] [CrossRef] [PubMed]
- Wang, W.; Chu, F.; Zhang, W.; Xiao, T.; Teng, J.; Wang, Y.; He, B.; Ge, B.; Gao, J.; Ge, H. Silver Mineralized Protein Hydrogel with Intrinsic Cell Proliferation Promotion and Broad-Spectrum Antimicrobial Properties for Accelerated Infected Wound Healing. Adv. Healthc. Mater. 2024, 13, 2400047. [Google Scholar] [CrossRef] [PubMed]
- Argenziano, R.; Viggiano, S.; Esposito, R.; Schibeci, M.; Gaglione, R.; Castaldo, R.; Fusaro, L.; Boccafoschi, F.; Arciello, A.; Della Greca, M.; et al. All natural mussel-inspired bioadhesives from soy proteins and plant derived polyphenols with marked water-resistance and favourable antibacterial profile for wound treatment applications. J. Colloid. Interface Sci. 2023, 652 Pt B, 1308–1324. [Google Scholar] [CrossRef]
- Li, J.; Zhai, Y.N.; Xu, J.P.; Zhu, X.Y.; Yang, H.R.; Che, H.J.; Liu, C.K.; Qu, J.B. An injectable collagen peptide-based hydrogel with desirable antibacterial, self-healing and wound-healing properties based on multiple-dynamic crosslinking. Int. J. Biol. Macromol. 2024, 259 Pt 1, 129006. [Google Scholar] [CrossRef] [PubMed]
- Demidova-Rice, T.N.; Hamblin, M.R.; Herman, I.M. Acute and impaired wound healing: Pathophysiology and current methods for drug delivery, part 2: Role of growth factors in normal and pathological wound healing: Therapeutic potential and methods of delivery. Adv. Skin Wound Care 2012, 25, 349–370. [Google Scholar] [CrossRef]
- Shan, B.H.; Wu, F.G. Hydrogel-based growth factor delivery platforms: Strategies and recent advances. Adv. Mater. 2024, 36, 2210707. [Google Scholar] [CrossRef]
- Wang, F.; Gao, Y.; Li, H.; Zhou, L.; Shi, H.; Feng, S.; Chen, J.; Mei, Z. Effect of natural-based biological hydrogels combined with growth factors on skin wound healing. Nanotechnol. Rev. 2022, 11, 2493–2512. [Google Scholar] [CrossRef]
- Koivunotko, E.; Koivuniemi, R.; Monola, J.; Harjumäki, R.; Pridgeon, C.S.; Madetoja, M.; Linden, J.; Paasonen, L.; Laitinen, S.; Yliperttula, M. Cellulase-assisted platelet-rich plasma release from nanofibrillated cellulose hydrogel enhances wound healing. J. Control. Release 2024, 368, 397–412. [Google Scholar] [CrossRef] [PubMed]
- Thönes, S.; Rother, S.; Wippold, T.; Blaszkiewicz, J.; Balamurugan, K.; Moeller, S.; Ruiz-Gómez, G.; Schnabelrauch, M.; Scharnweber, D.; Saalbach, A.; et al. Hyaluronan/collagen hydrogels containing sulfated hyaluronan improve wound healing by sustained release of heparin-binding EGF-like growth factor. Acta Biomater. 2019, 86, 135–147. [Google Scholar] [CrossRef] [PubMed]
- Pires, F.; Silva, J.C.; Ferreira, F.C.; Portugal, C.A.M. Heparinized Acellular Hydrogels for Magnetically Induced Wound Healing Applications. ACS Appl. Mater. Interfaces 2024, 16, 9908–9924. [Google Scholar] [CrossRef] [PubMed]
- Kwiecień, I.; Kwiecień, M. Application of Polysaccharide-Based Hydrogels as Probiotic Delivery Systems. Gels 2018, 4, 47. [Google Scholar] [CrossRef] [PubMed]
- Rial-Hermida, M.I.; Rey-Rico, A.; Blanco-Fernandez, B.; Carballo-Pedrares, N.; Byrne, E.M.; Mano, J.F. Recent progress on polysaccharide-based hydrogels for controlled delivery of therapeutic biomolecules. ACS Biomater. Sci. Eng. 2021, 7, 4102–4127. [Google Scholar] [CrossRef]
- Ghiorghita, C.A.; Platon, I.V.; Lazar, M.M.; Dinu, M.V.; Aprotosoaie, A.C. Trends in polysaccharide-based hydrogels and their role in enhancing the bioavailability and bioactivity of phytocompounds. Carbohydr. Polym. 2024, 334, 122033. [Google Scholar] [CrossRef]
- Pascuta, M.S.; Varvara, R.-A.; Teleky, B.-E.; Szabo, K.; Plamada, D.; Nemeş, S.-A.; Mitrea, L.; Martău, G.A.; Ciont, C.; Călinoiu, L.F.; et al. Polysaccharide-Based Edible Gels as Functional Ingredients: Characterization, Applicability, and Human Health Benefits. Gels 2022, 8, 524. [Google Scholar] [CrossRef]
- Mikušová, V.; Ferková, J.; Žigrayová, D.; Krchňák, D.; Mikuš, P. Comparative Study of Polysaccharide-Based Hydrogels: Rheological and Texture Properties and Ibuprofen Release. Gels 2022, 8, 168. [Google Scholar] [CrossRef]
- Dattilo, M.; Patitucci, F.; Prete, S.; Parisi, O.I.; Puoci, F. Polysaccharide-Based Hydrogels and Their Application as Drug Delivery Systems in Cancer Treatment: A Review. J. Funct. Biomater. 2023, 14, 55. [Google Scholar] [CrossRef]
- Geng, H.; Chen, M.; Guo, C.; Wang, W.; Chen, D. Marine polysaccharides: Biological activities and applications in drug delivery systems. Carbohydr. Res. 2024, 538, 109071. [Google Scholar] [CrossRef]
- Kozani, P.S.; Kozani, P.S.; Hamidi, M.; Okoro, O.V.; Eskandani, M.; Jaymand, M. Polysaccharide-based hydrogels: Properties, advantages, challenges, and optimization methods for applications in regenerative medicine. Int. J. Polym. Mater. Polym. Biomater. 2022, 71, 1319–1333. [Google Scholar] [CrossRef]
- Taokaew, S.; Kaewkong, W.; Kriangkrai, W. Recent Development of Functional Chitosan-Based Hydrogels for Pharmaceutical and Biomedical Applications. Gels 2023, 9, 277. [Google Scholar] [CrossRef] [PubMed]
- Morello, G.; De Iaco, G.; Gigli, G.; Polini, A.; Gervaso, F. Chitosan and Pectin Hydrogels for Tissue Engineering and In Vitro Modeling. Gels 2023, 9, 132. [Google Scholar] [CrossRef] [PubMed]
- Duceac, I.A.; Coseri, S. Chitosan Schiff-Base Hydrogels—A Critical Perspective Review. Gels 2022, 8, 779. [Google Scholar] [CrossRef] [PubMed]
- Patrocinio, D.; Galván-Chacón, V.; Gómez-Blanco, J.C.; Miguel, S.P.; Loureiro, J.; Ribeiro, M.P.; Coutinho, P.; Pagador, J.B.; Sanchez-Margallo, F.M. Biopolymers for Tissue Engineering: Crosslinking, Printing Techniques, and Applications. Gels 2023, 9, 890. [Google Scholar] [CrossRef]
- Lee, H.; Jung, Y.; Lee, N.; Lee, I.; Lee, J.H. Nature-Derived Polysaccharide-Based Composite Hydrogels for Promoting Wound Healing. Int. J. Mol. Sci. 2023, 24, 16714. [Google Scholar] [CrossRef]
- Oleyaei, S.A.; Razavi, S.M.A.; Mikkonen, K.S. Novel nanobiocomposite hydrogels based on sage seed gum-laponite: Physico-chemical and rheological characterization. Carbohydr. Polym. 2018, 192, 282–290. [Google Scholar] [CrossRef]
- Reczyńska-Kolman, K.; Hartman, K.; Kwiecień, K.; Brzychczy-Włoch, M.; Pamuła, E. Composites Based on Gellan Gum, Alginate and Nisin-Enriched Lipid Nanoparticles for the Treatment of Infected Wounds. Int. J. Mol. Sci. 2022, 23, 321. [Google Scholar] [CrossRef]
- Baron, R.I.; Duceac, I.A.; Morariu, S.; Bostănaru-Iliescu, A.-C.; Coseri, S. Hemostatic Cryogels Based on Oxidized Pullulan/Dopamine with Potential Use as Wound Dressings. Gels 2022, 8, 726. [Google Scholar] [CrossRef]
- Chelu, M.; Musuc, A.M.; Popa, M.; Calderon Moreno, J. Aloe vera-Based Hydrogels for Wound Healing: Properties and Therapeutic Effects. Gels 2023, 9, 539. [Google Scholar] [CrossRef]
- Pop, R.M.; Puia, I.C.; Puia, A.; Chedea, V.S.; Levai, A.M.; Bocsan, I.C.; Buzoianu, A.D. Pot Aloe vera gel–a natural source of antioxidants. Not. Bot. Horti Agrobot. Cluj-Napoca 2022, 50, 12732. [Google Scholar] [CrossRef]
- Flores-López, M.L.; Romaní, A.; Cerqueira, M.A.; Rodríguez-García, R.; Jasso de Rodríguez, D.; Vicente, A.A. Compositional features and bioactive properties of whole fraction from Aloe vera processing. Ind. Crops Prod. 2016, 91, 179–185. [Google Scholar] [CrossRef]
- Leitgeb, M.; Kupnik, K.; Knez, Ž.; Primožič, M. Enzymatic and Antimicrobial Activity of Biologically Active Samples from Aloe arborescens and Aloe barbadensis. Biology 2021, 10, 765. [Google Scholar] [CrossRef] [PubMed]
- Bialik-Wąs, K.; Raftopoulos, K.N.; Pielichowski, K. Alginate Hydrogels with Aloe vera: The Effects of Reaction Temperature on Morphology and Thermal Properties. Materials 2022, 15, 748. [Google Scholar] [CrossRef] [PubMed]
- Preda, P.; Enciu, A.-M.; Tanase, C.; Dudau, M.; Albulescu, L.; Maxim, M.-E.; Darie-Niță, R.N.; Brincoveanu, O.; Avram, M. Assessing Polysaccharides/Aloe Vera–Based Hydrogels for Tumor Spheroid Formation. Gels 2023, 9, 51. [Google Scholar] [CrossRef]
- Dadashzadeh, A.; Imani, R.; Moghassemi, S.; Omidfar, K.; Abolfathi, N. Study of hybrid alginate/gelatin hydrogel-incorporated niosomal Aloe vera capable of sustained release of Aloe vera as potential skin wound dressing. Polym. Bull. 2020, 77, 387–403. [Google Scholar] [CrossRef]
- Barbosa, R.; Villarreal, A.; Rodriguez, C.; De Leon, H.; Gilkerson, R.; Lozano, K. Aloe vera extract-based composite nanofibers for wound dressing applications. Mater. Sci. Eng. C 2021, 124, 112061. [Google Scholar] [CrossRef]
- Valizadeh, A.; Darvishi, M.H.; Amani, A.; Zarchi, A.A.K. Design and development of novel formulation of Aloe vera nanoemulsion gel contained erythromycin for topical antibacterial therapy: In vitro and in vivo assessment. J. Drug Deliv. Sci. Technol. 2022, 74, 103519. [Google Scholar] [CrossRef]
- Müller-Heupt, L.K.; Wiesmann, N.; Schröder, S.; Korkmaz, Y.; Vierengel, N.; Groß, J.; Dahm, R.; Deschner, J.; Opatz, T.; Brieger, J.; et al. Extracts of Rheum palmatum and Aloe vera Show Beneficial Properties for the Synergistic Improvement of Oral Wound Healing. Pharmaceutics 2022, 14, 2060. [Google Scholar] [CrossRef]
- Chelu, M.; Musuc, A.M.; Aricov, L.; Ozon, E.A.; Iosageanu, A.; Stefan, L.M.; Prelipcean, A.-M.; Popa, M.; Moreno, J.C. Antibacterial Aloe vera Based Biocompatible Hydrogel for Use in Dermatological Applications. Int. J. Mol. Sci. 2023, 24, 3893. [Google Scholar] [CrossRef]
- Chelu, M.; Popa, M.; Ozon, E.A.; Pandele Cusu, J.; Anastasescu, M.; Surdu, V.A.; Calderon Moreno, J.; Musuc, A.M. High-Content Aloe vera Based Hydrogels: Physicochemical and Pharmaceutical Properties. Polymers 2023, 15, 1312. [Google Scholar] [CrossRef]
- Băcăiță, E.S.; Peptu, C.A.; Savin, C.-L.; Luțcanu, M.; Agop, M. Manifest/Non-Manifest Drug Release Patterns from Polysaccharide Based Hydrogels—Case Study on Cyclodextrin—κ Carrageenan Crosslinked Hydrogels. Polymers 2021, 13, 4147. [Google Scholar] [CrossRef] [PubMed]
- Hassan, W.U.; Greiser, U.; Wang, W. Role of adipose-derived stem cells in wound healing. Wound Repair Regen. 2014, 22, 313–325. [Google Scholar] [CrossRef] [PubMed]
- Almalki, S.G. Adipose-derived mesenchymal stem cells and wound healing: Potential clinical applications in wound repair. Saudi Med. J. 2022, 43, 1075–1086. [Google Scholar] [CrossRef]
- Oryan, A.; Alemzadeh, E.; Mohammadi, A.A.; Moshiri, A. Healing potential of injectable Aloe vera hydrogel loaded by adipose-derived stem cell in skin tissue-engineering in a rat burn wound model. Cell Tissue Res. 2019, 377, 215–227. [Google Scholar] [CrossRef] [PubMed]
- Shah, S.A.; Sohail, M.; Khan, S.A.; Kousar, M. Improved drug delivery and accelerated diabetic wound healing by chondroitin sulfate grafted alginate-based thermoreversible hydrogels. Mater. Sci. Eng. C 2021, 126, 112169. [Google Scholar] [CrossRef]
- Razack, S.A.; Lee, Y.; Shin, H.; Duraiarasan, S.; Chun, B.-S.; Kang, H.W. Cellulose nanofibrils reinforced chitosan-gelatin based hydrogel loaded with nanoemulsion of oregano essential oil for diabetic wound healing assisted by low level laser therapy. Int. J. Biol. Macromol. 2023, 226, 220–239. [Google Scholar] [CrossRef]
- Shen, J.; Jiao, W.; Chen, Z.; Wang, C.; Song, X.; Ma, L.; Tang, Z.; Yan, W.; Xie, H.; Yuan, B.; et al. Injectable multifunctional chitosan/dextran-based hydrogel accelerates wound healing in combined radiation and burn injury. Carbohydr. Polym. 2023, 316, 121024. [Google Scholar] [CrossRef]
- Jiang, F.; Duan, Y.; Li, Q.; Li, X.; Li, Y.; Wang, Y.; Liu, S.; Liu, M.; Zhang, C.; Pan, X. Insect chitosan/pullulan/gallium photo-crosslinking hydrogels with multiple bioactivities promote MRSA-infected wound healing. Carbohydr. Polym. 2024, 334, 122045. [Google Scholar] [CrossRef]
- Yang, M.; He, S.; Su, Z.; Yang, Z.; Liang, X.; Wu, Y. Thermosensitive injectable chi-tosan/collagen/β-glycerophosphate composite hydrogels for enhancing wound healing by encapsulating mesenchymal stem cell spheroids. ACS Omega 2020, 5, 21015–21023. [Google Scholar] [CrossRef]
- Birch, N.P.; Barney, L.E.; Pandres, E.; Peyton, S.R.; Schiffman, J.D. Thermal-responsive behavior of a cell compatible chitosan/pectin hydrogel. Biomacromolecules 2015, 16, 1837–1843. [Google Scholar] [CrossRef]
- Hu, C.; He, J.; Qiao, L.; Wang, C.; Wang, Y.; Yu, R.; Xu, W.; Wang, F.; Yang, S.; Zhang, X.; et al. Multifunctional dual network hydrogel loaded with novel tea polyphenol magnesium nanoparticles accelerates wound repair of MRSA infected diabetes. Adv. Funct. Mater. 2024, 34, 2312140. [Google Scholar] [CrossRef]
- Chen, T.; Chen, Y.; Rehman, H.U.; Chen, Z.; Yang, Z.; Wang, M.; Li, H.; Liu, H. Ultratough, Self-Healing, and Tissue-Adhesive Hydrogel for Wound Dressing. ACS Appl. Mater. Interfaces 2018, 10, 33523–33531. [Google Scholar] [CrossRef] [PubMed]
- Yang, W.; Kang, X.; Gao, X.; Zhuang, Y.; Fan, C.; Shen, H.; Chen, Y.; Dai, J. Biomimetic Natural Biopolymer-Based Wet-Tissue Adhe-sive for Tough Adhesion, Seamless Sealed, Emergency/Nonpressing Hemostasis, and Promoted Wound Healing. Adv. Funct. Mater. 2023, 33, 2211340. [Google Scholar] [CrossRef]
- Melrose, J. Glycosaminoglycans in Wound Healing. Bone Tissue Regen. Insights 2016, 7, 29–50. [Google Scholar] [CrossRef]
- Varki, A. Biological roles of glycans. Glycobiology 2017, 27, 3–49. [Google Scholar] [CrossRef]
- Atallah, P.; Schirmer, L.; Tsurkan, M.; Limasale, Y.D.P.; Zimmermann, R.; Werner, C.; Freudenberg, U. In situ-forming, cell-instructive hydrogels based on glycosaminoglycans with varied sulfation patterns. Biomaterials 2018, 181, 227–239. [Google Scholar] [CrossRef]
- Sapru, S.; Das, S.; Mandal, M.; Ghosh, A.K.; Kundu, S.C. Sericin-chitosan-glycosaminoglycans hydrogels incorporated with growth factors for in vitro and in vivo skin repair. Carbohydr. Polym. 2021, 258, 117717. [Google Scholar] [CrossRef]
- Schirmer, L.; Chwalek, K.; Tsurkan, M.V.; Freudenberg, U.; Werner, C. Glycosaminoglycan-based hydrogels with programmable host reactions. Biomaterials 2020, 228, 119557. [Google Scholar] [CrossRef]
- Xu, A.A.; Shapero, K.S.; Geibig, J.A.; Ma, H.W.K.; Jones, A.R.; Hanna, M.; Pitts, D.R.; Hillas, E.; Firpo, M.A.; Peattie, R.A. Histologic evaluation of therapeutic responses in ischemic myocardium elicited by dual growth factor delivery from composite glycosaminoglycan hydrogels. Acta Histochem. 2021, 123, 151699. [Google Scholar] [CrossRef]
- Yu, C.; Li, L.; Liang, D.; Wu, A.; Dong, Q.; Jia, S.; Li, Y.; Li, Y.; Guo, X.; Zang, H. Glycosaminoglycan-based injectable hydrogels with multi-functions in the alleviation of osteoarthritis. Carbohydr. Polym. 2022, 290, 119492. [Google Scholar] [CrossRef]
- Zhang, J.; Song, Y.; Zhu, L.; You, Y.; Hu, J.; Xu, X.; Wang, C.; Lu, J.; Shen, Q.; Xu, X.; et al. An injectable thermosensitive hyaluronic acid/pluronic F-127 hydrogel for deep penetration and combination therapy of frozen shoulder. Int. J. Biol. Macromol. 2024, 263, 130342. [Google Scholar] [CrossRef] [PubMed]
- Wu, Q.; Guo, Y.; Li, H.; Zhang, D.; Wang, S.; Hou, J.; Cheng, N.; Huang, M.; Luo, L.; Li, Y.; et al. Recombinant human collagen I/carboxymethyl chitosan hydrogel loaded with long-term released hUCMSCs derived exosomes promotes skin wound repair. Int. J. Biol. Macromol. 2024, 265, 130843. [Google Scholar] [CrossRef] [PubMed]
- Teixeira, M.C.; Lameirinhas, N.S.; Carvalho, J.P.F.; Silvestre, A.J.D.; Vilela, C.; Freire, C.S.R. A Guide to Polysaccharide-Based Hydrogel Bioinks for 3D Bioprinting Applications. Int. J. Mol. Sci. 2022, 23, 6564. [Google Scholar] [CrossRef]
- Fatimi, A.; Okoro, O.V.; Podstawczyk, D.; Siminska-Stanny, J.; Shavandi, A. Natural Hydrogel-Based Bio-Inks for 3D Bioprinting in Tissue Engineering: A Review. Gels 2022, 8, 179. [Google Scholar] [CrossRef] [PubMed]
- Fang, W.; Yang, M.; Wang, L.; Li, W.; Liu, M.; Jin, Y.; Wang, Y.; Yang, R.; Wang, Y.; Zhang, K.; et al. Hydrogels for 3D bioprinting in tissue engineering and regenerative medicine: Current progress and challenges. Int. J. Bioprint. 2023, 9, 759. [Google Scholar] [CrossRef] [PubMed]
- Ramiah, P.; du Toit, L.C.; Choonara, Y.E.; Kondiah, P.P.D.; Pillay, V. Hydrogel-Based Bioinks for 3D Bioprinting in Tissue Regeneration. Front. Mater. 2020, 7, 76. [Google Scholar] [CrossRef]
- Deptuła, M.; Zawrzykraj, M.; Sawicka, J.; Banach-Kopeć, A.; Tylingo, R.; Pikuła, M. Application of 3D-printed hydrogels in wound healing and regenerative medicine. Biomed. Pharmacother. 2023, 167, 115416. [Google Scholar] [CrossRef]
- Loureiro, J.; Miguel, S.P.; Galván-Chacón, V.; Patrocinio, D.; Pagador, J.B.; Sánchez-Margallo, F.M.; Ribeiro, M.P.; Coutinho, P. Three-Dimensionally Printed Hydrogel Cardiac Patch for Infarct Regeneration Based on Natural Polysaccharides. Polymers 2023, 15, 2824. [Google Scholar] [CrossRef]
- Stratesteffen, H.; Köpf, M.; Kreimendahl, F.; Blaeser, A.; Jockenhoevel, S.; Fischer, H. GelMA-collagen blends enable drop-on-demand 3D printablility and promote angiogenesis. Biofabrication 2017, 9, 045002. [Google Scholar] [CrossRef]
- Duchi, S.; Onofrillo, C.; O’Connell, C.D.; Blanchard, R.; Augustine, C.; Quigley, A.F.; Kapsa, R.M.I.; Pivonka, P.; Wallace, G.; Di Bella, C.; et al. Handheld Co-Axial Bioprinting: Application to in situ surgical cartilage repair. Sci. Rep. 2017, 7, 5837. [Google Scholar] [CrossRef]
- Schneider, K.H.; Goldberg, B.J.; Hasturk, O.; Mu, X.; Dötzlhofer, M.; Eder, G.; Theodossiou, S.; Pichelkastner, L.; Riess, P.; Rohringer, S.; et al. Silk fibroin, gelatin, and human placenta extracellular matrix-based composite hydrogels for 3D bioprinting and soft tissue engineering. Biomater. Res. 2023, 27, 117. [Google Scholar] [CrossRef] [PubMed]
- Huang, J.; Lei, X.; Huang, Z.; Rong, Z.; Li, H.; Xie, Y.; Duan, L.; Xiong, J.; Wang, D.; Zhu, S.; et al. Bioprinted Gelatin-Recombinant Type III Collagen Hydrogel Promotes Wound Healing. Int. J. Bioprinting 2022, 8, 517. [Google Scholar] [CrossRef] [PubMed]
- Younas, A.; Dong, Z.; Hou, Z.; Asad, M.; Li, M.; Zhang, N. A chitosan/fucoidan nanoparticle-loaded pullulan microneedle patch for differential drug release to promote wound healing. Carbohydr. Polym. 2023, 306, 120593. [Google Scholar] [CrossRef] [PubMed]
- Tiraton, T.; Suwantong, O.; Chuysinuan, P.; Ekabutr, P.; Niamlang, P.; Khampieng, T.; Supaphol, P. Biodegradable microneedle fabricated from sodium alginate-gelatin for transdermal delivery of clindamycin. Mater. Today Commun. 2022, 32, 104158. [Google Scholar] [CrossRef]
- Nikitina, M.; Kochkina, N.; Arinina, M.; Kulichikhin, V.; Terekhova, I. β-Cyclodextrin Modified Hydrogels of Kappa-Carrageenan for Methotrexate Delivery. Pharmaceutics 2023, 15, 2244. [Google Scholar] [CrossRef]
- Liu, Y.; Deng, Z.; Zhang, J.; Wu, Y.; Wu, N.; Geng, L.; Yue, Y.; Zhang, Q.; Wang, J. Preparation of a Dual-Functional Sulfated Galactofucan Polysaccharide/Poly(vinyl alcohol) Hydrogel to Promote Macrophage Recruitment and Angiogenic Potential in Diabetic Wound Healing. Biomacromolecules 2023, 24, 4831–4842. [Google Scholar] [CrossRef]
- Zheng, W.; Hao, Y.; Wang, D.; Huang, H.; Guo, F.; Sun, Z.; Shen, P.; Sui, K.; Yuan, C.; Zhou, Q. Preparation of triamcinolone acetonide-loaded chitosan/fucoidan hydrogel and its potential application as an oral mucosa patch. Carbohydr. Polym. 2021, 272, 118493. [Google Scholar] [CrossRef]
- Wang, T.; Liao, Q.; Wu, Y.; Wang, X.; Fu, C.; Geng, F.; Qu, Y.; Zhang, J. A composite hydrogel loading natural polysaccharides derived from Periplaneta americana herbal residue for diabetic wound healing. Int. J. Biol. Macromol. 2020, 164, 3846–3857. [Google Scholar] [CrossRef]
- Wu, H.; Wang, T.; Liang, Y.; Chen, L.; Li, Z. Self-assembled and dynamic bond crosslinked herb-polysaccharide hydrogel with anti-inflammation and pro-angiogenesis effects for burn wound healing. Colloids Surf. B Biointerfaces 2024, 233, 113639. [Google Scholar] [CrossRef]
- Soares, R.D.F.; Campos, M.G.N.; Ribeiro, G.P.; Salles, B.C.C.; Cardoso, N.S.; Ribeiro, J.R.; Souza, R.M.; Leme, K.C.; Soares, C.B.; de Oliveira, C.M.; et al. Development of a chitosan hydrogel containing flavonoids extracted from Passiflora edulis leaves and the evaluation of its antioxidant and wound healing properties for the treatment of skin lesions in diabetic mice. J. Biomed. Mater. Res. Part A 2020, 108, 654–662. [Google Scholar] [CrossRef]
- Pan, W.; Qi, X.; Xiang, Y.; You, S.; Cai, E.; Gao, T.; Tong, X.; Hu, R.; Shen, J.; Deng, H. Facile formation of injectable quaternized chitosan/tannic acid hydrogels with antibacterial and ROS scavenging capabilities for diabetic wound healing. Int. J. Biol. Macromol. 2022, 195, 190–197. [Google Scholar] [CrossRef]
- Bahadoran, M.; Shamloo, A.; Nokoorani, Y.D. Development of a polyvinyl alcohol/sodium alginate hydrogel-based scaffold incorporating bFGF-encapsulated microspheres for accelerated wound healing. Sci. Rep. 2020, 10, 7342. [Google Scholar] [CrossRef] [PubMed]
- You, S.; Huang, Y.; Mao, R.; Xiang, Y.; Cai, E.; Chen, Y.; Shen, J.; Dong, W.; Qi, X. Together is better: Poly(tannic acid) nanorods functionalized polysaccharide hydrogels for diabetic wound healing. Ind. Crops Prod. 2022, 186, 115273. [Google Scholar] [CrossRef]
- Megha, G.; Arpit, S.; Chandra Shekhar, B.; Priyanka, T. FTIR and GC-MS Analysis of Curcumin Loaded Chitosan Hydrogel for Diabetic Wound. Res. J. Biotechnol. 2022, 17, 111–117. [Google Scholar]
- Manne, A.A.; Arigela, B.; Giduturi, A.K.; Komaravolu, R.K.; Mangamuri, U.; Poda, S. Pterocarpus marsupium Roxburgh heartwood extract/chitosan nanoparticles loaded hydrogel as an innovative wound healing agent in the diabetic rat model. Mater. Today Commun. 2021, 26, 101916. [Google Scholar] [CrossRef]
- Picone, P.; Sabatino, M.A.; Ajovalasit, A.; Giacomazza, D.; Dispenza, C.; Di Carlo, M. Biocompatibility, hemocompatibility and antimicrobial properties of xyloglucan-based hydrogel film for wound healing application. Int. J. Biol. Macromol. 2019, 121, 784–795. [Google Scholar] [CrossRef]
- Maalej, H.; Maalej, A.; Bayach, A.; Zykwinska, A.; Colliec-Jouault, S.; Sinquin, C.; Marchand, L.; Ktari, N.; Bardaa, S.; Ben Salah, R.; et al. A novel pectic polysaccharide-based hydrogel derived from okra (Abelmoschus esculentus L. Moench) for chronic diabetic wound healing. Eur. Polym. J. 2023, 183, 111763. [Google Scholar] [CrossRef]











| Feature | Physical | Chemical |
|---|---|---|
| Bond Type | Non-covalent interactions | Covalent bonds |
| Reversibility | Generally reversible | Generally irreversible |
| Conditions | Mild, often physiological conditions | May require specific reagents or conditions |
| Biocompatibility | High, no need for toxic chemicals | Dependent on cross-linker and reaction by-products |
| Mechanical Properties | Often weaker, less stable | Stronger, more stable |
| Control over Properties | Limited | High, precise control over network structure |
| Applications | Wound dressings, cell encapsulation | Tissue engineering, drug delivery, durable scaffolds |
| Biopolymer(s) | Compositional Attributes | Study | Results/Effects | Reference |
|---|---|---|---|---|
| Chitosan and collagen | Injectable thermosensitive hydrogels containing three-dimensional mesenchymal stem cell. | In vivo | Proliferation and secretion of paracrine effects, improvement of vascularization and re-epithelialization of the wound. | [116] |
| Chitosan and pectin | Thermoreversible biopolymer hydrogel. | In vitro | Excellent exudate absorption. | [117] |
| Sodium alginate and gelatin | Double network hydrogel incorporating self-assembled magnesium nanoparticles mediated by tea polyphenols. | In vivo | Healing of diabetic foot wounds infected with methicillin-resistant Staphylococcus aureus. | [118] |
| Sodium alginate | Double network hydrogel constructed with dopamine grafted oxidized sodium alginate and polyacrylamide and made by hydrogen bonding and dynamic Schiff cross-linking. | In vitro and in vivo | Self-healing and tissue adhesive hydrogel for wound dressing applications. | [119] |
| Collagen and starch | Injectable adhesive hydrogel based on starch modified with aldehyde incorporating collagen modified with dopamine. | In vivo | Injectable bioadhesive hydrogel with durable wet tissue adhesion, superior sealing performance, fast self-healing power, shape adaptability, and hemostatic properties. | [120] |
| Gellan gum and sodium alginate | Composite dressing based on natural polysaccharides and lipid nanoparticles containing antibacterial peptides—nisin. | In vitro | Hydrogel with cytocompatibility and good antimicrobial activity for wound dressing applications. | [94] |
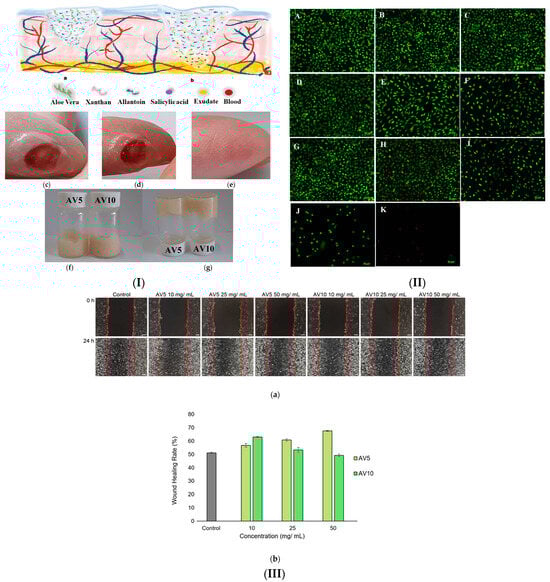
| Xanthan gum | Hydrogels based on Aloe vera, xanthan gum, natural salicylic acid and allantoin. | In vitro | Natural, biocompatible hydrogels with antibacterial activity developed for dermatological applications. | [106] |
| System | Characteristics of Biological Activity | Applications | Reference |
|---|---|---|---|
| Chitosan-fucoidan-(30%) pullulan-moxifloxacina | Delivery of moxifloxacin with constant release for 24 h. | Microneedle patches for rapid hemostasis and analgesia with bactericidal activity in wound healing. | [140] |
| Sodium alginate-gelatin-(6, 8, and 10 μmol/L) clindamycin | Transdermal delivery and fast release of clindamycin. | Microneedle patch for the treatment of acne with the prevention of the development of C. acnes. | [141] |
| (1.25%) Kappa-carrageenan-β-cyclodextrin- methotrexate | Methotrexate drug delivery. | Topical application | [142] |
| (10%) poly(vinyl alcohol) (PVA)-sulfated galactofucan (DF)(volume ratio of PVA:DF = 30:1, 20:1, 10:1, and 5:1) | Stimulates the recovery of the skin wound by obtaining a full-thickness layer. | Dual-functional hydrogel for repairing and regenerating diabetic skin ulcers. | [143] |
| (3%) Chitosan (CS)-fucoidan (FD)-(0.1%) triamcinolone acetonide (weight ratio of CS: FC = 7:3) | Oral mucosa patches with triamcinolone acetonide drug. | Hydrogel active in reducing inflammation and stimulating the formation of collagen fibers for diseases of the oral mucosa. | [144] |
| (0.1 g, 0.2 g and 0.4 g) of fraction isolated from the Periplaneta americana plant residue-(2.5%) carboxymethyl cellulose-(2%) carbomer 940 | Topical dressings for the prevention and care of diabetic ulcers. | Hydrogel with wound healing potential in the diabetic rat model. | [145] |
| (2%) Glycyrrhizic acid-(2.5%) hyaluronic acid derivatives-(100 μg/mL) deferoxamine | Hydrogel with anti-inflammatory and angiogenic effects in the healing of burn wounds in rats, which promotes cell proliferation and migration. | Potential natural bioactive dressing based on herbal for burn wound management. | [146] |
| (2%) Chitosan-(0.1%) extract of flavonoids isolated from the leaves of Passiflora edulis Sims | In vitro and in vivo studies on antioxidant characteristics and healing of skin lesions in diabetic rats. | Dressings in the treatment of wounds. | [147] |
| (1-3%) Quaternized chitosan-(5%) tannic acid | In the model of skin defects in diabetic rats, the hydrogel promotes coagulation, suppresses inflammation and increases collagen deposition. | Injectable hydrogel dressing in clinical management of complex diabetic wounds. | [148] |
| (3%) Sodium alginate-(10%) polyvinyl alcohol-(3%) polycaprolactone microspheres | Effective scaffold to promote tissue regeneration and wound healing in a burn rat model demonstrated by in vivo studies. | Hybrid micro-sphere/hydrogel system for accelerated wound healing. | [149] |
| (2%) Quaternary ammonium chitosan-(2%) poly(tannic acid)-(2%) oxidized β-glucan | Natural hydrogel with a long-lasting bioeffect and improved mechanical properties through the introduction of poly(tannic acid) nanorods. | Hydrogel multifunctional dressings to accelerate the healing of complex diabetic wounds. | [150] |
| (1% and 2%) Chitosan-(0.5%, 1% and 1.5%) Curcumin | Incorporation of bioactive curcumin enhanced antibacterial ability of hydrogels for wound healing. | Wound healing applications. | [151] |
| (0.4, 0.8, and 1.2%) Pterocarpus marsupium heartwood extract-chitosan nanoparticles loaded hydrogel | Hydrogel with antimicrobial properties, efficient streptozotocin drug release and rapid wound healing action in diabetic rat models with re-epithelialization and granule tissue growth and collagen deposition. | Treatment for healing diabetic wounds. | [152] |
| (4%) Xyloglucan-(2%) poly(vinyl alcohol) | Hemocompatible film, partially adhesive, with antimicrobial action for E. coli in wound healing. | Wound healing applications. | [153] |
| (0.5, 1 and 1.5%) Pectic polysaccharide-derived from okra (Abelmoschus esculentus L. Moench) -based hydrogel | It improves wound healing by accelerating the regeneration of the dermis, inducing the formation of blood vessels and granulation tissues. | Effective dressings for the management of chronic diabetic wound healing. | [154] |
Disclaimer/Publisher’s Note: The statements, opinions and data contained in all publications are solely those of the individual author(s) and contributor(s) and not of MDPI and/or the editor(s). MDPI and/or the editor(s) disclaim responsibility for any injury to people or property resulting from any ideas, methods, instructions or products referred to in the content. |
© 2024 by the authors. Licensee MDPI, Basel, Switzerland. This article is an open access article distributed under the terms and conditions of the Creative Commons Attribution (CC BY) license (https://creativecommons.org/licenses/by/4.0/).
Share and Cite
Chelu, M.; Calderon Moreno, J.M.; Musuc, A.M.; Popa, M. Natural Regenerative Hydrogels for Wound Healing. Gels 2024, 10, 547. https://doi.org/10.3390/gels10090547
Chelu M, Calderon Moreno JM, Musuc AM, Popa M. Natural Regenerative Hydrogels for Wound Healing. Gels. 2024; 10(9):547. https://doi.org/10.3390/gels10090547
Chicago/Turabian StyleChelu, Mariana, Jose M. Calderon Moreno, Adina Magdalena Musuc, and Monica Popa. 2024. "Natural Regenerative Hydrogels for Wound Healing" Gels 10, no. 9: 547. https://doi.org/10.3390/gels10090547
APA StyleChelu, M., Calderon Moreno, J. M., Musuc, A. M., & Popa, M. (2024). Natural Regenerative Hydrogels for Wound Healing. Gels, 10(9), 547. https://doi.org/10.3390/gels10090547

