Comparative Analysis of Volatile Aroma Compounds, Fatty Acids, and LOX Pathway Gene Expression of Two Lentinula edodes Mycelia
Abstract
1. Introduction
2. Materials and Methods
2.1. Materials and Mycelium Culture
2.2. Volatile Compounds Analysis
2.3. Fatty Acids Analysis
2.4. Analysis of Main Enzyme Activities in the LOX Pathway
2.5. Analysis of Gene Expression
2.6. Statistical Analysis
3. Results
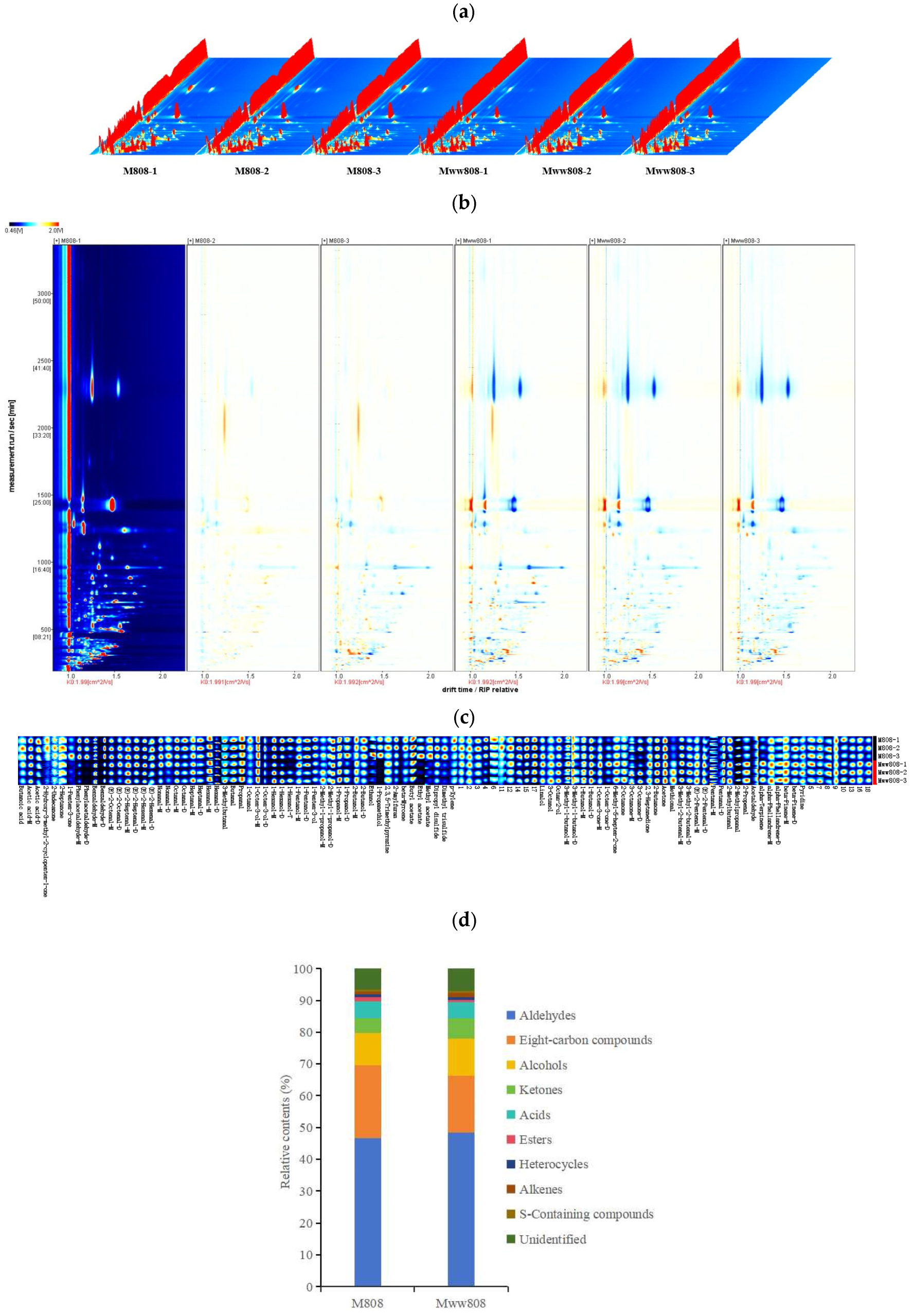
3.1. GC-IMS Analysis of VOCs in Two L. edodes Mycelia
3.2. Screening and Identification of Potential Aroma Biomarkers in Two L. edodes Mycelia
3.3. Fatty Acids Analysis in Two L. edodes Mycelia
3.4. Analysis of Gene Expression and Key Enzyme Activities Related to the LOX Pathway
3.5. Correlation Analysis Between Aroma Compounds and Fatty Acids, LOX Pathway Related Genes, and Enzyme Activities in Two L. edodes Mycelia
4. Discussion
5. Conclusions
Supplementary Materials
Author Contributions
Funding
Institutional Review Board Statement
Informed Consent Statement
Data Availability Statement
Conflicts of Interest
References
- Sud, D.; Sharma, S.; Dhiman, R. Significance and cultivation techniques of shiitake mushroom (Lentinula edodes (Berk.) Pegler). Indian Phytopathol. 2024, 77, 925–945. [Google Scholar] [CrossRef]
- Li, M.; Yang, R.; Zhang, H.; Wang, S.; Chen, D.; Lin, S. Development of a flavor fingerprint by HS-GC–IMS with PCA for volatile compounds of Tricholoma matsutake Singer. Food Chem. 2019, 290, 32–39. [Google Scholar] [CrossRef] [PubMed]
- Milotic, D. The impact of fragrance on consumer choice. J. Consum. Behav. Int. Res. Rev. 2003, 3, 179–191. [Google Scholar] [CrossRef]
- Yu, H.; Zhang, L.; Shang, X.; Peng, B.; Li, Y.; Xiao, S.; Tan, Q.; Fu, Y. Chromosomal genome and population genetic analyses to reveal genetic architecture, breeding history and genes related to cadmium accumulation in Lentinula edodes. BMC Genom. 2022, 23, 120. [Google Scholar] [CrossRef]
- Li, W.; Wang, J.B.; Chen, W.C.; Yang, Y.; Zhang, J.S.; Feng, J.; Yu, H.L.; Li, Q.Z. Analysis of volatile compounds of Lentinula edodes grown in different culture substrate formulations. Food Res. Int. 2019, 125, 108517. [Google Scholar] [CrossRef]
- Zhou, T.; Liu, H.; Wu, Q.; Hao, L.; Pan, D.; Dang, Y. The flavor quality of dried Lentinus edodes with different species and drying methods (charcoal roasting and naturally drying). J. Food Meas. Charact. 2020, 14, 613–622. [Google Scholar] [CrossRef]
- Zhu, R.; Wen, Y.; Wu, W.; Zhang, L.; Salman Farid, M.; Shan, S.; Wen, J.; Farag, M.A.; Zhang, Y.; Zhao, C. The flavors of edible mushrooms: A comprehensive review of volatile organic compounds and their analytical methods. Crit. Rev. Food Sci. Nutr. 2024, 64, 5568–5582. [Google Scholar] [CrossRef]
- Aisala, H.; Sola, J.; Hopia, A.; Linderborg, K.M.; Sandell, M. Odor-contributing volatile compounds of wild edible Nordic mushrooms analyzed with HS-SPME-GC-MS and HS-SPME-GC-O/FID. Food Chem. 2019, 283, 566–578. [Google Scholar] [CrossRef]
- Qin, Q.; Wang, R.; Zhang, J.; Wang, C.; He, H.; Wang, L.; Li, C.; Qiao, Y.; Liu, H. From biosynthesis to regulation: Recent advances in the study of fruit-bound aroma compounds. Horticulturae 2025, 11, 1185. [Google Scholar] [CrossRef]
- Vincenti, S.; Mariani, M.; Alberti, J.C.; Jacopini, S.; Caraffa, V.B.B.; Berti, L.; Maury, J. Biocatalytic synthesis of natural green leaf volatiles using the lipoxygenase metabolic pathway. Catalysts 2019, 9, 873. [Google Scholar] [CrossRef]
- Zhang, D.; Ma, X.; Xie, Q.; Yu, F. Understanding and engineering of aroma compounds in crops. Seed Biol. 2023, 3, e001. [Google Scholar] [CrossRef]
- Combet, E.; Eastwood, D.C.; Burton, K.S.; Henderson, J. Eight-carbon volatiles in mushroom and fungi: Properties, analysis, and biosynthesis. Mycoscience 2006, 47, 317–326. [Google Scholar] [CrossRef]
- Stolterfoht, H.; Rinnofner, C.; Winkler, M.; Pichler, H. Recombinant lipoxygenases and hydroperoxide lyases for the synthesis of green leaf volatiles. J. Agric. Food Chem. 2019, 67, 13367–13392. [Google Scholar] [CrossRef]
- Zhang, B.; Xi, W.P.; Wei, W.W.; Shen, J.Y.; Ferguson, I.; Chen, K.S. Changes in aroma-related volatiles and gene expression during low temperature storage and subsequent shelf life of peach fruit. Postharvest Biol. Technol. 2011, 60, 7–16. [Google Scholar] [CrossRef]
- Tieman, D.; Zeigler, M.; Schmelz, E.; Taylor, M.G.; Rushing, S.; Jones, J.B.; Klee, H.J. Functional analysis of a tomato salicylic acid methyl transferase and its role in synthesis of the flavor volatile methyl salicylate. Plant J. 2010, 62, 113–123. [Google Scholar] [CrossRef] [PubMed]
- Gu, S.; Zhang, J.; Wang, J.; Wang, X.; Du, D. Recent development of HS-GC-IMS technology in rapid and non-destructive detection of quality and contamination in agri-food products. TrAC Trends Anal. Chem. 2021, 144, 116435. [Google Scholar] [CrossRef]
- Ma, C.; Nie, H.; Liu, L.X.; Wang, F.R.; Chen, Y.; Zhang, W.; Liu, Y.G. Gas chromatography-ion mobility spectrometry (GC-IMS) technique and its recent applications in grain research. J. Sci. Food Agric. 2024, 104, 9093–9101. [Google Scholar] [CrossRef]
- Wang, S.; Chen, H.; Sun, B. Recent progress in food flavor analysis using gas chromatography-ion mobility spectrometry (GC-IMS). Food Chem. 2020, 315, 126158. [Google Scholar] [CrossRef]
- Bate, N.J.; Sivasankar, S.; Moxon, C.; Riley, J.M.C.; Thompson, J.E.; Rothstein, S.J. Molecular characterization of an Arabidopsis gene encoding hydroperoxide lyase, a cytochrome P-450 that is wound inducible. Plant Physiol. 1998, 117, 1393–1400. [Google Scholar] [CrossRef]
- Xiang, X.; Wang, K.; Wang, F.; Yang, Q.; Huang, J.; Zhou, Q.; Wang, Q. Enhancing beef tallow flavor through enzymatic hydrolysis: Unveiling key aroma precursors and volatile compounds using machine learning. Food Chem. 2025, 477, 143559. [Google Scholar] [CrossRef]
- Yu, C.X.; Zhang, Y.R.; Ren, Y.F.; Zhao, Y.; Song, X.X.; Yang, H.L.; Chen, M.J. Composition and contents of fatty acids and amino acids in the mycelia of Lentinula edodes. Food Sci. Nutr. 2023, 11, 4038–4046. [Google Scholar] [CrossRef] [PubMed]
- Zhao, X.; Yang, H.L.; Chen, M.J.; Song, X.X.; Yu, C.X.; Zhao, Y.; Wu, Y.J. Reference gene selection for quantitative real-time PCR of mycelia from Lentinula edodes under high-temperature stress. BioMed Res. Int. 2018, 2018, 1670328. [Google Scholar] [CrossRef] [PubMed]
- Yang, H.L.; Jiang, J.; Chen, M.J.; Song, X.X.; Yu, C.X.; Chen, H.Y.; Zhao, Y. Homologous delta-12 fatty acid desaturase (FAD2) genes affect gene expression and linoleic acid levels in Lentinula edodes under heat stress. J. Fungi 2024, 10, 496. [Google Scholar] [CrossRef] [PubMed]
- Wang, K.; Yang, C.; Dai, Z.; Wen, Z.; Liu, Y.; Feng, X.; Liu, Y.; Huang, W. The flavor profiles of highland barley fermented with different mushroom mycelium. Foods 2022, 11, 3949. [Google Scholar] [CrossRef]
- Gilabert, M.P.; Carmona, F.G. Chromatographic analysis of lipoxygenase products. Anal. Chim. Acta 2002, 465, 319–335. [Google Scholar] [CrossRef]
- Hu, D.; Wang, Y.; Kong, F.; Wang, D.; Hu, C.; Yang, X.; Chen, X.; Chen, W.; Feng, Z. Analysis of volatile aroma components in different parts of shiitake mushroom (Lentinus edodes) treated with ultraviolet C light-emitting diodes based on gas chromatography-ion mobility spectroscopy. Molecules 2024, 29, 1872. [Google Scholar] [CrossRef]
- Lu, X.; Hou, H.; Fang, D.; Hu, Q.; Chen, J.; Zhao, L. Identification and characterization of volatile compounds in Lentinula edodes during vacuum freeze-drying. J. Food Biochem. 2022, 46, e13814. [Google Scholar] [CrossRef]
- Schmidberger, P.C.; Schieberle, P. Changes in the key aroma compounds of raw shiitake mushrooms (Lentinula edodes) induced by pan-frying as well as by rehydration of dry mushrooms. J. Agric. Food Chem. 2020, 68, 4493–4506. [Google Scholar] [CrossRef]
- Xu, L.R.; Wang, S.H.; Tian, A.L.; Liu, T.R.; Benjakul, S.; Xiao, G.S.; Ying, X.G.; Zhang, Y.H.; Ma, L.K. Characteristic volatile compounds, fatty acids and minor bioactive components in oils from green plum seed by HS-GC-IMS, GC-MS and HPLC. Food Chem. X 2023, 17, 100530. [Google Scholar] [CrossRef]
- Wasowicz, E. Identification of the volatile flavor compounds in mushroom Agaricus bisporus. Bullentin Acad. Pol. Sci. 1974, 22, 143–151. [Google Scholar]
- Kalac, P. Chemical composition and nutritional value of European species of wild growing mushrooms: A review. Food Chem. 2009, 113, 9–16. [Google Scholar] [CrossRef]
- Sun, L.; Xin, G.; Hou, Z.; Zhao, X.; Xu, H.; Bao, X.; Xia, R.; Li, Y.; Li, L. Biosynthetic mechanism of key volatile biomarkers of harvested Lentinula edodes triggered by spore release. J. Agric. Food Chem. 2021, 69, 9350–9361. [Google Scholar] [CrossRef]
- Hu, H.M.; Liu, H.S.; Zeng, Z.H.; Xiao, Y.X.; Mai, Y.X.; Zhang, Y.Q.; Meyers, B.C.; Hao, Y.W.; Xia, R. Genetic variation in a tandemly duplicated TPS gene cluster contributes to the diversity of aroma in lychee fruit. New Phytol. 2025, 246, 2652–2665. [Google Scholar] [CrossRef]
- de Mendoza, D.; Pilon, M. Control of membrane lipid homeostasis by lipid-bilayer associated sensors: A mechanism conserved from bacteria to humans. Prog. Lipid Res. 2019, 76, 100996. [Google Scholar] [CrossRef]
- Gutiérrez-Corona, J.F.; González-Hernández, G.A.; Padilla-Guerrero, I.E.; Olmedo-Monfil, V.; Martínez-Rocha, A.L.; Patiño-Medina, J.A.; Meza-Carmen, V.; Torres-Guzmán, J.C. Fungal alcohol dehydrogenases: Physiological function, molecular properties, regulation of their production, and biotechnological potential. Cells 2023, 12, 2239. [Google Scholar] [CrossRef]






Disclaimer/Publisher’s Note: The statements, opinions and data contained in all publications are solely those of the individual author(s) and contributor(s) and not of MDPI and/or the editor(s). MDPI and/or the editor(s) disclaim responsibility for any injury to people or property resulting from any ideas, methods, instructions or products referred to in the content. |
© 2025 by the authors. Licensee MDPI, Basel, Switzerland. This article is an open access article distributed under the terms and conditions of the Creative Commons Attribution (CC BY) license (https://creativecommons.org/licenses/by/4.0/).
Share and Cite
Yu, C.; Jiang, J.; Zhang, M.; Dong, Q.; Yang, L.; Zha, L.; Guo, Q.; Zhao, Y. Comparative Analysis of Volatile Aroma Compounds, Fatty Acids, and LOX Pathway Gene Expression of Two Lentinula edodes Mycelia. J. Fungi 2025, 11, 845. https://doi.org/10.3390/jof11120845
Yu C, Jiang J, Zhang M, Dong Q, Yang L, Zha L, Guo Q, Zhao Y. Comparative Analysis of Volatile Aroma Compounds, Fatty Acids, and LOX Pathway Gene Expression of Two Lentinula edodes Mycelia. Journal of Fungi. 2025; 11(12):845. https://doi.org/10.3390/jof11120845
Chicago/Turabian StyleYu, Changxia, Jun Jiang, Mengke Zhang, Qin Dong, Lin Yang, Lei Zha, Qian Guo, and Yan Zhao. 2025. "Comparative Analysis of Volatile Aroma Compounds, Fatty Acids, and LOX Pathway Gene Expression of Two Lentinula edodes Mycelia" Journal of Fungi 11, no. 12: 845. https://doi.org/10.3390/jof11120845
APA StyleYu, C., Jiang, J., Zhang, M., Dong, Q., Yang, L., Zha, L., Guo, Q., & Zhao, Y. (2025). Comparative Analysis of Volatile Aroma Compounds, Fatty Acids, and LOX Pathway Gene Expression of Two Lentinula edodes Mycelia. Journal of Fungi, 11(12), 845. https://doi.org/10.3390/jof11120845

