A New Insight into 6-Pentyl-2H-pyran-2-one against Peronophythora litchii via TOR Pathway
Abstract
:1. Introduction
2. Materials and Methods
2.1. Plant Materials, Cultural Media, and Reagents
2.2. Transcriptome Analysis
2.3. Identification of TOR Pathway-Related Genes in P. litchii
2.4. Molecular Docking
2.5. Transcriptional Activation Test
2.6. Targeted Deletion PlYY1 Gene by CRISPR/Cas 9
2.7. Phenotype Analysis
2.8. Pathogenicity Tests
2.9. The Sensitivity Determination of PlYY1 to 6PP
2.10. Data Analysis
3. Results
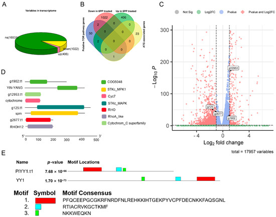
3.1. Analysis of Differentially Expressed Genes and Homologous Proteins of TOR Pathway in P. litchii
3.2. Binding Affinity Activity Analysis
3.3. Transcriptional Activation Analysis
3.4. PlYY1 Is Essential for Mycelium Growth, Sporangium Production and Zoosporogenesis
3.5. PlYY1 Has Not Affection for Oospore Development
3.6. Contributions of PlYY1 to the Pathogenesis of P. litchii
3.7. PlYY1 Promoted the Sensitivity of P. litchii to 6PP
4. Discussion
5. Conclusions
Supplementary Materials
Author Contributions
Funding
Institutional Review Board Statement
Informed Consent Statement
Data Availability Statement
Acknowledgments
Conflicts of Interest
Appendix A

References
- Jiang, Y.; Zhu, X.; Li, Y. Postharvest control of litchi fruit rot by Bacillus subtilis. LWT Food Sci. Technol. 2001, 34, 430–436. [Google Scholar] [CrossRef]
- Jiang, Y.; Wang, Y.; Song, L.; Liu, H.; Lichter, A.; Kerdchoechuen, O.; Joyce, D.; Shi, J. Postharvest characteristics and handling of litchi fruit—An overview. Aust. J. Exp. Agric. 2006, 46, 1541–1556. [Google Scholar] [CrossRef]
- Kong, G.; Chen, Y.; Deng, Y.; Feng, D.; Jiang, L.; Wan, L.; Li, M.; Jiang, Z.; Xi, P. The Basic Leucine Zipper Transcription Factor PlBZP32 Associated with the Oxidative Stress Response Is Critical for Pathogenicity of the Lychee Downy Blight Oomycete Peronophythora litchii. mSphere 2020, 5, e00261–e00320. [Google Scholar] [CrossRef] [PubMed]
- Wang, H.; Sun, H.; Ma, J.; Stammler, G.; Zhou, M. Fungicide effectiveness during the various developmental stages of Peronophythora litchii in vitro. J. Phytopathol. 2009, 157, 407–412. [Google Scholar] [CrossRef]
- Chi, P.; Pang, X.; Liu, R. On downy blight of Litchi chinensis (Sonn. I). The pathogen and its infection process. Acta. Phytopathol. Sin. 1984, 2, 113–119. [Google Scholar]
- Laugé, R.; De-Wit, P. Fungal avirulence genes: Structure and possible functions. Fungal. Genet. Biol. 1998, 24, 285–297. [Google Scholar] [CrossRef] [PubMed]
- Niazian, M.; Sabbatini, P. Traditional in vitro strategies for sustainable production of bioactive compounds and manipulation of metabolomic profile in medicinal, aromatic and ornamental plants. Planta 2021, 254, 111. [Google Scholar] [CrossRef]
- Demain, A. Microbial secondary metabolism: A new theoretical frontier for academia, a new opportunity for industry. Ciba. Found. Symp. 1992, 171, 3–16; discussion 16–23. [Google Scholar]
- Collins, R.; Halim, A. Characterization of the major aroma constituent of the fungus Trichoderma viride. J. Agric. Food Chem. 1972, 20, 437–438. [Google Scholar] [CrossRef]
- Claydon, N.; Allan, M.; Hanson, J.; Avent, A. Antifungal alkyl pyrones of Trichoderma harzianum. Trans. B Mycol. Soc. 1987, 88, 503–513. [Google Scholar] [CrossRef]
- Pezet, R.; Pont, V.; Tabacch, I. Simple analysis of 6-pentyl-α-pyrone, a major antifungal metabolite of Trichoderma spp., useful for testing the antagonistic activity of these fungi. Phytochem. Anal. 1999, 10, 285–288. [Google Scholar] [CrossRef]
- Chen, L.; Cui, Y.; Yang, X.; Zhao, D.; Shen, Q. An antifungal compound from Trichoderma harzianum SQR-T037 effectively controls Fusarium wilt of cucumber in continuously cropped soil. Australas. Plant Pathol. 2012, 41, 239–245. [Google Scholar] [CrossRef]
- El-Hasan, A.; Walker, F.; Schöne, J.; Buchenauer, H. Antagonistic effect of 6-pentyl-alpha-pyrone produced by Trichoderma harzianum toward Fusarium moniliforme. J. Plant. Dis. Prot. 2007, 114, 62–68. [Google Scholar] [CrossRef]
- Jin, X.; Guo, L.; Jin, B.; Zhu, S.; Mei, X.; Wu, Q.; Liu, T.; He, X. Inhibitory mechanism of 6-Pentyl-2H-pyran-2-one secreted by Trichoderma atroviride T2 against Cylindrocarpon destructans. Pestic. Biochem. Physiol. 2020, 170, 104683. [Google Scholar] [CrossRef] [PubMed]
- Tao, L.; Zhang, Y.; Li, Y.; Zhang, Z.; Chen, J. Antagonistic activity of volatile metabolites from Trichoderma asperellum. Sheng Wu Gong Cheng Xue Bao 2020, 36, 1181–1189. [Google Scholar]
- Hunter, T. When is a lipid kinase not a lipid kinase? When it is a protein kinase. Cell 1995, 83, 1–4. [Google Scholar] [CrossRef]
- Saxton, R.; Sabatini, D. mTOR signaling in growth, metabolism, and disease. Cell 2017, 168, 960–976. [Google Scholar] [CrossRef]
- Gonzalez, A.; Hall, M. Nutrient sensing and TOR signaling in yeast and mammals. EMBO J. 2017, 36, 397–408. [Google Scholar] [CrossRef] [PubMed]
- Loewith, R.; Jacinto, E.; Wullschleger, S. Two TOR complexes, only one of which is rapamycin sensitive, have distinct roles in cell growth control. Molecular. Cell 2002, 10, 457–468. [Google Scholar]
- Wullschleger, S.; Loewith, R.; Hall, M. TOR signaling in growth and metabolism. Cell 2006, 124, 471–484. [Google Scholar] [CrossRef]
- Noda, T.; Ohsumi, Y. Tor, a phosphatidylinositol kinase homologue, controls autophagy in yeast. J. Biol. Chem. 1998, 273, 3963–3966. [Google Scholar] [CrossRef]
- Pattingre, S.; Espert, L.; Biard-Piechaczyk, M.; Codogno-Biochimie, P. Regulation of macroautophagy by mTOR and Beclin 1 complexes. Biochimie 2008, 90, 313–323. [Google Scholar] [CrossRef]
- Beth, L.; Guido, K. Autophagy in the Pathogenesis of Disease. Cell 2008, 132, 27–42. [Google Scholar]
- Maiuri, M.; Galluzzi, L.; Morselli, E.; Kepp, O.; Malik, S.A.; Kroemer, G. Autophagy regulation by p53. Curr. Opin. Cell Biol. 2010, 22, 181–185. [Google Scholar] [CrossRef] [PubMed]
- Yu, F.; Gu, Q.; Yun, Y.; Yin, Y.; Xu, J.; Shim, W.; Ma, Z. The TOR signaling pathway regulates vegetative development and virulence in Fusarium graminearum. New Phytol. 2014, 203, 219–232. [Google Scholar] [CrossRef]
- Li, L.; Zhu, T.; Song, Y.; Luo, X.; Feng, L.; Zhuo, F.; Li, F.; Ren, M. Functional characterization of target of rapamycin signaling in Verticillium dahliae. Front. Microbiol. 2019, 10, 501. [Google Scholar] [CrossRef]
- Li, L.; Zhu, T.; Song, Y.; Luo, X.; Datla, R.; Ren, M. Target of rapamycin controls hyphal growth and pathogenicity through FoTIP4 in Fusarium oxysporum. Mol. Plant Pathol. 2021, 22, 1239–1255. [Google Scholar] [CrossRef] [PubMed]
- Xiong, F.; Liu, M.; Zhuo, F.; Yin, H.; Deng, K.; Feng, S.; Liu, Y.; Luo, X.; Feng, L.; Zhang, S.; et al. Hostinduced gene silencing of BcTOR in Botrytis cinerea enhances plant resistance to grey mould. Mol. Plant Pathol. 2019, 20, 1722–1739. [Google Scholar] [CrossRef] [PubMed]
- Gesabel, Y.; Antonio, D.; Manuel, S. Constitutive activation of TORC1 signalling attenuates virulence in the cross-kingdom fungal pathogen Fusarium oxysporum. Mol. Plant Pathol. 2022, 24, 289–301. [Google Scholar]
- Marroquin-Guzman, M.; Wilson, R. GATA-Dependent Glutaminolysis Drives Appressorium Formation in Magnaporthe oryzae by Suppressing TOR Inhibition of cAMP/PKA Signaling. PLoS Pathog. 2015, 11, e1004851. [Google Scholar] [CrossRef]
- Zhang, H.; Guo, L.; Li, Y.; Zhao, D.; Liu, L.; Chang, W.; Zhang, K.; Zheng, Y.; Hou, J.; Fu, C.; et al. TOP1α fine-tunes TOR-PLT2 to maintain root tip homeostasis in response to sugars. Nat. Plants 2022, 8, 792–801. [Google Scholar] [CrossRef] [PubMed]
- Blenis, J. TOR, the gateway to cellular metabolism, cell growth, and disease. Cell 2017, 171, 10–13. [Google Scholar] [CrossRef] [PubMed]
- Kraushaar, D.; Jin, W.; Maunakea, A.; Abraham, B.; Ha, M.; Zhao, K. Erratum to: Genome wide incorporation dynamics reveal distinct categories of turnover for the histone variant H3.3. Genome Biol. 2013, 17, 21. [Google Scholar] [CrossRef] [PubMed]
- Wang, Z.; Ke, Q.; Tao, K.; Li, Q.; Xia, Y.; Bao, J.; Chen, Q. Activity and Point Mutation G699V in PcoORP1 Confer Resistance to Oxathiapiprolin in Phytophthora colocasiae Field Isolates. J. Agric. Food Chem. 2022, 70, 14140–14147. [Google Scholar] [CrossRef]
- Liu, X.; Dong, J.; Liao, J.; Tian, L.; Qiu, H.; Wu, T.; Ge, F.; Zhu, J.; Shi, L.; Jiang, A. Establishment of CRISPR/Cas9 Genome Editing System in Peronophythora litchii. J. Fungi Res. 2020, 18, 181–188. [Google Scholar]
- Menand, B.; Meyer, C.; Robaglia, C. Plant growth and the TOR pathway. Curr. Top. Microbiol. Immunol. 2004, 279, 97–113. [Google Scholar]
- Huang, C.; Li, L.; Wang, L.; Bao, J.; Zhang, X.; Yan, J.; Wu, J.; Cao, N.; Wang, J.; Zhao, L.; et al. The Amino Acid Permease MoGap1 Regulates TOR Activity and Autophagy in Magnaporthe oryzae. Int. J. Mol. Sci. 2022, 23, 13663. [Google Scholar] [CrossRef]
- Liu, X.; Kim, C.; Yang, J.; Jemmerson, R.; Wang, X. Induction of apoptotic program in cell-free extracts: Requirement for dATP and cytochrome c. Cell 1996, 86, 147–157. [Google Scholar] [CrossRef]
- Roskoski, R. erk1/2 map kinases: Structure, function, and regulation. Pharmacol. Res. 2012, 66, 105–143. [Google Scholar] [CrossRef]
- Cox, A.; Der, C. the dark side of ras: Regulation of apoptosis. Oncogene 2003, 22, 8999–9006. [Google Scholar] [CrossRef]
- Verheul, T.; Hijfte, L.; Perenthaler, E.; Barakat, T. The Why of YY1: Mechanisms of Transcriptional Regulation by Yin Yang 1. Front. Cell Dev. Biol. 2020, 8, 592164. [Google Scholar] [CrossRef]
- Riggs, K.; Saleque, S.; Wong, K.; Merrell, K.; Lee, J.; Shi, Y.; Calame, K. Yin-yang 1 activates the c-myc promoter. Mol. Cell Biol. 1993, 13, 7487–7495. [Google Scholar] [PubMed]
- Shi, Y.; Seto, E.; Chang, L.; Shenk, T. Transcriptional repression by YY1, a human GLI-Krüippel-related protein, and relief of repression by adenovirus E1A protein. Cell 1991, 67, 377–388. [Google Scholar] [CrossRef] [PubMed]
- Petkova, V.; Romanowski, M.; Sulijoadikusumo, I.; Rohne, D.; Kang, P.; Shenk, T.; Usheva, A. Interaction between YY1 and the retinoblastoma protein. Regulation of cell cycle progression in differentiated cells. Biol. Chem. 2001, 276, 7932–7936. [Google Scholar] [CrossRef] [PubMed]
- Wang, H.; Hertlein, E.; Bakkar, N.; Sun, H.; Acharyya, S.; Wang, J.; Carathers, M.; Davuluri, R.; Guttridge, D. NF-kappaB regulation of YY1 inhibits skeletal myogenesis through transcriptional silencing of myofibrillar genes. Mol. Cell Biol. 2007, 27, 4374–4387. [Google Scholar] [CrossRef]
- Xu, T.; Purcel, M.; Zucchi, P.; Helentjaris, T.; Bogorad, L. TRM1, a YY1-like suppressor of rbcS-m3 expression in maize mesophyll cells. Proc. Natl. Acad. Sci. USA 2001, 98, 2295–2300. [Google Scholar] [CrossRef]
- Li, T.; Wu, X.; Li, H.; Song, J.; Liu, J. A Dual-Function Transcription Factor, AtYY1, Is a Novel Negative Regulator of the Arabidopsis ABA Response Network. Mol. Plant 2016, 9, 650–661. [Google Scholar] [CrossRef]
- Affar, E.; Gay, F.; Shi, Y.; Liu, H.; Huarte, M.; Wu, S.; Collins, T.; Li, E.; Shi, Y. Essential dosage dependent functions of the transcription factor yin yang 1 in late embryonic development and cell cycle progression. Mol. Cell Biol. 2006, 26, 3565–3581. [Google Scholar] [CrossRef]
- Taguchi, S.; Kawachi, Y.; Ishitsuka, Y.; Fujisawa, Y.; Furuta, J.; Nakamura, Y.; Xu, X.; Ikebe, D.; Kato, M.; Otsuka, F. Overexpression of the transcription factor YinYang-1 suppresses differentiation of HaCaT cells in three-dimensional cell culture. J. Investig. Dermatol. 2011, 131, 37–45. [Google Scholar] [CrossRef]







Disclaimer/Publisher’s Note: The statements, opinions and data contained in all publications are solely those of the individual author(s) and contributor(s) and not of MDPI and/or the editor(s). MDPI and/or the editor(s) disclaim responsibility for any injury to people or property resulting from any ideas, methods, instructions or products referred to in the content. |
© 2023 by the authors. Licensee MDPI, Basel, Switzerland. This article is an open access article distributed under the terms and conditions of the Creative Commons Attribution (CC BY) license (https://creativecommons.org/licenses/by/4.0/).
Share and Cite
Wu, Y.; Li, X.; Dong, L.; Liu, T.; Tang, Z.; Lin, R.; Norvienyeku, J.; Xing, M. A New Insight into 6-Pentyl-2H-pyran-2-one against Peronophythora litchii via TOR Pathway. J. Fungi 2023, 9, 863. https://doi.org/10.3390/jof9080863
Wu Y, Li X, Dong L, Liu T, Tang Z, Lin R, Norvienyeku J, Xing M. A New Insight into 6-Pentyl-2H-pyran-2-one against Peronophythora litchii via TOR Pathway. Journal of Fungi. 2023; 9(8):863. https://doi.org/10.3390/jof9080863
Chicago/Turabian StyleWu, Yinggu, Xinyu Li, Li Dong, Tong Liu, Zhengbin Tang, Runmao Lin, Justice Norvienyeku, and Mengyu Xing. 2023. "A New Insight into 6-Pentyl-2H-pyran-2-one against Peronophythora litchii via TOR Pathway" Journal of Fungi 9, no. 8: 863. https://doi.org/10.3390/jof9080863
APA StyleWu, Y., Li, X., Dong, L., Liu, T., Tang, Z., Lin, R., Norvienyeku, J., & Xing, M. (2023). A New Insight into 6-Pentyl-2H-pyran-2-one against Peronophythora litchii via TOR Pathway. Journal of Fungi, 9(8), 863. https://doi.org/10.3390/jof9080863
