Comparative Transcriptomic Analysis of Key Genes Involved in Citrinin Biosynthesis in Monascus purpureus
Abstract
:1. Introduction
2. Materials and Methods
2.1. Strain and Culture Methods
2.2. Quantitative Analysis and Strain Identification
2.3. Genome Sequencing and Assembly
2.4. Transcriptome Sequencing and Differential Gene Expression Analysis
2.5. Comparative Genomics Analysis and SNP Identification
2.6. Functional Annotation
2.7. Reverse Transcription Quantitative Real-Time PCR Analysis of Key Genes in Citrinin Biosynthesis
2.8. Statistical Analysis
3. Results and Discussion
3.1. Screening and Verification of High MPs-Producing M. purpureus Strains
3.2. Growth and Production Kinetics Analysis
3.3. Genome Sequencing and Annotation
3.4. Comparison of Secondary Metabolite Biosynthetic Gene Clusters in the Two Strains
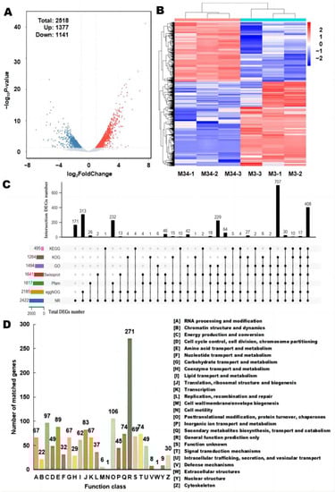
3.5. Transcriptome Sequencing Statistics, Quality Assessment, and Comparative Analysis
3.6. Functional Annotation of DEGs
3.6.1. KOG Functional Annotation
3.6.2. GO Functional Annotation Analysis
3.6.3. KEGG Pathway Enrichment
3.7. Analysis of the DEGs Involved in the Secondary Metabolisms of Strains M3 and M34
3.7.1. Differential Gene Expression in the CIT BGC
3.7.2. Differential Gene Expression Related to MPs
3.8. Differential Gene Expression of Transcription Factors
4. Conclusions
Supplementary Materials
Author Contributions
Funding
Institutional Review Board Statement
Informed Consent Statement
Data Availability Statement
Acknowledgments
Conflicts of Interest
References
- Huang, Y.-Y.; Liang, Z.-C.; Lin, X.-Z.; He, Z.-G.; Ren, X.-Y.; Li, W.-X.; Molnár, I. Fungal community diversity and fermentation characteristics in regional varieties of traditional fermentation starters for Hong Qu glutinous rice wine. Food Res. Int. 2021, 141, 110146. [Google Scholar] [CrossRef]
- Feng, S.-S.; Li, W.; Hu, Y.-J.; Feng, J.-X.; Deng, J. The biological activity and application of Monascus pigments: A mini review. Int. J. Food Eng. 2022, 18, 253–266. [Google Scholar] [CrossRef]
- Chai, X.; Ai, Z.; Liu, J.; Guo, T.; Wu, J.; Bai, J.; Lin, Q. Effects of pigment and citrinin biosynthesis on the metabolism and morphology of Monascus purpureus in submerged fermentation. Food Sci. Biotechnol. 2020, 29, 927–937. [Google Scholar] [CrossRef] [PubMed]
- He, J.; Jia, M.; Li, W.; Deng, J.; Ren, J.; Luo, F.; Bai, J.; Liu, J. Toward improvements for enhancement the productivity and color value of Monascus pigments: A critical review with recent updates. Crit. Rev. Food Sci. Nutr. 2021, 62, 7139–7153. [Google Scholar] [CrossRef] [PubMed]
- Farawahida, A.H.; Palmer, J.; Flint, S. Monascus spp. and citrinin: Identification, selection of Monascus spp. isolates, occurrence, detection and reduction of citrinin during the fermentation of red fermented rice. Int. J. Food Microbiol. 2022, 379, 109829. [Google Scholar] [CrossRef] [PubMed]
- Silva, L.J.G.; Pereira, A.T.; Pena, A.; Lino, C.M. Citrinin in Foods and Supplements: A Review of Occurrence and Analytical Methodologies. Foods 2020, 10, 14. [Google Scholar] [CrossRef]
- Shi, J.; Qin, X.; Zhao, Y.; Sun, X.; Yu, X.; Feng, Y. Strategies to enhance the production efficiency of Monascus pigments and control citrinin contamination. Process. Biochem. 2022, 117, 19–29. [Google Scholar] [CrossRef]
- Wei, S.; He, Y.; Yang, J.; Li, Y.; Liu, Z.; Wang, W. Effects of exogenous ascorbic acid on yields of citrinin and pigments, antioxidant capacities, and fatty acid composition of Monascus ruber. Lwt 2022, 154, 112800. [Google Scholar] [CrossRef]
- Liu, H.-Q.; Huang, Z.-F.; Yang, S.-Z.; Tian, X.-F.; Wu, Z.-Q. Inducing red pigment and inhibiting citrinin production by adding lanthanum(III) ion in Monascus purpureus fermentation. Appl. Microbiol. Biotechnol. 2021, 105, 1905–1912. [Google Scholar] [CrossRef] [PubMed]
- Liu, W.; An, C.-Y.; Shu, X.; Meng, X.; Yao, Y.; Zhang, J.; Chen, F.; Xiang, H.; Yang, S.; Gao, X.; et al. A Dual-Plasmid CRISPR/Cas System for Mycotoxin Elimination in Polykaryotic Industrial Fungi. ACS Synth. Biol. 2020, 9, 2087–2095. [Google Scholar] [CrossRef] [PubMed]
- Ghosh, S.; Dam, B. Genome shuffling improves pigment and other bioactive compound production in Monascus purpureus. Appl. Microbiol. Biotechnol. 2020, 104, 10451–10463. [Google Scholar] [CrossRef] [PubMed]
- Li, W.-L.; Hong, J.-L.; Lu, J.-Q.; Tong, S.-G.; Ni, L.; Liu, B.; Lv, X.-C. Comparative Transcriptomic and Metabolomic Analyses Reveal the Regulatory Effect and Mechanism of Tea Extracts on the Biosynthesis of Monascus Pigments. Foods 2022, 11, 3159. [Google Scholar] [CrossRef]
- Huang, D.; Wang, Y.; Zhang, J.; Xu, H.; Bai, J.; Zhang, H.; Jiang, X.; Yuan, J.; Lu, G.; Jiang, L.; et al. Integrative Metabolomic and Transcriptomic Analyses Uncover Metabolic Alterations and Pigment Diversity in Monascus in Response to Different Nitrogen Sources. Msystems 2021, 6, e00807-21. [Google Scholar] [CrossRef] [PubMed]
- Shi, J.; Zhao, W.; Lu, J.; Wang, W.; Yu, X.; Feng, Y. Insight into Monascus pigments production promoted by glycerol based on physiological and transcriptome analyses. Process. Biochem. 2021, 102, 141–149. [Google Scholar] [CrossRef]
- Tong, A.; Lu, J.; Huang, Z.; Huang, Q.; Zhang, Y.; Farag, M.A.; Liu, B.; Zhao, C. Comparative transcriptomics discloses the regulatory impact of carbon/nitrogen fermentation on the biosynthesis of Monascus kaoliang pigments. Food Chem. X 2022, 13, 100250. [Google Scholar] [CrossRef]
- Ouyang, W.; Liu, X.; Wang, Y.; Huang, Z.; Li, X. Addition of genistein to the fermentation process reduces citrinin production by Monascus via changes at the transcription level. Food Chem. 2021, 343, 128410. [Google Scholar] [CrossRef]
- Qiao, J.; He, X.; Wang, C.; Yang, H.; Xin, Z.; Xin, B.; Wang, J.; Dong, R.; Zeng, H.; Li, F. Transcriptome analysis revealing molecular mechanisms of enhanced pigment yield by succinic acid and fluconazole. Prep. Biochem. Biotechnol. 2022, 52, 990–1000. [Google Scholar] [CrossRef]
- Hong, J.-L.; Wu, L.; Lu, J.-Q.; Zhou, W.-B.; Cao, Y.-J.; Lv, W.-L.; Liu, B.; Rao, P.-F.; Ni, L.; Lv, X.-C. Comparative transcriptomic analysis reveals the regulatory effects of inorganic nitrogen on the biosynthesis of Monascus pigments and citrinin. RSC Adv. 2020, 10, 5268–5282. [Google Scholar] [CrossRef]
- Liang, B.; Du, X.-J.; Li, P.; Sun, C.-C.; Wang, S. Investigation of Citrinin and Pigment Biosynthesis Mechanisms in Monascus purpureus by Transcriptomic Analysis. Front. Microbiol. 2018, 9, 1374. [Google Scholar] [CrossRef]
- Yang, C.; Wu, X.; Chen, B.; Deng, S.; Chen, Z.; Huang, Y.; Jin, S. Comparative analysis of genetic polymorphisms among Monascus strains by ISSR and RAPD markers. J. Sci. Food Agric. 2017, 97, 636–640. [Google Scholar] [CrossRef]
- Chen, S.; Huang, Y.; Lu, D.; Yang, C. Effects of carbon and nitrogen sources on production of L, Idu pigments and citrinin in different characteristics of Monascus strains. China Condiment 2018, 43, 108–112. [Google Scholar]
- Yang, C.; Chen, Z.; Wu, X.; Deng, S.; Huang, Y.; Lu, D. Genomic analysis of ITS sequence for classification and determination of Monascus strains. J. Nucl. Agric. Sci. 2015, 29, 252–259. [Google Scholar]
- Lim, H.J.; Lee, E.; Yoon, Y.; Chua, B.; Son, A. Portable lysis apparatus for rapid single-step DNA extraction of Bacillus subtilis. J. Appl. Microbiol. 2016, 120, 379–387. [Google Scholar] [CrossRef] [PubMed]
- Li, R.; Zhu, H.; Ruan, J.; Qian, W.; Fang, X.; Shi, Z.; Li, Y.; Li, S.; Shan, G.; Kristiansen, K.; et al. De novo assembly of human genomes with massively parallel short read sequencing. Genome Res. 2010, 20, 265–272. [Google Scholar] [CrossRef] [PubMed]
- Li, R.; Li, Y.; Kristiansen, K.; Wang, J. SOAP: Short oligonucleotide alignment program. Bioinformatics 2008, 24, 713–714. [Google Scholar] [CrossRef] [PubMed]
- Bankevich, A.; Nurk, S.; Antipov, D.; Gurevich, A.A.; Dvorkin, M.; Kulikov, A.S.; Lesin, V.M.; Nikolenko, S.I.; Pham, S.; Prjibelski, A.D. SPAdes: A new genome assembly algorithm and its applications to single-cell sequencing. J. Comput. Biol. 2012, 19, 455–477. [Google Scholar] [CrossRef] [PubMed]
- Simpson, J.T.; Wong, K.; Jackman, S.D.; Schein, J.E.; Jones, S.J.; Birol, I. ABySS: A parallel assembler for short read sequence data. Genome Res. 2009, 19, 1117–1123. [Google Scholar] [CrossRef] [PubMed]
- Xie, L.; Xie, J.; Chen, X.; Tao, X.; Xie, J.; Shi, X.; Huang, Z. Comparative transcriptome analysis of Monascus purpureus at different fermentation times revealed candidate genes involved in exopolysaccharide biosynthesis. Food Res. Int. 2022, 160, 111700. [Google Scholar] [CrossRef] [PubMed]
- Li, H.; Durbin, R. Fast and accurate short read alignment with Burrows—Wheeler transform. Bioinformatics 2009, 25, 1754–1760. [Google Scholar] [CrossRef] [PubMed]
- McKenna, A.; Hanna, M.; Banks, E.; Sivachenko, A.; Cibulskis, K.; Kernytsky, A.; Garimella, K.; Altshuler, D.; Gabriel, S.; Daly, M.; et al. The Genome Analysis Toolkit: A MapReduce framework for analyzing next-generation DNA sequencing data. Genome Res. 2010, 20, 1297–1303. [Google Scholar] [CrossRef] [PubMed]
- Wang, K.; Li, M.; Hakonarson, H. ANNOVAR: Functional annotation of genetic variants from high-throughput sequencing data. Nucleic Acids Res. 2010, 38, e164. [Google Scholar] [CrossRef] [PubMed]
- Medema, M.H.; Blin, K.; Cimermancic, P.; De Jager, V.; Zakrzewski, P.; Fischbach, M.A.; Weber, T.; Takano, E.; Breitling, R. antiSMASH: Rapid identification, annotation and analysis of secondary metabolite biosynthesis gene clusters in bacterial and fungal genome sequences. Nucleic Acids Res. 2011, 39, W339–W346. [Google Scholar] [CrossRef]
- Shimizu, T.; Kinoshita, H.; Nihira, T. Identification and in vivo functional analysis by gene disruption of ctnA, an activator gene involved in citrinin biosynthesis in Monascus purpureus. Appl. Environ. Microb. 2007, 73, 5097–5103. [Google Scholar] [CrossRef] [PubMed]
- Liang, B.; Du, X.; Li, P.; Guo, H.; Sun, C.; Gao, J.; Wang, S. Orf6 gene encoded glyoxalase involved in mycotoxin citrinin biosynthesis in Monascus purpureus YY-1. Appl. Microbiol. Biotechnol. 2017, 101, 7281–7292. [Google Scholar] [CrossRef] [PubMed]
- Wan, Y.; Zhang, J.; Han, H.; Li, L.; Liu, Y.; Gao, M. Citrinin-producing capacity of Monascus purpureus in response to low−frequency magnetic fields. Process. Biochem. 2017, 53, 25–29. [Google Scholar] [CrossRef]
- He, Y.; Cox, R.J. The molecular steps of citrinin biosynthesis in fungi. Chem. Sci. 2016, 7, 2119–2127. [Google Scholar] [CrossRef] [PubMed]
- Li, Y.; Wang, N.; Jiao, X.; Tu, Z.; He, Q.; Fu, J. The ctnF gene is involved in citrinin and pigment synthesis in Monascus aurantiacus. J. Basic Microb. 2020, 60, 873–881. [Google Scholar] [CrossRef] [PubMed]
- Ning, Z.-Q.; Cui, H.; Xu, Y.; Huang, Z.-B.; Tu, Z.; Li, Y.-P. Deleting the citrinin biosynthesis-related gene, ctnE, to greatly reduce citrinin production in Monascus aurantiacus Li AS3.4384. Int. J. Food Microbiol. 2017, 241, 325–330. [Google Scholar] [CrossRef]
- Li, Y.; Tang, X.; Wu, W.; Xu, Y.; Huang, Z.; He, Q. The ctnG gene encodes carbonic anhydrase involved in mycotoxin citrinin biosynthesis from Monascus aurantiacus. Food Addit. Contam. Part A 2015, 32, 577–583. [Google Scholar] [CrossRef]
- Li, M.; Kang, L.; Ding, X.; Liu, J.; Liu, Q.; Shao, Y.; Molnár, I.; Chen, F. Monasone naphthoquinone biosynthesis and resistance in Monascus fungi. mBio 2020, 11, e02676-19. [Google Scholar] [CrossRef]
- Li, L.; Chen, F. Effects of mrpigG on Development and Secondary Metabolism of Monascus ruber M7. J. Fungi 2020, 6, 156. [Google Scholar] [CrossRef] [PubMed]
- Chen, W.; Feng, Y.; Molnár, I.; Chen, F. Nature and nurture: Confluence of pathway determinism with metabolic and chemical serendipity diversifies Monascus azaphilone pigments. Nat. Prod. Rep. 2019, 36, 561–572. [Google Scholar] [CrossRef] [PubMed]
- Hidalgo, P.I.; Poirier, E.; Ullán, R.V.; Piqueras, J.; Meslet-Cladière, L.; Coton, E.; Coton, M. Penicillium roqueforti PR toxin gene cluster characterization. Appl. Microbiol. Biotechnol. 2017, 101, 2043–2056. [Google Scholar] [CrossRef] [PubMed]
- Liu, J.; Wu, J.; Cai, X.; Zhang, S.; Liang, Y.; Lin, Q. Regulation of secondary metabolite biosynthesis in Monascus purpureus via cofactor metabolic engineering strategies. Food Microbiol. 2020, 95, 103689. [Google Scholar] [CrossRef] [PubMed]









| Sample | Total Scaffold Number (>500 bp) | Total Contig Number (>500 bp) | Sequence GC (%) | Genome Size (bp) | Gene Number | Total Gene Length (bp) | tRNA Number |
|---|---|---|---|---|---|---|---|
| M3 | 262 | 422 | 48.99 | 23,271,143 | 6062 | 9,013,874 | 128 |
| M34 | 295 | 449 | 49.00 | 23,263,192 | 6312 | 9,334,696 | 138 |
| Genes | Chromosome | Position | Ref | Alt | Qual Value | NR Annotation | Location | Type |
|---|---|---|---|---|---|---|---|---|
| MpigC | scaffold_1 | 351,367 | T | C | 518,198.55 | C-11-ketoreductase | M3 and M34 | Nonsynonymous |
| MpigB | scaffold_1 | 352,990 | T | C | 85,333.55 | transcription factor | M3 and M34 | Nonsynonymous |
| MpigB | scaffold_1 | 353,255 | A | G | 353,255.00 | transcription factor | M3 and M34 | Synonymous |
| MpigB | scaffold_1 | 353,748 | C | T | 353,748.00 | transcription factor | M3 and M34 | Synonymous |
| MpigA | scaffold_1 | 357,147 | A | C | 38,461.55 | nrPKS | M3 and M34 | Nonsynonymous |
| ctnR1 | scaffold_83 | 60,975 | G | A | 79,212.49 | CtnR1 WD repeat | M34 | Nonsynonymous |
| citB | scaffold_83 | 83,512 | G | A | 5595.49 | CitB oxygenase | M34 | Nonsynonymous |
Disclaimer/Publisher’s Note: The statements, opinions and data contained in all publications are solely those of the individual author(s) and contributor(s) and not of MDPI and/or the editor(s). MDPI and/or the editor(s) disclaim responsibility for any injury to people or property resulting from any ideas, methods, instructions or products referred to in the content. |
© 2023 by the authors. Licensee MDPI, Basel, Switzerland. This article is an open access article distributed under the terms and conditions of the Creative Commons Attribution (CC BY) license (https://creativecommons.org/licenses/by/4.0/).
Share and Cite
Huang, Y.; Yang, C.; Molnár, I.; Chen, S. Comparative Transcriptomic Analysis of Key Genes Involved in Citrinin Biosynthesis in Monascus purpureus. J. Fungi 2023, 9, 200. https://doi.org/10.3390/jof9020200
Huang Y, Yang C, Molnár I, Chen S. Comparative Transcriptomic Analysis of Key Genes Involved in Citrinin Biosynthesis in Monascus purpureus. Journal of Fungi. 2023; 9(2):200. https://doi.org/10.3390/jof9020200
Chicago/Turabian StyleHuang, Yingying, Chenglong Yang, István Molnár, and Shen Chen. 2023. "Comparative Transcriptomic Analysis of Key Genes Involved in Citrinin Biosynthesis in Monascus purpureus" Journal of Fungi 9, no. 2: 200. https://doi.org/10.3390/jof9020200
APA StyleHuang, Y., Yang, C., Molnár, I., & Chen, S. (2023). Comparative Transcriptomic Analysis of Key Genes Involved in Citrinin Biosynthesis in Monascus purpureus. Journal of Fungi, 9(2), 200. https://doi.org/10.3390/jof9020200

