Characterization of the Cassava Mycobiome in Symptomatic Leaf Tissues Displaying Cassava Superelongation Disease
Abstract
1. Introduction
2. Materials and Methods
2.1. Study Area and Field Collection of Diseased Leaves
2.2. Isolation of Fungi from Symptomatic Leaf Tissues
2.3. Pathogenicity Tests of Suspected Isolates
2.4. DNA Extraction from the Leaf Tissues
2.5. Amplicon Sequencing and Mycobiome Analysis
2.6. Data Analysis
3. Results
3.1. Description of Pathogenic and Non-Pathogenic Fungi in Symptomatic Cassava Leaves
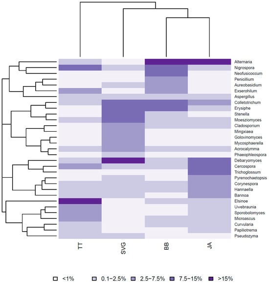
3.2. Characteristics of the Cassava Leaf Mycobiome from Symptomatic Tissue
4. Discussion
5. Conclusions
Supplementary Materials
Author Contributions
Funding
Data Availability Statement
Acknowledgments
Conflicts of Interest
References
- El-Sharkawy, M.A. Cassava Biology and Physiology. Plant Mol. Biol. 2004, 56, 481–501. [Google Scholar] [CrossRef] [PubMed]
- Lebot, V. Tropical Root and Tuber Crops: Cassava, Sweet Potato, Yams and Aroids; CABI: Wallingford, UK, 2020; pp. 73–88. [Google Scholar] [CrossRef]
- Robin, G.C.; Asiedu, F.; Lopez, V.; Extavour, V. Roots and Tubers Research and Development Activities in Countries of the Caribbean Community with a Focus on Cassava (Manihot esculenta Crantz). Univers. J. Agric. Res. 2018, 6, 214–230. [Google Scholar] [CrossRef]
- Legg, J.; Alvarez, E. Achieving Sustainable Cultivation of Cassava Volume 2. Burleigh Dodds Ser. Agric. Sci. 2017, 2, 213–244. [Google Scholar] [CrossRef]
- Fan, X.L.; Barreto, R.W.; Groenewald, J.Z.; Bezerra, J.D.P.; Pereira, O.L.; Cheewangkoon, R.; Mostert, L.; Tian, C.M.; Crous, P.W. Phylogeny and Taxonomy of the Scab and Spot Anthracnose Fungus Elsinoë (Myriangiales, Dothideomycetes). Stud. Mycol. 2017, 87, 1–41. [Google Scholar] [CrossRef] [PubMed]
- Donovan, P.D.; Gonzalez, G.; Higgins, D.G.; Butler, G.; Ito, K. Identification of Fungi in Shotgun Metagenomics Datasets. PLoS ONE 2018, 13, e0192898. [Google Scholar] [CrossRef] [PubMed]
- Appiah-Kubi, Z.; Apetorgbor, A.K.; Moses, E.; Quian, M.; Thompson, R.; Appiah-Kubi, D.; Abrokwa, L. Genetic Variability in Colletotrichum gloeosporioides (Penz.) Isolated from Cassava and Yam from Four Agro-Ecological Zones of Ghana. Greener J. Agric. Sci. 2015, 5, 132–140. [Google Scholar] [CrossRef][Green Version]
- Moses, E. The Role of Plant Pathology in Food Safety and Food Security; Springer: Berlin/Heidelberg, Germany, 2009; pp. 11–24. [Google Scholar] [CrossRef]
- Alicai, T.; Ndunguru, J.; Sseruwagi, P.; Tairo, F.; Okao-Okuja, G.; Nanvubya, R.; Kiiza, L.; Kubatko, L.; Kehoe, M.A.; Boykin, L.M. Cassava Brown Streak Virus Has a Rapidly Evolving Genome: Implications for Virus Speciation, Variability, Diagnosis and Host Resistance. Biorxiv 2016, 6, 053546. [Google Scholar] [CrossRef]
- Prasad, R.R.; Dean, M.R.U.; Alungo, B.; Chand, V.V. Prevalence and Incidence of Cassava (Manihot esculenta) Brown Leaf Spot Disease Caused by Cercospora heningsii in Macuata Province, Vanua Levu, Fiji. J. Agric. Sci. 2021, 13, 91. [Google Scholar] [CrossRef]
- Moses, E.; Opping, A.; Lamptey, J.N.L. Reaction of Local Accessions of Cassava to Diseases in Southern Ghana. Afr. Crop Sci. J. 2015, 23, 1. [Google Scholar]
- Zeigler, R.; Lozano, J. The Relationship of Some Elsinöe and Sphaceloma Species Pathogenic on Cassava and Other Euphorbiaceae in Central and South America. Phytopathology 1983, 73, 293. [Google Scholar] [CrossRef]
- Alvarez, E.; Mejia, J.; Valle, T. Molecular and Pathogenicity Characterization of Sphaceloma manihoticola Isolates from South-Central Brazil. Plant Dis. 2003, 87, 1322–1328. [Google Scholar] [CrossRef] [PubMed][Green Version]
- Alleyne, A.T. Cassava Superelongation Disease. In Cassava; Waisundara, V., Ed.; InTech: Rijeka, Croatia, 2018. [Google Scholar] [CrossRef]
- Reeder, R.; Kelly, P.; Hill, S.A.; Ramnarine, K. Superelongation Disease, Caused by Elsinoë brasiliensis, Confirmed on Cassava in Trinidad and Tobago. Plant Pathol. 2009, 58, 800. [Google Scholar] [CrossRef]
- Alvarez, E.; Molina, M. Characterizing the Sphaceloma Fungus, Causal Agent of Superelongation Disease in Cassava. Plant Dis. 2000, 84, 423–428. [Google Scholar] [CrossRef] [PubMed]
- Crous, P.W.; Hawksworth, D.L.; Wingfield, M.J. Identifying and Naming Plant-Pathogenic Fungi: Past, Present, and Future. Annu. Rev. Phytopathol. 2015, 53, 247–267. [Google Scholar] [CrossRef] [PubMed]
- Ray, M.; Ray, A.; Dash, S.; Mishra, A.; Achary, K.G.; Nayak, S.; Singh, S. Fungal Disease Detection in Plants: Traditional Assays, Novel Diagnostic Techniques and Biosensors. Biosens. Bioelectron. 2017, 87, 708–723. [Google Scholar] [CrossRef]
- Liu, K.-L.; Porras-Alfaro, A.; Kuske, C.R.; Eichorst, S.A.; Xie, G. Accurate, Rapid Taxonomic Classification of Fungal Large-Subunit RRNA Genes. Appl. Environ. Microb. 2012, 78, 1523–1533. [Google Scholar] [CrossRef]
- Stielow, J.B.; Lévesque, C.A.; Seifert, K.A.; Meyer, W.; Iriny, L.; Smits, D.; Renfurm, R.; Verkley, G.J.M.; Groenewald, M.; Chaduli, D.; et al. One Fungus, Which Genes? Development and Assessment of Universal Primers for Potential Secondary Fungal DNA Barcodes. Persoonia Mol. Phylogeny Evol. Fungi 2015, 35, 242–263. [Google Scholar] [CrossRef]
- Hariharan, G.; Prasannath, K. Recent Advances in Molecular Diagnostics of Fungal Plant Pathogens: A Mini Review. Front. Cell. Infect. Microbiol. 2021, 10, 600234. [Google Scholar] [CrossRef]
- Beeck, M.O.D.; Lievens, B.; Busschaert, P.; Declerck, S.; Vangronsveld, J.; Colpaert, J.V. Comparison and Validation of Some ITS Primer Pairs Useful for Fungal Metabarcoding Studies. PLoS ONE 2014, 9, e97629. [Google Scholar] [CrossRef]
- Frediansyah, A. Cassava: Biology, Production, and Use. In The Microbiome of Cassava (Manihot esculanta); Frediansyah, A., Ed.; InTech: Rijeka, Croatia, 2021. [Google Scholar]
- Singh, J.; Behal, A.; Singla, N.; Joshi, A.; Birbian, N.; Singh, S.; Bali, V.; Batra, N. Metagenomics: Concept, Methodology, Ecological Inference and Recent Advances. Biotechnol. J. 2009, 4, 480–494. [Google Scholar] [CrossRef]
- Heeger, F.; Wurzbacher, C.; Bourne, E.C.; Mazzoni, C.J.; Monaghan, M.T. Combining the 5.8S and ITS2 to Improve Classification of Fungi. Methods Ecol. Evol. 2019, 10, 1702–1711. [Google Scholar] [CrossRef]
- Anal, A.K.D.; Rai, S.; Singh, M.; Solanki, M.K. Phytobiomes: Current Insights and Future Vistas; Springer: Berlin/Heidelberg, Germany, 2020; pp. 81–104. [Google Scholar] [CrossRef]
- Pozo, M.J.; Zabalgogeazcoa, I.; de Aldana, B.R.V.; Martinez-Medina, A. Untapping the Potential of Plant Mycobiomes for Applications in Agriculture. Curr. Opin. Plant Biol. 2021, 60, 102034. [Google Scholar] [CrossRef] [PubMed]
- Alleyne, A.T.; Gilkes, J.M.; Briggs, G. Early Detection of Super-Elongation Disease in Manihot esculenta Crantz (Cassava) Using Molecular Markers for Gibberellic Acid Biosynthesis. Eur. J. Plant Pathol. 2014, 141, 27–34. [Google Scholar] [CrossRef]
- White, T.J.; Bruns, T.; Lee, S.; Taylor, J. PCR Protocols. Part. Three Genet. Evol. 1990, 7, 315–322. [Google Scholar] [CrossRef]
- Bolyen, E.; Rideout, J.R.; Dillon, M.R.; Bokulich, N.A.; Abnet, C.C.; Al-Ghalith, G.A.; Alexander, H.; Alm, E.J.; Arumugam, M.; Asnicar, F.; et al. Reproducible, Interactive, Scalable and Extensible Microbiome Data Science Using QIIME 2. Nat. Biotechnol. 2019, 37, 852–857. [Google Scholar] [CrossRef]
- R Core Team. R: A Language and Environment for Statistical Computing; R Foundation for Statistical Computing: Vienna, Austria, 2019; Available online: https://www.R-project.org/ (accessed on 1 August 2023).
- Zhang, L.; Zhang, J.; Wei, Y.; Hu, W.; Liu, G.; Zeng, H.; Shi, H. Microbiome-wide Association Studies Reveal Correlations between the Structure and Metabolism of the Rhizosphere Microbiome and Disease Resistance in Cassava. Plant Biotechnol. J. 2021, 19, 689–701. [Google Scholar] [CrossRef]
- Campo, B.V.H.; Hyman, G.; Bellotti, A. Threats to Cassava Production: Known and Potential Geographic Distribution of Four Key Biotic Constraints. Food Secur. 2011, 3, 329. [Google Scholar] [CrossRef]
- Chavez, V.A.; Milne, A.E.; Bosch, F.; van den Pita, J.; McQuaid, C.F. Modelling Cassava Production and Pest Management under Biotic and Abiotic Constraints. Plant Mol. Biol. 2021, 3, 8. [Google Scholar] [CrossRef]
- Lozano, J.C.; Nolt, B. Diseases of Cassava. Available online: https://www.apsnet.org/edcenter/resources/commonnames/Pages/Cassava.aspx (accessed on 13 August 2021).
- Brito, A.C.; Oliveira, S.A.S.; Oliveira, E.J. Genome-Wide Association Study for Resistance to Cassava Root Rot. J. Agric. Sci. 2017, 155, 1424–1441. [Google Scholar] [CrossRef]
- Pinto, V.E.F.; Patriarca, A. Alternaria species and Their Associated Mycotoxins. Methods Mol. Biol. 2017, 1542, 13–32. [Google Scholar]
- Mannaa, M.; Seo, Y.-S. Plants under the Attack of Allies: Moving towards the Plant Pathobiome Paradigm. Plants 2021, 10, 125. [Google Scholar] [CrossRef] [PubMed]
- Bass, D.; Stentiford, G.D.; Wang, H.-C.; Koskella, B.; Tyler, C.R. The Pathobiome in Animal and Plant Diseases. Trends Ecol. Evol. 2019, 34, 996–1008. [Google Scholar] [CrossRef] [PubMed]
- Nilsson, R.H.; Anslan, S.; Bahram, M.; Wurzbacher, C.; Baldrian, P.; Tedersoo, L. Mycobiome Diversity: High-Throughput Sequencing and Identification of Fungi. Nat. Rev. Microbiol. 2019, 17, 95–109. [Google Scholar] [CrossRef]
- Haridas, S.; Albert, R.; Binder, M.; Bloem, J.; LaButti, K.; Salamov, A.; Andreopoulos, B.; Baker, S.E.; Barry, K.; Bills, G.; et al. 101 Dothideomycetes Genomes: A Test Case for Predicting Lifestyles and Emergence of Pathogens. Stud. Mycol. 2020, 96, 141–153. [Google Scholar] [CrossRef]
- Rodriguez, P.A.; Rothballer, M.; Chowdhury, S.P.; Nussbaumer, T.; Gutjahr, C.; Falter-Braun, P. Systems Biology of Plant Microbiome Interactions. Mol. Plant 2019, 12, 804–821. [Google Scholar] [CrossRef]
- Trivedi, P.; Leach, J.E.; Tringe, S.G.; Sa, T.; Singh, B.K. Plant–Microbiome Interactions: From Community Assembly to Plant Health. Nat. Rev. Microbiol. 2020, 18, 607–621. [Google Scholar] [CrossRef]
- Toju, H.; Kurokawa, H.; Kenta, T. Factors Influencing Leaf- and Root-Associated Communities of Bacteria and Fungi across 33 Plant Orders in a Grassland. Biorxiv 2018, 10, 439646. [Google Scholar] [CrossRef]
- Qian, X.; Li, H.; Wang, Y.; Wu, B.; Wu, M.; Chen, L.; Li, X.; Zhang, Y.; Wang, X.; Shi, M.; et al. Leaf and Root Endospheres Harbor Lower Fungal Diversity and Less Complex Fungal Co-Occurrence Patterns Than Rhizosphere. Front. Microbiol. 2019, 10, 1015. [Google Scholar] [CrossRef] [PubMed]
- Badri, D.V.; Zolla, G.; Bakker, M.G.; Manter, D.K.; Vivanco, J.M. Potential Impact of Soil Microbiomes on the Leaf Metabolome and on Herbivore Feeding Behavior. New Phytol. 2013, 198, 264–273. [Google Scholar] [CrossRef]
- Grady, K.L.; Sorensen, J.W.; Stopnisek, N.; Guittar, J.; Shade, A. Assembly and Seasonality of Core Phyllosphere Microbiota on Perennial Biofuel Crops. Nat. Commun. 2019, 10, 4135. [Google Scholar] [CrossRef]
- Qian, X.; Duan, T.; Sun, X.; Zheng, Y.; Wang, Y.; Hu, M.; Yao, H.; Ji, N.; Lv, P.; Chen, L.; et al. Host Genotype Strongly Influences Phyllosphere Fungal Communities Associated with Mussaenda Pubescens Var. Alba (Rubiaceae). Fungal Ecol. 2018, 36, 141–151. [Google Scholar] [CrossRef]
- FAO; Corporation, C. IICA Cassava in the Caribbean Region; FAO: Rome, Italy, 2016. [Google Scholar]
- Andrews, J.H.; Spear, R.N.; Nordheim, E.V. Population Biology of Aureobasidium pullulans on Apple Leaf Surfaces. Can. J. Microbiol. 2002, 48, 500–513. [Google Scholar] [CrossRef]
- Freimoser, F.M.; Rueda-Mejia, M.P.; Tilocca, B.; Migheli, Q. Biocontrol Yeasts: Mechanisms and Applications. World J. Microbiol. Biotechnol. 2019, 35, 154. [Google Scholar] [CrossRef]
- Bömke, C.; Tudzynski, B. Diversity, Regulation, and Evolution of the Gibberellin Biosynthetic Pathway in Fungi Compared to Plants and Bacteria. Phytochemistry 2009, 70, 1876–1893. [Google Scholar] [CrossRef] [PubMed]
- McGrath, M.J.; Andrews, J.H. Role of Microbial Immigration in the Colonization of Apple Leaves by Aureobasidium pullulans. Appl. Environ. Microbiol. 2006, 73, 1277–1286. [Google Scholar] [CrossRef] [PubMed]
- Ferguson, M.E.; Shah, T.; Kulakow, P.; Ceballos, H. A Global Overview of Cassava Genetic Diversity. PLoS ONE 2019, 14, e0224763. [Google Scholar] [CrossRef]






| Country | Field Name | Sample ID | Local Plant Name | Location Latitude/Longitude |
|---|---|---|---|---|
| BB | Haymans | BBH1 | Red stick | 13.241298/−59.6288592 |
| Dukes | BBD2 | Red stick | 13.1901331/59.5916546 | |
| CARDI | BBC3 | Red stem | 13.076014/−59.5712249 | |
| Valley | BBV4 | Red stick | 13.1290087/59.5663905 | |
| Three Houses | BBT5 | Red stick | 13.1581469/59.4597395 | |
| Searles | BBS6 | Red stick | 13.0901029/59.5173527 | |
| Fisherpond | BBF7 | White Stick | 13.16639/−59.554403 | |
| JA | Wallen | JAWa1 | CM849 | 17.9450046/76.9167181 |
| Wallen | JAWa2 | MCOL-1505 | 17.9613046/76.9213466 | |
| Windsor | JAWi3 | Bra 383 | 18.3590873/77.6506805 | |
| Bernard Lodge | JABL4 | Bra 383 | 17.9740417/76.9264224 | |
| St Elizabeth | JAE5 | White Stem | 18.0515321/−77.759791 | |
| St Elizabeth | JAE6 | White Stem | 18.0515321/−77.759791 | |
| Montpelier | JAMP7 | MCOL-1505 | 18.3629545/77.9239346 | |
| TT | Freeport Centeno | TTF3 | CIAT | 10.4512865/61.4052487 |
| TTCe4 | Butter stick | 10.5980403/−61.318302 | ||
| Penal | TTPe5 | MMEX | 10.156948/−61.4336586 | |
| SVG | Queens Drive | SVGQ2 | Bowes | 13.1615637/61.2035787 |
| Layou | SVGL3 | a NA | 13.2005488/61.2625552 | |
| Bequia | SVGB4 | Bitter (white stem) | 13.0164531/61.2453087 | |
| Troumaca | SVGT5 | Butter stick | 13.2612914/61.2431145 |
| Scale | Symptoms |
|---|---|
| 0.0 | No plants with visible symptoms. |
| 1.0 | Minute flecks on the leaf surface. |
| 1.5 | Defined, circular chlorotic spots on the leaf surface. |
| 2.0 | Cankers on leaves or petioles. |
| 3.0 | Cankers on leaves, petioles, and stems, severe leaf distortion. |
| 4.0 | Elongation, cankers on leaves, petioles and stems, severe leaf distortion and scorching. |
| Island | Sample | N | Shannon |
|---|---|---|---|
| BB | BBH1 | 10 | 1.73 |
| BBD2 | 8 | 1.49 | |
| BBC3 | 6 | 1.14 | |
| BBV4 | 9 | 1.77 | |
| BBT5 | 7 | 1.06 | |
| BBS6 | 11 | 1.55 | |
| BBF7 | 4 | 0.96 | |
| SVG | SVGQ2 | 10 | 1.77 |
| SVGL3 | 17 | 2.38 | |
| SVGB4 | 8 | 1.84 | |
| SVGT5 | 4 | 0.69 | |
| TT | TTF3 | 13 | 1.71 |
| TTCe4 | 12 | 1.96 | |
| TTPe5 | 8 | 0.77 | |
| JA | JAWa1 | 6 | 1.04 |
| JAWa2 | 6 | 0.70 | |
| JAWi3 | 10 | 1.69 | |
| JABL4 | 9 | 1.80 | |
| JAE5 | 15 | 2.56 | |
| JAE6 | 15 | 2.34 | |
| JAMP7 | 6 | 0.65 |
| Fungi | Location | Base Mean | log2 Fold Change | Stat | p-Value |
|---|---|---|---|---|---|
| Neofusicoccum | BB-JA | 10.76 | 25.06 | 6.93 | 4.30 × 10−12 |
| Neofusicoccum | BB-SVG | 10.76 | 22.17 | 5.19 | 2.05 × 10−7 |
| Neofusicoccum | BB-TT | 10.76 | 20.83 | 4.42 | 9.84 × 10−6 |
| Alternaria | JA-SVG | 56.38 | 23.70 | 9.09 | 9.94 × 10−20 |
| Alternaria | TT-SVG | 56.38 | 19.19 | 6.15 | 7.60 × 10−10 |
| Alternaria | BB-SVG | 56.38 | 22.59 | 8.66 | 4.56 × 10−18 |
Disclaimer/Publisher’s Note: The statements, opinions and data contained in all publications are solely those of the individual author(s) and contributor(s) and not of MDPI and/or the editor(s). MDPI and/or the editor(s) disclaim responsibility for any injury to people or property resulting from any ideas, methods, instructions or products referred to in the content. |
© 2023 by the authors. Licensee MDPI, Basel, Switzerland. This article is an open access article distributed under the terms and conditions of the Creative Commons Attribution (CC BY) license (https://creativecommons.org/licenses/by/4.0/).
Share and Cite
Alleyne, A.; Mason, S.; Vallès, Y. Characterization of the Cassava Mycobiome in Symptomatic Leaf Tissues Displaying Cassava Superelongation Disease. J. Fungi 2023, 9, 1130. https://doi.org/10.3390/jof9121130
Alleyne A, Mason S, Vallès Y. Characterization of the Cassava Mycobiome in Symptomatic Leaf Tissues Displaying Cassava Superelongation Disease. Journal of Fungi. 2023; 9(12):1130. https://doi.org/10.3390/jof9121130
Chicago/Turabian StyleAlleyne, Angela, Shanice Mason, and Yvonne Vallès. 2023. "Characterization of the Cassava Mycobiome in Symptomatic Leaf Tissues Displaying Cassava Superelongation Disease" Journal of Fungi 9, no. 12: 1130. https://doi.org/10.3390/jof9121130
APA StyleAlleyne, A., Mason, S., & Vallès, Y. (2023). Characterization of the Cassava Mycobiome in Symptomatic Leaf Tissues Displaying Cassava Superelongation Disease. Journal of Fungi, 9(12), 1130. https://doi.org/10.3390/jof9121130

