How Poor Is Aphyllophoroid Fungi Diversity in the Boreal Urban Greenhouses of Eastern Europe?
Abstract
:1. Introduction
2. Materials and Methods
2.1. Study Area
2.2. Description of Greenhouses in the Three Cities
2.3. Anthropogenic Gradient
- Greenhouses: A total of 8 greenhouses in EKB were investigated, the total area was 0.61 ha. The average area of greenhouses was 0.08 ha (from 0.05 to 0.12 ha). Thus, a site of 0.08 ha was used as a model area. A total of 8 sites were studied in greenhouses. Outside the greenhouses, in forests and parks, we also studied sites with an area of 0.08 ha, i.e., radius of 16 m.
- Botanical Garden of the Ural Branch of the Russian Academy of Sciences: 20 sites, 0.08 ha each.
- City center of EKB: 20 sites, 0.08 ha each.
- Suburban forest park: 20 sites, 0.08 ha each.
- Old-growth forests in the vicinity of EKB: 20 sites, 0.08 ha each.
2.4. Mycological Research
2.5. Statistical Analysis
3. Results
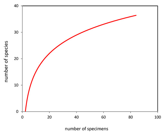
3.1. List of Fungal Species in the Greenhouses of the Three Cities
3.2. Fungal Diversity on Model Plots in Ekaterinburg along the Anthropogenic Gradient
4. Discussion
4.1. Aphyllophoroid Fungi in Greenhouses of the Three Boreal Cities
4.2. Fungal Diversity along Anthropogenic Gradient in Ekaterinburg
- However, despite the fact that, in the nemoral regions of Europe, the results were obtained for agaricoid macrofungi (humus saprobes), while our study was carried out in boreal Europe, mainly on wood-inhabiting and partially pathogenic and mycorrhizal aphyllophoroid macrofungi, some results were similar.
- In greenhouses, the list of species is poor compared to natural conditions, regardless of the time of study.
- Low similarity between greenhouses located in the boreal and nemoral parts of Europe. About half of all species are characterized by single finds.
- Despite the fact that 100% of plants in greenhouses are non-native, no more than 20% of the total lists of non-native saprobes, mycorrhizal and pathogenic macrofungi were collected.
- The number of fungal species is related to the plants age and selective effort.
5. Conclusions
Supplementary Materials
Author Contributions
Funding
Institutional Review Board Statement
Informed Consent Statement
Data Availability Statement
Acknowledgments
Conflicts of Interest
References
- Richardson, D.M.; Allsopp, N.; D’Antonio, C.M.; Milton, S.J.; Rejmánek, M. Plant invasions—The role of mutualisms. Biol. Rev. 2000, 75, 65–93. [Google Scholar] [PubMed]
- Desprez-Loustau, M.L. Alien fungi of Europe. In DAISIE Handbook of Non-Native Species in Europe; Springer: Dordrecht, The Netherlands, 2009; pp. 29–45. [Google Scholar]
- Monteiro, M.; Reino, L.; Schertler, A.; Essl, F.; Figueira, R.; Ferreira, M.T.; Capinha, C. A database of the global distribution of alien macrofungi. Biodivers. Data J. 2020, 8, e51459. [Google Scholar] [CrossRef] [PubMed]
- Motiejūnaitė, J.; Markovskaja, S.; Kutorga, E.; Iršėnaitė, R.; Kasparavičius, J.; Kačergius, A.; Lygis, V. Alien fungi in Lithuania: List of species, current status and trophic structure. Bot. Lith. 2017, 23, 139–152. [Google Scholar] [CrossRef]
- Desprez-Loustau, M.; Robin, C.; Buee, M.; Courtecuisse, R.; Garbaye, J.; Suffert, F.; Sache, I.; Rizzo, D. The fungal dimension of biological invasions. Trends Ecol. Evol. 2007, 22, 472–480. [Google Scholar] [CrossRef] [PubMed]
- Gubitz, C. A mycofloristic inventory in the greenhouses of the Ecological-Botanical Garden of the University of Bayreuth—Part 1. Z. Mykol. 2011, 77, 203–242. [Google Scholar]
- Pidlich-Aigner, H.; Hausknecht, A.; Scheuer, C. Annotated list of macromycetes found in the greenhouses of the Botanic Garden of the Institute of Botany in Graz (Austria), 1998–2001. Fritschiana 2002, 32, 49–61. [Google Scholar]
- Kotiranta, H.; Saarenoska, R.; Kytövuori, I. Aphyllophoroid fungi of Finland. A check-list with ecology, distribution, and threat categories. Norrlinia 2009, 19, 1–223. [Google Scholar]
- Kreisel, H. Global warming and mycoflora in the Baltic Region. Acta Mycol. 2006, 41, 79–94. [Google Scholar] [CrossRef]
- Szczepkowki, A.; Gierczyk, B.; Kujawa, A.; Dobrzyński, P. Macrofungal diversity of greenhouses at the Warsaw University Botanic Garden. Ecol. Quest. 2022, 33, 95–106. [Google Scholar]
- Kuthan, J. Mycoflora of large-scale greenhouse plantation of salad cucumbers. Česká Mykol. 1992, 46, 1–32. [Google Scholar]
- Mueller, G.M.; Schmit, J.P.; Leacock, P.R.; Buyck, B.; Cifuentes, J.; Desjardin, D.E.; Halling, R.E.; Hjortstam, K.; Iturriaga, T.; Larsson, K.-H.; et al. Global diversity and distribution of macrofungi. Biodivers. Conserv. 2007, 16, 37–48. [Google Scholar] [CrossRef]
- Bernicchia, A.; Gorjón, S.P. Fungi Europaei. Vol. 12. Corticiaceae s. l.; Candusso: Massimo, Italy, 2010. [Google Scholar]
- Gubitz, C. A mycofloristic inventory in the greenhouses of the Ecological-Botanical Garden of the University of Bayreuth—Part 2. Z. Mykol. 2012, 78, 9–52. [Google Scholar]
- Ryvarden, L.; Melo, I. Poroid fungi of Europe. Synop. Fungorum 2014, 31, 1–455. [Google Scholar]
- Gminder, A. First discoveries of Hydropus fluvialis, Lactocollybia cycadicola and Mycena neospeirea in Germany, and other interesting finds from the tropics houses of the Botanical Garden of Jena (Thuringia). Boletus 2005, 28, 1–17. [Google Scholar]
- Gubitz, C.; Hausknecht, A. Conocybe karinae, a new type of section Candidae (Bolbitiaceae, Agaricales) from the Ecological-Botanical Garden of the University of Bayreuth. Osterr. Z. Pilzkd. 2008, 17, 11–14. [Google Scholar]
- Gubitz, C. Two new species of Lepiota from the tropics houses of the Ecological-Botanical Garden of the Unversity of Bayreuth. Z. Mykol. 2008, 74, 135–146. [Google Scholar]
- Szczepkowski, A.; Gierczyk, B.; Kujawa, A. Greenhouses of botanical gardens as a habitat of non-native and native macrofungi: A case study in Poland. Cent. Eur. J. Biol. 2014, 9, 777–795. [Google Scholar]
- Pidlich-Aigner, H.; Hausknecht, A. Large mushrooms in the greenhouses of the Botanical Garden of the University of Graz. Österr. Z. Pilzkd. 2001, 10, 43–73. [Google Scholar]
- Lebedjeva, L.A. Mycophenological Observations in the Park and Greenhouses of the Main Botanical Garden; Botanical Materials of the Institute of Spore Plants of the Main Botanical Garden of Russia: Leningrad, Russia, 1922; Volume II–V, pp. 70–77. [Google Scholar]
- Lebedjeva, L.A. Mycophenological Observations in the Park and Greenhouses of the Main Botanical Garden; Botanical Materials of the Institute of Spore Plants of the Main Botanical Garden of Russia: Leningrad, Russia, 1922; Volume XIV–XX, pp. 147–156. [Google Scholar]
- Lebedjeva, L.A. Mycophenological Observations in the Park and Greenhouses of the Main Botanical Garden; Botanical Materials of the Institute of Spore Plants of the Main Botanical Garden of Russia: Leningrad, Russia, 1923; Volume XI–XV, pp. 174–179. [Google Scholar]
- Lebedjeva, L.A. Mycophenological Observations in the Park and Greenhouses of the Main Botanical Garden; Botanical Materials of the Institute of Spore Plants of the Main Botanical Garden of Russia: Leningrad, Russia, 1923; Volume XIX–XX, pp. 142–144. [Google Scholar]
- Lebedjeva, L.A. Mycophenological Observations in the Park and Greenhouses of the Main Botanical Garden; Botanical Materials of the Institute of Spore Plants of the Main Botanical Garden of Russia: Leningrad, Russia, 1924; Volume XX–XXI, pp. 62–64. [Google Scholar]
- Lebedjeva, L.A. Mycophenological Observations in the Park and Greenhouses of the Main Botanical Garden; Botanical Materials of the Institute of Spore Plants of the Main Botanical Garden of Russia: Leningrad, Russia, 1924; Volume XXV–XXVII, pp. 108–112. [Google Scholar]
- Bondartsev, A.S. Poroid Fungi of the European Part of the USSR and the Caucasus; Nauka: Moscow, Leningrad, USSR, 1953. [Google Scholar]
- Shiryaev, A.G. Two rare and interesting species of genus Physalacria at the Urals. Novitiates Syst. Plant. Non Vasc. 2007, 41, 167–173. [Google Scholar]
- Shiryaev, A.G. Annotated list of clavarioid fungi in the anthropogenic modified territories of the Urals. Bull. Ecol. For. Landsc. Sci. 2007, 8, 83–94. [Google Scholar]
- Shiryaev, A. Changes in the mycobiota of the Ural-Siberian region under the conditions of global warming and anthropogenic impact. Bull. Ecol. For. Landsc. Sci. 2008, 9, 67–83. [Google Scholar]
- Shiryaev, A.G.; Kotiranta, H.; Mukhin, V.A.; Stavishenko, I.V.; Ushakova, N.V. Aphyllophoroid Fungi of Sverdlovsk Region, Russia. In Biodiversity, Distribution, Ecology and the IUCN Threat Categories; Goshchitskiy Publication: Ekaterinburg, Russia, 2010. [Google Scholar]
- Ahti, T.; Hämet-Ahti, L.; Jalas, J. Vegetation zones and their sections in northwestern Europe. Ann. Bot. Fenn. 1968, 5, 167–211. [Google Scholar]
- Fick, S.E.; Hijmans, R.J. WorldClim 2: New 1-km spatial resolution climate surfaces for global land areas. Int. J. Clim. 2017, 37, 4302–4315. [Google Scholar]
- Mamaev, S.A. The Botanical Garden of the Ural Branch of the Russian Academy of Sciences is 70 Years Old (History of Development and a Brief Description of the Collections); UrB RAS Publication: Ekaterinburg, Russia, 2006. [Google Scholar]
- Arnautova, E. History of the glasshouse collections of the Peter the Great Botanical Garden. Hortus Bot. 2015, 1, 26–39. [Google Scholar]
- Yatsenko, O. Organizing tour activities in the New Greenhouse of the N.V. Tsitsin Main Botanical Garden. Hortus Bot. 2018, 1, 797–801. [Google Scholar] [CrossRef]
- Plants of the World Online. Kew Royal Botanical Garden Database. 2023. Available online: https://powo.science.kew.org/ (accessed on 27 May 2023).
- Andreeva, E.N.; Bakkal, I.Y.; Gorshkov, V.V.; Lynzunova, I.V.; Maznaya, E.A.; Neshataev, V.Y.; Neshataeva, V.Y.; Stavrova, N.I.; Yarmishko, V.T.; Yarmishko, M.A. Methods for Studying Forest Communities; SRIKh SPbSU Publication: St. Petersburg, Russia, 2002. [Google Scholar]
- Knudsen, H.; Vesterholt, J. Funga Nordica. In Agaricoid, Boletoid, Clavarioid, Cyphelloid and Gasteroid Genera, 2nd ed.; Nordsvamp: Copenhagen, Denmark, 2018. [Google Scholar]
- Novozhilov, Y.K.; Malysheva, V.F.; Malysheva, E.F.; Shchepin, O.N.; Azarov, D.V.; Zmitrovich, I.V.; Volobuev, S.V.; Kovalenko, A.E. Hidden diversity of fungi and fungus-like protists in nature ecosystems: Problems and prospects. Biosphere 2016, 8, 202–215. [Google Scholar]
- Index Fungorum. CABI Database. 2023. Available online: http://www.indexfungorum.org (accessed on 28 August 2023).
- Colwell, R.K.; Chao, A.; Gotelli, N.; Lin, S.-Y.; Xuan, M.C.; Chazdon, R.; Longino, J. Models and estimators linking individual-based and sample-based rarefication, extrapolation and comparison of assemblages. J. Plant Ecol. 2012, 5, 3–21. [Google Scholar]
- Good, I.J. Studies in the history of probability and statictics. XXXVII A.M. Turing’s statistical work in World War II. Biometrika 1979, 66, 393–396. [Google Scholar] [CrossRef]
- Shiryaev, A.G.; Zmitrovich, I.V.; Shiryaeva, O.S. New and rare Agaricomycetes on non-native trees in Ekaterinburg City (Russia). Mycol. Phytopathol. 2022, 56, 350–356. [Google Scholar]
- Bondartseva, M.A. Definitorum Fungorum Rossiae. Ordo Aphyllophorales. Fasc. 2; Nauka: St. Petersburg, Russia, 1998. [Google Scholar]
- Zmitrovich, I.V. Ordo Aphyllophorales. Fasc. 3. In Familia Atheliaceae et Amylocorticiaceae (Definitorum Fungorum Rossiae); KMK Publication: Moscow, Russia, 2008. [Google Scholar]
- Shiryaev, A.G.; Bulgakov, T.S.; Zmitrovich, I.V.; Shiryaeva, O.S.; Budimirov, A.S.; Dudka, V.A. New species of fungi for Sverdlovsk region (the Middle Urals, Russia) on non-native and aborigine woody plants. Mycol. Phytopathol. 2023, 57, 417–424. [Google Scholar]
- Trutnev, Y.P. (Ed.) Red Data Book of Russian Federation (Plants and Fungi); Ministry of Natural Resources and Ecology of the Russian Federation; KMK Publication: Moscow, Russia, 2008. [Google Scholar]
- Geltman, D.V. (Ed.) Red Data Book of Saint Petersburg; Committee for Nature Management, Environmental Protection and Ensuring Ecological Safety; Diton Publication: Saint Petersburg, Russia, 2018. [Google Scholar]
- Korytin, N.S. (Ed.) Red Data Book of Sverdlovsk Province: Animals, Plants and Fungi; Ministry of Nature Resources of Sverdlovsk Province; MIR Publication: Ekaterinburg, Russia, 2018. [Google Scholar]
- Sobolev, N.A. (Ed.) Red Data Book of Moscow City, 3rd ed.; Revised and Supplemented; Department Nature Management and Environmental Protection of Moscow City; OST PAK New Technology Publication: Moscow, Russia, 2022. [Google Scholar]
- Shiryaev, A.G. Climate continentality increases the beta diversity of macrofungal communities. Bot. Pacifica 2020, 9, 73–81. [Google Scholar]
- Shiryaev, A.G.; Kiseleva, O.A. Greenway planning in Ekaterinburg city: Unaccounted phytopathological problems of the urban strategy project. Contemp. Probl. Ecol. 2023, 16, 509–527. [Google Scholar]
- Shiryaev, A.G.; Zmitrovich, I.V.; Shiryaeva, O.S. Species richness of Agaricomycetes on hedge vines in Ekaterinburg City (Russia). Mycol. Phytopathol. 2021, 55, 340–352. [Google Scholar]
- Shiryaev, A.G.; Zmitrovich, I.V.; Bulgakov, T.S.; Shiryaeva, O.S.; Dorofeyeva, L.M. Global Warming Favors the Development of a Rich and Heterogeneous Mycobiota on Non-native Vines in a Boreal City under Continental Climate. Forests 2022, 13, 323. [Google Scholar] [CrossRef]
- Shiryaev, A.G.; Zmitrovich, I.V.; Zhao, P.; Senator, S.A.; Bulgakov, T.S. Fungal Diversity of Native and Alien Woody Leguminous Plants in the Middle Urals. Contemp. Probl. Ecol. 2023, 16, 402–427. [Google Scholar]






| Greenhouses | Year of Erection | Area, ha | Temperature in Winter/Summer, °C | Humidity in Winter/Summer, % | Major Collections |
|---|---|---|---|---|---|
| Peter the Great Botanical Garden (SPB) | 110 | 1.0 | 12–21/* | **/40–70 | Musa, Punica, Coffea, Camellia, Fuchsia, Bougainvillea, Dicksonia, Cyathea, Cibotium, Fuchsia, Plumeria, Begonia, Agathis |
| Tsitsin Main Botanical Garden (MSC) | 40 | 1.0 | 12–20/* | **/40–80 | Nerium, Dicksonia, Cyathea, Cibotium, Cycadopsida, Ficus, Crinum, Hibiscus, Begonia, Cycas, Passiflora, Anthurium, Pellea |
| Botanical Garden of the UrB RAS (EKB) | 53 | 0.61 | 13–16/* | **/35–70 | Citrus, Dicksonia, Cyathea, Musa, Punica, Coffea, Camellia, Fuchsia, Bougainvillea, Brunfelsia, Olea, Platycerium, Camellia, Agave |
| Species | Trophic Group | City | Information | ||
|---|---|---|---|---|---|
| SPB | MSC | EKB | |||
| Abortiporus biennis (Bull.) Singer | Sap | 1 | EKB: at the base of Dypsis lutescens (H. Wendl.) Beentje et J.Dransf. (Arecaceae) and on woody box. | ||
| Antrodia gossypium (Speg.) Ryvarden | Sap | 1 | 1 | 3 | SPB: on dead part of deciduous tree/MSC: at the base of Ginkgo biloba L. (Ginkgoaceae)/EKB: at the base of Cryptomeria japonica (Thunb. ex L.f.) D.Don (Cupressaceae); on Ficus carica L. (Moraceae); on dead part of Eriobotrya japonica (Thunb.) Lindl. (Rosaceae) |
| Athelia bombacina (Link) Pers. | Sap | 1 | MSC: on dead part of Cycas revoluta Thunb. (Cycadaceae) | ||
| Athelia epiphylla Pers. | Sap | 2 | EKB: on dead petioles of Pteris sp. (Pteridiaceae); on root neck of Strelitzia reginae Banks ex Aiton (Strelitziaceae). | ||
| Athelia rolfsii (Curzi) C.C. Tu et Kimbr. | Pat | 1 | EKB: at the base of Hedera helix L. (Araliaceae). | ||
| Bjerkandera adusta (Willd.) P. Karst. | Sap | 2 | 2 | MSC: at the base of Berberis rotundifolia Poepp. et Endl. (Berberiaceae); on dead stem of Eleodendron croceum (Thunb.) DC. (Celastraceae)/EKB: dead branch of Laurus nobilis L. (Lauraceae); at the base of Ceratonia siliqua L. (Fabaceae). | |
| Botryobasidium conspersum J. Erikss. | Sap | 1 | SPB: on dead branch of Vitis vinifera L. (Vitaceae). | ||
| Brevicellicium olivascens (Bres.) K.H. Larss. et Hjortstam | Sap | 1 | EKB: at the base of Pteris sp. (Pteridiaceae). | ||
| Byssomerulius corium (Pers.) Parmasto | Sap | 1 | 1 | SPB: at the base of Hedera helix L. (Araliaceae)/MSC: at the base of Quercus acuta Thunb. (Fagaceae). | |
| Ceratobasidium cornigerum (Bourdot) D.P. Rogers | Sap | 1 | 2 | MSC: at the base of Cordyline banksii Hook f. (Asparagaceae)/EKB: base of Musa basjoo Siebold et Zucc. ex Iinuma (Musaceae); base of Prunus laurocerasus L. (Rosaceae). | |
| Cerioporus varius (Pers.) Zmitr. et Kovalenko | Sap | 1 | SPB: on dead part of deciduous tree. | ||
| Ceriporia viridans (Berk. et Broome) Donk | Sap | 1 | EKB: on dead branch of Citrus × sinensis (L.) Osbeck (Rutaceae). | ||
| Clavulina cinerea (Bull.) J. Schröt. | Myc | 1 | SPB: at the base and on the roots of alive Nerium oleander L. (Apocynaceae). | ||
| Clavulina ornatipes (Peck) Corner | Myc | 1 | EKB: on the roots of Magnolia obovata Thynb. (Magnoliaceae). | ||
| Clavulinopsis aurantiocinnabarina (Schwein.) Corner | Sap | 1 | EKB: on the roots of Magnolia obovata Thunb. (Magnoliaceae) and Cryptomeria japonica (Thunb. ex L.f.) D.Don (Cupressaceae). | ||
| Coniophora arida (Fr.) P. Karst. | Sap | 1 | 2 | MSC: at the base of Ginkgo biloba L. (Ginkgoaceae)/EKB: dry base of Cereus repandus Mill. (Cactaceae); at the base of Ligustrum ovalifolium Hassk. (Oleaceae). | |
| Coniophora puteana (Schumach.) P. Karst. | Sap | 2 | 3 | MSC: at the base of Pittosporum tobira (Thunb.) W.T.Aiton (Pittosporaceae); dead part of Cordyline pumilio Hook.f. (Asparagaceae)/EKB: at the base of Cupressus sempervirens L. (Cupressaceae); dead base of Pteris sp. (Pteridiaceae); base of Dendrobium nobile Lindley (Orchidaceae). | |
| Cylindrobasidium evolvens (Fr.) Jülich | Sap | 2 | 5 | MSC: broken branch of Acca sellowiana (O.Berg) Burret (Myrtaceae); at the base of fern (Pteridiaceae)/EKB: on dead stem of Hedera helix L. (Araliaceae); dead leave of Agave americana L. (Asparagales); dead branch of Bougainvillea spectabilis Willd. (Nyctaginaceae); dead branch of Hydrangea macrophylla (Thunb.) Ser. (Hydrangeaceae); dead petioles of Cycas revoluta Thunb. (Cycadaceae). | |
| Flaviporus brownii (Humb.) Donk | Sap | 1 | SPB: on dead deciduous tree and box wall (Bondartsev, 1953). | ||
| Ganoderma applanatum (Pers.) Pat. | Sap | 1 | EKB: at the base of Coffea arabica L. (Rubiaceae). | ||
| Helicobasidium purpureum (Tul.) Pat. | Pat | 1 | MSC: at the base of Asparagus falcatus (L.) Druce (Asparagales). | ||
| Hymenochaete rheicolor (Mont.) Lév. | Sap | 1 | MSC: at the base of Sparmannia africana L.f. (Malvaceae). | ||
| Hymenochaete tabacina (Fr.) Lev. | Sap | 1 | 1 | SPB: at the base of deciduous tree/MSC: on dead part of Citrus reticulata Blanco (Rutaceae). | |
| Hyphodontia arguta (Fr.) J. Erikss. | Sap | 1 | 2 | 3 | SPB: on dead branch of Citrus × sinensis (L.) Osbeck (Rutaceae)/MSC: on the leaves of Sabal palmetto (Walter) Lodd. ex Schult. et Schult.f. (Arecaceae) ; at the base of Ficus lyrata Warb. (Moraceae)/EKB: dead part of Monstera deliciosa Liebm. (Araceae); on rotten part of Lepidozamia peroffskyana Regel (Zamiaceae); on dead stem of Hedera helix L. (Araliaceae). |
| Hypochniciellum ovoideum (Jülich) Hjortstam | Sap | 1 | EKB: at the base of Tetrastigma voinierianum (Sallier) Pierre ex Gagnep. (Vitaceae). | ||
| Lentinus brumalis (Pers.) Zmitr. | Sap | 1 | 1 | SPB: dead branch of Laurus nobilis L. (Lauraceae)/MSC: at the base of Acca sellowiana (O.Berg) Burret (Myrtaceae). | |
| Leptosporomyces raunkiaeri (M.P. Christ.) Jülich | Sap | 1 | EKB: at the base and dead roots of Chamaerops humilis L. (Arecaceae). | ||
| Lindtneria trachyspora (Bourdot et Galzin) Pilát | Sap | 1 | MSC: at the base of Drimys granadensis L.f. (Winteraceae). | ||
| Lyomyces crustosus (Pers.) P. Karst. | Sap | 4 | EKB: on dead stem of Hedera helix L. (Araliaceae); at the base of Pteris sp. (Pteridiaceae); dead stem of Monstera deliciosa Liebm. (Araceae); dead base of Aspedistra lurida Ker Gawl. (Asparagaceae). | ||
| Lyomyces erastii (Saaren. et Kotir.) Hjortstam et Ryvarden | Sap | 2 | 3 | MSC: on dead leaf of Washingtonia robusta H. Wendl. (Arecaceae); on dead stem of Vitis vinifera L. (Vitaceae)/EKB: dead branch of at the base of Ginkgo biloba L. (Ginkgoaceae); dead root of Philodendron bipinnatifidum Schott ex Endl. (Araceae); on dead branch of Psidium guajava L. (Myrtaceae). | |
| Lyomyces sambuci (Pers.) P. Karst. | Sap | 1 | 3 | 6 | SPB: at the base of deciduous tree/MSC: on dead branch of Elaeodendron capense Eckl. et Zeyh. (Celastraceae); dead branch of Citrus maxima (Burm.) Merr. (Rutaceae); dead base of Clivia miniata (Lindl.) Regel. (Amaryllidaceae)/EKB: On dead twig of Citrus medica L. (Rutaceae); on dead branch of Acca sellowiana (O.Berg) Burret (Myrtaceae); at the base of Ficus carica L. (Moraceae); at the base of Musa maclayi F.Muell. ex Mikl.-Maclay (Musaceae); on dead petioles of Blechnum brasiliense Desv. (Blechnaceae); on dead base of Strelitzia reginae Banks ex Aiton (Strelitziaceae). |
| Microporus xanthopus (Fr.) Kuntze | Sap | 1 | EKB: on woody box made of East-Asian Carpinus cordata Blume (Betulaceae) where grew Magnolia obovata Thunb. (Magnoliaceae). | ||
| Peniophora cinerea (Pers.) Cooke | Sap | 1 | 3 | 5 | SPB: on twig of deciduous tree/MSC: on branch of Laurus novocanariensis Rivas Mart., Lousa, Fern. Prieto, E.Diaz, J.C.Costa et C.Aguiar (Lauraceae); on dead branch of Eucalyptus oblique L’Her. (Myrtales); on dead part of Paphiopedilum haynaldianum (Rchb.f.) Stein (Orchidaceae)/ EKB: on dead stem of Vitis vinifera L. (Vitaceae); on dead twig of Citrus limon (L.) Osbeck. (Rutaceae); on dead branch of Ficus carica L. (Moraceae); on dead stem of Aloe arborescens Mill. (Asphodelaceae); on dead stem of Heptapleurum arboricola Hayata (Araliaceae). |
| Physalacria cryptomeriae Berthier et Rogerson | Sap | 1 | EKB: on dead twigs of Cryptomeria japonica (Thunb.ex L.f.) D.Don (Cupressaceae). | ||
| Physalacria orientalis (Kobayasi) Berthier | Sap | 2 | EKB: on dead branches and rotten base of Magnolia grandiflora L. (Magnoliaceae); at the base of Grevillea robusta A.Cunn. ex R.Br. (Proteaceae). | ||
| Piloderma byssinum (P. Karst.) Jülich | Myc | 2 | 3 | MSC: at the base of Ocotea foetens (Aiton) Baill. (Lauraceae); dead branch of Nerium oleander L. (Apocynaceae)/EKB: at the base of Cryptomeria japonica (Thunb.ex L.f.) D.Don (Cupressaceae); at the base of Phoenix roebelenii T.Anderson (Arecaceae); on the rotten base of Iris japonica Thunb. (Iridaceae). | |
| Ramariopsis minutula (Bourdot et Galzin) R.H. Petersen | Sap | 1 | MSC: on the roots of Dicksonia fibrosa Colenso (Dicksoniaceae). | ||
| Ramariopsis kunzei (Fr.) Corner | Sap | 1 | 1 | 2 | SPB: on the roots of Blechnum brasiliense Desv. (Blechnaceae)/MSC: on the roots and at the base of Olearia tomentosa (J.C.Wendl.) DC. (Ateraceae)/EKB: on the roots and at the base of Abutilon darwinii Hook.f. (Malvaceae); on the roots of Ilex crenata Thunb. (Aquifoliaceae). |
| Rhizoctonia fusispora (J. Schröt.) Oberw., R. Bauer, Garnica et R. Kirschner | Sap | 1 | 2 | MSC: on the roots and bark of Petrea volubilis L. (Verbenaceae)/EKB: at the base of Taxus baccata L. (Taxaceae); on the soil and roots of Casuarina equisetifolia L. (Casuarinaceae). | |
| Rigidoporus lineatus (Pers.) Ryvarden | Sap | 1 | EKB: at the base of Eucalyptus sp. (Myrtaceae) and the wall of a clay pot brought in 1958 from Batumi Botanical Garden. Fruitbodies were collected in 2002. | ||
| Scopuloides rimosa (Cooke) Jülich | Sap | 1 | SPB: at the base of deciduous tree. | ||
| Sistotrema brinkmannii (Bres.) J. Erikss. | Sap | 2 | EKB: at the base of Casuarina equisetifolia L. (Casuarinaceae); at the base of Musa basjoo Siebold and Zucc. ex Iinuma (Musaceae). | ||
| Sertulicium niveocremeum (Höhn. et Litsch.) Spirin et K.H. Larss. | Sap | 2 | EKB: at the base of Grevillea robusta A.Cunn. ex R.Br. (Proteaceae); at the base of Cinnamomum verum J.Presl. (Lauraceae). | ||
| Subulicystidium longisporum (Pat.) Parmasto | Sap | 1 | SPB: on rotten part of Vitis vinifera L. (Vitaceae). | ||
| Thanatephorus terrigenus (Bres.) G.Langer | Sap | 1 | MSC: at the base of Meryta sinclairii (Hook.f.) Seem. (Araliaceae). | ||
| Thelephora palmata (Scop.) Fr. | Myc/Pat | 1 | MSC: at the base and roots of Myrsine africana L. (Primulaceae). | ||
| Thelephora terrestris Ehrh. ex Fr. | Myc/Pat | 1 | SPB: at the base of deciduous tree. | ||
| Tomentella cinerascens (P. Karst.) Höhn. et Litsch. | Myc | 1 | MSC: at the base of Acca sellowiana (O.Berg) Burret (Myrtaceae). | ||
| Tomentella lapida (Pers.) Stalpers | Myc | 1 | EKB: at the base of Magnolia grandiflora L. (Magnoliaceae). | ||
| Tomentella radiosa (P. Karst.) Rick | Myc | 2 | EKB: at the base of Manihot esculenta Crantz. (Euphorbiaceae); at the base of Musa basjoo Siebold et Zucc. ex Iinuma (Musaceae). | ||
| Trametes ochracea (Pers.) Gilb. et Ryvarden | Sap | 1 | 2 | MSC: at the base of Uncarina grandidieri (Baill.) Stapf (Pedaliaceae)/EKB: at the base of Ginkgo biloba L. (Ginkgoaceae); at the base of Ficus carica L. (Moraceae). | |
| Trechispora nivea (Pers.) K. H. Larss. | Sap | 1 | SPB: at the base of fern. | ||
| Trechispora farinacea (Pers.) Liberta | Sap | 1 | 1 | 2 | SPB: at the base of Dicksonia fibrosa Colenso (Dicksoniaceae)/MSC: at the base of Eriobotrya japonica (Thunb.) Lindl. (Rosaceae)/EKB: at the base of Myriocarpa cordifolia Liebm. (Urticaceae); on the dead base of Zingiber officinale Roscoe (Zingiberaceae). |
| Typhula micans (Pers.) Berthier | Sap | 1 | 2 | MSC: at the dead base of Dianella sp. (Asphodelaceae)/EKB: on dead part of Brasiliopuntia brasiliensis (Wild.) A.Berger (Cactaceae); on dead stem of Sonchus canariensis (Sch. Bip.) Boulo (Asteraceae). | |
| Xylodon asper (Fr.) Hjortstam et Ryvarden | Sap | 2 | EKB: at the base of Agave tequilana F.A.Webber (Asparagaceae); at the base of Tetrastigma voinierianum (Sallier) Pierre ex Gagnep. (Vitaceae). | ||
| Xylodon detriticus (Bourdot) K.H. Larss., Viner et Spirin | Sap | 3 | EKB: on dead base of Strelitzia nicolai Regel et K.Koch (Strelitziaceae); at the base of Ficus carica L. (Moraceae); on dead base of Ruscus aculeatus L. (Asparagaceae). | ||
| Xylodon flaviporus (Berk. et M.A. Curtis ex Cooke) Riebesehl et Langer | Sap | 2 | 5 | MSC: on dead parts of Distilium racemosum Siebold et Zucc. (Hamamelidaceae); at the base of Barberis rotundifolia (Rosaceae)/EKB: on dead branch of Carica papaya L. (Caricaceae); on dead part of Cereus repandus Mill. (Cactaceae); on dead branch of Nolina recurvata Lem. (Asparagaceae); on dead stem of Ficus elastic Roxb. ex Hornem. (Moraceae); at the base of Cycas revoluta Thunb. (Cycadaceae). | |
| Xylodon raduloides Riebesehl et Langer | Sap | 2 | EKB: on dead roots of Monstera deliciosa Liebm. (Araceae); on dead stem of Pancratium L. (Amaryllidaceae). | ||
| Total: | 17 | 39 | 84 | ||
| Parameter | Fungal Trophic Group | Total | |||
|---|---|---|---|---|---|
| Saprobes | Pathogens | Mycorrhizal | |||
| Plants | Woody | 102/72.8 | 4/2.8 | 9/6.4 | 115/82.1 |
| Gymnosperms | 9/6.4 | 0/0 | 0/0 | 9/6.4 | |
| Angiosperms | 66/14.1 | 2/1.4 | 8/5.7 | 75/53.6 | |
| Arborescent | 27/19.3 | 2/1.4 | 1/0.7 | 30/21.4 | |
| Herbaceous | 25/17.8 | 0/0 | 0/0 | 25/17.8 | |
| Evergreen | 15/10.7 | 0/0 | 0/0 | 15/10.7 | |
| Ferns | 10/7.1 | 0/0 | 0/0 | 10/7.1 | |
| Annual | 0/0 | 0/0 | 0/0 | 0/0 | |
| Total | 127/90.7 | 4/2.8 | 9/6.4 | 140/100 | |
| Parameter | Plot | ||||
|---|---|---|---|---|---|
| Greenhouses | Arboretum of Botanical Garden UrB RAS | City Center | Suburbs Forests | Old-Growth Forests | |
| Number of sites | 8 | 20 | 20 | 20 | 20 |
| Average size of site, ha | 0.08 | 0.08 | 0.08 | 0.08 | 0.08 |
| Total size, ha | 0.61 | 1.55 | 1.62 | 1.51 | 1.65 |
| Share of non-native tree species, % | 100 | 88 (100–72) | 73 (100–48) | 42 (79–26) | 0 |
| Total number of fungal species | 39 | 86 | 43 | 64 | 68 |
| Average number of fungal species per site | 5.9 (2–8) | 18.3 (13–25) | 7.7 (4–12) | 15.8 (12–21) | 18.1 (11–24) |
| Menhinick Index | 4.19 | 3.53 | 4.02 | 4.99 | 5.58 |
| Shannon Index | 3.48 | 3.31 | 3.54 | 3.88 | 4.42 |
| Jaccuard Index | 0.08 (0–0.24) | 0.38 (0.25–0.46) | 0.32 (0.24–0.40) | 0.57 (0.49–0.68) | 0.62 (0.58–0.83) |
| Whittaker Index | 5.6 | 3.7 | 4.6 | 3.0 | 2.7 |
| Morisita-Horn Index | 0.04 | 0.19 | 0.18 | 0.24 | 0.30 |
| Total number of non-native fungal species | 8 | 9 | 3 | 1 | 0 |
| Share of non-native fungal species, % | 20.5 | 9.5 | 6.9 | 1.6 | 0 |
| Species richness of non-native fungi, ha | 13.1 | 5.8 | 1.8 | 0.7 | 0 |
Disclaimer/Publisher’s Note: The statements, opinions and data contained in all publications are solely those of the individual author(s) and contributor(s) and not of MDPI and/or the editor(s). MDPI and/or the editor(s) disclaim responsibility for any injury to people or property resulting from any ideas, methods, instructions or products referred to in the content. |
© 2023 by the authors. Licensee MDPI, Basel, Switzerland. This article is an open access article distributed under the terms and conditions of the Creative Commons Attribution (CC BY) license (https://creativecommons.org/licenses/by/4.0/).
Share and Cite
Shiryaev, A.G.; Zmitrovich, I.V.; Senator, S.A.; Minogina, E.N.; Tkachenko, O.B. How Poor Is Aphyllophoroid Fungi Diversity in the Boreal Urban Greenhouses of Eastern Europe? J. Fungi 2023, 9, 1116. https://doi.org/10.3390/jof9111116
Shiryaev AG, Zmitrovich IV, Senator SA, Minogina EN, Tkachenko OB. How Poor Is Aphyllophoroid Fungi Diversity in the Boreal Urban Greenhouses of Eastern Europe? Journal of Fungi. 2023; 9(11):1116. https://doi.org/10.3390/jof9111116
Chicago/Turabian StyleShiryaev, Anton G., Ivan V. Zmitrovich, Stepan A. Senator, Elena N. Minogina, and Oleg B. Tkachenko. 2023. "How Poor Is Aphyllophoroid Fungi Diversity in the Boreal Urban Greenhouses of Eastern Europe?" Journal of Fungi 9, no. 11: 1116. https://doi.org/10.3390/jof9111116
APA StyleShiryaev, A. G., Zmitrovich, I. V., Senator, S. A., Minogina, E. N., & Tkachenko, O. B. (2023). How Poor Is Aphyllophoroid Fungi Diversity in the Boreal Urban Greenhouses of Eastern Europe? Journal of Fungi, 9(11), 1116. https://doi.org/10.3390/jof9111116

