Uncovering Novel Plasma Membrane Carboxylate Transporters in the Yeast Cyberlindnera jadinii
Abstract
1. Introduction
2. Materials and Methods
2.1. Yeast Cultivation
2.2. Transport Assays
2.3. Identification, Cloning and Expression of Heterologous Genes
2.4. Sequence Alignment and Topology Prediction
2.5. Three-Dimensional Modelling, Molecular Docking Studies and Pore Radius Simulations
2.6. Phylogenetic Reconstructions
3. Results
3.1. Characterization of Carboxylic Acid Transport Systems in Cyberlindnera jadinii
3.2. Heterologous Expression of Cyberlindnera jadinii Genes Encoding Putative Transporters in Saccharomyces cerevisiae
3.3. Transport Assays of Mono-, Di-, and Tricarboxylates
3.4. In Silico Structural Analysis of the CjAto2 and CjAto5 Transporters
3.5. In Silico Structural Analysis of the CjJen5 and CjJen6 Transporters
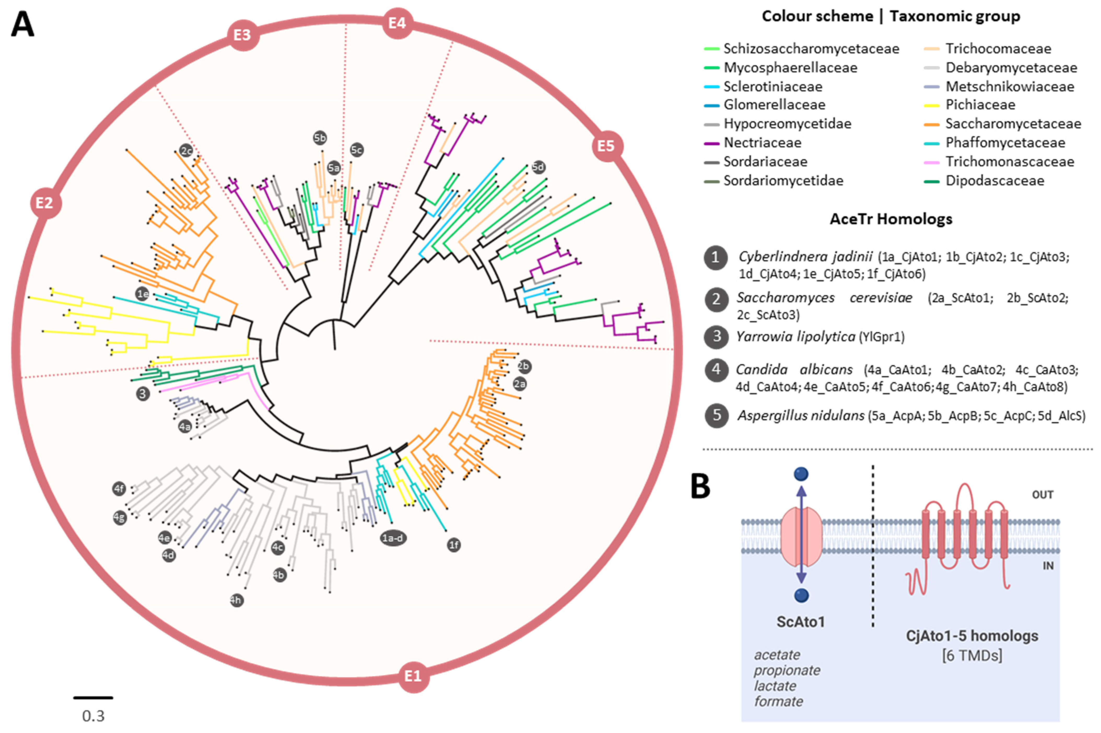
3.6. Phylogenetic Analysis
4. Discussion
4.1. The Cyberlindnera jadinii Carboxylic Acid Transporters Are Functional in Saccharomyces cerevisiae
4.2. CjSlc5p, CjAto5p and CjJen6 Are Lactate–Succinate–Citrate Transporters
4.3. Phylogenetic Roots of the C. jadinii Carboxylate Transporters
4.4. Structural Features of the C. jadinii Carboxylate Transporters
5. Conclusions
Supplementary Materials
Author Contributions
Funding
Institutional Review Board Statement
Informed Consent Statement
Data Availability Statement
Conflicts of Interest
References
- Sousa-Silva, M.; Vieira, D.; Soares, P.; Casal, M.; Soares-Silva, I. Expanding the Knowledge on the Skillful Yeast Cyberlindnera jadinii. J. Fungi 2021, 7, 36. [Google Scholar] [CrossRef] [PubMed]
- Boze, H.; Moulin, G.; Galzy, P. Production of food and fodder yeasts. Crit. Rev. Biotechnol. 1992, 12, 65–86. [Google Scholar] [CrossRef]
- Bekatorou, A.; Psarianos, C.; Koutinas, A.A. Production of food grade yeasts. Food Technol. Biotechnol. 2006, 44, 407–415. [Google Scholar]
- Buerth, C.; Tielker, D.; Ernst, J.F. Candida utilis and Cyberlindnera (Pichia) jadinii: Yeast relatives with expanding applications. Appl. Microbiol. Biotechnol. 2016, 100, 6981–6990. [Google Scholar] [CrossRef] [PubMed]
- Soares-Silva, I.; Ribas, D.; Sousa-Silva, M.; Azevedo-Silva, J.; Rendulić, T.; Casal, M. Membrane transporters in the bioproduction of organic acids: State of the art and future perspectives for industrial applications. FEMS Microbiol. Lett. 2020, 367, fnaa118. [Google Scholar] [CrossRef]
- Lee, T.; Paulsen, I.; Karp, P. Annotation-based inference of transporter function. Bioinformatics 2008, 24, i259–i267. [Google Scholar] [CrossRef] [PubMed][Green Version]
- Mishra, N.; Chang, J.; Zhao, P. Prediction of membrane transport proteins and their substrate specificities using primary sequence information. PLoS ONE 2014, 9, e100278. [Google Scholar] [CrossRef]
- Casal, M.; Paiva, S.; Andrade, R.; Gancedo, C.; Leão, C. The lactate-proton symport of Saccharomyces cerevisiae is encoded by JEN1. J. Bacteriol. 1999, 181, 2620–2623. [Google Scholar] [CrossRef]
- Pacheco, A.; Talaia, G.; Sa-Pessoa, J.; Bessa, D.; Goncalves, M.J.; Moreira, R.; Paiva, S.; Casal, M.; Queiros, O. Lactic acid production in Saccharomyces cerevisiae is modulated by expression of the monocarboxylate transporters Jen1 and Ady2. FEMS Yeast Res. 2012, 12, 375–381. [Google Scholar] [CrossRef]
- Ribas, D.; Soares-Silva, I.; Vieira, D.; Sousa-Silva, M.; Sá-Pessoa, J.; Azevedo-Silva, J.; Viegas, S.; Arraiano, C.; Diallinas, G.; Paiva, S.; et al. The acetate uptake transporter family motif “NPAPLGL (M/S)” is essential for substrate uptake. Fungal Genet. Biol. 2019, 122, 1–10. [Google Scholar] [CrossRef]
- Paiva, S.; Devaux, F.; Barbosa, S.; Jacq, C.; Casal, M. Ady2p is essential for the acetate permease activity in the yeast Saccharomyces cerevisiae. Yeast 2004, 21, 201–210. [Google Scholar] [CrossRef] [PubMed]
- Qiu, B.; Xia, B.; Zhou, Q.; Lu, Y.; He, M.; Hasegawa, K.; Ma, Z.; Zhang, F.; Gu, L.; Mao, Q.; et al. Succinate-acetate permease from Citrobacter koseri is an anion channel that unidirectionally translocates acetate. Cell Res. 2018, 28, 644–654. [Google Scholar] [CrossRef] [PubMed]
- Sun, P.; Li, J.; Zhang, X.; Guan, Z.; Xiao, Q.; Zhao, C.; Song, M.; Zhou, Y.; Mou, L.; Ke, M. Crystal structure of the bacterial acetate transporter SatP reveals that it forms a hexameric channel. J. Biol. Chem. 2018, 293, 19492–19500. [Google Scholar] [CrossRef] [PubMed]
- Rendulić, T.; Alves, J.; Azevedo-Silva, J.; Soares-Silva, I.; Casal, M. New insights into the acetate uptake transporter (AceTr) family: Unveiling amino acid residues critical for specificity and activity. Comput. Struct. Biotechnol. J. 2021, 19, 4412–4425. [Google Scholar] [CrossRef]
- Baldi, N.; de Valk, S.C.; Sousa-Silva, M.; Casal, M.; Soares-Silva, I.; Mans, R. Evolutionary engineering reveals amino acid substitutions in Ato2 and Ato3 that allow improved growth of Saccharomyces cerevisiae on lactic acid. FEMS Yeast Res. 2021, 21, foab033. [Google Scholar] [CrossRef] [PubMed]
- Saier, M.H., Jr.; Eng, B.H.; Fard, S.; Garg, J.; Haggerty, D.A.; Hutchinson, W.J.; Jack, D.L.; Lai, E.C.; Liu, H.J.; Nusinew, D.P. Phylogenetic characterization of novel transport protein families revealed by genome analyses. Biochim. Biophys. Acta (BBA) Rev. Biomembr. 1999, 1422, 1–56. [Google Scholar] [CrossRef]
- Colas, C.; Ung, P.; Schlessinger, A. SLC Transporters: Structure, Function, and Drug Discovery. Medchemcomm 2016, 7, 1069–1081. [Google Scholar] [CrossRef]
- Song, W.; Li, D.; Tao, L.; Luo, Q.; Chen, L. Solute carrier transporters: The metabolic gatekeepers of immune cells. Acta Pharm. Sin. B 2020, 10, 61–78. [Google Scholar] [CrossRef] [PubMed]
- Bergeron, M.; Clemençon, B.; Hediger, M.; Markovich, D. SLC13 family of Na+-coupled di-and tri-carboxylate/sulfate transporters. Mol. Asp. Med. 2013, 34, 299–312. [Google Scholar] [CrossRef]
- Bonetti, S.; Hirschi, S.; Bosshart, P. Expression, purification and crystallization of an SLC16 monocarboxylate transporter family homologue specific for l-lactate. Protein Expr. Purif. 2020, 165, 105484. [Google Scholar] [CrossRef] [PubMed]
- Sauer, D.; Trebesch, N.; Marden, J.; Cocco, N.; Song, J.; Koide, A.; Koide, S.; Tajkhorshid, E.; Wang, D. Structural basis for the reaction cycle of DASS dicarboxylate transporters. Elife 2020, 9, e61350. [Google Scholar] [CrossRef]
- Gyimesi, G.; Pujol-Giménez, J.; Kanai, Y.; Hediger, M. Sodium-coupled glucose transport, the SLC5 family, and therapeutically relevant inhibitors: From molecular discovery to clinical application. Pflügers Arch. Eur. J. Physiol. 2020, 472, 1177–1206. [Google Scholar] [CrossRef] [PubMed]
- Cássio, F.; Leão, C. Low-and high-affinity transport systems for citric acid in the yeast Candida utilis. Appl. Environ. Microbiol. 1991, 57, 3623–3628. [Google Scholar] [CrossRef]
- Leão, C.; Van Uden, N. Transport of lactate and other short-chain monocarboxylates in the yeast Candida utilis. Appl. Microbiol. Biotechnol. 1986, 23, 389–393. [Google Scholar] [CrossRef]
- Cássio, F.; Leão, C. A comparative study on the transport of L(-)malic acid and other short-chain carboxylic acids in the yeast Candida utilis: Evidence for a general organic acid permease. Yeast 1993, 9, 743–752. [Google Scholar] [CrossRef]
- Cássio, F.; Côrte-Real, M.; Leão, C. Quantitative analysis of proton movements associated with the uptake of weak carboxylic acids. The yeast Candida utilis as a model. Biochim. Biophys. Acta (BBA) Biomembr. 1993, 1153, 59–66. [Google Scholar] [CrossRef]
- Soares-Silva, I.; Paiva, S.; Diallinas, G.; Casal, M. The conserved sequence NXX [S/T] HX [S/T] QDXXXT of the lactate/pyruvate: H+ symporter subfamily defines the function of the substrate translocation pathway. Mol. Membr. Biol. 2007, 24, 464–474. [Google Scholar] [CrossRef] [PubMed]
- Mans, R.; Hassing, E.-J.; Wijsman, M.; Giezekamp, A.; Pronk, J.T.; Daran, J.-M.; van Maris, A.J.A. A CRISPR/Cas9-based exploration into the elusive mechanism for lactate export in Saccharomyces cerevisiae. FEMS Yeast Res. 2017, 17, fox085. [Google Scholar] [CrossRef]
- Thomas, B.J.; Rothstein, R. Elevated recombination rates in transcriptionally active DNA. Cell 1989, 56, 619–630. [Google Scholar] [CrossRef]
- Entian, K.; Kötter, P. 25 yeast genetic strain and plasmid collections. Methods Microbiol. 2007, 36, 629–666. [Google Scholar]
- Vieira, N.; Casal, M.; Johansson, B.; MacCallum, D.M.; Brown, A.J.P.; Paiva, S. Functional specialization and differential regulation of short-chain carboxylic acid transporters in the pathogen Candida albicans. Mol. Microbiol. 2010, 75, 1337–1354. [Google Scholar] [CrossRef]
- Soares-Silva, I.; Schuller, D.; Andrade, R.; Baltazar, F.; Cássio, F.; Casal, M. Functional expression of the lactate permease Jen1p of Saccharomyces cerevisiae in Pichia pastoris. Biochem. J. 2003, 376, 781–787. [Google Scholar] [CrossRef]
- Ribas, D.; Sa-Pessoa, J.; Soares-Silva, I.; Paiva, S.; Nygard, Y.; Ruohonen, L.; Penttila, M.; Casal, M. Yeast as a tool to express sugar acid transporters with biotechnological interest. FEMS Yeast Res. 2017, 17, fox005. [Google Scholar] [CrossRef]
- Mumberg, D.; Müller, R.; Funk, M. Yeast vectors for the controlled expression of heterologous proteins in different genetic backgrounds. Gene 1995, 156, 119–122. [Google Scholar] [CrossRef]
- Lõoke, M.; Kristjuhan, K.; Kristjuhan, A. Extraction of genomic DNA from yeasts for PCR-based applications. BioTechniques 2011, 50, 325–328. [Google Scholar] [CrossRef] [PubMed]
- Sambrook, J.; Fritsch, E.; Maniatis, T. Molecular Cloning: A Laboratory Manual; Cold Spring Harbor Laboratory Press: Cold Spring Harbor, NY, USA, 1989. [Google Scholar]
- Wallace, I.M.; O’sullivan, O.; Higgins, D.G.; Notredame, C. M-Coffee: Combining multiple sequence alignment methods with T-Coffee. Nucleic Acids Res. 2006, 34, 1692–1699. [Google Scholar] [CrossRef] [PubMed]
- Irwin, J.J.; Shoichet, B.K. ZINC− A free database of commercially available compounds for virtual screening. J. Chem. Inf. Modeling 2005, 45, 177–182. [Google Scholar] [CrossRef]
- Pettersen, E.; Goddard, T.; Huang, C.; Couch, G.; Greenblatt, D.; Meng, E.; Ferrin, T. UCSF Chimera—A visualization system for exploratory research and analysis. J. Comput. Chem. 2004, 25, 1605–1612. [Google Scholar] [CrossRef]
- Dallakyan, S.; Olson, A. Small-molecule library screening by docking with PyRx. In Chemical Biology; Springer: Berlin/Heidelberg, Germany, 2015; pp. 243–250. [Google Scholar]
- Smart, O.; Neduvelil, J.; Wang, X.; Wallace, B.; Sansom, M. HOLE: A program for the analysis of the pore dimensions of ion channel structural models. J. Mol. Graph. 1996, 14, 354–360. [Google Scholar] [CrossRef]
- Humphrey, W.; Dalke, A.; Schulten, K. VMD: Visual molecular dynamics. J. Mol. Graph. 1996, 14, 33–38. [Google Scholar] [CrossRef]
- Katoh, K.; Rozewicki, J.; Yamada, K. MAFFT online service: Multiple sequence alignment, interactive sequence choice and visualization. Brief. Bioinform. 2017, 20, 1160–1166. [Google Scholar] [CrossRef]
- Kumar, S.; Stecher, G.; Tamura, K. MEGA7: Molecular evolutionary genetics analysis version 7.0 for bigger datasets. Mol. Biol. Evol. 2016, 33, 1870–1874. [Google Scholar] [CrossRef]
- Casal, M.; Paiva, S.; Queirós, O.; Soares-Silva, I. Transport of carboxylic acids in yeasts. FEMS Microbiol. Rev. 2008, 32, 974–994. [Google Scholar] [CrossRef] [PubMed]
- Soares-Silva, I.; Sá-Pessoa, J.; Myrianthopoulos, V.; Mikros, E.; Casal, M.; Diallinas, G. A substrate translocation trajectory in a cytoplasm-facing topological model of the monocarboxylate/H+ symporter Jen1p. Mol. Microbiol. 2011, 81, 805–817. [Google Scholar] [CrossRef]
- Soares-Silva, I.; Paiva, S.; Kötter, P.; Entian, K.; Casal, M. The disruption of JEN1 from Candida albicans impairs the transport of lactate. Mol. Membr. Biol. 2004, 21, 403–411. [Google Scholar] [CrossRef]
- Queirós, O.; Pereira, L.; Paiva, S.; Moradas-Ferreira, P.; Casal, M. Functional analysis of Kluyveromyces lactis carboxylic acids permeases: Heterologous expression of KlJEN1 and KlJEN2 genes. Curr. Genet. 2007, 51, 161–169. [Google Scholar] [CrossRef] [PubMed]
- Augstein, A.; Barth, K.; Gentsch, M.; Kohlwein, S.D.; Barth, G. Characterization, localization and functional analysis of Gpr1p, a protein affecting sensitivity to acetic acid in the yeast Yarrowia lipolytica. Microbiology 2003, 149, 589–600. [Google Scholar] [CrossRef]
- Danhof, H.; Lorenz, M. The Candida albicans ATO gene family promotes neutralization of the macrophage phagolysosome. Infect. Immun. 2015, 83, 4416–4426. [Google Scholar] [CrossRef]
- Alves, R.; Sousa-Silva, M.; Vieira, D.; Soares, P.; Chebaro, Y.; Lorenz, M.; Casal, M.; Soares-Silva, I.; Paiva, S. Carboxylic Acid Transporters in Candida Pathogenesis. MBio 2020, 11, e00156-20. [Google Scholar] [CrossRef] [PubMed]
- Palková, Z.; Devaux, F.; Icicová, M.; Mináriková, L.; Le Crom, S.; Jacq, C. Ammonia pulses and metabolic oscillations guide yeast colony development. Mol. Biol. Cell 2002, 13, 3901–3914. [Google Scholar] [CrossRef]
- Robellet, X.; Flipphi, M.; Pégot, S.; MacCabe, A.; Vélot, C. AcpA, a member of the GPR1/FUN34/YaaH membrane protein family, is essential for acetate permease activity in the hyphal fungus Aspergillus nidulans. Biochem. J. 2008, 412, 485–493. [Google Scholar] [CrossRef]
- Sá-Pessoa, J.; Amillis, S.; Casal, M.; Diallinas, G. Expression and specificity profile of the major acetate transporter AcpA in Aspergillus nidulans. Fungal Genet. Biol. 2015, 76, 93–103. [Google Scholar] [CrossRef] [PubMed]
- Flipphi, M.; Robellet, X.; Dequier, E.; Leschelle, X.; Felenbok, B.; Vélot, C. Functional analysis of alcS, a gene of the alc cluster in Aspergillus nidulans. Fungal Genet. Biol. 2006, 43, 247–260. [Google Scholar] [CrossRef] [PubMed]
- Soares-Silva, I.; Ribas, D.; Foskolou, I.; Barata, B.; Bessa, D.; Paiva, S.; Queirós, O.; Casal, M. The Debaryomyces hansenii carboxylate transporters Jen1 homologues are functional in Saccharomyces cerevisiae. FEMS Yeast Res. 2015, 15, fov094. [Google Scholar] [CrossRef][Green Version]
- Dulermo, R.; Gamboa-Meléndez, H.; Michely, S.; Thevenieau, F.; Neuvéglise, C.; Nicaud, J. The evolution of Jen3 proteins and their role in dicarboxylic acid transport in Yarrowia. Microbiologyopen 2015, 4, 100–120. [Google Scholar] [CrossRef] [PubMed]
- Xi, Y.; Zhan, T.; Xu, H.; Chen, J.; Bi, C.; Fan, F.; Zhang, X. Characterization of JEN family carboxylate transporters from the acid-tolerant yeast Pichia kudriavzevii and their applications in succinic acid production. Microb. Biotechnol. 2021, 14, 1130–1147. [Google Scholar] [CrossRef]
- Niedźwiecka, K.; Ribas, D.; Casal, M.; Ułaszewski, S. The Cryptococcus neoformans monocarboxylate transporter Jen4 is responsible for increased 3-bromopyruvate sensitivity. FEMS Yeast Res. 2019, 19, foz029. [Google Scholar] [CrossRef]
- Lodi, T.; Diffels, J.; Goffeau, A.; Baret, P.V. Evolution of the carboxylate Jen transporters in fungi. FEMS Yeast Res. 2007, 7, 646–656. [Google Scholar] [CrossRef][Green Version]
- Koo, K.; Stuart, W. Sequence and structure of mtr, an amino acid transport gene of Neurospora crassa. Genome 1991, 34, 644–651. [Google Scholar] [CrossRef] [PubMed]
- Trip, H.; Evers, M.; Driessen, A. PcMtr, an aromatic and neutral aliphatic amino acid permease of Penicillium chrysogenum. Biochim. Biophys. Acta (BBA) Biomembr. 2004, 1667, 167–173. [Google Scholar] [CrossRef]
- Sá-Pessoa, J.; Paiva, S.; Ribas, D.; Silva, I.J.; Viegas, S.C.; Arraiano, C.M.; Casal, M. SATP (YaaH), a succinate–acetate transporter protein in Escherichia coli. Biochem. J. 2013, 454, 585–595. [Google Scholar] [CrossRef]
- Dimmer, K.; Friedrich, B.; Lang, F.; Deitmer, J.; Bröer, S. The low-affinity monocarboxylate transporter MCT4 is adapted to the export of lactate in highly glycolytic cells. Biochem. J. 2000, 350, 219–227. [Google Scholar] [CrossRef]
- Guo, H.; Liu, P.; Madzak, C.; Du, G.; Zhou, J.; Chen, J. Identification and application of keto acids transporters in Yarrowia lipolytica. Sci. Rep. 2015, 5, 1–10. [Google Scholar] [CrossRef] [PubMed]
- Pajor, A. Molecular properties of the SLC13 family of dicarboxylate and sulfate transporters. Pflügers Arch. Eur. J. Physiol. 2006, 451, 597–605. [Google Scholar] [CrossRef]
- Pajor, A. Sodium-coupled dicarboxylate and citrate transporters from the SLC13 family. Pflügers Arch. Eur. J. Physiol. 2014, 466, 119–130. [Google Scholar] [CrossRef]
- Odoni, D.; Vazquez-Vilar, M.; van Gaal, M.; Schonewille, T.; Martins dos Santos, V.; Tamayo-Ramos, J.; Suarez-Diez, M.; Schaap, P. Aspergillus niger citrate exporter revealed by comparison of two alternative citrate producing conditions. FEMS Microbiol. Lett. 2019, 366, fnz071. [Google Scholar] [CrossRef] [PubMed]
- Steiger, M.G.; Rassinger, A.; Mattanovich, D.; Sauer, M. Engineering of the citrate exporter protein enables high citric acid production in Aspergillus niger. Metab. Eng. 2019, 52, 224–231. [Google Scholar] [CrossRef]
- Erian, A.M.; Egermeier, M.; Rassinger, A.; Marx, H.; Sauer, M. Identification of the citrate exporter Cex1 of Yarrowia lipolytica. FEMS Yeast Res. 2020, 20, foaa055. [Google Scholar] [CrossRef]
- Camarasa, C.; Bidard, F.; Bony, M.; Barre, P.; Dequin, S. Characterization of Schizosaccharomyces pombe malate permease by expression in Saccharomyces cerevisiae. Appl. Environ. Microbiol. 2001, 67, 4144–4151. [Google Scholar] [CrossRef]
- Wilson, M.; Jackson, V.; Heddle, C.; Price, N.; Pilegaard, H.; Juel, C.; Bonen, A.; Montgomery, I.; Hutter, O.; Halestrap, A. Lactic acid efflux from white skeletal muscle is catalyzed by the monocarboxylate transporter isoform MCT3. J. Biol. Chem. 1998, 273, 15920–15926. [Google Scholar] [CrossRef] [PubMed]
- Lodi, T.; Fontanesi, F.; Ferrero, I.; Donnini, C. Carboxylic acids permeases in yeast: Two genes in Kluyveromyces lactis. Gene 2004, 339, 111–119. [Google Scholar] [CrossRef] [PubMed]










| Strain | Genotype | Source |
|---|---|---|
| Cyberlindnera jadinii DSM 2361 | Type strain DSM 2361 | DSM collection |
| Saccharomyces cerevisiae W303-1A | MATα ade2 leu2 his3 trp1 ura3 | [29] |
| S. cerevisiae jen1Δ ato1Δ | W303-1A; JEN1::KanMX4 ATO1::HphMX4 | [27] |
| S. cerevisiae CEN.PK113-7D | MATα URA3 TRP1 LEU2 HIS3 | [30] |
| IMX1000 (parental strain CEN.PK113-7D) | MATa ura3-52 trp1-289 leu2-3112 his3Δ can1Δ::cas9-natNT2 mch1Δ mch2Δ mch5Δ aqy1Δ itr1Δ pdr12Δ mch3Δ mch4Δ yil166cΔ hxt1Δ jen1Δ ato1Δ aqr1Δ thi73Δ fps1Δ aqy2Δ yll053cΔ ato2Δ ato3Δ aqy3Δ tpo2Δ yro2Δ azr1Δ yhl008cΔ tpo3Δ | [28] |
| S. cerevisiae jen1Δ ato1Δ p416GPD | jen1Δ ato1Δ transformed with p416GPD | [27] |
| S. cerevisiae jen1Δ ato1Δ pCaJen2 | jen1Δ ato1Δ transformed with pCaJen2 | [31] |
| S. cerevisiae jen1Δ ato1Δ pScAto1 | jen1Δ ato1Δ transformed with pScAto1 | [10] |
| S. cerevisiae jen1Δ ato1Δ pScJen1-GFP | jen1Δ ato1Δ transformed with pScJen1-GFP | [32] |
| S. cerevisiae jen1Δ ato1Δ pCjAto1 | jen1Δ ato1Δ transformed with pCjAto1 | This work |
| S. cerevisiae jen1Δ ato1Δ pCjAto2 | jen1Δ ato1Δ transformed with pCjAto2 | This work |
| S. cerevisiae jen1Δ ato1Δ pCjAto3 | jen1Δ ato1Δ transformed with pCjAto3 | This work |
| S. cerevisiae jen1Δ ato1Δ pCjAto4 | jen1Δ ato1Δ transformed with pCjAto4 | This work |
| S. cerevisiae jen1Δ ato1Δ pCjJen1 | jen1Δ ato1Δ transformed with pCjJen1 | This work |
| S. cerevisiae jen1Δ ato1Δ pCjJen2 | jen1Δ ato1Δ transformed with pCjJen2 | This work |
| S. cerevisiae jen1Δ ato1Δ pCjJen3 | jen1Δ ato1Δ transformed with pCjJen3 | This work |
| S. cerevisiae jen1Δ ato1Δ pCjJen4 | jen1Δ ato1Δ transformed with pCjJen4 | This work |
| S. cerevisiae jen1Δ ato1Δ pCjJen5 | jen1Δ ato1Δ transformed with pCjJen5 | This work |
| S. cerevisiae jen1Δ ato1Δ pCjJen6 | jen1Δ ato1Δ transformed with pCjJen6 | This work |
| IMX1000 pCjAto1 | IMX1000 transformed with pCjAto1 | This work |
| IMX1000 pCjAto2 | IMX1000 transformed with pCjAto2 | This work |
| IMX1000 pCjAto3 | IMX1000 transformed with pCjAto3 | This work |
| IMX1000 pCjAto4 | IMX1000 transformed with pCjAto4 | This work |
| IMX1000 pCjAto5 | IMX1000 transformed with pCjAto5 | This work |
| IMX1000 pCjJen1 | IMX1000 transformed with pCjJen1 | This work |
| IMX1000 pCjJen2 | IMX1000 transformed with pCjJen2 | This work |
| IMX1000 pCjJen3 | IMX1000 transformed with pCjJen3 | This work |
| IMX1000 pCjJen4 | IMX1000 transformed with pCjJen4 | This work |
| IMX1000 pCjJen5 | IMX1000 transformed with pCjJen5 | This work |
| IMX1000 pCjJen6 | IMX1000 transformed with pCjJen6 | This work |
| IMX1000 pCjSlc16 | IMX1000 transformed with pCjSlc16 | This work |
| IMX1000 pCjSlc5 | IMX1000 transformed with pCjSlc5 | This work |
| IMX1000 pCjTDT | IMX1000 transformed with pCjTDT | This work |
| IMX1000 pCjSlc13-1 | IMX1000 transformed with pCjSlc13-1 | This work |
| IMX1000 pCjSlc13-2 | IMX1000 transformed with pCjSlc13-2 | This work |
| Plasmid | Description | Reference |
|---|---|---|
| p416GPD | Glyceraldehyde-3-phosphate dehydrogenase (GPD) promoter; URA3 marker | [34] |
| pJen1-GFP | ScJen1 cloned in p416 under the control of GPD promoter with the GFP gene | [32] |
| pCaJen2 | CaJen2 cloned in p416 under the control of GPD promoter | [31] |
| pScAto1 | ScAto1 cloned in p416 under the control of GPD promoter | [10] |
| pCjAto1 | CEP24587 cloned in p416 under the control of GPD promoter | This work |
| pCjAto2 | CEP20823 cloned in p416 under the control of GPD promoter | This work |
| pCjAto3 | CEP20690 cloned in p416 under the control of GPD promoter | This work |
| pCjAto4 | CEP20822 cloned in p416 under the control of GPD promoter | This work |
| pCjJen1 | CEP23088.1 cloned in p416 under the control of GPD promoter | This work |
| pCjJen2 | CEP21966.1 cloned in p416 under the control of GPD promoter | This work |
| pCjJen3 | CEP22358.1 cloned in p416 under the control of GPD promoter | This work |
| pCjJen4 | CEP21989.1 cloned in p416 under the control of GPD promoter | This work |
| pCjJen5 | CEP21602.1 cloned in p416 under the control of GPD promoter | This work |
| pCjJen6 | CEP25129.1 cloned in p416 under the control of GPD promoter | This work |
| pCjSlc16 | XP_020067635.1 cloned in p416 under the control of GPD promoter | This work |
| pCjSlc5 | XP_020068154.1 cloned in p416 under the control of GPD promoter | This work |
| pCjTDT | XP_020068891.1 cloned in p416 under the control of GPD promoter | This work |
| pCjSlc13-1 | XP_020069270.1 cloned in p416 under the control of GPD promoter | This work |
| pCjSlc13-2 | XP_020073044.1 cloned in p416 under the control of GPD promoter | This work |
| pCjAto5 | XP_020067765.1 cloned in p416 under the control of GPD promoter | This work |
| Transporter | Km (mM) | Vmax (nmol s−1 Acetate mg−1 Dry wt.) |
|---|---|---|
| CjATO1 | 12.18 ± 4.67 | 4.92 ± 1.32 |
| CjATO3 | 9.17 ± 4.70 | 3.85 ± 1.23 |
| CjATO4 | 1.28 ± 0.38 | 0.69 ± 0.10 |
| CjJEN1 | 2.15 ± 0.60 | 0.86 ± 0.12 |
| CjJEN2 | 1.26 ± 0.35 | 0.49 ± 0.06 |
| CjJEN3 | 3.21 ± 1.07 | 1.34 ± 0.25 |
| CjJEN4 | 1.62 ± 0.43 | 0.62 ± 0.08 |
| CjJEN5 | 5.18 ± 1.51 | 2.08 ± 0.39 |
Publisher’s Note: MDPI stays neutral with regard to jurisdictional claims in published maps and institutional affiliations. |
© 2022 by the authors. Licensee MDPI, Basel, Switzerland. This article is an open access article distributed under the terms and conditions of the Creative Commons Attribution (CC BY) license (https://creativecommons.org/licenses/by/4.0/).
Share and Cite
Sousa-Silva, M.; Soares, P.; Alves, J.; Vieira, D.; Casal, M.; Soares-Silva, I. Uncovering Novel Plasma Membrane Carboxylate Transporters in the Yeast Cyberlindnera jadinii. J. Fungi 2022, 8, 51. https://doi.org/10.3390/jof8010051
Sousa-Silva M, Soares P, Alves J, Vieira D, Casal M, Soares-Silva I. Uncovering Novel Plasma Membrane Carboxylate Transporters in the Yeast Cyberlindnera jadinii. Journal of Fungi. 2022; 8(1):51. https://doi.org/10.3390/jof8010051
Chicago/Turabian StyleSousa-Silva, Maria, Pedro Soares, João Alves, Daniel Vieira, Margarida Casal, and Isabel Soares-Silva. 2022. "Uncovering Novel Plasma Membrane Carboxylate Transporters in the Yeast Cyberlindnera jadinii" Journal of Fungi 8, no. 1: 51. https://doi.org/10.3390/jof8010051
APA StyleSousa-Silva, M., Soares, P., Alves, J., Vieira, D., Casal, M., & Soares-Silva, I. (2022). Uncovering Novel Plasma Membrane Carboxylate Transporters in the Yeast Cyberlindnera jadinii. Journal of Fungi, 8(1), 51. https://doi.org/10.3390/jof8010051

