Bixafen Induces Programmed Cell Death in Rhizoctonia solani by Damaging Mitochondrial Integrity
Abstract
1. Introduction
2. Materials and Methods
2.1. Materials and Reagents
2.2. Antifungal Bioassay In Vitro
2.3. Hyphae Morphology Observations by Scanning and Transmission Electron Microscopy
2.4. RNA-Seq Analysis
2.5. ROS Detection and MDA Content
2.6. Measurement of Mitochondrial Membrane Potential (MMP) Assay
2.7. Mitochondria Quantity
2.8. Programmed Cell Death Assay
2.9. Western Blotting
2.10. Statistical Analysis
3. Result and Discussion
3.1. Antifungal Activity of Bixafen Against R. solani
3.2. Effects of Bixafen on Morphology and Ultrastructure of R. solani
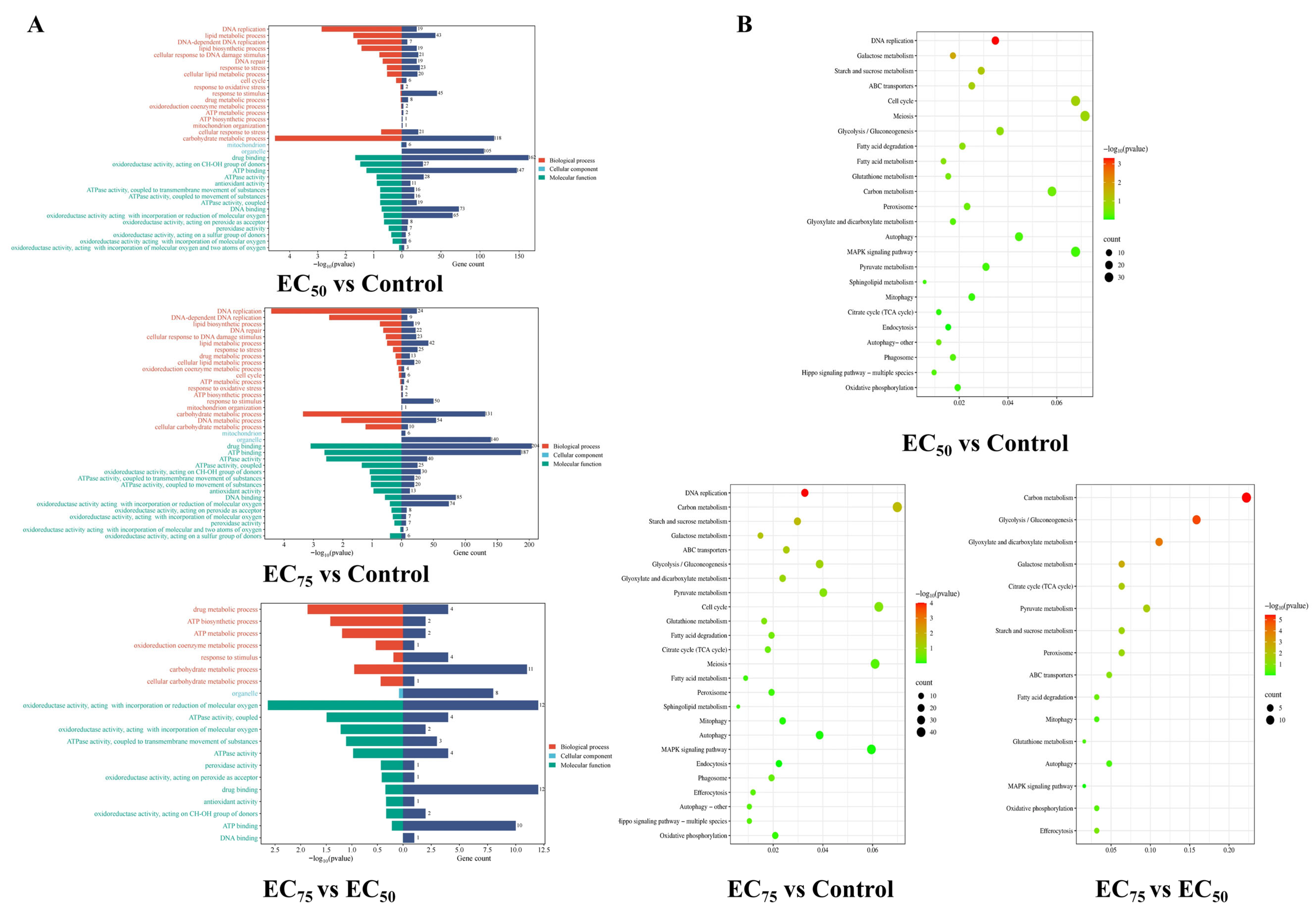
3.3. Transcriptome Analysis
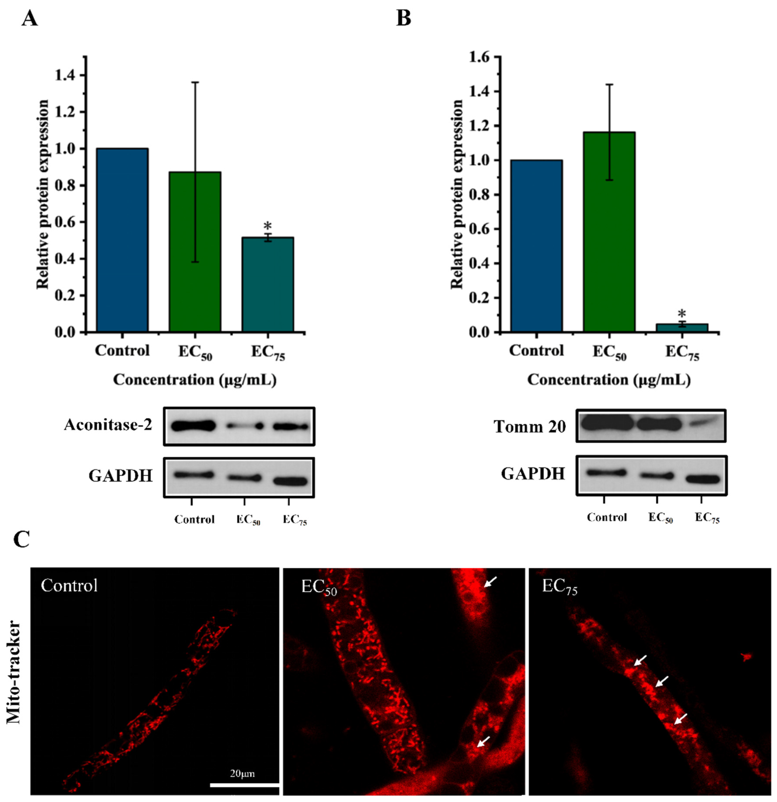
3.4. Mitochondrial Damage
3.5. Programmed Cell Death
4. Conclusions
Author Contributions
Funding
Institutional Review Board Statement
Informed Consent Statement
Data Availability Statement
Conflicts of Interest
References
- Zhao, Y.; Wang, Q.; Wu, X.; Jiang, M.; Jin, H.; Tao, K.; Hou, T. Unraveling the polypharmacology of a natural antifungal product, eugenol, against Rhizoctonia solani. Pest Manag. Sci. 2021, 77, 3469–3483. [Google Scholar] [CrossRef] [PubMed]
- Xia, Y.; Fei, B.; He, J.; Zhou, M.; Zhang, D.; Pan, L.; Li, S.; Liang, Y.; Wang, L.; Zhu, J.; et al. Transcriptome analysis reveals the host selection fitness mechanisms of the Rhizoctonia solani AG1IA pathogen. Sci. Rep. 2017, 7, 10120. [Google Scholar] [CrossRef]
- Senapati, M.; Tiwari, A.; Sharma, N.; Chandra, P.; Bashyal, B.M.; Ellur, R.K.; Bhowmick, P.K.; Bollinedi, H.; Vinod, K.K.; Singh, A.K.; et al. Rhizoctonia solani Kuhn pathophysiology: Status and prospects of sheath blight disease management in rice. Front. Plant Sci. 2022, 13, 881116. [Google Scholar] [CrossRef]
- Price, C.L.; Parker, J.E.; Warrilow, A.G.; Kelly, D.E.; Kelly, S.L. Azole fungicides-understanding resistance mechanisms in agricultural fungal pathogens. Pest Manag. Sci. 2015, 71, 1054–1058. [Google Scholar] [CrossRef] [PubMed]
- Ou, M.; Hu, K.; Li, M.; Liu, S.; Zhang, X.; Lu, X.; Zhan, X.; Liao, X.; Zhao, Q.; Li, M.; et al. Resistance risk assessment of Rhizoctonia solani to four fungicides. Pest Manag. Sci. 2025, 81, 867–883. [Google Scholar] [CrossRef]
- Gong, C.; Liu, M.; Liu, D.; Wang, Q.; Hasnain, A.; Zhan, X.; Pu, J.; Liang, Y.; Liu, X.; Wang, X. Status of fungicide resistance and physiological characterization of tebuconazole resistance in Rhizocotonia solani in Sichuan Province, China. Curr. Issues Mol. Biol. 2022, 44, 4859–4876. [Google Scholar] [CrossRef]
- Zhao, C.; Li, Y.; Liang, Z.; Gao, L.; Han, C.; Wu, X. Molecular mechanisms associated with the resistance of Rhizoctonia solani AG-4 isolates to the succinate dehydrogenase inhibitor thifluzamide. Phytopathology 2022, 112, 567–578. [Google Scholar] [CrossRef] [PubMed]
- Molla, K.A.; Karmakar, S.; Molla, J.; Bajaj, P.; Varshney, R.K.; Datta, S.K.; Datta, K. Understanding sheath blight resistance in rice: The road behind and the road ahead. Plant Biotechnol. J. 2020, 18, 895–915. [Google Scholar] [CrossRef]
- Chen, X.; Zhang, Y.; Liu, W.; He, Z.; Sun, Y.; Chen, Y. Characterization of multiple amino acid substitutions in succinate dehydrogenase subunits conferring low level resistance to bixafen in Magnaporthe oryzae. Pestic. Biochem. Physiol. 2025, 213, 106513. [Google Scholar] [CrossRef]
- Wu, X.; Cai, Y.; Lu, L.; Chen, X.; Lu, X.; Miao, J.; Liu, X. Assessment of resistance risk and molecular basis of bixafen in Alternaria alternata causing early blight of potato in China. Pestic. Biochem. Physiol. 2025, 216, 106735. [Google Scholar] [CrossRef]
- He, X.; Gu, W.; Zhang, L.; Lu, L.; Zou, L.; Peng, L.; Etebari, K.; Ren, Y. Dual induction of apoptosis and autophagy by isochamaejasmin through mitochondrial dysfunction in Spodoptera frugiperda. J. Agric. Food Res. 2025, 24, 102423. [Google Scholar] [CrossRef]
- Schuster, M.; Kilaru, S.; Steinberg, G. Azoles activate type I and type II programmed cell death pathways in crop pathogenic fungi. Nat. Commun. 2024, 15, 4357. [Google Scholar] [CrossRef]
- Dananjaya, S.; Udayangani, R.; Shin, S.Y.; Edussuriya, M.; Nikapitiya, C.; Lee, J.; De Zoysa, M. In vitro and in vivo antifungal efficacy of plant based lawsone against Fusarium oxysporum species complex. Microbiol. Res. 2017, 201, 21–29. [Google Scholar] [CrossRef]
- Cui, X.; Ma, D.; Liu, X.; Zhang, Z.; Li, B.; Xu, Y.; Chen, T.; Tian, S. Magnolol inhibits gray mold on postharvest fruit by inducing autophagic activity of Botrytis cinerea. Postharvest Biol. Technol. 2021, 180, 111596. [Google Scholar] [CrossRef]
- Huang, P.; Lu, L.; Gu, W.; Li, R.; Zou, L.; Peng, L.; Zhao, Y.; Ren, Y. Eugenol induces apoptosis and autophagy of Rhizoctonia solani Kühn by destroying mitochondria structure and function. Pest Manag. Sci. 2026. online ahead of print. [Google Scholar]
- Ren, Y.H.; He, X.; Yang, Y.T.; Cao, Y.N.; Li, Q.; Lu, L.D.; Peng, L.X.; Zou, L. Mitochondria-mediated apoptosis and autophagy participate in buprofezin-induced toxic effects in non-target A549 cells. Toxics 2022, 10, 551. [Google Scholar] [CrossRef]
- Ren, Y.H.; Li, Q.; Lu, L.D.; Jin, H.; Tao, K.; Hou, T.P. Isochamaejasmin induces toxic effects on Helicoverpa zeavia DNA damage and mitochondria-associated apoptosis. Pest Manag. Sci. 2021, 77, 557–567. [Google Scholar] [CrossRef] [PubMed]
- Ren, Y.H.; Mu, Y.P.; Yue, Y.; Jin, H.; Tao, K.; Hou, T.P. Neochamaejasmin A extracted from Stellera chamaejasme L. induces apoptosis involving mitochondrial dysfunction and oxidative stress in Sf9 cells. Pestic. Biochem. Physiol. 2019, 157, 169–177. [Google Scholar] [CrossRef]
- Ren, Y.H.; He, X.; Yan, X.Y.; Yang, Y.T.; Li, Q.; Yao, T.; Lu, L.; Peng, L.; Zou, L. Unravelling the polytoxicology of chlorfenapyr on non-target HepG2 cells: The involvement of mitochondria-mediated programmed cell death and DNA damage. Molecules 2022, 27, 5722. [Google Scholar] [CrossRef]
- Ren, Y.H.; Shi, J.X.; Mu, Y.P.; Tao, K.; Jin, H.; Hou, T.P. AW1 neuronal cell cytotoxicity: The mode of action of insecticidal fatty acids. J. Agric. Food Chem. 2019, 67, 12129–12136. [Google Scholar] [CrossRef] [PubMed]
- Ren, Y.H.; Yang, N.; Yue, Y.; Jin, H.; Tao, K.; Hou, T.P. Investigation of novel pyrazole carboxamides as new apoptosis inducers on neuronal cells in Helicoverpa zea. Bioorg. Med. Chem. 2018, 26, 2280–2286. [Google Scholar] [CrossRef]
- Liu, H. Mechanism of Action of Bixafen Against Rhizoctonia solani and Development of Bixafen Pyraclostrobin 200 g/L SC. Master’s Thesis, Yangzhou University, Yangzhou, China, 2023. [Google Scholar]
- Hospital, C.D.; Tête, A.; Debizet, K.; Imler, J.; Tomkiewicz-Raulet, C.; Blanc, E.B.; Barouki, R.; Coumoul, X.; Bortoli, S. SDHi fungicides: An example of mitotoxic pesticides targeting the succinate dehydrogenase complex. Environ. Int. 2023, 180, 108219. [Google Scholar] [CrossRef]
- Yanicostas, C.; Soussi-Yanicostas, N. SDHI fungicide toxicity and associated adverse outcome pathways: What can zebrafish tell us? Int. J. Mol. Sci. 2021, 22, 12362. [Google Scholar] [CrossRef] [PubMed]
- He, X.; Lu, L.D.; Huang, P.; Yu, B.; Peng, L.X.; Zou, L.; Ren, Y. Insect cell-based models: Cell line establishment and application in insecticide screening and toxicology research. Insects 2023, 14, 104. [Google Scholar] [CrossRef] [PubMed]
- Addabbo, F.; Montagnani, M.; Goligorsky, M.S. Mitochondria and reactive oxygen species. Free Radic. Biol. Med. 2009, 53, 885–892. [Google Scholar] [CrossRef]
- Palmieri, E.M.; Gonzalez-Cotto, M.; Baseler, W.A.; Davies, L.C.; Ghesquière, B.; Maio, N.; Rice, C.M.; Rouault, T.A.; Cassel, T.; Higashi, R.M.; et al. Nitric oxide orchestrates metabolic rewiring in M1 macrophages by targeting aconitase 2 and pyruvate dehydrogenase. Nat. Commun. 2020, 11, 698. [Google Scholar] [CrossRef]
- Wurm, C.A.; Neumann, D.; Lauterbach, M.A.; Harke, B.; Egner, A.; Hell, S.W.; Jakobs, S. Nanoscale distribution of mitochondrial import receptor Tom20 is adjusted to cellular conditions and exhibits an inner-cellular gradient. Proc. Natl. Acad. Sci. USA 2011, 108, 13546–13551. [Google Scholar] [CrossRef] [PubMed]
- Park, S.H.; Lee, A.R.; Choi, K.; Joung, S.; Yoon, J.B.; Kim, S. TOMM20 as a potential therapeutic target of colorectal cancer. BMB Rep. 2019, 52, 712. [Google Scholar] [CrossRef]
- Kunchithapautham, K.; Rohrer, B. Apoptosis and autophagy in photoreceptors exposed to oxidative stress. Autophagy 2007, 3, 433–441. [Google Scholar] [CrossRef]
- Yang, S.; Yan, D.; Li, M.; Li, D.; Zhang, S.; Fan, G.; Peng, L.; Pan, S. Ergosterol depletion under bifonazole treatment induces cell membrane damage and triggers a ROS-mediated mitochondrial apoptosis in Penicillium expansum. Fungal Biol. 2022, 126, 1–10. [Google Scholar] [CrossRef]
- Muzaffar, S.; Bose, C.; Banerji, A.; Nair, B.G.; Chattoo, B.B. Anacardic acid induces apoptosis-like cell death in the rice blast fungus Magnaporthe oryzae. Appl. Microbiol. Biotechnol. 2016, 100, 323–335. [Google Scholar] [CrossRef]
- Madeo, F.; Fröhlich, K.U. A yeast mutant showing diagnostic markers of early and late apoptosis. J. Cell Biol. 1997, 139, 729–734. [Google Scholar] [CrossRef]
- Roos, W.P.; Kaina, B. DNA damage-induced cell death by apoptosis. Trends Mol. Med. 2006, 12, 440–450. [Google Scholar] [CrossRef] [PubMed]
- Li, X.D.; Lu, J.P.; Li, H.J.; Lin, F.C. Apoptosis in filamentous fungi. Microbiol. China 2011, 38, 242–249. [Google Scholar]
- Au, A.K.; Aneja, R.K.; Bayır, H.; Bell, M.J.; Janesko-Feldman, K.; Kochanek, P.M.; Clark, R.S.B. Autophagy biomarkers beclin 1 and p62 are increased in cerebrospinal fluid after traumatic brain injury. Neurocrit. Care 2017, 26, 348–355. [Google Scholar] [CrossRef]
- Sharon, A.; Finkelstein, A.; Shlezinger, N.; Hatam, I. Fungal apoptosis: Function, genes and gene function. FEMS Microbiol. Rev. 2009, 33, 833–854. [Google Scholar] [CrossRef]
- Carneiro, P.; Duarte, M.; Videira, A. Characterization of apoptosis-related oxidoreductases from Neurospora crassa. PLoS ONE 2012, 7, e34270. [Google Scholar] [CrossRef] [PubMed]
- Opferman, J.T.; Kothari, A. Anti-apoptotic BCL-2 family members in development. Cell Death Differ. 2018, 25, 37–45. [Google Scholar] [CrossRef] [PubMed]
- Martinou, J.C.; Youle, R.J. Mitochondria in apoptosis: Bcl-2 family members and mitochondrial dynamics. Dev. Cell 2011, 21, 92–101. [Google Scholar] [CrossRef]
- Abeliovich, H.; Klionsky, D.J. Autophagy in yeast: Mechanistic insights and physiological function. Microbiol. Mol. Biol. Rev. 2001, 65, 463–479. [Google Scholar] [CrossRef]
- Song, X.; Lee, D.H.; Dilly, A.K.; Lee, Y.S.; Choudry, H.A.; Kwon, Y.T.; Bartlett, D.L.; Lee, Y.J. Crosstalk between apoptosis and autophagy is regulated by the arginylated BiP/Beclin-1/p62 complex. Mol. Cancer Res. 2018, 16, 1077–1091. [Google Scholar] [CrossRef] [PubMed]











| Strain | EC50 (μg/mL) | 95% Confidence Interval | EC75 (μg/mL) | 95% Confidence Interval | EC90 (μg/mL) | 95% Confidence Interval | Y = aX + b |
|---|---|---|---|---|---|---|---|
| Rhizoctonia solani | 1.16 | 0.971–1.405 | 7.58 | 5.293–12.570 | 49.36 | 26.104–124.280 | Y = 1.35X − 0.08 |
Disclaimer/Publisher’s Note: The statements, opinions and data contained in all publications are solely those of the individual author(s) and contributor(s) and not of MDPI and/or the editor(s). MDPI and/or the editor(s) disclaim responsibility for any injury to people or property resulting from any ideas, methods, instructions or products referred to in the content. |
© 2026 by the authors. Licensee MDPI, Basel, Switzerland. This article is an open access article distributed under the terms and conditions of the Creative Commons Attribution (CC BY) license.
Share and Cite
Ren, Y.; Huang, P.; Gu, W.; Li, R.; Zhao, Y.; Lu, L. Bixafen Induces Programmed Cell Death in Rhizoctonia solani by Damaging Mitochondrial Integrity. J. Fungi 2026, 12, 238. https://doi.org/10.3390/jof12040238
Ren Y, Huang P, Gu W, Li R, Zhao Y, Lu L. Bixafen Induces Programmed Cell Death in Rhizoctonia solani by Damaging Mitochondrial Integrity. Journal of Fungi. 2026; 12(4):238. https://doi.org/10.3390/jof12040238
Chicago/Turabian StyleRen, Yuanhang, Ping Huang, Wentao Gu, Ruyi Li, Yongtian Zhao, and Lidan Lu. 2026. "Bixafen Induces Programmed Cell Death in Rhizoctonia solani by Damaging Mitochondrial Integrity" Journal of Fungi 12, no. 4: 238. https://doi.org/10.3390/jof12040238
APA StyleRen, Y., Huang, P., Gu, W., Li, R., Zhao, Y., & Lu, L. (2026). Bixafen Induces Programmed Cell Death in Rhizoctonia solani by Damaging Mitochondrial Integrity. Journal of Fungi, 12(4), 238. https://doi.org/10.3390/jof12040238

