Four New Species and Six Combinations of Prunulus (Mycenaceae) from China
Abstract
1. Introduction
2. Materials and Methods
2.1. Specimens Collected and Morphological Description
2.2. DNA Extraction and PCR Amplification
2.3. Phylogenetic Tree Construction
3. Results
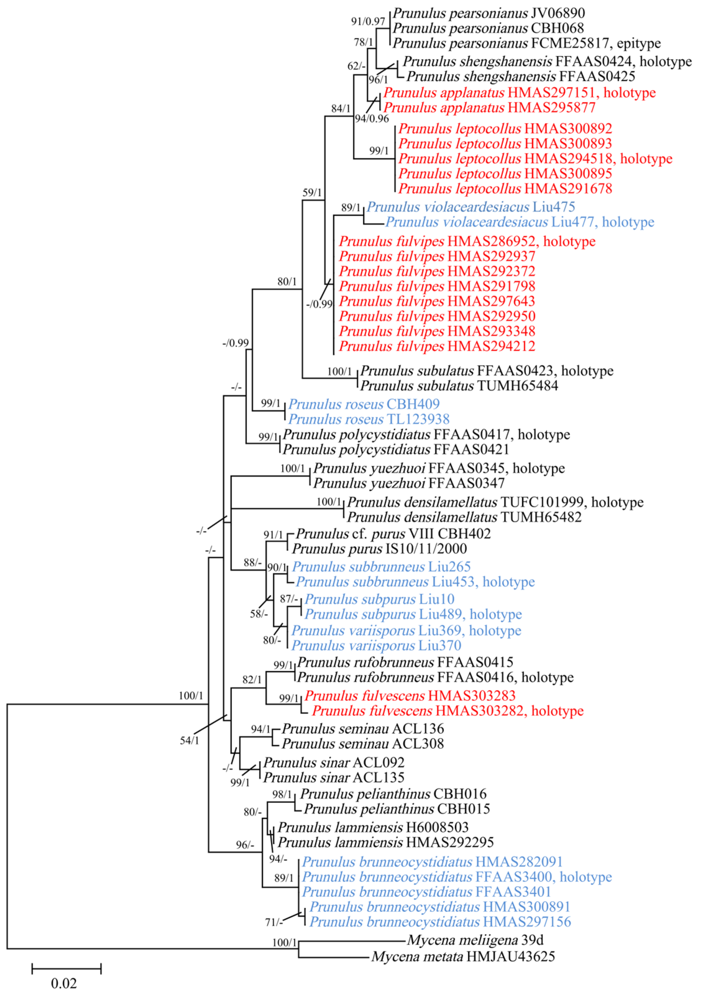
3.1. Phylogenetic Analysis
3.2. Taxonomy
3.2.1. Species Reassociation
- Prunulus brunneocystidiatus (Jing W. Guo, Ze W. Liu, Y.P. Ge & Q. Na) Rui Wang bis, Ke Wang, H.F. Liu, Di Liu & T.Z. Wei, comb. nov.
- Prunulus roseus (Gramberg) Rui Wang bis, Ke Wang, H.F. Liu, Di Liu & T.Z. Wei, comb. nov.
- Prunulus subbrunneus (Shun Liu & Biao Zhu) Rui Wang bis, Ke Wang, H.F. Liu, Di Liu & T.Z. Wei, comb. nov.
- Prunulus subpurus (Shun Liu & Biao Zhu) Rui Wang bis, Ke Wang, H.F. Liu, Di Liu & T.Z. Wei, comb. nov.
- Prunulus variisporus (Shun Liu & Biao Zhu) Rui Wang bis, Ke Wang, H.F. Liu, Di Liu & T.Z. Wei, comb. nov.
- Prunulus violaceardesiacus (Shun Liu & Biao Zhu) Rui Wang bis, Ke Wang, H.F. Liu, Di Liu & T.Z. Wei, comb. nov.
3.2.2. Prunulus applanatus Rui Wang bis, Ke Wang, X.D. Yu, H.F. Liu, Di Liu & T.Z. Wei, sp. nov. Figure 2 and Figure 3


3.2.3. Prunulus fulvescens Rui Wang bis, Ke Wang, H.F. Liu, Di Liu & T.Z. Wei, sp. nov. Figure 4 and Figure 5


3.2.4. Prunulus fulvipes Rui Wang bis, Ke Wang, H.F. Liu, Di Liu & T.Z. Wei, sp. nov. Figure 6 and Figure 7


3.2.5. Prunulus leptocollus Rui Wang bis, Ke Wang, H.F. Liu, Di Liu & T.Z. Wei, sp. nov. Figure 8 and Figure 9


4. Discussion
5. Conclusions
| 1. Basidiomata lilac-, vinaceous-, purplish- or violet-tinged | 2 |
| 1. Basidiomata without lilac, vinaceous, purplish, or violet tint | 16 |
| 2. Pileus without lilac, vinaceous, purplish, or violet tint | 3 |
| 2. Pileus lilac-, vinaceous-, purplish- or violet-tinged | 4 |
| 3. Pileus brownish-white; lamellae lilac-tinged; stipe pinkish to lilac white; basidiospores 5.6–7.6 × 3.8–5.5 μm | P. fulvipes |
| 3. Pileus dark brown at center, elsewhere reddish-brown to greyish-brown; lamellae white; stipe greyish magenta, dull violet to dark purple; basidiospores 7.1–9.6 × 3.8–5.0 μm | P. rufobrunneus |
| 4. Pileus with distinct blackish-brown streaks; lamellae subdistant, grayish-purple when young; stipe dark purple to purplish brown; basidiospores 6.8–8.7 × 3.7–5.5 μm | P. fulvescens |
| 4. Pileus without distinct blackish streaks | 5 |
| 5. Lamellae edge darker, dark-violet-tinged | 6 |
| 5. Lamellae edge concolorous with lamellae | 7 |
| 6. Pileus sordid lilac; stipe pale sordid lilac; basidiospores 6–9 × 3.5–4.5 μm | P. lammiensis |
| 6. Pileus pale lilac brown to pale purplish brown; stipe pale with lilac tint | P. pelianthinus |
| 7. Lamellae whitish when mature | 8 |
| 7. Lamellae not whitish when mature | 9 |
| 8. Pileus brown to violet-brown; stipe violet-tinged; chelocystiia clavate with slightly inflate apex; basidiospores 6–8.7 × 3.4–4.7 μm | P. shengshanensis |
| 8. Pileus greyish-rose, with brownish-orange umbo; stipe pubescent; basidiospores 6.4–8.8 × 3.2–4.6 μm | P. polycystidiatus |
| 9. Lamellae brownish-tinged when mature; pileus with lilac to purplish tint; stipe violet-brown; basidiospores6–8 × 3–4.5 μm | P. yuezhuoi |
| 9. Lamellae lilac-, vinaceous-, purplish- or violet-tinged | 10 |
| 10. Pileus pink to lilac pink; lamellae pink; stipe whitish to pale pink; smell and taste strongly raphanoid; basidiospores 7–8.5 × 4–5 μm | P. roseus |
| 10. Pileus and lamellae without strong pink tint | 11 |
| 11. Stipe pinkish to reddish-brown; pileus purplish to dark purplish; lamellae pale lilac; basidiospores 5.5–7 × 3–4.5 μm | P. densilamellatus |
| 11. Stipe lilac-, vinaceous-, purplish- or violet-tinged | 12 |
| 12. Pleurocystidia present; pileus lilac- to violet-tinged; lamellae pale to pale violet; stipe pale, pinkish, violet to pinkish purple; basidiospores 6–9.5 × 4–5.2 μm | P. purus |
| 12. Pleurocystidia absent | 13 |
| 13. Basidiospore width up to less than 4.5 μm | 14 |
| 13. Basidiospore width up to 5 μm or more | 15 |
| 14. Pileus pale vinaceous to fawn; stipe lilac to reddish brown; basidiospores 6.8–8.3 × 3–4.3 μm | P. subpurus |
| 14. Pileus cream, buff to lilac; stipe lilac to greyish violet; Basidiospores 5–8.3 × 3–4.3 μm | P. variisporus |
| 15. Pileus pale vinaceous to lilac; lamellae pale vinaceous to livid vinaceous; stipe greyish violet to fuscous; basidiospores 6.7–8.2 × 3.8–5.3 μm | P. violaceardesiacus |
| 15. Basidiomata without vinaceous tint | 16 |
| 16. Pileus applanate, pale lilac to pale lilac brown; lamellae lilac white to lilac creamy; stipe lilac to pale purplish-pink; basidiospores ellipsoid, 6.5–8.4 × 4–5.5 μm, amyloid | P. leptocollus |
| 16. Pileus pale rose, clay pink to pale violaceous; lamellae greyish violet at first, brownish with lilac tint at maturity; stipe dark violet with brownish tint at first, pale lilaceous brown to pale, dingy flesh-colored; basidiospores 6–9 × 3.5–5 μm, non-amyloid | P. pearsonianus |
| 17. Basidiospore length up to less than 9 μm | 18 |
| 17. Basidiospore length up to 9 μm or more | 20 |
| 18. Basidiospore 5.4–7.1 × 2.6–4.0 μm, pileus brown; lamellae densely covered with dark brown dots, edge brown; stipe greyish-tinged | P. brunneocystidiatus |
| 18. Basidiospore width up to 4.5 or more | 19 |
| 19. Pileus pale pink to pale grey-brown; lamellae pale pinkish to whitish; stipe pale brown to grayish brown; basidiospores 5.5–8.5 × 3–4.5 μm | P. applanatus |
| 19. Pileus dull red, greyish-brown, reddish brown and dark brown; lamellae white; stipe brownish orange, dull red, greyish brown to reddish brown; basidiospores 6.0–7.9 × 3.3–4.6 μm | P. subulatus |
| 20. Basidiospores 6.7–9.1 × 3–4.2 μm; pileus cream, pinkish buff, buff-yellow to fawn; lamellae white to pinkish buff; stipe white, cream to pinkish buff | P. subbrunneus |
| 20. Basidiospore width up to 4.5 μm or more | 21 |
| 21. Pileus brown to dark brown, margin paler; lamellae yellowish gray to reddish gray; basidiospores 6.8–10.4 × 3.2–4.8 μm | P. seminau |
| 21. Pileus brownish orange to yellowish brown, margin paler; lamellae orange-white to yellowish gray; basidiospores 7.2–9.6 × 3.2–4.8 μm | P. sinar |
Author Contributions
Funding
Institutional Review Board Statement
Informed Consent Statement
Data Availability Statement
Acknowledgments
Conflicts of Interest
References
- Gray, S.F. A Natural Arrangement of British Plants; Baldwin, Cradock and Joy: London, UK, 1821; pp. 596–632. [Google Scholar]
- Yang, K.L.; Xiong, X.; Luo, Z.; Huang, Y.; Huang, R.; Chen, H.; Lin, J.Y.; Yang, Z.L.; Li, G.-M.; Jia, X. Human Activity Impacts on Macrofungal Diversity: A Case Study of Grazing in Subtropical Forests. J. Fungi 2025, 11, 749. [Google Scholar] [CrossRef]
- Maas Geesteranus, R.A. Studies in Mycenas—15. A tentative subdivision of the genus Mycena in the northern Hemisphere. Persoonia-Mol. Phylogeny Evol. Fungi 1980, 11, 93–120. [Google Scholar]
- Maas Geesteranus, R.A. Conspectus of the Mycenas of the Northern Hemisphere—13. Sections Calamophilae and Calodontes. Proc. K. Ned. Akad. Van Wet. 1989, 92, 477–504. [Google Scholar]
- Harder, C.B.; Læssøe, T.; Kjøller, R.; Frøslev, T.G. A comparison between ITS phylogenetic relationships and morphological species recognition within Mycena sect. Calodontes in Northern Europe. Mycol. Prog. 2010, 9, 395–405. [Google Scholar] [CrossRef]
- Liu, Z.W.; Ge, Y.P.; Zeng, H.; Cheng, X.H.; Na, Q. Four new species of Mycena sect. Calodontes (Agaricales, Mycenaceae) from northeast China. MycoKeys 2022, 93, 23–56. [Google Scholar] [CrossRef]
- Murrill, W.A. Prunulus. N. Am. Flora 1916, 9, 319–342. [Google Scholar]
- Maas-Geesteranus, R.A. Mycenas of the Northern Hemisphere I. Studies in Mycenas and Other Papers; Koninklijke Nederlandse Akademie van Wetenschappen: Amsterdam, The Netherlands, 1992; p. 1392. [Google Scholar]
- Maas-Geesteranus, R.A. Mycenas of the Northern Hemisphere II. Studies in Mycenas and Other Papers; Koninklijke Nederlandse Akademie van Wetenschappen: Amsterdam, The Netherlands, 1992; pp. 1–492. [Google Scholar]
- Chew, A.L.; Tan, Y.S.; Desjardin, D.E.; Musa, M.Y.; Sabaratnam, V. Four new bioluminescent taxa of Mycena sect. Calodontes from Peninsular Malaysia. Mycologia 2014, 106, 976–988. [Google Scholar] [CrossRef]
- Cortes Perez, A.; Guzman-Davalos, L.; Ramirez-Cruz, V.; Villalobos-Arambula, A.R.; Ruiz-Sanchez, E.; Ramirez-Guillen, F. New Species of Bioluminescent Mycena Sect. Calodontes (Agaricales, Mycenaceae) from Mexico. J. Fungi 2023, 9, 902. [Google Scholar] [CrossRef]
- Nagamune, K.; Hosaka, K.; Kigawa, S.; Sugawara, R.; Sotome, K.; Nakagiri, A.; Endo, N. Two new Mycena section Calodontes species: One newly discovered and the other new to Japan. Mycoscience 2024, 65, 111–122. [Google Scholar] [CrossRef]
- Liu, Z.W.; Na, Q.; Cheng, X.H.; Wu, X.M.; Ge, Y.P. Mycena yuezhuoi sp. nov. (Mycenaceae, Agaricales), a purple species from the peninsula areas of China. Phytotaxa 2021, 511, 148–162. [Google Scholar] [CrossRef]
- Fan, L.; Wang, B.; Ma, T.; Li, B.; Ma, J.; Lei, X.; Bao, N. Three new species of Gymnopus and Mycena (Agaricales, Basidiomycota) from Northwestern China. Front. Microbiol. 2024, 15, 1487598. [Google Scholar] [CrossRef] [PubMed]
- Liu, S.; Cui, B.K.; Zhu, B. Morphological characters and molecular data reveal ten new forest macrofungi species from Hebei Province, North China. Mycology 2024, 16, 690–737. [Google Scholar] [CrossRef] [PubMed]
- Xiao, Y.X.; Liu, L.N.; Tan, Z.M.; Shen, A.R.; Shen, B.M.; Tan, Y.; Li, S.N.; Feng, L.G.; Long, J.B.; Liu, Z.X. Additions to the genus Mycena (Mycenaceae, Agaricales): Descriptions of five new taxa in Hunan Province, China. MycoKeys 2025, 115, 327–362. [Google Scholar] [CrossRef] [PubMed]
- Guo, J.; Liu, Z.; Zeng, H.; Ge, Y.; Na, Q. Three new species of Mycena sect. Calodontes (Mycenaceae, Agaricales) from Northeastern China. MycoKeys 2025, 125, 51–79. [Google Scholar] [CrossRef]
- Vizzini, A.; Consiglio, G.; Setti, L. Testing spore amyloidity in Agaricales under light microscope: The case study of Tricholoma. IMA Fungus 2020, 11, 24. [Google Scholar] [CrossRef]
- Wang, K.; Liu, S.L.; Liu, X.Z.; Hong, P.; Wei, H.W.; Wang, Y.; Dorji, P.; Zhou, L.W.; Wei, T.Z. Catalogue of fungi in China 3. New taxa of macrofungi from southern Xizang, China. Mycology 2025, 16, 91–123. [Google Scholar] [CrossRef]
- Hong, P.; Wang, K.; Du, Z.; Zhao, M.J.; Xie, M.L.; Liu, D.; Wei, T.Z. Two new Cortinarius species in subgenus Leprocybe from Southwest China. PeerJ 2024, 12, e17599. [Google Scholar] [CrossRef]
- Harder, C.B.; Læssøe, T.; Frøslev, T.G.; Ekelund, F.; Rosendahl, S.; Kjøller, R. A three-gene phylogeny of the Mycena pura complex reveals 11 phylogenetic species and shows ITS to be unreliable for species identification. Fungal Biol. 2013, 117, 764–775. [Google Scholar] [CrossRef]
- White, T.J.; Bruns, T.; Lee, S.; Taylor, J. Amplification and Direct Sequencing of Fungal Ribosomal Rna Genes for Phylogenetics. In PCR Protocols: Methods and Applications; Innes, M.A., Gelfand, D.H., Sninsky, J.S., White, T.J., Eds.; Academic Press: London, UK, 1990; pp. 315–322. [Google Scholar]
- Hall, T.A. BioEdit: A User-Friendly Biological Sequence Alignment Editor and Analysis Program for Windows 95/98/NT. Nuclc. Acids Symp. Ser. 1999, 41, 95–98. [Google Scholar]
- Zhang, D.; Gao, F.; Jakovlić, I.; Zou, H.; Zhang, J.; Li, W.X.; Wang, G.T. PhyloSuite: An integrated and scalable desktop platform for streamlined molecular sequence data management and evolutionary phylogenetics studies. Mol. Ecol. Resour. 2019, 20, 348–355. [Google Scholar] [CrossRef]
- Tamura, K.; Stecher, G.; Kumar, S. MEGA11: Molecular Evolutionary Genetics Analysis Version 11. Mol. Biol. Evol. 2021, 38, 3022–3027. [Google Scholar] [CrossRef]
- Aronsen, A.; Læssøe, T. The Genus Mycena s.l. Fungi of Northern Europe 5; Printend in Denmark by Narayana Press: Odder, Denmark, 2016; pp. 1–366. [Google Scholar]
- Bau, T.; Na, Q.; Liu, L.N. A Monograph of Mycenaceae (Agaricales) in China; Science Press: Beijing, China, 2021; pp. 1–324. [Google Scholar]
- Harder, C.B.; Lodge, D.J.; Petersen, R.H.; Hughes, K.W.; Blanco, J.C.; Frøslev, T.G.; Læssøe, T. Amyloidity is not diagnostic for species in the Mycena pearsoniana complex (Mycena sectio Calodontes). Mycol. Prog. 2012, 11, 725–732. [Google Scholar] [CrossRef]
- Moncalvo, J.M.; Vilgalys, R.; Redhead, S.A.; Johnson, J.E.; James, T.Y.; Catherine Aime, M.; Hofstetter, V.; Verduin, S.J.; Larsson, E.; Baroni, T.J.; et al. One hundred and seventeen clades of euagarics. Mol. Phylogenet Evol. 2002, 23, 357–400. [Google Scholar] [CrossRef]
- Wei, R.X.; Ge, Y.P.; Qi, L.L.; Han, M.H.; Zeng, H.; Hu, Y.P.; Zou, L.; Cheng, X.H.; Wu, X.M.; Na, Q. Revealing brownish Mycena diversity in China: New discoveries and taxonomic insights. J. Fungi 2024, 10, 439. [Google Scholar] [CrossRef]

| Locus | Name | Primer Sequence | Reference |
|---|---|---|---|
| ITS | ITS5 | 5′-GGAAGTAAAAGTCGTAACAAGG-3′ | White et al. (1990) [22] |
| ITS4 | 5′-TCCTCCGCTTATTGATATGC-3′ | ||
| rpb1 | RPB1Mp_f1 | 5′-AATTGGGGGAAACTGAAAGC-3′ | Harder et al. (2013) [21] |
| RPB1Mp_r1 | 5′-TGTCTCGCAGACCATCTTTG-3′ | ||
| tef-1α | tEFMp_f1 | 5′-TGGTGGTACTGGTGAGT-3′ | Harder et al. (2013) [21] |
| tEFMp_r1 | 5′-GGAAGACGGAGTGGCTTGT-3′ | ||
| tEFMp_f2 | 5′-CTGGTGAGTTCGAAGCTGGT-3′ | ||
| tEFMp_r2 | 5′-ACGTCCTGCAGGGGAAGAC-3′ |
| GenBank Accession Numbers | |||||
|---|---|---|---|---|---|
| Species | Voucher | Locality | ITS | rpb1 | tef-1α |
| Mycena meliigena | 39d | Italy | JF908429 | — | — |
| M. metata | HMJAU43625 | USA | MH396636 | — | — |
| Prunulus applanatus | HMAS295877 | China | PX674456 | PX698948 | PX675335 |
| P. applanatus | HMAS297151, holotype | China | PX674455 | PX698947 | — |
| P. brunneocystidiatus | HMAS297156 | China | PX674473 | PX698963 | PX675348 |
| P. brunneocystidiatus | HMAS282091 | China | PX674474 | PX698964 | — |
| P. brunneocystidiatus | HMAS300891 | China | PX674472 | — | — |
| P. brunneocystidiatus | FFAAS3400, holotype | China | PV939239 | — | — |
| P. brunneocystidiatus | FFAAS3401 | China | PV939240 | — | — |
| P. cf. purus VIII | CBH402 | Denmark | FN394599 | KF723663 | KF723617 |
| P. densilamellatus | TUFC101999, holotype | Japan | LC777686 | LC777726 | LC777734 |
| P. densilamellatus | TUMH65482 | Japan | LC777688 | LC777728 | LC777736 |
| P. fulvescens | HMAS303283 | China | PX674470 | PX698961 | PX675346 |
| P. fulvescens | HMAS303282, holotype | China | PX674471 | PX698962 | PX675347 |
| P. fulvipes | HMAS286952, holotype | China | PX674464 | PX698955 | PX675340 |
| P. fulvipes | HMAS292937 | China | PX674465 | PX698956 | PX675341 |
| P. fulvipes | HMAS297643 | China | PX674466 | PX698957 | PX675342 |
| P. fulvipes | HMAS292950 | China | PX674467 | PX698958 | PX675343 |
| P. fulvipes | HMAS293348 | China | PX674468 | PX698959 | PX675344 |
| P. fulvipes | HMAS294212 | China | PX674469 | PX698960 | PX675345 |
| P. fulvipes | HMAS291798 | China | PX674462 | PX698953 | — |
| P. fulvipes | HMAS292372 | China | PX674463 | PX698954 | — |
| P. lammiensis | HMAS292295 | China | OR236991 | — | — |
| P. lammiensis | H6008503 | Finland | MW540672 | — | — |
| P. leptocollus | HMAS300892 | China | PX674457 | PX698949 | PX675336 |
| P. leptocollus | HMAS300893 | China | PX674458 | PX698950 | PX675337 |
| P. leptocollus | HMAS294518, holotype | China | PX674459 | — | PX675338 |
| P. leptocollus | HMAS291678 | China | PX674461 | PX698952 | PX675339 |
| P. leptocollus | HMAS300895 | China | PX674460 | PX698951 | — |
| P. pearsonianus | CBH068 | Germany | FN394614 | KF723691 | KF723645 |
| P. pearsonianus | JV06890 | Denmark | FN394612 | KF723692 | KF723646 |
| P. pearsonianus | FCME25817, epitype | USA | JN182198 | — | — |
| P. pelianthinus | CBH015 | Denmark | FN394549 | KF723695 | KF723649 |
| P. pelianthinus | CBH016 | Denmark | FN394547 | KF723696 | KF723650 |
| P. polycystidiatus | FFAAS0417, holotype | China | ON427731 | ON468456 | ON468469 |
| P. polycystidiatus | FFAAS0421 | China | ON427733 | ON468458 | ON468471 |
| P. purus | IS10/11/2000 | USA | FN394611 | — | — |
| P. roseus | CBH409 | Germany | FN394551 | KF723683 | KF723637 |
| P. roseus | TL12393 | Denmark | FN394555 | KF723684 | KF723638 |
| P. rufobrunneus | FFAAS0415 | China | ON427729 | ON468454 | ON468467 |
| P. rufobrunneus | FFAAS0416, holotype | China | ON427730 | ON468455 | ON468468 |
| P. seminau | ACL136 | Malaysia | KF537250 | — | — |
| P. seminau | ACL308 | Malaysia | KF537252 | — | — |
| P. shengshanensis | FFAAS0424, holotype | China | ON427739 | ON468464 | ON468477 |
| P. shengshanensis | FFAAS0425 | China | ON427740 | ON468465 | ON468478 |
| P. sinar | ACL092 | Malaysia | KF537247 | — | — |
| P. sinar | ACL135 | Malaysia | KF537249 | — | — |
| P. subbrunneus | Liu265 | China | PP037946 | PP034076 | PP034079 |
| P. subbrunneus | Liu453, holotype | China | PP037951 | PP034077 | PP034082 |
| P. subpurus | Liu10 | China | PP037943 | — | PP034083 |
| P. subpurus | Liu489, holotype | China | PP037954 | — | PP034084 |
| P. subulatus | TUMH65484 | Japan | LC777691 | LC777731 | LC777739 |
| P. subulatus | FFAAS0423, holotype | China | ON427737 | ON468462 | ON468475 |
| P. variisporus | Liu369, holotype | China | PP037949 | — | PP034086 |
| P. variisporus | Liu370 | China | PP037950 | — | PP034087 |
| P. violaceardesiacus | Liu475 | China | PP037952 | — | PP034088 |
| P. violaceardesiacus | Liu477, holotype | China | PP037953 | — | — |
| P. yuezhuoi | FFAAS0345, holotype | China | MW581491 | MW868169 | MW882250 |
| P. yuezhuoi | FFAAS0347 | China | MW581493 | MW868167 | MW882252 |
Disclaimer/Publisher’s Note: The statements, opinions and data contained in all publications are solely those of the individual author(s) and contributor(s) and not of MDPI and/or the editor(s). MDPI and/or the editor(s) disclaim responsibility for any injury to people or property resulting from any ideas, methods, instructions or products referred to in the content. |
© 2026 by the authors. Licensee MDPI, Basel, Switzerland. This article is an open access article distributed under the terms and conditions of the Creative Commons Attribution (CC BY) license.
Share and Cite
Wang, R.; Wang, K.; Yu, X.-D.; Shan, C.-L.; Liu, H.-F.; Liu, D.; Wei, T.-Z. Four New Species and Six Combinations of Prunulus (Mycenaceae) from China. J. Fungi 2026, 12, 172. https://doi.org/10.3390/jof12030172
Wang R, Wang K, Yu X-D, Shan C-L, Liu H-F, Liu D, Wei T-Z. Four New Species and Six Combinations of Prunulus (Mycenaceae) from China. Journal of Fungi. 2026; 12(3):172. https://doi.org/10.3390/jof12030172
Chicago/Turabian StyleWang, Rui, Ke Wang, Xiao-Dan Yu, Chang-Lin Shan, Hai-Feng Liu, Di Liu, and Tie-Zheng Wei. 2026. "Four New Species and Six Combinations of Prunulus (Mycenaceae) from China" Journal of Fungi 12, no. 3: 172. https://doi.org/10.3390/jof12030172
APA StyleWang, R., Wang, K., Yu, X.-D., Shan, C.-L., Liu, H.-F., Liu, D., & Wei, T.-Z. (2026). Four New Species and Six Combinations of Prunulus (Mycenaceae) from China. Journal of Fungi, 12(3), 172. https://doi.org/10.3390/jof12030172

