The Genus Picoa (Pyronemataceae, Pezizales) Revisited
Abstract
1. Introduction
2. Materials and Methods
2.1. Fungal Collections
2.2. Morphological Study
2.3. DNA Extraction, PCR Amplification, and Sequencing
2.4. Phylogenetic Analyses
3. Results
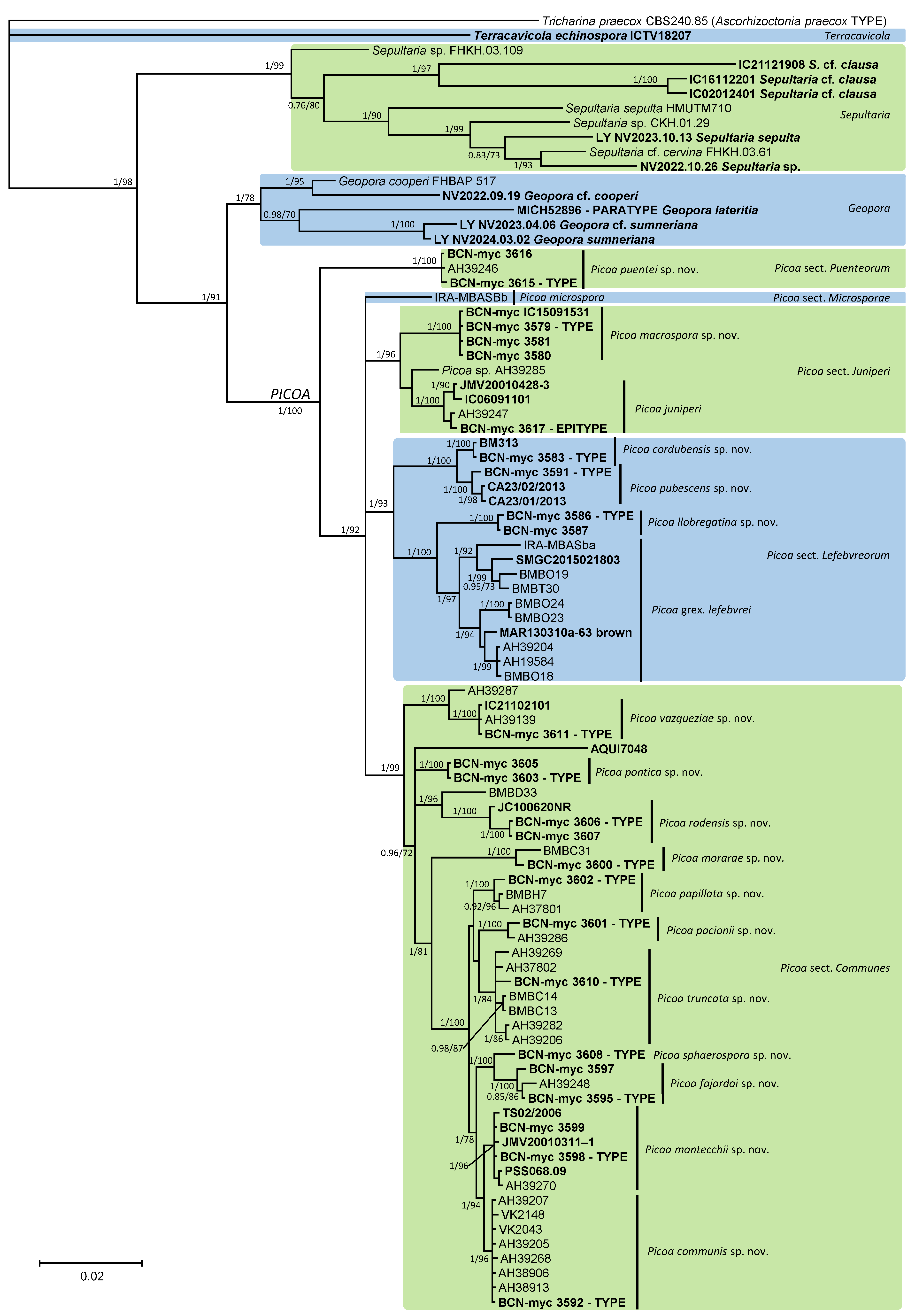
3.1. Phylogenetic Results


3.2. Taxonomy
- The genus Picoa is characterized by having globose to subglobose or sometimes slightly lobed ascoma, compact gleba, with irregularly arranged fertile cells and, microscopically, by asci inamyloid, prototunicate, subglobose, with a long and simple thin-walled peduncle, containing 4–8 ascospores, spherical to ellipsoidal, hyaline, or slightly pigmented in golden tones, ornamented with granules, rugosities, or ridges when fully mature. The species grow under Cassia, Cistus, Cytisus, Helianthemum, Quercus, and/or Tuberaria in arid, sandy, neutral to calcareous soils.Type: Picoa juniperi Vittad.Notes: In the present work, the genus Picoa is formed by at least five main clades, here defined as sections. They roughly correspond to the major lineages already found by one of the authors (PA) in Zitouni-Haouar et al. [13], although lineages II and III in that work are merged into a single section (sect. Lefebvreorum) in the present study. The genus Picoa is sister to Geopora s. str. Both genera have globose or subglobose apothecia, an external surface (in most species) with warts and mycelial hairs, a distinctive hymenium, and sometimes a very folded gleba and, microscopically, inamyloid asci (staining blue in Melzer reagent), hyaline and cylindrical paraphyses, and mostly ellipsoidal to broadly ellipsoidal ascospores. The genus Sepultaria is also phylogenetically related to Picoa. It contains epigeous and hypogeous species and resembles Picoa because of its often warty external surface covered with mycelial hairs, distinct hymenium, inamyloid asci, hyaline paraphyses, and ellipsoid to broadly ellipsoid ascospores.



| 1. | Commonly fruiting in summer or autumn, under Quercus (with or without presence of Juniperus), in Mediterranean Europe, dark brown to black ascomata, ascospores > 28 µm long. | Picoa sect. Juniperi. |
| 1. | Commonly fruiting in late winter and in spring, under Cistaceae with or without tree hosts, in the European and African Mediterranean shores, Canary Islands, and the Levant and Middle East; variable ascomata; ascospores < 28 µm long. | 2 |
| 2. | Ascospores 22 × 19 µm on average. | 3 |
| 2. | Ascospores 25.5 × 22.5 µm on average. | 4 |
| 3. | External surface covered with pyramidal warts, by now found in Mediterranean Africa and the Levant, associated with perennial Helianthemum; ascospores ornamented with coarse granules scattered on a rugose surface. | Picoa sect. Microsporae. |
| 3. | External surface covered with granules, by now found only in central Spain, associated with different Cistaceae and tree hosts; ascospores ornamented with minute granules that coalesce to form irregular ridges, with a thick, golden-orange perispore. | Picoa sect. Puenteorum. |
| 4. | Mostly associated with perennial Cistaceae (Helianthemum, Cistus, Fumana), in sandy neutral soil, ascospores broadly ellipsoidal, up to 27 µm long, ornamented with fine granules that join together to form ridges or semi-reticles. | Picoa sect. Lefebvreorum. |
| 4. | Mostly associated with annual Helianthemum (but maybe also Cistus and other hosts), in variable soils, ascospores globose to ellipsoidal, up to 27 µm long, ornamented with isolated granules that rarely form a reticulum. | Picoa sect. Communes. |
- 2.
- Type: Picoa juniperi Vittad.Notes: Picoa sect. Juniperi, which contains the type of Picoa, is characterized by producing dark brown or black ascomata covered with compound warts, sclerenchymatous cells in the outer layers, ellipsoidal ascospores measuring more than 28 µm long, ornamented with isolated coarse or very fine granules that coalesce to form incomplete reticles. Species of the section Juniperi seem to occur in calcareous soils, probably associated with Quercus and/or Juniperus. Two species belong to this section, P. juniperi and P. macrospora, but a third one likely exists (lineage of AH 39285).
| 1. | Ascomata with a pseudoparenchymatous internal layer of the peridium, ascospores broadly ellipsoidal, 28 × 25.5 µm on average, ornamented with thick, isolated granules over a slightly rough surface. | P. juniperi. |
| 1. | Ascomata with an intricate plectenchymatous internal layer of the peridium, ascospores broadly ellipsoidal, 31 × 28 µm on average, ornamented with very fine, not very pronounced granules, which join together at the bases to form semi-reticles. | P. macrospora. |
- 3.
- Picoa juniperi Vittad. Monogr. Tuberac.: 55. 1831.—Table II, Figure VIII. MB 227320. Figure 3, Figure 4, Figure 5 and Figure 6.Original description [1]: “Uterus rotundus vel leviter compressus, extus niger, minute verrucosus, verrucis adpressis parum elevatis. Caro mollis, exsucca, granulosa, subfriabilis. Venae pallidae, irregulares, interruptae, emarginatae, confusae, e variis peridii punctis in carnem dispersae. Odor ingratus. Fungus magnitudine pisi vel nucis avellanae, raro juglandis; regularissimus, cortice tenui vestitus, fovea seu rima basilari destitutus. Caro (sporangifera) albida, immutabilis; venae primo albidae, parum visibiles, demum pallidae. Vulgo Morandini, Trifole del Ginepro. In sylvis collium et montium transpadanorum, circa Juniperos praesertim obvius. Autumno recedente et ineunte hieme cum Tuberibus effoditur, ipsisque commixtus in foro frequentissime exstat. Caro ejus insipida, foetida, nauseosa nec esculenta”.Type: Table II, Figure VIII in Vittadini [1] (lectotype here designated MBT 10027165, Figure 3A); BCN-myc 3617 (epitype here designated MBT 10027166). See Specimens examined.Ascomata form small, globose stereothecia, 21–28 mm diam., dark brown when young, becoming black when mature, with abundant mycelial hairs in youth which disappear when mature. Peridium (surface) with compound warts measuring 290–360 µm (height) × 673–802.5 µm (base), very irregular in shape, often joining together, with a crater-shaped center and slightly pronounced vertical edges of 3–6 µm. Medullary excipulum (peridium section) arranged in three layers: (1) outer layer 57–130.5 µm thick on average, textura angularis, formed by 3–5 rows of cells at the apices of the warts and 2–3 at the bases, with a pseudoparenchymatous structure, made of subglobose to elongated sclerenchymatous cells, 20.5–26.5 × 22.5–33 µm, Q = 0.93, very thick-walled, up to 10.9 µm high, highly pigmented dark brown, measuring on average 28 × 13.5 µm, Q = 2.06, and interspersed with bases of some cylindrical mycelial hairs; (2) intermediate layer quite thick, measuring on average 214 (high at the wart section)–60.3 (high at the base of the warts) µm, textura angularis, with a pseudoparenchymatous structure, made of hyaline, sclerenchymatous, slightly elongated polyhedric cells, 15–22.5 × 24–32 µm, Q = 0.67, and thin walls up to 3.6 µm thick; (3) inner layer (transition layer toward the gleba) thick, 126–250 µm thick, textura angularis, made of increasingly smaller polyhedric cells, 8.5–14.5 × 8–21 µm Q = 0.95, interspersed with elongated, interwoven, septate and bifurcate cells of the glebal tissue. Gleba formed by (1) sterile zones with an intricate texture, composed of elongated, bifurcate hyphae, with septa measuring an average of 9.5 × 4 µm and (2) irregularly arranged fertile cells, formed by quickly disintegrating asci. Asci 158.5–162–167 × 69.5–70.5–72 µm, prototunicate, subglobose, with a peduncle 40–55 µm long (included in the ascus measurements), thin-walled, containing 6–8 ascospores. Ascospores broadly ellipsoidal, 27–28–29 × 25–25.5–26.5 µm, Q = 1.06–1.15, ornamented with thick, isolated granules and small roughness (when fully mature).Ecology and Distribution: Collected in Italy and Spain, under Quercus pubescens, Pinus sp., and Juniperus communis, in sandy soil (southern slope), and under Quercus ilex, in clay and calcareous soil.Specimens examined: France, 1873, Tulasne, PC 0022113. Italy, Emilia-Romagna Bologna, Guzzano Pianoro, mixed forest of Quercus pubescens, Pinus sp., Juniperus communis, sandy soil, south slope, 10 December 1998, A. Zambonelli & M. Morara AZ1404 (BCN-myc 3617* epitype; duplicate in pers. herb. A. Paz as IC10129801). Spain, Burgos, Covarrubias, under Quercus ilex, 6 September 2011, L. Barrio (BCN-myc IC06091101*); Catalonia, Girona, Maçanet de Cabrenys, Bac Grillera, La Fillola, 750 m, Quercus ilex, calcareous clay soil, 28 April 2001, J-M Vidal (JMV20010428-3*).Notes: The main diagnostic features mentioned by Vittadini [1] in his original description were that this species was collected under Juniperus sp. in autumn and winter along with other edible truffles, its small size (no more than a hazelnut), and a nauseating smell. Morphologically, P. juniperi is characterized also by having (1) sparse mycelial hairs at maturity; (2) surface with irregular compound warts, close together and not very pronounced (with 3–6 edges); (3) outer layer of the peridium thick (2–5 rows of cells), pseudoparenchymatous, sclerenchymatous cells with a thick wall not exceeding 10 µm; (4) internal layer very thick, pseudoparenchymatous, composed of polyhedric cells interspersed with elongated forked hyphae; (5) ascospores broadly ellipsoidal, on average 28 × 25.5 µm, Q = 1.11, ornamented with thick, isolated granules and slight roughness; (6) preference for calcareous soils; (7) probably associated with Quercus; (8) fruiting in late summer and autumn. The most closely related species is P. macrospora, which has permanent mycelial hairs at maturity, surface with very pronounced pyramidal compound warts, a thinner internal layer of the peridium formed by an intricate plectenchymatous structure, and larger ascospores, 29–31–31.5 × 26.5–28–29.5 µm, Qm = 1.10, ornamented with very fine, granules, which join together at the bases, giving the impression of forming semi-reticles.

- 4.
- Picoa macrospora A. Paz, R. Martínez & C. Lavoise, sp. nov. MB 859753. Figure 3, Figure 4 and Figure 5 and Figure 7.Etymology: From the ancient Greek adjective μακρός (makrós), meaning large, and spora, meaning seed, in relation to the size of ascospores, the largest of the known species.Type: Spain, La Rioja, Ortigosa de Cameros, Sierra de Cebollera Natural Park, under Quercus ilex, 13 December 2012, R. Martinez 2159 (BCN-myc 3579 holotype, IC13121332 isotype).Ascomata form globose stereothecia, 25–38 mm diam., black, with a few mycelial hairs. Peridium (surface) with very large compound pyramidal warts, measuring 162–417.5 µm (height) × 159.5–761.5 µm (base) and remarkable vertical edges of 3–6 µm. Medullary excipulum (peridium section) arranged in three layers: (1) outer layer about 59–146 µm thick, formed by 3–6 rows of cells at the apices of warts and 2–3 at the bases, textura angularis, with a pseudoparenchymatous structure made of subglobose or slightly elongated sclerenchymatous cells, 11–34 × 11.5–26 µm, Q = 1.11, thick-walled (up to 11 µm), with dark reddish brown to almost black walls. This layer contains also some isolated bases of cylindrical mycelial hairs, measuring on average 22.5 × 11 µm, Q = 2.05; (2) intermediate layer 109–178.48 µm thick, textura angularis, with a pseudoparenchymatous structure made of globose to polyhedric hyaline cells, 9.5–28.5 µm × 7.5–29 µm, Q = 1.19, interspersed with more elongated cells; (3) internal layer (transition toward the gleba) 92.5–146 µm thick, textura intrincata, arranged as an intricate plectenchymatous structure made of increasingly smaller and elongated cells, 13–28.5 × 6–13.5 µm, Q = 0.56. Gleba with irregularly arranged fertile cells formed by quickly disintegrating asci. Asci 163.5–165.5–168 × 72–72.5–73.5 µm, inamyloid, prototunicate, subglobose, with a long peduncle, thin-walled, and containing 6–8 ascospores. The sterile zones of the gleba have an intricate texture formed by long and bifurcate hyphae, with septa measuring 11 × 4 µm on average. Ascospores broadly ellipsoidal, 29–31–31.5 × 26.5–28–29.5 µm, Q = 1.09–1.15, with walls in gold-brown tones, ornamented with tiny granules that join together at their bases, giving the impression of forming semi-reticles.Ecology and Distribution: Autumnal species, collected in northern Italy and central Spain, usually under Quercus ilex, sometimes with the presence of Juniperus, showing preference for calcareous soils.Additional specimens examined: Italy, Piedmont, Cuneo, Alba, under Quercus ilex, 5 November 2008, A. Paz (IC05110807). Spain, Castilla y León, Zamora, Peleas, Q. ilex, 1 December 2013, J. Cabero JC131201NR (BCN-Myc IC15091531); ibid. (BCN-myc 3581*, IC15091532); La Rioja, Almarza de Cameros, Ribavellosa farm, under Q. faginea, Q. ilex and Juniperus communis, 11 November 2012, R. Martinez 2179 (BCN-myc 3580*-IC11111234).Notes: Picoa macrospora is characterized by (1) permanent mycelial hairs at maturity; (2) surface with very pronounced compound pyramidal warts (with 2–3 edges); (3) thick outer layer of the peridium formed by 3–6 rows of pseudoparenchymatous and sclerenchymatous subglobose to slightly elongated cells, with thick walls (up to 11 µm); (4) thinner internal layer of the peridium formed by an intricate plectenchymatous structure of elongated cells; (5) ascospores broadly ellipsoidal, ornamented with very fine granules, which join together, giving the impression of forming semi-reticles; (6) preference for calcareous soils; (7) probably associated with Quercus; (8) fruiting in late autumn. The most closely related species is P. juniperi (see above).

- 5.
- Picoa sect. Lefebvreorum P. Alvarado, A. Paz & Van Vooren, sect. nov. MB 859772. Figure 3, Figure 4 and Figure 5 and Figure 8, Figure 9, Figure 10 and Figure 11.Type: Picoa lefebvrei (Pat.) Maire.Etymology: Named after the type, P. lefebvrei.The section Lefebvreorum is characterized by (1) fawn-reddish brown to black ascomata, with a warted or granulose surface, (2) outer peridium layer formed by parallelepipedic sclerenchymatous cells, (3) broadly ellipsoidal ascospores, measuring up to 27 µm long, ornamented with fine granules that join together to form ridges or semi-reticles, (4) ecologically linked to Cistaceae (Helianthemum, Cistus, Fumana) sometimes with the presence of Quercus, Pinus and/or Juniperus, in sandy soils. The section is composed of P. cordubensis, P. lefebvrei, P. llobregatina, and P. pubescens, but it probably includes multiple taxa that need to be reviewed with additional data.
| 1. | Associated with perennial Helianthemum. | 2 |
| 1. | Associated with Cistus or Fumana. | 3 |
| 2. | Ascomata fawn-reddish brown, surface showing minute isolated granules with a halo at their base, ascospores 24–25–26 × 20.5–21–22.5 µm. | P. llobregatina. |
| 2. | Ascomata reddish brown when young and grayish brown when mature, surface with simple, small, flat warts, ascospores 26.5–27–27.5 × 22–22.5–23 µm. | P. grex lefebvrei. |
| 3. | Ascomata with abundant mycelial hairs when young, then disappearing, internal layer of the peridium pseudoparenchymatous, made of increasingly smaller, elongated puzzle-like cells, ascospores 25–26.5–27 × 22.5–23.5–30 µm. | P. cordubensis. |
| 3. | Ascomata dark reddish brown when young, black when mature, with abundant and persistent mycelial hairs, internal layer of the peridium plectenchymatous, intricate, ascospores 24.5–25–25.5 × 22–22.5–23 µm. | P. pubescens. |
- 6.
- Picoa lefebvrei (Pat.) Maire, Annls Mycol. 4: 332. 1906. MB 456009. Figure 3, Figure 4 and Figure 5 and Figure 8.≡ Phaeangium lefebvrei Pat., J. Bot. (Morot) 8: 155. 1894. MB 120769.= Terfezia schweinfurthii Henn., Beibl. Hedwigia 40: 100. 1901. MB 139798.Typus: FH 301557 (holotype of Phaeangium lefebvrei).Ascomata form globose stereothecia, 21–28 mm diam., reddish brown when young, becoming grayish brown when mature, showing mycelial hairs (even in maturity) that raise from the intermediate peridium layer. Peridium (surface) crackled when fresh, formed by large flat warts, 154.5–269 µm (height) × 279.5–585 µm (base), but granulose in exsiccata. Medullary excipulum (peridium section) arranged in three layers: (1) a thin outer layer measuring about 76.5–138.5 µm thick, composed of 3–4 rows of cells at the apices and 2–3 rows at the bases, textura angularis, forming a pseudoparenchymatous structure made of very small, subglobose sclerenchymatous cells, 8–17.5 × 7–20.5 µm, Q = 1.08, with walls up to 4.7 µm thick, reddish brown pigmented; this layer has abundant bases of mycelial hairs (raising from the intermediate layer), cylindrical in shape, and slightly widened at the bases, measuring on average 19 × 12 µm; (2) an intermediate layer about 435–132.5 µm thick, textura angularis, with a pseudoparenchymatous structure made of sclerenchymatous, subglobose cells, very irregular in size, 10.5–20 × 11.5–21.5 µm, Q = 0.96, with thin walls up to 2 µm thick; this layer has elongated cylindrical cells of the hairs of the outer layer; (3) internal layer (transition toward the gleba) 106–190.5 µm thick, with a plectenchymatous structure, made of elongated cells arranged horizontally, 13–26 × 8.5–13 µm, Q = 0.58, and merged with glebal tissue of interwoven hyphae. Gleba with irregularly arranged fertile cells, which acquire a light brown tone. Asci 126.5–128–130 × 53–53.5–54.5 µm, soon deliquescing, inamyloid, prototunicate, subglobose to broadly ellipsoidal, with a peduncle 30–45 µm long (included in the ascus measurements), with thin walls, containing 3–8 ascospores. The sterile zones of the gleba have an intricate texture, made of elongated bifurcate hyphae, with septa 10 × 3 µm on average. Ascospores ellipsoidal, 26.5–27–27.5 × 22–22.5–23 µm, Q = 1.16–1.24, ornamented with very fine and not very pronounced granules, which join together forming small irregular ridges or semi-reticles.Ecology and Distribution: Species collected so far on African continent: Algeria, Egypt, Canary Islands (Spain), and Tunisia under Helianthemum, in semi-arid, neutral, sandy soils, fruiting from late winter to spring.Specimens examined: Algeria, Bechar, Beni Ounif (BMBO20*); ibid. (PON1 BMBO21*, PON3 BMBO23*, PON4 BMBO24*, PRBe1 BMBT28*, PRBe2 BMBT29*, PRBe3 BMBT30*, PW1 BMBO18*, PW2 BMBO19*); Hauts-Plateaux à Chellala, March 1922, Maire (M 157945); near Biskra, 1901 (S F8693, syntype of Terfezia schweinfurthii); Tabelbala (BMBT27*, BMBT25*, BMBT26*). Egypt, Masrab El Khanyha, 17 February 1993, G. Pacioni & El Kholy (AQUI7043*); ibid. (AQUI7046*). Spain, Canary Islands, Fuerteventura, Betancuria, 412 m, 13 March 2010, M-A Ribes & V. Escobio (MAR13031063a* brown); ibid. (MAR13031063b* black); ibid. SMGC2015021803*); Canary Islands, Gran Canaria, Las Palmas de Gran Canaria, El Lasso, between the barranco “del Cortijo” or “de los Toledo” and the “Lomo del Sabinal”, sandy detritic soil with Euphorbia balsamifera, Helianthemum canariense, Senecio kleinia, Artemisia reptans, Rubia fruticosa, Ceropegia fusca, Aeonium percarneum, and several Poaceae, 180 m asl, 18 February 2015, Y. Toledo & J. Santiago (SMGC2015031408); Canary Islands, Gran Canaria, Molinos de Piso Firme, Agaete, abandoned crops with Helianthemum canariense and Euphorbia regis-jubae, 195 m asl, 9 February 2019, C.C. Rodríguez-Cabrera (SMGC2019020901). Tunisia, between Ras-el-Oued and El Hamdon, 1894, Lefebvre (FH 301557, under Phaeangium lefebvrei, holotype). Mahdia Central, area with a semi-arid climate, April 2008 (TUNISIA—4 IRA-MBA SBc*); Medenine, South-East, area with an arid climate, near Helianthemum lippii var. sessiliflorum, 12 March 2015 (TUNISIA—1 IRA-MBA Sba*).Notes: Picoa lefebvrei is characterized by having (1) reddish brown ascomata when young and grayish brown when mature, with permanent mycelial hairs (very few and isolated); (2) crackled surface with simple small flat warts; (3) a thin outer peridium layer (2–4 rows of cells), pseudoparenchymatous, made of very small subglobose sclerenchymatous cells (13 × 12.5 µm) with thin walls up to 4.7 µm thick; (4) a plectenchymatous internal peridium layer, made of elongate hyphae arranged horizontally; (5) ellipsoidal ascospores ornamented with very fine granules, which join together forming small irregular ridges or semi-reticles; (6) preference for neutral soils; (7) associated with perennial Helianthemum species. The most closely related species are P. cordubensis, P. llobregatina, and P. pubescens. Picoa cordubensis is distinguished by having dark brown ascomata when young and becoming black when mature; surface with not very pronounced compound pyramidal warts (with 3–5 edges); outer layer of the peridium with cell walls up to 10 µm thick; and an intermediate layer of the peridium with interspersed globose cells. Picoa llobregatina is distinguished by a surface showing minute, isolated granules with a halo at their base; outer layer of the peridium made of parallelepipedic cells vertically aligned; internal layer is pseudoparenchymatous, made of puzzle-shaped cells; slightly smaller ascospores of 25 × 21 µm on average, Q = 1.18; occurrence in dunes, in slightly calcareous soils. Picoa pubescens has dark reddish brown ascomata when young, becoming black when mature; surface with irregular compound warts and permanent and very abundant mycelial hairs; outer layer of the peridium with parallelepipedic cells vertically aligned, and slightly smaller ascospores, 25 × 22.5 µm on average, Q = 1.11.

- 7.
- Picoa cordubensis A. Paz, J. Gómez, B. Moreno-Arroyo & C. Lavoise, sp. nov. MB 859755. Figure 3, Figure 4 and Figure 5 and Figure 9.Etymology: The epithet refers to Corduba, the Latin name for Córdoba (Spain), the region where this species was first collected.Type: Spain, Andalucia, Córdoba, Priego de Córdoba, Puentes, under Cistus albidus, 18 March 1991, J. Gómez HB-JG-A40 (BCN-myc 3582 holotype, IC18039109 isotype).Ascomata form very small globose stereothecia, 18–26 mm diam., dark brown when young, becoming black when mature, with abundant mycelial hairs in youth. Peridium (surface) with compound pyramidal warts, not very pronounced, and with very large bases, 168–325 µm (height) × 480.5–807.5 µm (base), with a crater-shaped center and 3–5 not very pronounced vertical edges. Medullary excipulum (peridium section) formed by three layers: (1) outer layer about 61.5–95 µm thick, formed by 4–5 rows of cells at the apices and 2–3 at the bases, textura angularis, forming a pseudoparenchymatous structure made of subglobose or elongated and slightly sclerenchymatous cells, 15–43 × 14–36 µm, Q = 1.00, with reddish brown walls, up to 10 µm thick; this layer has abundant bases of mycelial hairs (that sometimes originate in the intermediate layer below), cylindrical in shape but slightly widened at the base, measuring on average 29.5 × 20 µm; (2) intermediate layer measuring about 60–181.5 µm thick, textura angularis, arranged as a pseudoparenchyma, made of hyaline, sclerenchymatous subglobose or slightly elongated cells, 13–39.5 ×11.5–33 µm, Q = 1.14; this layer has also some mycelial hairs with elongated and cylindrical cells measuring on average 40 × 17.5 µm, Q = 2.38; the intermediate layer has also some isolated and large globose cells, measuring 49.5 × 47 µm on average; (3) internal layer (transition toward the gleba) very variable in size, 41.5–188.5 µm thick, textura angularis, with a pseudoparenchymatous structure, made of increasingly smaller elongated puzzle-like cells, 8.5–11 × 13.5–22.5 µm, Q = 0.73; this layer is merged with the underlying glebal tissue composed of interwoven, bifurcate hyphae. Gleba formed by disordered fertile cells among sterile zones, which have an intricate texture, made of elongated and bifurcate hyphae, with septa measuring 8.5 × 3 µm on average. Asci 132–133.5–135.5 × 60–61–62.5 µm, Q = 2.19, quickly disintegrated, inamyloid, prototunicate, subglobose to broadly ellipsoidal, with a peduncle 35–50 µm long (included in the ascus measurements), with thin walls, containing between 6 and 8 ascospores. Ascospores broadly ellipsoidal, 25–26.5–27 × 22.5–23.5–30 µm, Q = 1.09–1.13, ornamented with minute granules that join together forming small, very irregular ridges.Ecology and Distribution: Species collected in southern Spain (Andalusia, Córdoba), under Cistus growing in neutral soil, in spring.Additional specimens examined: Spain, Andalusia, Córdoba, Priego de Córdoba, Paraje el Patronati, under Cistus albidus, near Quercus ilex, 16 January 1993, B. Moreno–Arroyo & J. Gómez BM-312 (BCN-myc 3584*); Córdoba, Priego de Córdoba, Paraje Puentes, soil, near Juniperus oxycedrus and Cistus albidus, 18 March 1991, B. Moreno-Arroyo & J. Gómez BM-1059 (BCN-myc 3583*); ibid. 21 March 1993, BM-313*; ibid. 15 May 1993, BM-315 (BCN-myc 3585*).Notes: Picoa cordubensis is characterized by having (1) dark brown ascomata when young, becoming black when mature, with abundant mycelial hairs in youth; (2) surface with not very pronounced compound pyramidal warts (3–5 edges); (3) thick outer layer of the peridium (2–5 rows of cells), pseudoparenchymatous, with subglobose to slightly elongated sclerenchymatous cells, with walls up to 10 µm thick; (4) pseudoparenchymatous intermediate layer of the peridium, composed of subglobose to polyhedrical sclerenchymatous cells with interspersed large globose cells; (5) ascospores widely ellipsoidal, ornamented with minute warts that join together forming irregular small ridges; (6) preference for neutral soils; (7) associated with Cistus. The most closely related species are P. lefebvrei (see above), P. llobregatina, and P. pubescens. Picoa llobregatina is distinguished by having ascomata fawn-reddish brown, with sparse mycelial hairs, with surface minute isolated granules with a halo at their base; outer layer of the peridium very thin, made of parallelepipedic cells. Picoa pubescens has a surface with irregular low compound warts (with 2–3 edges); outer layer of the peridium made of parallelepipedic cells vertically aligned; internal peridium layer plectenchymatous, made of elongated hyphae horizontally arranged.

- 8.
- Picoa llobregatina A. Paz, L. Sánchez & C. Lavoise, sp. nov. MB 859756. Figure 3, Figure 4 and Figure 5 and Figure 10.Etymology: “llobregatina” refers to Llobregat Delta Natural Park (Spain), where the holotype of this species was found.Type: Spain, Catalonia, Barcelona, Viladecans, Llobregat Delta Natural Park, Remolar beach, in the fixed dunes with Pinus pinea, Cistus salviifolius, 16 February 2017, A. Paz, C. Lavoise & L. Sánchez (BCN-myc 3586 holotype, IC16021701 isotype).Ascomata form small globose stereothecia, 21–28 mm diam., fawn-reddish brown, with a few mycelial hairs in youth. Peridium (surface) with isolated, small, irregular granules showing a halo at their base, measuring 147.5–159.5 µm (height) × 222–374 µm (base). Medullary excipulum (peridium section) organized in three layers: (1) outer layer thin and fragile, 32.5–55 µm thick, formed by 2–3 rows of cells at the apices and 1–2 rows at the bases, textura angularis, with a pseudoparenchymatous structure made of parallelepipedic cells, vertically parallel, 18–30.5 × 14–32 µm, Q = 1.23, walls up to 6.5 µm thick, reddish brown pigmented; this layer also has the bases of mycelial hairs, cylindrical, and slightly widened at the bases, measuring on average 23.5 × 20 µm; (2) intermediate layer about 45–109 µm thick, textura angularis, with a pseudoparenchymatous structure made of irregular polygonal sclerenchymatous cells, 15.5–43 × 11–30.5 µm, Q = 1.16; (3) internal layer (transition toward the gleba) very variable in size, 85–150.5 µm thick, textura angularis, with a pseudoparenchymatous structure, made of increasingly smaller puzzle-like cells, 5–10.5 × 10.5–16.5 µm, Q = 0.65; the internal layer is merged in depth with glebal tissue, composed of interwoven long, bifurcate hyphae. Gleba formed by disordered fertile cells that look light brown when mature and sterile zones with an intricate texture, made of long bifurcate hyphae, with septa measuring 10 × 4 µm on average. Asci 146.5–148.5–150.5 × 70.5–72.5–74.5 µm, quickly evanescent, inamyloid, prototunicate, subglobose to broadly ellipsoidal, with a peduncle 45–55 µm long (included in the ascus measurements), with thin walls; containing between 6 and 8 ascospores. Ascospores broadly ellipsoidal, 24–25–26 × 20.5–21–22.5 µm, Q = 1.15–1.19, ornamented with minute granules which join together forming very irregular semi-reticles. Smells similar to that of wine.Ecology and Distribution: Collected only in northeastern Spain, in dunes, in slightly calcareous soil, with the presence of Pinus pinea and Cistus salviifolius, in February and March.Additional specimens examined: Spain, Catalonia, Barcelona, Viladecans, Remolar beach, in the fixed dunes with Pinus pinea, Cistus salviifolius, 15 March 2017, A. Paz, L. Sánchez & C. Lavoise (BCN-myc 3587*, IC15031701); ibid. 18 February 2018 (BCN-myc 3588, IC18021803); ibid. 12 April 2018 (BCN-myc 3589, IC12041807).Notes: Picoa llobregatina is characterized by having (1) fawn-reddish brown ascomata, with sparse mycelial hairs in youth; (2) surface showing minute isolated granules with a halo at their base; (3) outer layer of the peridium very thin (1–3 rows of cells), pseudoparenchymatous, made of parallelepipedic cells, vertically parallel, with walls up to 6.5 µm; (4) internal layer is pseudoparenchymatous, made of puzzle-shaped cells; (5) ascospores broadly ellipsoidal, ornamented with minute granules that join together forming very irregular semi-reticles; (6) preference for sandy neutral soils; (7) probably associated with Cistus or Pinus. The most closely related species are P. cordubensis, P. lefebvrei, and P. pubescens (see notes above for the first two). Picoa pubescens has dark reddish brown ascomata when young, becoming black when mature, with abundant persistent mycelial hairs; surface with irregular, low compound warts.

- 9.
- Picoa pubescens A. Paz, V. Kaounas, C. Agnello & C. Lavoise, sp. nov. MB 859757. Figure 3, Figure 4 and Figure 5 and Figure 11.Etymology: The Latin epithet “pubescens” means “covered with hairs”, in relation to the very abundant permanent mycelial hairs found on the surface of mature ascomata.Type: Spain, Euskadi, Álava, Labraza, soil, near Pinus halepensis, Juniperus sp., Cistus albidus, Thymus vulgaris, and Calluna vulgaris, 21 June 2013, A. Paz & C. Lavoise (BCN-myc 3591 holotype, IC21061307 isotype).Ascomata form globose stereothecia, 15–27 mm diam., dark reddish brown when young, becoming black when mature, with abundant and persistent mycelial hairs that are short and sparsely forked. Peridium (surface) with irregular compound warts measuring 126.5–200.5 µm (height) × 236.5–500.5 µm (base), with a crater-shaped center and 2–3 subtle vertical edges. Medullary excipulum (peridium section) with three distinct layers: (1) outer layer 53.5–91.5 µm thick, formed by 5–7 rows of cells at the apices and 3–4 rows at the bases, textura angularis, organized as a pseudoparenchymatous structure made of parallelepipedic cells, vertically parallel, 12–26.5 × 8.5–24.5 µm, Q = 1.31, walls up to 10 µm thick, reddish brown pigmented; this layer also has abundant bases of mycelial hairs, cylindrical, sometimes slightly wider at the base, measuring on average 22 × 18.5 µm; (2) intermediate layer 57–131.5 µm thick, textura angularis, with a pseudoparenchymatous structure made of parallelepipedic hyaline cells, vertically parallel, 15.5–32.5 × 10.5–19.5 µm, Q = 0.88; in this layer, there are also longer bifurcate and cylindrical cells that form the base of mycelial hairs; (3) internal layer (transition toward the gleba) 105.5–120.5 µm thick, textura intricate, with an intricate plectenchymatous structure made of increasingly smaller, elongated cells, 6.5–10.5 × 4–8 µm (long), Q = 0.64. Gleba composed of sterile zones with an intricate texture, made of elongated, bifurcate hyphae, with septa measuring 12 × 4.5 µm on average, and disordered fertile cells. Asci 125.5–126–128 × 62.5–63.5–64.5 µm, Q = 1.99, quickly evanescent, inamyloid, prototunicate, subglobose, with a peduncle 35–45 µm long (included in the ascus measurements), with thin walls, containing 6–8 ascospores. Ascospores broadly ellipsoidal, 24.5–25–25.5 × 22–22.5–23 µm, Q = 1.1–1.12, ornamented with minute granules, which join together forming very irregular semi-reticles.Ecology and Distribution: Collected in Spain, France, Greece, and Italy, always with the presence of Cistus, Quercus, or Pinus, in winter and spring.Additional material studied: France, Bouches-du-Rhône, under Quercus ilex, 13 March 1983, G. Riousset (ALV7017*). Greece, Artemis Attica, under Cistus monspeliensis, in forest with Pinus halepensis, Pistacia lentiscus, and Quercus coccifera, 22 February 19, V. Kaounas VK5561*; Rafina Attica, under Pistacia lentiscus in forest with Pinus halepensis and Fumana cf. thymifolia, 26 February 2019, V. Kaounas VK5565*. Italy, Puglia, Santo Antonio, under Cistus sp., 23 February 2013, C. Agnello CA23/02/2013*; Puglia, S. Antonio wood, S. Pancrazio, Cistus sp., 23 January 2013, C. Agnello CA23/01/2013*.Notes: Picoa pubescens is characterized by (1) dark reddish brown ascomata when young, becoming black when mature, with abundant and persistent mycelial hairs; (2) surface with irregular low compound warts (with 2–3 edges); (3) outer layer of the peridium is thick (3–7 rows of cells), pseudoparenchymatous, with parallelepipedic cells vertically parallel, with thick walls, up to 10 µm thick; (4) internal peridium layer is plectenchymatous, formed by elongated hyphae horizontally parallel; (5) ascospores broadly ellipsoidal, ornamented with minute granules that join together forming very irregular semi-reticles; (6) preference for neutral soils; (7) probably associated with Cistus and/or Pinus. The most closely related species are P. cordubensis, P. lefebvrei, and P. llobregatina (all of them are compared with P. pubescens, above).

- 10.
- Picoa sect. Communes P. Alvarado, A. Paz & Van Vooren, sect. nov. MB 859773. Figure 3, Figure 4 and Figure 5 and Figure 12, Figure 13, Figure 14, Figure 15, Figure 16, Figure 17, Figure 18, Figure 19, Figure 20, Figure 21 and Figure 22.Etymology: From the epithet of the type, Picoa communis.Type: Picoa communis A. Paz, C. Lavoise, L.-A. Parra, B. Vázquez & L. Barrio sp. nov.The section Communes includes species with (1) café-au-lait, brown, or black color; (2) surface with papillae, granules, or warts; (3) cells of the outer layer sclerenchymatous or parallelepipedic; (4) spherical to ellipsoidal ascospores, measuring up to 27 µm long, ornamented with isolated coarse or fine granules and sometimes with roughness; and (5) mainly associated with annual species of Helianthemum and maybe also Tuberaria or Cistus, sometimes with presence of Pinus or Quercus. The section is composed of P. communis, P. fajardoi, P. montecchii, P. morarae, P. pacionii, P. papillata, P. pontica, P. truncata, P. sphaerospora, and P. vazqueziae.
| 1. | Ascomata milky brown, surface with slightly darker tiny papillae. | P. papillata. |
| 1. | Ascomata brown or black, surface with larger granules or warts. | 2 |
| 2. | Surface of the ascomata with rounded granules. | 3 |
| 2. | Surface of the ascomata with angular warts. | 4 |
| 3. | Surface of the ascomata with granules united by their bases, internal layer of the peridium intricate, plectenchymatous. | P. pacionii. |
| 3. | Surface of the ascomata with isolated granules, internal layer of the peridium pseudoparenchymatous, made of puzzle-like cells. | P. morarae. |
| 4. | Surface of the ascomata with simple angular warts. | 5 |
| 4. | Surface of the ascomata with compound angular warts. | 6 |
| 5. | Surface of the ascomata with warts very irregular in shape and size, mycelial hairs absent at maturity, inner layer of the peridium pseudoparenchymatous, with puzzle-shaped to slightly elongated cells. | P. communis. |
| 5. | Surface of the ascomata with pyramidal warts in the shape of a double-inverted triangle; mycelial hairs present at maturity, inner layer of the peridium plectenchymatous, with cells horizontally parallel to the outer layer. | P. montecchii. |
| 6. | Surface of the ascomata with black compound warts with a reddish-brown base and a truncated apex, outer and intermediate layers of the peridium without parallelepiped cells. | P. truncata. |
| 6. | Surface of the ascomata with compound warts without truncated apex. | 7 |
| 7. | Ascospores spherical. | P. sphaerica. |
| 7. | Ascospores ellipsoidal. | 8 |
| 8. | Ascomata very compact, black, resembling Tuber aestivum. | P. vazqueziae. |
| 8. | Ascomata not compact, reddish brown to dark brown. | 9 |
| 9. | Ascomata reddish brown, outer and intermediate layer of the peridium with parallelepiped cells and internal layer plectenchymatous, not intricate. | P. fajardoi. |
| 9. | Ascomata dark brown, outer and intermediate layers of the peridium without parallelepiped cells and internal layer plectenchymatous, intricate. | 10 |
| 10. | Ascomata with mycelial hairs present at maturity, ascospores with a very thick perisporium and golden tones under the optical microscope. | P. pontica. |
| 10. | Ascomata with a few mycelial hairs when young, ascospores with a thin perisporium, hyaline. | P. rodensis. |
- 11.
- Picoa communis A. Paz, C. Lavoise, L.-A. Parra, B. Vázquez & L. Barrio, sp. nov. MB 859758. Figure 3, Figure 4 and Figure 5 and Figure 12.Etymology: The Latin epithet “communis” means common and refers to its abundance among collections found in Spain.Type: Spain, Castilla y León, Palencia, meadow with Tuberaria guttata and Helianthemum sp., 25 April 2016, L.-A. Parra, C. Lavoise, C. Rojo & A. Paz (BCN-myc 3592 holotype, IC25041601 isotype).Ascomata form subglobose stereothecia, up to 45 mm diam., with surface sometimes cracked, reddish brown to dark brown with age, initially covered with abundant reddish brown mycelial hairs, disappearing with age or handling. Peridium (surface) forms simple warts, very irregular in shape and size, 185–350 (height) × 310–540 µm (base). Medullary excipulum (peridium section) arranged in three layers: (1) outer layer 32.5–116 µm thick, textura angularis, with a pseudoparenchymatous structure, made of globose to polyhedrical sclerenchymatous cells measuring 30 × 27.5 µm on average, Q = 1.12, walls up to 4.2 µm thick, intensely brown pigmented; peridium cells form 1–2 rows at the base of warts and 3–4 at the apices; young ascomata have hairs in the outer peridium layer, 230–350 × 8–11 µm, with rounded tips and inflated bases about 39–45 µm wide, septa measuring 35–55 µm long; (2) intermediate layer 42.5–74 µm thick, textura angularis, with a pseudoparenchymatous structure, made of subglobose to polyhedrical sclerenchymatous cells, hyaline, and measuring on average 29 × 24 µm, Q = 1.19, with increasingly thinner walls, up to 2.1 µm thick; (3) inner layer 169.5–311 µm thick, textura angularis, with a pseudoparenchymatous structure, made of cells that become irregular and puzzle-shaped in deep; these cells are interspersed with glebal tissue formed by interwoven hyphae. Gleba composed of sterile zones with an intricate texture, made of elongated, bifurcate hyphae with septa measuring 11 × 3.5 µm on average, and disordered fertile areas with asci. Asci 153–154.5–156.5 × 73.5–74.5–77 µm, quickly evanescent, inamyloid, prototunicate, subglobose, with a peduncle 45–65 µm long (included in the ascus measurements), thin-walled and simple, containing 6–8 ascospores. Ascospores globose to slightly ovoid, 23.5–25.5–27.5 × 21.5–23–24.5 µm, Q = 0.99–1.12, ornamented with abundant large warts measuring on average 0.8 µm (base) × 1.2 µm (height).Ecology and Distribution: So far found in France, Spain, and Turkey, frequently in ancient threshing floors with sandy and stony soils, near Helianthemum sp. Also found in fixed secondary dunes with Helianthemum spp. Pinus halepensis, P. pinaster, Quercus coccifera, Asphodelus albus, Cistus monspeliensis, C. salvifolius, Tuberaria guttata, and Juniperus spp. from January to June.Additional material studied: France, Tarn, February 2006, T. Sánchez (AH 39205*). Spain, Cantabria, Liébana, Caloca, meadow with Helianthemum sp., 7 May 2005, A. Paz BCN-myc 3593, IC07050508; ibid. 23 April 2007, A. Paz IC23040715. Castilla y León, Ávila, Narrillos de San Leonardo, meadow with Helianthemum sp., 5 May 2021, L. A. Trujillo LTP2021050501; Burgos, Abajas, under Quercus ilex, 6 April 2007, F. Sáinz PSS086.001A*; Palencia, Olmos de Ojeda, meadow with Helianthemum sp., 3 April 2017, L. Barrio BCN-myc 3594, IC03041715; Valladolid, Aldeamayor de San Martín, near Pinus pinaster and Helianthemum sp., 14 May 1994, A. García-Blanco, M. Sanz & J. B. del Val AVM998*; Valladolid, Traspinedo, vineyard, 19 May 1996, A. García Blanco, M. Sanz & J.B. del Val AVM1490; Valladolid, Urueña, ancient threshing floor with abundant Helianthemum sp., 26 April 2006, A. García Blanco, M. Sanz & J.B. del Val AVM2446*; ibid. calcareous plain with Helianthemum sp., 17 April 2008, J. Cabero JC080417BT; ibid. 3 May 2021, B. Vázquez IC03052102;. Turkey, Baskil, Kadiköy–Elazigh, on sandy and stony soils, 8 May 1985, A.F. Güan n. 511 (AQUI9324).Notes: Picoa communis is characterized by (1) ascomata reddish brown to dark brown with age, mycelial hairs absent at maturity; (2) surface with irregular, slightly prominent warts; (3) outer layer of the peridium with cells up to 30 µm wide; (4) inner layer of the peridium pseudoparenchymatous, with puzzle-shaped to slightly elongated cells; (5) ascospores globose to slightly ovoid, ornamented with abundant large granules; (6) preference for sandy or stony neutral soils; (7) probably associated with annual species of Helianthemum, maybe also Pinus, Quercus, Cistus and/or Tuberaria. The most closely related species are P. fajardoi, P. montecchii, P. morarae, P. pacionii, P. papillata, P. pontica, P. rodensis, P. sphaerospora, P. truncata, and P. vazqueziae. Picoa fajardoi is distinguished by its outer and intermediate layers of the peridium formed by parallelepipedic cells; inner layer of the peridium plectenchymatous; and preference for calcareous soils. Picoa montecchii has a surface covered with simple pyramidal warts shaped like a double-inverted triangle; permanent mycelial hairs at maturity; inner layer of the peridium plectenchymatous; and preference for calcareous soils. Picoa morarae has a surface with pronounced granules lacking halo; internal peridium made of polyhedrical cells interspersed with elongated hyphae; and ascospores slightly more ellipsoidal (Q = 1.15). Picoa pacionii has a surface with very fragile, irregular granules united by their bases; a slightly thinner intermediate peridium layer (31.5–41.5 µm thick), made of elongated cells; and ascospores slightly more ellipsoidal (Q = 1.19). Picoa papillata has milky brown ascomata with slightly darker papillae; ascospores slightly more ellipsoidal (Q = 1.15), with a rough ornamentation; and preference for calcareous soils. Picoa pontica is distinguished by its surface with isolated and not very pronounced compound pyramidal warts and mycelial hairs present at maturity; internal layer of the peridium plectenchymatous, intricate, made of elongated hyphae; ascospores ornamented with small ridges and isolated tiny granules; and preference for calcareous soils. Picoa rodensis has a surface with very pronounced, isolated, compound pyramidal warts; outer layer of the peridium made of cells with walls up to 13.7 µm thick; internal peridium layer plectenchymatous, intricate; ascospores ornamented with abundant, small but pronounced granules and isolated small ridges; and preference for calcareous soils. Picoa sphaerospora has an inner layer of the peridium made of puzzle-shaped cells interspersed with elongated hyphae arranged in parallel and spherical ascospores 23–24 µm in diam. Picoa truncata has a surface covered with compound truncated pyramidal warts, with a reddish base; intermediate layer of the peridium pseudoparenchymatous, made of very small globose to polyhedric cells, 11.5 × 12 µm on average; and preference for calcareous soils. Finally, P. vazqueziae has black-colored ascomata, covered with very large compound pyramidal warts; intermediate and internal layers plectenchymatous, with an intricate texture; and preference for calcareous soils.

- 12.
- Picoa fajardoi A. Paz, E.-J. Salvador & C. Lavoise, sp. nov. MB 859759. Figure 3, Figure 4 and Figure 5 and Figure 13.Etymology: Dedicated to José Fajardo Rodríguez, professor at the Popular University of Albacete, for his dedication and commitment to the rural world and nature.Type: Spain, Castilla y León, Burgos, Mecerrelles, mixed Pinus and Quercus faginea forest with Cistaceae, 2 April 2015, A. Paz & C. Lavoise (BCN-myc 3595 holotype, IC20041515 isotype).Ascomata form lobed stereothecia, up to 30 mm diam., reddish brown (intense when young, darker when mature). Peridium (surface) covered by irregular compound warts frequently showing 2–4 edges and a semi-truncated apex, measuring 82–394.5 µm (height) × 238–586.5 µm (base), Q = 0.51, with abundant but fragile mycelial hairs that disappear at maturity. Medullary excipulum (peridium section) arranged in 3 layers: (1) outer layer measuring 37 µm (at the bases of warts)–84 µm (at the apices of warts) thick, textura angularis, with a pseudoparenchymatous structure, made of elongated to parallelepipedic cells, measuring on average 19.5 × 12.5 µm, Q = 1.58, walls up to 3.3 µm thick, brown-pigmented; these cells form 1–2 rows of at the base of warts and 2–3 rows at the apices; (2) intermediate layer measuring 75 µm (at the bases of warts) to 181.5 µm (at the apices) thick, textura angularis, pseudoparenchymatous, made of parallelepipedic to very irregular hyaline cells, measuring 12.5 × 16.5 µm on average, Q = 0.77; (3) internal layer (transition toward the gleba) measuring 167.5 µm (at the bases of warts) to 231.5 µm (at the apices) thick, plectenchymatous, made of elongated cells, horizontally parallel, measuring on average 14 × 8.5 µm, Q = 1.69. Gleba with sterile zones in an intricate texture, made of bifurcate, elongated hyphae with septa measuring 10 × 3.5 µm on average, as well as disordered fertile areas containing asci. Asci 165–167.5–170 × 76.5–77.5–80 µm, quickly evanescent, inamyloid, prototunicate, subglobose, with a thin simple wall, peduncle 45–60 µm long (included in the ascus measurements), containing 4–8 ascospores. Ascospores broadly ellipsoidal, 24.5–26.5–27.5 × 21.5–23–25 µm, Q = 1.12–1.15, ornamented with abundant, large and isolated granules.Ecology and Distribution: Collected only in central Spain (Castilla y León: Burgos and Valladolid; Castilla-La Mancha: Cuenca), in sandy, calcareous soils, near Helianthemum and other Cistaceae, in forest clearings.Additional material studied: Spain, Castilla-La Mancha, Cuenca, Casa de los Pinos, calcareous soil with Helianthemum salicifolium, Tuberaria guttata, Rosmarinus officinalis and isolated Quercus sp., 3 March 2017, E–J Salvador BCN-myc 3596*, IC30031721; Castilla y León, Burgos; Solduengo, sandy soil with Cistus salvifolius, Tuberaria guttata and Helianthemum apenninum, 3 May 2008, P. Sainz PSS-068.05*; ibid. 4 May 2013, PSS-068.10*; Valladolid, Castromonte, La Espina, sunny area, calcareous soil, near Helianthemum sp., 23 April 2003, A. Paz & C. Lavoise BCN-myc 3597*, IC23040321; ibid. 25 April 2007, A. García AVM2772*.Notes: Picoa fajardoi is characterized by (1) mycelial hairs absent at maturity; (2) surface showing irregular low compound warts with 2–4 edges; (3) outer layer of the peridium very thin, pseudoparenchymatous, made of 1–3 rows of parallelepipedic cells, with walls up to 3.3 µm thick; (4) inner layer of the peridium very thick, plectenchymatous, made of horizontal parallel elongate cells; (5) ascospores broadly ellipsoidal, ornamented with abundant isolated large warts; (6) preference for calcareous soils; (7) probably associated with annual species of Helianthemum, maybe also other Cistaceae plants. The more closely related species are P. communis (see above), P. montecchii, P. morarae, P. pacionii, P. papillata, P. pontica, P. rodensis, P. sphaerospora, P. truncata, and P. vazqueziae. Picoa montecchii has a surface covered with simple pyramidal warts with the shape of a double-inverted triangle and mycelial hairs present at maturity and intermediate and inner layers lacking parallelepipedic cells. Picoa morarae has tawny brown to intensely reddish ascomata with dark, pronounced granules, internal peridium layer pseudoparenchymatous, preference for neutral soils, and slightly more ellipsoid ascospores (Q = 1.15), ornamented with small ridges that join together forming alveoles or semi-reticles. Picoa pacionii has a surface with very fragile granules united by their bases; outer and intermediate layers without parallelepipedic cells; preference for neutral soils. Picoa papillata has milky brown ascomata covered with slightly darker papillae; outer and intermediate layers without parallelepipedic cells; and slightly more ellipsoid ascospores (Q = 1.15), with a rough ornamentation. Picoa pontica has a surface covered with compound pyramidal warts and abundant and permanent mycelial hairs, ascospores ornamented with small ridges and tiny isolated granules, with a perisporium showing golden tones under the optical microscope. Picoa rodensis has dark brown to almost black ascomata, covered with pronounced compound pyramidal warts, outer and intermediate layers without parallelepipedic cells, and ascospores ornamented with abundant small, pronounced granules and isolated small ridges. Picoa sphaerospora has intermediate and inner layers of the peridium pseudoparenchymatous, made of puzzle-shaped cells; spherical ascospores; smaller, 23–24 µm diam.; and preference for neutral soils. Picoa truncata has prominent compound pyramidal black warts, with a truncated apex and a reddish-brown base; the outer and intermediate layers of the peridium lack parallelepipedic cells. Finally, Picoa vazqueziae produces black, very compact ascomata resembling Tuber aestivum, with very large compound pyramidal warts; intermediate peridium layer plectenchymatous, intricate, mixed with small globose to polyhedric cells.

- 13.
- Picoa montecchii A. Paz, C. Lavoise, E.J. Salvador-Fernández, J.L. Escobar & J.M. Vidal, sp. nov. MB 859760. Figure 3, Figure 4 and Figure 5 and Figure 14.Etymology: Dedicated to the great Italian mycologist Amer Montecchi, a dear friend of the authors, and a worldwide reference in the study of hypogeous fungi.Typus: Spain, Castilla-La Mancha, Albacete, Vandelaras de Abajo, next to Helianthemum salicifolium, calcareous soil, 27 February 2021, E. J. Salvador-Fernández & J. L. Escobar-Atienza (BCN-myc 3598 holotype, IC27022103 isotype).Ascomata form globose or slightly lobed stereothecia, up to 30 mm diameter, dark reddish brown to dark brown or almost black with age, covered with abundant and quite persistent mycelial hairs, septate, encrusted, reddish brown. Peridium (surface) with prominent pyramidal warts, often shaped like a double-inverted triangle, 567.5 µm (height) × 280 µm (base). Medullary excipulum (peridium section) with 3 distinct layers: (1) outer layer 24.5–55.5 thick, textura angularis, pseudoparenchymatous, made of subglobose sclerenchymatous cells, measuring 24 × 21 µm on average, Q = 1.14, walls up to 4.5 µm thick, dark brown; peridium cells form 1–2 rows at the base of warts and 2–3 rows at the apices; this layer also has the bases of the external mycelial hairs, made of elongated, cylindrical cells, measuring on average 29.5 × 18 µm; (2) intermediate layer 107.5–253 µm thick, textura angularis, pseudoparenchymatous, made of progressively more irregular and elongated hyaline cells, measuring on average 18.5 × 10.5 µm, Q = 1.95, thin-walled; these cells are interspersed also with elongated and cylindrical cells (sometimes bifurcate) at the base of external mycelial hairs; (3) inner layer measuring 138 µm (at the bases of warts) to 249.5 µm (at the apices) thick, plectenchymatous, made of variably sized, elongated, and septate cells, horizontally parallel; these cells are interspersed with interwoven and forked hyphae of the gleba. Gleba showing sterile zones with an intricate texture, made of elongated, bifurcate hyphae, with septa of 9.5 × 4 µm on average, and disordered fertile areas with asci. Asci 172–173–174.5 × 75.5–76–77.5 µm, quickly evanescent, inamyloid, prototunicate, subglobose, peduncle 50–65 µm long (included in the ascus measurements), thin-walled and simple, containing 6–8 ascospores. Ascospores globose to slightly ovoid, 22.5–25.5–27.5 × 20.5–23–24.5 µm, Q = 0.97–1.12, ornamented with very abundant large granules.Ecology and Distribution: Collected only in Spain, in sandy, calcareous soils, near annual species of Helianthemum (i.e., H. salicifolium, H. apenninum), sometimes with the presence of Cistus spp. (i.e., C. salvifolius, C. albidus, C. monspeliensis), Tuberaria guttata, and other plants.Additional material studied: Spain, Castilla y León, Burgos, Llanos de Bureba, sandy soil with Cistus salvifolius, Tuberaria guttata and Helianthemum apenninum, 9 January 2012, P. Sainz PSS–068.09*; Valladolid, Tiedra, calcareous plain, near Quercus ilex, 3 April 2011, J. Cabero JC110403BT; Catalonia, Girona, Mas Julià, sandy soil with Helianthemum sp., Cistus albidus, C. monspeliensis and Asphodelus albus, near Pinus halepensis and Quercus coccifera, 15 March 1991, J. M. Vidal JMV 910315-3, BCN-myc 3599*. Torroella de Montgrí, Platja de la Fonollera, dunes near the beach, with Helianthemum apenninum subsp. pilosum, 11 March 2001, JM Vidal JMV20010311-1*.Notes: Picoa montecchii is characterized by having (1) mycelial hairs present at maturity; (2) surface covered with simple pyramidal warts having a shape of a double-inverted triangle; (3) outer layer of the peridium very thin (1–3 rows of cells), pseudoparenchymatous, made of sclerenchymatous subglobose and elongated cells, not exceeding 25 µm long; (4) inner layer of the peridium plectenchymatous, made of elongated, bifurcate cells, horizontally parallel; (5) ascospores subglobose to ovoid, ornamented with abundant large granules; (6) preference for calcareous soils; (7) probably associated with annual species of Helianthemum spp. and maybe also other Cistaceae. The most closely related species are P. communis, P. fajardoi, P. morarae, P. pacionii, P. papillata, P. pontica, P. rodensis, P. sphaerospora, P. truncata, and P. vazqueziae. The first two species are compared with P. montecchii above. Ascomata of Picoa morarae have a surface covered with pronounced granules and mycelial hairs only present in youth; internal layer is pseudoparenchymatous, ascospores slightly more ellipsoidal (Q = 1.15), ornamented with small ridges that join together forming alveoles or semi-reticles, and preference for neutral soils. Picoa pacionii has a surface covered by very fragile granules united by their bases, without mycelial hairs; ascospores ellipsoidal, Q = 1.19, and preference for neutral soils. Picoa papillata has milky brown ascomata, covered with slightly darker papillae; ascospores slightly more ellipsoidal (Q = 1.15), and preference for gypsum soils. Picoa pontica has a surface with compound pyramidal warts; ascospores ornamented with small ridges and tiny isolated granules, with a perisporium with golden tones under the light microscope. Picoa rodensis has a surface with compound pyramidal warts, covered with a few mycelial hairs in youth, and ascospores ornamented with abundant small, pronounced granules and isolated small ridges. Picoa sphaerospora is covered with prominent, irregular compound warts, with mycelial hairs only present in youth; inner layer of the peridium is pseudoparenchymatous; ascospores are spherical and a bit smaller, 23–24 µm diam., and has preference for neutral soils. Picoa truncata is covered with black warts with a truncated apex and a reddish-brown base, with mycelial hairs only present in youth. Finally, P. vazqueziae has black, very compact ascomata with very large compound pyramidal warts and a plectenchymatous intricate intermediate layer.

- 14.
- Picoa morarae A. Paz, A. Zambonelli & C. Lavoise, sp. nov. MB 859762. Figure 3, Figure 4 and Figure 5 and Figure 15.Etymology: Dedicated to the great Italian mycologist Marco Morara, a dear friend of the authors and tireless scholar specialized in hypogeous fungi.Type: Turkey, Cappadocia, under Cistus sp., May 2011, A. Zambonelli & I. Ozdemir Z. 4246, (BCN-myc 3600 holotype, IC01051134 isotype).Ascomata form subglobose or lobed stereothecia, up to 30 mm diam., tawny brown to intensely reddish, showing mycelial hairs in youth. Peridium (surface) with dark, pronounced granules measuring 394–494.5 µm (height) × 254.5–456 µm (base), Q = 1.34, without halo. Medullary excipulum (peridium section) arranged in three layers: (1) outer layer textura angularis, pseudoparenchymatous, 47–59.5 µm thick, formed by 2–3 rows of cells at the apices and 1–2 rows at the bases, with globose, sclerenchymatous cells, 12.5–30 × 12.5–27.5 µm, Q = 1.07, walls up to 8.2 µm thick, dark brown pigmented; this layer has also scattered cylindrical bases of mycelial hairs, 22–35.5 × 15–22.5 µm, Q = 1.56; (2) intermediate layer 46–151.5 µm thick, textura angularis, pseudoparenchymatous, made of hyaline, globose to polyhedrical cells, measuring 17.5–29.5 × 17–27 µm, Q = 1.02, walls up to 3 µm; (3) internal layer (transition toward the gleba) textura angularis, pseudoparenchymatous, measuring 215–414 µm thick, made of increasingly elongated angular to puzzle-like cells, 10–20 × 6.5–15.5 µm, Q = 1.55. Gleba composed of sterile zones with an intricate texture, formed by elongated, bifurcate hyphae, with septa measuring 11 × 4.5 µm on average, as well as disordered fertile areas with asci. Asci 159.5–161–163 × 70–70.5–72 µm, quickly evanescent, inamyloid, prototunicate, subglobose, peduncle 45–55 µm long (included in the ascus measurements), thin-walled and simple, containing 6–8 ascospores. Ascospores ellipsoidal, 23.5–25–26.5 × 20.5–21.5–23 µm, Q = 1.1–1.15, ornamented with small ridges that join together forming alveoles or semi-reticles.Ecology and Distribution: Collected so far in Algeria and Turkey, under Cistus and annual Helianthemum, in sandy neutral soil, in spring.Additional material studied: Algeria, Tiaret, Benhamad, in sandy, basic soil, near Helianthemum hirtum, February 2009, BMBH1*; Ibid. BMBH3*.Notes: Picoa morarae is characterized by (1) ascomata tawny brown to intensely reddish, with mycelial hairs absent at maturity; (2) surface with pronounced granules lacking halo; (3) outer layer of the peridium very thin (1–2 rows of cells), pseudoparenchymatous, made of globose sclerenchymatous cells, with walls up to 8.2 thick; (4) internal peridium layer very thick, pseudoparenchymatous, made of polyhedrical cells interspersed with elongated hyphae; (5) ellipsoidal ascospores, ornamented with small ridges that join together forming alveoles or semi-reticles; (6) preference for neutral soils; (7) probably associated with annual species of Helianthemum or Cistus spp. The most closely related species are P. communis, P. fajardoi, P. montecchii, P. pacionii, P. papillata, P. pontica, P. rodensis, P. sphaerospora, P. truncata, and P. vazqueziae. The first three are compared with P. morarae above. Picoa pacionii has an intermediate peridium layer made of elongated, hyaline sclerenchymatous cells; internal layer arranged as an intricate plectenchymatous structure and more ellipsoid ascospores (Q = 1.19), ornamented with small but prominent isolated granules. Picoa papillata has milky brown ascomata, with slightly darker papillae; outer peridium layer made of very large subglobose to elongated cells, 31.5–45 × 30.5–71 µm; preference for calcareous gypsum soils, and ascospores with rough ornamentation not forming alveoli or semi-reticles. Picoa pontica has reddish brown ascomata when young, becoming almost black when fully mature, covered with compound pyramidal warts, with abundant and permanent mycelial hairs; preference for calcareous soils, and ascospores perisporium showing golden tones under the optical microscope. Picoa rodensis has dark brown to almost black ascomata covered with pronounced compound pyramidal warts; internal layer of the peridium plectenchymatous, intricate; preference for calcareous soils. Picoa sphaerospora has the intermediate and inner layers of the peridium made of puzzle-shaped cells, and ascospores spherical, 23–24 µm diam. The surface of Picoa truncata is covered with black, prominent, compound pyramidal warts, with truncate apices and reddish-brown bases; internal layer peridium plectenchymatous, intricate; ascospores ornamented with large, isolated granules, and preference for calcareous soils. Picoa vazqueziae has black, very compact ascomata, covered with very large compound pyramidal warts; intermediate layer plectenchymatous, intricate; ascospores with rough ornamentation, not forming alveoli or semi-reticles, and preference for calcareous soils.

- 15.
- Picoa pacionii A. Paz & C. Lavoise, sp. nov. MB 859763. Figure 3, Figure 4 and Figure 5 and Figure 16.Etymology: Dedicated to the great Italian professor Giovanni Pacioni, a dear friend of the authors and respected expert in hypogeous fungi.Typus: Turkey, Baskil, Harabakayis, in sandy and stony soils, 22 April 1984, F. Güan n. 517 (BCN-myc 3601 holotype, AQUI9325 isotype).Ascomata form subglobose stereothecia, up to 30 mm diam., light reddish brown to reddish brown in old age, without mycelial hairs. Peridium (surface) with very fragile granules that break if brushed, united by their bases, irregular in size and shape, measuring 115.5–391.5 µm (height) × 348–896 µm (base). Medullary excipulum (peridium section) arranged in three layers: (1) outer layer textura angularis, pseudoparenchymatous, made of very small subglobose to elongated sclerenchymatous cells, 16–28 × 14.5–34.5 µm, Q = 1.02, with walls up to 7.7 µm thick, reddish brown pigmented, arranged in 1–2 rows at the bases and at the apices of the granules; (2) intermediate layer 31.5–41.5 µm thick, textura angularis, pseudoparenchymatous, made of elongated, hyaline, sclerenchymatous cells, 7.5–14 × 11.5–24.5 µm, Q = 0.64, with increasingly thinner walls up to 2.9 µm thick; (3) internal layer (transition toward the gleba) textura intricate, 147.5–411.5 µm thick, showing an intricate plectenchymatous structure, made of very irregular hyphae, 6.5–15.5 × 4.5–11.5 µm, Q = 1.41, decreasing in size near the gleba, where it is found interspersed with glebal tissue of interwoven hyphae. Gleba composed of sterile zones with an intricate texture, made of elongated, bifurcate hyphae, with septa of 12 × 4.5 µm on average, as well as disordered fertile areas containing asci. Asci 135.5–136–139 × 64.5–65–67 µm, quickly evanescent, inamyloid, prototunicate, subglobose, peduncle 55–75 µm long (included in the ascus measurements), with a thin and simple wall, containing (3–) 4–8 ascospores. Ascospores ellipsoidal, 24.5–26.5–28 × 20.5–22–23.5 µm, Q = 1.16–1.20, ornamented with small but prominent isolated granules.Ecology and Distribution: Collected in Algeria, Iran [32], and Turkey, in nutrient-poor, sandy, and stony soils, probably associated with annual species of Helianthemum, fruiting in spring.Additional material studied: Algeria, Tiaret, Benhamed, near Helianthemum hirtum, February 2009 (BMBH2*). Iran, Fars, 27 March 2011, S. Jamali (AH39286*).Notes: Picoa pacionii is characterized by (1) mycelial hairs absent at maturity; (2) surface with very fragile, irregular granules, united by their bases; (3) outer layer of the peridium very thin (1–3 rows), pseudoparenchymatous, made of subglobose and elongated sclerenchymatous cells, with walls up to 7.7 µm thick; (4) intermediate peridium layer very thin, pseudoparenchymatous, made of elongated cells, measuring 11 × 18 µm; (5) asci containing (3–) 4–8 ascospores, (6) ascospores subglobose to broadly ellipsoidal, ornamented with fine, pronounced, isolated granules; (6) preference for neutral soils; (7) probably associated with annual species of Helianthemum spp. The most closely related species are P. communis, P. fajardoi, P. montecchii, P. morarae, P. papillata, P. pontica, P. rodensis, P. sphaerospora, P. truncata, and P. vazqueziae. The first four are compared with P. pacionii above. Picoa papillata has milky brown ascomata with slightly darker papillae; ascospores slightly more ellipsoid (Q = 1.15), with a rough ornamentation, and preference for calcareous gypsum soils. Picoa pontica has reddish brown ascomata when young, becoming almost black when fully mature, covered with compound pyramidal warts, as well as abundant and permanent mycelial hairs; ascospores ornamented with small ridges and tiny isolated granules, with golden tones in the perisporium under the optical microscope, and preference for calcareous soils. Picoa rodensis has dark brown to almost black ascomata, covered with pronounced compound pyramidal warts; ascospores ornamented with abundant, small, pronounced granules and isolated small ridges, and preference for calcareous soils. Picoa sphaerospora has reddish brown to dark brown ascomata, or almost black at the end, covered with prominent, irregular compound warts; intermediate and inner layers of the peridium pseudoparenchymatous, made of puzzle-shaped cells, and spherical ascospores, 23–24 µm diam. Picoa truncata is covered with black prominent compound pyramidal warts showing a truncated apex and a reddish-brown base; ascospores slightly more globose (Q = 1.11), and preference for calcareous soils. Finally, P. vazqueziae has black and very compact ascomata, covered with very large compound pyramidal warts; intermediate layer plectenchymatous and intricate; and preference for calcareous soils.

- 16.
- Picoa papillata A. Paz, C. Lavoise, J. A. Martínez & J. M. Martínez, sp. nov. MB 859764. Figure 3, Figure 4 and Figure 5 and Figure 17.Etymology: From Latin papillata, derived from papilla meaning “small button”, referring to the small warts (or papillae) present on the surface of the ascomata.Type: Spain, Castilla La Mancha, Cuenca, Belinchón, in gypsum soils, with annual Helianthemum spp. plants, 4 April 2017, J. A. Martínez & J. M. Martínez (BCN-myc 3602 holotype; IC4041702 isotype).Ascomata form subglobose stereothecia, up to 23 mm diam., milky brown, with remnants of mycelial hairs. Peridium (surface) with slightly darker papillae, measuring 143.5–188 µm (height) × 452–535 µm (base). Medullary excipulum (peridium section) with three distinct layers: (1) outer layer 74–105.5 µm thick, sometimes almost absent (since the papillae are isolated and break easily), textura angularis, pseudoparenchymatous, made of very large subglobose to elongated cells (the largest of the genus), arranged in two rows at the apices of the papillae and one row at the bases, 31.5–45 × 30.5–71 µm, Q = 0.90, slightly light brown pigmented, and with a very thick wall, up to 8.3 µm thick; (2) intermediate layer 92–125.5 µm thick, textura angularis, pseudoparenchymatous, made of very irregular, subglobose to elongated hyaline cells, 20–53 × 22–54.5 µm, Q = 0.88, with increasingly thinner walls, up to 4.6 µm thick, interspersed by segmented hyphae; (3) internal layer (transition toward the gleba) 185.5–235 µm thick, plectenchymatous, made of the most elongated, segmented hyphae, arranged in parallel with respect to the gleba, 7.5–11.5 × 17.5–18.5 µm, Q = 1.62. Gleba composed of sterile zones with an intricate texture, made of elongated, bifurcate hyphae, with septa measuring 10.5 × 3.5 µm on average, as well as disordered fertile areas with asci. Asci 139.5–142–144 × 65.5–67–70 µm, quickly evanescent, inamyloid, prototunicate, subglobose, peduncle 55–70 µm long (included in the ascus measurements), with a thin simple wall, containing (3–) 4–8 ascospores. Ascospores ellipsoidal, 21.5–25–26.5 × 19.5–21.5–23 µm, Q = 1.12–1.16, with a rough ornamentation.Ecology and Distribution: So far found in Algeria and Spain, in gypsum, calcareous, and sandy soils, near annual species of Helianthemum, in spring.Additional material studied: Algeria, Tiaret, Benhamed, in sandy basic soil, near Helianthemum hirtum, February 2009, BMBH7+; ibid. BMBH8*; Tiaret, Bouchouat, March 2013, BMBC15*. Spain, Aragón, Zaragoza, Bujaraloz, 21 March 2004, M. Obregón (AH37801*).Notes: Picoa papillata is characterized by (1) the absence of mycelial hairs at maturity; (2) a café-au-lait surface with darker papillae; (3) an outer layer of the peridium very thin or absent (0–2 rows), pseudoparenchymatous, made of very large subglobose sclerenchymatous cells, with walls up to 8.3 µm thick; (4) an inner layer of the peridium very thick, plectenchymatous, made of elongated hyphae, horizontally parallel; (5) asci containing (3–) 4–8 broadly ellipsoidal ascospores with rough ornamentation; (6) preference for calcareous gypsum soils; (7) associated with annual species of Helianthemum spp. The most closely related species are P. communis, P. fajardoi, P. montecchii, P. morarae, P. pacionii, P. pontica, P. rodensis, P. sphaerospora, P. truncata, and P. vazqueziae. The first five are compared with P. papillata above. Picoa pontica has reddish brown ascomata when young to almost black when fully mature, covered with compound pyramidal warts, and abundant and permanent mycelial hairs, as well as ascospores ornamented with small ridges and tiny isolated granules, having a perisporium with golden tones under the optical microscope. Picoa rodensis has dark brown to almost black ascomata, covered with pronounced compound pyramidal warts, and ascospores ornamented with abundant small, pronounced granules and isolated small ridges. Picoa sphaerospora has reddish brown to dark brown ascomata that turn almost black at the end, covered with prominent, irregular compound warts; ascospores spherical, 23–24 µm diam., and preference for neutral soils. Picoa truncata is covered by black prominent compound pyramidal warts, with truncated apices and reddish-brown bases; ascospores slightly more globose (Q = 1.11). Finally, P. vazqueziae has black and very compact ascomata, covered with very large compound pyramidal warts, as well as a plectenchymatous, intricate intermediate peridium layer.

- 17.
- Picoa pontica M. Slavova, B. Assyov & A. Paz, sp. nov. MB 859765. Figure 3, Figure 4 and Figure 5 and Figure 18.Etymology: From the Latin name Pontus Euxinus, the ancient name of the Black Sea.Type: Bulgaria, Klementevo, Varna, under Helianthemum nummularium, Carpinus and Quercus, in calcareous soil, 22 May 2019, M. Slavova & B. Assyov (BCN-myc 3603 holotype, 2341F3475 isotype).Ascomata form globose or slightly lobed stereothecia, 20–35 mm diam., reddish brown when young to almost black when fully mature, with abundant and permanent mycelial hairs. Peridium (surface) with compound pyramidal warts, variable in size, measuring 236.5–374.5 µm (height) × 435–631 µm (base), with 4–8 well-pronounced vertical edges. Medullary excipulum (peridium section) arranged in three layers: (1) outer layer 23.5–64 µm thick, formed by 2–3 rows of cells at the apices and 1–2 at the bases, textura angularis, pseudoparenchymatous, made of subglobose or slightly elongated cells, 18.5–30 × 23.5–38.5 µm, Q = 0.79, with walls up to 9.1 µm thick, reddish brown pigmented, interspersed with the bases of the mycelial hairs that are cylindrical, slightly wider toward the bases, measuring on average 25.5 × 15.5 µm, Q = 1.73; (2) intermediate layer 127–217 µm thick, textura angularis, pseudoarenchymatous, made of hyaline, globose to polyhedrical cells, 15.5–32.5 × 15–32 µm, Q = 0.99; (3) internal layer (transition toward the gleba) textura intricate, 181.5–215.5 µm thick, plectenchymatous, made of increasingly smaller, elongated cells, intrincate, 11.5–26.5 × 6.5–13.5 µm, Q = 0.56. Gleba has sterile zones with an intricate texture, made of elongated, bifurcate hyphae, with septa measuring on average 11.5 × 4.5 µm, as well as disorganized fertile areas with asci. Asci 145.5–146–150 × 80–83–84.5 µm, Q = 1.75, quickly evanescent, inamyloid, prototunicate, subglobose, peduncle 45–65 µm long (included in the ascus measurements), with a thin wall, containing 4–8 ascospores. Ascospores widely ellipsoidal, 22–25.5–27 × 20–22.5–23.5 µm, Q = 1.1–1.15, ornamented with small ridges and tiny isolated granules, with a very thick perisporium with golden tones under the optical microscope.Ecology and Distribution: Collected only in Bulgaria, in calcareous soil, under annual species of Helianthemum, but maybe also associated with Carpinus and/or Quercus, in late spring and summer.Additional material studied: Bulgaria, Klementevo, Varna, under Helianthemum nummularium, Carpinus sp. and Quercus sp., 2 January 2017, P. Bozadjiev (BCN-myc 3604, 1923F8494); Obrochishte, Varna, under Carpinus sp., 8 May 2019, M. Slavova & B. Assyov (BCN-myc 3605*, 2330F3475).Notes: Picoa pontica is characterized by (1) mycelial hairs present at maturity; (2) surface with compound pyramidal warts, isolated and not very pronounced (with 4–8 edges); (3) outer layer of the peridium very thin (1–3 rows of cells), pseudoparenchymatous, made of sclerenchymatous subglobose to elongated cells, with walls up to 9.1 µm thick; (4) internal layer of the peridium plectenchymatous, intricate, made of elongated hyphae; (5) widely ellipsoidal ascospores, ornamented with small ridges and isolated tiny granules, with a very thick perisporium and golden tones under the optical microscope; (6) preference for calcareous soils; (7) probably associated with Helianthemum spp., maybe also Carpinus or Quercus sp. The most closely related species are P. communis, P. fajardoi, P. montecchii, P. morarae, P. pacionii, P. papillata, P. rodensis, P. sphaerospora, P. truncata, and P. vazqueziae. The first six are compared with P. pontica above. Picoa rodensis has few mycelial hairs when young, not persistent; the outer layer of the peridium has cell walls up to 13.7 µm thick (vs. 9.1 µm in P. pontica), and ascospores do not show a golden-colored perisporium. Picoa sphaerospora has irregular compound warts; the internal layer of the peridium is pseudoparenchymatous, made of gradually smaller cells, mixed with glebal tissue made of elongated hyphae arranged in parallel, not intricate; spherical ascospores, 23–24 µm diam., and has preference for neutral soils. Picoa truncata has darker ascomata with prominent black compound pyramidal warts with truncated apices and reddish-brown bases, as well as non-persistent mycelial hairs; intermediate layer of the peridium with very small subglobose cells, 7.5–15.5 × 8–15.5 µm, and ascospores ornamented with large, isolated granules. Finally, P. vazqueziae has black ascomata with non-persistent mycelial hairs; outer layer of the peridium with parallelepipedic cells; intermediate layer plectenchymatous and intricate, and ascospores lacking ridges and a golden perisporium.

- 18.
- Picoa rodensis A. Paz, E.J. Salvador-Fernández, C. Lavoise & J. Gómez, sp. nov. MB 859766. Figure 3, Figure 4 and Figure 5 and Figure 19.Etymology: “Rodensis” refers to the town of La Roda (Albacete, Spain), the place where the holotype was collected.Type: Spain, Castilla La Mancha, Albacete, La Roda, in calcareous soil, under Cassia sp., near Helianthemum salicifolium, Tuberaria guttata, Rosmarinus and Quercus, 10 April 2017, E. J. Salvador-Fernández (BCN-myc 3606 holotype, IC1041701 isotype).Ascomata form globose or sometimes slightly lobed stereothecia, 23–42 mm diam., dark brown to almost black, with a few mycelial hairs when young. Peridium (surface) showing pronounced compound pyramidal warts, measuring 105.5–198 µm (height) × 125–283 µm (base), with a crater-shaped center and 3–5 remarked vertical edges. Medullary excipulum (peridium section) consisting in three layers: (1) outer layer textura angularis, pseudoparenchymatous, very irregular in size, 42.5–155 µm thick, formed by 4–6 rows of cells at the apices and 2–3 rows at the bases, made of subglobose or slightly elongated cells, 14–30.5 × 10–29.5 µm, Q = 1.26, very thick-walled, up to 13.7 µm thick, reddish brown pigmented; these cells are interspersed with some isolated cylindrical bases of mycelial hairs, slightly wider at the bottom, measuring 28 × 19.5 µm on average, Q = 1.53; (2) intermediate layer 60–93 µm thick, textura angularis, pseudoparenchymatous, made of globose to polyhedrical hyaline cells, interspersed with more elongated hyphae, 9.5–14 × 8–16.5 µm (long), Q = 1.12; (3) internal layer (transition toward the gleba) textura intricate, 141–285.5 µm thick, plectenchymatous, made of increasingly smaller, elongated cells, 10–14.5 × 5.5–10 µm, Q = 1.66. Gleba composed of sterile zones with an intricate texture, formed by elongated, bifurcate hyphae, with septa measuring on average 11.5 × 3 µm, as well as disordered fertile areas with asci. Asci 52.5–154.5–157 × 70–71.5–73 µm, quickly evanescent, inamyloid, prototunicate, subglobose, peduncle 40–55 µm long (included in the ascus measurements), thin-walled, containing 4–8 ascospores. Ascospores broadly ellipsoidal, 23.5–26.5–28 × 21.5–23.5–25 µm, Q = 1.09–1.13, ornamented with abundant, pronounced small granules and isolated small ridges.Ecology and Distribution: Collected in Algeria [13,33] and Spain. Spanish collections were generally found in calcareous soils, under annual species of Helianthemum, and sometimes also Cassia, Rosmarinus, and Quercus. Occurs from late winter to late spring.Additional material studied: Spain, Andalucia, Granada, under Cassia and Helianthemum almeriense, 26 May 1998, J. Gómez & P. Martínez HB-JG-A126 (BCN-myc 3607*); Castilla y León, Zamora, Peleagonzalo, in calcareous soil, near Cytisus scoparius and Quercus ilex, 20 Jun 2015, J. Cabero JC100620NR.Notes: Picoa rodensis is characterized by (1) mycelial hairs absent at maturity; (2) surface with very pronounced, isolated compound pyramidal warts (with 3–5 edges); (3) outer layer of the peridium thin (2–6 rows of cells), pseudoparenchymatous, made of sclerenchymatous subglobose cells, with walls up to 13.7 µm thick; (4) internal peridium layer very thick, plectenchymatous, intricate, made of elongated hyphae; (5) ascospores widely ellipsoidal, ornamented with abundant, small but pronounced granules and isolated small ridges; (6) preference for calcareous soils; (7) probably associated with annual species of Helianthemum, maybe also with Cassia, Tuberaria, Rosmarinus, or Quercus. The most closely related species are P. communis, P. fajardoi, P. montecchii, P. morarae, P. pacionii, P. papillata, P. pontica, P. sphaerospora, P. truncata, and P. vazqueziae. The first seven species are compared with P. rodensis above. Picoa sphaerospora has spherical ascospores, 23–24 µm diam., and preference for neutral soils. Picoa truncata has darker ascomata covered by prominent black compound pyramidal warts with truncate apices; outer and intermediate peridium layers made of smaller subglobose cells; and ascospores ornamented with large, isolated granules. Finally, P. vazqueziae has black ascomata covered with very prominent warts; outer layer of the peridium made of parallelepipedic to elongated cells, and ascospores ornamented with small, isolated granules and without isolated ridges.

- 19.
- Picoa sphaerospora A. Paz, J. Gómez, A.D. Exposito-Gómez & C. Lavoise, sp. nov. MB 859767. Figure 3, Figure 4 and Figure 5 and Figure 20.Etymology: From the Ancient Greek σφαῖρα (sphaîra) meaning sphere or globe, and σπορά (sporá) meaning seed, in relation to the globose ascospores.Type: Spain, Andalucia, Córdoba, Priego de Córdoba, under Cistus albidus, 18 March 1991, J. Gómez (BCN-myc 3608 holotype, IC18039115 isotype).Ascomata form subglobose stereothecia, up to 28 mm diam., reddish brown to dark brown or almost black in old age, initially wrapped with reddish brown mycelial hairs that disappear with age or handling. Peridium (surface) with prominent, irregular compound warts, measuring 252.5–364.5 µm (height) × 262–573 µm (base), with 3–4 edges. Medullary excipulum (peridium section) arranged in three layers: (1) external layer 49–102.5 µm thick, textura angularis, pseudoparenchymatous, made of subglobose to polyhedrical sclerenchymatous cells, very irregular in shape and size, measuring 23.5 × 26 µm on average, Q = 0.97, with walls up to 5.7 µm thick, reddish brown pigmented, in rows of 2–3 at the base of the warts and 3–6 at the apices; (2) intermediate layer 37.5–110 µm thick, textura angularis, pseudoparenchymatous, made of polyhedrical or puzzle-like, hyaline, sclerenchymatous cells, 12.5–26 × 10–34.5 µm, Q = 0.89, with increasingly thinner walls up to 1.8 µm thick; (3) internal layer (transition toward the gleba) textura angularis, pseudoparenchymatous, made of gradually smaller cells, 5.5–10.5 × 6.5–15 µm, Q = 0.95, mixed with glebal tissue made of elongated hyphae arranged in parallel. Gleba composed of sterile zones with an intricate texture, made of elongated, bifurcate hyphae, with septa of 10.5 × 3.5 µm on average, as well as disordered fertile areas, with asci. Asci 140–141–143.5 × 65–65.5–67 µm, quickly evanescent, inamyloid, prototunicate, subglobose, peduncle 55–75 µm long (included in the ascus measurements), with a thin and simple wall, containing (3–)4–7(–8) ascospores. Ascospores spherical, 23–24 µm diam., Q = 1, ornamented with minute but pronounced isolated granules.Ecology and Distribution: Apparently abundant in southern Spain (Andalusia), in the provinces of Córdoba and Jaén, and also collected in Algeria, El-Bayadh, in sandy soil with a neutral pH, from mid-February to the end of May.Additional material studied: Spain, Andalucia, Cordoba, Priego de Córdoba, Paraje Las Cabrerizas de Albayate, Campillo slope, under Helianthemum sp., 10 April 1993, coll. B. Moreno-Arroyo (BM314*); Jaén, Úbeda, Madre de Dios del Campo, ecological olive grove with sandy soil populated with Helianthemum sp., neutral soil, in small groups of 4 to 5 specimens, 780 m, 2 March 2020, A. D. Expósito-Gómez (BCN-myc 3609, IC02032001); ibid. 18 February 2021 (IC18022101); ibid. 9 March 2022 (IC09032201).Notes: Picoa sphaerospora is characterized by having (1) spherical ascospores 23–24 µm diam., ornamented with minute but pronounced isolated granules; (2) surface with prominent, irregular compound warts with 3–4 edges; (3) mycelial hairs absent at maturity; (4) outer layer of the peridium pseudoparenchymatous, made of subglobose to polyhedrical sclerenchymatous cells; (5) inner layer of the peridium pseudoparenchymatous, made of puzzle-shaped cells, interspersed with elongated hyphae in parallel; (6) preference for neutral soils; (7) probably associated with annual species of Helianthemum sp. The most closely related species are P. communis, P. fajardoi, P. montecchii, P. morarae, P. pacionii, P. papillata, P. pontica, P. rodensis, P. truncata, and P. vazqueziae. The first eight species are compared with P. sphaerospora above. Picoa truncata has darker ascomata, covered by prominent black, compound pyramidal warts with truncated apices; internal layer of the peridium plectenchymatous, intricate; broadly ellipsoidal ascospores, 25–27.5 × 23–24 µm, and preference for calcareous soils. Finally, P. vazqueziae has black ascomata, covered with very prominent warts; outer layer of the peridium made of parallelepipedic to elongated cells; and ascospores widely ellipsoidal, 23–27.5 × 20.5–24 µm, and preference for calcareous soils.

- 20.
- Picoa truncata A. Paz, C. Lavoise, G. Konstantinidis, J.A. Martínez & J.M. Martínez, sp. nov. MB 859768. Figure 3, Figure 4 and Figure 5 and Figure 21.Etymology: From the Latin verb truncare, to truncate, in reference to the truncated apices of the warts on the surface of ascomata.Type: Spain, Castilla La Mancha, Cuenca, Belinchón, in calcareous soil, with annual Helianthemum sp. and Pinus halepensis, 4 April 2017, J. A. Martínez & J. M. Martinez (BCN-myc 3610 holotype, IC4041703 isotype).Ascomata form globose stereothecia, up to 38 mm diam., covered with black warts with a reddish-brown base, as well as mycelial hairs when young. Peridium (surface), with prominent compound pyramidal warts generally showing 2–4 edges and a truncated apex, measuring 257–412.5 µm (high) × 313.5–520.5 µm (base). Medullary excipulum (peridium section) arranged in three layers: (1) outer layer about 48.5–65 µm thick, formed by 3–4 (–5) rows of cells at the apices and 2–3 at the bases of the warts, textura angularis, pseudoparenchymatous, made of small subglobose sclerenchymatous cells, 12–28.5 × 11.5–24.5 µm, Q = 1.08, with walls up to 6.8 µm thick, dark brown pigmented; these cells are interspersed with the bases of many conical mycelial hairs, measuring 19.5 × 14.5 µm on average, hairs septate, measuring 120 × 8 µm on average; (2) intermediate layer 102.5–146 µm thick, textura angularis, made of very small, hyaline, sclerenchymatous globose to polyhedric cells, 7.5–15.5 × 8–15.5 µm, Q = 0.99; (3) internal layer (transition toward the gleba) 327.5–498 µm thick, textura intricate, composed by a plectenchymatous structure made of increasingly elongated and intrincate cells, measuring 11–22 × 5–8 µm, Q = 0.39. Gleba containing sterile zones with an intricate texture, made of elongated and bifurcate hyphae, with septa measuring 11 × 4.5 µm on average, as well as disordered fertile areas with asci. Asci 162.5–163–166.5 × 66.5–68–70.5 µm on average, quickly evanescent, inamyloid, prototunicate, subglobose, peduncle 50–65 µm long (included in the ascus measurements), with a thin and simple wall, containing 4–8 ascospores. Ascospores broadly ellipsoidal, 25–26.5–27.5 × 23–23.5–24 µm, Q = 1.08–1.12, ornamented with large isolated granules.Ecology and Distribution: Found so far in Algeria [13,33], Greece, Italy, and Spain, in nutrient-poor calcareous soils, maybe associated with Pinus halepensis and/or Helianthemum sp., in spring (March-April).Additional material studied: Greece, West Macedonia, Kozani, Petrana, near Helianthemum sp., 30 March 2013, I. Karagkiozis GK6582*.Notes: Picoa truncata is characterized by (1) mycelial hairs absent at maturity; (2) surface with compound pyramidal warts, showing 2–4 edges, truncated and with a reddish base; (3) outer layer of the peridium thick (2–5 rows of cells), pseudoparenchymatous, made of subglobose, sclerenchymatous cells, with walls up to 6.8 µm thick; (4) intermediate layer of the peridium pseudoparenchymatous, made of very small globose to polyhedric cells, 11.5 × 12 µm on average; (5) ascospores broadly ellipsoidal, ornamented with large isolated granules; (6) preference for calcareous soils; (7) probably associated with Helianthemum sp. or maybe Pinus halepensis. The most closely related species are P. communis, P. fajardoi, P. montecchii, P. morarae, P. pacionii, P. papillata, P. pontica, P. rodensis, P. sphaerospora, and P. vazqueziae. The first nine species are compared with P. truncata above. Picoa vazqueziae produces ascomata covered by very prominent warts with acute, not truncated, apices; outer layer of the peridium made of parallelepipedic to elongated cells; and ascospores ornamented with tiny, isolated granules.

- 21.
- Picoa vazqueziae A. Paz, J. Cabero & C. Lavoise, sp. nov. MB 859769. Figure 3, Figure 4 and Figure 5 and Figure 22.Etymology: Dedicated to Begoña Vázquez Delgado, a great Spanish collector of hypogeous fungi.Type: Spain, Castilla y León, Zamora, Peleagonzalo, in calcareous soil, in a forest clearing near Quercus ilex subsp. ballota and Tuberaria sp., 6 December 2013, J. Cabero (BCN-myc 3611 holotype, JC131206NR isotype, IC14091543 isotype).Ascomata form globose to lobed stereothecia, up to 34 mm diam., black, very compact, resembling Tuber aestivum, but with a few mycelial hairs when young. Peridium (surface), with very large compound pyramidal warts, with 2–5 edges, measuring 406–567 µm (height) × 1029–1338 µm (width). Medullary excipulum (peridium section) composed of three layers: (1) outer layer textura angularis, pseudoparenchymatous, 317.5–549 µm thick, formed by 8–10 (–12) rows of cells at the apices and 6–8 rows at the bases, made of parallelepipedic to elongated cells, vertically parallel, 14–33 × 11.5–19 µm, Q = 0.83, dark reddish brown pigmented, with walls up to 9.5 µm thick, interspersed with the cylindrical bases of some isolated mycelial hairs, measuring 29 × 13 µm on average; (2) intermediate layer texture intricate, plectenchymatous, 65.5–101.5 µm thick, made of very intertwined elongate cells, 9–18.5 × 6–15 µm, Q = 1.36, mixed with some small globose to polyhedric cells; (3) internal layer (transition toward the gleba) texture intricate, plectenchymatous, 185–321.5 µm thick, made of cells measuring 12–24.5 × 5.5–10 µm, Q = 2.34. Gleba composed of sterile zones with an intricate texture, made of elongated, bifurcate hyphae, with septa measuring 10 × 3.5 µm on average, as well as disordered fertile areas with asci. Asci 125–125.5–126.5 × 65–66.5–69.5 µm, Q = 1.28, quickly evanescent, inamyloid, prototunicate, subglobose, peduncle 40–55 µm long (included in the ascus measurements), thin-walled, containing 4–8 ascospores. Ascospores widely ellipsoidal, 23–25.5–27.5 × 20.5–22.5–24 µm, Q = 1.1–1.15, ornamented with tiny, isolated granules.Ecology and Distribution: Collected so far in Spain and Iran [32], apparently in calcareous soil, in association with annual species of Helianthemum and Tuberaria sp., sometimes near Quercus, in summer and early autumn.Additional material studied: Spain, Castilla y León, Zamora, Peleagonzalo, calcareous soil in forest clearing near Quercus ilex subsp. ballota and Tuberaria sp., 18 January 2018, B. Vázquez (BCN-myc 3612, IC18061813); Ibid. 21 Oct. 2021 (IC21102101*); Castilla-La Mancha, Albacete, Casas de Lázaro, 14 May 2004, A. Rodríguez (AH:39035*); Guadalajara, Membrillera, with Helianthemum sp., 6 Nov 2010, M. Á. Sánz (AH:39139*).Notes: Picoa vazqueziae is characterized by (1) black-colored ascomata and absent or very scarce mycelial hairs when young; (2) surface with very large, compound, pyramidal warts, with 2–5 edges; (3) outer layer of the peridium very thick (6–10 rows), pseudoparenchymatous, made of elongated parallelpipedic cells, vertically parallel, with walls up to 9.5 µm thick; (4) internal layer of the peridium plectenchymatous, intricate, with hyphae larger than those of the intermediate layer; (5) ascospores widely ellipsoidal, ornamented with tiny isolated granules; (6) preference for calcareous soil; (7) associated with annual species of Helianthemum and maybe also Tuberaria. The most closely related species are P. communis, P. fajardoi, P. montecchii, P. morarae, P. pacionii, P. papillata, P. pontica, P. rodensis, P. truncata, and P. sphaerospora (see above).

- 22.
- Picoa sect. Microsporae P. Alvarado. A. Paz & Van Vooren, sect. nov. MB 859774. Figure 3, Figure 4 and Figure 5 and Figure 23.Etymology: Named after the type, P. microspora.Type: Picoa microspora A. Paz, C. Lavoise & G. Pacioni.The section Microsporae is characterized by species with the following characteristics: (1) reddish-brown ascomata, (2) outer surface covered with pyramidal warts, (3) outer peridium layer made of sclerenchymatous cells, with thin walls, up to 3.1 µm thick, (4) ascospores 21.5 × 18.5 µm on average, decorated with very thick granules and roughness, (5) linked to Helianthemun spp. on calcareous soil. It contains a single species, P. microspora.
- 23.
- Picoa microspora A. Paz, C. Lavoise & G. Pacioni, sp. nov. MB 859770. Figure 3, Figure 4 and Figure 5 and Figure 23.Etymology: From the ancient Greek μικρός (mikros) meaning small and σπορά (sporá) spora meaning seed, referring to the size of ascospores, the smallest of the known species of Picoa.Type: Egypt, Sidi Barrani, 28 February 1992, G. Pacioni & El Kholy (BCN-myc 3614 holotype, AQUI7051 isotype).Ascomata form subglobose stereothecia, 23 mm diam. on average, intensely reddish brown, slightly darkening when mature, with mycelial hairs present when young, sparse when mature. Peridium (surface) with irregular pyramidal warts, measuring 81–327.5 µm (height) × 235.5–578.5 µm (base), warts sometimes compound, with 2–3 edges, or simple. Medullary excipulum (peridium section) arranged in three layers: (1) outer layer very irregular in size, 22–53 µm thick, textura angularis, pseudoparenchymatous, made of subglobose to elongated sclerenchymatous cells, typically arranged in 2–3 rows at the apices of the warts and 1 row at the bases, 19.5–43.5 × 16.5–35.5 µm, Q = 1.11, slightly brown pigmented, walls up to 3.1 µm thick; the outer layer can be exceptionally formed of 4–6 rows of cells, 136.5–159.5 µm thick at the apices of warts where they are more irregular and sharp; (2) intermediate layer 39.5–98.5 µm thick, textura angularis, pseudoparenchymatous, made of hyaline, polyhedric to irregular sclerenchymatous cells, 11.5–27.5 × 13–31.5 µm, Q = 1.08, with walls up to 2.9 µm thick, interspersed with septate hyphae; (3) inner layer (transition toward the gleba) 136–267.5 µm thick, textura angularis, pseudoparenchymatous, made of irregularly polyhedric or puzzle-like cells, 4–12.5 × 6.5–17.5 µm, Q = 1.62, interspersed with bifurcated interwoven hyphae from the glebal tissue. Gleba composed of sterile zones with an intricate texture, made of elongated, bifurcate hyphae, with septa measuring 11.5 × 4 µm on average, as well as disordered fertile cells, with asci. Asci 142.5–143–145.5 × 66.5–68–70.5 µm, quickly evanescent, inamyloid, prototunicate, subglobose, peduncle 55–75 µm long (included in the ascus measurements), with a thin and simple wall, containing 4–8 ascospores. Ascospores broadly ellipsoidal, 20.5–21.5–22.5 × 18–18.5–20 µm, Q = 1.12–1.15, ornamented with isolated, thick granules, scattered on the rough spore surface.Ecology and Distribution: So far collected in Cyprus, Egypt, and Tunisia [13,33] in sandy, calcareous soils, in association with Helianthemum, in late winter and spring.Additional material studied: Cyprus, Mesaoria, near Helianthemum sp., 1 April 2009, Y. Yangou (GK3737*).Notes: Picoa microspora is characterized by (1) sparse mycelial hairs at maturity; (2) surface with mixed pyramidal warts (with 2–3 edges); (3) outer layer of the peridium irregular (1–6 rows of cells), pseudoparenchymatous, made of sclerenchymatous cells, with thin walls up to 3.1 µm thick; (4) inner peridium layer pseudoparenchymatous, made of polyhedric cells and interspersed elongated forked hyphae; (5) ascospores very small, less than 22.5 µm in length (the smallest in the genus Picoa), widely ellipsoidal, ornamented with coarse granules, scattered over the rough spore surface; (6) preference for sandy, calcareous soils; (7) probably associated with perennial species of Helianthemum; (8) apparently restricted to the Levant (Cyprus) and the African shore of the Mediterranean basin (Egypt, Tunisia). The size of the ascospores differentiates it from the other species, only P. puentei has more or less similar small ascospores, 22–23.5 × 19.5–21 µm µm (slightly wider than P. microspora), but P. puentei has an ectal excipulum covered with very irregular isolated granules and a plectenchymatous inner layer, with cells horizontally parallel toward the gleba, not intricate.

- 24.
- Picoa sect. Puenteorum P. Alvarado, A. Paz & Van Vooren, sect. nov. MB 859775. Figure 3, Figure 4 and Figure 5 and Figure 24.Etymology: Named after the type, P. puentei.Type: Picoa puentei A. Paz, F. García & C. Lavoise.The section Puenteorum is characterized by species with the following characteristics: (1) dark reddish-brown ascomata, covered by granules (without halo); (2) outer layer of the peridium made of sclerenchymatous cells; (3) ascospores 22.5 × 20 µm on average, ornamented with minute granules that join together forming small irregular ridges; (4) probably associated with Cistaceae (Helianthemum, Cistus, Tuberaria), with Pinus or Quercus present, on calcareous soil. It contains a single species, P. puentei.
- 25.
- Picoa puentei A. Paz, F. García & C. Lavoise, sp. nov. MB 859771. Figure 3, Figure 4 and Figure 5 and Figure 24.Etymology: Dedicated to Alberto Pérez Puente for his work in disseminating mycology as president of the Cantabrian Mycological Society during 32 years.Type: Spain, Castilla y León, Segovia, in soil near Quercus pyrenaica and Helianthemum spp., 12 May 2002, F. García (BCN-myc 3615 holotype, IC12050266 isotype).Ascomata form globose stereothecia, 17–26 mm diam., intensely reddish brown to dark reddish brown (at maturity), without persistent mycelial hairs. Intense smell. Peridium (surface) covered with very irregular isolated granules, measuring 98.5–158.5 µm (height) × 241–419 µm (base). Medullary excipulum (peridium section) arranged in three layers: (1) outer layer 22–52.5 µm thick, formed by 2–3 rows of cells at the apices and 1–2 rows at the bases, textura angularis, pseudoparenchymatous, made of subglobose or slightly elongated sclerenchymatous cells, 10–24 × 9.5–19.5 µm, Q = 1.25, walls up to 3.5 µm thick, reddish brown pigmented; (2) intermediate layer 70.5–120 µm thick, textura angularis, made of globose to polyhedric sclerenchymatous, hyaline cells, 9–15.5 ×11–21 µm, Q = 0.82; (3) inner layer (transition toward the gleba) 159.5–256 µm thick, plectenchymatous, made of increasingly smaller, elongated, cylindrical cells, horizontally parallel toward the gleba, 5.5–10.5 × 9.5–21 µm, Q = 0.54. Gleba composed of sterile zones with an intricate texture, made of elongated, bifurcate hyphae, with septa measuring 13.5 × 4.5 µm on average, as well as disordered fertile cells with asci. Asci 144–145.5–150.5 × 68.5–70.5–74 µm, Q = 2.06, quickly evanescent, inamyloid, looking light brown when mature, prototunicate, subglobose to broadly ellipsoidal, peduncle 50–65 µm long (included in the ascus measurements), thin-walled; containing 6–8 ascospores. Ascospores broadly ellipsoidal, 22–22.5–23.5 × 19.5–20–21 µm, Q = 1.11–1.13, ornamented with very fine minute granules which join at the bases to form small, very irregular ridges, with a thick perisporium, golden-orange color.Ecology and Distribution: So far collected only in central Spain (Castilla y León, provinces of Burgos, Segovia and Valladolid), in association with Helianthemum and maybe also other Cistaceae (Tuberaria, Cistus), sometimes in the presence of Quercus or Pinus. It seems to prefer sandy calcareous soils in spring.Additional material studied: Spain, Castilla y León, Burgos, Llanos de la Bureba, in sandy soil with Cistus salviifolius, Tuberaria guttata and Helianthemum sp., 19 May 2007, F. Sáinz (AH:39246*). Valladolid, Villanueva del Duero, in sandy soil, in a pine forest with Helianthemum sp., 16 January 1994, A. García-Blanco, M. Sanz & J. B del Val (BCN-myc 3616*, AVM1005).Notes: Picoa puentei is characterized by (1) sparse mycelial hairs when young; (2) surface covered with large irregular isolated granules, without halo; (3) outer layer of the peridium very thin (1–3 rows of cells), pseudoparenchymatous, made of subglobose or slightly elongated sclerenchymatous cells, with very thin walls, up to 3.5 µm thick; (4) intermediate layer of the peridium pseudoparenchymatous, made of small globose to polyhedric sclerenchymatous cells, measuring 12 × 16 µm on average, (5) widely ellipsoidal ascospores, ornamented with minute granules joining at their bases to form small, very irregular ridges, with a thick perisporium, in golden-orange tones; (6) preference for sandy calcareous soils; (7) probably associated with Helianthemum, and maybe also Quercus, Pinus, Cistus and/or Tuberaria. See also notes under P. microspora above.

4. Discussion
Supplementary Materials
Author Contributions
Funding
Institutional Review Board Statement
Informed Consent Statement
Data Availability Statement
Acknowledgments
Conflicts of Interest
References
- Vittadini, C. Monographia Tuberacearum; Ex Typographia F. Rusconi: Milano, Italy, 1831; 88p. [Google Scholar]
- Picco, V. Melethemata Inauguralia; J. M. Briolus: Torino, Italy, 1788; 283p. [Google Scholar]
- Patouillard, N. Les Terfez de la Tunisie. J. Bot. 1894, 8, 153–156. [Google Scholar]
- Maire, R. Notes mycologiques. Ann. Mycol. 1906, 4, 329–399. [Google Scholar]
- Tulasne, L.R.; Tulasne, C. Fungi hypogaei. Histoire et Monographie des Champignons Hypogés; F. Klincksieck: Paris, France, 1862; 338p. [Google Scholar]
- Saccardo, P.A. Sylloge Fungorum Omnium Hucusque Cognitorum; self-published: Padua, Italy, 1889; Volume VIII, 1143p. [Google Scholar]
- O’Donnell, K.; Cigelnik, E.; Weber, N.S.; Trappe, J.M. Phylogenetic relationships among ascomycetous truffles and the true and false morels inferred from 18S and 28S ribosomal DNA sequence analysis. Mycologia 1997, 89, 48–65. [Google Scholar] [CrossRef]
- Lange, M. A new species of Picoa. Mycologia 1956, 48, 877–878. [Google Scholar] [CrossRef]
- Koväcs, G.M.; Trappe, J.M.; Alsheikh, A.M.; Bóka, K.; Elliott, T.F. Imaia, a new truffle genus to accommodate Terfezia gigantea. Mycologia 2008, 100, 930–939. [Google Scholar] [CrossRef] [PubMed]
- Moreno, G.; Diez, G.J.; Manjón, J.L. Picoa melospora sp. nov (Pezizales) from the Iberian Peninsula. Bull. Fed. Assoc. Mycol. Medit. 2000, 18, 87–92. [Google Scholar]
- Alvarado, P.; Moreno, G.; Manjón, J.L. A new Tuber without spore ornamentation. Tuber melosporum, comb. nov. Bol. Soc. Micol. Madr. 2012, 36, 23–28. [Google Scholar]
- Gutiérrez, A.; Morte, A.; Honrubia, M. Morphological characterization of the mycorrhiza formed by Helianthemum almeriense Pau with Terfezia claveryi Chatin and Picoa lefebvrei (Pat) Maire. Mycorrhiza 2003, 13, 299–307. [Google Scholar] [CrossRef]
- Zitouni-Haouar, F.E.-H.; Alvarado, P.; Sbissi, I.; Boudabous, A.; Fortas, Z.; Moreno, G.; Manjón, J.L.; Gtari, M. Contrasted genetic diversity, relevance of climate and host plants, and comments on the taxonomic problems of the genus Picoa (Pyronemataceae, Pezizales). PLoS ONE 2015, 10, e0138513. [Google Scholar] [CrossRef]
- Fannechère, G. Statistiques et notation des dimensions des spores. Bull. Soc. Mycol. Fr. 2006, 121, 255–292. [Google Scholar]
- Murray, M.G.; Thompson, W.F. Rapid isolation of high molecular weight plant DNA. Nucleic Acids Res. 1980, 8, 4321–4325. [Google Scholar] [CrossRef]
- Mullis, K.; Faloona, F.A. Specific synthesis of DNA in vitro via a polymerase-catalyzed chain reaction. Methods Enzymol. 1987, 155, 335–350. [Google Scholar]
- White, T.J.; Bruns, T.D.; Lee, S.; Taylor, J.W. Amplification and Direct Sequencing of Fungal Ribosomal RNA Genes for Phylogenetics; Academic Press: London, UK, 1990; 482p. [Google Scholar]
- Gardes, M.; Bruns, T.D. ITS primers with enhanced specificity for Basidiomycetes—Application to the identification of mycorrhizae and rusts. Mol. Ecol. 1993, 2, 113–118. [Google Scholar] [CrossRef]
- Vilgalys, R.; Hester, M. Rapid genetic identification and mapping of enzymatically amplified ribosomal DNA from several Cryptococcus species. J. Bacteriol. 1990, 172, 4238–4246. [Google Scholar] [CrossRef]
- Cubeta, M.A.; Echandi, E.; Abernethy, T.; Vilgalys, R. Characterization of anastomosis groups of binucleate Rhizoctonia species using restriction analysis of an amplified ribosomal RNA gene. Phytopathology 1991, 81, 1395–1400. [Google Scholar] [CrossRef]
- Matheny, P.B.; Wang, Z.; Binder, M.; Curtis, J.M.; Lim, Y.W.; Nilsson, R.H.; Hughes, K.W.; Hofstetter, V.; Ammirati, J.F.; Schoch, C.L.; et al. Contributions of rpb2 and tef1 to the phylogeny of mushrooms and allies (Basidiomycota, Fungi). Mol. Phylogenet. Evol. 2007, 43, 430–451. [Google Scholar] [CrossRef]
- Grupe II, A.C.; Kraisitudomsook, N.; Healy, R.; Zelmanovich, D.; Anderson, C.; Guevara, G.; Trappe, J.; Smith, M.E. A new species and a new combination of truffle-like fungi in the Geopora-Tricharina lineage from North America: Terracavicola echinospora gen. et sp. nov. and Geopora lateritia comb. nov. Ascomycete.org 2019, 11, 37–47. [Google Scholar]
- Altschul, S.F.; Gish, W.; Miller, W.; Myers, E.W.; Lipman, D.J. Basic local alignment search tool. J. Mol. Biol. 1990, 215, 403–410. [Google Scholar] [CrossRef]
- Arita, M.; Karsch-Mizrachi, I.; Cochrane, G. The international nucleotide sequence database collaboration. Nucleic Acids Res. 2021, 49, D121–D124. [Google Scholar] [CrossRef] [PubMed]
- Nilsson, R.H.; Larsson, K.-H.; Taylor, A.F.S.; Bengtsson-Palme, J.; Jeppesen, T.S.; Schigel, D.; Kennedy, P.; Picard, K.; Glöckner, F.O.; Tedersoo, L.; et al. The UNITE database for molecular identification of fungi: Handling dark taxa and parallel taxonomic classifications. Nucleic Acids Res. 2019, 47, D259–D264. [Google Scholar] [CrossRef] [PubMed]
- Tamura, K.; Peterson, D.; Peterson, N.; Stecher, G.; Nei, M.; Kumar, S. MEGA5: Molecular evolutionary genetics analysis using maximum likelihood, evolutionary distance, and maximum parsimony methods. Mol. Biol. Evol. 2011, 28, 2731–2739. [Google Scholar] [CrossRef]
- Thompson, J.D.; Higgins, D.G.; Gibson, T.J. CLUSTAL W: Improving the sensitivity of progressive multiple sequence alignment through sequence weighting, position-specific gap penalties and weight matrix choice. Nucleic Acids Res. 1994, 22, 4673–4680. [Google Scholar] [CrossRef]
- Nylander, J.A.A. MrModeltest v2. Program Distributed by the Author; Uppsala University: Uppsala, Sweden, 2004. [Google Scholar]
- Swofford, D.L. PAUP*. Phylogenetic Analysis Using Parsimony (*and Other Methods); Version 4; Sinauer Associates Inc.: Sunderland, MA, USA, 2003. [Google Scholar]
- Ronquist, F.; Teslenko, M.; van der Mark, P.; Ayres, D.L.; Darling, A.; Höhna, S.; Larget, B.; Liu, L.; Suchard, M.A.; Huelsenbeck, J.P. MrBayes 3.2: Efficient Bayesian phylogenetic inference and model choice across a large model space. Syst. Biol. 2012, 61, 539–542. [Google Scholar] [CrossRef] [PubMed]
- Stamatakis, A. RAxML Version 8: A tool for phylogenetic analysis and post-analysis of large phylogenies. Bioinformatics 2014, 30, 1312–1313. [Google Scholar] [CrossRef] [PubMed]
- Jamali, S.; Banihashemi, Z. Hosts and distribution of desert truffles in Iran, based on morphological and molecular criteria. J. Agr. Sci. Technol. 2012, 14, 1379–1396. [Google Scholar]
- Sbissi, I.; Neffati, M.; Boudabous, A.; Murat, C.; Gtari, M. Phylogenetic affiliation of the desert truffles Picoa juniperi and Picoa lefebvrei. Antonie Van Leeuwenhoek 2010, 98, 429–436. [Google Scholar] [CrossRef]
- Harkness, H.W. Fungi of the pacific coast. Bull. Calif. Acad. Sci. 1885, 1, 159–177. [Google Scholar]
- Burdsall, H.H. Operculate asci and puffing of ascospores in Geopora (Tuberales). Mycologia 1965, 57, 485–488. [Google Scholar] [CrossRef]
- Burdsall, H.H. A revision of the genus Hydnocystis (Tuberales) and of the hypogeous species of Geopora. Mycologia 1968, 60, 496–525. [Google Scholar] [CrossRef]
- Cooke, M.C. Mycographia, seu Icones Fungorum, Discomycetes. Fasc. 6; Williams and Norgate: London, UK, 1879; Volume I, 267p. [Google Scholar]
- Boudier, E. Nouvelle classification naturelle des Discomycètes charnus connus généralement sous le nom de Pézizes. Bull. Soc. Mycol. Fr. 1885, 1, 91–120. [Google Scholar]
- Boudier, E. Histoire et classification des discomycètes d’Europe; P. Klincksieck: Paris, France, 1907; 222p. [Google Scholar]
- Korf, R.P. Synoptic key to the genera of the Pezizales. Mycologia 1972, 64, 937–994. [Google Scholar] [CrossRef]
- Torre, M. Estudio sobre Discomycetes operculados: Clave y generos nuevos para la flora española peninsular. An. Inst. Bot. A. J. Cavanilles 1975, 32, 85–101. [Google Scholar]
- Ahmad, S. Ascomycetes of Pakistan; Part 1. Monograph No. 7; Biological Laboratories Govt. College: Lahore, Pakistan, 1978; 236p. [Google Scholar]
- Schumacher, T. Notes on taxonomy, ecology, and distribution of operculate discomycetes (Pezizales) from river banks in Norway. Norw. J. Bot. 1979, 26, 53–83. [Google Scholar]
- Yao, Y.-J.; Spooner, B.M. Notes on British species of Geopora. Mycol. Res. 1996, 100, 72–74. [Google Scholar] [CrossRef]
- Dissing, H.; Eckblad, F.-E.; Lange, M. Pezizales. In Nordic Macromycetes; Hansen, L., Knudsen, H., Eds.; Ascomycetes: Copenhagen, Denmark, 2000; Volume 1, 309p. [Google Scholar]
- Medardi, G. Atlante Fotografico degli Ascomiceti d’Italia; A.M.B. Fondazione Centro Studi Micologici: Trento, Italy, 2006; 454p. [Google Scholar]
- Dougoud, R. Définition taxonomique et clé du genre Geopora. Schweiz. Z. Pilzk. 2006, 84, 111–114. [Google Scholar]
- Tamm, H.; Põldmaa, K.; Kullman, B. Phylogenetic relationships in genus Geopora (Pyronemataceae, Pezizales). Mycol. Prog. 2010, 9, 509–522. [Google Scholar] [CrossRef]
- Dennis, R.W.G. British Ascomycetes; Lubrecht & Cramer Ltd.: Vaduz, Liechtenstein, 1978; 585p. [Google Scholar]
- Breitenbach, J.; Kränzlin, F. Champignons de Suisse; Tome 1; Les Ascomycètes: Lucerne, Switzerland, 1981; 310p. [Google Scholar]
- Kaounas, V.; Assyov, B.; Alvarado, P. New data on hypogeous fungi from Greece with special reference to Wakefieldia macrospora (Hymenogastraceae, Agaricales) and Geopora clausa (Pyronemataceae, Pezizales). Mycol. Balcan. 2011, 8, 105–113. [Google Scholar]
- Guevara-Guerrero, G.; Stielow, B.; Tamm, H.; Cázares-González, E.; Göker, M. Genea mexicana, sp. nov., and Geopora tolucana, sp. nov., new hypogeous Pyronemataceae from Mexico, and the taxonomy of Geopora reevaluated. Mycol. Prog. 2012, 11, 711–724. [Google Scholar] [CrossRef]
- Van Vooren, N. Contribution à la connaissance des Pézizales (Ascomycota) de Rhône-Alpes—2e partie. Cah. FMBDS 2014, 4, 1–172. [Google Scholar]
- Alvarado, P. Caracterización Molecular de Tuber melanosporum y otros Ascomycetes Hipogeos Mediante Análisis de Fragmentos ARISA-TRFLP. Ph.D. Thesis, Universidad de Alcalá, Alcalá de Henares, Spain, 2011. [Google Scholar]
- Guo, L.-J.; Xu, Y.-Y.; Fan, L. Geopora sinensis, a new truffle species from North China based on morphological and molecular data. Phytotaxa 2019, 427, 270–278. [Google Scholar] [CrossRef]
- Van Vooren, N.; Lindemann, U.; Healy, R. Emendation of the genus Tricharina (Pezizales) based on phylogenetic, morphological and ecological data. Ascomycete.org 2017, 9, 101–123. [Google Scholar]
- Alvarado, P.; Healy, R.; Moreno, G.; Cabero, J.; Scholler, M.; Schneider, A.; Vizzini, A.; Kaounas, V.; Vidal, J.M.; Hensel, G.; et al. Phylogenetic studies in Genabea, Myrmecocystis, and related genera. Mycologia 2018, 110, 401–418. [Google Scholar] [CrossRef]
- Alvarado, P.; Pérez, J.-B.; Van Vooren, N.; Bernauer, T.; Hensel, G.; Scholler, M. Genea coronata (Pyronemataceae, Pezizales), a cryptic new species in a highly polymorphic genus. Sydowia 2020, 73, 1–12. [Google Scholar]
- Schoch, C.L.; Seifert, K.A.; Huhndorf, S.; Robert, V.; Spouge, J.L.; Levesque, C.A.; Chen, W. Fungal Barcoding Consortium. Nuclear ribosomal internal transcribed spacer (ITS) region as a universal DNA barcode marker for Fungi. Proc. Natl. Acad. Sci. USA 2012, 109, 6241–6246. [Google Scholar] [CrossRef]
- Nilsson, R.H.; Kristiansson, E.; Ryberg, M.; Hallenberg, N.; Larsson, K.-H. Intraspecific ITS variability in the kingdom Fungi as expressed in the international sequence databases and its implications for molecular species identification. Evol. Bioinform. Online 2008, 26, 193–201. [Google Scholar] [CrossRef] [PubMed]
- Vu, D.; Groenewald, M.; de Vries, M.; Gehrmann, T.; Stielow, B.; Al-Hatmi, A.; Groenewald, J.Z.; Cardinali, G.; Houbraken, J.; Boekhout, T. Large-scale generation and analysis of filamentous fungal DNA barcodes boosts coverage for kingdom fungi and reveals thresholds for fungal species and higher taxon delimitation. Stud. Mycol. 2019, 92, 135–154. [Google Scholar] [CrossRef] [PubMed]
- Naranjo-Ortiz, M.A.; Gabaldón, T. Fungal evolution: Cellular, genomic and metabolic complexity. Biol. Rev. 2020, 95, 1198–1232. [Google Scholar] [CrossRef]
- Lynch, M.; Ali, F.; Lin, T.; Wang, Y.; Ni, J.; Long, H. The divergence of mutation rates and spectra across the Tree of Life. EMBO Rep. 2023, 24, e57561. [Google Scholar] [CrossRef]
Disclaimer/Publisher’s Note: The statements, opinions and data contained in all publications are solely those of the individual author(s) and contributor(s) and not of MDPI and/or the editor(s). MDPI and/or the editor(s) disclaim responsibility for any injury to people or property resulting from any ideas, methods, instructions or products referred to in the content. |
© 2026 by the authors. Licensee MDPI, Basel, Switzerland. This article is an open access article distributed under the terms and conditions of the Creative Commons Attribution (CC BY) license.
Share and Cite
Alvarado, P.; Paz, A.; Lavoise, C.; Van Vooren, N. The Genus Picoa (Pyronemataceae, Pezizales) Revisited. J. Fungi 2026, 12, 84. https://doi.org/10.3390/jof12020084
Alvarado P, Paz A, Lavoise C, Van Vooren N. The Genus Picoa (Pyronemataceae, Pezizales) Revisited. Journal of Fungi. 2026; 12(2):84. https://doi.org/10.3390/jof12020084
Chicago/Turabian StyleAlvarado, Pablo, Aurelia Paz, Claude Lavoise, and Nicolas Van Vooren. 2026. "The Genus Picoa (Pyronemataceae, Pezizales) Revisited" Journal of Fungi 12, no. 2: 84. https://doi.org/10.3390/jof12020084
APA StyleAlvarado, P., Paz, A., Lavoise, C., & Van Vooren, N. (2026). The Genus Picoa (Pyronemataceae, Pezizales) Revisited. Journal of Fungi, 12(2), 84. https://doi.org/10.3390/jof12020084

