Cutaneous Alternariosis Caused by Alternaria infectoria: A Case Report in Kidney Transplant Recipient and Literature Review
Abstract
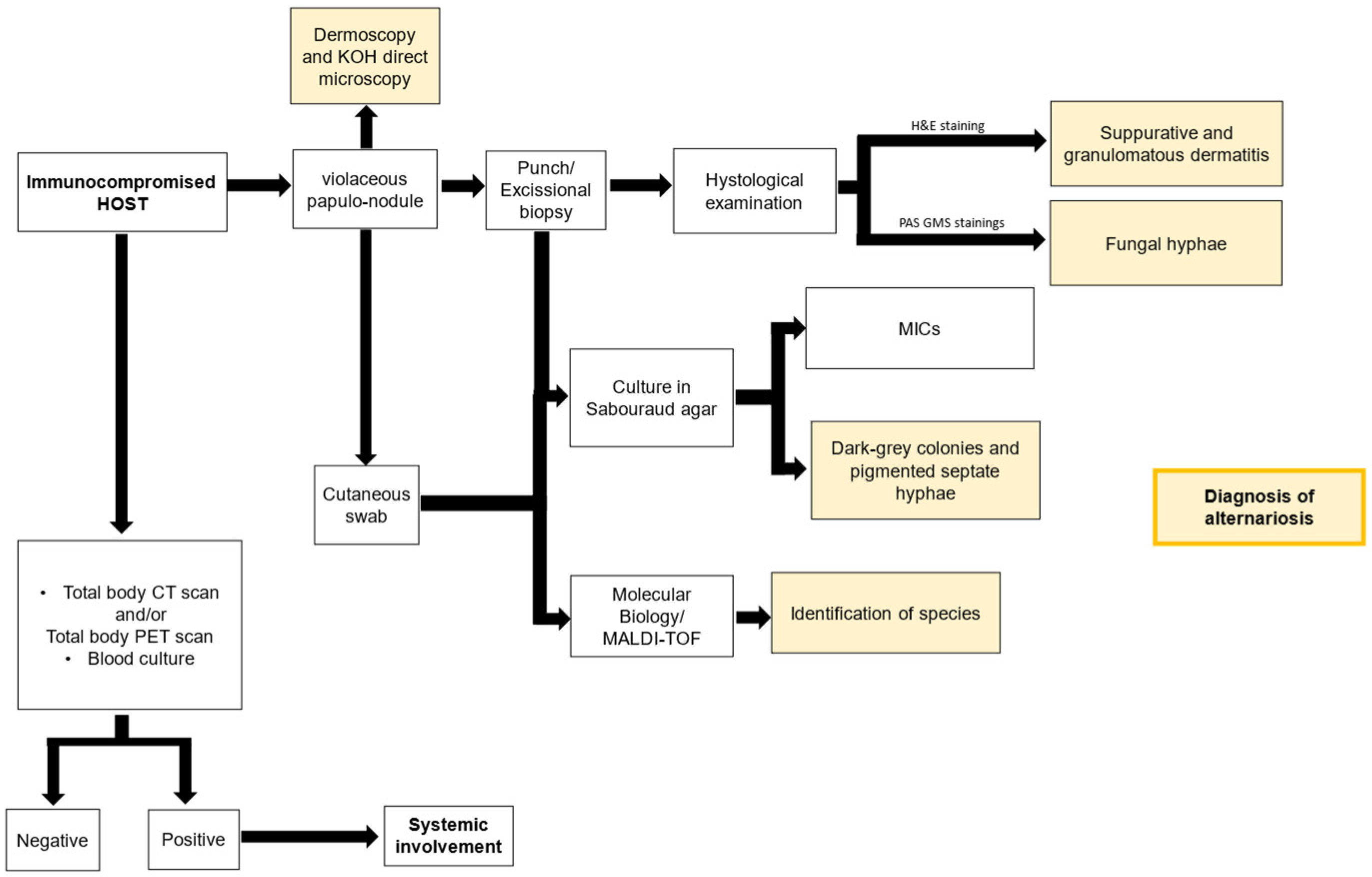
1. Background
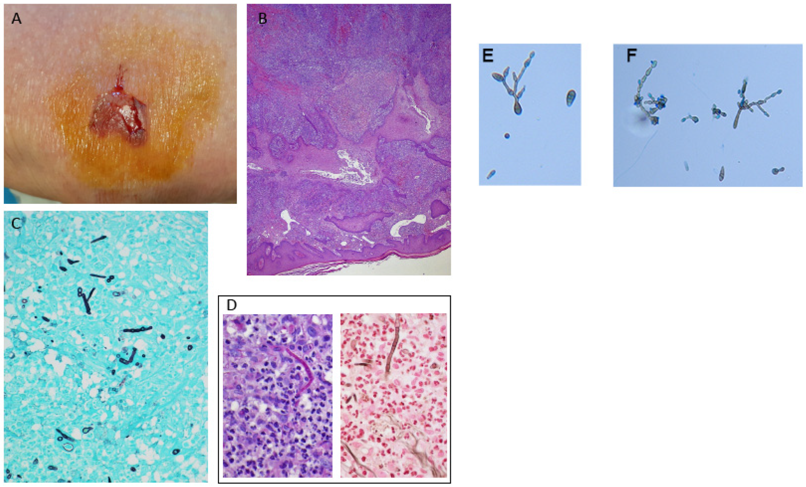
2. Case Report Description
3. Bibliographic Search, Data Extraction, and Statistical Methods
4. Discussion
5. Conclusions
Supplementary Materials
Author Contributions
Funding
Institutional Review Board Statement
Informed Consent Statement
Data Availability Statement
Conflicts of Interest
Abbreviations
| AMT | Average of Medical Therapy |
| Amph B | Amphotericin B |
| Aza | Azathioprine |
| Cas | Caspofungin |
| Clot | Clotrimazole |
| CMV | Cytomegalovirus |
| CoT | Composite Transplant |
| CPX | Ciclopiroxolamine |
| Cryo | Cryotherapy |
| CyA | Cyclosporine |
| DDKT | Deceased Donor Kidney Transplant |
| DOD | Died of Other Diseases |
| Eco | Econazole |
| Fluco | Fluconazole |
| FK | Tacrolimus |
| HT | Heart Transplant |
| His | Histological examination |
| IG | Incubation Gap |
| Isa | Isavuconazole |
| Itra | Itraconazole |
| ITS | ITS sequencing |
| Keto | Ketoconazole |
| LSU | LSU sequencing |
| LDKT | Living Donor Kidney Transplant |
| LiT | Liver Transplant |
| LuT | Lung Transplant |
| M | Male |
| MIC | minimum inhibitory concentrations |
| MMF | Mycophenolate Mofetil |
| Myc | Mycological culture |
| NA | Not Available |
| PAS | Periodic acid-Schiff staining |
| Posa | Posaconazole |
| PT | Pancreas Transplant |
| RT-PCR | Real Time PCR assay |
| Terb | Terbinafine |
| Thermo | Thermotherapy |
| Vori | Voriconazole |
| WBC | White Blood Cells |
References
- Castello, M.; Gregorini, M.; Rampino, T.; Bosio, F.; Bedino, G.; Piotti, G.; Soccio, G.; Esposito, P.; Klersy, C.; Abelli, M.; et al. A Retrospective Analysis of Dermatological Lesions in Kidney Transplant Patients. Indian J. Med. Res. 2013, 137, 1188–1192. [Google Scholar] [PubMed]
- Badiee, P.; Alborzi, A. Invasive Fungal Infections in Renal Transplant Recipients. Exp. Clin. Transplant. 2011, 9, 355–362. [Google Scholar] [PubMed]
- Gregorini, M.; Castello, M.; Rampino, T.; Bellingeri, A.; Borroni, G.; Dal Canton, A. Scabies Crustosa in a 61-Year-Old Kidney-Transplanted Patient. J. Gen. Intern. Med. 2012, 27, 257. [Google Scholar] [CrossRef]
- Pastor, F.J.; Guarro, J. Alternaria Infections: Laboratory Diagnosis and Relevant Clinical Features. Clin. Microbiol. Infect. 2008, 14, 734–746. [Google Scholar] [CrossRef]
- Aragón-Miguel, R.; Calleja-Algarra, A.; Morales-Raya, C.; López-Medrano, F.; Pérez-Ayala, A.; Rodríguez-Peralto, J.L.; Ortiz-Romero, P.L.; Maroñas-Jiménez, L. Alternaria infectoria Skin Infection in a Renal Transplant Recipient: An Emerging Phaeohyphomycosis of Occidental Countries? Int. J. Dermatol. 2017, 56, e153–e155. [Google Scholar] [CrossRef]
- Agut, M. Atlas of Clinical Fungi, 2nd ed.; de Hoog, G.S., Guarro, J., Gené, J., Figueras, M.J., Eds.; Available online: https://www.researchgate.net/publication/41903192_Atlas_of_clincal_fungi_2nd_edn_GS_de_Hoog_J_Guarro_J_Gene_MJ_Figueras#fullTextFile-Content (accessed on 6 May 2025).
- Alastruey-Izquierdo, A.; Cuesta, I.; Ros, L.; Mellado, E.; Rodriguez-Tudela, J.L. Antifungal susceptibility profile of clinical Alternaria spp. identified by molecular methods. J. Antimicrob. Chemother. 2011, 66, 2585–2587. [Google Scholar] [CrossRef]
- Pedersen, N.B.; Mårdh, P.A.; Hallberg, T.; Jonsson, N. Cutaneous Alternariosis. Br. J. Dermatol. 1976, 94, 201–209. [Google Scholar] [CrossRef]
- Chevrant-Breton, J.; Boisseau-Lebreuil, M.; Fréour, E.; Guiguen, G.; Launois, B.; Guelfi, J. Human cutaneous alternariosis. 3 cases. Review of the literature (author’s transl). Ann. Dermatol. Venereol. 1981, 108, 653–662. [Google Scholar] [PubMed]
- Bourlond, A.; Alexandre, G. Dermal Alternariasis in a Kidney Transplant Recipient. Dermatologica 1984, 168, 152–156. [Google Scholar] [CrossRef]
- Blanc, C.; Lamey, B.; Lapalu, J. Alternariose Cutanée Chez Un Transplante Rénal. Bull. Soc. Fr. Mycol. Med. 1984, 13, 213–216. [Google Scholar]
- Laudren, A.; Chevrant-Breton, J.; Pichard, J.P.; Boisseau-Lebreuil, M.T.; Guiguen, C. Cutaneous alternariosis in a patient with a kidney graft: A new case. Ann. Dermatol. Venereol. 1985, 112, 255–257. [Google Scholar]
- Aloi, F.G.; Cervetti, O.; Forte, M. Alternaria mycosis in a kidney transplant patient. G. Ital. Dermatol. Venereol. 1987, 122, 35–38. [Google Scholar] [PubMed]
- Frantz, P.; Chomette, G.; Ravisse, P.; Dupont, B. Alternariose Cutanée et Sarcome de Kaposi Chez Un Greffé Renal. J. Mycol. Médicale 1991, 1, 84–88. [Google Scholar]
- Repiso, T.; Martin, N.; Huguet, P.; Luelmo, J.; Roca, M.; González-Castro, U.; Margarit, C.; Castells, A. Cutaneous Alternariosis in a Liver Transplant Recipient. Clin. Infect. Dis. 1993, 16, 729–730. [Google Scholar] [CrossRef] [PubMed]
- Shearer, C.; Chandrasekar, P.H. Cutaneous Alternariosis and Regional Lymphadenitis during Allogeneic BMT. Bone Marrow Transpl. 1993, 11, 497–499. [Google Scholar]
- Bécherel, P.A.; Chosidow, O.; Francés, C. Cutaneous Alternariosis after Renal Transplantation. Ann. Intern. Med. 1995, 122, 71. [Google Scholar] [CrossRef] [PubMed]
- Romano, C.; Valenti, L.; Miracco, C.; Alessandrini, C.; Paccagnini, E.; Faggi, E.; Difonzo, E.M. Two Cases of Cutaneous Phaeohyphomycosis by Alternaria alternata and Alternaria tenuissima. Mycopathologia 1997, 137, 65–74. [Google Scholar] [CrossRef]
- Vieira, M.R.; Martins, M.L.; Afonso, A.; Rego, F.; Cardoso, J. Cutaneous Alternariosis. Rev. Iberoam. Micol. 1998, 15, 97–99. [Google Scholar]
- Acland, K.M.; Hay, R.J.; Groves, R. Cutaneous Infection with Alternaria alternata Complicating Immunosuppression: Successful Treatment with Itraconazole. Br. J. Dermatol. 1998, 138, 354–356. [Google Scholar] [CrossRef]
- Laumaillé, C.; Le Gall, F.; Degeilh, B.; Guého, E.; Huerre, M. Cutaneous Alternaria infectoria infection after liver transplantation. Ann. Pathol. 1998, 18, 192–194. [Google Scholar]
- Bartolome, B.; Valks, R.; Fraga, J.; Buendía, V.; Fernández-Herrera, J.; García-Díez, A. Cutaneous Alternariosis Due to Alternaria Chlamydospora after Bone Marrow Transplantation. Acta Derm. Venereol. 1999, 79, 244. [Google Scholar] [CrossRef]
- Magina, S.; Lisboa, C.; Santos, P.; Oliveira, G.; Lopes, J.; Rocha, M.; Mesquita-Guimarães, J. Cutaneous Alternariosis by Alternaria chartarum in a Renal Transplanted Patient. Br. J. Dermatol. 2000, 142, 1261–1262. [Google Scholar] [CrossRef]
- Altomare, G.F.; Capella, G.L.; Boneschi, V.; Viviani, M.A. Effectiveness of Terbinafine in Cutaneous Alternariosis. Br. J. Dermatol. 2000, 142, 840–841. [Google Scholar] [CrossRef]
- Baykal, C.; Kazancioğlu, R.; Büyükbabani, N.; Celik, A.V.; Yeğenoğlu, Y.; Kayacan, S.M.; Satana, D.; Sever, M.S. Simultaneous Cutaneous and Ungual Alternariosis in a Renal Transplant Recipient. Br. J. Dermatol. 2000, 143, 910–912. [Google Scholar] [CrossRef]
- Romero, M.L.; Siddiqui, A.H. Photo Quiz. Cutaneous Alternariosis. Clin. Infect. Dis. 2000, 30, 13. [Google Scholar] [CrossRef]
- Masson, E. Cutaneous Infection by Alternaria tenuissima in An Immunosuppressed Patient. Available online: https://www.emconsulte.com/it/article/108214/cutaneous-infection-by-alternaria-tenuissima-in-an (accessed on 29 May 2025).
- Benito, N.; Moreno, A.; Puig, J.; Rimola, A. Alternariosis after Liver Transplantation. Transplantation 2001, 72, 1840–1843. [Google Scholar] [CrossRef] [PubMed]
- Halaby, T.; Boots, H.; Vermeulen, A.; van der Ven, A.; Beguin, H.; van Hooff, H.; Jacobs, J. Phaeohyphomycosis Caused by Alternaria Infectoria in a Renal Transplant Recipient. J. Clin. Microbiol. 2001, 39, 1952–1955. [Google Scholar] [CrossRef]
- Gilmour, T.K.; Rytina, E.; O’Connell, P.B.; Sterling, J.C. Cutaneous Alternariosis in a Cardiac Transplant Recipient. Australas. J. Dermatol. 2001, 42, 46–49. [Google Scholar] [CrossRef]
- Gerdsen, R.; Uerlich, M.; De Hoog, G.S.; Bieber, T.; Horré, R. Sporotrichoid Phaeohyphomycosis Due to Alternaria infectoria. Br. J. Dermatol. 2001, 145, 484–486. [Google Scholar] [CrossRef]
- Miele, P.S.; Levy, C.S.; Smith, M.A.; Dugan, E.M.; Cooke, R.H.; Light, J.A.; Lucey, D.R. Primary Cutaneous Fungal Infections in Solid Organ Transplantation: A Case Series. Am. J. Transpl. 2002, 2, 678–683. [Google Scholar] [CrossRef] [PubMed]
- Eguino, P.; Aguirrebengoa, K.; Vilar, B.; Zarraga, S.; Ratón, J.A.; Montejo, M. Subcutaneous verrucous lesions in a female renal transplant recipient. Enferm. Infecc. Microbiol. Clin. 2002, 20, 129–130. [Google Scholar] [CrossRef]
- Diz, S.; Fortún, J.; Sánchez, A.; Marcén, R. Cutaneous alternarisis after a kidney allograft. Med. Clin. 2003, 121, 599. [Google Scholar] [CrossRef] [PubMed]
- Merino, E.; Bañuls, J.; Boix, V.; Franco, A.; Guijarro, J.; Portilla, J.; Betlloch, I. Relapsing Cutaneous Alternariosis in a Kidney Transplant Recipient Cured with Liposomal Amphotericin B. Eur. J. Clin. Microbiol. Infect. Dis. 2003, 22, 51–53. [Google Scholar] [CrossRef] [PubMed]
- Kim, J.O.; Kim, G.H.; Kim, B.C.; Lee, K.S. Cutaneous Alternariosis in a Renal Transplant Recipient. Int. J. Dermatol. 2003, 42, 630–631. [Google Scholar] [CrossRef]
- Noack-Wiemers, F.; Mittag, M.; Haustein, U.-F.; Nenoff, P. Indolent erythematous cutaneous/subcutaneous nodes following combined kidney and pancreas transplantation. Hautarzt 2003, 54, 354–357. [Google Scholar] [CrossRef]
- Mayser, P.; Thoma, W.; Seibold, M.; Tintelnot, K.; Wiedemeyer, K.; de Hoog, G.S. Cutaneous alternariosis. Clinical diagnosis and therapeutic options. Hautarzt 2004, 55, 1137–1142. [Google Scholar] [CrossRef]
- Pereiro, M.; Pereiro Ferreirós, M.M.; De Hoog, G.S.; Toribio, J. Cutaneous Infection Caused by Alternaria in Patients Receiving Tacrolimus. Med. Mycol. 2004, 42, 277–282. [Google Scholar] [CrossRef]
- Kazory, A.; Ducloux, D.; Reboux, G.; Blanc, D.; Faivre, B.; Chalopin, J.-M.; Piarroux, R. Cutaneous Alternaria Infection in Renal Transplant Recipients: A Report of Two Cases with an Unusual Mode of Transmission. Transpl. Infect. Dis. 2004, 6, 46–49. [Google Scholar] [CrossRef]
- Yehia, M.; Thomas, M.; Pilmore, H.; Van Der Merwe, W.; Dittmer, I. Subcutaneous Black Fungus (Phaeohyphomycosis) Infection in Renal Transplant Recipients: Three Cases. Transplantation 2004, 77, 140–142. [Google Scholar] [CrossRef] [PubMed]
- Lo Cascio, G.; Ligozzi, M.; Maccacaro, L.; Fontana, R. Utility of Molecular Identification in Opportunistic Mycotic Infections: A Case of Cutaneous Alternaria infectoria Infection in a Cardiac Transplant Recipient. J. Clin. Microbiol. 2004, 42, 5334–5336. [Google Scholar] [CrossRef]
- Ortiz, J.; Abad, M.; Bullón, A.; García, I. Cutaneous Alternariosis: Cytohistological Findings in a Case Diagnosed by Fine-Needle Aspiration Biopsy. Diagn. Cytopathol. 2004, 30, 103–104. [Google Scholar] [CrossRef]
- Gilaberte, M.; Bartralot, R.; Torres, J.M.; Reus, F.S.; Rodríguez, V.; Alomar, A.; Pujol, R.M. Cutaneous Alternariosis in Transplant Recipients: Clinicopathologic Review of 9 Cases. J. Am. Acad. Dermatol. 2005, 52, 653–659. [Google Scholar] [CrossRef] [PubMed]
- Torres-Rodríguez, J.M.; González, M.P.; Corominas, J.M.; Pujol, R.M. Successful Thermotherapy for a Subcutaneous Infection Due to Alternaria alternata in a Renal Transplant Recipient. Arch. Dermatol. 2005, 141, 1171–1173. [Google Scholar] [CrossRef]
- Romano, C.; Vanzi, L.; Massi, D.; Difonzo, E.M. Subcutaneous Alternariosis. Mycoses 2005, 48, 408–412. [Google Scholar] [CrossRef]
- Robertshaw, H.; Higgins, E. Cutaneous Infection with Alternaria Tenuissima in an Immunocompromised Patient. Br. J. Dermatol. 2005, 153, 1047–1049. [Google Scholar] [CrossRef]
- Vieira, R.; Veloso, J.; Afonso, A.; Rodrigues, A. Cutaneous Alternariosis in a Liver Transplant Recipient. Rev. Iberoam. Micol. 2006, 23, 107–109. [Google Scholar] [CrossRef] [PubMed]
- Nulens, E.; De Laere, E.; Vandevelde, H.; Hilbrands, L.B.; Rijs, A.J.M.M.; Melchers, W.J.G.; Verweij, P.E. Alternaria Infectoria Phaeohyphomycosis in a Renal Transplant Patient. Med. Mycol. 2006, 44, 379–382. [Google Scholar] [CrossRef][Green Version]
- Gallelli, B.; Viviani, M.; Nebuloni, M.; Marzano, A.V.; Pozzi, C.; Messa, P.; Fogazzi, G.B. Skin Infection Due to Alternaria Species in Kidney Allograft Recipients: Report of a New Case and Review of the Literature. J. Nephrol. 2006, 19, 668–672. [Google Scholar]
- Ara, M.; Aspiroz, C.; Zaballos, P.; Alcalde, V.; Alvarez, R.; Rezusta, A.; Giménez, J.A. Relapse of Cutaneous Alternaria Infectoria in a Renal Transplant Recipient after 2 Years. Acta Derm. Venereol. 2006, 86, 154–155. [Google Scholar] [CrossRef]
- Henn, S.L.; Forrest, G.N. Febrile Neutropenia Associated with Painful Lesions of the Palms and Digits. Clin. Infect. Dis. 2006, 43, 747. [Google Scholar] [CrossRef][Green Version]
- Luque, P.; García-Gil, F.A.; Larraga, J.; Jiménez, B.; Tomé-Zelaya, E.; Serrano, M.T.; Barrao, M.E. Treatment of Cutaneous Infection by Alternaria alternata with Voriconazole in a Liver Transplant Patient. Transpl. Proc. 2006, 38, 2514–2515. [Google Scholar] [CrossRef] [PubMed]
- Farina, C.; Gotti, E.; Parma, A.; Naldi, L.; Goglio, A. Pheohyphomycotic Soft Tissue Disease Caused by Alternaria Alternata in a Kidney Transplant Patient: A Case Report and Literature Review. Transpl. Proc. 2007, 39, 1655–1659. [Google Scholar] [CrossRef] [PubMed]
- Singh, M.N.; Andrew, S.; Fitzgerald, D. Solitary Cutaneous Nodule in an Immunocompromised Patient. Arch. Dermatol. 2007, 143, 1583–1588. [Google Scholar] [CrossRef] [PubMed]
- Garduño, E.; Muñoz-Lozano, M.T.; Rovira, I.; Blanco-Palenciano, J. Warty epidermal hyperplasia in a kidney transplant recipient. Enferm. Infecc. Microbiol. Clin. 2007, 25, 341–342. [Google Scholar] [CrossRef]
- Brasch, J.; Busch, J.-O.; de Hoog, G.S. Cutaneous Phaeohyphomycosis Caused by Alternaria infectoria. Acta Derm. Venereol. 2008, 88, 160–161. [Google Scholar] [CrossRef][Green Version]
- Calabrò, G.; Nino, M.; Gallo, L.; Scalvenzi, M. Cutaneous Alternariosis in a Kidney Transplantation Recipient: Report of a Case. J. Dermatol. Treat. 2008, 19, 246–248. [Google Scholar] [CrossRef]
- Segner, S.; Jouret, F.; Durant, J.-F.; Marot, L.; Kanaan, N. Cutaneous Infection by Alternaria infectoria in a Renal Transplant Patient. Transpl. Infect. Dis. 2009, 11, 330–332. [Google Scholar] [CrossRef]
- Larsen, C.G.; Arendrup, M.C.; Krarup, E.; Pedersen, M.; Thybo, S.; Larsen, F.G. Subcutaneous Phaeohyphomycosis in a Renal Transplant Recipient Successfully Treated with Voriconazole. Acta Derm. Venereol. 2009, 89, 657–658. [Google Scholar] [CrossRef]
- Vermeire, S.E.M.; de Jonge, H.; Lagrou, K.; Kuypers, D.R.J. Cutaneous Phaeohyphomycosis in Renal Allograft Recipients: Report of 2 Cases and Review of the Literature. Diagn. Microbiol. Infect. Dis. 2010, 68, 177–180. [Google Scholar] [CrossRef]
- Boyce, R.D.; Deziel, P.J.; Otley, C.C.; Wilhelm, M.P.; Eid, A.J.; Wengenack, N.L.; Razonable, R.R. Phaeohyphomycosis Due to Alternaria Species in Transplant Recipients. Transpl. Infect. Dis. 2010, 12, 242–250. [Google Scholar] [CrossRef]
- Morales, A.M.; Charlez, L.; Remón, L.; Sanz, P.; Aspiroz, C. Cutaneous alternariosis in a heart transplant recipient. Actas Dermosifiliogr. 2010, 101, 370–372. [Google Scholar] [CrossRef]
- Santiago, F.; Serra, D.; Vieira, R.; Brites, M.M.; Figueiredo, A. Successful Cryotherapy for a Cutaneous Alternariosis in a Renal Transplant Recipient. Eur. J. Dermatol. 2010, 20, 841. [Google Scholar] [PubMed]
- Osmond, G.W.; Walters, R.W.; Puri, P.K. Cutaneous Alternariosis Microscopically Mimicking Blastomycosis. J. Cutan. Pathol. 2011, 38, 923–925. [Google Scholar] [CrossRef] [PubMed]
- Zhang, Y.-Q.; Xu, X.-G.; Li, F.-Q.; Wei, H.; Chen, H.-D.; Li, Y.-H. Co-Existence of Cutaneous Alternariosis and Tinea Corporis in a Renal Transplant Recipient. Med. Mycol. 2011, 49, 435–438. [Google Scholar] [CrossRef][Green Version]
- Cunha, D.; Amaro, C.; Vieira, M.R.; Martins, M.d.L.; Maduro, A.P.; Inácio, J.; Afonso, A.; Pinto, G.M.; Cardoso, J. Phaeohyphomycosis Caused by Alternaria infectoria Presenting as Multiple Vegetating Lesions in a Renal Transplant Patient. Rev. Iberoam. Micol. 2012, 29, 44–46. [Google Scholar] [CrossRef]
- Seyfarth, F.; Goetze, S.; Gräser, Y.; Kaatz, M.; Ott, U.; Rüster, C.; Edel, B.; Elsner, P.; Hipler, U.-C. Successful Treatment of Cutaneous Alternariosis with Caspofungin in a Renal Transplant Recipient. Mycoses 2012, 55, 457–462. [Google Scholar] [CrossRef]
- Tambasco, D.; D’Ettorre, M.; Bracaglia, R.; Massi, G.; Posteraro, B.; Torelli, R.; De Simone, C.; Capizzi, R. A Suspected Squamous Cell Carcinoma in a Renal Transplant Recipient Revealing a Rare Cutaneous Phaeohyphomycosis by Alternaria infectoria. J. Cutan. Med. Surg. 2012, 16, 131–134. [Google Scholar] [CrossRef]
- Robert, T.; Talarmin, J.-P.; Leterrier, M.; Cassagnau, E.; Le Pape, P.; Danner-Boucher, I.; Malard, O.; Brocard, A.; Gay-Andrieu, F.; Miegeville, M.; et al. Phaeohyphomycosis Due to Alternaria Infectoria: A Single-Center Experience with Utility of PCR for Diagnosis and Species Identification. Med. Mycol. 2012, 50, 594–600. [Google Scholar] [CrossRef][Green Version]
- Rammaert, B.; Aguilar, C.; Bougnoux, M.-E.; Noël, N.; Charlier, C.; Denis, B.; Lecuit, M.; Lortholary, O. Success of Posaconazole Therapy in a Heart Transplanted Patient with Alternaria infectoria Cutaneous Infection. Med. Mycol. 2012, 50, 518–521. [Google Scholar] [CrossRef][Green Version]
- Lavergne, R.A.; Cassaing, S.; Nocera, T.; Pauwels, C.; Cointault, O.; Basse, G.; Lavayssière, L.; Berry, A.; Kamar, N.; Lamant, L.; et al. Simultaneous Cutaneous Infection Due to Paecilomyces Lilacinus and Alternaria in a Heart Transplant Patient. Transpl. Infect. Dis. 2012, 14, E156–E160. [Google Scholar] [CrossRef] [PubMed]
- Saegeman, V.S.M.; Dupont, L.J.; Verleden, G.M.; Lagrou, K. Paecilomyces Lilacinus and Alternaria infectoria Cutaneous Infections in a Sarcoidosis Patient after Double-Lung Transplantation. Acta Clin. Belg. 2012, 67, 219–221. [Google Scholar]
- Severo, C.B.; Oliveira, F.d.M.; Pilar, E.F.S.; Severo, L.C. Phaeohyphomycosis: A Clinical-Epidemiological and Diagnostic Study of Eighteen Cases in Rio Grande Do Sul, Brazil. Mem. Inst. Oswaldo Cruz 2012, 107, 854–858. [Google Scholar] [CrossRef]
- Sharifkashani, B.; Farshidpour, M.; Droudinia, A.; Marjani, M.; Ahmadi, Z.; Ansari, Z.; Mirhosseini, M.; Behzadnia, N.; Mansouri, D.; Tabarsi, P. Cutaneous Alternariosis with Trichosporon Infection in a Heart Transplant Recipient: A Case Report. Exp. Clin. Transpl. 2013, 11, 464–466. [Google Scholar] [CrossRef] [PubMed]
- Ferreira, I.d.S.; Teixeira, G.; Abecasis, M. Alternaria alternata Invasive Fungal Infection in a Patient with Fanconi’s Anemia after an Unrelated Bone Marrow Transplant. Clin. Drug. Investig. 2013, 33, S33–S36. [Google Scholar] [CrossRef] [PubMed]
- Lopes, L.; Borges-Costa, J.; Soares-Almeida, L.; Filipe, P.; Neves, F.; Santana, A.; Guerra, J.; Kutzner, H. Cutaneous Alternariosis Caused by Alternaria infectoria: Three Cases in Kidney Transplant Patients. Healthcare 2013, 1, 100–106. [Google Scholar] [CrossRef]
- Alhmali, N.; Lindenlaub, P.; Ghebremedhin, B.; Franke, I.; Gollnick, H.; Bonnekoh, B. Deep Cutaneous Mycosis Due to Alternaria infectoria after Liver Transplantation: Successful Treatment with Fluconazole. Eur. J. Dermatol. 2013, 23, 100–102. [Google Scholar] [CrossRef] [PubMed]
- Sečníková, Z.; Jůzlová, K.; Vojáčková, N.; Kazakov, D.V.; Hošková, L.; Fialová, J.; Džambová, M.; Hercogová, J. The Rare Case of Alternaria alternata Cutaneous and Pulmonary Infection in a Heart Transplant Recipient Treated by Azole Antifungals. Dermatol. Ther. 2014, 27, 140–143. [Google Scholar] [CrossRef]
- Essabbah, N.; Gorsane, I.; Youssef, M.; Hadhri, R.; Aloui, S.; Gorcii, M.; Ali, H.B.H.; Chemli, Z.; Babba, H.; El May, M.; et al. Cutaneous Alternariosis in a Renal Transplant Recipient. Cutis 2014, 93, 237–240. [Google Scholar]
- Michelon, M.; Greenlaw, S.; O’Donnell, P.; Geist, D.; Levin, N.A. Multifocal Cutaneous Alternariosis in a 70-Year-Old Kenyan Renal Transplant Patient. Dermatol. Online J. 2014, 20, 11. [Google Scholar] [CrossRef]
- Coussens, E.; Rogge, S.; Haspeslagh, M.; Geerts, A.; Verhelst, X.; Van Vlierberghe, H.; Troisi, R.I.; Colle, I. Cutaneous Infection by Alternaria infectoria in a Liver Transplant Recipient: A Case Report. Acta Gastroenterol. Belg. 2014, 77, 256–258. [Google Scholar]
- Salido-Vallejo, R.; Linares-Sicilia, M.J.; Garnacho-Saucedo, G.; Sánchez-Frías, M.; Solís-Cuesta, F.; Gené, J.; Moreno-Giménez, J.C. Subcutaneous Phaeohyphomycosis Due to Alternaria infectoria in a Renal Transplant Patient: Surgical Treatment with No Long-Term Relapse. Rev. Iberoam. Micol. 2014, 31, 149–151. [Google Scholar] [CrossRef]
- Daglar, D.; Akman-Karakas, A.; Ozhak-Baysan, B.; Gunseren, F.; Ciftcioglu, M.A.; Buitrago, M.J.; Rodriguez-Tudela, J.L. Cutaneous Alternaria Infectoria Infection Diagnosed by Molecular Techniques in a Renal Transplant Patient. Clin. Lab. 2014, 60, 1569–1572. [Google Scholar] [CrossRef]
- González-Vela, M.C.; Armesto, S.; Unda-Villafuerte, F.; Val-Bernal, J.F. Cutaneous Infection with Alternaria triticina in a Bilateral Lung Transplant Recipient. Actas Dermosifiliogr. 2014, 105, e51–e54. [Google Scholar] [CrossRef] [PubMed]
- Coutinho, I.; Teixeira, V.; Gameiro, A.; Santiago, F.; Rodrigues, L.; Tomé, R.; Vieira, R.; Brites, M.M.; Gonçalo, M.; Figueiredo, A. Cutaneous Alternariosis—A Case Series of an Increasing Phaeohyphomycosis. J. Eur. Acad. Dermatol. Venereol. 2015, 29, 2053–2054. [Google Scholar] [CrossRef] [PubMed]
- Demirci, M.; Baran, N.; Uzum, A.; Calli, A.O.; Gul-Yurtsever, S.; Demirdal, T. Cutaneous Alternariasis in a Patient with Renal Transplant. Jundishapur J. Microbiol. 2015, 8, e19082. [Google Scholar] [CrossRef] [PubMed]
- Hsu, C.-C.; Chang, S.-S.; Lee, P.-C.; Chao, S.-C. Cutaneous Alternariosis in a Renal Transplant Recipient: A Case Report and Literature Review. Asian J. Surg. 2015, 38, 47–57. [Google Scholar] [CrossRef]
- Brás, S.; Sabino, R.; Laureano, A.; Simões, H.; Fernandes, C.; Marques-Pinto, G.; Cardoso, J.; Veríssimo, C. Cutaneous Infection by Different Alternaria Species in a Liver Transplant Recipient. Med. Mycol. Case Rep. 2015, 8, 1–4. [Google Scholar] [CrossRef]
- Simpson, C.L.; Craig-Muller, S.; Sobanko, J.F.; Weikert, B.C.; Micheletti, R.G. Refractory Cutaneous Alternariosis Successfully Treated with Mohs Surgery and Full-Thickness Skin Grafting. Dermatol. Surg. 2016, 42, 426–429. [Google Scholar] [CrossRef] [PubMed]
- Karataş Toğral, A.; Güleç, A.T. Tzanck Smear as an Accurate and Rapid Diagnostic Tool for Cutaneous Alternariosis in a Renal Transplant Recipient. Clin. Exp. Dermatol. 2016, 41, 747–750. [Google Scholar] [CrossRef]
- Lyskova, P.; Kubanek, M.; Hubka, V.; Sticova, E.; Voska, L.; Kautznerova, D.; Kolarik, M.; Hamal, P.; Vasakova, M. Successful Posaconazole Therapy of Disseminated Alternariosis Due to Alternaria infectoria in a Heart Transplant Recipient. Mycopathologia 2017, 182, 297–303. [Google Scholar] [CrossRef]
- Bajwa, R.; Wojciechowski, A.L.; Hsiao, C.-B. Cutaneous Alternariosis in a Renal Transplant Patient Successfully Treated witth Posaconazole: Case Report and Literature Review. Med. Mycol. Case Rep. 2017, 15, 16–20. [Google Scholar] [CrossRef]
- Liu, A.W.; Bateman, A.C.; Greenbaum, A.; Garvin, K.; Clarridge, J.; Grim, J. Cutaneous Phaeohyphomycosis in a Hematopoietic Stem Cell Transplant Patient Caused by Alternaria Rosae: First Case Report. Transpl. Infect. Dis. 2017, 19, e12698. [Google Scholar] [CrossRef] [PubMed]
- Caviedes, M.P.; Torre, A.C.; Eliceche, M.L.; Valdivia Monteros, D.C.; Volonteri, V.I.; Galimberti, R.L. Cutaneous Phaeohyphomycosis. Int. J. Dermatol. 2017, 56, 415–420. [Google Scholar] [CrossRef]
- Schuermans, W.; Hoet, K.; Stessens, L.; Meeuwissen, J.; Vandepitte, A.; Van Mieghem, A.; Vandebroek, K.; Oris, E.; Coppens, G. Molecular Identification of Cutaneous Alternariosis in a Renal Transplant Patient. Mycopathologia 2017, 182, 873–877. [Google Scholar] [CrossRef]
- Salgüero Fernández, I.; Suarez Massa, D.; Roustan Gullón, G. Feohifomicosis in a Renal and Pulmonary Transplant Patient. Med. Clin. 2018, 151, 374–375. [Google Scholar] [CrossRef]
- Dalla Gasperina, D.; Lombardi, D.; Rovelli, C.; Di Rosa, Z.; Lepera, V.; Baj, A.; Nava, A.; Lombardi, G.; Grossi, P.A. Successful Treatment with Isavuconazole of Subcutaneous Phaeohyphomycosis in a Kidney Transplant Recipient. Transpl. Infect. Dis. 2019, 21, e13197. [Google Scholar] [CrossRef]
- Margheim, A.; Malone, J.C.; Owen, C. Onset of Disseminated Cutaneous Nodules Following Toe Amputation in Heart Transplant Patient. Dermatol. Online J. 2019, 25, 7. [Google Scholar] [CrossRef]
- Iturrieta-González, I.; Pujol, I.; Iftimie, S.; García, D.; Morente, V.; Queralt, R.; Guevara-Suarez, M.; Alastruey-Izquierdo, A.; Ballester, F.; Hernández-Restrepo, M.; et al. Polyphasic Identification of Three New Species in Alternaria Section Infectoriae Causing Human Cutaneous Infection. Mycoses 2020, 63, 212–224. [Google Scholar] [CrossRef] [PubMed]
- Campoli, C.; Ferraro, S.; Salfi, N.; Coladonato, S.; Morelli, M.C.; Giannella, M.; Ambretti, S.; Viale, P.L.; Cricca, M. Diffuse Primary Cutaneous Infection by Alternaria Alternata in a Liver Transplant Recipient with Pulmonary Nocardiosis: Importance of Prompt Identification for Clinical Resolution. Med. Mycol. Case Rep. 2020, 28, 42–45. [Google Scholar] [CrossRef] [PubMed]
- Maisons, V.; Desoubeaux, G.; Coustillères, F.; Lemaignen, A.; Chesnay, A.; Doman, M.; Lanternier, F.; Bernard, L.; Lacasse, M. Intricate Isavuconazole Therapy of a Subcutaneous Nodule Caused by Alternaria Infectoria in a Heart Transplant Recipient. J. Med. Mycol. 2022, 32, 101235. [Google Scholar] [CrossRef]
- Prat-Colilles, E.; Lluch-Galcerá, J.J.; Martinez-Molina, M.; Carrascosa Carrillo, J.M. Sporotrichoid Lymphocutaneous Presentation in Ulcerative Cutaneous Alternariosis: A Phaeohyphomycosis Case in a Renal Transplant. Actas Dermosifiliogr 2025, 116, 905–907. [Google Scholar] [CrossRef]
- Akman, A.; Sakalli Cakcak, D.; Ozhak Baysan, B.; Yazisiz, V.; Terzioglu, E.; Ciftcioglu, M.A.; Alpsoy, E. Cutaneous Alternariosis in a Patient with Systemic Lupus Erythematosus. Lupus 2007, 16, 993–996. [Google Scholar] [CrossRef] [PubMed]
- Lyke, K.E.; Miller, N.S.; Towne, L.; Merz, W.G. A Case of Cutaneous Ulcerative Alternariosis: Rare Association with Diabetes Mellitus and Unusual Failure of Itraconazole Treatment. Clin. Infect. Dis. 2001, 32, 1178–1187. [Google Scholar] [CrossRef] [PubMed]
- Machet, L.; Jan, V.; Machet, M.C.; Vaillant, L.; Lorette, G. Cutaneous Alternariosis: Role of Corticosteroid-Induced Cutaneous Fragility. Dermatology 1996, 193, 342–344. [Google Scholar] [CrossRef]
- Rotem, J. The Genus Alternaria: Biology, Epidemiology, and Pathogenicity; American Phytopathological Society: St. Paul, MN, USA, 1994; ISBN 0890541523. [Google Scholar]
- Silveira, F.; Nucci, M. Emergence of Black Moulds in Fungal Disease: Epidemiology and Therapy. Curr. Opin. Infect. Dis. 2001, 14, 679–684. [Google Scholar] [CrossRef] [PubMed]
- Nielsen, K.F.; Gravesen, S.; Nielsen, P.A.; Andersen, B.; Thrane, U.; Frisvad, J.C. Production of Mycotoxins on Artificially and Naturally Infested Building Materials. Mycopathologia 1999, 145, 43–56. [Google Scholar] [CrossRef]
- Kawamura, C.; Tsujimoto, T.; Tsuge, T. Targeted Disruption of a Melanin Biosynthesis Gene Affects Conidial Development and UV Tolerance in the Japanese Pear Pathotype of Alternaria alternata. Mol. Plant Microbe Interact. 1999, 12, 59–63. [Google Scholar] [CrossRef]
- Rehnstrom, A.L.; Free, S.J. The Isolation and Characterization of Melanin-Deficient Mutants of Monilinia fructicola. Physiol. Mol. Plant Pathol. 1996, 49, 321–330. [Google Scholar] [CrossRef]
- Pounder, J.I.; Simmon, K.E.; Barton, C.A.; Hohmann, S.L.; Brandt, M.E.; Petti, C.A. Discovering Potential Pathogens among Fungi Identified as Nonsporulating Molds. J. Clin. Microbiol. 2007, 45, 568–571. [Google Scholar] [CrossRef]
- Yu, H. Studies on Fungi of the Normal Skin. Hifuka kiyo. Acta Dermatol. 1965, 60, 126–174. [Google Scholar]
- Santos, D.W.C.L.; Padovan, A.C.B.; Melo, A.S.A.; Gonçalves, S.S.; Azevedo, V.R.; Ogawa, M.M.; Freitas, T.V.S.; Colombo, A.L. 637 Molecular Identification of Melanised Non-Sporulating Moulds: A Useful Tool for Studying the Epidemiology of Phaeohyphomycosis. Mycopathologia 2013, 175, 445–454. [Google Scholar] [CrossRef] [PubMed]
- Cuétara, M.S.; Alhambra, A.; Moragues, M.D.; González-Elorza, E.; Pontón, J.; del Palacio, A. Detection of (1→3)-β-D-Glucan as an Adjunct to Diagnosis in a Mixed Population with Uncommon Proven Invasive Fungal Diseases or with an Unusual Clinical Presentation. Clin. Vaccine Immunol. 2009, 16, 423–427. [Google Scholar] [CrossRef]
- De Pauw, B.; Walsh, T.J.; Donnelly, J.P.; Stevens, D.A.; Edwards, J.E.; Calandra, T.; Pappas, P.G.; Maertens, J.; Lortholary, O.; Kauffman, C.A. European Organization for Research and Treatment of Cancer/Invasive Fungal Infections Cooperative Group; National Institute of Allergy and Infectious Diseases Mycoses Study Group (EORTC/MSG) Consensus Group. Revised Definitions of Invasive Fungal Disease. Clin. Infect. Dis. 2008, 46, 1813–1821. [Google Scholar] [CrossRef]
- Hoenigl, M.; Salmanton-García, J.; Walsh, T.J.; Nucci, M.; Neoh, C.F.; Jenks, J.D.; Lackner, M.; Sprute, R.; Al-Hatmi, A.M.S.; Bassetti, M.; et al. Global Guideline for the Diagnosis and Management of Rare Mould Infections: An Initiative of the European Confederation of Medical Mycology in Cooperation with the International Society for Human and Animal Mycology and the American Society for Microbiology. Lancet Infect. Dis. 2021, 21, e246–e257. [Google Scholar] [CrossRef]
- Kuypers, D.R.; Claes, K.; Evenepoel, P.; Vanrenterghem, Y. Clinically Relevant Drug Interaction between Voriconazole and Tacrolimus in a Primary Renal Allograft Recipient. Transplantation 2006, 81, 1750–1752. [Google Scholar] [CrossRef] [PubMed]
- Fishman, J.A.; Gans, H. AST Infectious Diseases Community of Practice. Pneumocystis jirovecii in Solid Organ Transplantation: Guidelines from the American Society of Transplantation Infectious Diseases Community of Practice. Clin. Transplant. 2019, 33, e13587. [Google Scholar] [CrossRef] [PubMed]


| Ref. | Authors | Year | Country | Gender, Age | IG (Months) | Site and Type of Lesion | Systemic Involvement | Fungal Identification Tecnique | Pathogen | Type of Transplant | Surgical Treatment | Medical Treatment | AMT Lenght (Months) | Outcome | IST |
|---|---|---|---|---|---|---|---|---|---|---|---|---|---|---|---|
| [38] | Mayser et al. | 2004 | Netherlands | F, 68 | 8 | Knee, papulo-nodule | No | His, Myc, ITS | A. alternata | DDKT | Yes | Itra | 1 | Cured | FK, steroids |
| [39] | Pereiro et al. | 2004 | Netherlands | M, 66 | 6 | Left foot, ulcerated nodule | No | His, Myc, ITS | A. alternata | LiT | Yes | No | 0 | Cured | FK, steroids |
| [42] | Lo Cascio et al. | 2004 | Italy | M, 49 | 10 | Right arm and left leg, papulo-nodule | No | His, Myc, ITS | A. infectoria | HT | No | Itra/Amph B | 1.5 | Cured | NA |
| [49] | Nulens et al. | 2006 | Netherlands | M, 64 | 3 | Right hand, papulo-nodule | No | His, ITS | A. infectoria | DDKT | Yes | No | 0 | Cured | FK, MMF, steroids |
| [51] | Ara et al. | 2006 | Spain | M, 58 | 12 | Legs, papulo-nodule | No | His, Myc, ITS | Alternaria spp. | DDKT | Yes | Itra, Cryo, Terb, Fluco | 8 | Cured | FK, MMF, steroids |
| [57] | Brasch et al. | 2008 | Netherlands | M, 68 | NA | Left feet, papulo-nodule | No | His, Myc, ITS | A. infectoria | DDKT | No | Itra | 2 | Cured | FK, MMF, steroids |
| [59] | Segner et al. | 2009 | Belgium | M, 73 | 24 | Right hand, plaque | No | His, Myc, RT-PCR, ITS | A. infectoria | DDKT | Yes | Itra | 12 | Cured | FK, MMF, steroids |
| [60] | Larsen et al. | 2009 | Denmark | M, 43 | 6 | Legs, papulo-nodule | No | His, Myc, ITS | A. alternata | DDKT | No | Vori | 5 | Cured | FK, MMF, steroids |
| [67] | Cunha et al. | 2012 | Portugal | M, 53 | 16 | Forearm, hands and tibia, papulo-nodule | No | His, Myc, ITS | A. infectoria | DDKT | No | Itra | 10 | Cured | FK, MMF, steroids |
| [68] | Seyfarth et al. | 2012 | Germany | M, 65 | 4 | Left hand, plaque | No | His, Myc, ITS | A. infectoria | DDKT | No | Vori/Cas | 3 | Cured | FK, MMF, steroids |
| [69] | Tambasco et al. | 2012 | Italy | F, 64 | NA | Legs, plaque | No | His, Myc, ITS | Alternaria spp. | DDKT | No | Terb | 7 | Cured | NA |
| [70] | Robert et al. | 2012 | France | M, 54 | 8 | Legs, papulo-nodule | No | His, Myc, ITS | A. infectoria | DDKT | No | Fluco | 1 | Cured | FK, MMF, steroids |
| [70] | Robert et al. | 2012 | France | F, 73 | 60 | Right hand, papulo-nodule | Yes | His, Myc, ITS | A. infectoria | DDKT | No | Vori | 4 | Cured-DOD | FK, steroids |
| [70] | Robert et al. | 2012 | France | M, 56 | 3 | Knee, papulo-nodule | No | His, Myc, ITS | A. infectoria | CoT | Yes | Vori/Posa/Cas | 1 | Cured | CyA, MMF, steroids |
| [71] | Rammaert et al. | 2012 | France | F, 64 | 30 | Right foot, ulcerated nodule | Yes | His, Myc, ITS | A. infectoria | HT | No | Itra/Posa | 12 | Cured | FK, MMF, steroids |
| [72] | Lavergne et al. | 2012 | France | M, 63 | 18 | Right elbow, papulo-nodule | No | Myc, molecular identification | A. alternata | HT | No | Vori | 10 | Cured | FK, MMF, steroids |
| [73] | Saegeman et al. | 2012 | Belgium | F, 52 | 55 | Legs, papulo-nodule | No | His, Myc, ITS | A. infectoria | LuT | Yes | Vori | 6 | DOD | FK, Aza, steroids |
| [74] | Severo et al. | 2012 | Brazil | M, 27 | 0,5 | Legs and foot, papulo-nodule | No | His, Myc, ITS | A. alternata | DDKT | NA | NA | NA | NA | FK |
| [77] | Lopes et al. | 2013 | Portugal | M, 61 | 6 | Legs, papulo-nodule | No | His, Myc, ITS | A. infectoria | DDKT | No | Itra | 3 | Cured | FK, steroids |
| [77] | Lopes et al. | 2013 | Portugal | M, 63 | 14 | Legs, papulo-nodule | No | His, Myc, ITS | A. infectoria | DDKT | No | Cryo/Posa | 1 | Cured | CyA, steroids |
| [77] | Lopes et al. | 2013 | Portugal | M, 56 | 120 | Right hand, papulo-nodule | No | His, ITS | A. infectoria | DDKT | Yes | Itra | 3 | Cured | FK, MMF, steroids |
| [79] | Secnikova et al. | 2014 | Czech Republic | M, 60 | 9 | Left arm, ulcerated nodule | Yes | His, Myc, ITS | A. alternata | HT | Yes | Vori/Posa | 7 | Cured | FK, MMF, steroids |
| [84] | Daglar et al. | 2014 | Turkey | M, 33 | 84 | Right arm and legs, papulo-nodule | No | His, RT-PCR | A. infectoria | DDKT | No | Itra/Amph B | 3 | Cured | FK, MMF, steroids |
| [85] | Gonzalez-Vela et al. | 2014 | Spain | M, 60 | 4 | Left hand and legs, papulo-nodule | No | His, Myc, ITS | A. triticina | LuT | No | Itra | 6 | Relapse | FK, MMF, steroids |
| [89] | Bras et al. | 2015 | Portugal | M, 65 | 2 | Legs and ketf hand, papulo-nodule | No | His, Myc, ITS | A. alternata, A. infectoria | LiT | Yes | Itra | 3 | Cured | FK, MMF, steroids |
| [91] | Karatas et al. | 2016 | Turkey | M, 48 | 4 | Arm, papulo-nodule | No | His, Myc, ITS | A. alternata | DDKT | Yes | Itra | 12 | Cured | FK, MMF, steroids |
| [92] | Lyscova et al. | 2017 | Czech Republic | M, 61 | 12 | Helbow, papulo-nodule | Yes | His, Myc, ITS, partial β-tubulin gene | A. infectoria | HT | Yes | Vori/Posa | 7 | Cured | FK, MMF, steroids |
| [94] | Liu et al. | 2017 | USA | M, 66 | 1.5 | Right thumb, papulo-nodule | No | His, Myc, ITS | A. rosae | BMT | No | Vori/Posa | 2 | DOD | CyA, Sirolimus, MMF, steroids |
| [96] | Schuermans et al. | 2017 | Belgium | F, 52 | NA | Forearm, papulo-nodule | No | His, ITS | A. infectoria | LDKT | Yes | Vori/Itra | NA | Cured | FK, MMF, steroids |
| [98] | Dalla Gasperina et al. | 2019 | Italy | M, 68 | 58 | Left hand, plaque | No | His, Myc, ITS | A. alternata | KT | No | Vori/Isa/Posa | 1 | Cured | FK, MMF, steroids |
| [101] | Campoli et al. | 2020 | Italy | F, 56 | 2 | Diffuse ulcerated papules | No | His, Myc, MALDI-TOF MS | A. alternata | LiT | Yes | Vori | 6 | Cured | NA |
| [102] | Maisons | 2022 | France | M, 69 | 48 | Knee, ulcerated nodule | No | His, Myc, LSU | A. infectoria | HT | Yes | Isa/Terb | 12 | Cured | FK, MMF, steroids |
| Therapeutic Approach | No. of Patients and (%) |
|---|---|
| Antifungal drugs alone | 15 (46.9) |
| Surgical treatment alone | 2 (6.2) |
| Thermotherapy alone | 0 (0.0) |
| Combined treatments | |
| Surgery and Drugs | 12 (37.5) |
| Cryotherapy and Drugs | 1 (3.1) |
| Surgery, Cryotherapy and Drugs | 1 (3.1) |
| Local treatment | 0 (0.0) |
| NO treatment | 0 (0.0) |
| Unavailable data | 1 (3.1) |
| Pharmacological therapy * | No. of patients and (%) |
| Itroconazole | 14 (43.7) |
| Amphotericin B | 2 (6.2) |
| Voriconazole | 12 (37.5) |
| Terbinafine | 3 (9.4) |
| Fluconazole | 2 (6.2) |
| Posaconazole | 7 (21.9) |
| Ketoconazole | 0 (0.0) |
| Caspofungin | 2 (6.2) |
| Flucitosine | 0 (0.0) |
| Duration of drug therapy (Months) Median (CI) | |
| 3.5 (1.4–7.2) | |
| Outcomes | No. of patients and (%) |
| Cured | 27 (84.4) |
| Died of Other Diseases | 3 (9.4) |
| Relapse | 1 (3.1) |
| Lost at follow-up | 0 (0.0) |
| Unavailable data | 1 (3.1) |
| Deceased for Alternariosis | 0 (0.0) |
Disclaimer/Publisher’s Note: The statements, opinions and data contained in all publications are solely those of the individual author(s) and contributor(s) and not of MDPI and/or the editor(s). MDPI and/or the editor(s) disclaim responsibility for any injury to people or property resulting from any ideas, methods, instructions or products referred to in the content. |
© 2025 by the authors. Licensee MDPI, Basel, Switzerland. This article is an open access article distributed under the terms and conditions of the Creative Commons Attribution (CC BY) license.
Share and Cite
Grignano, M.A.; Gregorini, M.; Islami, T.; Esposto, M.C.; Vassallo, C.; Di Matteo, A.; Seminari, E.; Minutillo, P.; Pattonieri, E.F.; Stea, E.D.; et al. Cutaneous Alternariosis Caused by Alternaria infectoria: A Case Report in Kidney Transplant Recipient and Literature Review. J. Fungi 2026, 12, 32. https://doi.org/10.3390/jof12010032
Grignano MA, Gregorini M, Islami T, Esposto MC, Vassallo C, Di Matteo A, Seminari E, Minutillo P, Pattonieri EF, Stea ED, et al. Cutaneous Alternariosis Caused by Alternaria infectoria: A Case Report in Kidney Transplant Recipient and Literature Review. Journal of Fungi. 2026; 12(1):32. https://doi.org/10.3390/jof12010032
Chicago/Turabian StyleGrignano, Maria Antonietta, Marilena Gregorini, Tefik Islami, Maria Carmela Esposto, Camilla Vassallo, Angela Di Matteo, Elena Seminari, Palma Minutillo, Eleonora Francesca Pattonieri, Emma Diletta Stea, and et al. 2026. "Cutaneous Alternariosis Caused by Alternaria infectoria: A Case Report in Kidney Transplant Recipient and Literature Review" Journal of Fungi 12, no. 1: 32. https://doi.org/10.3390/jof12010032
APA StyleGrignano, M. A., Gregorini, M., Islami, T., Esposto, M. C., Vassallo, C., Di Matteo, A., Seminari, E., Minutillo, P., Pattonieri, E. F., Stea, E. D., Lanotte, G., Portalupi, V., De Mauri, A., Margiotta, E., Tragni, A., Soccio, G., Cavanna, C., & Rampino, T. (2026). Cutaneous Alternariosis Caused by Alternaria infectoria: A Case Report in Kidney Transplant Recipient and Literature Review. Journal of Fungi, 12(1), 32. https://doi.org/10.3390/jof12010032

