Haplotype-Phased Chromosome-Level Genome Assembly of Floccularia luteovirens Provides Insights into Its Taxonomy, Adaptive Evolution, and Biosynthetic Potential
Abstract
1. Introduction
2. Materials and Methods
2.1. Fungal Material and Nucleic Acid Extraction
2.2. Genome Sequencing, Assembly, Annotation, and Visualization
2.2.1. Genome Sequencing
2.2.2. Genome Assembly
2.2.3. Genome Annotation
2.2.4. Genomic Circular Map
2.3. Comparative Genomic Analysis
2.4. SNP Detection
2.5. Phylogenomic Analysis and Gene Family Variation Analysis
2.6. Identification of Repetitive Elements and LTR Analysis
2.7. BGC Analysis and Visualization
2.8. Data Availability
3. Results
3.1. Chromosome-Level Genome Assembly, Haplotype-Phasing, and Annotation of Floccularia
3.2. SNP Site and Comparative Genome Analysis
3.3. Comparative Genome Analysis
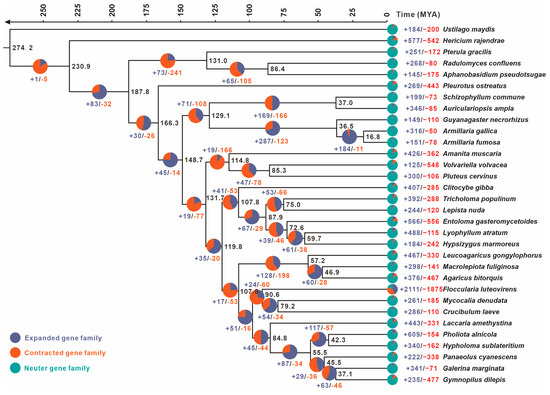
3.4. Phylogenetic and Gene Family Variation Analysis
3.5. TE Analysis and Genome Duplication
3.6. Search and Analysis of Genes (Clusters) Involved in Secondary Metabolites
4. Discussion
5. Conclusions
Supplementary Materials
Author Contributions
Funding
Institutional Review Board Statement
Informed Consent Statement
Data Availability Statement
Conflicts of Interest
References
- Li, H.; Wu, X.; Wang, L.; Fu, L.; Wei, H.; Wu, Q. Pure culture isolation, cultivation and molecular identification of Armillaria luteo-virens from Tibet Plateau. Mycosystema 2008, 27, 873–883. [Google Scholar] [CrossRef]
- Xie, Z.; Zhao, L.; Li, Y.; Lei, J.; Zhang, F. The correlation of geographic distribution and ecological environment of endemic species Floccularia luteovirens on Qinghai-Tibet Plateau. Acta Ecol. Sin. 2016, 36, 2851–2857. [Google Scholar]
- Di, L. Analysis of fungal drugs in Tibetan medical books in Tang Dynasty. Edible Med. Mushrooms 2013, 21, 252–254. [Google Scholar]
- Feng, K.; Liu, Q.H.; Ng, T.B.; Liu, H.Z.; Li, J.Q.; Chen, G.; Sheng, H.Y.; Xie, Z.L.; Wang, H.X. Isolation and characterization of a novel lectin from the mushroom Armillaria luteo-virens. Biochem. Biophys. Res. Commun. 2006, 345, 1573–1578. [Google Scholar] [CrossRef]
- Liu, Z.; Jiao, Y.; Lu, H.; Shu, X.; Chen, Q. Chemical characterization, antioxidant properties and anticancer activity of exopolysaccharides from Floccularia luteovirens. Carbohydr. Polym. 2020, 229, 115432. [Google Scholar] [CrossRef] [PubMed]
- Tang, C.; Fan, Y.; Wang, T.; Wang, J.; Xiao, M.; He, M.; Chang, X.; Li, Y.; Li, X. Metabolomic Profiling of Floccularia luteovirens from Different Geographical Regions Proposes a Novel Perspective on Their Antioxidative Activities. Antioxidants 2024, 13, 620. [Google Scholar] [CrossRef] [PubMed]
- Wang, H.; Yang, Y.; Wang, S.; Li, C.; Chen, C.; Wan, X.; Li, D.; Li, Y. Polysaccharides of Floccularia luteovirens Alleviate Oxidative Damage and Inflammatory Parameters of Diabetic Nephropathy in db/db Mice. Front. Biosci. 2023, 28, 82. [Google Scholar] [CrossRef]
- Lei, Q.; Wang, W. The growth of fairy rings of Armillaria luteovirens and their effect upon grassland vegetation and soil. J. Northwest Univ. Natl. (Nat. Sci.) 2000, 42–46. [Google Scholar] [CrossRef]
- Xing, R.; Yan, H.Y.; Gao, Q.B.; Zhang, F.Q.; Wang, J.L.; Chen, S.L. Microbial communities inhabiting the fairy ring of Floccularia luteovirens and isolation of potential mycorrhiza helper bacteria. J. Basic. Microbiol. 2018, 58, 554–563. [Google Scholar] [CrossRef]
- Gan, X.; Cao, D.; Zhang, Z.; Cheng, S.; Wei, L.; Li, S.; Liu, B. Draft Genome Assembly of Floccularia luteovirens, an Edible and Symbiotic Mushroom on Qinghai-Tibet Plateau. G3 Genes Genomes Genet. 2020, 10, 1167–1173. [Google Scholar] [CrossRef]
- Liu, Z.; Lu, H.; Zhang, X.; Chen, Q. The Genomic and Transcriptomic Analyses of Floccularia luteovirens, a Rare Edible Fungus in the Qinghai-Tibet Plateau, Provide Insights into the Taxonomy Placement and Fruiting Body Formation. J. Fungi 2021, 7, 887. [Google Scholar] [CrossRef] [PubMed]
- Ranallo-Benavidez, T.R.; Jaron, K.S.; Schatz, M.C. GenomeScope 2.0 and Smudgeplot for reference-free profiling of polyploid genomes. Nat. Commun. 2020, 11, 10. [Google Scholar] [CrossRef]
- Cheng, H.Y.; Concepcion, G.T.; Feng, X.W.; Zhang, H.W.; Li, H. Haplotype-resolved de novo assembly using phased assembly graphs with hifiasm. Nat. Methods 2021, 18, 170–175. [Google Scholar] [CrossRef] [PubMed]
- Zhang, X.T.; Zhang, S.C.; Zhao, Q.; Ming, R.; Tang, H.B. Assembly of allele-aware, chromosomal-scale autopolyploid genomes based on Hi-C data. Nat. Plants 2019, 5, 833–845. [Google Scholar] [CrossRef] [PubMed]
- Huang, N.; Li, H. compleasm: A faster and more accurate reimplementation of BUSCO. Bioinformatics 2023, 39, 5. [Google Scholar] [CrossRef]
- Narh Mensah, D.L.; Wingfield, B.D.; Coetzee, M.P.A. A practical approach to genome assembly and annotation of basidiomycota using the example of armillaria. BioTechniques 2023, 75, 115–128. [Google Scholar] [CrossRef]
- Huang, S.F.; Kang, M.J.; Xu, A.L. HaploMerger2: Rebuilding both haploid sub-assemblies from high-heterozygosity diploid genome assembly. Bioinformatics 2017, 33, 2577–2579. [Google Scholar] [CrossRef]
- Wang, Y.; Tang, H.; Debarry, J.D.; Tan, X.; Li, J.; Wang, X.; Lee, T.H.; Jin, H.; Marler, B.; Guo, H.; et al. MCScanX: A toolkit for detection and evolutionary analysis of gene synteny and collinearity. Nucleic Acids Res. 2012, 40, e49. [Google Scholar] [CrossRef]
- Emms, D.M.; Kelly, S. OrthoFinder: Phylogenetic orthology inference for comparative genomics. Genome Biol. 2019, 20, 238. [Google Scholar] [CrossRef]
- Li, H. Aligning sequence reads, clone sequences and assembly contigs with BWA-MEM. arXiv 2013, arXiv:1303.3997. [Google Scholar] [CrossRef]
- Rambaut, A. FigTree 1.4.4, a Graphical Viewer of Phylogenetic Trees. 2018. Available online: https://mybiosoftware.com/figtree-1-3-1-produce-figures-phylogenetic-trees.html (accessed on 27 February 2025).
- Mendes, F.K.; Vanderpool, D.; Fulton, B.; Hahn, M.W. CAFE 5 models variation in evolutionary rates among gene families. Bioinformatics 2021, 36, 5516–5518. [Google Scholar] [CrossRef]
- Zhang, Z.; Xiao, J.; Wu, J.; Zhang, H.; Liu, G.; Wang, X.; Dai, L. ParaAT: A parallel tool for constructing multiple protein-coding DNA alignments. Biochem. Biophys. Res. Commun. 2012, 419, 779–781. [Google Scholar] [CrossRef]
- Zhang, Z. KaKs_Calculator 3.0: Calculating Selective Pressure on Coding and Non-coding Sequences. Genom. Proteom. Bioinform. 2022, 20, 536–540. [Google Scholar] [CrossRef]
- Tarailo-Graovac, M.; Chen, N. Using RepeatMasker to identify repetitive elements in genomic sequences. Curr. Protoc. Bioinformatics 2009, 25, 4.10.1–4.10.14. [Google Scholar] [CrossRef] [PubMed]
- Benson, G. Tandem repeats finder: A program to analyze DNA sequences. Nucleic Acids Res. 1999, 27, 573–580. [Google Scholar] [CrossRef] [PubMed]
- Ou, S.; Jiang, N. LTR_retriever: A Highly Accurate and Sensitive Program for Identification of Long Terminal Repeat Retrotransposons. Plant Physiol. 2018, 176, 1410–1422. [Google Scholar] [CrossRef] [PubMed]
- Blin, K.; Shaw, S.; Augustijn, H.E.; Reitz, Z.L.; Biermann, F.; Alanjary, M.; Fetter, A.; Terlouw, B.R.; Metcalf, W.W.; Helfrich, E.J.N.; et al. antiSMASH 7.0: New and improved predictions for detection, regulation, chemical structures and visualisation. Nucleic Acids Res. 2023, 51, W46–W50. [Google Scholar] [CrossRef]
- Minh, B.Q.; Schmidt, H.A.; Chernomor, O.; Schrempf, D.; Woodhams, M.D.; von Haeseler, A.; Lanfear, R. IQ-TREE 2: New Models and Efficient Methods for Phylogenetic Inference in the Genomic Era. Mol. Biol. Evol. 2020, 37, 1530–1534. [Google Scholar] [CrossRef]
- Liu, Z.; Jiao, Y.; Chen, Q. Taxonomic Identification and rDNA-ITS Phylogenetic Analysis of Floccularia luteovirens. In Proceedings of the Fungal Diversity Contributing to Beautiful China: 2019 Annual Meeting of the Mycological Society of China, Xi’an, China, 7–9 November 2019; p. 1. [Google Scholar]
- Qinghai Province Has Systematically and Comprehensively Completed the Investigation of Macro Fungal Diversity for the First Time. Edible Med. Mushrooms 2025, 33, 138.
- Hei, Y.; Zhang, H.; Tan, N.; Zhou, Y.; Wei, X.; Hu, C.; Liu, Y.; Wang, L.; Qi, J.; Gao, J.-M. Antimicrobial activity and biosynthetic potential of cultivable actinomycetes associated with Lichen symbiosis from Qinghai-Tibet Plateau. Microbiol. Res. 2021, 244, 126652. [Google Scholar] [CrossRef]
- Feng, X.-L.; Zhang, R.-Q.; Wang, D.-C.; Dong, W.-G.; Wang, Z.-X.; Zhai, Y.-J.; Han, W.-B.; Yin, X.; Tian, J.; Wei, J.; et al. Genomic and Metabolite Profiling Reveal a Novel Streptomyces Strain, QHH-9511, from the Qinghai-Tibet Plateau. Microbiol. Spectr. 2023, 11, e02764-02722. [Google Scholar] [CrossRef]
- Xing, R. Diversity of Medicinal and Edible Macrofungi. For. Hum. 2024, 1, 48–55. [Google Scholar]
- Qiang, T.; Bai, L. Species diversity of forest-type macrofungi in sanjiangyuan National Nature Reserve. J. Arid. Land Resour. Environ. 2022, 36, 149–154. [Google Scholar] [CrossRef]
- Huang, J.; Huang, Y. Lentzea tibetensis sp. nov., a novel Actinobacterium with antimicrobial activity isolated from soil of the Qinghai-Tibet Plateau. Int. J. Syst. Evol. Microbiol. 2021, 71, 004976. [Google Scholar] [CrossRef] [PubMed]
- Li, N.; Chen, S.; Yan, Z.; Han, J.; Ta, Y.; Pu, T.; Wang, Y. Antimicrobial Activity and Identification of the Biosynthetic Gene Cluster of X-14952B From Streptomyces sp. 135. Front. Microbiol. 2021, 12, 703093. [Google Scholar] [CrossRef]
- Yang, X.; Xie, Y.; Qiao, Y.; Chen, L.; Wang, T.; Wu, L.; Li, J.; Gao, Y. Analysis of the Biological Activity and Whole Genome Sequencing of Bacillus cereus CDHWZ7 Isolated from the Rhizosphere of Lycium ruthenicum on the Tibetan Plateau. Agriculture 2023, 13, 1041. [Google Scholar] [CrossRef]
- Chen, L.; Xie, Y.L.; Wu, X.H.; Wu, L.L.; Yang, J.; Gao, Y.; Mi, Y.; Yang, F. Bioactivity and genome analysis of Bacillus amyloliquefaciens GL18 isolated from the rhizosphere of Kobresia myosuroides in an alpine meadow. Antonie Van Leeuwenhoek Int. J. General. Mol. Microbiol. 2024, 117, 1–17. [Google Scholar] [CrossRef]
- Wu, X.; Wu, H.; Wang, R.; Wang, Z.; Zhang, Y.; Gu, Q.; Farzand, A.; Yang, X.; Semenov, M.; Borriss, R.; et al. Genomic Features and Molecular Function of a Novel Stress-Tolerant Bacillus halotolerans Strain Isolated from an Extreme Environment. Biology 2021, 10, 1030. [Google Scholar] [CrossRef]
- Li, N.; Li, J.N.; Feng, Z.L.; Wu, Z.H.; Gao, Q.B.; Wang, J.L.; Zhang, Y.Y.; Chen, S.L.; Xing, R. Culture-dependent and -independent analyses reveal unique community structure and function in the external mycelial cortices of Ophiocordyceps sinensis. BMC Microbiol. 2025, 25, 14. [Google Scholar] [CrossRef]
- Xia, E.-H.; Yang, D.-R.; Jiang, J.-J.; Zhang, Q.-J.; Liu, Y.; Liu, Y.-L.; Zhang, Y.; Zhang, H.-B.; Shi, C.; Tong, Y.; et al. The caterpillar fungus, Ophiocordyceps sinensis, genome provides insights into highland adaptation of fungal pathogenicity. Sci. Rep. 2017, 7, 1806. [Google Scholar] [CrossRef]
- Peng, S.; Qi, J.; Lin, C.; Xu, Z.; Li, Z.; Liu, C. From natural laboratory to drug discovery: Chemical structures, bioactivities, and biosynthesis of meroterpenoids from Ganoderma species. Chin. Herb. Med. 2025, in press. [Google Scholar] [CrossRef]
- Chen, S.; Xu, J.; Liu, C.; Zhu, Y.; Nelson, D.R.; Zhou, S.; Li, C.; Wang, L.; Guo, X.; Sun, Y.; et al. Genome sequence of the model medicinal mushroom Ganoderma lucidum. Nat. Commun. 2012, 3, 913. [Google Scholar] [CrossRef]
- Dong, Z.; Sun, X. Chemical components in cultivated Cordyceps sinensis and their effects on fibrosis. Chin. Herb. Med. 2024, 16, 162–167. [Google Scholar] [CrossRef]
- Shu, R.; Zhang, J.; Meng, Q.; Zhang, H.; Zhou, G.; Li, M.; Wu, P.; Zhao, Y.; Chen, C.; Qin, Q. A New High-Quality Draft Genome Assembly of the Chinese Cordyceps Ophiocordyceps sinensis. Genome Biol. Evol. 2020, 12, 1074–1079. [Google Scholar] [CrossRef]






| Subspecies Number | QHU-1 | NWIPB-YM1807 | FLZJUC10 |
|---|---|---|---|
| Sequencing technology | PacBio, Illumina | PacBio, Illumina | PacBio, Illumina |
| Sequencing depth | 171.93× | 190.0× | |
| No. of contig | NA | 183 | 23 |
| No. of chromosome | 14 | NA | NA |
| Total length (bp) | 26,770,180 | 28,778,388 | 27,003,024 |
| Largest length (bp) | 3,345,222 | 2,429,293 | 3,288,420 |
| Contig N50 (bp) | 2,344,500 | 571,000 | 2,275,160 |
| BUSCO completeness (%) | 97.6 | 93.9 | 89.3 |
| GC content (%) | 43.54 | 43.36 | 43.5 |
| No. of protein-coding genes | 4545 | 8333 | 7068 |
| GenBank accession No. | PRJNA1268684 | GCA_004012055.1 | GCA_009739215.1 |
| Reference | This study | Gan et al. [10] | Liu et al. [11] |
| Cluster No. | Location | Start (bp) | End (bp) | Core Gene ID | Core Gene Type |
|---|---|---|---|---|---|
| 1 | Chr2A | 2,639,131 | 2,764,041 | 1001119.1 1001120.1 | NRPS-like |
| 2 | Chr3A | 1,036,214 | 1,145,824 | 1001383.1 | PKS |
| 3 | Chr4A | 1719 | 111,756 | 1001698.1 | terpene |
| 4 | Chr5A | 263,686 | 362,057 | 1002262.1 | NRPS-like |
| 5 | Chr6A | 79,319 | 130,487 | 1002574.1 | terpene |
| 6 | Chr6A | 1,144,716 | 1,176,558 | 1002765.1 | terpene |
| 7 | Chr6A | 1,486,491 | 1,514,860 | 1002832.1 | terpene |
| 8 | Chr6A | 1,899,609 | 1,954,623 | 1002903.1 | PKS |
| 9 | Chr7A | 775,776 | 847,036 | 1003064.1 | terpene |
| 10 | Chr7A | 1,035,633 | 1,077,322 | 1003110.1 1003111.1 | NI-siderophore |
| 11 | Chr9A | 588,607 | 610,148 | 1003593.1 | terpene |
| 12 | Chr10A | 433,137 | 477,682 | 1003787.1 | NRPS-like |
| 13 | Chr11A | 1,039,901 | 1,062,249 | 1004092.1 | terpene |
| 14 | Chr11A | 1,312,927 | 1,375,455 | 1004140.1 | RiPP-like |
| 15 | Chr12A | 1,018,312 | 1,078,002 | 1004306.1 | NRPS-like PKS |
Disclaimer/Publisher’s Note: The statements, opinions and data contained in all publications are solely those of the individual author(s) and contributor(s) and not of MDPI and/or the editor(s). MDPI and/or the editor(s) disclaim responsibility for any injury to people or property resulting from any ideas, methods, instructions or products referred to in the content. |
© 2025 by the authors. Licensee MDPI, Basel, Switzerland. This article is an open access article distributed under the terms and conditions of the Creative Commons Attribution (CC BY) license (https://creativecommons.org/licenses/by/4.0/).
Share and Cite
Qi, J.; Li, X.-Z.; Zhang, M.; Liu, Y.; Wang, Z.-x.; Tang, C.; Xing, R.; Vadim, K.; Li, M.; Li, Y. Haplotype-Phased Chromosome-Level Genome Assembly of Floccularia luteovirens Provides Insights into Its Taxonomy, Adaptive Evolution, and Biosynthetic Potential. J. Fungi 2025, 11, 621. https://doi.org/10.3390/jof11090621
Qi J, Li X-Z, Zhang M, Liu Y, Wang Z-x, Tang C, Xing R, Vadim K, Li M, Li Y. Haplotype-Phased Chromosome-Level Genome Assembly of Floccularia luteovirens Provides Insights into Its Taxonomy, Adaptive Evolution, and Biosynthetic Potential. Journal of Fungi. 2025; 11(9):621. https://doi.org/10.3390/jof11090621
Chicago/Turabian StyleQi, Jianzhao, Xiu-Zhang Li, Ming Zhang, Yuying Liu, Zhen-xin Wang, Chuyu Tang, Rui Xing, Khassanov Vadim, Minglei Li, and Yuling Li. 2025. "Haplotype-Phased Chromosome-Level Genome Assembly of Floccularia luteovirens Provides Insights into Its Taxonomy, Adaptive Evolution, and Biosynthetic Potential" Journal of Fungi 11, no. 9: 621. https://doi.org/10.3390/jof11090621
APA StyleQi, J., Li, X.-Z., Zhang, M., Liu, Y., Wang, Z.-x., Tang, C., Xing, R., Vadim, K., Li, M., & Li, Y. (2025). Haplotype-Phased Chromosome-Level Genome Assembly of Floccularia luteovirens Provides Insights into Its Taxonomy, Adaptive Evolution, and Biosynthetic Potential. Journal of Fungi, 11(9), 621. https://doi.org/10.3390/jof11090621

