Three New Species and a New Record of Arbuscular Mycorrhizal Fungi of the Genus Acaulospora Associated with Citrus from South China
Abstract
1. Introduction
2. Materials and Methods
2.1. Study Site, Soil Sampling, and Fungal Spore Extraction
2.2. Monosporic Cultures and Staining of Mycorrhizal Structures
2.3. Morphological Analyses of AM Fungi Spores
2.4. DNA Extraction, PCR Amplification, and Sequencing
2.5. Sequence Alignment and Phylogenetic Analyses
3. Results
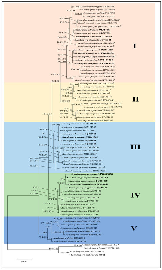
3.1. Phylogenetic Analyses
3.2. Taxonomic Analyses
3.2.1. New Species
3.2.2. New Record Species
4. Discussion
Author Contributions
Funding
Institutional Review Board Statement
Informed Consent Statement
Data Availability Statement
Conflicts of Interest
References
- Smith, S.E.; Read, D. Mycorrhizal Symbiosis, 3rd ed.; Academic Press: Cambridge, MA, USA, 2008; Volume 3, pp. 273–281. [Google Scholar]
- van der Heijden, M.G.A.; Martin, F.M.; Selosse, M.; Sanders, I.R. Mycorrhizal ecology and evolution: The past, the present, and the future. New Phytol. 2015, 205, 1406–1423. [Google Scholar] [CrossRef] [PubMed]
- Karthikeyan, A.; Muthukumar, T.; Udaiyan, K. Response of Tea (Camellia sinensis (L). Kuntze) to Arbuscular Mycorrhizal Fungi under Plantation Nursery Conditions. Biol. Agric. Hortic. Int. J. Sustain. Prod. Syst. 2005, 4, 305–319. [Google Scholar] [CrossRef]
- Zhang, F.; Zou, Y.N.; Wu, Q. Quantitative estimation of water uptake by mycorrhizal extraradical hyphae in citrus under drought stress. Sci. Hortic. 2018, 229, 132–136. [Google Scholar] [CrossRef]
- Wu, Q.; Srivastava, A.K.; Zou, Y. AMF-induced tolerance to drought stress in citrus: A review. Sci. Hortic. 2013, 164, 77–87. [Google Scholar] [CrossRef]
- Cornejo, P.; Meier, S.; Borie, G.; Rillig, M.C.; Borie, F. Glomalin-related soil protein in a Mediterranean ecosystem affected by a copper smelter and its contribution to Cu and Zn sequestration. Sci. Total Environ. 2008, 406, 154–160. [Google Scholar] [CrossRef]
- González-Chávez, M.C.; Carrillo-González, R.; Wright, S.F.; Nichols, K.A. The role of glomalin, a protein produced by arbuscular mycorrhizal fungi, in sequestering potentially toxic elements. Environ. Pollut. 2004, 130, 317–323. [Google Scholar] [CrossRef]
- Cheng, H.; Giri, B.; Wu, Q.; Zou, Y.; Kuča, K. Arbuscular mycorrhizal fungi mitigate drought stress in citrus by modulating root microenvironment. Arch. Agron. Soil Sci. 2022, 68, 1217–1228. [Google Scholar] [CrossRef]
- He, J.; Chi, G.; Zou, Y.; Shu, B.; Wu, Q.; Srivastava, A.K.; Kuča, K. Contribution of glomalin-related soil proteins to soil organic carbon in trifoliate orange. Appl. Soil Ecol. 2020, 154, 103592. [Google Scholar] [CrossRef]
- Wu, Q.; Gao, W.; Srivastava, A.K.; Zhang, F.; Zou, Y.N. Nutrient acquisition and fruit quality of Ponkan mandarin in response to AMF inoculation. Indian J. Agric. Sci. 2020, 8, 1563–1570. [Google Scholar] [CrossRef]
- Zou, Y.; Zhang, F.; Srivastava, A.K.; Wu, Q.; Kuča, K. Arbuscular Mycorrhizal Fungi Regulate Polyamine Homeostasis in Roots of Trifoliate Orange for Improved Adaptation to Soil Moisture Deficit Stress. Front. Plant Sci. 2021, 11, 600792. [Google Scholar] [CrossRef]
- Wu, Q.; Srivastava, A.K.; Zou, Y.N.; Malhotra, S.K. Mycorrhizas in citrus: Beyond soil fertility and plant nutrition. Indian J. Agric. Sci. 2017, 4, 423–427. [Google Scholar] [CrossRef]
- Wang, M.; Diao, Z.; Liang, M.; Liu, R. Advances in the study of AM fungal diversity in agroecosystems. Acta Ecol. Sin. 2005, 25, 2544–2549. [Google Scholar]
- Ortas, I.; Ortakçi, D.; Kaya, Z. Various mycorrhizal fungi propagated on different hosts have different effect on citrus growth and nutrient uptake. Commun. Soil Sci. Plant Anal. 2002, 33, 259–272. [Google Scholar] [CrossRef]
- Pereira, C.M.R.; Silva, D.K.A.D.; Ferreira, A.C.D.A.; Goto, B.T.; Maia, L.C. Diversity of arbuscular mycorrhizal fungi in Atlantic forest areas under different land uses. Agric. Ecosyst. Environ. 2014, 185, 245–252. [Google Scholar] [CrossRef]
- Turrini, A.; Giovannetti, M. Arbuscular mycorrhizal fungi in national parks, nature reserves and protected areas worldwide: A strategic perspective for their in situ conservation. Mycorrhiza 2012, 22, 81–97. [Google Scholar] [CrossRef]
- Vieira, L.C.; Silva, D.K.A.D.; Escobar, I.E.C.; Silva, J.M.D.; Moura, I.A.D.; Oehl, F.; Silva, G.A.D. Changes in an Arbuscular Mycorrhizal Fungi Community Along an Environmental Gradient. Plants 2020, 9, 52. [Google Scholar] [CrossRef]
- Welemariam, M.; Kebede, F.; Bedadi, B.; Birhane, E. Effect of community-based soil and water conservation practices on arbuscular mycorrhizal fungi types, spore densities, root colonization, and soil nutrients in the northern highlands of Ethiopia. Chem. Biol. Technol. Agric. 2018, 5, 1–9. [Google Scholar] [CrossRef]
- Tian, C.; Feng, G.; Li, X.; Zhang, F. Different effects of arbuscular mycorrhizal fungal isolates from saline or non-saline soil on salinity tolerance of plants. Appl. Soil Ecol. 2004, 26, 143–148. [Google Scholar] [CrossRef]
- Yano-Melo, A.M.; Saggin, J.O.J.; Maia, L.C. Tolerance of mycorrhized banana (Musa sp. cv. Pacovan) plantlets to saline stress. Agric. Ecosyst. Environ. 2003, 95, 343–348. [Google Scholar] [CrossRef]
- Akib, M.A.; Mustari, K.; Kuswinanti, T.; Syaiful, S.A. The effect of application Acaulospora sp. on the root growth of Canavalia ensiformis (L.) at Nickel post-mine land. Pak. J. Biotechnol. 2018, 2, 583–591. [Google Scholar]
- Schneider, J. Ocorrência e Ação Fitoprotetora de Fungos Micorrízicos Arbusculares em solos Contaminados com Arsênio; Universidade Federal de Lavras: Lavras, Brazil, 2011; pp. 1–181. [Google Scholar]
- Medeiros, A.S.; Goto, B.T.; Ganade, G. Ecological restoration methods influence the structure of arbuscular mycorrhizal fungal communities in degraded drylands. Pedobiologia 2021, 84, 150690. [Google Scholar] [CrossRef]
- Stürmer, S.L.; Kemmelmeier, K. The Glomeromycota in the Neotropics. Front. Microbiol. 2021, 11, 553679. [Google Scholar] [CrossRef]
- Da Silva, K.J.G.; Fernandes, J.A.L.; Magurno, F.; Leandro, L.B.A.; Goto, B.T.; Theodoro, R.C. Phylogenetic Review of Acaulospora (Diversisporales, Glomeromycota) and the Homoplasic Nature of Its Ornamentations. J. Fungi 2022, 8, 892. [Google Scholar] [CrossRef]
- Blaszkowski, J.; Jobim, K.; Niezgoda, P.; Meller, E.; Malinowski, R.; Milczarski, P.; Zubek, S.; Magurno, F.; Casieri, L.; Bierza, W.; et al. New Glomeromycotan Taxa, Dominikia glomerocarpica sp. nov. and Epigeocarpum crypticum gen. nov. et sp. nov. From Brazil, and Silvaspora gen. nov. From New Caledonia. Front. Microbiol. 2021, 12, 655910. [Google Scholar] [CrossRef]
- Krüger, M.; Stockinger, H.; Krüger, C.; Schüßler, A. DNA-based species level detection of Glomeromycota: One PCR primer set for all arbuscular mycorrhizal fungi. New Phytol. 2009, 183, 212–223. [Google Scholar] [CrossRef]
- Stockinger, H.; Krüger, M.; Schüßler, A. DNA barcoding of arbuscular mycorrhizal fungi. New Phytol. 2010, 187, 461–474. [Google Scholar] [CrossRef]
- Błaszkowski, J.; Niezgoda, P.; de Paiva, J.N.; Da Silva, K.J.G.; Theodoro, R.C.; Jobim, K.; Orfanoudakis, M.; Goto, B.T. Sieverdingia gen. nov., S. tortuosa comb. nov., and Diversispora peloponnesiaca sp. nov. in the Diversisporaceae (Glomeromycota). Mycol. Prog. 2019, 18, 1363–1382. [Google Scholar] [CrossRef]
- Błaszkowski, J.; Niezgoda, P.; Meller, E.; Milczarski, P.; Zubek, S.; Malicka, M.; Uszok, S.; Casieri, L.; Goto, B.T.; Magurno, F. New taxa in Glomeromycota: Polonosporaceae fam. nov., Polonospora gen. nov., and P. polonica comb. nov. Mycol. Prog. 2021, 20, 941–951. [Google Scholar] [CrossRef]
- Błaszkowski, J.; Niezgoda, P.; Zubek, S.; Meller, E.; Milczarski, P.; Malicka, M.; Goto, B.T.; Woźniak, G.; Moreira, H.; Magurno, F. Dominikia bonfanteae and Glomus atlanticum, two new species in the Glomeraceae (phylum Glomeromycota) with molecular phylogenies reconstructed from two unlinked loci. Mycol. Prog. 2021, 20, 131–148. [Google Scholar] [CrossRef]
- Błaszkowski, J.; Niezgoda, P.; Zubek, S.; Meller, E.; Milczarski, P.; Malinowski, R.; Malicka, M.; Uszok, S.; Goto, B.T.; Bierza, W.; et al. Three new species of arbuscular mycorrhizal fungi of the genus Diversispora from maritime dunes of Poland. Mycologia 2022, 114, 453–466. [Google Scholar] [CrossRef]
- Chimal-Sánchez, E.; Senés-Guerrero, C.; Varela, L.; Montaño, N.M.; García-Sánchez, R.; Pacheco, A.; Montaño-Arias, S.A.; Camargo-Ricalde, S.L. Septoglomus mexicanum, a new species of arbuscular mycorrhizal fungi from semiarid regions in Mexico. Mycologia 2020, 112, 121–132. [Google Scholar] [CrossRef]
- Guillén, A.; Serrano-Tamay, F.; Peris, J.B.; Arrillaga, I. Diversispora valentina (Diversisporaceae), a new species of arbuscular mycorrhizal fungi from the Mediterranean sand dunes of Spain. Phytotaxa 2020, 468, 62–74. [Google Scholar] [CrossRef]
- Guillén, A.; Serrano-Tamay, F.; Peris, J.; Arrillaga, I. Glomus ibericum, Septoglomus mediterraneum, and Funneliformis pilosus, three new species of arbuscular mycorrhizal fungi. Mycologia 2020, 112, 819–828. [Google Scholar] [CrossRef]
- Corazon-Guivin, M.A.; Cerna-Mendoza, A.; Guerrero-Abad, J.C.; Vallejos-Tapullima, A.; Ríos-Ramírez, O.; Vallejos-Torres, G.; de la Sota-Ricaldi, A.M.; Santos, V.M.; Silva, G.A.D.; Oehl, F. Paraglomus occidentale, a new arbuscular mycorrhizal fungus from the sources of the Amazon river in Peru, with a key to the Paraglomeromycetes species. Sydowia 2020, 72, 85–94. [Google Scholar]
- He, R.; Long, C.; Jiang, L.; Yao, L. Acaulospora fanjing (glomeromycota), a new species of arbuscular mycorrhizal fungi from fanjingshan in China. Phytotaxa. 2021, 524, 191–198. [Google Scholar] [CrossRef]
- Jobim, K.; Błaszkowski, J.; Niezgoda, P.; Kozłowska, A.; Zubek, S.; Mleczko, P.; Chachuła, P.; Ishikawa, N.K.; Goto, B.T. New sporocarpic taxa in the phylum Glomeromycota: Sclerocarpum amazonicum gen. et sp. nov. in the family Glomeraceae (Glomerales) and Diversispora sporocarpia sp. nov. in the Diversisporaceae (Diversisporales). Mycol. Prog. 2019, 18, 369–384. [Google Scholar] [CrossRef]
- Oehl, F.; Sánchez-Castro, I.; Da Silva, D.K.A.; Santos, V.M.; Palenzuela, J.; Da Silva, G.A. Septoglomus nigrum, a new arbuscular mycorrhizal fungus from France, Germany and Switzerland. Nova Hedwig. 2019, 109, 121–134. [Google Scholar] [CrossRef]
- Schüßler, A.; Walker, C. Archaeospora ecuadoriana sp. nov. from a mountainous biodiversity hotspot area in Ecuador, and transfer of Palaeospora spainiae to Archaeospora, as A. spainiae comb. nov. Mycorrhiza 2019, 29, 435–443. [Google Scholar] [CrossRef]
- Yu, F.; Goto, B.T.; Magurno, F.; Błaszkowski, J.; Wang, J.; Ma, W.; Feng, H.; Liu, Y. Glomus chinense and Dominikia gansuensis, two new Glomeraceae species of arbuscular mycorrhizal fungi from high altitude in the Tibetan Plateau. Mycol. Prog. 2022, 21, 32. [Google Scholar] [CrossRef]
- Gerdemann, J.W.; Nicolson, T.H. Spores of mycorrhizal Endogone species extracted from soil by wet sieving and decanting. Trans. Br. Mycol. Society. 1963, 46, 235–244. [Google Scholar] [CrossRef]
- Błaszkowski, J.; Kovács, G.M.; Gáspár, B.K.; Balázs, T.K.; Buscot, F.; Ryszka, P. The arbuscular mycorrhizal Paraglomus majewskii sp. nov. represents a distinct basal lineage in Glomeromycota. Mycologia 2012, 104, 148–156. [Google Scholar] [CrossRef]
- Vierheilig, H.; Coughlan, A.P.; Wyss, U.P.; Piché, Y. Ink and Vinegar, a Simple Staining Technique for Arbuscular-Mycorrhizal Fungi. Appl. Environ. Microbiol. 1998, 64, 5004–5007. [Google Scholar] [CrossRef]
- Omar, M.; Bolland, L.; Heather, W. A permanent mounting medium for fungi. Stain Technol. 1978, 53, 293–294. [Google Scholar] [CrossRef]
- Blaszkowski, J.; Chwat, G.; Kovács, G.; Al, E. Septoglomus fuscum and S. furcatum, two new species of arbuscular mycorrhizal fungi (Glomeromycota). Mycologia 2013, 105, 670–680. [Google Scholar] [CrossRef]
- Crossay, T.; Cilia, A.; Cavaloc, Y.; Amir, H.; Redecker, D. Four new species of arbuscular mycorrhizal fungi (Glomeromycota) associated with endemic plants from ultramafic soils of New Caledonia. Mycol. Prog. 2018, 17, 729–744. [Google Scholar] [CrossRef]
- Pereira, C.; Maia, L.; Sánchez-Castro, I.; Palenzuela, J.; Silva, D.K.; Sudová, R.; Kolaříková, Z.; Rydlová, J.; Tvrtlíková, M.; Tomio Goto, B.; et al. Acaulospora papillosa, a new mycorrhizal fungus from NE Brazil, and Acaulospora rugosa from Norway. Phytotaxa. 2016, 260, 14–24. [Google Scholar] [CrossRef]
- Pontes, J.S.D.; Sánchez-Castro, I.; Palenzuela, J.; Maia, L.C.; Silva, G.A.D.; Oehl, F. Scutellospora alterata, a new gigasporalean species from the semi-arid Caatinga biome in Northeastern Brazil. Mycotaxon 2013, 125, 169–181. [Google Scholar] [CrossRef]
- Keane, T.M.; Creevey, C.J.; Pentony, M.M.; Naughton, T.J.; Mcinerney, J.O. Assessment of methods for amino acid matrix selection and their use on empirical data shows that ad hoc assumptions for choice of matrix are not justified. BMC Evol. Biology. 2006, 6, 29. [Google Scholar] [CrossRef]
- Larget, B.; Simon, D. Markov Chain Monte Carlo algorithms for the Bayesian analysis of phylogenetic trees. Mol. Biol. Evol. 1999, 16, 750–759. [Google Scholar] [CrossRef]
- Krüger, M.; Walker, C.; Schüßler, A. Acaulospora brasiliensis comb. nov. and Acaulospora alpina (Glomeromycota) from upland Scotland: Morphology, molecular phylogeny and DNA-based detection in roots. Mycorrhiza 2011, 21, 577–587. [Google Scholar] [CrossRef]
- Guivin, M.A.C.; Mendoza, A.C.; Abad, J.C.G.; Tapullima, A.V.; Hernández, S.; Silva, G.A.D.; Oehl, F. Acaulospora aspera, a new fungal species in the Glomeromycetes from rhizosphere soils of the inka nut (Plukenetia volubilis L.) in Peru. J. Appl. Bot. Food Qual. 2019, 92, 250–257. [Google Scholar]
- Palenzuela, J.; Azcón-Aguilar, C.; Barea, J.M.; Silva, G.A.D.; Oehl, F. Acaulospora baetica, a new arbuscular mycorrhizal fungal species from two mountain ranges in Andalucía (Spain). Nova Hedwig. 2015, 101, 463–474. [Google Scholar] [CrossRef]
- Corazon-Guivin, M.; Vallejos-Tapullima, A.; Ana, M.D.L.S.; Vallejos-Torres, G.; Ruíz-Sánchez, M.E.; Santos, V.M.; Gladstone, A.D.S.; Oehl, F. Acaulospora flavopapillosa, a new fungus in the Glomeromycetes from a coffee plantation in Peru, with an updated key for the identification of Acaulosporaceae species. J. Appl. Bot. Food Qual. 2022, 95, 6–16. [Google Scholar]
- Niezgoda, P.; Blaszkowski, J.; Blaszkowski, T.; Stanislawczyk, A.; Zubek, S.; Milczarski, P.; Malinowski, R.; Meller, E.; Malicka, M.; Goto, B.T.; et al. Three new species of arbuscular mycorrhizal fungi (Glomeromycota) and Acaulospora gedanensis revised. Front. Microbiol. 2024, 15, 1320014. [Google Scholar] [CrossRef]
- Corazon-Guivin, M.A.; Vallejos-Tapullima, A.; Ana, M.D.L.S.; Cerna-Mendoza, A.; Guerrero-Abad, J.C.; Santos, V.; Gladstone, A.D.S.; Oehl, F. Acaulospora flava, a new arbuscular mycorrhizal fungus from Coffea arabica and Plukenetia volubilis plantations at the sources of the Amazon river in Peru. J. Appl. Bot. Food Qual. 2021, 94, 116–123. [Google Scholar]
- Błaszkowski, J.; Chwat, G.; Góralska, A. Acaulospora ignota and Claroideoglomus hanlinii, two new species of arbuscular mycorrhizal fungi (Glomeromycota) from Brazil and Cuba. Mycol. Prog. 2015, 14, 18. [Google Scholar] [CrossRef]
- Melo, C.D.; Luna, S.; Krüger, C.; Walker, C.; Mendonça, D.; Fonseca, H.M.A.C.; Jaizme-Vega, M.; Machado, A.C. Communities of arbuscular mycorrhizal fungi under Picconia azorica in native forests of Azores. Symbiosis 2018, 74, 43–54. [Google Scholar] [CrossRef]
- Stürmer, S.L.; Duchicela, J.; Bever, J.D.; Kaonongbua, W. Acaulospora mendoncae (Acaulosporaceae), a new fungal species in the Glomeromycota from maritime sand dunes from southern Brazil. Nova Hedwig. 2022, 115, 253–268. [Google Scholar] [CrossRef]
- Oehl, F.; Palenzuela, J.; Sanchez-Castro, I.; Hountondji, F.; Tchabi, A.; Lawouin, L.; Barea, J.; Coyne, D.; Gladstone, A.D.S. Acaulospora minuta, a new arbuscular mycorrhizal fungal species from sub-Saharan savannas of West Africa. J. Appl. Bot. Food Qual. 2012, 84, 218. [Google Scholar]
- Oehl, F.; Palenzuela, J.; Sánchez-Castro, I.; Kuss, P.; Sieverding, E.; Silva, G.A.D. Acaulospora nivalis, a new fungus in the Glomeromycetes, characteristic for high alpine and nival altitudes of the Swiss Alps. Nova Hedwig. 2012, 95, 105–122. [Google Scholar] [CrossRef]
- Oehl, F.; Silva, G.A.D.; Palenzuela, J.; Sánchez-Castro, I.; Castillo, C.; Sieverding, E. Acaulospora punctata, a new fungal species in the Glomeromycetes from mountainous altitudes of the Swiss Alps and Chilean Andes. Nova Hedwig. 2011, 1, 353–362. [Google Scholar] [CrossRef]
- Oehl, F.; Sýkorová, Z.; Błaszkowski, J.; Sánchez-Castro, I.; Coyne, D.L.; Tchabi, A.; Lawouin, L.; Hountondji, F.C.C.; Silva, G.A.D. Acaulospora sieverdingii, an ecologically diverse new fungus in the Glomeromycota, described from lowland temperate Europe and tropical West Africa. J. Appl. Bot. Food Qual. 2011, 84, 47–53. [Google Scholar]
- Oehl, F.; Tchabi, A.; Silva, G.A.D.; Castro, I.; Palenzuela, J.; Júnior, I.P.M.; Lawouin, L.; Coyne, D.; Hountondji, F.C.C. Acaulospora spinosissima, a new arbuscular mycorrhizal fungus from the Southern Guinea Savanna in Benin. Sydowia 2014, 66, 29. [Google Scholar]
- Palenzuela, J.; Azcón-Aguilar, C.; Barea, J.; Alves Da Silva, G.; Oehl, F. Acaulospora pustulata and Acaulospora tortuosa, two new species in the Glomeromycota from Sierra Nevada National Park (southern Spain). Nova Hedwig. 2013, 97, 305–319. [Google Scholar] [CrossRef]
- Willis, A.; Błaszkowski, J.; Prabhu, T.; Chwat, G.; Góralska, A.; Sashidhar, B.; Harris, P.D.; Souza, J.; Vaingankar, J.; Adholeya, A. Sacculospora felinovii, a novel arbuscular mycorrhizal fungal species (Glomeromycota) from dunes on the west coast of India. Mycol. Prog. 2016, 15, 791–798. [Google Scholar] [CrossRef]
- Zeng, H.; Tan, F.; Zhang, Y.; Feng, Y.; Shu, Y.; Wang, J. Effects of cultivation and return of Bacillus thuringiensis (Bt) maize on the diversity of the arbuscular mycorrhizal community in soils and roots of subsequently cultivated conventional maize. Soil Biol. Biochem. 2014, 75, 254–263. [Google Scholar] [CrossRef]
- Blaszkowski, J. Acaulospora cavernata (Endogonaceae)—A new species from Poland with pitted spores. Cryptogam. Bryol. Lichenol. 1989, 1, 204–207. [Google Scholar]
- Furrazola, E.; Tomio Goto, B.; Alves Da Silva, G.; Torres-Arias, Y.; Morais, T.; Elizabete Pereira De Lima, C.; Carenna Almeida De Ferreira, A.; Costa Maia, L.; Sieverding, E.; Oehl, F. Acaulospora herrerae, a new pitted species in the Glomeromycetes from Cuba and Brazil. Nova Hedwig. 2013, 97, 401–413. [Google Scholar] [CrossRef]
- Ingleby, K.; Walker, C.; Mason, P.A. Acaulospora excavata sp. nov.: An endomycorrhizal fungus from Cote d’Ivoire. Mycotaxon 1994, 50, 99–105. [Google Scholar]
- Morton, J.B. Three New Species of Acaulospora (Endogonaceae) From High Aluminum, Low Ph Soils in West Virginia. Mycologia 1986, 78, 641–648. [Google Scholar] [CrossRef]
- Błaszkowski, J. Three new vesicular-arbuscular mycorrhizal fungi (Endogonaceae) from Poland. Bull. Pol. Acad. Sciences. Biol. Sci. 1988, 36, 271–275. [Google Scholar]
- Trappe, J.M. 3 new endogonaceae Glomus constrictus new species Sclerocystis clavispora new species and Acaulospora scrobiculata new species. Mycotaxon. 1977, 6, 359–366. [Google Scholar]
- Wang, Y.; Liu, R. A checklist of arbuscular mycorrhizal fungi in the recent taxonomic system of Glomeromycota. Mycosystema 2017, 36, 820–850. [Google Scholar]
- Schenck, N.C.; Spain, J.L.; Sieverding, E.; Howeler, R.H. Several new and unreported vesicular-arbuscular mycorrhizal fungi (Endogonaceae) from Colombia. Mycologia. 1984, 76, 685–699. [Google Scholar] [CrossRef]
- Lee, E.; Lee, J.; Eo, J.; Ka, K.; Eom, A. Notes on Some Unrecorded Species of Arbuscular Mycorrhizal Fungi Collected from Rhizospheres of Plants in Korea. Hangug Gynnhaghoi Ji 2014, 42, 306–311. [Google Scholar]
- Błaszkowski, J.; Adamska, I.; Czerniawska, B. Acaulospora scrobiculata and Glomus versiforme (Glomeromycota) newly and second time, respectively, found in Poland. Acta Mycol. 2014, 38, 31–42. [Google Scholar] [CrossRef][Green Version]
- Walker, C.; Trappe, J.M. Acaulospora spinosa sp. nov. with a key to the species of Acaulospora. Mycotaxon 1981, 12, 515–521. [Google Scholar]





| AM Fungi Species | Location | Province | Citrus Varieties | Geographic Position | Mean Annual Temperature (°C) | Mean Annual Precipitation (mm) | pH | Organic C (g/kg) | Available P (mg/kg) | NH4+-N (mg/kg) | NO3−-N (mg/kg) |
|---|---|---|---|---|---|---|---|---|---|---|---|
| Acaulospora citrusnsis | Xunwu County | Jiangxi | Newhall navel orange | 25°6′0″ N 115°42′0″ E | 19.00 | 1650.30 | 4.46 | 24.24 | 90.70 | 19.16 | 43.58 |
| Banshi Town, Anyuan County | Jiangxi | Hamlin sweet orange | 25°21′36″ N 115°22′48″ E | 18.60 | 1670.00 | 4.03 | 24.20 | 361.92 | 39.51 | 25.41 | |
| Gepo Town, Fuchuan County | Guangxi | Sugar oranges | 25°4′48″ N 111°18′36″ E | 18.90 | 1420.60 | 4.73 | 29.33 | 120.40 | 20.24 | 42.95 | |
| Acaulospora guangxiensis | Mailing Town, Fuchuan County | Guangxi | Wenzhou mandarin | 24°48′36″ N 111°18′36″ E | 18.00 | 1374.50 | 5.23 | 22.45 | 44.30 | 3.89 | 5.11 |
| Acaulospora herrerae | Mailing Town, Fuchuan County | Guangxi | Wenzhou mandarin | 24°48′36″ N 111°18′36″ E | 18.00 | 1374.50 | 5.23 | 22.45 | 44.30 | 3.89 | 5.11 |
| Fuyang Town, Fuchuan County | Guangxi | Newhall navel orange | 25°06′00″ N 111°18′36″ E | 19.20 | 1721.00 | 5.93 | 24.58 | 167.48 | 5.41 | 8.44 | |
| Longbu Town, Anyuan County | Jiangxi | Newhall navel orange | 25°29′24″ N 115°24′00″ E | 18.00 | 1584.00 | 4.27 | 18.67 | 214.33 | 4.58 | 2.44 | |
| Acaulospora jiangxiensis | Fucuo Town, Anyuan County | Jiangxi | Hamlin sweet orange | 25°50′00″ N 115°45′00″ E | 17.00 | 1594.00 | 4.26 | 16.67 | 174.88 | 8.50 | 5.69 |
| Number | Species | Origin | GenBan Accession Number | Reference | |
|---|---|---|---|---|---|
| SSU-ITS-LSU | LSU | ||||
| 1 | Acaulospora alpina | UK | FR681929 | [52] | |
| 2 | Acaulospora alpina | UK | FR681930 | [52] | |
| 3 | Acaulospora aspera | Pe | MN081000 | [53] | |
| 4 | Acaulospora aspera | Pe | MN081001 | [53] | |
| 5 | Acaulospora baetica | ES | LN811001 | [54] | |
| 6 | Acaulospora baetica | ES | LN811002 | [54] | |
| 8 | Acaulospora brasiliensis | UK | FN825904 | [52] | |
| 9 | Acaulospora brasiliensis | UK | FN825906 | [52] | |
| 10 | Acaulospora cavernata | UK | FR692347 | GenBank | |
| 11 | Acaulospora cavernata | UK | FR692348 | GenBank | |
| 12 | Acaulospora citrusnsis | CN | OL757539 | This study | |
| 13 | Acaulospora citrusnsis | CN | OL757540 | This study | |
| 14 | Acaulospora citrusnsis | CN | OL757541 | This study | |
| 15 | Acaulospora citrusnsis | CN | OL757542 | This study | |
| 16 | Acaulospora excavata | Pe | OK356203 | [55] | |
| 17 | Acaulospora excavata | Pe | OK356204 | [55] | |
| 18 | Acaulospora favopapillosa | Pe | OK360960 | [55] | |
| 19 | Acaulospora favopapillosa | Pe | OK360963 | [55] | |
| 20 | Acaulospora favopapillosa | Pe | OK360964 | [55] | |
| 21 | Acaulospora fragilissima | Fr | KY362431 | [47] | |
| 22 | Acaulospora fragilissima | Fr | KY362432 | [47] | |
| 23 | Acaulospora gedanensis | PL | OR669015 | [56] | |
| 24 | Acaulospora gedanensis | PL | OR669019 | [56] | |
| 25 | Acaulospora guangxiensis | CN | PQ461066 | This study | |
| 26 | Acaulospora guangxiensis | CN | PQ461067 | This study | |
| 27 | Acaulospora guangxiensis | CN | PQ461068 | This study | |
| 28 | Acaulospora guangxiensis | CN | PQ461069 | This study | |
| 29 | Acaulospora guangxiensis | CN | PQ461070 | This study | |
| 30 | Acaulospora herrerae | Pe | MZ191547 | [57] | |
| 31 | Acaulospora herrerae | Pe | MZ191548 | [57] | |
| 32 | Acaulospora herrerae | CN | PQ461061 | This study | |
| 33 | Acaulospora herrerae | CN | PQ461062 | This study | |
| 34 | Acaulospora herrerae | CN | PQ461063 | This study | |
| 35 | Acaulospora herrerae | CN | PQ461064 | This study | |
| 36 | Acaulospora herrerae | CN | PQ461065 | This study | |
| 37 | Acaulospora ignota | BR | KP191467 | [58] | |
| 38 | Acaulospora ignota | BR | KP191471 | [58] | |
| 39 | Acaulospora lacunosa | PT | KP756427 | [59] | |
| 40 | Acaulospora lacunosa | PT | KP756430 | [59] | |
| 41 | Acaulospora mellea | CN | JF439091 | GenBank | |
| 42 | Acaulospora mellea | CN | JF439092 | GenBank | |
| 43 | Acaulospora mendoncae | BR | OK392599 | [60] | |
| 44 | Acaulospora mendoncae | BR | OK392604 | [60] | |
| 45 | Acaulospora minuta | BJ | FR821673 | [61] | |
| 46 | Acaulospora minuta | BJ | FR821674 | [61] | |
| 47 | Acaulospora nivalis | CH | HE603643 | [62] | |
| 48 | Acaulospora nivalis | CH | HE603644 | [62] | |
| 49 | Acaulospora papillosa | BR | LN884302 | [48] | |
| 50 | Acaulospora papillosa | BR | LN884303 | [48] | |
| 51 | Acaulospora punctata | CH | FR846383 | [63] | |
| 52 | Acaulospora punctata | CH | FR846384 | [63] | |
| 53 | Acaulospora rugosa | NO | LN881564 | [48] | |
| 54 | Acaulospora rugosa | NO | LN881565 | [48] | |
| 55 | Acaulospora saccata | NC | KY362428 | [47] | |
| 56 | Acaulospora saccata | NC | KY362429 | [47] | |
| 57 | Acaulospora saccata | NC | KY362430 | [47] | |
| 58 | Acaulospora jiangxiensis | CN | PQ461057 | This study | |
| 59 | Acaulospora jiangxiensis | CN | PQ461060 | This study | |
| 60 | Acaulospora jiangxiensis | CN | PQ461058 | This study | |
| 61 | Acaulospora jiangxiensis | CN | PQ461059 | This study | |
| 62 | Acaulospora scrobiculata | BJ | FR692349 | [64] | |
| 63 | Acaulospora scrobiculata | BJ | FR692351 | [64] | |
| 64 | Acaulospora sieverdingii | CH | FM876792 | [64] | |
| 65 | Acaulospora sieverdingii | CH | FM876793 | [64] | |
| 66 | Acaulospora spinosa | US | FR750154 | GenBank | |
| 67 | Acaulospora spinosa | US | FR750153 | GenBank | |
| 68 | Acaulospora spinosissima | BJ | HG422732 | [65] | |
| 69 | Acaulospora spinosissima | BJ | HG422733 | [65] | |
| 70 | Acaulospora tortuosa | ES | HF567933 | [66] | |
| 71 | Acaulospora tortuosa | ES | HF567937 | [66] | |
| 72 | Sacculospora baltica | PL | KX355819 | [67] | |
| 73 | Sacculospora baltica | PL | KX355821 | [67] | |
| 74 | Sacculospora felinovii | IN | KX345942 | [67] | |
| 75 | Sacculospora felinovii | IN | KX345939 | [67] | |
Disclaimer/Publisher’s Note: The statements, opinions and data contained in all publications are solely those of the individual author(s) and contributor(s) and not of MDPI and/or the editor(s). MDPI and/or the editor(s) disclaim responsibility for any injury to people or property resulting from any ideas, methods, instructions or products referred to in the content. |
© 2025 by the authors. Licensee MDPI, Basel, Switzerland. This article is an open access article distributed under the terms and conditions of the Creative Commons Attribution (CC BY) license (https://creativecommons.org/licenses/by/4.0/).
Share and Cite
Huang, H.; Qin, X.; Kang, Y.; Xu, J.; Shang, P.; Chen, T.; Cheng, T.; Zhang, J. Three New Species and a New Record of Arbuscular Mycorrhizal Fungi of the Genus Acaulospora Associated with Citrus from South China. J. Fungi 2025, 11, 382. https://doi.org/10.3390/jof11050382
Huang H, Qin X, Kang Y, Xu J, Shang P, Chen T, Cheng T, Zhang J. Three New Species and a New Record of Arbuscular Mycorrhizal Fungi of the Genus Acaulospora Associated with Citrus from South China. Journal of Fungi. 2025; 11(5):382. https://doi.org/10.3390/jof11050382
Chicago/Turabian StyleHuang, Haisi, Xiaojuan Qin, Yihao Kang, Jie Xu, Pengxiang Shang, Tingsu Chen, Tong Cheng, and Jinlian Zhang. 2025. "Three New Species and a New Record of Arbuscular Mycorrhizal Fungi of the Genus Acaulospora Associated with Citrus from South China" Journal of Fungi 11, no. 5: 382. https://doi.org/10.3390/jof11050382
APA StyleHuang, H., Qin, X., Kang, Y., Xu, J., Shang, P., Chen, T., Cheng, T., & Zhang, J. (2025). Three New Species and a New Record of Arbuscular Mycorrhizal Fungi of the Genus Acaulospora Associated with Citrus from South China. Journal of Fungi, 11(5), 382. https://doi.org/10.3390/jof11050382

