Functional Characterization of Ammonium Transporter LjAMT2;4 During Lotus japonicus Symbiosis with Rhizobia and Arbuscular Mycorrhizal Fungi
Abstract
1. Introduction
2. Materials and Methods
2.1. Bioinformatics Analysis of AMT Genes
2.2. Vector Construction
2.3. Subcellular Localization
2.4. Supplementation of Ammonium-Deficient Yeast
2.5. Experimental Materials and Planting Treatments
2.6. Transformation of Hairy Roots and Expression Induction by AMF
2.7. Detection of Mycorrhizal Colonization
2.8. Statistical Analysis
3. Results
3.1. Bioinformatics Analysis of the LjAMT2;4 Gene
3.2. LjAMT2;4 Subcellular Localization
3.3. Functional Analysis of LjAMT2;4 in Ammonium-Deficient Yeast
3.4. Tissue Expression Pattern Analysis
3.5. Identification of ljamt2;4 Mutants
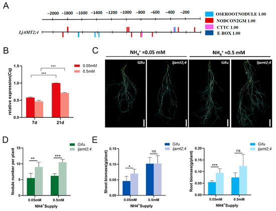
3.6. LjAMT2;4 Negatively Regulates L. japonicus–Rhizobia Symbioses
3.7. Mycorrhizal-Inducible Expression of the LjAMT2;4 Gene
4. Discussion
5. Conclusions
Author Contributions
Funding
Institutional Review Board Statement
Informed Consent Statement
Data Availability Statement
Acknowledgments
Conflicts of Interest
References
- Gao, K.; Chen, F.; Yuan, L.; Zhang, F.; Mi, G. A comprehensive analysis of root morphological changes and nitrogen allocation in maize in response to low nitrogen stress. Plant Cell Environ. 2015, 38, 740–750. [Google Scholar] [CrossRef] [PubMed]
- Xing, Y.Y.; Jiang, W.T.; He, X.L.; Fiaz, S.; Ahmad, S.; Lei, X.; Wang, W.Q.; Wang, Y.F.; Wang, X.K. A review of nitrogen translocation and nitrogen-use efficiency. J. Plant Nutr. 2019, 42, 2624–2641. [Google Scholar] [CrossRef]
- Xiong, Q.; Hu, J.; Wei, H.; Zhang, H.; Zhu, J. Relationship between Plant Roots, Rhizosphere Microorganisms, and Nitrogen and Its Special Focus on Rice. Agriculture 2021, 11, 234. [Google Scholar] [CrossRef]
- Sun, J.; Miller, J.B.; Granqvist, E.; Wiley-Kalil, A.; Gobbato, E.; Maillet, F.; Cottaz, S.; Samain, E.; Venkateshwaran, M.; Fort, S.; et al. Activation of Symbiosis Signaling by Arbuscular Mycorrhizal Fungi in Legumes and Rice. Plant Cell 2015, 27, 823–838. [Google Scholar] [CrossRef]
- Smith, S.E.; Smith, F.A. Roles of Arbuscular Mycorrhizas in Plant Nutrition and Growth: New Paradigms from Cellular to Ecosystem Scales. Annu. Rev. Plant Biol. 2011, 62, 227–250. [Google Scholar] [CrossRef]
- Roth, R.; Paszkowski, U. Plant carbon nourishment of arbuscular mycorrhizal fungi. Curr. Opin. Plant Biol. 2017, 39, 50–56. [Google Scholar] [CrossRef] [PubMed]
- Herridge, D.F.; Peoples, M.B.; Boddey, R.M. Global inputs of biological nitrogen fixation in agricultural systems. Plant Soil 2008, 311, 1–18. [Google Scholar] [CrossRef]
- Kaiser, B.N.; Rawat, S.R.; Siddiqi, M.Y.; Masle, J.; Glass, A.D.M. Functional analysis of an Arabidopsis T-DNA “Knockout” of the high-affinity NH4+ transporter AtAMT1;1. Plant Physiol. 2002, 130, 1263–1275. [Google Scholar] [CrossRef]
- Loqué, D.; von Wirén, N. Regulatory levels for the transport of ammonium in plant roots. J. Exp. Bot. 2004, 55, 1293–1305. [Google Scholar] [CrossRef]
- Perez-Tienda, J.; Correa, A.; Azcon-Aguilar, C.; Ferrol, N. Transcriptional regulation of host NH4+ transporters and GS/GOGAT pathway in arbuscular mycorrhizal rice roots. Plant Physiol. Biochem. PPB 2014, 75, 1–8. [Google Scholar] [CrossRef]
- Gomez, S.K.; Javot, H.; Deewatthanawong, P.; Torres-Jerez, I.; Tang, Y.; Blancaflor, E.B.; Udvardi, M.K.; Harrison, M.J. Medicago truncatula and Glomus intraradices gene expression in cortical cells harboring arbuscules in the arbuscular mycorrhizal symbiosis. Bmc Plant Biol. 2009, 9, 10. [Google Scholar] [CrossRef] [PubMed]
- Kobae, Y.; Tamura, Y.; Takai, S.; Banba, M.; Hata, S. Localized Expression of Arbuscular Mycorrhiza-Inducible Ammonium Transporters in Soybean. Plant Cell Physiol. 2010, 51, 1411–1415. [Google Scholar] [CrossRef]
- Koegel, S.; Lahmidi, N.A.; Arnould, C.; Chatagnier, O.; Walder, F.; Ineichen, K.; Boller, T.; Wipf, D.; Wiemken, A.; Courty, P.-E. The family of ammonium transporters (AMT) in Sorghum bicolor: Two AMT members are induced locally, but not systemically in roots colonized by arbuscular mycorrhizal fungi. New Phytol. 2013, 198, 853–865. [Google Scholar] [CrossRef] [PubMed]
- Ruzicka, D.R.; Hausmann, N.T.; Barrios-Masias, F.H.; Jackson, L.E.; Schachtman, D.P. Transcriptomic and metabolic responses of mycorrhizal roots to nitrogen patches under field conditions. Plant Soil 2012, 350, 145–162. [Google Scholar] [CrossRef]
- Couturier, J.; Montanini, B.; Martin, F.; Brun, A.; Blaudez, D.; Chalot, M. The expanded family of ammonium transporters in the perennial poplar plant. New Phytol. 2007, 174, 137–150. [Google Scholar] [CrossRef]
- Breuillin-Sessoms, F.; Floss, D.S.; Gomez, S.K.; Pumplin, N.; Ding, Y.; Levesque-Tremblay, V.; Noar, R.D.; Daniels, D.A.; Bravo, A.; Eaglesham, J.B.; et al. Suppression of Arbuscule Degeneration in Medicago truncatula phosphate transporter4 Mutants Is Dependent on the Ammonium Transporter 2 Family Protein AMT2;3. Plant Cell 2015, 27, 1352–1366. [Google Scholar] [CrossRef]
- Guether, M.; Neuhaeuser, B.; Balestrini, R.; Dynowski, M.; Ludewig, U.; Bonfante, P. A Mycorrhizal-Specific Ammonium Transporter from Lotus japonicus Acquires Nitrogen Released by Arbuscular Mycorrhizal Fungi. Plant Physiol. 2009, 150, 73–83. [Google Scholar] [CrossRef]
- Yang, J.; Lan, L.; Jin, Y.; Yu, N.; Wang, D.; Wang, E. Mechanisms underlying legume-rhizobium symbioses. J. Integr. Plant Biol. 2022, 64, 244–267. [Google Scholar] [CrossRef]
- Sulieman, S.; Tran, L.-S.P. Symbiotic Nitrogen Fixation in Legume Nodules: Metabolism and Regulatory Mechanisms. Int. J. Mol. Sci. 2014, 15, 19389–19393. [Google Scholar] [CrossRef]
- Poole, P. Symbiosis for rhizobia is not an easy ride. Nat. Microbiol. 2024, 9, 314–315. [Google Scholar] [CrossRef]
- Dwivedi, S.L.; Sahrawat, K.L.; Upadhyaya, H.D.; Mengoni, A.; Galardini, M.; Bazzicalupo, M.; Biondi, E.G.; Hungria, M.; Kaschuk, G.; Blair, M.W.; et al. Advances in Host Plant and Rhizobium Genomics to Enhance Symbiotic Nitrogen Fixation in Grain Legumes. Adv. Agron. 2015, 129, 1–116. [Google Scholar]
- Li, Y.; Liu, Q.; Zhang, D.-X.; Zhang, Z.-Y.; Xu, A.; Jiang, Y.-L.; Chen, Z.-C. Metal nutrition and transport in the process of symbiotic nitrogen fixation. Plant Commun. 2024, 5, 100829. [Google Scholar] [CrossRef]
- Ke, X.L.; Wang, X.L. Energy sensors: Emerging regulators of symbiotic nitrogen fixation. Trends Plant Sci. 2024, 29, 730–732. [Google Scholar] [CrossRef] [PubMed]
- Liu, Z.; Yang, J.; Long, Y.; Zhang, C.; Wang, D.; Zhang, X.; Dong, W.; Zhao, L.; Liu, C.; Zhai, J.; et al. Single-nucleus transcriptomes reveal spatiotemporal symbiotic perception and early response in Medicago. Nat. Plants 2023, 9, 1734–1748. [Google Scholar] [CrossRef]
- Gao, J.-P.; Xu, P.; Wang, M.; Zhang, X.; Yang, J.; Zhou, Y.; Murray, J.D.; Song, C.-P.; Wang, E. Nod factor receptor complex phosphorylates GmGEF2 to stimulate ROP signaling during nodulation. Curr. Biol. 2021, 31, 3538–3550. [Google Scholar] [CrossRef] [PubMed]
- Frank, M.; Fechete, L.I.; Tedeschi, F.; Nadzieja, M.; Norgaard, M.M.M.; Montiel, J.; Andersen, K.R.; Schierup, M.H.; Reid, D.; Andersen, S.U. Single-cell analysis identifies genes facilitating rhizobium infection in Lotus japonicus. Nat. Commun. 2023, 14, 7171. [Google Scholar] [CrossRef]
- Gietz, R.D.; Schiestl, R.H. High-efficiency yeast transformation using the LiAc/SS carrier DNA/PEG method. Nat. Protoc. 2007, 2, 31–34. [Google Scholar] [CrossRef]
- Shelden, M.C.; Dong, B.; de Bruxelles, G.L.; Trevaskis, B.; Whelan, J.; Ryan, P.R.; Howitt, S.M.; Udvardi, M.K. Arabidopsis ammonium transporters, AtAMT1;1 and AtAMT1;2, have different biochemical properties and functional roles. Plant Soil 2001, 231, 151–160. [Google Scholar] [CrossRef]
- Liu, F.; Xu, Y.; Han, G.; Wang, W.; Li, X.; Cheng, B. Identification and Functional Characterization of a Maize Phosphate Transporter Induced by Mycorrhiza Formation. Plant Cell Physiol. 2018, 59, 1683–1694. [Google Scholar] [CrossRef]
- Trouvelot, A.; Kough, J.L.; Gianinazzi-Pearson, V. Mesure du taux de mycorhization VA d’un systeme radiculaire. Recherche de methodes d’estimation ayant une significantion fonctionnelle. In Physiological and Genetic Aspects of Mycorrhizae; Gianinazzi-Pearson, V., Gianinazzi, S., Eds.; INRA: Paris, France, 1986; pp. 217–221. [Google Scholar]
- Guttenberger, M. Arbuscules of vesicular-arbuscular mycorrhizal fungi inhabit an acidic compartment within plant roots. Planta 2000, 211, 299–304. [Google Scholar] [CrossRef]
- Porras-Murillo, R.; Zhao, Y.F.; Hu, J.L.; Ijato, T.; Retamal, J.P.; Ludewig, U.; Neuhäuser, B. The wheat AMT2 (AMmonium Transporter) family, possible functions in ammonium uptake and pathogenic/symbiotic interactions. J. Plant Nutr. Soil Sci. 2023, 186, 164–168. [Google Scholar] [CrossRef]
- Hui, J.; An, X.; Li, Z.B.; Neuhäuser, B.; Ludewig, U.; Wu, X.N.; Schulze, W.X.; Chen, F.J.; Feng, G.; Lambers, H.; et al. The mycorrhiza-specific ammonium transporter ZmAMT3;1 mediates mycorrhiza-dependent nitrogen uptake in maize roots. Plant Cell 2022, 34, 4066–4087. [Google Scholar] [CrossRef] [PubMed]
- Yang, W.; Dong, X.X.; Yuan, Z.X.; Zhang, Y.; Li, X.; Wang, Y.N. Genome-Wide Identification and Expression Analysis of the Ammonium Transporter Family Genes in Soybean. Int. J. Mol. Sci. 2023, 24, 3991. [Google Scholar] [CrossRef]
- Wang, Y.; Zhou, W.; Wu, J.; Xie, K.; Li, X. LjAMT2;2 Promotes Ammonium Nitrogen Transport during Arbuscular Mycorrhizal Fungi Symbiosis in Lotus japonicus. Int. J. Mol. Sci. 2022, 23, 9522. [Google Scholar] [CrossRef] [PubMed]
- Wang, X.; Feng, H.; Wang, Y.; Wang, M.; Xie, X.; Chang, H.; Wang, L.; Qu, J.; Sun, K.; He, W.; et al. Mycorrhizal symbiosis modulates the rhizosphere microbiota to promote rhizobia-legume symbiosis. Mol. Plant 2021, 14, 503–516. [Google Scholar] [CrossRef]
- Hogslund, N.; Radutoiu, S.; Krusell, L.; Voroshilova, V.; Hannah, M.A.; Goffard, N.; Sanchez, D.H.; Lippold, F.; Ott, T.; Sato, S.; et al. Dissection of Symbiosis and Organ Development by Integrated Transcriptome Analysis of Lotus japonicus Mutant and Wild-Type Plants. PLoS ONE 2009, 4, e6556. [Google Scholar] [CrossRef]
- Dong, W.; Zhu, Y.; Chang, H.; Wang, C.; Yang, J.; Shi, J.; Gao, J.; Yang, W.; Lan, L.; Wang, Y.; et al. An SHR-SCR module specifies legume cortical cell fate to enable nodulation. Nature 2021, 589, 586–590. [Google Scholar] [CrossRef]
- Abel, N.B.; Norgaard, M.M.M.; Hansen, S.B.; Gysel, K.; Diez, I.A.; Jensen, O.N.; Stougaard, J.; Andersen, K.R. Phosphorylation of the alpha-I motif in SYMRK drives root nodule organogenesis. Proc. Natl. Acad. Sci. USA 2024, 121, e2311522121. [Google Scholar] [CrossRef]
- Zhou, J.; Lin, S.; Luo, X.; Sun, L.; Chen, J.; Cheng, B.; Li, X. SYMRK significantly affected AMF symbiosis and plant growth in maize. Plant Sci. 2025, 353, 112427. [Google Scholar] [CrossRef]
- Davila-Delgado, R.; Flores-Canul, K.; Juarez-Verdayes, M.A.; Sanchez-Lopez, R. Rhizobia induce SYMRK endocytosis in Phaseolus vulgaris root hair cells. Planta 2023, 257, 83. [Google Scholar] [CrossRef]
- Feng, Y.; Wu, P.; Liu, C.; Peng, L.; Wang, T.; Wang, C.; Tan, Q.; Li, B.; Ou, Y.; Zhu, H.; et al. Suppression of LjBAK1-mediated immunity by SymRK promotes rhizobial infection in Lotus japonicus. Mol. Plant 2021, 14, 1935–1950. [Google Scholar] [CrossRef] [PubMed]
- Sanchez-Lopez, R.; Jauregui, D.; Quinto, C. SymRK and the nodule vascular system: An underground connection. Plant Signal. Behav. 2012, 7, 691–693. [Google Scholar] [CrossRef] [PubMed][Green Version]
- Ito, M.; Tajima, Y.; Ogawa-Ohnishi, M.; Nishida, H.; Nosaki, S.; Noda, M.; Sotta, N.; Kawade, K.; Kamiya, T.; Fujiwara, T.; et al. IMA peptides regulate root nodulation and nitrogen homeostasis by providing iron according to internal nitrogen status. Nat. Commun. 2024, 15, 733. [Google Scholar] [CrossRef] [PubMed]
- Straub, D.; Ludewig, U.; Neuhaeuser, B. A nitrogen-dependent switch in the high affinity ammonium transport in Medicago truncatula. Plant Mol. Biol. 2014, 86, 485–494. [Google Scholar] [CrossRef]







Disclaimer/Publisher’s Note: The statements, opinions and data contained in all publications are solely those of the individual author(s) and contributor(s) and not of MDPI and/or the editor(s). MDPI and/or the editor(s) disclaim responsibility for any injury to people or property resulting from any ideas, methods, instructions or products referred to in the content. |
© 2025 by the authors. Licensee MDPI, Basel, Switzerland. This article is an open access article distributed under the terms and conditions of the Creative Commons Attribution (CC BY) license (https://creativecommons.org/licenses/by/4.0/).
Share and Cite
Xie, K.; Ni, Y.; Bai, L.; Zhai, Y.; Zhou, W.; Cheng, B.; Li, X. Functional Characterization of Ammonium Transporter LjAMT2;4 During Lotus japonicus Symbiosis with Rhizobia and Arbuscular Mycorrhizal Fungi. J. Fungi 2025, 11, 340. https://doi.org/10.3390/jof11050340
Xie K, Ni Y, Bai L, Zhai Y, Zhou W, Cheng B, Li X. Functional Characterization of Ammonium Transporter LjAMT2;4 During Lotus japonicus Symbiosis with Rhizobia and Arbuscular Mycorrhizal Fungi. Journal of Fungi. 2025; 11(5):340. https://doi.org/10.3390/jof11050340
Chicago/Turabian StyleXie, Kailing, Ying Ni, Lijie Bai, Yuqian Zhai, Wenqing Zhou, Beijiu Cheng, and Xiaoyu Li. 2025. "Functional Characterization of Ammonium Transporter LjAMT2;4 During Lotus japonicus Symbiosis with Rhizobia and Arbuscular Mycorrhizal Fungi" Journal of Fungi 11, no. 5: 340. https://doi.org/10.3390/jof11050340
APA StyleXie, K., Ni, Y., Bai, L., Zhai, Y., Zhou, W., Cheng, B., & Li, X. (2025). Functional Characterization of Ammonium Transporter LjAMT2;4 During Lotus japonicus Symbiosis with Rhizobia and Arbuscular Mycorrhizal Fungi. Journal of Fungi, 11(5), 340. https://doi.org/10.3390/jof11050340
