Fungal Identifier (FId): An Updated Polymerase Chain Reaction–Restriction Fragment Length Polymorphism Approach to Ease Ascomycetous Yeast Isolates’ Identification in Ecological Studies
Abstract
1. Introduction
2. Materials and Methods
2.1. Ascomycete Genomes and Sequence Retrieval
2.2. In Silico Endonuclease Restriction
2.3. Valuation of the Experimental Error and Calibration of the Model
2.4. Testing the Model with Experimental Data
2.5. Identification of Yeast Species with Experimental Error
2.6. Testing the Combination of Multiple Profiles
3. Results
3.1. Sequence Database
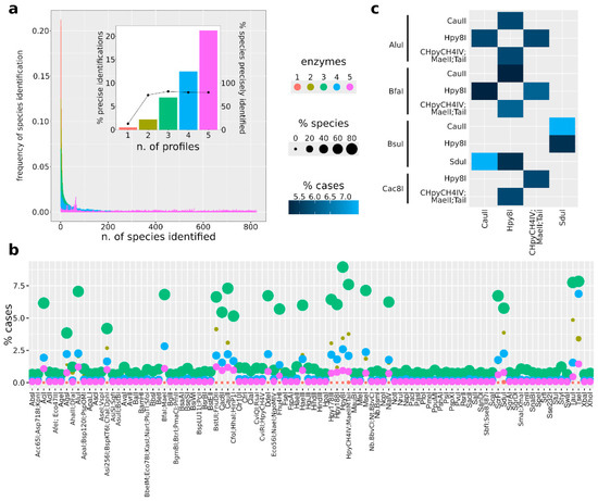
3.2. Restriction Fragments Profiles Obtained with Endonucleases In Silico
3.3. Analysis of Experimental Data
4. Discussion
Supplementary Materials
Author Contributions
Funding
Institutional Review Board Statement
Informed Consent Statement
Data Availability Statement
Acknowledgments
Conflicts of Interest
References
- Ercolini, D. High-throughput sequencing and metagenomics: Moving forward in the culture-independent analysis of food microbial ecology. Appl. Environ. Microbiol. 2013, 79, 3148–3155. [Google Scholar] [CrossRef] [PubMed]
- Laudadio, I.; Fulci, V.; Stronati, L.; Carissimi, C. Next-Generation Metagenomics: Methodological Challenges and Opportunities. OMICS 2019, 23, 327–333. [Google Scholar] [CrossRef] [PubMed]
- Taş, N.; de Jong, A.E.; Li, Y.; Trubl, G.; Xue, Y.; Dove, N.C. Metagenomic tools in microbial ecology research. Curr. Opin. Biotechnol. 2021, 67, 184–191. [Google Scholar] [CrossRef]
- New, F.N.; Brito, I.L. What Is Metagenomics Teaching Us, and What Is Missed? Annu. Rev. Microbiol. 2020, 74, 117–135. [Google Scholar] [CrossRef] [PubMed]
- Tedersoo, L.; Bahram, M.; Zinger, L.; Nilsson, R.H.; Kennedy, P.G.; Yang, T.; Anslan, S.; Mikryukov, V. Best practices in metabarcoding of fungi: From experimental design to results. Mol. Ecol. 2022, 31, 2769–2795. [Google Scholar] [CrossRef]
- Prakash, T.; Taylor, T.D. Functional assignment of metagenomic data: Challenges and applications. Brief. Bioinform. 2012, 13, 711–727. [Google Scholar] [CrossRef]
- Lewis, W.H.; Tahon, G.; Geesink, P.; Sousa, D.Z.; Ettema, T.J.G. Innovations to culturing the uncultured microbial majority. Nat. Rev. Microbiol. 2021, 19, 225–240. [Google Scholar] [CrossRef]
- Shea, A.; Wolcott, M.; Daefler, S.; Rozak, D.A. Biolog phenotype microarrays. Methods Mol. Biol. 2012, 881, 331–373. [Google Scholar]
- Boyaci Gunduz, C.P.; Agirman, B.; Erten, H. Identification of yeasts in fermented foods and beverages using MALDI-TOF MS. FEMS Yeast Res. 2022, 22, foac056. [Google Scholar] [CrossRef]
- Feucherolles, M.; Frache, G. MALDI Mass Spectrometry Imaging: A Potential Game-Changer in a Modern Microbiology. Cells 2022, 11, 3900. [Google Scholar] [CrossRef]
- Ramírez-Castrillón, M.; Mendes, S.D.; Inostroza-Ponta, M.; Valente, P. (GTG)5 MSP-PCR fingerprinting as a technique for discrimination of wine associated yeasts? PLoS ONE 2014, 9, e105870. [Google Scholar]
- Esteve-Zarzoso, B.; Belloch, C.; Uruburu, F.; Querol, A. Identification of yeasts by RFLP analysis of the 5.8S rRNA gene and the two ribosomal internal transcribed spacers. Int. J. Syst. Bacteriol. 1999, 49 Pt 1, 329–337. [Google Scholar] [CrossRef]
- Tiwari, S.; Jadhav, R.; Avchar, R.; Lanjekar, V.; Datar, M.; Baghela, A. Nectar Yeast Community of Tropical Flowering Plants and Assessment of Their Osmotolerance and Xylitol-Producing Potential. Curr. Microbiol. 2021, 79, 28. [Google Scholar] [CrossRef]
- Yurkov, A.M. Yeasts of the soil-obscure but precious. Yeast 2018, 35, 369–378. [Google Scholar] [CrossRef] [PubMed]
- Øverland, M.; Skrede, A. Yeast derived from lignocellulosic biomass as a sustainable feed resource for use in aquaculture. J. Sci. Food Agric. 2017, 97, 733–742. [Google Scholar] [CrossRef] [PubMed]
- Blackwell, M. Made for Each Other: Ascomycete Yeasts and Insects. Microbiol. Spectr. 2017, 5, 1–18. [Google Scholar] [CrossRef]
- Fenner, E.D.; Scapini, T.; da Costa Diniz, M.; Giehl, A.; Treichel, H.; Álvarez-Pérez, S.; Alves, S.L., Jr. Nature’s Most Fruitful Threesome: The Relationship between Yeasts, Insects, and Angiosperms. J. Fungi 2022, 8, 984. [Google Scholar] [CrossRef]
- Zaky, A.S.; Tucker, G.A.; Daw, Z.Y.; Du, C. Marine yeast isolation and industrial application. FEMS Yeast Res. 2014, 14, 813–825. [Google Scholar] [CrossRef] [PubMed]
- Schwan, R.F.; Bressani, A.P.P.; Martinez, S.J.; Batista, N.N.; Dias, D.R. The essential role of spontaneous and starter yeasts in cocoa and coffee fermentation. FEMS Yeast Res. 2023, 23, foad019. [Google Scholar] [CrossRef]
- Wu, B.; Hussain, M.; Zhang, W.; Stadler, M.; Liu, X.; Xiang, M. Current insights into fungal species diversity and perspective on naming the environmental DNA sequences of fungi. Mycology 2019, 10, 127–140. [Google Scholar] [CrossRef]
- Villa-Carvajal, M.; Querol, A.; Belloch, C. Identification of species in the genus Pichia by restriction of the internal transcribed spacers (ITS1 and ITS2) and the 5.8S ribosomal DNA gene. Antonie Van Leeuwenhoek 2006, 90, 171–181. [Google Scholar] [CrossRef]
- O’Leary, N.A.; Wright, M.W.; Brister, J.R.; Ciufo, S.; Haddad, D.; McVeigh, R.; Rajput, B.; Robbertse, B.; Smith-White, B.; Ako-Adjei, D.; et al. Reference sequence (RefSeq) database at NCBI: Current status, taxonomic expansion, and functional annotation. Nucleic Acids Res. 2016, 44, D733–D745. [Google Scholar] [CrossRef] [PubMed]
- Camacho, C.; Coulouris, G.; Avagyan, V.; Ma, N.; Papadopoulos, J.; Bealer, K.; Madden, T.L. BLAST+: Architecture and applications. BMC Bioinform. 2009, 10, 421. [Google Scholar] [CrossRef] [PubMed]
- Martin, M. Cutadapt removes adapter sequences from high-throughput sequencing reads. EMBnet.journal 2011, 17, 10–12. [Google Scholar] [CrossRef]
- Roberts, R.J.; Vincze, T.; Posfai, J.; Macelis, D. REBASE—A database for DNA restriction and modification: Enzymes, genes and genomes. Nucleic Acids Res. 2015, 43, D298–D299. [Google Scholar] [CrossRef]
- R Core Team. R: A Language and Environment for Statistical Computing, version 4.3.2; R Foundation for Statistical Computing: Vienna, Austria, 2023; Available online: https://www.R-project.org/ (accessed on 1 January 2024).
- Valentini, B.; Barbero, F.; Casacci, L.P.; Luganini, A.; Stefanini, I. Forests influence yeast populations vectored by insects into vineyards. Front. Microbiol. 2022, 13, 1039939. [Google Scholar] [CrossRef] [PubMed]
- Belloch, C.; Barrio, E.; García, M.D.; Querol, A. Phylogenetic reconstruction of the yeast genus Kluyveromyces: Restriction map analysis of the 5.8S rRNA gene and the two ribosomal internal transcribed spacers. Syst. Appl. Microbiol. 1998, 21, 266–273. [Google Scholar] [CrossRef]
- de Llanos Frutos, R.; Fernández-Espinar, M.T.; Querol, A. Identification of species of the genus Candida by analysis of the 5.8S rRNA gene and the two ribosomal internal transcribed spacers. Antonie Van Leeuwenhoek 2004, 85, 175–185. [Google Scholar] [CrossRef]
- Esteve-Zarzoso, B.; Peris-Torán, M.J.; Ramón, D.; Querol, A. Molecular characterisation of Hanseniaspora Species. Antonie Van Leeuwenhoek 2001, 80, 85–92. [Google Scholar] [CrossRef]
- Fernández-Espinar, M.T.; Esteve-Zarzoso, B.; Querol, A.; Barrio, E. RFLP analysis of the ribosomal internal transcribed spacers and the 5.8S rRNA gene region of the genus Saccharomyces: A fast method for species identification and the differentiation of flor yeasts. Antonie Van Leeuwenhoek 2000, 78, 87–97. [Google Scholar] [CrossRef]
- Guillamón, J.M.; Sabaté, J.; Barrio, E.; Cano, J.; Querol, A. Rapid identification of wine yeasts species based on RFLP analysis of the ribosomal ITS regions. Arch. Microbiol. 1998, 169, 387–392. [Google Scholar]
- Jeyaram, K.; Singh, W.M.; Capece, A.; Romano, P. Molecular identification of yeast species associated with ‘Hamei’—A traditional starter used for rice wine production in Manipur, India. Int. J. Food Microbiol. 2008, 124, 115–125. [Google Scholar] [CrossRef] [PubMed]
- Corbu, V.M.; Csutak, O. Molecular and Physiological Diversity of Indigenous Yeasts Isolated from Spontaneously Fermented Wine Wort from Ilfov County, Romania. Microorganisms 2023, 11, 37. [Google Scholar] [CrossRef] [PubMed]
- Govrins, M.; Lass-Flörl, C. Candida parapsilosis complex in the clinical setting. Nat. Rev. Microbiol. 2024, 22, 46–59. [Google Scholar] [CrossRef] [PubMed]
- Yerbanga, I.W.; Nakanabo Diallo, S.; Rouamba, T.; Denis, O.; Rodriguez-Villalobos, H.; Montesinos, I.; Bamba, S. A systematic review of epidemiology, risk factors, diagnosis, antifungal resistance, and management of invasive aspergillosis in Africa. J. Mycol. Med. 2023, 33, 101328. [Google Scholar] [CrossRef]
- Del Olmo, V.; Mixão, V.; Fotedar, R.; Saus, E.; Al Malki, A.; Księżopolska, E.; Nunez-Rodriguez, J.C.; Boekhout, T.; Gabaldón, T. Origin of fungal hybrids with pathogenic potential from warm seawater environments. Nat. Commun. 2023, 14, 6919. [Google Scholar] [CrossRef]
- Silva, I.; Miranda, I.M.; Costa-de-Oliveira, S. Potential Environmental Reservoirs of Candida auris: A Systematic Review. J. Fungi 2024, 10, 336. [Google Scholar] [CrossRef]
- Jiang, X.; Peng, Z.; Zhang, J. Starting with screening strains to construct synthetic microbial communities (SynComs) for traditional food fermentation. Food Res. Int. 2024, 190, 114557. [Google Scholar] [CrossRef]
- Ata, Ö.; Mattanovich, D. Into the metabolic wild: Unveiling hidden pathways of microbial metabolism. Microb. Biotechnol. 2024, 17, e14548. [Google Scholar] [CrossRef]
- Butler, J.M. The use of capillary electrophoresis in genotyping STR loci. Methods Mol. Biol. 1998, 98, 279–289. [Google Scholar]
- Mason, A.S. SSR genotyping. Methods Mol. Biol. 2015, 1245, 77–89. [Google Scholar]
- Lass-Flörl, C.; Kanj, S.S.; Govender, N.P.; Thompson, G.R., 3rd; Ostrosky-Zeichner, L.; Govrins, M.A. Invasive candidiasis. Nat. Rev. Dis. Primers 2024, 10, 20. [Google Scholar] [CrossRef] [PubMed]
- Cordeiro, R.A.; Sales, J.A.; Ponte, Y.B.; Mendes, P.B.L.; Serpa, R.; Evangelista, A.J.; Alencar, L.P.; Pereira-Neto, W.A.; Brilhante, R.S.N.; Sidrim, J.J.C.; et al. Phenotype-driven strategies for screening Candida parapsilosis complex for molecular identification. Braz. J. Microbiol. 2018, 49 (Suppl. S1), 193–198. [Google Scholar] [CrossRef]
- Sasoni, N.; Maidana, M.; Latorre-Rapela, M.G.; Morales-Lopez, S.; Berrio, I.; Gamarra, S.; Garcia-Effron, G. Candida auris and some Candida parapsilosis strains exhibit similar characteristics on CHROMagarTM Candida Plus. Med. Mycol. 2022, 60, myac062. [Google Scholar] [CrossRef] [PubMed]
- Rozaliyani, A.; Abdullah, A.; Setianingrum, F.; Sjamsuridzal, W.; Wahyuningsih, R.; Bowolaksono, A.; Fatril, A.E.; Adawiyah, R.; Tugiran, M.; Syam, R.; et al. Unravelling the Molecular Identification and Antifungal Susceptibility Profiles of Aspergillus spp. Isolated from Chronic Pulmonary Aspergillosis Patients in Jakarta, Indonesia: The Emergence of Cryptic Species. J. Fungi 2022, 8, 411. [Google Scholar] [CrossRef]
- Ashtiani, N.M.; Kachuei, R.; Yalfani, R.; Harchegani, A.B.; Nosratabadi, M. Identification of Aspergillus sections Flavi, Nigri, and Fumigati and their differentiation using specific primers. Infez. Med. 2017, 25, 127–132. [Google Scholar]
- Crooks, G.E.; Hon, G.; Chandonia, J.M.; Brenner, S.E. WebLogo: A sequence logo generator. Genome Res. 2004, 14, 1188–1190. [Google Scholar] [CrossRef] [PubMed]



Disclaimer/Publisher’s Note: The statements, opinions and data contained in all publications are solely those of the individual author(s) and contributor(s) and not of MDPI and/or the editor(s). MDPI and/or the editor(s) disclaim responsibility for any injury to people or property resulting from any ideas, methods, instructions or products referred to in the content. |
© 2024 by the authors. Licensee MDPI, Basel, Switzerland. This article is an open access article distributed under the terms and conditions of the Creative Commons Attribution (CC BY) license (https://creativecommons.org/licenses/by/4.0/).
Share and Cite
Abbà, S.; Valentini, B.; Stefanini, I. Fungal Identifier (FId): An Updated Polymerase Chain Reaction–Restriction Fragment Length Polymorphism Approach to Ease Ascomycetous Yeast Isolates’ Identification in Ecological Studies. J. Fungi 2024, 10, 595. https://doi.org/10.3390/jof10090595
Abbà S, Valentini B, Stefanini I. Fungal Identifier (FId): An Updated Polymerase Chain Reaction–Restriction Fragment Length Polymorphism Approach to Ease Ascomycetous Yeast Isolates’ Identification in Ecological Studies. Journal of Fungi. 2024; 10(9):595. https://doi.org/10.3390/jof10090595
Chicago/Turabian StyleAbbà, Silvia, Beatrice Valentini, and Irene Stefanini. 2024. "Fungal Identifier (FId): An Updated Polymerase Chain Reaction–Restriction Fragment Length Polymorphism Approach to Ease Ascomycetous Yeast Isolates’ Identification in Ecological Studies" Journal of Fungi 10, no. 9: 595. https://doi.org/10.3390/jof10090595
APA StyleAbbà, S., Valentini, B., & Stefanini, I. (2024). Fungal Identifier (FId): An Updated Polymerase Chain Reaction–Restriction Fragment Length Polymorphism Approach to Ease Ascomycetous Yeast Isolates’ Identification in Ecological Studies. Journal of Fungi, 10(9), 595. https://doi.org/10.3390/jof10090595

