Differential Strategies of Ectomycorrhizal Development between Suillus luteus and Pinus massoniana in Response to Nutrient Changes
Abstract
1. Introduction
2. Materials and Methods
2.1. Fungal Materials and Growing Conditions
2.2. Plant Materials and Growing Conditions
2.3. Experimental Design
2.4. Genome Resequencing Analysis and Annotation of the LS88 Strain
2.5. Transcriptome Sequencing and Analysis
2.6. Other Statistical Analysis
2.7. Quantitative Reverse Transcription-PCR
3. Results
3.1. Influence of LS88 Inoculation on P. massoniana Seedlings
3.2. Genome and Transcriptome Sequencing Statistics
3.3. Analysis of Sample Transcriptome Expression Levels
3.4. Analysis of Differential Gene Expression
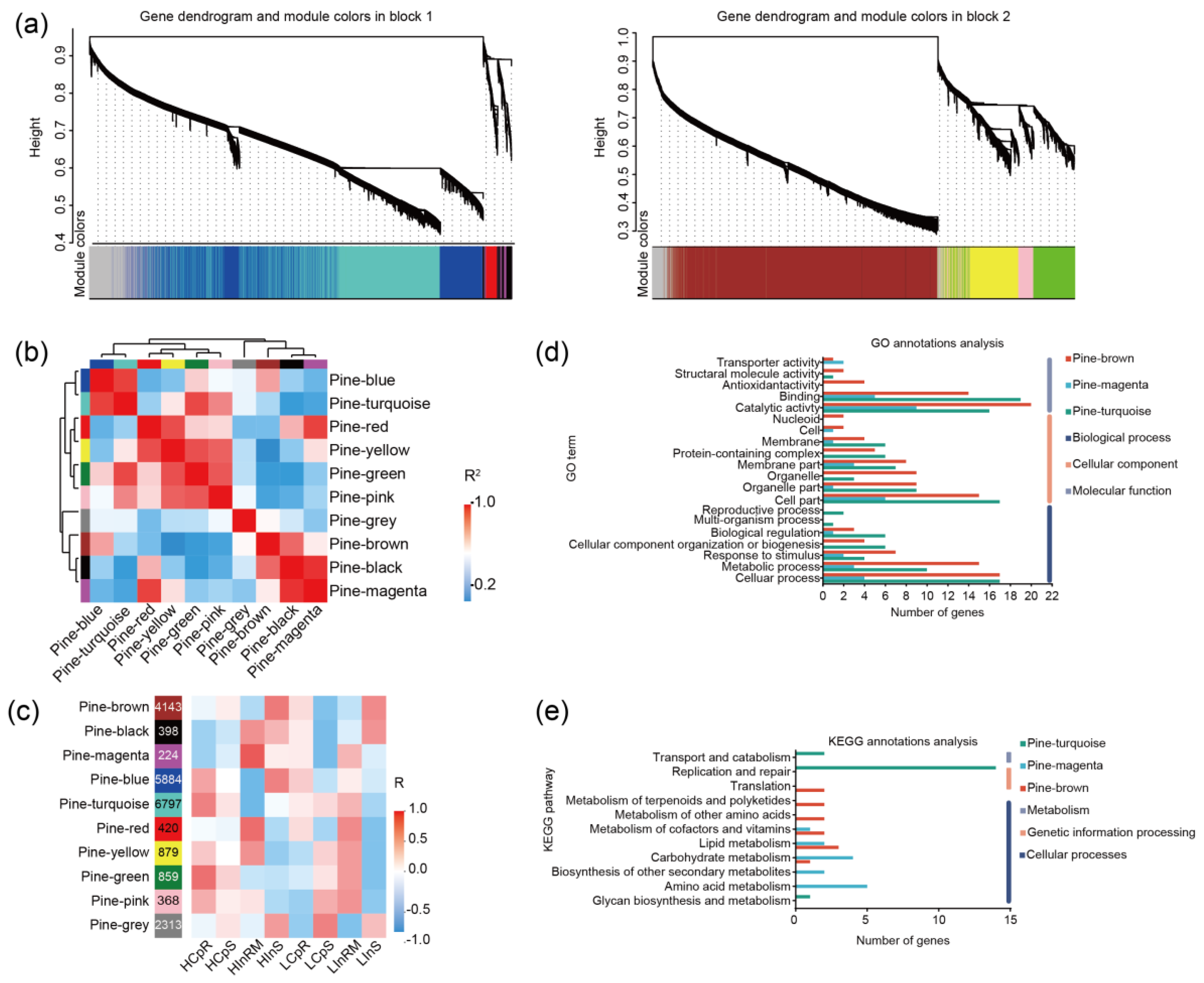
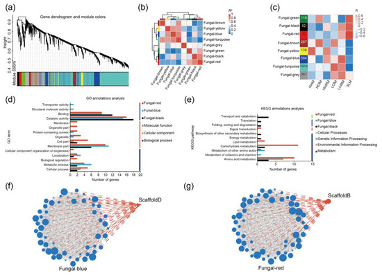
3.5. Transcriptome-Weighted Gene Co-Expression Network Analysis
3.6. Protein-Protein Interaction Analysis and qRT-PCR Results of Potential Key Genes
4. Discussion
4.1. LS88 Enhances P. massoniana Growth without Mature Ectomycorrhizae
4.2. The Role of Nutrients in the LS88 Colonization of P. massoniana
4.3. Potential Key Genes Influencing the Symbiosis between LS88 and P. massoniana
5. Conclusions
Supplementary Materials
Author Contributions
Funding
Institutional Review Board Statement
Data Availability Statement
Acknowledgments
Conflicts of Interest
References
- Averill, C.; Bhatnagar, J.M.; Dietze, M.C.; Pearse, W.D.; Kivlin, S.N. Global imprint of mycorrhizal fungi on whole-plant nutrient economics. Proc. Natl. Acad. Sci. USA 2019, 116, 23163–23168. [Google Scholar] [CrossRef] [PubMed]
- Albornoz, F.E.; Dixon, K.W.; Lambers, H. Revisiting mycorrhizal dogmas: Are mycorrhizas really functioning as they are widely believed to do? Soil Ecol. Lett. 2021, 3, 73–82. [Google Scholar] [CrossRef]
- Chowdhury, J.; Kemppainen, M.; Delhomme, N.; Shutava, I.; Zhou, J.; Takahashi, J.; Pardo, A.G.; Lundberg-Felten, J. Laccaria bicolor pectin methylesterases are involved in ectomycorrhiza development with Populus tremula × Populus tremuloides. New Phytol. 2022, 236, 639–655. [Google Scholar] [CrossRef] [PubMed]
- Becquer, A.; Guerrero-Galán, C.; Eibensteiner, J.L.; Houdinet, G.; Bücking, H.; Zimmermann, S.D.; Garcia, K. Chapter Three—The ectomycorrhizal contribution to tree nutrition. In Advances in Botanical Research; Cánovas, F.M., Ed.; Academic Press: Cambridge, MA, USA, 2019; Volume 89, pp. 77–126. [Google Scholar]
- Lebreton, A.; Zeng, Q.; Miyauchi, S.; Kohler, A.; Dai, Y.-C.; Martin, F.M. Evolution of the Mode of Nutrition in Symbiotic and Saprotrophic Fungi in Forest Ecosystems. Annu. Rev. Ecol. Evol. Syst. 2021, 52, 385–404. [Google Scholar] [CrossRef]
- Read, D.J.; Leake, J.R.; Perez-Moreno, J. Mycorrhizal fungi as drivers of ecosystem processes in heathland and boreal forest biomes. Can. J. Bot. 2004, 82, 1243–1263. [Google Scholar] [CrossRef]
- Rog, I.; Rosenstock, N.P.; Körner, C.; Klein, T. Share the wealth: Trees with greater ectomycorrhizal species overlap share more carbon. Mol. Ecol. 2020, 29, 2321–2333. [Google Scholar] [CrossRef] [PubMed]
- Martin, F.; Kamoun, S. Effectors in plant-microbe interactions. In Effectors in Plant–Microbe Interactions; John Wiley & Sons: Hoboken, NJ, USA, 2011. [Google Scholar]
- Plett, J.M.; Daguerre, Y.; Wittulsky, S.; Vayssieres, A.; Deveau, A.; Melton, S.J.; Kohler, A.; Morrell-Falvey, J.L.; Brun, A.; Veneault-Fourrey, C.; et al. Effector MiSSP7 of the mutualistic fungus Laccaria bicolor stabilizes the Populus JAZ6 protein and represses jasmonic acid (JA) responsive genes. Proc. Natl. Acad. Sci. USA 2014, 111, 8299–8304. [Google Scholar] [CrossRef] [PubMed]
- Zhang, F.; Anasontzis, G.E.; Labourel, A.; Champion, C.; Haon, M.; Kemppainen, M.; Commun, C.; Deveau, A.; Pardo, A.; Veneault-Fourrey, C. The ectomycorrhizal basidiomycete Laccaria bicolor releases a secreted β-1, 4 endoglucanase that plays a key role in symbiosis development. New Phytol. 2018, 220, 1309–1321. [Google Scholar] [CrossRef] [PubMed]
- Lofgren, L.; Nguyen, N.H.; Kennedy, P.G.; Pérez-Pazos, E.; Fletcher, J.; Liao, L.; Wang, H.; Zhang, K.; Ruytinx, J.; Smith, A.H.; et al. Suillus: An emerging model for the study of ectomycorrhizal ecology and evolution. New Phytol. 2024, 242, 1448–1475. [Google Scholar] [CrossRef]
- Liao, H.-L.; Chen, Y.; Vilgalys, R. Metatranscriptomic Study of Common and Host-Specific Patterns of Gene Expression between Pines and Their Symbiotic Ectomycorrhizal Fungi in the Genus Suillus. PLoS Genet. 2016, 12, e1006348. [Google Scholar] [CrossRef] [PubMed]
- Liao, H.-L.; Chen, Y.; Bruns, T.D.; Peay, K.G.; Taylor, J.W.; Branco, S.; Talbot, J.M.; Vilgalys, R. Metatranscriptomic analysis of ectomycorrhizal roots reveals genes associated with Piloderma–Pinus symbiosis: Improved methodologies for assessing gene expression in situ. Environ. Microbiol. 2014, 16, 3730–3742. [Google Scholar] [CrossRef]
- Zhang, K.; Wang, H.; Tappero, R.; Bhatnagar, J.M.; Vilgalys, R.; Barry, K.; Keymanesh, K.; Tejomurthula, S.; Grigoriev, I.V.; Kew, W.R.; et al. Ectomycorrhizal fungi enhance pine growth by stimulating iron-dependent mechanisms with trade-offs in symbiotic performance. New Phytol. 2024, 242, 1645–1660. [Google Scholar] [CrossRef] [PubMed]
- Chen, L. Investigation on symbiotic mycorrhiza of Pinus massoniana. For. Res. 1989, 2, 357–362. [Google Scholar]
- Chen, L.; Pei, Z. Effects of Mycorrhizalization of Pinus massoniana Container Seedlings on Seedling Growth and Substrate. For. Res. 1995, 8, 44. (In Chinese) [Google Scholar]
- Wang, Y.; Ding, G. Growth and microelement absorption for Pinus massoniana seedlings with ectomycorrhizae and water stress. J. Zhejiang A&F Univ. 2012, 29, 822–828. (In Chinese) [Google Scholar]
- Zhai, S.; Ding, G.; Wang, Y.; Luo, X.; Li, M. Effects of Suillus luteus on root architecture fo Pinus massoniana. J. Fujian Coll. For. 2015, 35, 243–248. (In Chinese) [Google Scholar]
- Luo, X.; Ding, G.; Zhai, S.; Wang, Y.; Li, M. Effects of Suillus luteus on soil microenvironment in rhizosphere of Pinus massoniana. J. Cent. South Univ. For. Technol. 2016, 36, 60–64. (In Chinese) [Google Scholar] [CrossRef]
- Chen, H.; Quan, W.; Liu, H.; Ding, G. Effects of Suillus luteus and S. bovinus on the physiological response and nutrient absorption of Pinus massoniana seedlings under phosphorus deficiency. Plant Soil 2022, 471, 577–590. [Google Scholar] [CrossRef]
- Yu, P.; Ning, C.; Chen, J.; Zhu, F.; Sun, Y.; Shen, A.; Zeng, W.; Jiang, L. The Effects of Suillus luteus Inoculation on the Diversity of Fungal Communities and Their Structures in the Soil under Pinus massoniana Located in a Mining Area. Forests 2022, 13, 2162. [Google Scholar] [CrossRef]
- Kohler, A.; Kuo, A.; Nagy, L.G.; Morin, E.; Barry, K.W.; Buscot, F.; Canbäck, B.; Choi, C.; Cichocki, N.; Clum, A.; et al. Convergent losses of decay mechanisms and rapid turnover of symbiosis genes in mycorrhizal mutualists. Nat. Genet. 2015, 47, 410–415. [Google Scholar] [CrossRef]
- Pan, X.; Zhang, J.; Xue, Z.; Liang, J.; Chen, Y.; Liu, Y. Synergistic effect of phytohormone-producing ectomycorrhizal fungus Suillus luteus and fertilizer GGR6 on Pinus massoniana growth. J. Plant Interact. 2022, 17, 643–655. [Google Scholar] [CrossRef]
- Murashige, T.; Skoog, F. A revised medium for rapid growth and bio assays with tobacco tissue cultures. Physiol. Plant. 1962, 15, 473–497. [Google Scholar] [CrossRef]
- Pan, X.; Qin, Y.; Yuan, Z. Potential of a halophyte-associated endophytic fungus for sustaining Chinese white poplar growth under salinity. Symbiosis 2018, 76, 109–116. [Google Scholar] [CrossRef]
- Lim, H.J.; Lee, E.H.; Yoon, Y.; Chua, B.; Son, A. Portable lysis apparatus for rapid single-step DNA extraction of Bacillus subtilis. J. Appl. Microbiol. 2016, 120, 379–387. [Google Scholar] [CrossRef] [PubMed]
- Li, H.; Durbin, R. Fast and accurate short read alignment with Burrows–Wheeler transform. Bioinformatics 2009, 25, 1754–1760. [Google Scholar] [CrossRef] [PubMed]
- Li, H.; Handsaker, B.; Wysoker, A.; Fennell, T.; Ruan, J.; Homer, N.; Marth, G.; Abecasis, G.; Durbin, R.; 1000 Genome Project Data Processing Subgroup. The Sequence Alignment/Map format and SAMtools. Bioinformatics 2009, 25, 2078–2079. [Google Scholar] [CrossRef] [PubMed]
- Li, R.; Li, Y.; Kristiansen, K.; Wang, J. SOAP: Short oligonucleotide alignment program. Bioinformatics 2008, 24, 713–714. [Google Scholar] [CrossRef]
- Li, R.; Zhu, H.; Ruan, J.; Qian, W.; Fang, X.; Shi, Z.; Li, Y.; Li, S.; Shan, G.; Kristiansen, K. De novo assembly of human genomes with massively parallel short read sequencing. Genome Res. 2010, 20, 265–272. [Google Scholar] [CrossRef] [PubMed]
- Lin, S.-H.; Liao, Y.-C. CISA: Contig integrator for sequence assembly of bacterial genomes. PLoS ONE 2013, 8, e60843. [Google Scholar] [CrossRef]
- Kim, D.; Pertea, G.; Trapnell, C.; Pimentel, H.; Kelley, R.; Salzberg, S.L. TopHat2: Accurate alignment of transcriptomes in the presence of insertions, deletions and gene fusions. Genome Biol. 2013, 14, R36. [Google Scholar] [CrossRef]
- Kim, D.; Langmead, B.; Salzberg, S.L. HISAT: A fast spliced aligner with low memory requirements. Nat. Methods 2015, 12, 357–360. [Google Scholar] [CrossRef] [PubMed]
- Grabherr, M.G.; Haas, B.J.; Yassour, M.; Levin, J.Z.; Thompson, D.A.; Amit, I.; Adiconis, X.; Fan, L.; Raychowdhury, R.; Zeng, Q.; et al. Full-length transcriptome assembly from RNA-Seq data without a reference genome. Nat. Biotechnol. 2011, 29, 644–652. [Google Scholar] [CrossRef]
- Smith-Unna, R.; Boursnell, C.; Patro, R.; Hibberd, J.M.; Kelly, S. TransRate: Reference-free quality assessment of de novo transcriptome assemblies. Genome Res. 2016, 26, 1134–1144. [Google Scholar] [CrossRef] [PubMed]
- Li, W.; Godzik, A. Cd-hit: A fast program for clustering and comparing large sets of protein or nucleotide sequences. Bioinformatics 2006, 22, 1658–1659. [Google Scholar] [CrossRef] [PubMed]
- Simão, F.A.; Waterhouse, R.M.; Ioannidis, P.; Kriventseva, E.V.; Zdobnov, E.M. BUSCO: Assessing genome assembly and annotation completeness with single-copy orthologs. Bioinformatics 2015, 31, 3210–3212. [Google Scholar] [CrossRef]
- Ashburner, M.; Ball, C.A.; Blake, J.A.; Botstein, D.; Butler, H.; Cherry, J.M.; Davis, A.P.; Dolinski, K.; Dwight, S.S.; Eppig, J.T.; et al. Gene Ontology: Tool for the unification of biology. Nat. Genet. 2000, 25, 25–29. [Google Scholar] [CrossRef]
- Kanehisa, M.; Goto, S.; Kawashima, S.; Okuno, Y.; Hattori, M. The KEGG resource for deciphering the genome. Nucleic Acids Res. 2004, 32, D277–D280. [Google Scholar] [CrossRef] [PubMed]
- Kanehisa, M.; Goto, S.; Hattori, M.; Aoki-Kinoshita, K.F.; Itoh, M.; Kawashima, S.; Katayama, T.; Araki, M.; Hirakawa, M. From genomics to chemical genomics: New developments in KEGG. Nucleic Acids Res. 2006, 34, D354–D357. [Google Scholar] [CrossRef]
- Koonin, E.V.; Fedorova, N.D.; Jackson, J.D.; Jacobs, A.R.; Krylov, D.M.; Makarova, K.S.; Mazumder, R.; Mekhedov, S.L.; Nikolskaya, A.N.; Rao, B.S. A comprehensive evolutionary classification of proteins encoded in complete eukaryotic genomes. Genome Biol. 2004, 5, R7. [Google Scholar] [CrossRef]
- Galperin, M.Y.; Makarova, K.S.; Wolf, Y.I.; Koonin, E.V. Expanded microbial genome coverage and improved protein family annotation in the COG database. Nucleic Acids Res. 2015, 43, D261–D269. [Google Scholar] [CrossRef]
- Li, W.; Jaroszewski, L.; Godzik, A. Tolerating some redundancy significantly speeds up clustering of large protein databases. Bioinformatics 2002, 18, 77–82. [Google Scholar] [CrossRef]
- Saier, M.H., Jr.; Reddy, V.S.; Tamang, D.G.; Västermark, Å. The transporter classification database. Nucleic Acids Res. 2014, 42, D251–D258. [Google Scholar] [CrossRef] [PubMed]
- Mistry, J.; Chuguransky, S.; Williams, L.; Qureshi, M.; Salazar, G.A.; Sonnhammer, E.L.L.; Tosatto, S.C.E.; Paladin, L.; Raj, S.; Richardson, L.J.; et al. Pfam: The protein families database in 2021. Nucleic Acids Res. 2020, 49, D412–D419. [Google Scholar] [CrossRef] [PubMed]
- Bairoch, A.; Apweiler, R. The SWISS-PROT protein sequence database and its supplement TrEMBL in 2000. Nucleic Acids Res. 2000, 28, 45–48. [Google Scholar] [CrossRef]
- Cantarel, B.L.; Coutinho, P.M.; Rancurel, C.; Bernard, T.; Lombard, V.; Henrissat, B. The Carbohydrate-Active EnZymes database (CAZy): An expert resource for Glycogenomics. Nucleic Acids Res. 2008, 37, D233–D238. [Google Scholar] [CrossRef]
- Zhang, B.; Horvath, S. A general framework for weighted gene co-expression network analysis. Stat. Appl. Genet. Mol. Biol. 2005, 4. [Google Scholar] [CrossRef] [PubMed]
- Langfelder, P.; Horvath, S. WGCNA: An R package for weighted correlation network analysis. BMC Bioinform. 2008, 9, 559. [Google Scholar] [CrossRef] [PubMed]
- Shannon, P.; Markiel, A.; Ozier, O.; Baliga, N.S.; Wang, J.T.; Ramage, D.; Amin, N.; Schwikowski, B.; Ideker, T. Cytoscape: A software environment for integrated models of biomolecular interaction networks. Genome Res. 2003, 13, 2498–2504. [Google Scholar] [CrossRef]
- Wang, Y.; Hao, X.; Lu, Q.; Wang, L.; Qian, W.; Li, N.; Ding, C.; Wang, X.; Yang, Y. Transcriptional analysis and histochemistry reveal that hypersensitive cell death and H2O2 have crucial roles in the resistance of tea plant (Camellia sinensis (L.) O. Kuntze) to anthracnose. Hortic. Res. 2018, 5, 18. [Google Scholar] [CrossRef]
- Li, B.; Dewey, C.N. RSEM: Accurate transcript quantification from RNA-Seq data with or without a reference genome. BMC Bioinform. 2011, 12, 323. [Google Scholar] [CrossRef]
- Love, M.I.; Huber, W.; Anders, S. Moderated estimation of fold change and dispersion for RNA-seq data with DESeq2. Genome Biol. 2014, 15, 550. [Google Scholar] [CrossRef] [PubMed]
- Ruytinx, J.; Craciun, A.R.; Verstraelen, K.; Vangronsveld, J.; Colpaert, J.V.; Verbruggen, N. Transcriptome analysis by cDNA-AFLP of Suillus luteus Cd-tolerant and Cd-sensitive isolates. Mycorrhiza 2011, 21, 145–154. [Google Scholar] [CrossRef] [PubMed]
- Livak, K.J.; Schmittgen, T.D. Analysis of relative gene expression data using real-time quantitative PCR and the 2−ΔΔCT method. Methods 2001, 25, 402–408. [Google Scholar] [CrossRef] [PubMed]
- Gafur, A.; Schützendübel, A.; Langenfeld-Heyser, R.; Fritz, E.; Polle, A. Compatible and Incompetent Paxillus involutus Isolates for Ectomycorrhiza Formationin vitrowith Poplar (Populus×canescens) Differ in H2O2Production. Plant Biol. 2004, 6, 91–99. [Google Scholar] [CrossRef] [PubMed]
- Langenfeld-Heyser, R.; Gao, J.; Ducic, T.; Tachd, P.; Lu, C.; Fritz, E.; Gafur, A.; Polle, A. Paxillus involutus mycorrhiza attenuate NaCl-stress responses in the salt-sensitive hybrid poplar Populus×canescens. Mycorrhiza 2007, 17, 121–131. [Google Scholar] [CrossRef]
- Zhang, H.; Li, J.; Chen, S.-L.; Lu, C.-F.; Wang, R.-G.; Dai, S.-X.; Zhu, H.-J.; Zhang, Y.-X.; Shi, Y.; Wang, M.-J. Effect of NaCl on growth and ion relations in two salt-tolerant strains of Paxillus involutus. For. Stud. China 2008, 10, 95–100. [Google Scholar] [CrossRef]
- Li, J.; Bao, S.; Zhang, Y.; Ma, X.; Mishra-Knyrim, M.; Sun, J.; Sa, G.; Shen, X.; Polle, A.; Chen, S. Paxillus involutus strains MAJ and NAU mediate K+/Na+ homeostasis in ectomycorrhizal Populus × canescens under sodium chloride stress. Plant Physiol. 2012, 159, 1771–1786. [Google Scholar] [CrossRef]
- Ma, Y.; He, J.; Ma, C.; Luo, J.I.E.; Li, H.; Liu, T.; Polle, A.; Peng, C.; Luo, Z.-B. Ectomycorrhizas with Paxillus involutus enhance cadmium uptake and tolerance in Populus × canescens. Plant Cell Environ. 2014, 37, 627–642. [Google Scholar] [CrossRef]
- Ali, A.; Ghani, M.; Ding, H.; Fan, Y.; Cheng, Z.; Iqbal, M. Co-amended synergistic interactions between arbuscular mycorrhizal fungi and the organic substrate-induced cucumber yield and fruit quality associated with the regulation of the am-fungal community structure under anthropogenic cultivated soil. Int. J. Mol. Sci. 2019, 20, 1539. [Google Scholar] [CrossRef]
- Siddiqui, Z.A.; Akhtar, M.S. Synergistic effects of antagonistic fungi and a plant growth promoting rhizobacterium, an arbuscular mycorrhizal fungus, or composted cow manure on populations of Meloidogyne incognita and growth of tomato. Biocontrol Sci. Technol. 2008, 18, 279–290. [Google Scholar] [CrossRef]
- Schmidt, C.S.; Mrnka, L.; Frantík, T.; Motyka, V.; Dobrev, P.I.; Vosátka, M. Combined effects of fungal inoculants and the cytokinin-like growth regulator thidiazuron on growth, phytohormone contents and endophytic root fungi in Miscanthus × giganteus. Plant Physiol. Biochem. 2017, 120, 120–131. [Google Scholar] [CrossRef]
- Xiao, Y.; Zhao, Z.; Chen, L.; Li, Y. Arbuscular mycorrhizal fungi and organic manure have synergistic effects on Trifolium repens in Cd-contaminated sterilized soil but not in natural soil. Appl. Soil Ecol. 2020, 149, 103485. [Google Scholar] [CrossRef]
- Lilleskov, E.A.; Bruns, T.D. Root colonization dynamics of two ectomycorrhizal fungi of contrasting life history strategies are mediated by addition of organic nutrient patches. New Phytol. 2003, 159, 141–151. [Google Scholar] [CrossRef] [PubMed]
- Lofgren, L.A.; Nguyen, N.H.; Vilgalys, R.; Ruytinx, J.; Liao, H.L.; Branco, S.; Kuo, A.; LaButti, K.; Lipzen, A.; Andreopoulos, W. Comparative genomics reveals dynamic genome evolution in host specialist ectomycorrhizal fungi. New Phytol. 2021, 230, 774–792. [Google Scholar] [CrossRef] [PubMed]
- Gullner, G.; Komives, T.; Király, L.; Schröder, P. Glutathione S-transferase enzymes in plant-pathogen interactions. Front. Plant Sci. 2018, 9, 1836. [Google Scholar] [CrossRef]
- Trivedi, P.K.; Shen, M.; Zhao, D.-K.; Qiao, Q.; Liu, L.; Wang, J.-L.; Cao, G.-H.; Li, T.; Zhao, Z.-W. Identification of glutathione S-transferase (GST) genes from a dark septate endophytic fungus (Exophiala pisciphila) and their expression patterns under varied metals stress. PLoS ONE 2015, 10, e0123418. [Google Scholar] [CrossRef]
- De Freitas Pereira, M.; Pavlovic, I.; Hummel, I.; Bogeat-Triboulot, M.-B.; Priault, P.; Cohen, D.; Kohler, A.; Nowak, O.; Jolivet, Y.; Veneault-Fourrey, C. Impact of abiotic stresses on ectomycorrhizal symbiosis and role of ectomycorrhization on tree responses. In Proceedings of the 23rd International Plant Growth Substances Association (IPGSA) Conference, Paris, France, 25–29 June 2019. 1p; ffhal-03139796f. [Google Scholar]
- Basso, V.; Kohler, A.; Miyauchi, S.; Singan, V.; Guinet, F.; Šimura, J.; Novák, O.; Barry, K.W.; Amirebrahimi, M.; Block, J. An ectomycorrhizal fungus alters sensitivity to jasmonate, salicylate, gibberellin, and ethylene in host roots. Plant Cell Environ. 2020, 43, 1047–1068. [Google Scholar] [CrossRef]
- Plett, K.L.; Kohler, A.; Lebel, T.; Singan, V.R.; Bauer, D.; He, G.; Ng, V.; Grigoriev, I.V.; Martin, F.; Plett, J.M. Intra-species genetic variability drives carbon metabolism and symbiotic host interactions in the ectomycorrhizal fungus Pisolithus microcarpus. Environ. Microbiol. 2021, 23, 2004–2020. [Google Scholar] [CrossRef]
- Campos, C.; Nobre, T.; Goss, M.J.; Faria, J.; Barrulas, P.; Carvalho, M. Transcriptome Analysis of Wheat Roots Reveals a Differential Regulation of Stress Responses Related to Arbuscular Mycorrhizal Fungi and Soil Disturbance. Biology 2019, 8, 93. [Google Scholar] [CrossRef] [PubMed]
- Ren, C.G.; Kong, C.C.; Yan, K.; Xie, Z.H. Transcriptome analysis reveals the impact of arbuscular mycorrhizal symbiosis on Sesbania cannabina expose to high salinity. Sci. Rep. 2019, 9, 2780. [Google Scholar] [CrossRef]
- Nguyen, H.; Rineau, F.; Vangronsveld, J.; Cuypers, A.; Colpaert, J.V.; Ruytinx, J. A novel, highly conserved metallothionein family in basidiomycete fungi and characterization of two representative SlMTa and SlMTb genes in the ectomycorrhizal fungus Suillus luteus. Environ. Microbiol. 2017, 19, 2577–2587. [Google Scholar] [CrossRef] [PubMed]
- Liu, H.; Chen, H.; Ding, G.; Li, K.; Wang, Y. Proteomic Insight into the Symbiotic Relationship of Pinus massoniana Lamb and Suillus luteus towards Developing Al-Stress Resistance. Life 2021, 11, 177. [Google Scholar] [CrossRef] [PubMed]
- Qi, J.; Yin, D. Effects of Suillus luteus on the Growth, Photosynthesis, Stomata, and Root System of Pinus tabulaeformis Under Drought Stress. J. Plant Growth Regul. 2023, 42, 3486–3497. [Google Scholar] [CrossRef]







| Media Types | Treatment Groups | Sample Groups | Sample Description |
|---|---|---|---|
| High nutrition | High nutrient control plant group (HCp) | HCpS | Shoots |
| HCpR | Roots | ||
| High nutrient control fungal group (HCf) | HCfM | mycelium | |
| High nutrient inoculation group (HIn) | HInM | mycelium | |
| HInRM | Roots associated with mycelium | ||
| HInS | Shoots | ||
| Low nutrition | Low nutrient control plant group (LCp) | LCpS | Shoots |
| LCpR | Roots | ||
| Low nutrient control fungal group (LCf) | LCfM | mycelium | |
| Low nutrient inoculation group (LIn) | LInM | mycelium | |
| LInRM | Roots associated with mycelium | ||
| LInS | Shoots | ||
| Strain LS88 | SL | SLM | Mycelium used for transcriptome analysis |
| Strain LS88 | SL | SLG | Mycelium used for genome analysis |
| Gene Id | LInM vs. LInRM | HInM vs. HInRM | HCfM vs. HInM |
|---|---|---|---|
| evm.TU.Scaffold161.2 (ScaffoldA) | Upregulated * | Upregulated * | Upregulated |
| evm.TU.Scaffold2140.1 (ScaffoldB) | Upregulated * | Upregulated * | Downregulated |
| evm.TU.Scaffold1771.2 (ScaffoldC) | Upregulated * | Upregulated * | Upregulated |
| evm.TU.Scaffold330.4 (ScaffoldD) | Upregulated * | Upregulated * | Upregulated * |
Disclaimer/Publisher’s Note: The statements, opinions and data contained in all publications are solely those of the individual author(s) and contributor(s) and not of MDPI and/or the editor(s). MDPI and/or the editor(s) disclaim responsibility for any injury to people or property resulting from any ideas, methods, instructions or products referred to in the content. |
© 2024 by the authors. Licensee MDPI, Basel, Switzerland. This article is an open access article distributed under the terms and conditions of the Creative Commons Attribution (CC BY) license (https://creativecommons.org/licenses/by/4.0/).
Share and Cite
Pan, X.; Liang, J.; Zhang, J.; Zhao, Y.; Chen, M. Differential Strategies of Ectomycorrhizal Development between Suillus luteus and Pinus massoniana in Response to Nutrient Changes. J. Fungi 2024, 10, 587. https://doi.org/10.3390/jof10080587
Pan X, Liang J, Zhang J, Zhao Y, Chen M. Differential Strategies of Ectomycorrhizal Development between Suillus luteus and Pinus massoniana in Response to Nutrient Changes. Journal of Fungi. 2024; 10(8):587. https://doi.org/10.3390/jof10080587
Chicago/Turabian StylePan, Xueyu, Junfeng Liang, Jinhua Zhang, Yan Zhao, and Mingjie Chen. 2024. "Differential Strategies of Ectomycorrhizal Development between Suillus luteus and Pinus massoniana in Response to Nutrient Changes" Journal of Fungi 10, no. 8: 587. https://doi.org/10.3390/jof10080587
APA StylePan, X., Liang, J., Zhang, J., Zhao, Y., & Chen, M. (2024). Differential Strategies of Ectomycorrhizal Development between Suillus luteus and Pinus massoniana in Response to Nutrient Changes. Journal of Fungi, 10(8), 587. https://doi.org/10.3390/jof10080587

