The Forkhead Box Gene, MaSep1, Negatively Regulates UV- and Thermo-Tolerances and Is Required for Microcycle Conidiation in Metarhizium acridum
Abstract
1. Introduction
2. Materials and Methods
2.1. Strains and Cultivations
2.2. Bioinformatic Analyses
2.3. Gene Disruption and Complementation
2.4. Conidial Germination and Conidiation Capacity Assays
2.5. Stress Tolerance Assays
2.6. DNA Damage and Repair
2.7. Pathogenicity Assays
2.8. qRT-PCR and RNA-Seq
2.9. Data Analyses
3. Results
3.1. Features of MaSep1
3.2. Deletion of MaSep1 Affected Conidial Germination and Conidial Production, but Not Virulence
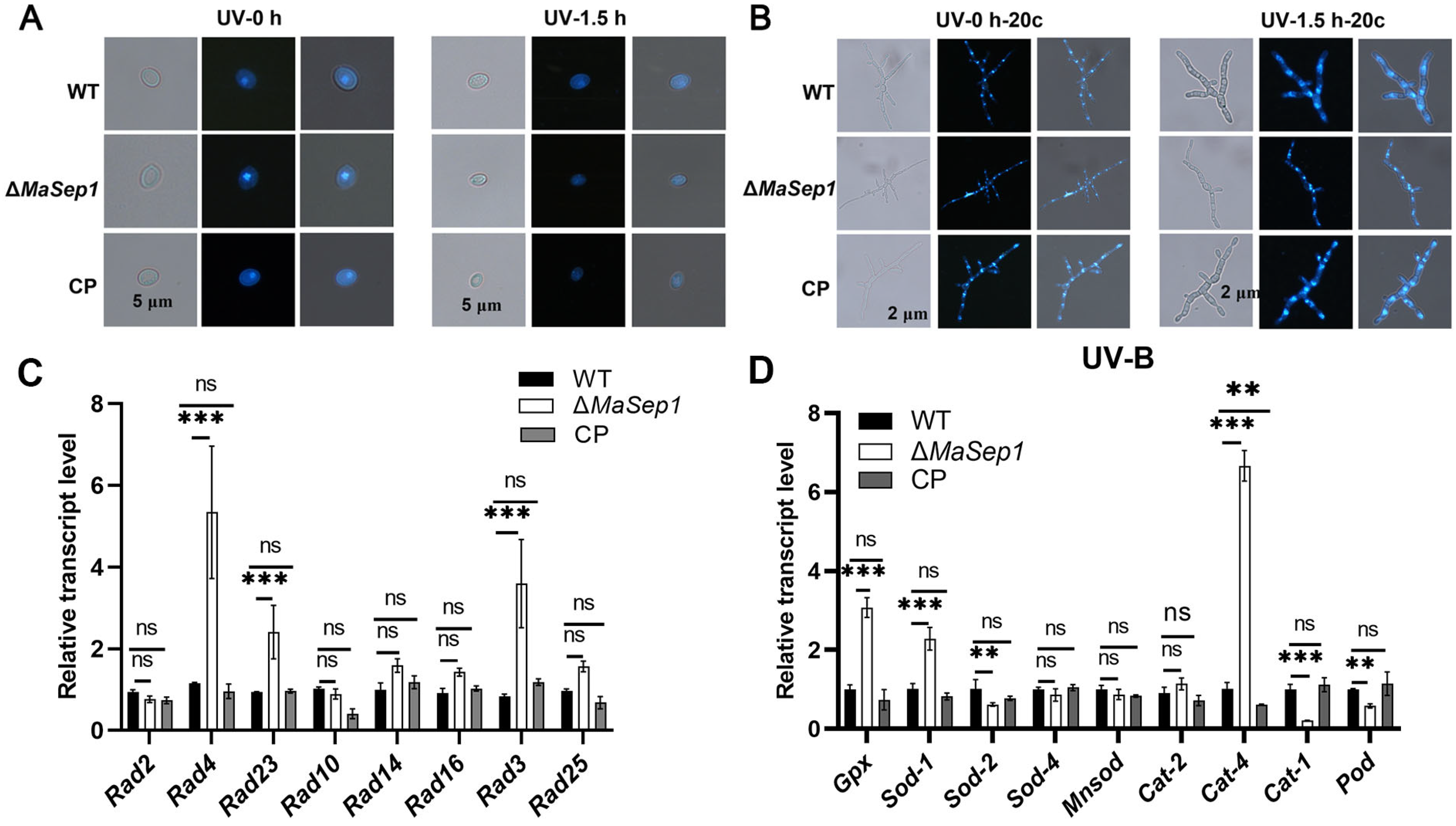
3.3. Deletion of MaSep1 Affects Multiple Stress Tolerances in M. acridum
3.4. MaSep1 Is Required for Microcycle Conidiation of M. acridum
3.5. Identification of the DEGs Regulated by MaSep1 Using RNA-Seq
4. Discussion
Supplementary Materials
Author Contributions
Funding
Institutional Review Board Statement
Informed Consent Statement
Data Availability Statement
Conflicts of Interest
References
- Li, J.; Xie, J.; Zeng, D.; Xia, Y.; Peng, G. Effective control of Frankliniella occidentalis by Metarhizium anisopliae CQMa421 under field conditions. J. Pest Sci. 2020, 94, 111–117. [Google Scholar] [CrossRef]
- Peng, G.; Xie, J.; Guo, R.; Keyhani, N.O.; Zeng, D.; Yang, P.; Xia, Y. Long-term field evaluation and large-scale application of a Metarhizium anisopliae strain for controlling major rice pests. J. Pest Sci. 2021, 94, 969–980. [Google Scholar] [CrossRef]
- Lomer, C.J.; Bateman, R.P.; Johnson, D.L.; Langewald, J.; Thomas, M. Biological control of locusts and grasshoppers. Annu. Rev. Èntomol. 2001, 46, 667–702. [Google Scholar] [CrossRef]
- Peng, G.; Wang, Z.; Yin, Y.; Zeng, D.; Xia, Y. Field trials of Metarhizium anisopliae var. acridum (Ascomycota: Hypocreales) against oriental migratory locusts, Locusta migratoria manilensis (Meyen) in Northern China. Crop. Prot. 2008, 27, 1244–1250. [Google Scholar] [CrossRef]
- Mascarin, G.M.; Jaronski, S.T. The production and uses of Beauveria bassiana as a microbial insecticide. World J. Microbiol. Biotechnol. 2016, 32, 177. [Google Scholar] [CrossRef]
- Muñiz-Paredes, F.; Miranda-Hernández, F.; Loera, O. Production of conidia by entomopathogenic fungi: From inoculants to final quality tests. World J. Microbiol. Biotechnol. 2017, 33, 57. [Google Scholar] [CrossRef]
- Faria, M.R.D.; Wraight, S.P. Mycoinsecticides and mycoacaricides: A comprehensive list with worldwide coverage and international classification of formulation types. Biol. Control 2007, 43, 237–256. [Google Scholar] [CrossRef]
- Weber, F.J.; Oostra, J.; Tramper, J.; Rinzema, A. Validation of a model for process development and scale-up of packed-bed solid-state bioreactors. Biotechnol. Bioeng. 2002, 77, 381–393. [Google Scholar] [CrossRef]
- Park, H.-S.; Yu, J.-H. Genetic control of asexual sporulation in filamentous fungi. Curr. Opin. Microbiol. 2012, 15, 669–677. [Google Scholar] [CrossRef]
- Anderson, J.G.; Smith, J.E. The Production of conidiophores and conidia by newly germinated conidia of Aspergillus niger (Microcycle Conidiation). J. Gen. Microbiol. 1971, 69, 185–197. [Google Scholar] [CrossRef]
- van Heerden, A.; Mouton, M.; Postma, F.; van Wyk, P.W.J.; Lerm, B.; Van Zyl, W.H.; Borstlap, C.J.; Botha, A. The microcyclic conidial stage of Coniochaeta pulveracea and its effect on selected biological interactions. Folia Microbiol. 2016, 61, 319–328. [Google Scholar] [CrossRef] [PubMed]
- Zhang, S.Z.; Peng, G.X.; Xia, Y.X. Microcycle conidiation and the conidial properties in the entomopathogenic fungus Metarhizium acridum on agar medium. Biocontrol Sci. Technol. 2010, 20, 809–819. [Google Scholar] [CrossRef]
- Wang, Z.; Jin, K.; Xia, Y. Transcriptional analysis of the conidiation pattern shift of the entomopathogenic fungus Metarhizium acridum in response to different nutrients. BMC Genom. 2016, 17, 586. [Google Scholar] [CrossRef] [PubMed]
- Li, C.; Xia, Y.; Jin, K. The C2H2 zinc finger protein mancp1 contributes to conidiation through governing the nitrate assimilation pathway in the entomopathogenic fungus Metarhizium acridum. J. Fungi 2022, 8, 942. [Google Scholar] [CrossRef] [PubMed]
- Li, C.C.; Zhang, Q.P.; Xia, Y.X.; Jin, K. MaAreB, a GATA transcription Factor, is involved in nitrogen source utilization, stress tolerances and virulence in Metarhizium acridum. J. Fungi 2021, 7, 512. [Google Scholar] [CrossRef] [PubMed]
- Li, J.; Su, X.; Cao, Y.; Xia, Y. Dipeptidase PEPDA is required for the conidiation pattern shift in Metarhizium acridum. Appl. Environ. Microbiol. 2021, 87, e0090821. [Google Scholar] [CrossRef] [PubMed]
- Song, D.; Shi, Y.; Ji, H.; Xia, Y.; Peng, G. The MaCreA gene regulates normal conidiation and microcycle conidiation in Me-tarhizium acridum. Front. Microbiol. 2019, 10, 1946. [Google Scholar] [CrossRef] [PubMed]
- Song, D.; Cao, Y.; Xia, Y. Transcription Factor MaMsn2 regulates conidiation pattern shift under the control of MaH1 through homeobox domain in Metarhizium acridum. J. Fungi 2021, 7, 840. [Google Scholar] [CrossRef] [PubMed]
- Su, X.; Jiao, R.; Liu, Z.; Xia, Y.; Cao, Y. Functional and characteristic analysis of an appressorium-specific promoter PMagas1 in Metarhizium acridum. J. Invertebr. Pathol. 2021, 182, 107565. [Google Scholar] [CrossRef]
- Su, X.; Liu, H.; Xia, Y.; Cao, Y. Transcription factor Mavib-1 negatively regulates conidiation by affecting utilization of carbon and nitrogen source in Metarhizium acridum. J. Fungi 2022, 8, 594. [Google Scholar] [CrossRef]
- Wen, Z.Q.; Fan, Y.; Xia, Y.X.; Jin, K. MaOpy2, a transmembrane protein, is involved in stress tolerances and pathogenicity and negatively regulates conidial yield by shifting the conidiation pattern in Metarhizium acridum. J. Fungi 2022, 8, 587. [Google Scholar] [CrossRef] [PubMed]
- Zhang, J.; Wang, Z.L.; Keyhani, N.O.; Peng, G.X.; Jin, K.; Xia, Y.X. The protein phosphatase gene MaPpt1 acts as a pro-grammer of microcycle conidiation and a negative regulator of UV-B tolerance in Metarhizium acridum. Appl. Microbiol. Bio-Technol. 2019, 103, 1351–1362. [Google Scholar] [CrossRef] [PubMed]
- Song, D.; Cao, Y.; Xia, Y. MaNsdD regulates conidiation negatively by inhibiting the AbaA expression required for normal conidiation in Metarhizium acridum. Environ. Microbiol. 2022, 24, 2951–2961. [Google Scholar] [CrossRef] [PubMed]
- Roncero, C.; Sánchez, Y. Cell separation and the maintenance of cell integrity during cytokinesis in yeast: The assembly of a septum. Yeast 2010, 27, 521–530. [Google Scholar] [CrossRef] [PubMed]
- Ribar, B.; Banrevi, A.; Sipiczki, M. sep1+ encodes a transcription-factor homologue of the HNF-3/forkhead DNA-binding-domain family in Schizosaccharomyces pombe. Gene 1997, 202, 1–5. [Google Scholar] [CrossRef]
- Ribár, B.; Grallert, A.; Oláh, E.; Szállási, Z. Deletion of the sep1+ forkhead transcription factor homologue is not lethal but causes hyphal growth in Schizosaccharomyces pombe. Biochem. Biophys. Res. Commun. 1999, 263, 465–474. [Google Scholar] [CrossRef] [PubMed]
- Suárez, M.B.; Alonso-Nuñez, M.L.; del Rey, F.; McInerny, C.J.; de Aldana, C.R.V. Regulation of Ace2-dependent genes requires components of the PBF complex in Schizosaccharomyces pombe. Cell Cycle 2015, 14, 3124–3137. [Google Scholar] [CrossRef] [PubMed]
- Voth, W.P.; Yu, Y.; Takahata, S.; Kretschmann, K.L.; Lieb, J.D.; Parker, R.L.; Milash, B.; Stillman, D.J. Forkhead proteins control the outcome of transcription factor binding by antiactivation. EMBO J. 2007, 26, 4324–4334. [Google Scholar] [CrossRef] [PubMed]
- Bähler, J. A Transcriptional pathway for cell separation in fission yeast. Cell Cycle 2005, 4, 39–41. [Google Scholar] [CrossRef][Green Version]
- Kaestner, K.H.; Knöchel, W.; Martínez, D.E. Unified nomenclature for the winged helix/forkhead transcription factors. Genes Dev. 2000, 14, 142–146. [Google Scholar] [CrossRef]
- Park, J.; Kong, S.; Kim, S.; Kang, S.; Lee, Y.-H. Roles of forkhead-box transcription factors in controlling development, pathogenicity, and stress response in Magnaporthe oryzae. Plant Pathol. J. 2014, 30, 136–150. [Google Scholar] [CrossRef] [PubMed]
- Bensen, E.S.; Filler, S.G.; Berman, J. A forkhead transcription factor is important for true hyphal as well as yeast morphogenesis in Candida albicans. Eukaryot. Cell 2002, 1, 787–798. [Google Scholar] [CrossRef] [PubMed]
- Jang, S.-Y.; Son, Y.-E.; Oh, D.-S.; Han, K.-H.; Yu, J.-H.; Park, H.-S. The Forkhead gene fkhB is necessary for proper development in Aspergillus nidulans. J. Microbiol. Biotechnol. 2023, 33, 1420–1427. [Google Scholar] [CrossRef] [PubMed]
- Zou, Y.; Li, C.; Wang, S.; Xia, Y.; Jin, K. MaCts1, an endochitinase, is involved in conidial germination, conidial yield, stress tolerances and microcycle conidiation in Metarhizium acridum. Biology 2022, 11, 1730. [Google Scholar] [CrossRef] [PubMed]
- Jin, K.; Ming, Y.; Xia, Y.X. MaHog1, a Hog1-type mitogen-activated protein kinase gene, contributes to stress tolerance and virulence of the entomopathogenic fungus Metarhizium acridum. Microbiology 2012, 158, 2987–2996. [Google Scholar] [CrossRef] [PubMed]
- Du, Y.; Jin, K.; Xia, Y. Involvement of MaSom1, a downstream transcriptional factor of cAMP/PKA pathway, in conidial yield, stress tolerances, and virulence in Metarhizium acridum. Appl. Microbiol. Biotechnol. 2018, 102, 5611–5623. [Google Scholar] [CrossRef] [PubMed]
- He, M.; Xia, Y. Construction and analysis of a normalized cDNA library from Metarhizium anisopliae var. acridum germinating and differentiating on Locusta migratoria wings. FEMS Microbiol. Lett. 2009, 291, 127–135. [Google Scholar] [PubMed]
- Ma, Q.; Jin, K.; Peng, G.; Xia, Y. An ENA ATPase, MaENA1, of Metarhizium acridum influences the Na + -, thermo- and UV-tolerances of conidia and is involved in multiple mechanisms of stress tolerance. Fungal Genet. Biol. 2015, 83, 68–77. [Google Scholar] [CrossRef] [PubMed]
- Zhang, M.; Wei, Q.; Xia, Y.; Jin, K. MaPacC, a pH-responsive transcription factor, negatively regulates thermotolerance and contributes to conidiation and virulence in Metarhizium acridum. Curr. Genet. 2019, 66, 397–408. [Google Scholar] [CrossRef]
- Livak, K.J.; Schmittgen, T.D. Analysis of relative gene expression data using real-time quantitative PCR and the 2−ΔΔCT method. Methods 2001, 25, 402–408. [Google Scholar] [CrossRef]
- Li, R.; Li, Y.; Kristiansen, K.; Wang, J. SOAP: Short oligonucleotide alignment program. Bioinformatics 2008, 24, 713–714. [Google Scholar] [CrossRef]
- Kim, D.; Langmead, B.; Salzberg, S.L. HISAT: A fast spliced aligner with low memory requirements. Nat. Methods 2015, 12, 357–360. [Google Scholar] [CrossRef]
- Li, B.; Dewey, C.N. RSEM: Accurate transcript quantification from RNA-Seq data with or without a reference genome. BMC Bioinform. 2011, 12, 323. [Google Scholar] [CrossRef] [PubMed]
- Ortiz-Urquiza, A.; Luo, Z.; Keyhani, N.O. Improving mycoinsecticides for insect biological control. Appl. Microbiol. Biotechnol. 2015, 99, 1057–1068. [Google Scholar] [CrossRef] [PubMed]
- Gow, N.A.R.; Latge, J.-P.; Munro, C.A. The fungal cell wall: Structure, biosynthesis, and function. Microbiol. Spectr. 2017, 5, 28513415. [Google Scholar] [CrossRef]
- Ortiz-Ramírez, J.A.; Cuéllar-Cruz, M.; López-Romero, E. Cell compensatory responses of fungi to damage of the cell wall induced by Calcofluor White and Congo Red with emphasis on Sporothrix schenckii and Sporothrix globosa. A review. Front. Cell. Infect. Microbiol. 2022, 12, 976924. [Google Scholar] [CrossRef] [PubMed]
- Chatterjee, N.; Walker, G.C. Mechanisms of DNA damage, repair, and mutagenesis. Environ. Mol. Mutagen. 2017, 58, 235–263. [Google Scholar] [CrossRef]
- Qiu, H.; Park, E.; Prakash, L.; Prakash, S. The Saccharomyces cerevisiae DNA repair gene RAD25 is required for transcription by RNA polymerase II. Genes Dev. 1993, 7, 2161–2171. [Google Scholar] [CrossRef][Green Version]
- Zhang, Y.L.; Peng, H.; Zhang, K.; Ying, S.H.; Feng, M.G. Divergent roles of Rad4 and Rad23 homologs in Metarhizium rob-ertsii’s resistance to solar ultraviolet damage. Appl. Environ. Microbiol. 2023, 89, e0099423. [Google Scholar] [CrossRef]
- Sottile, M.L.; Nadin, S.B. Heat shock proteins and DNA repair mechanisms: An updated overview. Cell Stress Chaperon 2018, 23, 303–315. [Google Scholar] [CrossRef]
- Plesofsky-Vig, N.; Brambl, R. Heat shock response of Neurospora crassa: Protein synthesis and induced thermotolerance. J. Bacteriol. 1985, 162, 1083–1091. [Google Scholar] [CrossRef] [PubMed]
- Angelidis, C.E.; Lazaridis, I.; Pagoulatos, G.N. Constitutive expression of heat-shock protein 70 in mammalian cells confers thermoresistance. Eur. J. Biochem. 1991, 199, 35–39. [Google Scholar] [CrossRef] [PubMed]
- Vanhaelewyn, L.; Van Der Straeten, D.; De Coninck, B.; Vandenbussche, F. Ultraviolet radiation from a plant perspective: The plant-microorganism context. Front. Plant Sci. 2020, 11, 597642. [Google Scholar] [CrossRef] [PubMed]
- Zhang, Z.; Chen, Y.; Li, B.; Chen, T.; Tian, S. Reactive oxygen species: A generalist in regulating development and pathogenicity of phytopathogenic fungi. Comput. Struct. Biotechnol. J. 2020, 18, 3344–3349. [Google Scholar] [CrossRef] [PubMed]
- Lennicke, C.; Cochemé, H.M. Redox metabolism: ROS as specific molecular regulators of cell signaling and function. Mol. Cell 2021, 81, 3691–3707. [Google Scholar] [CrossRef] [PubMed]
- Grallert, A.; Grallert, B.; Ribar, B.; Sipiczki, M. Coordination of initiation of nuclear division and initiation of cell division in Schizosaccharomyces pombe: Genetic interactions of mutations. J. Bacteriol. 1998, 180, 892–900. [Google Scholar] [CrossRef] [PubMed]
- Buck, V.; Ng, S.S.; Ruiz-Garcia, A.B.; Papadopoulou, K.; Bhatti, S.; Samuel, J.M.; Anderson, M.; Millar, J.B.A.; McInerny, C.J. Fkh2p and Sep1p regulate mitotic gene transcription in fission yeast. J. Cell Sci. 2004, 117, 5623–5632. [Google Scholar] [CrossRef] [PubMed]
- Sevim, A.; Donzelli, B.G.G.; Wu, D.; Demirbag, Z.; Gibson, D.M.; Turgeon, B.G. Hydrophobin genes of the entomopathogenic fungus, Metarhizium brunneum, are differentially expressed and corresponding mutants are decreased in virulence. Curr. Genet. 2012, 58, 79–92. [Google Scholar] [CrossRef]
- Liu, L.; Yan, Y.; Huang, J.; Hsiang, T.; Wei, Y.; Li, Y.; Gao, J.; Zheng, L. A novel MFS transporter gene ChMfs1 is important for hyphal morphology, conidiation, and pathogenicity in Colletotrichum higginsianum. Front. Microbiol. 2017, 8, 1953. [Google Scholar] [CrossRef]
- Free, S. Fungal cell wall organization and biosynthesis. Adv. Genet. 2013, 81, 33–82. [Google Scholar]
- Qin, Z.; Xiao, Y.; Yang, X.; Mesters, J.R.; Yang, S.; Jiang, Z. A unique GCN5-related glucosamine N-acetyltransferase region exist in the fungal multi-domain glycoside hydrolase family 3 β-N-acetylglucosaminidase. Sci. Rep. 2015, 5, 18292. [Google Scholar] [CrossRef] [PubMed]
- Sethi, K.; Palani, S.; Cortés, J.C.G.; Sato, M.; Sevugan, M.; Ramos, M.; Vijaykumar, S.; Osumi, M.; Naqvi, N.I.; Ribas, J.C.; et al. A new membrane protein Sbg1 links the contractile ring apparatus and septum synthesis machinery in fission yeast. PLoS Genet. 2016, 12, e1006383. [Google Scholar] [CrossRef] [PubMed]
- Zhao, J.; Shi, D.; Yang, S.; Lin, H.; Chen, H. Identification of an intracellular β-glucosidase in Aspergillus niger with transglycosylation activity. Appl. Microbiol. Biotechnol. 2020, 104, 8367–8380. [Google Scholar] [CrossRef] [PubMed]
- Tamano, K.; Satoh, Y.; Ishii, T.; Terabayashi, Y.; Ohtaki, S.; Sano, M.; Takahashi, T.; Koyama, Y.; Mizutani, O.; Abe, K.; et al. The beta-1,3-exoglucanase gene exgA (exg1) of Aspergillus oryzae is required to catabolize extracellular glucan, and is induced in growth on a solid surface. Biosci. Biotechnol. Biochem. 2007, 71, 926–934. [Google Scholar] [CrossRef] [PubMed]
- Hou, S.; Chen, G.; Wang, W.; Xia, L.; Wang, Z.; Lu, Y. Identification of a cell-wall peptidase (NlpC/P60) from Nocardia seriolae which induces apoptosis in fathead minnow cells. J. Fish Dis. 2020, 43, 571–581. [Google Scholar] [CrossRef] [PubMed]
- Lah, L.; Podobnik, B.; Novak, M.; Korošec, B.; Berne, S.; Vogelsang, M.; Kraševec, N.; Zupanec, N.; Stojan, J.; Bohlmann, J.; et al. The versatility of the fungal cytochrome P450 monooxygenase system is instrumental in xenobiotic detoxification. Mol. Microbiol. 2011, 81, 1374–1389. [Google Scholar] [CrossRef] [PubMed]
- Tong, S.M.; Chen, Y.; Ying, S.H.; Feng, M.G. Three DUF1996 proteins localize in vacuoles and function in fungal responses to multiple stresses and metal Ions. Sci. Rep. 2016, 6, 20566–20576. [Google Scholar] [CrossRef] [PubMed]
- Schmidt, F.; Thywißen, A.; Goldmann, M.; Cunha, C.; Cseresnyés, Z.; Schmidt, H.; Rafiq, M.; Galiani, S.; Gräler, M.H.; Chamilos, G.; et al. Flotillin-dependent membrane microdomains are required for functional phagolysosomes against fungal infections. Cell Rep. 2020, 32, 108017–108039. [Google Scholar] [CrossRef] [PubMed]
- Bailey, L.A.; Ebbole, D.J. The fluffy gene of Neurospora crassa encodes a Gal4p-type C6 zinc cluster protein required for conidial development. Genetics 1998, 148, 1813–1820. [Google Scholar] [CrossRef]
- Teichert, S.; Rutherford, J.C.; Wottawa, M.; Heitman, J.; Tudzynski, B. Impact of ammonium permeases mepA, mepB, and mepC on nitrogen-regulated secondary metabolism in Fusarium fujikuroi. Eukaryot Cell. 2008, 7, 187–201. [Google Scholar] [CrossRef]
- Semighini, C.P.; Goldman, M.H.; Goldman, G.H. Multi-copy suppression of an Aspergillus nidulans mutant sensitive to camptothecin by a putative monocarboxylate transporter. Curr. Microbiol. 2004, 49, 229–233. [Google Scholar] [CrossRef]
- Fujita, Y.; Takegawa, K. Characterization of two genes encoding putative cysteine synthase required for cysteine biosynthesis in Schizosaccharomyces pombe. J. Agric. Chem. Soc. Jpn. 2004, 68, 306–311. [Google Scholar] [CrossRef]
- Yan, Y. The screening and identification of A lysine 6-aminotransferase-producing fungi. Pharm. Biotechnol. 2007, 14, 259–263. [Google Scholar] [CrossRef]
- Iida, M.; Taira, T.; Ariga, H.; Iguchi-Ariga, S.M. Nduction of apoptosis in HeLa cells by MSSP, c-myc binding proteins. Biol. Pharm. Bull. 1997, 20, 10–15. [Google Scholar] [CrossRef] [PubMed]
- Liu, X.; Pan, X.; Chen, D.; Yin, C.; Peng, J.; Shi, W.; Qi, L.; Wang, R.; Zhao, W.; Zhang, Z.; et al. Prp19-associated splicing factor Cwf15 regulates fungal virulence and development in the rice blast fungus. Environ. Microbiol. 2021, 23, 5901–5916. [Google Scholar] [CrossRef]
- Singh, P.K.; Shrivastava, A.K.; Singh, S.; Rai, R.; Chatterjee, A.; Rai, L.C. Alr2954 of Anabaena sp. PCC 7120 with ADP-ribose pyrophosphatase activity bestows abiotic stress tolerance in Escherichia coli. Funct. Integr. Genom. 2017, 17, 39–52. [Google Scholar] [CrossRef] [PubMed]
- Yao, S.H.; Guo, Y.; Wang, Y.Z.; Zhang, D.; Xu, L.; Tang, W.H. A cytoplasmic Cu-Zn superoxide dismutase SOD1 contributes to hyphal growth and virulence of Fusarium graminearum. Fungal Genet. Biol. 2016, 91, 32–42. [Google Scholar] [CrossRef] [PubMed]
- Mingot, J.M.; Peñalva, M.A.; Fernández-Cañón, J.M. Disruption of phacA, an Aspergillus nidulans gene encoding a novel cytochrome P450 monooxygenase catalyzing phenylacetate 2-hydroxylation, results in penicillin overproduction. J. Biol. Chem. 1999, 274, 14545–14550. [Google Scholar] [CrossRef]
- Ďurišová, K.; Šimkovič, M.; Varečka, Ľ.; Kaliňák, M.; Šoltys, K.; Mosná, B.; Kryštofová, S. Functional dissection of γ-aminobutyric acid metabolism in Neurospora crassa. Gen. Physiol. Biophys. 2020, 39, 205–218. [Google Scholar] [CrossRef]
- Wang, H.; Sun, S.; Ge, W.; Zhao, L.; Hou, B.; Wang, K.; Lyu, Z.; Chen, L.; Xu, S.; Guo, J.; et al. Horizontal gene transfer of Fhb7 from fungus underlies Fusarium head blight resistance in wheat. Science 2020, 368, 1–7. [Google Scholar] [CrossRef]
- Norvienyeku, J.; Zhong, Z.; Lin, L.; Dang, X.; Chen, M.; Lin, X.; Zhang, H.; Anjago, W.M.; Lin, L.; Abdul, W.; et al. Methylmalonate-semialdehyde dehydrogenase mediated metabolite homeostasis essentially regulate conidiation, polarized germination and pathogenesis in Magnaporthe oryzae. Environ. Microbiol. 2017, 19, 4256–4277. [Google Scholar] [CrossRef] [PubMed]









Disclaimer/Publisher’s Note: The statements, opinions and data contained in all publications are solely those of the individual author(s) and contributor(s) and not of MDPI and/or the editor(s). MDPI and/or the editor(s) disclaim responsibility for any injury to people or property resulting from any ideas, methods, instructions or products referred to in the content. |
© 2024 by the authors. Licensee MDPI, Basel, Switzerland. This article is an open access article distributed under the terms and conditions of the Creative Commons Attribution (CC BY) license (https://creativecommons.org/licenses/by/4.0/).
Share and Cite
Song, T.; Li, C.; Jin, K.; Xia, Y. The Forkhead Box Gene, MaSep1, Negatively Regulates UV- and Thermo-Tolerances and Is Required for Microcycle Conidiation in Metarhizium acridum. J. Fungi 2024, 10, 544. https://doi.org/10.3390/jof10080544
Song T, Li C, Jin K, Xia Y. The Forkhead Box Gene, MaSep1, Negatively Regulates UV- and Thermo-Tolerances and Is Required for Microcycle Conidiation in Metarhizium acridum. Journal of Fungi. 2024; 10(8):544. https://doi.org/10.3390/jof10080544
Chicago/Turabian StyleSong, Tiantian, Chan Li, Kai Jin, and Yuxian Xia. 2024. "The Forkhead Box Gene, MaSep1, Negatively Regulates UV- and Thermo-Tolerances and Is Required for Microcycle Conidiation in Metarhizium acridum" Journal of Fungi 10, no. 8: 544. https://doi.org/10.3390/jof10080544
APA StyleSong, T., Li, C., Jin, K., & Xia, Y. (2024). The Forkhead Box Gene, MaSep1, Negatively Regulates UV- and Thermo-Tolerances and Is Required for Microcycle Conidiation in Metarhizium acridum. Journal of Fungi, 10(8), 544. https://doi.org/10.3390/jof10080544

