Global Analysis of microRNA-like RNAs Reveals Differential Regulation of Pathogenicity and Development in Fusarium oxysporum HS2 Causing Apple Replant Disease
Abstract
1. Introduction
2. Materials and Methods
2.1. Fungal Strains and Sample Preparation
2.2. Construction and Sequencing of sRNA Libraries
2.3. Identification of milRNAs in FoHS2
2.4. Expression Analysis of milRNAs at Three Different Growth Stages
2.5. Verification of the Expression Level of milRNAs via Stem Loop qRT-PCR
2.6. Target Gene Identification and Functional Analysis
3. Results
3.1. Small RNA Sequencing and Data Analysis
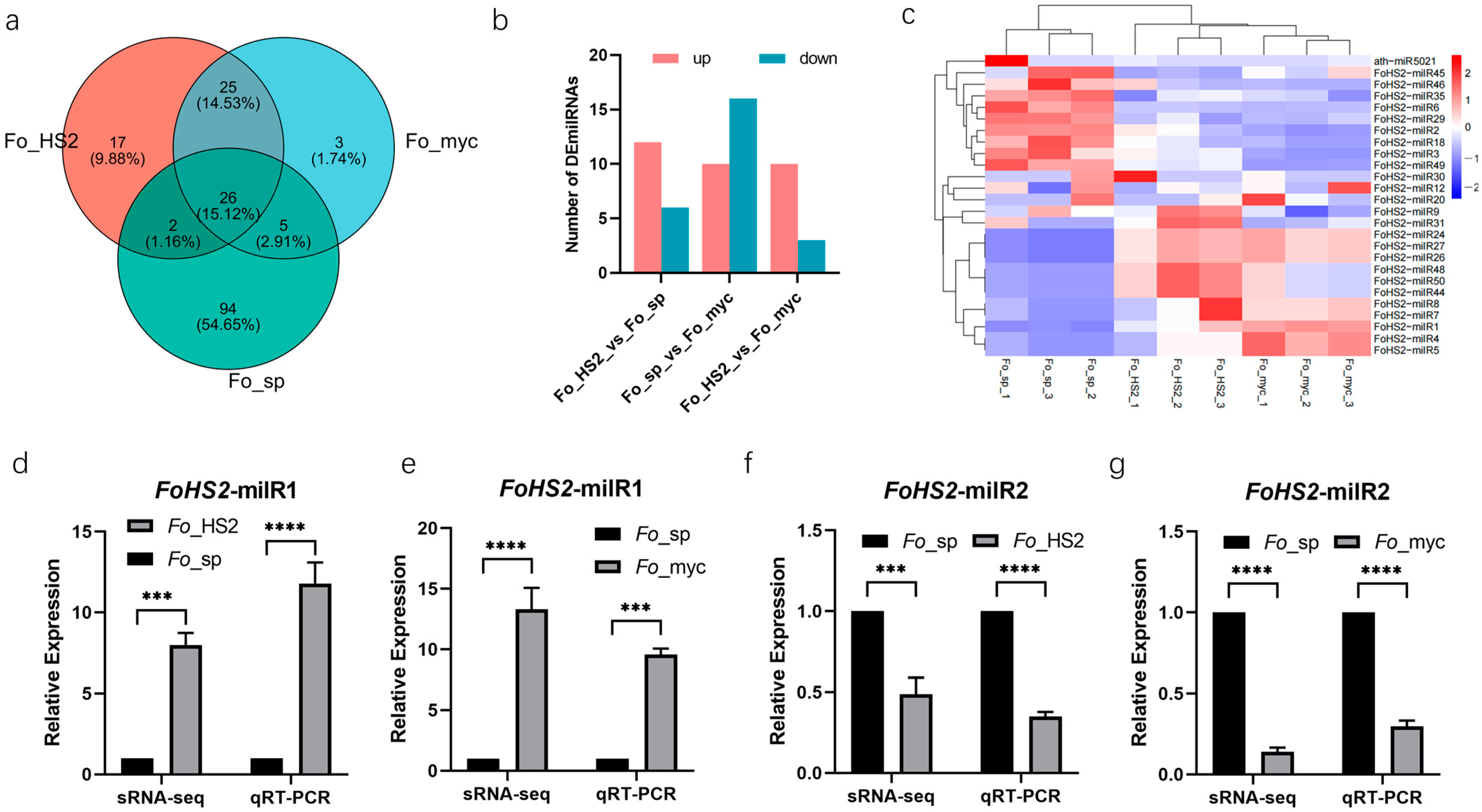
3.2. Expression Analysis of milRNAs in Three Growth Stages of FoHS2
3.3. Targets Prediction and Functional Analysis of CEmilRNAs in the Three Growth Stages of FoHS2
3.4. Targets Prediction and Functional Analysis of Stage-Specific milRNAs of FoHS2
4. Discussion
5. Conclusions
Supplementary Materials
Author Contributions
Funding
Institutional Review Board Statement
Informed Consent Statement
Data Availability Statement
Conflicts of Interest
References
- Ebert, M.S.; Sharp, P.A. Roles for microRNAs in conferring robustness to biological processes. Cell 2012, 149, 515–524. [Google Scholar] [CrossRef]
- Lee, R.C.; Feinbaum, R.L.; Ambros, V. The C. elegans heterochronic gene lin-4 encodes small RNAs with antisense complementarity to lin-14. Cell 1993, 75, 843–854. [Google Scholar] [CrossRef] [PubMed]
- Li, J.Y. Study on the Role and Mechanism of Small Molecule RNA in the Resistance of a New Banana Variety Resistant to Wilt Disease Against Infection by Foc4. Master’s Thesis, South China University of Technology, Guangzhou, China, 2021. (In Chinese). [Google Scholar]
- Zhang, T.; Zhao, Y.L.; Zhao, J.H.; Wang, S.; Jin, Y.; Chen, Z.Q.; Fang, Y.Y.; Hua, C.L.; Ding, S.W.; Guo, H.S. Cotton plants export microRNAs to inhibit virulence gene expression in a fungal pathogen. Nat. Plants 2016, 2, 16153. [Google Scholar] [CrossRef]
- Cai, Q.; Qiao, L.L.; Wang, M.; He, B.Y.; Lin, F.M.; Palmquist, J.; Huang, S.D.; Jin, H. Plants send small RNAs in extracellular vesicles to fungal pathogen to silence virulence genes. Science 2018, 360, 1126–1129. [Google Scholar] [CrossRef] [PubMed]
- Yu, X.Y. Study on the Molecular Mechanisms of Apple Ring Rot Resistance Regulated by microRNA168 and microRNA137. Ph.D. Thesis, Nanjing Agricultural University, Nanjing, China, 2020. (In Chinese). [Google Scholar]
- Lee, H.C.; Li, L.D.; Gu, W.F.; Xue, Z.H.; Crosthwaite, S.K.; Pertsemlidis, A.; Lewis, Z.A.; Freitag, M.; Selker, E.U.; Mello, C.C.; et al. Diverse pathways generate microRNA-like RNAs and Dicer-independent small interfering RNAs in fungi. Mol. Cell 2010, 38, 803–814. [Google Scholar] [CrossRef]
- Mencia, R.; Gonzalo, L.; Tossolini, I.; Manavella, P.A. Keeping up with the miRNAs: Current paradigms of the biogenesis pathway. J. Exp. Bot. 2023, 74, 2213–2227. [Google Scholar] [CrossRef] [PubMed]
- Song, X.W.; Li, Y.; Cao, X.F.; Qi, Y.J. MicroRNAs and their regulatory roles in plant-environment interactions. Annu. Rev. Plant Biol. 2019, 70, 489–525. [Google Scholar] [CrossRef]
- Zhou, J.H.; Fu, Y.P.; Xie, J.T.; Li, B.; Jiang, D.H.; Li, G.Q.; Cheng, J.S. Identification of microRNA-like RNAs in a plant pathogenic fungus Sclerotinia sclerotiorum by high-throughput sequencing. Mol. Genet. Genom. 2012, 287, 275–282. [Google Scholar] [CrossRef] [PubMed]
- Kang, K.; Zhong, J.S.; Jiang, L.; Liu, G.; Gou, C.Y.; Wu, Q.; Wang, Y.; Luo, J.; Gou, D.M. Identification of microRNA-Like RNAs in the filamentous fungus Trichoderma reesei by solexa sequencing. PLoS ONE 2013, 8, 76281–76288. [Google Scholar] [CrossRef]
- Liu, T.; Hu, J.; Zuo, Y.H.; Jin, Y.Z.; Hou, J.M. Identification of microRNA-like RNAs from Curvularia lunata associated with maize leaf spot by bioinformation analysis and deep sequencing. Mol. Genet. Genom. 2016, 291, 587–596. [Google Scholar] [CrossRef]
- Wang, L.L.; Xu, X.Y.; Yang, J.; Chen, L.H.; Liu, B.; Liu, T.; Jin, Q. Integrated microRNA and mRNA analysis in the pathogenic filamentous fungus Trichophyton rubrum. BMC Genom. 2018, 19, 933–947. [Google Scholar] [CrossRef] [PubMed]
- Dubey, H.; Kiran, K.; Jaswal, R.; Jain, P.; Kayastha, A.M.; Bhardwaj, S.C.; Mondal, T.K.; Sharma, T.R. Discovery and profiling of small RNAs from Puccinia triticina by deep sequencing and identification of their potential targets in wheat. Funct. Integr. Genom. 2019, 19, 391–407. [Google Scholar] [CrossRef] [PubMed]
- Lau, A.Y.T.; Cheng, X.J.; Cheng, C.K.; Nong, W.Y.; Cheung, M.K.; Chan, R.H.; Hui, J.H.L.; Kwan, H.S. Discovery of microRNA-like RNAs during early fruiting body development in the model mushroom Coprinopsis Cinerea. PLoS ONE 2018, 13, 1–24. [Google Scholar]
- Hu, W.C.; Luo, H.; Yang, Y.K.; Wang, Q.; Hong, N.; Wang, G.P.; Wang, A.M.; Wang, L.P. Comprehensive analysis of full genome sequence and Bd-milRNA/target mRNAs to discover the mechanism of hypovirulence in Botryosphaeria dothidea strains on pear infection with BdCV1 and BdPV1. IMA Fungus 2019, 10, 3–28. [Google Scholar] [CrossRef]
- Meng, H.X. Identification of Pathogenicity-Related miRNAs in the Wheat Stripe Rust Fungus and Their Regulation of Target Genes in Maize. Master’s Thesis, Shandong Agricultural University, Tai’an, China, 2021. (In Chinese). [Google Scholar]
- Qu, Q.; Liu, N.; Su, Q.F.; Liu, X.F.; Jia, H.; Liu, Y.W.; Sun, M.L.; Cao, Z.Y.; Dong, J.G. MicroRNAs involved in the trans-kingdom gene regulation in the interaction of maize kernels and Fusarium verticillioides. Int. J. Biol. Macromol. 2023, 242 Pt 4, 125046. [Google Scholar] [CrossRef] [PubMed]
- Xia, Z.H.; Wang, Z.H.; Kav, N.N.V.; Ding, C.S.; Liang, Y. Characterization of microRNA-like RNAs associated with sclerotial development in Sclerotinia sclerotiorum. Fungal Genet. Biol. 2020, 144, 103471. [Google Scholar] [CrossRef] [PubMed]
- Ji, X.L.; Li, H.; Zhang, W.H.; Wang, J.A.; Liang, L.M.; Zou, C.G.; Yu, Z.F.; Liu, S.Q.; Zhang, K.Q. The lifestyle transition of Arthrobotrys oligospora is mediated by microRNA-like RNAs. Sci. China-Life Sci. 2020, 63, 543–551. [Google Scholar] [CrossRef]
- Li, M.H.; Xie, L.F.; Wang, M.; Lin, Y.L.; Zhong, J.Q.; Zhang, Y.; Zeng, J.; Kong, G.H.; Xi, P.G.; Li, H.P. FoQDE2-dependent milRNA promotes Fusarium oxysporum f. sp. cubense virulence by silencing a glycosyl hydrolase coding gene expression. PLoS Pathog. 2023, 19, e1011292. [Google Scholar] [CrossRef] [PubMed]
- Ji, H.M.; Mao, H.Y.; Li, S.J.; Feng, T.; Zhang, Z.Y.; Cheng, L.; Luo, S.J.; Borkovich, K.A.; Ouyang, S.Q. Fol-milR1, a pathogenicity factor of Fusarium oxysporum, confers tomato wilt disease resistance by impairing host immune responses. New Phytol. 2021, 232, 705–718. [Google Scholar] [CrossRef]
- Grunewaldt-Stocker, G.; Mahnkopp, F.; Popp, C.; Maiss, E.; Winkelmann, T. Diagnosis of apple replant disease (ARD): Microscopic evidence of early symptoms in fine roots of different apple rootstock genotypes. Sci. Hortic. 2019, 243, 583–594. [Google Scholar] [CrossRef]
- Dong, Y.H.; Han, X.Q.; Wang, J.H.; Li, B.; Meng, X.L.; Dai, P.B.; Wang, Y.N.; Hu, T.L.; Cao, K.Q.; Wang, S.T. Genome Sequence of Fusarium oxysporum f. sp. malus HS2 Causing Apple Replant Disease. PhytoFrontiers™ 2023, 4, 3–23. [Google Scholar]
- Wang, Y.F.; Ma, Z.T.; Wang, X.W.; Sun, Q.R.; Dong, H.Q.; Wang, G.S.; Chen, X.S.; Yin, C.M.; Han, Z.H.; Mao, Z.Q. Effects of biochar on the growth of apple seedlings, soil enzyme activities and fungal communities in replant disease soil. Sci. Hortic. 2019, 256, 108641. [Google Scholar] [CrossRef]
- Nicola, L.; Insam, H.; Pertot, I.; Stres, B. Reanalysis of microbiomes in soils affected by apple replant disease (ARD): Old foes and novel suspects lead to the proposal of extended model of disease development. Appl. Soil Ecol. 2018, 129, 24–33. [Google Scholar] [CrossRef]
- Zou, Q.J. Identification of Fusarium Species Causing Apple Replant Disease in Hebei Province and a Preliminary Exploration of Their Pathogenic Mechanisms. Master’s Thesis, Hebei Agricultural University, Baoding, China, 2012. (In Chinese). [Google Scholar]
- Medley, J.C.; Panzade, G.; Zinovyeva, A.Y. microRNA strand selection: Unwinding the rules. Wiley Interdiscip. Rev.-RNA 2021, 12, e1627. [Google Scholar] [CrossRef] [PubMed]
- Shao, Y.; Tang, J.; Chen, S.L.; Wu, Y.H.; Wang, K.; Ma, B.; Zhou, Q.M.; Chen, A.H.; Wang, Y.L. MilR4 and milR16 mediated fruiting body development in the medicinal fungus Cordyceps militaris. Front. Microbiol. 2019, 10, 83. [Google Scholar] [CrossRef]
- Xu, M.; Li, G.Y.; Guo, Y.; Gao, Y.Q.; Zhu, L.H.; Liu, Z.Y.; Tian, R.Z.; Gao, C.; Han, P.L.; Wang, N.; et al. A fungal microRNA-like RNA subverts host immunity and facilitates pathogen infection by silencing two host receptor-like kinase genes. New Phytol. 2022, 233, 2503–2519. [Google Scholar] [CrossRef]
- Chen, H.Z.; Zhu, Z.W.; Jiang, H.B.; Wang, J.; Fan, Y.C.; Fan, X.X.; Wan, J.Q.; Lu, J.X.; Xiong, C.L.; Zheng, Y.Z.; et al. Comparative analysis of small RNAs and their target mRNAs in the mycelium and spores of the honeybee tracheal mite fungus. Chin. Agric. Sci. 2020, 53, 3606–3619. (In Chinese) [Google Scholar]
- Wang, G.Z.; Li, M.; Zhang, C.H.; Zhan, N.; Cheng, H.J.; Gao, Y.; Sun, C.Y.; Deng, W.Q.; Li, T.H. Identification of microRNA-like RNAs in Cordyceps guangdongensis and their expression profile under differential developmental stages. Fungal Genet. Biol. 2021, 147, 103505. [Google Scholar] [CrossRef]
- Glazińska, P.; Kulasek, M.; Glinkowski, W.; Wojciechowski, W.; Kosiński, J. Integrated analysis of small RNA, transcriptome and degradome sequencing provides new insights into floral development and abscission in Yellow Lupine (Lupinus luteus L.). Int. J. Mol. Sci. 2019, 20, 5122. [Google Scholar] [CrossRef]
- Zhu, C.; Liu, J.H.; Zhao, J.H.; Liu, T.; Chen, Y.Y.; Wang, C.H.; Zhang, Z.H.; Guo, H.S.; Duan, C.G. A fungal effector suppresses the nuclear export of AGO1-miRNA complex to promote infection in plants. Proc. Natl. Acad. Sci. USA 2022, 119, e2114583119. [Google Scholar] [CrossRef]
- Gudimella, R.; Singh, P.; Mazumdar, P.; Wong, G.R.; Lau, S.E.; Harikrishna, J.A. Genome-wide regulatory network mapping of mirna and transcription factors in banana roots. Trop. Plant Biol. 2018, 11, 141–153. [Google Scholar] [CrossRef]
- Lin, C.X.; Cao, X.; Qu, Z.W.; Zhang, S.L.; Naqvi, N.I.; Deng, Y.Z. The histone deacetylases MoRpd3 and MoHst4 regulate growth, conidiation, and pathogenicity in the rice blast fungus Magnaporthe oryzae. mSphere 2021, 6, e0011821. [Google Scholar] [CrossRef] [PubMed]
- Lee, S.H.; Farh, M.E.; Lee, J.; Oh, Y.T.; Cho, E.; Park, J.; Son, H.; Jeon, J. A histone deacetylase, Magnaporthe oryzae RPD3, regulates reproduction and pathogenic development in the rice blast fungus. mBio 2021, 12, e0260021. [Google Scholar] [CrossRef]
- Zhao, L.J.; Wei, X.Y.; Chen, F.Y.; Yuan, L.Y.; Chen, B.S.; Li, R. N6-methyladenosine RNA methyltransferase CpMTA1 mediates CpAphA mRNA stability through a YTHDF1-dependent m6A modification in the chestnut blight fungus. PLoS Pathog. 2024, 20, e1012476. [Google Scholar] [CrossRef] [PubMed]
- Xu, X.D.; Chen, Y.; Li, B.Q.; Tian, S.P. Arginine methyltransferase PeRmtC regulates development and pathogenicity of Penicillium expansum via mediating key genes in conidiation and secondary metabolism. J. Fungi 2021, 7, 807. [Google Scholar] [CrossRef]
- Li, G.; Gong, Z.W.; Dulal, N.; Marroquin-Guzman, M.; Rocha, R.O.; Richter, M.; Wilson, R.A. A protein kinase coordinates cycles of autophagy and glutaminolysis in invasive hyphae of the fungus Magnaporthe oryzae within rice cells. Nat. Commun. 2023, 14, 4146. [Google Scholar] [CrossRef] [PubMed]
- Gan, T.; An, H.L.; Tang, M.; Chen, H. Establishment of RNA interference genetic transformation system and functional analysis of flba gene in Leptographium qinlingensis. Int. J. Mol. Sci. 2023, 24, 13009. [Google Scholar] [CrossRef] [PubMed]
- Tang, F.; Wei, H.R.; Zhao, S.T.; Wang, L.J.; Zheng, H.Q.; Lu, M.Z. Identification of microRNAs involved in regeneration of the secondary vascular system in Populus tomentosa Carr. Front. Plant Sci. 2016, 7, 724. [Google Scholar] [CrossRef] [PubMed]
- Tang, D.Z.; Wang, G.X.; Zhou, J.M. Receptor Kinases in Plant-Pathogen Interactions: More Than Pattern Recognition. Plant Cell 2017, 29, 618–637. [Google Scholar] [CrossRef]
- Mao, H.Y. Study on the Molecular Mechanism of Fol-miR1 in Fusarium oxysporum f. sp. lycopersici Affecting Pathogen Virulence. Master’s Thesis, Yangzhou University, Yangzhou, China, 2020. (In Chinese). [Google Scholar]
- Qin, J.; Zhao, P.C.; Ye, Z.Q.; Sun, L.F.; Hu, X.P.; Zhang, J. Chitin synthase genes are differentially required for growth, stress response, and virulence in Verticillium dahliae. J. Fungi 2022, 8, 681. [Google Scholar] [CrossRef] [PubMed]
- Jin, M.J.; Yang, C.D.; Li, T.H.; Osei, R.; Cai, F.; Ma, T. The role of cell wall-degrading enzymes in the infection process of Colletotrichum gloeosporioides. Plant Prot. 2024, 50, 88–98+110. (In Chinese) [Google Scholar]
- Li, W.; Li, P.; Deng, Y.Z.; Situ, J.; He, Z.Y.; Zhou, W.Z.; Li, M.H.; Xi, P.G.; Liang, X.X.; Kong, G.H.; et al. A plant cell death-inducing protein from litchi interacts with Peronophythora litchii pectate lyase and enhances plant resistance. Nat. Commun. 2024, 15, 22. [Google Scholar] [CrossRef]
- Xu, M.; Guo, Y.; Tian, R.Z.; Gao, C.; Guo, F.R.; Voegele, R.T.; Bao, J.Y.; Li, C.J.; Jia, C.H.; Feng, H.; et al. Adaptive regulation of virulence genes by microRNA-like RNAs in Valsa mali. New Phytol. 2020, 227, 899–913. [Google Scholar] [CrossRef] [PubMed]
- Zhang, J.C. Identification of Fusarinic Acid Biosynthesis Genes in Fusarium oxysporum and the Toxicity of Their Toxins to Alfalfa. Master’s Thesis, Lanzhou University, Lanzhou, China, 2023. (In Chinese). [Google Scholar]
- Martínez-Cruz, J.; Romero, D.; de la Torre, F.N.; Fernández-Ortuño, D.; Torés, J.A.; de Vicente, A.; Pérez-García, A. The functional characterization of Podosphaera xanthii candidate effector genes reveals novel target functions for fungal pathogenicity. Mol. Plant-Microbe Interact. 2018, 31, 914–931. [Google Scholar] [CrossRef] [PubMed]
- Wen, Y.; Zhou, J.L.; Feng, H.J.; Sun, W.Q.; Zhang, Y.L.; Zhao, L.H.; Cheng, Y.; Feng, Z.L.; Zhu, H.Q.; Wei, F. VdGAL4 modulates microsclerotium formation, conidial morphology, and germination to promote virulence in Verticillium dahliae. Microbiol. Spectr. 2023, 11, e0351522. [Google Scholar]
- Wu, Y.X.; Han, S.; Wang, Y.J.; Li, Q.S.; Kong, L.X. Velvet family protein FpVelB affects virulence in association with secondary metabolism in Fusarium pseudograminearum. Cells 2024, 13, 950. [Google Scholar] [CrossRef] [PubMed]
- Calvo, A.M.; Wilson, R.A.; Bok, J.W.; Keller, N.P. Relationship between secondary metabolism and fungal development. Microbiol. Mol. Biol. Rev. 2002, 66, 447–459. [Google Scholar] [CrossRef] [PubMed]
- Liu, S.W.; Li, J.; Zhang, Y.; Liu, N.; Viljoen, A.; Mostert, D.; Zuo, W.C.; Hu, C.H.; Bi, F.C.; Gao, H.J.; et al. Fusaric acid instigates the invasion of banana by Fusarium oxysporum f. sp. cubense TR4. New Phytol. 2020, 225, 913–929. [Google Scholar] [CrossRef]
- Zhang, L.; Yan, J.P.; Fu, Z.C.; Shi, W.J.; Ninkuu, V.; Li, G.Y.; Yang, X.F.; Zeng, H.M. FoEG1, a secreted glycoside hydrolase family 12 protein from Fusarium oxysporum, triggers cell death and modulates plant immunity. Mol. Plant Pathol. 2021, 22, 522–538. [Google Scholar] [CrossRef]
- Jiang, X.F.; Qiao, F.; Long, Y.L.; Cong, H.Q.; Sun, H.P. MicroRNA-like RNAs in plant pathogenic fungus Fusarium oxysporum f. sp. niveum are involved in toxin gene expression fine tuning. 3 Biotech 2017, 7, 354–366. [Google Scholar] [PubMed]
- Li, Y.; Du, C.M. Research progress on the virulence factors of pathogenic Fusarium oxysporum. Chin. Agric. Sci. Bull. 2021, 37, 92–97. (In Chinese) [Google Scholar]
- Segorbe, D.; Di Pietro, A.; Pérez-Nadales, E.; Turrà, D. Three Fusarium oxysporum mitogen-activated protein kinases (MAPKs) have distinct and complementary roles in stress adaptation and cross-kingdom pathogenicity. Mol. Plant Pathol. 2017, 18, 912–924. [Google Scholar] [CrossRef] [PubMed]
- Gao, X.M.; Wang, J.G.; Ma, L.G.; Yun, X.F. Research progress on the pathogenic mechanism and allelopathy effects of Fusarium oxysporum. Microbiol. Bull. 2014, 41, 2143–2148. (In Chinese) [Google Scholar]
- Zhang, Y.; Zhang, Z.Y.; Zhang, X.Y.; Zhang, H.X.; Sun, X.Y.; Hu, C.C.; Li, S.J. CDR4 is the major contributor to azole resistance among four Pdr5p-like ABC transporters in Neurospora crassa. Fungal Biol. 2012, 116, 848–854. [Google Scholar]
- Xue, W.; Yin, Y.J.; Ismail, F.; Hu, C.C.; Zhou, M.; Cao, X.H.; Li, S.J.; Sun, X.Y. Transcription factor CCG-8 plays a pivotal role in azole adaptive responses of Neurospora crassa by regulating intracellular azole accumulation. Curr. Genet. 2019, 65, 735–745. [Google Scholar] [CrossRef] [PubMed]
- Gardiner, D.M.; Stephens, A.E.; Munn, A.L.; Manners, J.M. An ABC pleiotropic drug resistance transporter of Fusarium graminearum with a role in crown and root diseases of wheat. FEMS Microbiol. Lett. 2013, 348, 36–45. [Google Scholar] [CrossRef] [PubMed]
- Qi, P.F.; Zhang, Y.Z.; Liu, C.H.; Zhu, J.; Chen, Q.; Guo, Z.R.; Wang, Y.; Xu, J.B.; Zheng, T.; Jiang, Y.F.; et al. Fusarium graminearum ATP-binding cassette transporter gene FgABCC9 is required for its transportation of salicylic acid, fungicide resistance, mycelial growth and pathogenicity towards wheat. Int. J. Mol. Sci. 2018, 19, 2351. [Google Scholar] [CrossRef] [PubMed]
- Ren, J.Y.; Zhang, Y.H.; Wang, Y.H.; Li, C.L.; Bian, Z.Y.; Zhang, X.; Liu, H.Q.; Xu, J.R.; Jiang, C. Deletion of all three MAP kinase genes results in severe defects in stress responses and pathogenesis in Fusarium graminearum. Stress Biol. 2022, 2, 6. [Google Scholar] [CrossRef]
- Yin, Y.N.; Wu, S.S.; Chui, C.N.; Ma, T.L.; Jiang, H.X.; Hahn, M.; Ma, Z.H. The MAPK kinase BcMkk1 suppresses oxalic acid biosynthesis via impeding phosphorylation of BcRim15 by BcSch9 in Botrytis cinerea. PLoS Pathog. 2018, 14, e1007285. [Google Scholar] [CrossRef]





| Sample | Clean Reads | Useful Reads | Ratio |
|---|---|---|---|
| Fo_sp_1 | 6,688,780 | 6,453,879 | 96.49% |
| Fo_sp_2 | 7,112,552 | 6,674,966 | 93.85% |
| Fo_sp_3 | 4,875,547 | 4,706,746 | 96.54% |
| Fo_gs_1 | 6,721,992 | 6,307,945 | 93.84% |
| Fo_gs_2 | 6,506,702 | 6,067,401 | 93.25% |
| Fo_gs_3 | 4,904,334 | 4,657,173 | 94.96% |
| Fo_myc_1 | 3,115,454 | 3,062,599 | 98.30% |
| Fo_myc_2 | 3,181,705 | 3,133,593 | 98.49% |
| Fo_myc_3 | 3,282,875 | 3,234,971 | 98.54% |
| milRNA Name | Target Transcript ID | Target Gene Description |
|---|---|---|
| FoHS2-milR19 | contig000015.104 | RKK08350.1 Histone acetyltransferase GCN5 |
| FoHS2-milR19 | contig000012.106 | RKK08350.1 Histone acetyltransferase GCN5 |
| FoHS2-milR19 | contig000006.442 | EMT66086.1 Histone acetyltransferase ESA1 |
| FoHS2-milR19 | contig000003.1109 | EXM07738.1 Histone-lysine N-methyltransferase |
| FoHS2-milR19 | contig000001.2042 | EMT66938.1 Phosphoethanolamine N-methyltransferase |
| FoHS2-milR19 | contig000004.886 | EXK92416.1 Methyltransferase |
| FoHS2-milR19 | contig000004.1301 | ENH63214.1 Putative methyltransferase BUD23 |
| FoHS2-milR19 | contig000005.235 | EXL95464.1 Histone-lysine N-methyltransferase ASH1L |
| FoHS2-milR19 | contig000001.473 | EMT70982.1 Histone-lysine N-methyltransferase |
| FoHS2-milR19 | contig000003.1030 | XP_018234307.1 Serine/threonine protein kinase |
| FoHS2-milR19 | contig000002.1490 | EMT61253.1 Serine/threonine protein kinase sid1 |
| FoHS2-milR19 | contig000001.306 | EMT70782.1 Serine/threonine protein kinase SRPK3 |
| FoHS2-milR19 | contig000004.1044 | EMT60585.1 Developmental regulator flbA |
| FoHS2-milR19 | contig000013.90 | RKK89124.1 Developmental regulator flbA |
| FoHS2-milR19 | contig000007.796 | RKK65984.1 Developmental regulator flbA |
| FoHS2-milR19 | contig000001.930 | XP_018240063.1 Chitin synthase 3 |
| FoHS2-milR19 | contig000001.1709 | XP_018238709.1 Chitin synthase |
| FoHS2-milR19 | contig000001.633 | EMT63622.1 Putative pectate lyase F |
| FoHS2-milR19 | contig000006.116 | XP_018250110.1 Pectate lyase plyB |
| FoHS2-milR19 | ontig000010.379 | EXL97925.1 Pectate lyase |
| FoHS2-milR19 | contig000007.142 | EMT67745.1 Putative pectate lyase F |
Disclaimer/Publisher’s Note: The statements, opinions and data contained in all publications are solely those of the individual author(s) and contributor(s) and not of MDPI and/or the editor(s). MDPI and/or the editor(s) disclaim responsibility for any injury to people or property resulting from any ideas, methods, instructions or products referred to in the content. |
© 2024 by the authors. Licensee MDPI, Basel, Switzerland. This article is an open access article distributed under the terms and conditions of the Creative Commons Attribution (CC BY) license (https://creativecommons.org/licenses/by/4.0/).
Share and Cite
Zhao, R.; Suo, X.; Meng, X.; Wang, Y.; Dai, P.; Hu, T.; Cao, K.; Wang, S.; Li, B. Global Analysis of microRNA-like RNAs Reveals Differential Regulation of Pathogenicity and Development in Fusarium oxysporum HS2 Causing Apple Replant Disease. J. Fungi 2024, 10, 883. https://doi.org/10.3390/jof10120883
Zhao R, Suo X, Meng X, Wang Y, Dai P, Hu T, Cao K, Wang S, Li B. Global Analysis of microRNA-like RNAs Reveals Differential Regulation of Pathogenicity and Development in Fusarium oxysporum HS2 Causing Apple Replant Disease. Journal of Fungi. 2024; 10(12):883. https://doi.org/10.3390/jof10120883
Chicago/Turabian StyleZhao, Ruxin, Xiangmin Suo, Xianglong Meng, Yanan Wang, Pengbo Dai, Tongle Hu, Keqiang Cao, Shutong Wang, and Bo Li. 2024. "Global Analysis of microRNA-like RNAs Reveals Differential Regulation of Pathogenicity and Development in Fusarium oxysporum HS2 Causing Apple Replant Disease" Journal of Fungi 10, no. 12: 883. https://doi.org/10.3390/jof10120883
APA StyleZhao, R., Suo, X., Meng, X., Wang, Y., Dai, P., Hu, T., Cao, K., Wang, S., & Li, B. (2024). Global Analysis of microRNA-like RNAs Reveals Differential Regulation of Pathogenicity and Development in Fusarium oxysporum HS2 Causing Apple Replant Disease. Journal of Fungi, 10(12), 883. https://doi.org/10.3390/jof10120883

