Analyses of the Genetic Diversity and Population Structures of Sporothrix spp. Clinical Isolates from Paraíba, Brazil
Abstract
1. Introduction
2. Materials and Methods
2.1. Ethics Statement
2.2. Sporothrix Isolates
2.3. Morphological Characterisation of Sporothrix Isolates
2.4. Molecular Identification
2.4.1. Extraction of Genomic DNA
2.4.2. Species-Specific PCR
2.4.3. PCR Detection of Mating-Type (MAT) Gene
2.4.4. Amplified Fragment Length Polymorphism (AFLP) Fingerprinting
2.4.5. Analysis of AFLP Data
3. Results
3.1. Population Distribution
3.2. Epidemiological and Clinical Characteristics of the Population
3.3. Macromorphology and Micromorphology
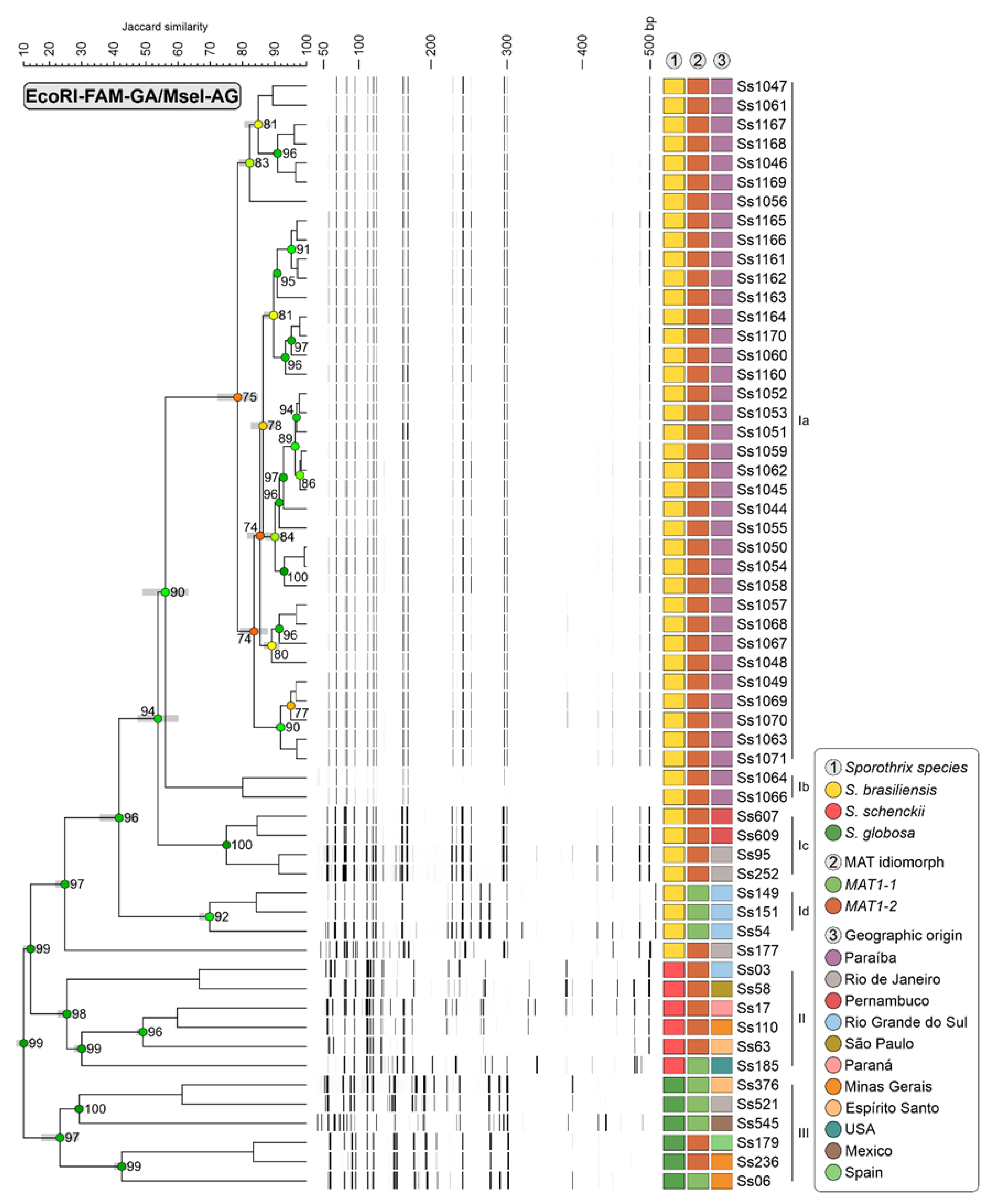
3.4. Species and Mating-Type Idiomorph Identification
4. Discussion
5. Conclusions
Supplementary Materials
Author Contributions
Funding
Institutional Review Board Statement
Informed Consent Statement
Data Availability Statement
Conflicts of Interest
References
- Conceição-Silva, F.; Morgado, F.N. Immunopathogenesis of human sporotrichosis: What we already know. J. Fungi 2018, 4, 89. [Google Scholar] [CrossRef] [PubMed]
- Nava-Pérez, N.; Neri-García, L.G.; Romero-González, O.E.; Terrones-Cruz, J.A.; García-Carnero, L.C.; Mora-Montes, H.M. Biological and clinical attributes of Sporothrix globosa, a causative agent of sporotrichosis. Infect. Drug Resist. 2022, 15, 2067–2090. [Google Scholar] [CrossRef] [PubMed]
- Gremião, I.D.F.; Martins da Silva da Rocha, E.; Montenegro, H.; Carneiro, A.J.B.; Xavier, M.O.; de Farias, M.R.; Monti, F.; Mansho, W.; de Macedo Assunção Pereira, R.H.; Pereira, S.A.; et al. Guideline for the management of feline sporotrichosis caused by Sporothrix brasiliensis and literature revision. Braz. J. Microbiol. 2021, 52, 107–124. [Google Scholar] [CrossRef] [PubMed]
- Alvarez, C.M.; Oliveira, M.M.E.; Pires, R.H. Sporotrichosis: A review of a neglected disease in the last 50 years in Brazil. Microorganisms 2022, 10, 2152. [Google Scholar] [CrossRef] [PubMed]
- de Carvalho, J.A.; Hagen, F.; Fisher, M.C.; de Camargo, Z.P.; Rodrigues, A.M. Genome-wide mapping using new AFLP markers to explore intraspecific variation among pathogenic Sporothrix species. PLoS Negl. Trop. Dis. 2020, 14, e0008330. [Google Scholar] [CrossRef] [PubMed] [PubMed Central]
- De Carolis, E.; Posteraro, B.; Sanguinetti, M. Old and new insights into Sporothrix schenckii complex biology and identification. Pathogens 2022, 11, 297. [Google Scholar] [CrossRef]
- de Castro Pires, A.P.; de Oliveira Siqueira, J.; Gomes, M.R.P.; da Silva, J.A.; da Costa, A.L.; de Castro Marcondes, J.P.; Souza, A.K.P. Outbreak of Feline Sporotrichosis with Zoonotic Potential in the Seventh Health District of Maceió-AL. J. Fungi 2024, 10, 473. [Google Scholar] [CrossRef]
- Silva, C.E.; Valeriano, C.A.; Ferraz, C.E.; Neves, R.P.; Oliveira, M.M.E.; Silva, J.C.A.L.; Magalhães, V.; Lima-Neto, R.G. Epidemiological features and geographical expansion of sporotrichosis in the state of Pernambuco, northeastern Brazil. Future Microbiol. 2021, 16, 1371–1379. [Google Scholar] [CrossRef]
- Ramírez-Soto, M.C.; Aguilar-Ancori, E.G.; Tirado-Sánchez, A.; Bonifaz, A. Ecological determinants of sporotrichosis etiological agents. J. Fungi 2018, 4, 95. [Google Scholar] [CrossRef]
- García-Carnero, L.C.; Martínez-Álvarez, J.A. Virulence factors of Sporothrix schenckii. J. Fungi 2022, 8, 318. [Google Scholar] [CrossRef]
- Marimon, R.; Cano, J.; Gené, J.; Sutton, D.A.; Kawasaki, M.; Guarro, J. Sporothrix brasiliensis, S. globosa, and S. mexicana, three new Sporothrix species of clinical interest. J. Clin. Microbiol. 2007, 45, 3198–3206. [Google Scholar] [CrossRef] [PubMed]
- Riddell, R.W. Permanent stained mycological preparations obtained by slide culture. Mycologia 1950, 42, 265–270. [Google Scholar] [CrossRef]
- Brilhante, R.S.N.; Silva, N.F.; de Lima, R.A.C.; Caetano, É.P.; de Alencar, L.P.; de Souza Collares Maia Castelo-Branco, D.; Moreira, J.L.B.; Bandeira, S.P.; de Camargo, Z.P.; Rodrigues, A.M.; et al. Easy storage strategies for Sporothrix spp. strains. Biopreserv. Biobank. 2015, 13, 131–134. [Google Scholar] [CrossRef]
- White, T.J. PCR Protocols: A Guide to Methods and Applications; Academic Press: Cambridge, MA, USA, 1990; p. 315. [Google Scholar]
- De Carvalho, J.A.; Beale, M.A.; Hagen, F.; Fisher, M.C.; Kano, R.; Bonifaz, A.; Toriello, C.; Negroni, R.; Rego, R.D.M.; Gremião, I.D.F.; et al. Trends in the molecular epidemiology and population genetics of emerging Sporothrix species. Stud. Mycol. 2021, 100, 100129. [Google Scholar] [CrossRef]
- Vos, P.; Hogers, R.; Bleeker, M.; Reijans, M.; Lee, T.V.D.; Hornes, M.; Friters, A.; Pot, J.; Paleman, J.; Kuiper, M.; et al. AFPL: A new technique for DNA fingerprinting. Nucleic Acids Res. 1995, 23, 4407–4414. [Google Scholar] [CrossRef]
- Salipante, S.J.; Hall, B.G. Inadequacies of minimum spanning trees in molecular epidemiology. J. Clin. Microbiol. 2011, 49, 3568–3575. [Google Scholar] [CrossRef]
- Teixeira, M.M.; de Almeida, L.G.; Kubitschek-Barreira, P.; Alves, F.L.; Kioshima, É.S.; Abadio, A.K.; Fernandes, L.; Derengowski, L.S.; Ferreira, K.S.; Souza, R.C.; et al. Comparative genomics of the major fungal agents of human and animal Sporotrichosis: Sporothrix schenckii and Sporothrix brasiliensis. BMC Genom. 2014, 15, 943. [Google Scholar] [CrossRef]
- Brandolt, T.M.; Madrid, I.M.; Poester, V.R.; Sanchotene, K.O.; Basso, R.P.; Klafke, G.B.; de Lima Rodrigues, M.; Xavier, M.O. Human sporotrichosis: A zoonotic outbreak in Southern Brazil, 2012–2017. Med. Mycol. 2019, 57, 527–533. [Google Scholar] [CrossRef]
- Franco de Oliveira, J.D.A.; Carolina Cabral de Oliveira, A.; Cruz, C.O.; Loures, G.P.; da Silva Felipe, Y.F.; Franciscato, C. Sporotrichosis: The importance of diagnosis for controlling the disease. J. Arch. Health 2022, 3, 225–229. [Google Scholar]
- Rudramurthy, S.M.; Shankarnarayan, S.A.; Hemashetter, B.M.; Verma, S.; Chauhan, S.; Nath, R.; Savio, J.; Capoor, M.; Kaur, H.; Ghosh, A.K.; et al. Phenotypic and molecular characterisation of Sporothrix globosa of diverse origin from India. Braz. J. Microbiol. 2021, 52, 91–100. [Google Scholar] [CrossRef]
- Silva, M.B.T.D.; Costa, M.M.D.M.; Torres, C.C.D.S.; Galhardo, M.C.G.; Valle, A.C.F.D.; Magalhães, M.D.A.F.; Sabroza, P.C.; Oliveira, R.M.D. Urban sporotrichosis: A neglected epidemic in Rio de Janeiro, Brazil. Cad. Saúde Pública 2012, 28, 1867–1880. [Google Scholar] [CrossRef] [PubMed]
- Cognialli, R.C.; Cáceres, D.H.; de AGDBastos, F.; Cavassin, F.B.; Lustosa, B.P.; Vicente, V.A.; Breda, G.L.; Santos-Weiss, I.; Queiroz-Telles, F. Rising incidence of Sporothrix brasiliensis infections, Curitiba, Brazil, 2011–2022. Emerg. Infect. Dis. 2023, 29, 1330. [Google Scholar] [CrossRef] [PubMed]
- Alzuguir, C.L.; Pereira, S.A.; Magalhães, M.A.; Almeida-Paes, R.; Freitas, D.F.; Oliveira, L.F.; Pimentel, M.I.F. Geo-epidemiology and socioeconomic aspects of human sporotrichosis in the municipality of Duque de Caxias, Rio de Janeiro, Brazil, between 2007 and 2016. Trans. R. Soc. Trop. Med. Hyg. 2020, 114, 99–106. [Google Scholar] [CrossRef]
- Ferreira, J.P.; Leitão, I.; Santos-Reis, M.; Revilla, E. Human-related factors regulate the spatial ecology of domestic cats in sensitive areas for conservation. PLoS ONE 2011, 6, e25970. [Google Scholar] [CrossRef] [PubMed]
- de Andrade Galliano Daros Bastos, F.; Raimundo Cognialli, R.C.; Rodrigues de Farias, M.; dos Santos Monti, F.; Wu, K.; Queiroz-Telles, F. Spread of Sporothrix spp. through respiratory droplets from infected cats: A potential route of transmission. Med. Mycol. 2022, 60, myac079. [Google Scholar]
- Álvarez-Acevedo, L.C.; Zuleta-González, M.C.; Gómez-Guzmán, Ó.M.; Rúa-Giraldo, Á.L.; Hernández-Ruiz, O.; McEwen-Ochoa, J.G.; Urán-Jiménez, M.E.; Arango-Arteaga, M.; Zancopé-Oliveira, R.M.; Evangelista de Oliveira, M.M.; et al. Phenotypic and genotypic characterization of Colombian clinical isolates of Sporothrix spp. Biomédica 2023, 43, 216–228. [Google Scholar] [CrossRef]
- Macêdo-Sales, P.A.D.; Souto, S.R.L.D.S.; Destefani, C.A.; Lucena, R.P.D.; Rocha, E.M.D.S.D.; Baptista, A.R.D.S. Laboratory diagnosis of feline sporotrichosis in samples from Rio de Janeiro State, Brazil: Imprint cytopathology limitations. Pan-Amaz. J. Health 2018, 9, 7. [Google Scholar] [CrossRef]
- Poester, V.R.; Von Groll, A.; Munhoz, L.S.; Melo, A.M.; Basso, R.P.; Madrid, I.M.; Mora-Montes, H.M.; Orzechowski Xavier, M. Species-specific PCR for the diagnosis of sporotrichosis caused by Sporothrix brasiliensis. Arch. Vet. Sci. 2021, 26, 72. [Google Scholar] [CrossRef]
- Almeida-Silva, F.; Rabello, V.B.D.S.; Scramignon-Costa, B.D.S.; Zancopé-Oliveira, R.M.; de Macedo, P.M.; Almeida-Paes, R. Beyond domestic cats: Environmental detection of Sporothrix brasiliensis DNA in a hyperendemic area of sporotrichosis in Rio de Janeiro state, Brazil. J. Fungi 2022, 8, 604. [Google Scholar] [CrossRef]
- Almeida-Paes, R.; de Oliveira, M.M.E.; Freitas, D.F.S.; do Valle, A.C.F.; Zancopé-Oliveira, R.M.; Gutierrez-Galhardo, M.C. Sporotrichosis in Rio de Janeiro, Brazil: Sporothrix brasiliensis is associated with atypical clinical presentations. PLoS Negl. Trop. Dis. 2014, 8, e3094. [Google Scholar] [CrossRef]
- Poester, V.R.; Xavier, M.O.; Munhoz, L.S.; Basso, R.P.; Zancopé-Oliveira, R.M.; Freitas, D.F.S.; Pasqualotto, A.C. Sporothrix brasiliensis Causing Atypical Sporotrichosis in Brazil: A Systematic Review. J. Fungi 2024, 10, 287. [Google Scholar] [CrossRef] [PubMed]
- Rabello, V.B.S.; Almeida, M.A.; Bernardes-Engemann, A.R.; Almeida-Paes, R.; de Macedo, P.M.; Zancopé-Oliveira, R.M. The historical burden of sporotrichosis in Brazil: A systematic review of cases reported from 1907 to 2020. Braz. J. Microbiol. 2022, 53, 231–244. [Google Scholar] [CrossRef] [PubMed]
- da Cruz Bahiense Rocha, I.; Terra, P.P.D.; Cardoso de Oliveira, R.; Lubianca Zanotti, R.; Falqueto, A.; de Camargo, Z.P.; Rodrigues, A.M.; Gonçalves, S.S. Molecular-based assessment of diversity and population structure of Sporothrix spp. clinical isolates from Espirito Santo-Brazil. Mycoses 2020, 64, 420–427. [Google Scholar] [CrossRef]
- Teixeira, M.D.M.; Rodrigues, A.M.; Tsui, C.K.; de Almeida, L.G.P.; Van Diepeningen, A.D.; van den Ende, B.G.; Fernandes, G.F.; Kano, R.; Hamelin, R.C.; Lopes-Bezerra, L.M.; et al. Asexual Propagation of a Virulent Clone Complex in a Human and Feline Outbreak of Sporotrichosis. Eukaryot Cell. 2015, 14, 158–169. [Google Scholar] [CrossRef]
- Valdez, A.F.; Corrêa-Junior, D.; Bonilla, J.J.A.; Zamith-Miranda, D.; Frases, S.; Freitas, D.F.S.; Almeida-Paes, R.; Nimrichter, L.; Nosanchuk, J.D. A Review on Sporotrichosis and the Emergence of Sporothrix brasiliensis as a Pathogen. Curr. Trop. Med. Rep. 2023, 10, 252–261. [Google Scholar] [CrossRef]
- Thines, M. An evolutionary framework for host shifts-jumping ships for survival. New Phytol. 2019, 224, 605–617. [Google Scholar] [CrossRef]
- Freese, J.; Beyhan, S. Genetic diversity of human fungal pathogens. Curr. Clin. Microbiol. Rep. 2023, 10, 17–28. [Google Scholar] [CrossRef]








| Variables | N | % |
|---|---|---|
| Gender | ||
| Female | 27 | 75% |
| Male | 9 | 25% |
| Clinical presentation | ||
| Lymphocutaneous | 25 | 69% |
| Cutaneous-Fixed | 11 | 31% |
| Disseminated | 0 | 0% |
| Source of infection | ||
| Zoonosis | 34 | 94.4% |
| Environmental | 2 | 5.6% |
Disclaimer/Publisher’s Note: The statements, opinions and data contained in all publications are solely those of the individual author(s) and contributor(s) and not of MDPI and/or the editor(s). MDPI and/or the editor(s) disclaim responsibility for any injury to people or property resulting from any ideas, methods, instructions or products referred to in the content. |
© 2024 by the authors. Licensee MDPI, Basel, Switzerland. This article is an open access article distributed under the terms and conditions of the Creative Commons Attribution (CC BY) license (https://creativecommons.org/licenses/by/4.0/).
Share and Cite
da Silva, L.A.; de Carvalho, J.A.; de Oliveira e Lima, L.; da Silva Neto, F.B.; de Oliveira Lima, E.; da Silva Rocha, W.P.; de Camargo, Z.P.; Rodrigues, A.M.; Dulgheroff, A.C.B.; Guerra, F.Q.S. Analyses of the Genetic Diversity and Population Structures of Sporothrix spp. Clinical Isolates from Paraíba, Brazil. J. Fungi 2024, 10, 848. https://doi.org/10.3390/jof10120848
da Silva LA, de Carvalho JA, de Oliveira e Lima L, da Silva Neto FB, de Oliveira Lima E, da Silva Rocha WP, de Camargo ZP, Rodrigues AM, Dulgheroff ACB, Guerra FQS. Analyses of the Genetic Diversity and Population Structures of Sporothrix spp. Clinical Isolates from Paraíba, Brazil. Journal of Fungi. 2024; 10(12):848. https://doi.org/10.3390/jof10120848
Chicago/Turabian Styleda Silva, Larissa Alves, Jamile Ambrósio de Carvalho, Luanna de Oliveira e Lima, Francisco Bernardino da Silva Neto, Edeltrudes de Oliveira Lima, Walicyranison Plínio da Silva Rocha, Zoilo Pires de Camargo, Anderson Messias Rodrigues, Ana Carolina Bernardes Dulgheroff, and Felipe Queiroga Sarmento Guerra. 2024. "Analyses of the Genetic Diversity and Population Structures of Sporothrix spp. Clinical Isolates from Paraíba, Brazil" Journal of Fungi 10, no. 12: 848. https://doi.org/10.3390/jof10120848
APA Styleda Silva, L. A., de Carvalho, J. A., de Oliveira e Lima, L., da Silva Neto, F. B., de Oliveira Lima, E., da Silva Rocha, W. P., de Camargo, Z. P., Rodrigues, A. M., Dulgheroff, A. C. B., & Guerra, F. Q. S. (2024). Analyses of the Genetic Diversity and Population Structures of Sporothrix spp. Clinical Isolates from Paraíba, Brazil. Journal of Fungi, 10(12), 848. https://doi.org/10.3390/jof10120848

