Diversity of Pleosporalean Fungi Isolated from Rice (Oryza sativa L.) in Northern Thailand and Descriptions of Five New Species
Abstract
1. Introduction
2. Materials and Methods
2.1. Sample Collection and Specimen Examination
2.2. Isolation
2.3. DNA Extraction, PCR Amplification and Sequencing
2.4. Sequence Alignment
2.5. Phylogenetic Analyses
3. Results
Taxonomy and Phylogeny
4. Discussion
Supplementary Materials
Author Contributions
Funding
Institutional Review Board Statement
Informed Consent Statement
Data Availability Statement
Acknowledgments
Conflicts of Interest
References
- Sharif, M.K.; Butt, M.S.; Anjum, F.M.; Khan, S.H. Rice bran: A novel functional ingredient. Crit. Rev. Food Sci. Nutr. 2014, 54, 807–816. [Google Scholar] [CrossRef] [PubMed]
- Tian, S.; Nakamura, K.; Cui, T.; Kayahara, H. High-performance liquid chromatographic determination of phenolic compounds in rice. J. Chromatogr. A 2005, 1063, 121–128. [Google Scholar] [CrossRef] [PubMed]
- Amnuaylojaroen, T.; Chanvichit, P.; Janta, R.; Surapipith, V. Projection of rice and maize productions in Northern Thailand under climate change scenario RCP8.5. Agriculture 2021, 11, 23. [Google Scholar] [CrossRef]
- Berno, T.; Dentice, G.; Wisansing, J.J. Kin kao laew reu young (“Have You Eaten Rice Yet”)?: A New Perspective on Food and Tourism in Thailand. In Food Tourism in Asia; Springer: Singapore, 2019; pp. 17–30. [Google Scholar] [CrossRef]
- Statista. Available online: https://www.statista.com/statistics/1447114/thailand-export-volume-of-rice/#statisticContainer (accessed on 9 October 2024).
- Leach, J.E.; Triplett, L.R.; Argueso, C.T.; Trivedi, P. Communication in the phytobiome. Cell 2017, 169, 587–596. [Google Scholar] [CrossRef] [PubMed]
- Mendes, R.; Garbeva, P.; Raaijmakers, J.M. The rhizosphere microbiome: Significance of plant beneficial, plant pathogenic, and human pathogenic microorganisms. FEMS Microbiol. Rev. 2013, 37, 634–663. [Google Scholar] [CrossRef]
- Turner, T.R.; James, E.K.; Poole, P.S. The plant microbiome. Genome Biol. 2013, 14, 209. [Google Scholar] [CrossRef]
- Yadav, A.N.; Kour, D.; Kaur, T.; Devi, R.; Yadav, N. Agriculturally important fungi for crop productivity: Current research and future challenges. In Agriculturally Important Fungi for Sustainable Agriculture: Volume 1: Perspective for Diversity and Crop Productivity; Springer: Cham, Switzerland, 2020; pp. 275–286. [Google Scholar] [CrossRef]
- Chaiharn, M.; Chunhaleuchanon, S.; Lumyong, S. Screening siderophore producing bacteria as potential biological control agent for fungal rice pathogens in Thailand. World J. Microbiol. Biotechnol. 2009, 25, 1919–1928. [Google Scholar] [CrossRef]
- Suprapta, D.N. Potential of microbial antagonists as biocontrol agents against plant fungal pathogens. J. ISSAAS 2012, 18, 1–8. [Google Scholar]
- Naik, B.S.; Shashikala, J.; Krishnamurthy, Y.L.A. Study on the diversity of endophytic communities from rice (Oryza sativa L.) and their antagonistic activities in vitro. Microbiol. Res. 2009, 164, 290–296. [Google Scholar] [CrossRef]
- Pili, N.N.; França, S.C.; Kyndt, T.; Makumba, B.A.; Skilton, R.; Höfte, M.; Mibey, R.K.; Gheysen, G. Analysis of fungal endophytes associated with rice roots from irrigated and upland ecosystems in Kenya. Plant Soil 2016, 405, 371–380. [Google Scholar] [CrossRef]
- Nassimi, Z.; Taheri, P. Endophytic fungus Piriformospora indica induced systemic resistance against rice sheath blight via affecting hydrogen peroxide and antioxidants. Biocontrol Sci. Technol. 2017, 27, 252–267. [Google Scholar] [CrossRef]
- Luttrell, E.S. The Ascostromatic Ascomycetes. Mycologia 1955, 47, 511–532. [Google Scholar] [CrossRef]
- Barr, M.E. Prodromus to Class Loculoascomycetes; University of Massachusetts: Amherst, MA, USA, 1987. [Google Scholar]
- Barr, M.E. New taxa and combinations in the Loculoascomycetes. Mycotaxon 1987, 29, 501–505. [Google Scholar]
- Hyde, K.D.; Jones, E.G.; Liu, J.-K.; Ariyawansa, H.; Boehm, E.; Boonmee, S.; Braun, U.; Chomnunti, P.; Crous, P.W.; Dai, D.-Q. Families of Dothideomycetes. Fungal Divers. 2013, 63, 1–313. [Google Scholar] [CrossRef]
- Tanaka, K.; Hirayama, K.; Yonezawa, H.; Sato, G.; Toriyabe, A.; Kudo, H.; Hashimoto, A.; Matsumura, M.; Harada, Y.; Kurihara, Y. Revision of the Massarineae (Pleosporales, Dothideomycetes). Stud. Mycol. 2015, 82, 75–136. [Google Scholar] [CrossRef]
- Mapook, A.; Hyde, K.D.; McKenzie, E.H.C.; Jones, E.B.G.; Bhat, D.J.; Jeewon, R.; Stadler, M.; Samarakoon, M.C.; Malaithong, M.; Tanunchai, B.; et al. Taxonomic and phylogenetic contributions to fungi associated with the invasive weed Chromolaena odorata (Siam weed). Fungal Divers. 2020, 101, 1–175. [Google Scholar] [CrossRef]
- Hongsanan, S.; Hyde, K.D.; Phookamsak, R.; Wanasinghe, D.N.; McKenzie, E.H.C.; Sarma, V.V.; Boonmee, S.; Lücking, R.; Pem, D.; Bhat, J.D.; et al. Refned families of Dothideomycetes: Dothideomycetidae and Pleosporomycetidae. Mycosphere 2020, 11, 1553–2107. [Google Scholar] [CrossRef]
- Wijayawardene, N.N.; Hyde, K.D.; Dai, D.Q.; Sánchez-García, M.; Goto, B.T.; Saxena, R.K.; Erdoğdu, M.; Selçuk, F.; Rajeshkumar, K.C.; Aptroot, A.; et al. Outline of Fungi and fungus-like taxa—2021. Mycosphere 2022, 13, 53–453. [Google Scholar] [CrossRef]
- Zhang, Y.; Crous, P.W.; Schoch, C.L.; Hyde, K.D. Pleosporales. Fungal Divers. 2012, 53, 1–221. [Google Scholar] [CrossRef]
- Jaklitsch, W.M.; Fournier, J.; Voglmayr, H. Two unusual new species of Pleosporales: Anteaglonium rubescens and Atrocalyx asturiensis. Sydowia 2018, 70, 129–140. [Google Scholar]
- Hyde, K.D.; Dong, Y.; Phookamsak, R.T.; Jeewon, R.; Bhat, D.J.; Jones, E.B.G.; Liu, N.G.; Abeywickrama, P.D.; Mapook, A.; Wei, D.P.; et al. Fungal Diversity notes 1151–1276: Taxonomic and phylogenetic contributions on genera and species of fungal taxa. Fungal Divers. 2020, 100, 5–277. [Google Scholar] [CrossRef]
- Sivanesan, A. Graminicolous Species of Bipolaris, Curvularia, Drechslera, Exserohilum and Their Teleomorphs; CAB International: Wallingford, UK, 1987. [Google Scholar]
- Dugan, F.M.; Peever, T.L. Morphological and cultural differentiation of described species of Alternaria from Poaceae. Mycotaxon 2002, 83, 229–264. [Google Scholar]
- Rosa, L.H.; Vaz, A.B.M.; Caligiorne, R.B. Endophytic fungi associated with the Antarctic grass Deschampsia antarctica Desv. (Poaceae). Polar Biol. 2009, 32, 161–167. [Google Scholar] [CrossRef]
- Manamgoda, D.; Rossman, A.; Castlebury, L.; Crous, P.; Madrid, H.; Chukeatirote, E.; Hyde, K. The genus Bipolaris. Stud. Mycol. 2014, 79, 221–288. [Google Scholar] [CrossRef] [PubMed]
- Marin-Felix, Y.; Hernández-Restrepo, M.; Iturrieta-González, I.; García, D.; Gené, J.; Groenewald, J.Z.; Cai, L.; Chen, Q.; Quaedvlieg, W.; Schumacher, R.K.; et al. Genera of phytopathogenic fungi: GOPHY 3. Stud. Mycol. 2019, 94, 1–124. [Google Scholar] [CrossRef] [PubMed]
- Senanayake, I.; Rathnayaka, A.; Marasinghe, D.; Calabon, M.; Gentekaki, E.; Lee, H.; Hurdeal, V.; Pem, D.; Dissanayake, S.; Wijesinghe, S.; et al. Morphological approaches in studying fungi: Collection, examination, isolation, sporulation and preservation. Mycosphere 2020, 11, 2678–2754. [Google Scholar] [CrossRef]
- Index Fungorum. Available online: http://www.indexfungorum.org/Names/Names.asp (accessed on 18 August 2024).
- Jayasiri, S.C.; Hyde, K.D.; Ariyawansa, H.A.; Bhat, J.; Buyck, B.; Cai, L.; Dai, Y.C.; Abd-Elsalam, K.A.; Ertz, D.; Hidayat, I.; et al. The Faces of Fungi database, fungal names linked with morphology; phylogeny and human impacts. Fungal Divers. 2015, 74, 3–18. [Google Scholar] [CrossRef]
- Vilgalys, R.; Hester, M. Rapid genetic identification and mapping of enzymatically amplified ribosomal DNA from several Cryptococcus species. J. Bacteriol. 1990, 172, 4238–4246. [Google Scholar] [CrossRef]
- White, T.J.; Bruns, T.; Lee, S.; Taylor, J.W. Amplification and direct sequencing of fungal ribosomal RNA genes for phylogenetics. In PCR Protocols: A Guide to Methods and Applications; Innis, M.A., Gelfand, D.H., Sninsky, J., White, T.J., Eds.; Academic Press: New York, NY, USA, 1990; pp. 315–322. [Google Scholar]
- Rehner, S. Primers for Elongation Factor 1-Alpha (EF1-alpha). 2001. Available online: https://www.docin.com/p-1613748809.html (accessed on 23 December 2023).
- Liu, Y.J.; Whelen, S.; Hall, B.D. Phylogenetic relationships among ascomycetes: Evidence from an RNA polymerse II subunit. Mol. Biol. Evol. 1999, 16, 1799–1808. [Google Scholar] [CrossRef]
- Glass, N.L.; Donaldson, G.C. Development of primer sets designed for use with the PCR to amplify conserved genes from filamentous ascomycetes. Appl. Environ. Microbiol. 1995, 61, 1323–1330. [Google Scholar] [CrossRef]
- Myllys, L.; Stenroos, S.; Thell, A. New genes for phylogenetic studies of lichenized fungi: Glyceraldehyde-3-phosphate dehydrogenase and beta-tubulin genes. Lichenologist 2002, 34, 237–246. [Google Scholar] [CrossRef]
- Katoh, K.; Rozewicki, J.; Yamada, K.D. MAFFT online service: Multiple sequence alignment, interactive sequence choice and visualization. Brief. Bioinform. 2018, 20, 1160–1166. [Google Scholar] [CrossRef] [PubMed]
- Hall, T.A. BioEdit: A user-friendly biological sequence alignment editor and analysis program for Windows 95/98/NT. Nucleic Acids Symp. Ser. 1999, 41, 95–98. [Google Scholar]
- Keirnan, E.C.; Tan, Y.P.; Laurence, M.H.; Mertin, A.A.; Liew, E.C.Y.; Summerell, B.A.; Shivas, R.G. Cryptic diversity found in Didymellaceae from Australian native legumes. MycoKeys 2021, 78, 1–20. [Google Scholar] [CrossRef] [PubMed]
- Phookamsak, R.; Jiang, H.; Suwannarach, N.; Lumyong, S.; Xu, J.C.; Xu, S.; Liao, C.F.; Chomnunti, P. Bambusicolous fungi in Pleosporales: Introducing four novel taxa and a new habitat record for Anastomitrabeculia didymospora. J. Fungi 2022, 8, 630. [Google Scholar] [CrossRef]
- Ferdinandez, H.S.; Manamgoda, D.S.; Udayanga, D.; Deshappriya, N.; Munasinghe, M.S.; Castlebury, L.A. Molecular phylogeny and morphology reveal three novel species of Curvularia (Pleosporales, Pleosporaceae) associated with cereal crops and weedy grass hosts. Mycol. Prog. 2021, 20, 431–451. [Google Scholar] [CrossRef]
- Ferdinandez, H.S.; Manamgoda, D.S.; Udayanga, D.; Munasinghe, M.S.; Castlebury, L.A. Molecular phylogeny and morphology reveal two new graminicolous species, Curvularia aurantia sp. nov. and C. vidyodayana sp. nov. with new records of Curvularia spp. from Sri Lanka. Fung. Syst. Evol. 2023, 12, 219–246. [Google Scholar] [CrossRef]
- Stamatakis, A.; Hoover, P.; Rougemont, J. A rapid bootstrap algorithm for the raxml web servers. Syst. Biol. 2008, 57, 758–771. [Google Scholar] [CrossRef]
- Stamatakis, A. RAxML version 8: A tool for phylogenetic analysis and post-analysis of large phylogenies. Bioinformatics 2014, 30, 1312–1313. [Google Scholar] [CrossRef]
- Miller, M.A.; Pfeiffer, W.; Schwartz, T. Creating the CIPRES Science Gateway for inference of large phylogenetic trees. In Proceedings of the 2010 Gateway Computing Environments Workshop (GCE), New Orleans, LA, USA, 14 November 2010; pp. 1–8. [Google Scholar] [CrossRef]
- Huelsenbeck, J.P.; Ronquist, F. MRBAYES: Bayesian inference of phylogenetic trees. Bioinformatics 2001, 17, 754–755. [Google Scholar] [CrossRef]
- Rambaut, A. FigTree: Tree Figure Drawing Tool, Version 1.4.4; Institute of Evolutionary Biology, University of Edinburgh: Edinburgh, UK, 2018. [Google Scholar]
- Nitschke, T.R.J. Grundlage eines Systems der Pyrenomyceten. Verh Naturhist Vereines Preuss. Rheinl 1869, 26, 70–77. [Google Scholar]
- Wijayawardene, N.N.; Crous, P.W.; Kirk, P.M.; Hawksworth, D.L.; Boonmee, S.; Braun, U.; Dai, D.-Q.; D’Souza, M.J.; Diederich, P.; Dissanayake, A.J.; et al. Naming and outline of Dothideomycetes–2014 including proposals for the protection or suppression of generic names. Fungal Divers. 2014, 69, 1–55. [Google Scholar] [CrossRef] [PubMed]
- Carter, E.; Boudreaux, C. Fatal cerebral phaeohyphomycosis due to Curvularia lunata in an immunocompetent patient. J. Clin. Microbiol. 2004, 42, 5419–5423. [Google Scholar] [CrossRef] [PubMed]
- Ariyawansa, H.A.; Tanaka, K.; Thambugala, K.M.; Phookamsak, R.; Tian, Q.; Camporesi, E.; Hongsanan, S.; Monkai, J.; Wanasinghe, D.N.; Mapook, A. A molecular phylogenetic reappraisal of the Didymosphaeriaceae (=Montagnulaceae). Fungal Divers. 2014, 68, 69–104. [Google Scholar] [CrossRef]
- Liu, S.L.; Wang, X.W.; Li, G.J.; Deng, C.Y.; Rossi, W.; Leonardi, M.; Liimatainen, K.; Kekki, T.; Niskanen, T.; Smith, M.E.; et al. Fungal diversity notes 1717–1817: Taxonomic and phylogenetic contributions on genera and species of fungal taxa. Fungal Divers. 2024, 124, 1–216. [Google Scholar] [CrossRef]
- Hongsanan, S.; Phookamsak, R.; Goonasekara, I.D.; Thambugala, K.M.; Hyde, K.D.; Bhat, J.D.; Suwannarach, N.; Cheewangkoon, R. Introducing a new pleosporalean family Sublophiostomataceae fam. nov. to accommodate Sublophiostoma gen. nov. Sci. Rep. 2021, 11, 9496. [Google Scholar] [CrossRef]
- Lourenço, C.C.G.; Alves, J.L.; Guatimosim, E.; Colman, A.; Barreto, R.W. Bipolaris marantae sp. nov., a novel Helminthosporoid species causing foliage blight of the garden plant Maranta leuconeura in Brazil. Mycobiology 2017, 45, 123–128. [Google Scholar] [CrossRef]
- Manamgoda, D.S.; Cai, L.; McKenzie, E.H.C.; Crous, P.W.; Madrid, H.; Chukeatirote, E.; Shivas, R.G.; Tan, Y.P.; Hyde, K.D. A phylogenetic and taxonomic re-evaluation of the Bipolaris-Cochliobolus-Curvularia complex. Fungal Divers. 2012, 56, 131–144. [Google Scholar] [CrossRef]
- Fisher, P.J.; Petrini, O. Fungal saprobes and pathogens as endophytes of rice (Oryza sativa L.). New Phytol. 1992, 120, 137–143. [Google Scholar] [CrossRef]
- Marin-Felix, Y.; Senwanna, C.; Cheewangkoon, R.; Crous, P.W. New species and records of Bipolaris and Curvularia from Thailand. Mycosphere 2017, 8, 1556–1574. [Google Scholar] [CrossRef]
- Berbee, M.L.; Pirseyedi, M.; Hubbard, S. Cochliobolus phylogenetics and the origin of known, highly virulent pathogens, inferred from ITS and glyceraldehyde-3-phosphate dehydrogenase gene sequences. Mycologia 1999, 91, 964–977. [Google Scholar] [CrossRef]
- Nemati, Z.; Mostowfizadeh-Ghalamfarsa, R. Identification of some grass-associated species of Bipolaris, Curvularia and Exserohilum in selected regions of Iran. Rostaniha 2016, 17, 40–50. [Google Scholar] [CrossRef]
- Kusai, N.A.; Mior Zakuan Azmi, M.; Zulkifly, S.; Yusof, M.T.; Mohd Zainudin, N.A.I. Morphological and molecular characterization of Curvularia and related species associated with leaf spot disease of rice in Peninsular Malaysia. Rend. Lincei 2016, 27, 205–214. [Google Scholar] [CrossRef]
- Matsushima, T. Icones Microfungorum a Matsushima Lectorum; Taylor & Francis Group: Oxfordshire, UK, 1976; p. 955. [Google Scholar] [CrossRef]
- Dade, H.A. A revised list of Gold Coast fungi and plant diseases. Bull. Misc. Inf. Kew 1940, 6, 205–247. [Google Scholar] [CrossRef]
- Tai, F.L. Sylloge Fungorum Sinicorum; Science Press: Beijing, China, 1979. [Google Scholar]
- Photita, W.; Lumyong, S.; Lumyong, P.; McKenzie, E.H.C.; Hyde, K.D. Saprobic fungi on dead wild banana. Mycotaxon 2003, 85, 345–356. [Google Scholar]
- Raza, M.; Zhang, Z.-F.; Hyde, K.D.; Diao, Y.-Z.; Cai, L. Culturable plant pathogenic fungi associated with sugarcane in southern China. Fungal Divers. 2019, 99, 1–104. [Google Scholar] [CrossRef]
- Barr, M.E. A classification of Loculoascomycetes. Mycologia 1979, 71, 935–957. [Google Scholar] [CrossRef]
- Quaedvlieg, W.; Verkley, G.; Shin, H.-D.; Barreto, R.; Alfenas, A.; Swart, W.; Groenewald, J.; Crous, P. Sizing up Septoria. Stud. Mycol. 2013, 75, 307–390. [Google Scholar] [CrossRef]
- Phookamsak, R.; Liu, J.-K.; McKenzie, E.H.C.; Manamgoda, D.S.; Ariyawansa, H.; Thambugala, K.M.; Dai, D.-Q.; Camporesi, E.; Chukeatirote, E.; Wijayawardene, N.N.; et al. Revision of Phaeosphaeriaceae. Fungal Divers. 2014, 68, 159–238. [Google Scholar] [CrossRef]
- Bakhshi, M.; Arzanlou, M.; Groenewald, J.Z.; Quaedvlieg, W.; Crous, P.W. Parastagonosporella fallopiae gen. et sp. nov. (Phaeosphaeriaceae) on Fallopia convolvulus from Iran. Mycol. Prog. 2019, 18, 203–214. [Google Scholar] [CrossRef]
- Wanasinghe, D.N.; Maharachchikumbura, S.S.N. Exploring the diversity and systematics of Phaeosphaeriaceae: Taxonomic novelties from ecologically diverse habitats and their phylogenetic resolution. J. Fungi 2023, 9, 853. [Google Scholar] [CrossRef] [PubMed]
- Thambugala, K.M.; Wanasinghe, D.N.; Phillips, A.J.L.; Camporesi, E.; Bulgakov, T.S.; Phukhamsakda, C.; Ariyawansa, H.A.; Goonasekara, I.D.; Phookamsak, R.; Dissanayake, A.; et al. Mycosphere notes 1–50: Grass (Poaceae) inhabiting Dothideomycetes. Mycosphere 2017, 8, 697–796. [Google Scholar] [CrossRef]
- Ivayani; Widiastuti, A.; Suryanti; Suharjo, R.; Priyatmojo, A. Fungi associated with rice sheath rot in Lampung, Indonesia. Arch. Phytopathol. Pflanzenschutz 2022, 55, 2075–2097. [Google Scholar] [CrossRef]
- Câmara, M.P.S.; O’Neill, N.R.; Berkum, P.V.; Dernoeden, P.H.; Palm, M.E. Ophiosphaerella agrostis sp. nov. and its relationship to other species of Ophiosphaerella. Mycologia 2000, 92, 317–325. [Google Scholar] [CrossRef]
- Tennakoon, D.S.; Thambugala, K.M.; Wanasinghe, D.N.; Gentekaki, E.; Promputtha, I.; Kuo, C.H.; Hyde, K.D. Additions to Phaeosphaeriaceae (Pleosporales): Elongaticollum gen. nov., Ophiosphaerella taiwanensis sp. nov., Phaeosphaeriopsis beaucarneae sp. nov. and a new host record of Neosetophoma poaceicola from Musaceae. MycoKeys 2020, 70, 59–88. [Google Scholar] [CrossRef]
- Valenzuela-Lopez, N.; Cano-Lira, J.F.; Guarro, J.; Sutton, D.A.; Wiederhold, N.; Crous, P.W.; Stchigel, A.M. Coelomycetous Dothideomycetes with emphasis on the families Cucurbitariaceae and Didymellaceae. Stud. Mycol. 2018, 90, 1–69. [Google Scholar] [CrossRef]
- de Gruyter, J.; Boerema, G.H. Contributions towards a monograph of Phoma (Coelomycetes) VIII. Section Paraphoma: Taxa with setose pycnidia. Persoonia 2002, 17, 541–561. [Google Scholar]
- de Gruyter, J.; Woudenberg, J.H.; Aveskamp, M.M.; Gerard, J.M.V.; Groenewald, J.Z.; Crous, P.W. Systematic reappraisal of species in Phoma section Paraphoma, Pyrenochaeta and Pleurophoma. Mycologia 2010, 102, 1066–1081. [Google Scholar] [CrossRef]
- Hyde, K.D.; Tennakoon, D.S.; Jeewon, R.; Bhat, D.J.; Maharachchikumbura, S.S.N.; Rossi, W.; Leonardi, M.; Lee, H.M.; Mun, H.Y.; Houbraken, J.; et al. Fungal diversity notes 1036–1150: Taxonomic and phylogenetic contributions on genera and species of fungal taxa. Fungal Divers. 2019, 96, 1–242. [Google Scholar] [CrossRef]
- de Gruyter, J.; Aveskamp, M.M.; Woudenberg, J.H.C.; Verkley, G.J.M.; Groenewald, J.Z.; Crous, P.W. Molecular phylogeny of Phoma and allied anamorph genera: Towards a reclassification of the Phoma complex. Mycol. Res. 2009, 113, 508–519. [Google Scholar] [CrossRef]
- Aveskamp, M.M.; de Gruyter, J.; Crous, P.W. Biology and recent developments in the systematics of Phoma, a complex genus of major quarantine significance. Fungal Divers. 2008, 31, 1–18. [Google Scholar]
- Chen, Q.; Zhang, K.; Zhang, G.; Cai, L. A polyphasic approach to characterise two novel species of Phoma (Didymellaceae) from China. Phytotaxa 2015, 197, 267–281. [Google Scholar] [CrossRef]
- Aveskamp, M.M.; Verkley, G.J.M.; de Gruyter, J.; Murace, M.A.; Perelló, A.; Woudenberg, J.H.C.; Groenewald, J.Z.; Crous, P.W. DNA phylogeny reveals polyphyly of Phoma section Peyronellaea and multiple taxonomic novelties. Mycologia 2009, 101, 363–382. [Google Scholar] [CrossRef] [PubMed]
- Chen, Q.; Hou, L.W.; Duan, W.J.; Crous, P.W.; Cai, L. Didymellaceae revisited. Stud. Mycol. 2017, 87, 105–159. [Google Scholar] [CrossRef] [PubMed]
- Hou, L.; Groenewald, J.; Pfenning, L.; Yarden, O.; Crous, P.; Cai, L. The phoma-like dilemma. Stud. Mycol. 2020, 96, 309–396. [Google Scholar] [CrossRef]
- Munk, A. The system of the Pyrenomycetes. Dansk Bot. Ark. 1953, 15, 1–163. [Google Scholar]
- Verkley, G.J.M.; Dukik, K.; Renfurm, R.; Goker, M.; Stielow, J.B. Novel genera and species of coniothyrium-like fungi in Montagnulaceae (Ascomycota). Persoonia 2014, 32, 25–51. [Google Scholar] [CrossRef]
- Gonçalves, M.F.M.; Vicente, T.F.L.; Esteves, A.C.; Alves, A. Neptunomyces aureus gen. et sp. nov. (Didymosphaeriaceae, Pleosporales) isolated from algae in Ria de Aveiro, Portugal. MycoKeys 2019, 60, 31–44. [Google Scholar] [CrossRef]
- Ariyawansa, H.A.; Hyde, K.D.; Jayasiri, S.C.; Buyck, B.; Chethana, K.T.; Dai, D.Q.; Dai, Y.C.; Daranagama, D.A.; Jayawardena, R.S.; Lücking, R.; et al. Fungal diversity notes 111–252—Taxonomic and phylogenetic contributions to fungal taxa. Fungal Divers. 2015, 75, 27–274. [Google Scholar] [CrossRef]
- Haware, M.P.; Sharma, N.D. A new glume blotch of rice (Oryza sativa). Plant Dis. Rep. 1973, 57, 436–437. [Google Scholar]
- Tan, Y.P.; Shivas, R.G. Nomenclatural novelties. Index Austral. Fungi 2022, 1, 1–18. [Google Scholar]
- Kirk, P.; Cannon, P.; Minter, D.; Stalpers, J. Ainthworth and Bisby’s Dictionary of the Fungi, 10th ed.; Kirk, P., Cannon, P., Minter, D., Stalpers, J., Eds.; CABI: Wallingford, UK, 2008; ISBN 978-0-85199-826-8. [Google Scholar]
- Manamgoda, D.S.; Cai, L.; Bahkali, A.H.; Chukeatirote, E.; Hyde, K.D. Cochliobolus: An overview and current status of species. Fungal Divers. 2011, 51, 3–42. [Google Scholar] [CrossRef]
- Rai, M.; Agarkar, G. Plant–fungal interactions: What triggers the fungi to switch among lifestyles? Crit. Rev. Microbiol. 2016, 42, 428–438. [Google Scholar] [CrossRef] [PubMed]
- Khan, J.A.; Hussain, S.T.; Hasan, S.; McEvoy, P.; Sarwari, A. Disseminated Bipolaris infection in an immunocompetent host: An atypical presentation. J. Pak. Med. Assoc. 2000, 50, 68–71. [Google Scholar] [PubMed]
- Shoemaker, R.A. Nomenclature of Drechslera and Bipolaris, grass parasites segregated from Helminthosporium. Can. J. Bot. 1959, 37, 879–887. [Google Scholar] [CrossRef]
- Dai, F.C.; Wang, X.M.; Zhu, Z.D.; Gao, W.D.; Huo, N.X. Curvularia leaf spot of maize: Pathogens and varietal resistance. Acta Phytopathol. Sin. 1998, 2, 123–129. [Google Scholar]
- Farr, D.F.; Rossman, A.Y. Fungal Databases, U.S. National Fungus Collections, ARS, USDA. 2024. Available online: https://nt.ars-grin.gov/fungaldatabases/ (accessed on 10 July 2024).
- Tan, Y.P.; Crous, P.W.; Shivas, R.G. Eight novel Bipolaris species identified from John L. Alcorn’s collections at the Queensland Plant Pathology Herbarium (BRIP). Mycol. Prog. 2016, 15, 1203–1214. [Google Scholar] [CrossRef]
- Tan, Y.P.; Crous, P.W.; Shivas, R.G. Cryptic species of Curvularia in the culture collection of the Queensland Plant Pathology Herbarium. MycoKeys 2018, 35, 1–25. [Google Scholar] [CrossRef]
- Gao, B.D.; Huang, W.; Xia, H. A new rice disease, black sheath spot, caused by Curvularia fallax in China. Plant Dis. 2012, 96, 1224. [Google Scholar] [CrossRef]
- Manamgoda, D.S.; Rossman, A.; Castlebury, L.A.; Chukeatirote, E. Article PHYTOTAXA. Phytotaxa 2015, 212, 175–198. [Google Scholar] [CrossRef]
- Shoemaker, R.A.; Babcock, C.E. Phaeosphaeria . Can. J. Bot. 1989, 67, 1500–1599. [Google Scholar] [CrossRef]
- Hyde, K.D.; Nilsson, R.H.; Alias, S.A.; Ariyawansa, H.A.; Blair, J.E.; Cai, L.; De Cock, A.W.A.M.; Dissanayake, A.J.; Glockling, S.L.; Goonasekara, I.D.; et al. One stop shop: Backbones trees for important phytopathogenic genera: I. Fungal Divers. 2014, 67, 21–125. [Google Scholar] [CrossRef]
- Sawada, K. Descriptive Catalogue of Taiwan (Formosan) Fungi. Part XI; College of Agriculture National Taiwan University: Taipei, Taiwan, 1959; pp. 1–268. [Google Scholar]
- Photita, W.; Lumyong, S.; Lumyong, P.; Hyde, K.D.; McKenzie, E.H.C. Index of fungi described from the Musaceae. Mycotaxon 2002, 81, 491–503. [Google Scholar]
- Zhang, Y.; Schoch, C.L.; Fournier, J.; Crous, P.W.; De Gruyter, J.; Woudenberg, J.H.C.; Hirayama, K.; Tanaka, K.; Pointing, B.; Spatafora, J.W.; et al. Multi-locus phylogeny of Pleosporales: A taxonomic, ecological and evolutionary re-evaluation. Stud. Mycol. 2009, 64, 85–102. [Google Scholar] [CrossRef]
- Phookamsak, R.; Liu, J.K.; Manamgoda, D.S.; Chukeatirote, E.; Mortimer, P.E.; McKenzie, E.H.C.; Hyde, K.D. The sexual state of Setophoma. Phytotaxa 2014, 176, 260–269. [Google Scholar] [CrossRef]
- Schwartz, H.F.; Mohan, S.K. Compendium of Onion and Garlic Diseases; APS Press: St. Paul, MN, USA, 1995. [Google Scholar]
- Howard, R.J.; Garland, J.A.; Seaman, W.L.; Grafius, E.J. Diseases and pests of vegetable crops in Canada. J. Econ. Entomol. 1996, 89, 1045. [Google Scholar]
- Zhu, X.; Reid, L.M.; Woldemariam, T.; Tenuta, A.; Lachance, P.; Pouleur, S. Survey of corn diseases and pests in Ontario and Québec in 2004. Can. Plant Dis. Surv. 2005, 85, 31–34. [Google Scholar]
- Ikeda, K.; Kuwabara, K.; Urushibara, T.; Soyai, P.; Miki, S.; Shibata, S. Pink root rot of squash caused by Setophoma terrestris in Japan. J. Gen. Plant Pathol. 2012, 78, 372–375. [Google Scholar] [CrossRef]
- Yang, Y.; Zuzak, K.; Harding, M.; Neilson, E.; Feindel, D.; Feng, J. First report of pink root rot caused by Setophoma (Pyrenochaeta) terrestris on canola. Can. J. Plant. Pathol. 2017, 39, 354–360. [Google Scholar] [CrossRef]
- Liu, F.; Wang, J.; Li, H.; Wang, W.; Cai, L. Setophoma spp. on Camellia sinensis. Fung. Syst. Evol. 2019, 4, 43–57. [Google Scholar] [CrossRef]
- Flores, F.J.; Marek, S.M.; Orquera, G.; Walker, N.R. Molecular identification and multilocus phylogeny of Ophiosphaerella species associated with spring dead spot of bermudagrass. Crop Sci. 2017, 57, S-249–S-261. [Google Scholar] [CrossRef]
- Oki, T.; Yano, K.; Komatsu, K.; Shimomoto, Y.; Arie, T.; Morita, Y. Ophiosphaerella agrostidis causes leaf-sheath rot of Zingiber mioga. J. Gen. Plant Pathol. 2022, 88, 173–177. [Google Scholar] [CrossRef]
- Wetzel, H.C., III; Skinner, D.Z.; Tisserat, N.A. Geographic distribution and genetic diversity of three Ophiosphaerella species that cause spring dead spot of bermudagrass. Plant Dis. 1999, 83, 1160–1166. [Google Scholar] [CrossRef]
- Hutchens, W.J.; Henderson, C.A.; Bush, E.A.; Kerns, J.P.; McCall, D.S. Geographic distribution of Ophiosphaerella species in the mid-Atlantic United States. Plant Health Prog. 2021, 23, 93–100. [Google Scholar] [CrossRef]
- Tomioka, K.; Sekiguchi, H.; Nomiyama, K.; Kawaguchi, A.; Kawakami, A.; Masunaka, A.; Kobayashi, H.; Chiba, M.; Nagata, K.; Ishikawa, N. Early dead ripe of bread wheat and durum wheat caused by Ophiosphaerella korrae and evaluation of the fungal influence on barley, rice, and soybean. J. Gen. Plant Pathol. 2021, 87, 273–280. [Google Scholar] [CrossRef]
- Aveskamp, M.M.; de Gruyter, J.; Woudenberg, J.H.C.; Verkley, G.J.M.; Crous, P.W. Highlights of the Didymellaceae: A polyphasic approach to characterise Phoma and related pleosporalean genera. Stud. Mycol. 2010, 65, 1–60. [Google Scholar] [CrossRef] [PubMed]
- Melgarejo, P.; Carrillo, R.; Sagasta, E.M. Mycoflora of peach twigs and flowers and its possible significance in biological control of Monilinia laxa. Trans. Br. Mycol. Soc. 1985, 85, 313–317. [Google Scholar] [CrossRef]
- Domsch, K.H.; Gams, W.; Anderson, T.-H. Compendium of Soil Fungi, 2nd ed.; IHW-Verlag: Eching, Germany, 2007; pp. 1–672. [Google Scholar]
- Arenal, F.; Platas, G.; Martin, J.; Salazar, O.; Peláez, F. Evaluation of different PCR-based DNA fingerprinting techniques for assessing the genetic variability of isolates of the fungus Epicoccum nigrum. J. Appl. Microbiol. 1999, 87, 898–906. [Google Scholar] [CrossRef] [PubMed]
- Taguiam, J.D.; Evallo, E.; Balendres, M.A. Epicoccum species: Ubiquitous plant pathogens and effective biological control agents. Eur. J. Plant Pathol. 2021, 159, 713–725. [Google Scholar] [CrossRef]
- Kodama, F.; Tsuchiya, S. Brown blotch on glume of rice plant caused by Epicoccum purpurascens Ehrenberg ex Schlechtendahl. Annu. Rep. Soc. Plant Prot. North Jpn. 1981, 32, 107–109. [Google Scholar]
- Liu, L.M.; Zhao, Y.; Zhang, Y.L.; Wang, L.; Hou, Y.X.; Huang, S.W. First report of leaf spot disease on rice caused by Epicoccum sorghinum in China. Plant Dis. 2020, 104, 2735. [Google Scholar] [CrossRef]
- Imran, M.; Khanal, S.; Zhou, X.G.; Antony-Babu, S.; Atiq, M. First report of leaf spot of rice caused by Epicoccum sorghinum in the United States. Plant Dis. 2022, 106, 2758. [Google Scholar] [CrossRef] [PubMed]
- Gizaw, T.; Zegeye, W.A.; Hika, N.; Degwale, A.; Setargie, A.; Tsegaw, M. Genetic diversity and pathogenicity of fungi associated with rice sheath rot in the Fogera plain, Northwest Ethiopia. J. Phytopathol. 2023, 172, e13252. [Google Scholar] [CrossRef]
- Ponappa, K.M. New record of fungi associated with Cannabis sativa. J. Mycol. Pl. Pathol. 1977, 7, 139. [Google Scholar]
- Russomanno, O.M.R.; Amaral, R.E.M.; Malavolta, V.M.A.; Alcantara, V.B.G.; Schammass, E.A. Ocorrência do fungo Pithomyces chartarum (Berk. & Curt.) M. B. Ellis em forrageiras pastoreadas por bovinos. Rev. Agric. Piracicaba 1985, 60, 249–265. [Google Scholar]
- Jonardhanan, K.K. Diseases of Major Medicinal Plants; Daya Publ. House: Delhi, India, 2002. [Google Scholar]
- Eken, C.; Jochum, C.C.; Yuen, G.Y. First report of leaf spot of smooth bromegrass caused by Pithomyces chartarum in Nebraska. Plant Dis. 2006, 90, 108. [Google Scholar] [CrossRef]
- Varga, Z.; Fischl, G. Pathogenic fungal species isolated from leaves and seeds of smooth brome (Bromus inermis Leyss.). Commun. Agric. Appl. Biol. Sci. 2006, 71, 1103–1108. [Google Scholar]
- Tóth, B.; Csosz, M.; Dijksterhuis, J.; Frisvad, J.C.; Vagra, J. Pithomyces chartarum as a pathogen of wheat. Plant Pathol. J. 2007, 89, 405–408. [Google Scholar]
- Lau, K.H.; Sheridan, J.E. Mycoflora of rice (Oryza sativa L.) seed in New Zealand. N. Z. J. Agric. Res. 1975, 18, 237–250. [Google Scholar] [CrossRef]
- Malavolta, V.M.A.; Amaral, R.D.M.; Alexandre, J. Fungi recorded on rice crops in different regions of Brazil. Biologico 1979, 45, 159–164. [Google Scholar]
- Verkley, G.J.; da Silva, M.; Wicklow, D.T.; Crous, P.W. Paraconiothyrium, a new genus to accommodate the mycoparasite Coniothyrium minitans, anamorphs of Paraphaeosphaeria, and four new species. Stud. Mycol. 2004, 50, 323–335. [Google Scholar]
- Ariyawansa, H.A.; Tsai, I.; Thambugala, K.M.; Chuang, W.Y.; Lin, S.R.; Hozzein, W.N.; Cheewangkoon, R. Species diversity of Pleosporalean taxa associated with Camellia sinensis (L.) Kuntze in Taiwan. Sci. Rep. 2020, 10, 12762. [Google Scholar] [CrossRef] [PubMed]






















| Loci | Primer Pairs (Forward/Reverse) | Reference |
|---|---|---|
| LSU | LROR 5′–ACCCGCTGAACTTAAGC–3′ LR5 5′–ATCCTGAGGGAAACTTC–3′ | [34] |
| ITS | ITS5 5′–GGAAGTAAAAGTCGTAACAAGG–3′ ITS4 5′–TCCTCCGCTTATTGATATGC–3′ | [35] |
| SSU | NS1 5′–GTAGTCATATGCTTGTCTC–3′ NS4 5′–CTTCCGTCAATTCCTTTAAG–3′ | [35] |
| tef1 | 983F 5′–GCY CCY GGH CAY CGT GAY TTY AT–3′ 2218R 5′–AT GAC ACC RAC RGC RAC RGT YTG–3′ | [36] |
| rpb2 | fRPB2–5f 5′–GGG GWG AYC AGA AGA AGG C–3′ fRPB2–7cR 5′–GGG GWG AYC AGA AGA AGG C–3′ | [37] |
| tub2 | BT2a 5′–GGTAACCAAATCGGTGCTGCTTTC–3′ BT2b 5′–ACCCTCAGTGTAGTGACCCTTGGC–3′ | [38] |
| T1 5′–AAC ATG CGT GAG ATT GTA AGT–3′ T2 5′–TAG TGA CCC TTG GCC CAG TTG–3′ | [34] | |
| gapdh | Gpd1 5′–ATT GGC CGC ATC GTC TTC–3′ Gpd2 5′–CCC ACT CGT TGT CGT ACC–3′ | [39] |
| Species | Strain Number | Host Part | Location | Life-Style | Cultivar |
|---|---|---|---|---|---|
| Bipolaris chiangraiensis | MFLUCC 24-0016 | Panicle | Tha Sut sub-district, Mueang Chiang Rai District | Saprobic | RD6 |
| B. oryzae | MFLUCC 24-0010 | Panicle | Mueang Chiang Rai District | Saprobic | Unknown |
| MFLUCC 24-0011 | Panicle | Mueang Chiang Rai District | Saprobic | Unknown | |
| MFLUCC 24-0012 | Panicle | Phan District | Saprobic | RD6 | |
| MFLUCC 24-0013 | Panicle | Phan District | Saprobic | RD15 | |
| MFLUCC 24-0014 | Stem | Huai Sak sub-district, Mueang Chiang Rai district | Saprobic | RD15 | |
| MFLUCC 24-0015 | Panicle | Tha Sut sub-district, Mueang Chiang Rai District | Saprobic | RD6 | |
| MFLUCC 24-0017 | Panicle | Tha Sut sub-district, Mueang Chiang Rai District | Saprobic | RD6 | |
| MFLUCC 24-0018 | Leaf | Si Mueang Chum sub-district, Mae Sai District | Endophytic | RD-MAEJO2 | |
| Curvularia chiangmaiensis | MFLUCC 24-0024 | Leaf | Mueang Chiang Rai District | Associated with leaf spots | Pathum Thani 60 |
| C. geniculata | MFLUCC 24-0022 | Panicle | Wiang Chai sub-district, Wiang Chai District | Saprobic | RD6 |
| C. plantarum | MFLUCC 24-0021 MFLUCC 24-0023 | Panicle Stem | Phan District Phan District | Saprobic Saprobic | RD15 KDML105 |
| Epicoccum catenisporum | MFLUCC 24-0025 MFLUCC 24-0027 MFLUCC 24-0028 | Seedling Stem Seedling | Mae Chan District Phan District Thung Ko sub-district, Wiang Chiang Rung District | Associated with leaf spots Saprobic Associated with leaf spots | Pathum Thani 60 KDML105 RD6 |
| E. latusicollum | MFLUCC 24-0026 | Leaf | Si kham sub-district, Mae Chan District | Saprobic | Pathum Thani 60 |
| Ophiosphaerella agrostidis | MFLUCC 24-0029 | Stem | Huai Sak sub-district, Mueang Chiang Rai District | Saprobic | RD15 |
| O. oryzae | MFLUCC 24-0030 | Stem | Huai Sak sub-district, Mueang Chiang Rai District | Saprobic | RD15 |
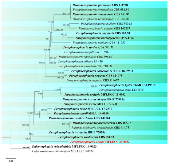
| Paraphaeosphaeria oryzae | MFLUCC 24-0032 | Leaf | Thung Ko sub-district, Wiang Chiang Rung District | Associated with leaf spots | RD6 |
| Phaeosphaeria musae | MFLUCC 24-0044 | Panicle | Mueang Chiang Rai District | Saprobic | Unknown |
| MFLUCC 24-0045 | Panicle | Mueang Chiang Rai District | Saprobic | Unknown | |
| MFLUCC 24-0046 | Panicle | Si kham sub-district, Mae Chan District | Saprobic | Pathum Thani 60 | |
| Pseudopithomyces chartarum | MFLUCC 24-0047 | Panicle | Phan District | Saprobic | RD15 |
| MFLUCC 24-0048 | Leaf | Thung Ko sub-district, Wiang Chiang Rung District | Associated with leaf spots | RD6 | |
| Pyrenochaetopsis indica | MFLUCC 24-0036 | Panicle | Phan District | Saprobic | RD6 |
| MFLUCC 24-0037 | Stem | Huai Sak sub-district, Mueang Chiang Rai District | Saprobic | RD15 | |
| P. oryzicola | MFLUCC 24-0038 | Panicle | Phan district | Saprobic | RD15 |
| MFLUCC 24-0039 | Stem | Huai Sak sub-district, Mueang Chiang Rai District | Saprobic | RD15 | |
| MFLUCC 24-0040 | Stem | Huai Sak sub-district, Mueang Chiang Rai District | Saprobic | RD15 | |
| MFLUCC 24-0041 | Panicle | Tha Sut sub-district, Mueang Chiang Rai District | Saprobic | RD6 | |
| MFLUCC 24-0042 | Panicle | Tha Sut sub-district, Mueang Chiang Rai District | Saprobic | RD6 | |
| P. sinensis | MFLUCC 24-0043 | Leaf | Si Mueang Chum sub-district, Mae Sai District | Associated with leaf spots | RD-MAEJO2 |
| Remotididymella capsici | MFLUCC 24-0031 | Seedling | Wiang Chai sub-district, Wiang Chai District | Endophytic | MAEJO |
| Setophoma oryzicola | MFLUCC 24-0035 | Stem | Phan district | Saprobic | KDML105 |
| S. poaceicola | MFLUCC 24-0033 | Panicle | Wiang Chai sub-district, Wiang Chai District | Saprobic | RD6 |
| MFLUCC 24-0034 | Stem | Phan District | Saprobic | KDML105 |
Disclaimer/Publisher’s Note: The statements, opinions and data contained in all publications are solely those of the individual author(s) and contributor(s) and not of MDPI and/or the editor(s). MDPI and/or the editor(s) disclaim responsibility for any injury to people or property resulting from any ideas, methods, instructions or products referred to in the content. |
© 2024 by the authors. Licensee MDPI, Basel, Switzerland. This article is an open access article distributed under the terms and conditions of the Creative Commons Attribution (CC BY) license (https://creativecommons.org/licenses/by/4.0/).
Share and Cite
Absalan, S.; Armand, A.; Jayawardena, R.S.; McKenzie, E.H.C.; Hyde, K.D.; Lumyong, S. Diversity of Pleosporalean Fungi Isolated from Rice (Oryza sativa L.) in Northern Thailand and Descriptions of Five New Species. J. Fungi 2024, 10, 763. https://doi.org/10.3390/jof10110763
Absalan S, Armand A, Jayawardena RS, McKenzie EHC, Hyde KD, Lumyong S. Diversity of Pleosporalean Fungi Isolated from Rice (Oryza sativa L.) in Northern Thailand and Descriptions of Five New Species. Journal of Fungi. 2024; 10(11):763. https://doi.org/10.3390/jof10110763
Chicago/Turabian StyleAbsalan, Sahar, Alireza Armand, Ruvishika S. Jayawardena, Eric H. C. McKenzie, Kevin D. Hyde, and Saisamorn Lumyong. 2024. "Diversity of Pleosporalean Fungi Isolated from Rice (Oryza sativa L.) in Northern Thailand and Descriptions of Five New Species" Journal of Fungi 10, no. 11: 763. https://doi.org/10.3390/jof10110763
APA StyleAbsalan, S., Armand, A., Jayawardena, R. S., McKenzie, E. H. C., Hyde, K. D., & Lumyong, S. (2024). Diversity of Pleosporalean Fungi Isolated from Rice (Oryza sativa L.) in Northern Thailand and Descriptions of Five New Species. Journal of Fungi, 10(11), 763. https://doi.org/10.3390/jof10110763

