Abstract
It is generally believed that mycorrhiza is a microecosystem composed of mycorrhizal fungi, host plants and other microscopic organisms. The mycorrhiza of Rhododendron dauricum is more complex and the diverse morphology of our investigated results displays both typical ericoid mycorrhizal characteristics and ectomycorrhizal traits. The characteristics of ectendoomycorrhiza, where mycelial invade from the outside into the root cells, have also been observed. In order to further clarify the mycorrhizal fungi members and other fungal communities of R. dauricum mycorrhiza, and explore the effects of vegetation and soil biological factors on their community structure, we selected two woodlands in the northeast of China as samples—one is a mixed forest of R. dauricum and Quercus mongolica, and the other a mixed forest of R. dauricum, Q. mongolica, and Pinus densiflor. The sampling time was during the local growing season, from June to September. High-throughput sequencing yielded a total of 3020 fungal amplicon sequence variants (ASVs), which were based on sequencing of the internal transcribed spacer ribosomal RNA (ITS rRNA) via the Illumina NovaSeq platform. In the different habitats of R. dauricum, there are differences in the diversity of fungi obtained from mycorrhizal niches, and specifically the mycorrhizal fungal community structure in the complex vegetation of mixed forests, where R. dauricum is found, exhibits greater stability, with relatively minor changes over time. Soil fungi are identified as the primary source of fungi within the mycorrhizal niche, and the abundance of mycorrhizal fungi from mycorrhizal niches in R. dauricum is significantly influenced by soil pH, organic matter, and available nitrogen. The relationship between soil fungi and mycorrhizal fungi from mycorrhizal niches is simultaneously found to be intricate, while the genus Hydnellum emerges as a central genus among mycorrhizal fungi from mycorrhizal niches. However, there is currently a substantial gap in the foundational research of this genus, including the fact that mycorrhizal fungi from mycorrhizal niches have, compared to fungi present in the soil, proven to be more sensitive to changes in soil moisture.
1. Introduction
R. dauricum L., which belongs to the Ericaceae and Rhododendron, and is commonly known as ‘Yingshanhong’, is a second-level protected wild plant in China that is mainly distributed in northeastern China, Mongolia, the Korean Peninsula, and the Russian Far East [1]. Its significant horticultural and medicinal value [2,3,4,5]. R. dauricum is closely associated with its mycorrhizal microbiota, and this symbiotic relationship plays a crucial role in plant growth, adaptation, and ecosystem functionality [6,7,8]. The symbiotic partnership supports plants through nutritional supply, stress resistance, and disease protection [7,9].
Understanding the characteristics and interactions of mycorrhizal and soil fungi community in R. dauricum habitats is therefore essential for a deeper comprehension of the ecological functions, stability, and species conservation linked to this symbiotic system.
Rhododendron is a mycorrhizal plant, and within the family Ericaceae, all plants, with the exception of the genera Arbutus and Arctostaphylos, have a distinct type of mycorrhizal symbiosis. Fungal hyphae penetrate the root cells of Ericaceae plants to form a unique structure known as a “coil”, which Harley J. L. (1969) termed “Ericoid Mycorrhiza (ERM)” [10], and is also referred to as “ericoid mycorrhizal association”. Numerous studies now indicate the crucial role of ERM in stress physiology, ecological adaptation, nutrient uptake, and transport in Ericaceae plants [11,12]. The diversity and functional aspects of ERM fungal communities have gained extensive attention [13,14]. Furthermore, artificial inoculation with mycorrhizal fungi can, in Ericaceae plants like Rhododendron and Vaccinium, enhance stress resistance, growth, and other traits [15,16], emphasizing the practical significance of ERM mycorrhizal research. Mycorrhizae are symbiotic structures formed by host plants and mycorrhizal fungi that, in essence, constitute a microecosystem composed of mycorrhizal fungi, hyphosphera bacteria, plant root tips, soil, and other components.
During mycorrhizal symbiosis, plants establish complex symbiotic networks with mycorrhizal fungi and bacteria, achieving synergistic effects through material exchange [17] and signaling communication [18]. The microbial diversity in mycorrhizal symbiosis may enhance functional diversity among symbiotic partners [19], providing broader nutritional and environmental adaptability. Additionally, the microbial diversity within mycorrhizal symbiosis can impact plant ecosystem functionality [20], including soil carbon cycling, nutrient utilization, and disease resistance [21]. Soil structure also significantly influences the structure of fungal communities [22], thereby impacting the formation of mycorrhizae. A thorough investigation of mycorrhizal fungi diversity in plants of the Ericaceae family is therefore crucial for understanding the ecological functions and evolutionary mechanisms of their symbiotic relationships with plants.
The formation of mycorrhizal microecology is closely related to the habitat, as climatic elements [23] and edaphic features [24] in the habitat both influence the mycorrhizal microecology. Soil fungi community is a vital component of soil that has a critical influence on soil health and ecological functionality [25], and is also the direct interface with mycorrhizal interactions. The diversity of soil fungi is closely linked to their functional diversity, as different fungi communities play distinct roles in soil biotransformation and ecological processes [26]. Soil fungi contribute significantly to soil structure and functionality by driving the organic matter decomposition, nutrient cycling, and pathogen inhibition [27] and secrete binding substances that promote soil aggregation [28]. A comprehensive study of soil fungi diversity in plants of the Ericaceae family is therefore essential for revealing their interactions and functional mechanisms within soil ecosystems.
Currently, most research of R. dauricum focuses on its extractive value, and its habitat fungi community has only been studied to a limited extent, with the result that the characteristics of fungi community in R. dauricum habitats remain unclear. This study therefore employs molecular biology techniques and high-throughput sequencing methods to analyze the structure of mycorrhizal and soil fungi community in two R. dauricum habitats during June–July and August–September, with the aim of revealing the diversity composition and structural features of these fungal communities. Furthermore, we will assess the impact of different environmental factors on mycorrhizal and soil fungi diversity, exploring the mechanisms of interaction between mycorrhizal and soil fungi community. Through these investigations, we will gain deeper insights into the ecological functions and relationships of mycorrhizal and soil fungi in plants of the Ericaceae family, along with strategies for biodiversity conservation.
2. Materials and Methods
2.1. Sampling Locations
The sampling locations in this study are all located in the northeastern region of China: Sampling point A is located in Baoqing County, Heilongjiang Province (SA, 132°2′36.82″ E, 46°8′26.24″ N, elevation 280 m), in a mixed forest of R. dauricum and Quercus mongolica (Figure 1a,b). This sampling point has a temperate monsoon climate and is situated in a natural forest area, with volcanic ash soil. Sampling point B is located in the National Matsutake Nature Reserve in Longjing City, JiLin Province, China. (SB, 129°40′16.65″ E, 42°33′39.60″ N, elevation 380 m), in a mixed forest of R. dauricum with Q. mongolica, and P. densiflor (Figure 1c,d). This sampling point has a temperate monsoon climate and is situated in a natural forest area, with volcanic ash soil. Both locations are devoid of any other woody plants.
Figure 1.
Habitat map of two sampling sites. (a,b) sampling point A (SA) is covered by R. dauricum mixed Q. mongolica forest. (c,d) sampling point B (SB) is covered by R. dauricum mixed Q. mongolica and P. densiflora forest.
2.2. Collection and Preparation of Mycorrhiza Root Tips’ and Soil Samples
In the months of June to July and August to September, two sampling points were selected within a 100 m × 100 m area. The five-point sampling method was followed to collect samples within each plot [29]. Mycorrhizal root tips samples were collected from areas with abundant fine roots approximately 0.8 m (depth of 5–15 cm) away from the tree trunk in four cardinal directions and the central area. The surface humus and soil layers were removed using a shovel, and fine root tips (approximately 50 g) were taken. The collected fine root tips were placed in self-sealing bags and combined to form the mycorrhiza root tip samples. The sample was transported back to the laboratory using dry ice for preservation.
The mycorrhiza root tip samples were processed by being treated with a 0.1% Tween 20 solution for 60 min and then rinsed with sterile water. After excess moisture was removed, the mycorrhiza root tip samples (with enlarged root tips) were selected and placed in centrifuge tubes for storage at −70 °C.
Soil samples within a 10 cm radius around the mycorrhiza root tip sample points were placed in self-sealing bags and transported back to the laboratory using dry ice, and then stored at −80 °C for further analysis.
These procedures ensured proper collection, handling, and preservation of mycorrhizal and soil samples for subsequent laboratory analyses.
2.3. Collection and Processing of R. dauricum Mycorrhizal Root Tips Samples
Collect small and fine roots of R. dauricum, ranging from 5 cm to 30 cm (taking into account the depth of root distribution), from the soil layer. Place the roots in soil bags, attach labels, and record the collector’s name, sampling time, location, plant name, and surrounding environmental information. In the understory, the root systems of different plants intermingle so, when taking root samples, dig along the primary root of the plant to ensure that the collected roots are indeed connected to the main root of the selected plant and try to take root segments with root tips whenever possible.
Fix the root samples in a 1/2 FAA fixing solution (5 mL formalin, 5 mL glacial acetic acid, 90 mL 70% alcohol) for mycorrhizal morphology observation experiments. Rinse the root tips samples fixed in FAA fixing solution with distilled water 2–3 times, and cut them into approximately 1 cm-long root segments. Decolorize the samples in a 10% KOH solution at 92 °C for 20–60 min and then rinse them thoroughly with distilled water. Stain the samples with a 0.05% trypan blue glycerol solution for 2–4 h, differentiate with glycerol, and prepare slides [30]. Observe the mycorrhizal structure and take photographs using a Zeiss Axio Scope A1 microscope (Carl Zeiss, Jena, Germany). Determine the mycorrhizal morphological types based on the research by Genre et al. [31] (Figure S1).
2.4. DNA Extraction and Illumina NovaSeq Platform
Following the manufacturer’s instructions, the DNeasy PowerSoil Kit (QIAGEN, Inc., Hilden, Germany) was used for DNA extraction. The extracted DNA samples were stored at −20 °C before data analysis. The quantity and quality of the extracted DNA samples were measured by using the NanoDrop ND-1000 spectrophotometer (Thermo Fisher Scientific, Waltham, MA, USA) and agarose gel electrophoresis, respectively.
For fungal ITS1 region PCR amplification, the primers ITS5 and ITS2 were used [32]. The PCR amplicons were purified using Agencourt AMPure Beads (Beckman Coulter, Indianapolis, IN, USA) and quantified using the PicoGreen dsDNA Assay Kit (Invitrogen, Carlsbad, CA, USA). After individual quantification, the amplicons were pooled in equal amounts.
The pooled amplicons were subjected to paired-end 2 × 300 bp sequencing using the Illumina NovaSeq platform provided by Shanghai Parsenon Bioinformatics Co., Ltd. (Shanghai, China).
2.5. Soil Physical and Chemical Properties Analysis
Drying the Soil Samples: dry the soil samples using silica gel beads for approximately 1–2 weeks until they are completely dried. Sieve Separation: use a 2 mm sieve to remove stone particles from the soil samples. Available Phosphorus (AP) Determination: measure the soil’s available phosphorus using a 0.5 mol·L−1 NaHCO3 solution and the molybdenum blue colorimetric method [33]. Soil Organic Matter (SOM) Determination: determine the soil’s organic matter content using the potassium dichromate volumetric method [34]. Available Nitrogen (TN) Determination: measure the soil’s available nitrogen (hydrolyzable nitrogen) using the alkaline diffusion method [35]. Available Potassium (AK) Determination: determine the soil’s available potassium using a 1 mol·L−1 NH4OAc extraction and flame photometry [36]. Soil pH Measurement: measure the soil pH using the potentiometric method: the ratio of water to soil is 2.5:1, with an oscillating time of 2 min, followed by a settling period of 30 min [37].
Determining soil Texture based on USDA-NRCS Soil Texture Classes Standards [38]: first, remove SOM (Soil Organic Matter) and carbonate by adding 10% hydrogen peroxide (GR) and 0.2% hydrochloric acid (GR) to 10 g of sieved soil (2 mm sieve) in a 250 mL beaker. Then add 10 mL of 0.05 mol·L−1 sodium hydroxide solution (GR) as a dispersant and shake the beaker uniformly before analysis. Finally, wash the soil sample with water in a settling cylinder. Determine the soil composition by using the pipette method. Soil texture type is determined on the basis of the content of clay (<0.002 mm particle size), silt (0.02–0.0002 mm particle size), and sand (0.02–2 mm particle size).
2.6. Climate Elements Collection
The climate elements data—air average temperature (AT), monthly precipitation (MP), surface average temperature (ST) and relative humidity (RH)—were downloaded from the China meteorological data network [39].
2.7. Bioinformatics
Microbiome bioinformatics analysis was performed using QIIME2 2019.4 [40], with slight modifications based on the referenced literature. The demux plugin was used to demultiplex the raw sequence data, followed by primer trimming using the cutadapt plugin [41]. The DADA2 plugin was employed for quality filtering, denoising, merging, and the removal of chimeras from the sequences [42]. The non-singleton Amplicon Sequence Variants (ASVs) were aligned with MAFFT [43] and used for phylogenetic tree construction using FastTree2 [44]. The ASVs were annotated using the naive Bayes classifier technique in the feature-classifier plugin [45], based on the SILVA Release 132/UNITE Release 8.0 database [46].
2.8. Data Processing
The data were processed using SPSS 19.0 software for one-way analysis of variance (ANOVA) to analyze differences in soil physical and chemical properties and climate elements among different samples. All statistical analyses were evaluated at α = 0.05.
RDA (Redundancy Analysis) was employed to analyze the relationship between fungal composition and soil factors and climate elements. Network analysis is based on the Spearman correlation results, involving the calculation of correlation coefficients between feature values to identify connections between variables. This method utilizes network graphs or connection models to illustrate the internal structure of data. The significant correlations between feature nodes are represented by connecting lines, providing a visual representation of the interactions between different species. One-way analysis of variance and Tukey’s HSD test at a significance level of 5% were used to test the effects of forest development on soil properties and fungal characteristics. R version 3.1.1 was used for visualizing RDA and ANOVA.
2.9. Fungal Community
Samples were collected from different forest types and at different sampling times to explore the influence of these habitats and periods on the mycorrhizal fungal community. β-diversity distance was used to describe the differences between samples, and so was NMDS analysis, which arranges the distances between fungal community samples by calculating the Bray-Curtis dissimilarity matrix at the ASV level. NMDS analysis is not influenced by the numerical values of sample distances, but only considers the relative distances between samples, and its results are more reliable when the stress value is less than 0.2.
We used the Chao 1 index, Simpson index and Shannon index [47] to assess fungal α-diversity—a higher Simpson index indicates greater community diversity. We created a Venn diagram using the ASV abundance table to describe the differences between ASVs among samples. The genera with ASV relative abundance (≥1.00%) are considered dominant [48].
3. Results
3.1. Mycorrhizal Ecological Niches of R. dauricum Habitats
3.1.1. R. dauricum Mycorrhizal Morphology
The overall morphology of mycorrhizal fungi is shown in Figure 2a. Through the observation of mycorrhizal anatomical morphology, various mycorrhizal structures were observed, with mycelia distributed within root cells (Figure 2b) (ERM) and the root surface (Figure 2c), and also seen to be invading root cells from the outside (Figure 2d) (AM). The observed hyphae had branches and septa. Mycelial structures within the cells exhibited significant variation, including intracellular mycelial coil, intracellular dissolving mycelium, and penetrating mycelium. Mycelia between cells mostly grew longitudinally along the root. There was a significant amount of mycelium on the root surface, with some mycelia forming a mantle on the root surface. Most mycelia however traveled along the outer root wall.
Figure 2.
Mycorrhizal Morphology of R. dauricum: (a) Overall view of the root tips under a dissecting microscope. (b) Intracellular mycelial coil. (c) Mycorrhizal mantle. (d) Intracellular invading mycelium from outside.
3.1.2. Diversity of Fungi and Mycorrhizal Fungi in Ecological Niches of R. dauricum Habitats
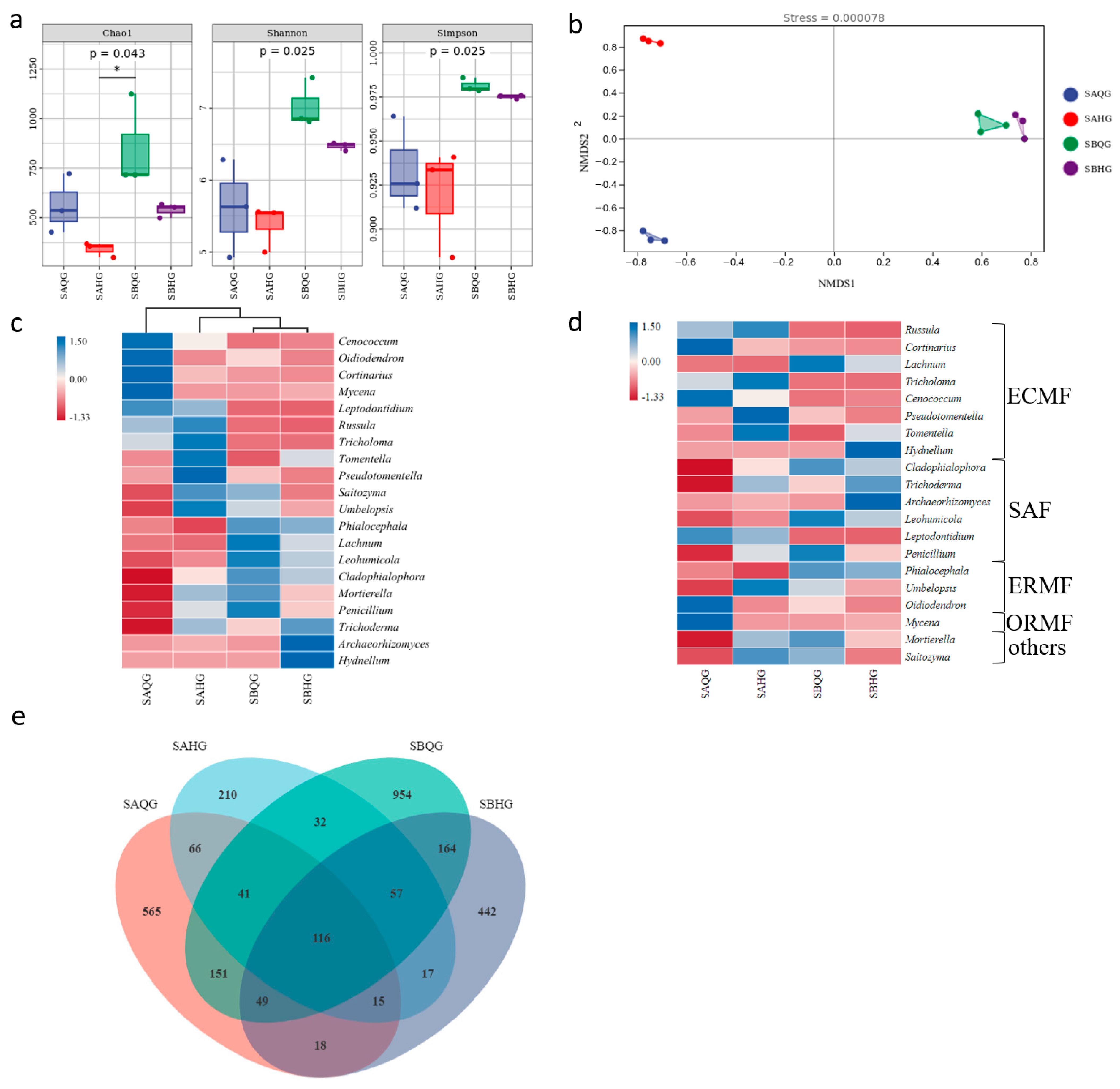
The fungal alpha diversity indices of mycorrhiza root tip samples from the same habitat at different time periods showed no significant differences (p > 0.05). Within each habitat, the Chao1, Shannon and Simpson indices for samples collected in June–July were higher than those for samples collected in August–September, indicating higher diversity and richness in June–July, suggesting an increase in diversity and richness in the mycorrhizal niche during this time interval. When comparing different habitats during the same period, the SB site exhibited higher average Chao1, Shannon and Simpson indices compared to the SA site, indicating higher diversity and richness in the SB site. The fungi in SB mycorrhizal samples displayed higher diversity and richness, compared to site SA (Figure 3a).
Figure 3.
(a) Alpha diversity box plots of fungal community in mycorrhizal ecological niches of R. dauricum babitats, “*” indicates significant differences between two samples. (b) NMDS analysis of fungal communities in mycorrhizal ecological niches of R. dauricum habitats. (c) heat map of the fungi composition of the first 20 genera. (d) Functional guild cluster diagram of fungi of the first 20 genera. ECMF: ectomycorrhizal fungi; SAF, saprotrophic fungi; ERMF, ericoid mycorrhizal fungi; ORMF: Orchid mycorrhizal fungi. (e) Venn map of fungi from mycorrhizal ecological niches. Note: SAQG represents mycorrhizal samples from SA site in June to July, SAHG represents mycorrhizal samples from SA site in August to September; SBQG represents mycorrhizal samples from SB site in June to July, SBHG represents mycorrhizal samples from SB site in August to September, and so forth.
NMDS analysis was conducted by calculating the Bray-Curtis dissimilarity matrix at the ASV level to rank the distances between true community samples. The stress value was 0.000078 (<0.2), indicating the reliability of the analysis. The fungi communities from mycorrhiza root tip samples in the SA site were closer in distance, indicating higher similarity in composition structure, while those in the SB site were more distant, indicating greater compositional differences. The fungi communities from mycorrhizal samples in different habitats during the same period exhibited greater distances and compositional differences (Figure 3b). Using the UNITE Release 8.0 and Silva Release 132 database, cluster analysis was performed on fungal amplicon sequence variants (ASVs). A clustering heatmap was generated for the top 20 genera, and the fungal community was categorized into 13 phyla, 46 orders, 102 families, and 216 genera. The dominant genera were those with a relative abundance exceeding 1%. The fungal communities in different habitats exhibit significant distances and substantial structural differences. In the same period of habitat, the fungal community structures were closer in proximity, with smaller differences between fungal communities at different times in SB, compared to SA. Inter-group differences were not statistically significant (R = 1, p = 0.1 > 0.05). (Figure 3c). Of the top twenty genera, eight belong to ECMF (Ectomycorrhizal Fungi), six to SAF (Saprotrophic Fungi), three to ERMF (Ectomycorrhizal and Saprotrophic Fungi), one to ORMF (Orchid Mycorrhizal Fungi), and two fall into other categories (Figure 3d). SAQG had five dominant genera, which were Russula (22.46% ECMF), Cortinarius (15.81% ECMF), Phialocephala (5.48% ERM), Tricholoma (3.22% ECMF), and Cladophialophora (1.29% SAF). SAHG had seven dominant genera, including Russula (31.92% ECMF), Tricholoma (6.24% ECMF), Mortierella (5.05% other), Trichoderma (4.79% SAF), Cladophialophora (4.25% SAF), Cortinarius (2.47% ECMF), and Umbelopsis (1.94% SAF). SBQG had seven dominant genera, namely Phialocephala (26.05% ERM), Lachnum (8.75% ECMF), Cladophialophora (6.94% SAF), Mortierella (6.14% SAF), Trichoderma (2.85% SAF), Russula (1.58% ECMF), and Umbelopsis (1.19% SAF). SBHG had six dominant genera, including Phialocephala (22.71% ERM), Trichoderma (5.76% SAF), Cladophialophora (5.51% SAF), Lachnum (4.67% ECMF), Hydnellum (4.50% ECMF), and Mortierella (2.92% SAF) (Table S1), with ECMF being the dominant group of genera.
The ASV Venn diagrams enable the examination of differences in fungal community species richness and composition (Figure 3e). In SA, for mycorrhizal samples collected in both June–July and August–September, there were 238 shared ASVs, with 783 and 316 unique ASVs respectively. In SB, the mycorrhizal samples from June–July and August–September had 386 shared ASVs, with 1178 and 492 unique ASVs respectively. The mycorrhizal samples from June–July in SA and SB shared 357 ASVs, with 664 and 1207 unique ASVs respectively, while the mycorrhizal samples from August–September in SA and SB shared 205 ASVs, with 349 and 673 unique ASVs respectively.
3.2. The Impact of Habitat Soil on the Mycorrhizal Fungal Community in the Habitat of R. dauricum
3.2.1. The Relationship between Abiotic Factors and Mycorrhizal Fungi in Mycorrhizal Samples
In SA, the soil pH (pH), soil organic matter (SOM), soil available potassium (AK), soil available nitrogen (TN), and soil available phosphorus (AP) contents in July were all higher than those in August–September. Among these soil factors, except for soil available potassium, all others showed significant differences (p < 0.05). In SB, the soil factors in July were, except for soil organic matter content, higher than those in August–September. Soil available potassium, soil available nitrogen, and soil available phosphorus exhibited significant differences (p < 0.05) between the two periods (Table 1).
Table 1.
One-way analysis of variance of abiotic factors in the soil.
The relationship between mycorrhizal fungi community composition and soil factors was analyzed using RDA. The RDA axes (1 and 2) explained 75.19% and 11.26% of the variance in mycorrhizal samples, respectively (Figure 4a). The Cortinarius and Mycena exhibit a high correlation with SAQG, while AP and SOM also show a strong correlation with SAQG. Lachnum and Hydnellum demonstrate a notable correlation with SAHG, and Sand is highly correlated with SAHG. Tricholoma and Pseudotomentella show a significant correlation with SBQG. Additionally, Lachnum and Phialocephala exhibit a high correlation with SBHG, while Sand and pH also display a strong correlation with SBHG. Soil pH (p = 0.001), soil organic matter (p = 0.007), and soil available nitrogen (p = 0.005) significantly influenced fungal abundance in mycorrhizal (p < 0.05).
Figure 4.
(a) Relationship between soil physical and chemical factors and fungal community in mycorrhiza root tip samples collected from different locations in the habitat of R. dauricum; (b) Triangular diagram (USDA) of soil texture in the habitat of R. dauricum.
Comparing SA and SB, it was observed that SA had a higher proportion of sand in the soil composition, while SB had higher proportions of silt and clay. These results indicate that both SA and SB have sandy loam soils (Figure 4b).
3.2.2. Fungal Species Composition in the Soil of R. dauricum Habitat
The interactive bar chart displays the top 20 fungal genera in soil from the two sites. The abundance of fungal genera in the SA fluctuated significantly over the two periods, while the SB exhibited comparatively smaller fluctuations (Figure 5). There are five dominant genera in SAQT, namely Russula (31.23% ECMF), Cortinarius (16.49% ECMF), Umbelopsis (3.59% SAF), Mortierella (2.04% SAF), and Tricholoma (1.33% ECMF). SAHT had five dominant genera, which were Tricholoma (42.35% ECMF), Umbelopsis (23.38% SAF), Russula (18.05% SAF), Mortierella (2.88% SAF), and Trichoderma (2.49% SAF). SBQT had five dominant genera, which were Russula (24.61% ECMF), Mortierella (9.36% SAF), Umbelopsis (6.37% SAF), Tricholoma (3.64% ECMF), and Cladophialophora (1.81% SAF). SBHT had four dominant genera, including Russula (40.08% ECMF), Hydnellum (37.43% ECMF), Umbelopsis (2.15% SAF), and Cortinarius (1.23%ECMF) (Table S1).
Figure 5.
Bar chart depicting the relative abundance of fungal genera in the soil of the R. dauricum habitat. Note: SAQT represents soil samples from SA site in June to July; SAHT represents soil samples from SA site in August to September; SBQT represents soil samples from SB site in June to July; and SBHT represents soil samples from SB site in August to September.
3.2.3. The Relationship between Fungi Community in the Soil and Mycorrhizal Fungi in Mycorrhizal Ecological Niches of the Habitat of R. dauricum
The network diagram reveals the mutual relationships and correlations between soil fungi and mycorrhizal fungi within the mycorrhiza root tip samples. The diagram consists of 102 nodes and 738 edges, with 126 and 612 edges displaying negative and positive correlations, respectively. Among these, mycorrhizal fungi are involved in 78 edges, with 16 and 62 edges exhibiting negative and positive correlations (Figure 6). Betweenness centrality assesses the pivotal role of nodes in facilitating communication within the network. Nodes with higher values are crucial for maintaining connections, and their absence may disrupt communication pathways. Of the top ten genera based on betweenness centrality, two (Hydnellum and Pseudotomentella) belong to mycorrhizal fungi in the mycorrhiza root tip samples, indicating their significant role in facilitating species interactions within the entire fungal community (Table S2).
Figure 6.
Network diagram depicting the interactions between mycorrhizal fungi from the top 20 fungal in mycorrhizal ecological niches and soil fungal community of the R. dauricum habitat.
3.3. The Relationship between Climate Factors and Mycorrhizal Fungi in Mycorrhizal Ecological Niches of the Habitat of R. dauricum
The air average temperature (AT) in SA of the R. dauricum habitat for the months of June–July was higher than that in August–September, with no significant difference (p = 0.056 > 0.05); the monthly precipitation (MP) in August–September was significantly higher than that in June–July (p = 0 < 0.05); the surface average temperature (ST) in June–July was higher than that in August–September, with no significant difference (p = 0.255 > 0.05); the relative humidity (RH) in August–September was significantly higher than that in June–July (p = 0.034 < 0.05) (Table 2).
Table 2.
One-way analysis of climate elements in the habitat of R. dauricum.
In SB, the AT in August–September was higher than that in June–July, with no significant difference (p = 0.056 > 0.05); the MP in June–July was significantly higher than that in August–September (p = 0 < 0.05); the ST in August–September was higher than that in June–July, with no significant difference (p = 0.255 > 0.05); the RH in August–September was significantly higher than that in June–July (p = 0.034 < 0.05) (Table 2).
Using RDA, the relationship between mycorrhizal fungi community composition and climate elements was analyzed. The explained variance of RDA axes 1 and 2 was 66.34% and 9.76%, respectively (Figure 7), where rainfall (p = 0.001) and relative humidity (p = 0.024) significantly influenced fungal abundance in mycorrhizal (p < 0.05).
Figure 7.
Relationships between climate elements and mycorrhizal fungi in mycorrhizal ecological niches of the habitat of R. dauricum.
4. Discussion
Rhododendron plants, which belong to the Ericaceae family, typically have fine, delicate fibrous roots that consist of a single layer of epidermal cells, one to two layers of cortical cells, and a slender stele. Mycorrhizal structures in these roots do not significantly differ from uninfected fibrous roots, and the key difference is the presence of mycelia (septate hyphae with branches) or mycelial nodes within mature epidermal and cortical cells. The mycelia in the mature epidermal region of the fibrous roots form a loose network, which then penetrates the epidermal cells, usually through a single entry point but sometimes through multiple entry points. The observed mycorrhizal morphology of R. dauricum is quite complex, showing both typical ericoid mycorrhiza (ERM) features (such as mycelial nodes, mycelial clusters, and mycorrhizal sheaths) as well as intracellular penetrating mycelia, mycelial networks on the root surface, wandering mycelia on the root surface, and degraded mycelia. In some root samples, typical ectomycorrhiza (ECM) features, namely intercellular mycelia, were also observed [49]. This suggests that R. dauricum can form both ericoid mycorrhiza and, in specific environmental conditions, ectomycorrhiza. The characteristics of ectendoomycorrhiza, where mycelial invade from the outside into the root cells, have also been observed (AM). Some studies suggest that under certain conditions, R. dauricum can also form other mycorrhizal associations [50], although not typically mycorrhizal types. The exact mechanisms behind this dual capability require further research and will be a focus for our future studies.
From the anatomical examination of intracellular mycelia involved in mycorrhizal infection, we found that there is considerable diversity among the fungi forming mycorrhizal associations with R. dauricum. Some fungi can form intracellular mycelial clusters and grow longitudinally between cells, while others form typical mycelial nodes within cells. Sometimes, both types of mycelia coexist in the roots of the same plant. This phenomenon has been previously noted in the research of other studies [51]. Many researchers believe that the mycorrhizal fungi associated with Rhododendron plants are a heterogeneous group, and the exact number of species within this group is currently difficult to determine [52,53,54].
We conducted sampling studies in two periods, June–July and August–September, in two habitats of R. dauricum. Site SA is a mixed forest of R. dauricum and Q. mongolica, while site SB is a mixed forest of R. dauricum, Q. mongolica, and P. densiflor. Our findings indicate that the fungi from mycorrhizal samples of both sites exhibited higher Alpha diversity indices in August–September, compared to June–July, suggesting an increase in diversity and richness in the mycorrhizal niche during this time interval. Additionally, during the same period, the fungi in SB mycorrhizal samples displayed higher diversity and richness, compared to site SA. The composition of fungal communities in mycorrhizal samples varied significantly between different habitats, and the degree of community structure change differed over time. Most fungi in mycorrhizal samples were identified as ectomycorrhizal fungi.
The variation in fungal community diversity is influenced by multiple factors, such as temperature [55], moisture [56], organic matter content [57], and other abiotic factors. In this study, the fungal communities within the mycorrhizal and soil ecological niches were directly or indirectly affected by abiotic factors. Both mycorrhizal and soil fungal communities can be directly or indirectly influenced by abiotic factors [58,59,60,61,62]. Soil serves as the immediate habitat for soil microbes and, as such, its physical and chemical properties directly impact the resident microorganisms. Microbes within the mycorrhizal can be indirectly impacted by soil conditions [63]. We analyzed the relationship between mycorrhizal ecological niche fungal communities in the R. dauricum habitat and the soil’s physical, chemical, and climatic elements. Redundancy analysis (RDA) revealed that the soil’s physical, chemical, and climatic elements significantly influenced fungal abundance. Soil variables are intricately intertwined, collectively shaping the structure and function of fungal communities. Some studies have demonstrated that soil organic matter, soil available nitrogen, soil available phosphorus, available potassium, and soil pH all have a significant impact on fungal community structure [64]. However, in this particular study, the influence of soil available phosphorus is not significant, even when the content of the soil’s available phosphorus is lower than the levels of the soil’s available nitrogen and potassium. Different types of fungi respond differently to these variables, making the impact of soil factors on fungal communities complex [65,66]. Additionally, soil fertility plays a promoting role in the colonization of mycorrhizal fungi, such as arbuscular mycorrhizal fungi [67]. However, the effects of the same factor on a given fungal genus differed across different ecological niches [68], which suggests that factors beneficial to a species within the mycorrhizal might be negatively correlated with the same species in the soil. This observation underscores the selective absorption of various substances from the soil by plant mycorrhizal to ensure their normal growth [69,70]. Alternatively, it could be related to mycorrhizal-associate fungi that are negatively correlated with certain factors, which might produce signaling molecules through their metabolic activities [71,72,73]. These molecules could stimulate plant physiological responses, thereby counteracting the negative impact of those factors on fungal survival [74,75,76,77]. However, this hypothesis requires extensive experimentation for validation. R. dauricum is an acidophilic plant, implying that the soils in its habitat play a selective role for microbes. Prior to this study, we anticipated that the mycorrhizal fungi community composition in corresponding ecological niches of the two sites would be similar or closely related. However, our results contradicted this assumption and confirmed that other vegetation in the plant habitat can indeed influence the fungal communities—both soil and mycorrhizal [78,79,80]. SB (Chao1 695.189, Shannon 6.753, Simpson 0.978) exhibited higher diversity and richness compared to SA (Chao1 451.140, Shannon 5.519, Simpson 0.927), indicating that soil fungal community diversity and richness tend to increase with greater forest type complexity, a conclusion also supported by previous research [81,82]. This diversity of niches can support a variety of fungal species with different ecological roles and preferences. Ecosystems with higher plant species richness often exhibit greater resilience and stability, and this stability can extend to the fungal community, as a diverse and stable plant community can provide a more stable habitat for fungi. Greater richness of plant species is one of the reasons for the greater fungal diversity in SB, although we do not believe it is the sole factor.
Numerous studies have demonstrated the intentional recruitment of soil microorganisms by plant roots [83,84], which is a conclusion that appears applicable to our research, although not without caution, as, from the perspective of individual plants, the recruitment of soil microorganisms by plant roots should be based on their positive impact on their own growth and development. In our study, species such as Trichoderma [85] and Phialocephala [86] have been confirmed to exert beneficial effects on plants, while many others remain unclear. The composition of plant habitat microbial communities is complex [87,88], although different fungal groups can perform similar functions. This suggests that, despite the significant differences in mycorrhizal fungi communities within the same ecological niche between the two distinct R. dauricum habitats, their functions in influencing plant growth and development might be analogous; for example, the study by Zhu et al. [89] lends some support to this conjecture. Root exudates play a vital role in shaping soil and mycorrhizal fungal communities [90]. Substances like organic acids and sugars can promote fungal proliferation [91], and the types of exudates can also be influenced by the soil’s physical and chemical factors [92,93], which might contribute to the substantial differences observed in fungal communities between the two R. dauricum habitats. Fungal community research often explores their collective roles in evaluating their impact. For any living entity, the criterion for success remains consistent: namely completing its life history. The mycorrhizal symbiotic mechanism therefore represents a mutually beneficial selection between microorganisms and plants.
The relationship between the two communities is complex, as observed in the mycorrhizal network diagram within the mycorrhizal root. Different fungi within the samples interact with each other, either constraining or promoting each other. The central fungus in the mycorrhizal samples belongs to the genus Hydnellum, which is an important group of stalked aquatic fungi capable of forming ectomycorrhizal associations with various woody plants. Current, research of this genus remains limited, with most studies focusing on taxonomy and chemistry [94,95], and so further ecological investigations are needed to enhance our understanding of the genus.
In this study, two climatic elements (average precipitation and relative humidity) significantly influence the mycorrhizal fungi in the mycorrhizal samples. Both factors directly impact soil moisture, with some research indicating that the effect of soil moisture on soil fungi in certain plant habitats is relatively small [96]. Soil moisture affects the photosynthetic capacity of plants, thereby influencing nutrient transport within plant tissues. Since mycorrhizal fungi inhabit the root tips, soil moisture directly and indirectly affects the abundance of mycorrhizal fungi within the roots. Certain ectomycorrhizal fungi can also assist plants in enhancing their ability to withstand drought stress [97]. Moisture varies over time, and there are significant differences in mycorrhizal roots within the same habitat, indicating the sensitivity of mycorrhizal fungi to changes in moisture levels.
5. Conclusions
This study observed the intricate morphological characteristics of mycorrhizae in R. dauricum, which encompass both endomycorrhizae and ectomycorrhizae. The simultaneous presence of both endomycorrhizae and ectomycorrhizae, representing typical features of ericoid mycorrhizae (ERM), ectomycorrhizae (ECM) and arbuscular mycorrhizae (AM), were noted. High-throughput sequencing technology was employed to sequence fungal ITS1, revealing the diverse patterns and differences that exist in fungal communities, and specifically within mycorrhizal niches in R. dauricum habitats with different vegetation compositions.
The results showed variations in fungal diversity within mycorrhizal niches, with the stability of mycorrhizal fungal community structures increasing with the complexity of vegetation composition. The top 20 genera primarily consisted of ectomycorrhizal fungi. Soil pH, organic matter, and available nitrogen significantly influenced the abundance of mycorrhizal fungi within the mycorrhizal niches. The relationship between soil fungi and mycorrhizal fungi is complex, with soil fungi serving as a source for mycorrhizal fungi. The genus Hydnellum emerged as a central genus among mycorrhizal fungi, and there is accordingly currently a significant gap in fundamental research of this genus, meaning that further research is needed to understand its ecological role.
Climatic elements also significantly impacted the abundance of mycorrhizal fungi within the mycorrhizal niches, with mycorrhizal fungi within these niches proving more sensitive to changes in moisture than soil fungi. We suggest that conservation efforts for R. dauricum should consider collaborative efforts with other plant species to establish a stable fungal community capable of resisting adverse environmental influences.
Supplementary Materials
The following supporting information can be downloaded at https://www.mdpi.com/article/10.3390/jof10010065/s1. Figure S1: Reference diagram for mycorrhizal type identification; Table S1: The dominant fungal genera and their relative abundance of eight samples; Table S2: Betweenness centrality of each point in the network diagram.
Author Contributions
Conceptualization, R.-Q.J. and J.L.; methodology, J.L. and Y.X.; formal analysis, J.L., Y.X. and R.-Q.J.; investigation, R.-Q.J.; writing—original draft preparation, R.-Q.J., J.L., Y.X., P.C., L.-L.W., B.-Q.L., P.G. and Y.-J.S.; supervision, R.-Q.J.; funding acquisition, R.-Q.J. All authors have read and agreed to the published version of the manuscript.
Funding
This research was funded as a key R&D projects by Jilin Provincial Department of Science and Technology (20230202110NC) and the Chinese National Natural Science Foundation of China (31600020). The APC was funded as a key R&D project by the Jilin Provincial Department of Science and Technology.
Institutional Review Board Statement
Not applicable.
Informed Consent Statement
Not applicable.
Data Availability Statement
Sequence data were deposited at the National Microbiology Data Center Raw Omics database (accession number for the fungal composition: NMDC40043833–NMDC40043844 and NMDC40043863–NMDC40043874). All other data are provided in this article’s results section and Supplementary Files.
Acknowledgments
We would like to express our gratitude to Shanghai Biotechnology Corporatio and Personalbio for their contributions to (respectively) the high-throughput sequencing and the data procession.
Conflicts of Interest
The authors declare no conflicts of interest.
References
- Liang, Q.; Hu, J.X.; Zhang, X.M.; Xu, W.H. Traditional uses, phytochemistry, pharmacology, toxicology, and quality control of Rhododendron dauricum L. leaves: A comprehensive review. J. Ethnopharmacol. 2023, 305, 116085. [Google Scholar] [CrossRef] [PubMed]
- Feng, Y.; Zhang, H.; Gao, B.; Zheng, G.; Zha, S.; Yao, G. Highly oxygenated grayanane diterpenoids with structural diversity from the flowers of Rhododendron dauricum and their analgesic activities. Bioorg. Chem. 2023, 132, 106374. [Google Scholar] [CrossRef] [PubMed]
- Yan, C.; Zhang, X.; Miao, J.; Yuan, H.; Liu, E.; Liang, T.; Li, Q. Farrerol Directly Targets GSK-3 β to Activate Nrf2-ARE Pathway and Protect EA. hy926 Cells against Oxidative Stress-Induced Injuries. Oxidative Med. Cell. Longev. 2020, 2020, 5967434. [Google Scholar] [CrossRef] [PubMed]
- Taura, F.; Iijima, M.; Yamanaka, E.; Takahashi, H.; Kenmoku, H.; Saeki, H.; Morimoto, S.; Asakawa, Y.; Kurosaki, F.; Morita, H. A Novel Class of Plant Type III Polyketide Synthase Involved in Orsellinic Acid Biosynthesis from Rhododendron dauricum. Front. Plant Sci. 2016, 7, 1452. [Google Scholar] [CrossRef] [PubMed]
- Iwata, N.; Wang, N.; Yao, X.; Kitanaka, S. Structures and histamine release inhibitory effects of prenylated orcinol derivatives from Rhododendron dauricum. J. Nat. Prod. 2004, 67, 1106–1109. [Google Scholar] [CrossRef] [PubMed]
- Plassard, C.; Becquer, A.; Garcia, K. Phosphorus Transport in Mycorrhiza: How Far Are We? Trends Plant Sci. 2019, 24, 794–801. [Google Scholar] [CrossRef]
- Wang, Y.H.; Dai, Y.; Kong, W.L.; Zhu, M.L.; Wu, X.Q. Improvement of Sphaeropsis Shoot Blight Disease Resistance by Applying the Ectomycorrhizal Fungus Hymenochaete sp. Rl and Mycorrhizal Helper Bacterium Bacillus pumilus HR10 to Pinus thunbergii. Phytopathology 2022, 112, 1226–1234. [Google Scholar] [CrossRef]
- Yang, Z.; Dong, H.; Zhang, S.; Jiang, J.; Zhu, H.; Yang, H.; Li, L. Isolation and identification of mycorrhizal helper bacteria of Vaccinium uliginosum and their interaction with mycorrhizal fungi. Front. Microbiol. 2023, 14, 1180319. [Google Scholar] [CrossRef]
- Jacott, C.N.; Murray, J.D.; Ridout, C.J. Trade-Offs in Arbuscular Mycorrhizal Symbiosis: Disease Resistance, Growth Responses and Perspectives for Crop Breeding. Agronomy 2017, 7, 75. [Google Scholar] [CrossRef]
- Cairney, J.W.G.; Meharg, A.A. Ericoid mycorrhiza: A partnership that exploits harsh edaphic conditions. Eur. J. Soil Sci. 2010, 54, 735–740. [Google Scholar] [CrossRef]
- Chen, R.J.; Ou, J.; Wang, L.J.; Long, H.Y.; Xiong, X.R. Effects of inoculated different ericoid mycorrhizas strains on physiological characteristics of rhododendron annae under water stress. J. Cent. South Univ. For. Technol. 2017, 37, 43–48. [Google Scholar]
- Kerley, S.J.; Read, D.J. The biology of mycorrhiza in the Ericaceae: XIX. Fungal mycelium as a nitrogen source for the ericoid mycorrhizal fungus Hymenoscyphus ericae and its host plants. New Phytol. 1997, 136, 691–701. [Google Scholar] [CrossRef] [PubMed]
- Perotto, S.; Girlanda, M.; Martino, E. Ericoid Mycorrhizal Fungi: Some New Perspectives on Old Acquaintances; Springer: Dordrecht, The Netherlands, 2002. [Google Scholar]
- Koron, D.; Gogala, N. The use of mycorrhizal fungi in the growing of blueberry plants Vaccinium corymbosum L. In Proceedings of the SHS Acta Horticulturae 525 International Conference on Integrated Fruit Production, Leuven, Belgium, 27 July–1 August 1998. [Google Scholar]
- Strandberg, M.; Johansson, M. Uptake of nutrients in Calluna vulgaris seed plants grown with and without mycorrhiza. For. Ecol. Manag. 1999, 114, 129–135. [Google Scholar] [CrossRef]
- Shi, J.; Wang, X.; Wang, E. Mycorrhizal Symbiosis in Plant Growth and Stress Adaptation: From Genes to Ecosystems. Annu. Rev. Plant Biol. 2023, 74, 569–607. [Google Scholar] [CrossRef] [PubMed]
- Wang, W.; Shi, J.; Xie, Q.; Jiang, Y.; Yu, N.; Wang, E. Nutrient Exchange and Regulation in Arbuscular Mycorrhizal Symbiosis. Molecular plant. 2017, 10, 1147–1158. [Google Scholar] [CrossRef]
- Shi, J.; Zhao, B.; Zheng, S.; Zhang, X.; Wang, X.; Dong, W.; Xie, Q.; Wang, G.; Xiao, Y.; Chen, F.; et al. A phosphate starvation response-centered network regulates mycorrhizal symbiosis. Cell 2021, 184, 5527–5540.e18. [Google Scholar] [CrossRef] [PubMed]
- Bledsoe, R.B.; Goodwillie, C.; Peralta, A.L. Long-Term Nutrient Enrichment of an Oligotroph-Dominated Wetland Increases Bacterial Diversity in Bulk Soils and Plant Rhizospheres. mSphere 2020, 5, 10–1128. [Google Scholar] [CrossRef]
- Xiao, C.; Yang, L.; Zhang, L.; Liu, C.; Han, M. Effects of cultivation ages and modes on microbial diversity in the rhizosphere soil of Panax ginseng. J. Ginseng Res. 2016, 40, 28–37. [Google Scholar] [CrossRef]
- Sun, W.; Xiao, E.; Krumins, V.; Häggblom, M.M.; Dong, Y.; Pu, Z.; Li, B.; Wang, Q.; Xiao, T.; Li, F. Rhizosphere Microbial Response to Multiple Metal(loid)s in Different Contaminated Arable Soils Indicates Crop-Specific Metal-Microbe Interactions. Appl. Environ. Microbiol. 2018, 84, e00701-18. [Google Scholar] [CrossRef]
- Wang, Q.Z.; Zhou, L.M.; Han, J.; Cong, B.C.; Yang, H.; Wang, S.M. Investigating the Responses of Microbial Communities to Banana Fusarium Wilt in Suppressive and Conducive Soils Based on Soil Particle-Size Differentiation. Agronomy 2022, 12, 229. [Google Scholar] [CrossRef]
- Yang, Y.; Qiu, K.; Xie, Y.; Li, X.; Zhang, S.; Liu, W.; Huang, Y.; Cui, L.; Wang, S.; Bao, P. Geographical, climatic, and soil factors control the altitudinal pattern of rhizosphere microbial diversity and its driving effect on root zone soil multifunctionality in mountain ecosystems. Sci. Total Environ. 2023, 904, 166932. [Google Scholar] [CrossRef] [PubMed]
- Sun, K.; Jiang, H.J.; Pan, Y.T.; Lu, F.; Zhu, Q.; Ma, C.Y.; Zhang, A.Y.; Zhou, J.Y.; Zhang, W.; Dai, C.C. Hyphosphere microorganisms facilitate hyphal spreading and root colonization of plant symbiotic fungus in ammonium-enriched soil. ISME J. 2023, 17, 1626–1638. [Google Scholar] [CrossRef] [PubMed]
- Song, S.; Xiong, K.; Chi, Y.; He, C.; Fang, J.; He, S. Effect of Cultivated Pastures on Soil Bacterial Communities in the Karst Rocky Desertification Area. Front. Microbiol. 2022, 13, 922989. [Google Scholar] [CrossRef] [PubMed]
- Song, F.; Kuehl, J.V.; Chandran, A.; Arkin, A.P. A Simple, Cost-Effective, and Automation-Friendly Direct PCR Approach for Bacterial Community Analysis. mSystems 2021, 6, e0022421. [Google Scholar] [CrossRef] [PubMed]
- McGivern, B.B.; Tfaily, M.M.; Borton, M.A.; Kosina, S.M.; Daly, R.A.; Nicora, C.D.; Purvine, S.O.; Wong, A.R.; Lipton, M.S.; Hoyt, D.W.; et al. Decrypting bacterial polyphenol metabolism in an anoxic wetland soil. Nat. Commun. 2021, 12, 2466. [Google Scholar] [CrossRef] [PubMed]
- Morris, E.; Morris, K.; Vogt, D.J.P.; Gleber, S.C.; Bigalke, M.; Wilcke, W.; Rillig, M.C. Visualizing the dynamics of soil aggregation as affected by arbuscular mycorrhizal fungi. ISME J. 2019, 13, 1639–1646. [Google Scholar] [CrossRef] [PubMed]
- Xing, P.J.; Xu, Y.; Gao, T.T.; Li, G.L.; Zhou, J.J.; Xie, M.L.; Ji, R.Q. The community composition variation of Russulaceae associated with the Quercus mongolica forest during the growing season at Wudalianchi City, China. PeerJ 2020, 8, e8527. [Google Scholar] [CrossRef]
- Phillips, J.M. Improved procedures for clearing roots and staining parasitic and vesicular-arbuscular mycorrhizal fungi for rapid assessment of infection. Trans. Br. Mycol. Soc. 1970, 55, 158-IN18. [Google Scholar] [CrossRef]
- Genre, A.; Lanfranco, L.; Perotto, S.; Bonfante, P. Unique and common traits in mycorrhizal symbioses. Nat. Rev. Microbiol. 2020, 18, 649–660. [Google Scholar] [CrossRef]
- White, T.; Bruns, T.; Lee, S.; Taylor, F.J.R.M.; White, T.; Lee, S.H.; Taylor, L.; Shawetaylor, J. Amplification and direct sequencing of fungal ribosomal RNA genes for phylogenetics. PCR Protoc. A Guide Methods Appl. 1990, 18, 315–322. [Google Scholar]
- Truog, E. The determination of the readily available phosphorus of soils. Agron. J. 1930, 22, 874–882. [Google Scholar] [CrossRef]
- Soon, Y.K.; Abboud, S. A comparison of some methods for soil organic carbon determination. Communications in Soil. Sci. Plant Anal. 1991, 22, 943–954. [Google Scholar] [CrossRef]
- Wang, W.J.; Li, R.G. Evaluation of soil available nitrogen measurement methods in Hebei Plain. Chin. J. Soil Sci. 1991, 6, 263–266. [Google Scholar]
- Bao, S.D. Soil Agrochemical Analysis, 3rd ed.; China Agricultural Press: Beijing, China, 2000; pp. 1–495. [Google Scholar]
- Ministry of Environmental Protection; Nanjing Institute of Environmental Science; Jiangsu Environmental Monitoring Center. Determination of Soil pH Value Using Potentiometric Method: HJ 962—2018; China Environmental Science Press: Beijing, China, 2018.
- Zhang, S.H.; Huang, M. The Feature Extraction and Data Fusion of RegionalSoil Textures Based on GlS Techniques. Clim. Environ. Res. 2004, 1, 65–79. [Google Scholar]
- China Meteorological Data Network. Available online: http://data.cma.cn/ (accessed on 7 June 2023).
- Bolyen, E.; Rideout, J.R.; Dillon, M.R.; Bokulich, N.A.; Abnet, C.C.; Al-Ghalith, G.A.; Alexander, H.; Alm, E.J.; Arumugam, M.; Asnicar, F.; et al. Reproducible, interactive, scalable and extensible microbiome data science using QIIME 2. Nat. Biotechnol. 2019, 37, 852–857. [Google Scholar] [CrossRef]
- Martin, M. Cutadapt removes adapter sequences from high-throughput sequencing reads. EMBnet J 2011, 17, 10–12. [Google Scholar] [CrossRef]
- Callahan, B.J.; Mcmurdie, P.J.; Rosen, M.J.; Han, A.W.; Johnson, A.J.A.; Holmes, S.P. DADA2: High-resolution sample inference from Illumina amplicon data. Nat. Methods 2016, 13, 581–583. [Google Scholar] [CrossRef]
- Katoh, K.; Misawa, K.; Kuma, K.; Miyata, T. MAFFT: A novel method for rapid multiple sequence alignment based on fast Fourier transform. Nucleic Acids Res 2002, 30, 3059–3066. [Google Scholar] [CrossRef]
- Price, M.N.; Dehal, P.S.; Arkin, A.P. FastTree: Computing large minimum evolution trees with profiles instead of a distance matrix. Mol. Biol. Evol. 2009, 26, 1641–1650. Available online: https://academic.oup.com/mbe/article/26/7/1641/1128976 (accessed on 7 February 2022). [CrossRef]
- Bokulich, N.A.; Kaehler, B.D.; Rideout, J.R.; Dillon, M.; Bolyen, E.; Knight, R.; Huttley, G.A.; Gregory, C.J. Optimizing taxonomic classification of marker-gene amplicon sequences with QIIME 2’s q2-feature-classifier plugin. Microbiome 2018, 6, 90. Available online: https://microbiomejournal.biomedcentral.com/articles/10.1186/s40168-018-0470-z (accessed on 8 February 2022). [CrossRef]
- Kõljalg, U.; Nilsson, R.H.; Abarenkov, K.; Tedersoo, L.; Taylor, A.F.; Bahram, M.; Bates, S.T.; Bruns, T.D.; Bengtsson, P.J.; Callaghan, T.M.; et al. Towards a unified paradigm for sequence-based identification of fungi. Mol. Ecol. 2013, 22, 5271–5277. [Google Scholar] [CrossRef]
- Simpson, E.H. Measurement of Diversity. Nature 1949, 163, 688. [Google Scholar] [CrossRef]
- Yang, Y.; Yan, W.; Wei, J. Ectomycorrhizal fungal community in the rhizospheric soil of Betula platyphylla in Inner Mongolia. Mycosystema 2018, 37, 294–304. [Google Scholar]
- Liu, R.J.; Chen, Y.L. Mycorrhizalology; Science Press: Beijing, China, 2007. [Google Scholar]
- Yang, X.L.; Yan, W. Isolation and identification for mycorrhizal fungi of Rhododendron dauricum. J. North. Agric. 2016, 44, 54–58. [Google Scholar]
- Cheng, Z.; Wu, S.; Du, J.; Liu, Y.; Sui, X.; Yang, L. Reduced Arbuscular Mycorrhizal Fungi (AMF) Diversity in Light and Moderate Fire Sites in Taiga Forests, Northeast China. Microorganisms 2023, 11, 1836. [Google Scholar] [CrossRef] [PubMed]
- Peterson, T.A.; Mueller, W.C.; Englander, L. Anatomy and ultrastructure of a Rhododendron root–fungus association. Can. J. Bot. 1980, 58, 2421–2433. [Google Scholar] [CrossRef]
- Berch, S.M.; Allen, T.R.; Berbee, M.L. Molecular detection, community structure and phylogeny of ericoid mycorrhizal fungi. Plant Soil 2002, 244, 55–66. [Google Scholar] [CrossRef]
- Allen, T.R.; Miller, T.; Berch, S.M. Culturing and direct DNA extraction find different fungi from the same ericoid mycorrhizal roots. New Phytol. 2003, 160, 255–272. [Google Scholar] [CrossRef]
- Wu, L.; Zhang, Y.; Guo, X.; Ning, D.; Zhou, X.; Feng, J.; Yuan, M.M.; Liu, S.; Guo, J.; Gao, Z.; et al. Reduction of microbial diversity in grassland soil is driven by long-term climate warming. Nat. Microbiol. 2022, 7, 1054–1062. [Google Scholar] [CrossRef]
- Hu, J.; Miller, G.; Shi, W. Abundance, diversity, and composition of root-associated microbial communities varied with tall fescue cultivars under water deficit. Front. Microbiol. 2022, 13, 1078836. [Google Scholar] [CrossRef]
- Shu, X.; He, J.; Zhou, Z.; Xia, L.; Hu, Y.; Zhang, Y.; Zhang, Y.; Luo, Y.; Chu, H.; Liu, W.; et al. Organic amendments enhance soil microbial diversity, microbial functionality and crop yields: A meta-analysis. Sci. Total Environ. 2022, 829, 154627. [Google Scholar] [CrossRef] [PubMed]
- Wang, C.; Yu, W.; Ma, L.; Ye, X.; Erdenebileg, E.; Wang, R.; Huang, Z.; Indree, T.; Liu, G. Biotic and abiotic drivers of ecosystem multifunctionality: Evidence from the semi-arid grasslands of northern China. Sci. Total Environ. 2023, 887, 164158. [Google Scholar] [CrossRef]
- Wong, S.K.; Cui, Y.; Chun, S.J.; Kaneko, R.; Masumoto, S.; Kitagawa, R.; Mori, A.S.; Lim, A.S.; Uchida, M. Vegetation as a key driver of the distribution of microbial generalists that in turn shapes the overall microbial community structure in the low Arctic tundra. Environ. Microbiome 2023, 18, 41. [Google Scholar] [CrossRef] [PubMed]
- Song, H.; Liu, Z.; Cui, H.; Chen, J.; Chen, S.; Gao, H.; Yang, X.; Wang, Y.; Wang, J.; Liu, K.; et al. Contrasting influences of two dominant plants, Dasiphora fruticosa and Ligularia virguarea, on aboveground and belowground communities in an alpine meadow. Front. Microbiol. 2023, 14, 1118789. [Google Scholar] [CrossRef] [PubMed]
- Paries, M.; Gutjahr, C. The good, the bad, and the phosphate: Regulation of beneficial and detrimental plant-microbe interactions by the plant phosphate status. New Phytol. 2023, 239, 29–46. [Google Scholar] [CrossRef]
- Wang, X.; Li, Y.; Yan, Z.; Hao, Y.; Kang, E.; Zhang, X.; Li, M.; Zhang, K.; Yan, L.; Yang, A.; et al. The divergent vertical pattern and assembly of soil bacterial and fungal communities in response to short-term warming in an alpine peatland. Front. Plant Sci. 2022, 13, 986034. [Google Scholar] [CrossRef]
- Soto, M.J.; Dillewijn, P.; Martínez-Abarca, F.; Jiménez-Zurdo, J.I.; Toro, N. Attachment to plant roots and nod gene expression are not affected by pH or calcium in the acid-tolerant alfalfa-nodulating bacteria Rhizobium sp. LPU83. FEMS Microbiol. Ecol. 2004, 48, 71–77. [Google Scholar] [CrossRef]
- Ji, R.Q.; Xu, Y.; Si, Y.J.; Phukhamsakda, C.; Li, Y.; Meng, L.P.; Liu, S.Y.; Xie, M.L. Fungal-Bacterial Networks in the Habitat of SongRong ( Tricholoma matsutake ) and Driving Factors of Their Distribution Rules. J. Fungi 2022, 8, 575. [Google Scholar] [CrossRef]
- Zhang, X.; Song, X.; Wang, T.T.; Huang, L.; Ma, H.; Wang, M.; Tan, D.Y. The responses to long-term nitrogen addition of soil bacterial, fungal, and archaeal communities in a desert ecosystem. Front. Microbiol. 2022, 13, 66–88. [Google Scholar] [CrossRef]
- Carrell, A.A.; Hicks, B.B.; Sidelinger, E.; Johnston, E.R.; Jawdy, S.S.; Clark, M.M.; Klingeman, D.M.; Cregger, M.A. Nitrogen addition alters soil fungal communities, but root fungal communities are resistant to change. Front. Microbiol. 2023, 13, 54–67. [Google Scholar] [CrossRef]
- Lu, Q.W.; Rebecca, A.; Bunn, E.; Whitney, D.; Feng, Y.Y.; DeVetter, L.W.; Tao, H.Y. Arbuscular mycorrhizae influence raspberry growth and soil fertility under conventional and organic fertilization. Front. Microbiol. 2023, 14, 88–99. [Google Scholar] [CrossRef] [PubMed]
- Yu, Z.; Lu, T.; Qian, H. Pesticide interference and additional effects on plant microbiomes. Sci. Total Environ. 2023, 888, 164149. [Google Scholar] [CrossRef] [PubMed]
- Tang, X.; Peng, Y.; Li, Z.; Guo, H.; Xia, X.; Li, B.; Yin, W. The Regulation of Nitrate Reductases in Response to Abiotic Stress in Arabidopsis. Int. J. Mol. Sci. 2022, 23, 1202. [Google Scholar] [CrossRef]
- Araki, R.; Kousaka, K.; Namba, K.; Murata, Y.; Murata, J. 2′-Deoxymugineic acid promotes growth of rice (Oryza sativa L.) by orchestrating iron and nitrate uptake processes under high pH conditions. Plant J. Cell Mol. Biol. 2015, 81, 233–246. [Google Scholar] [CrossRef]
- Elhamouly, N.A.; Hewedy, O.A.; Zaitoon, A.; Miraples, A.; Elshorbagy, O.T.; Hussien, S.; El-Tahan, A.; Peng, D. The hidden power of secondary metabolites in plant-fungi interactions and sustainable phytoremediation. Front. Plant Sci. 2022, 13, 1044896. [Google Scholar] [CrossRef] [PubMed]
- Kai, K. Bioorganic chemistry of signaling molecules in microbial communication. J. Pestic. Sci. 2019, 44, 200–207. [Google Scholar] [CrossRef] [PubMed]
- Garcia-Lopez, E.; Alcazar, P.; Cid, C. Identification of Biomolecules Involved in the Adaptation to the Environment of Cold-Loving Microorganisms and Metabolic Pathways for Their Production. Biomolecules 2021, 11, 1155. [Google Scholar] [CrossRef]
- Chagas, F.O.; Pessotti, R.C.; Caraballo-Rodríguez, A.M.; Pupo, M.T. Chemical signaling involved in plant-microbe interactions. Chem. Soc. Rev. 2018, 47, 1652–1704. [Google Scholar] [CrossRef]
- Yu, J.; Tu, X.; Huang, A.C. Functions and biosynthesis of plant signaling metabolites mediating plant-microbe interactions. Nat. Prod. Rep. 2022, 39, 1393–1422. [Google Scholar] [CrossRef]
- Chang, X.; Kingsley, K.L.; White, J.F. Chemical Interactions at the Interface of Plant Root Hair Cells and Intracellular Bacteria. Microorganisms 2021, 9, 1041. [Google Scholar] [CrossRef]
- Dreher, D.; Baldermann, S.; Schreiner, M.; Hause, B. An arbuscular mycorrhizal fungus and a root pathogen induce different volatiles emitted by Medicago truncatula roots. J. Adv. Res. 2019, 19, 85–90. [Google Scholar] [CrossRef] [PubMed]
- Guasconi, D.; Juhanson, J.; Clemmensen, K.E.; Cousins, S.A.O.; Hugelius, G.; Manzoni, S.; Roth, N.; Fransson, P. Vegetation, topography, and soil depth drive microbial community structure in two Swedish grasslands. FEMS Microbiol. Ecol. 2023, 99, 85–90. [Google Scholar] [CrossRef] [PubMed]
- Liu, L.; Ma, L.; Zhu, M.; Liu, B.; Liu, X.; Shi, Y. Rhizosphere microbial community assembly and association networks strongly differ based on vegetation type at a local environment scale. Front. Microbiol. 2023, 14, 1129471. [Google Scholar] [CrossRef]
- Carey, C.J.; Beman, J.M.; Eviner, V.T.; Malmstrom, C.M.; Hart, S.C. Soil microbial community structure is unaltered by plant invasion, vegetation clipping, and nitrogen fertilization in experimental semi-arid grasslands. Front. Microbiol. 2015, 6, 466. [Google Scholar] [CrossRef] [PubMed]
- Xu, H.; Chen, C.; Pang, Z.; Zhang, G.; Wu, J.; Kan, H. Short-Term Vegetation Restoration Enhances the Complexity of Soil Fungal Network and Decreased the Complexity of Bacterial Network. J. Fungi 2022, 8, 1122. [Google Scholar] [CrossRef]
- Hu, L.; Li, Q.; Yan, J.; Liu, C.; Zhong, J. Vegetation restoration facilitates belowground microbial network complexity and recalcitrant soil organic carbon storage in southwest China karst region. Sci. Total Environ. 2022, 820, 153137. [Google Scholar] [CrossRef] [PubMed]
- Kravchenko, I.; Rayko, M.; Tikhonova, E.; Konopkin, A.; Abakumov, E.; Lapidus, A. Agricultural Crops Grown in Laboratory Conditions on Chernevaya Taiga Soil Demonstrate Unique Composition of the Rhizosphere Microbiota. Microorganisms 2022, 10, 2171. [Google Scholar] [CrossRef] [PubMed]
- Bourceret, A.; Guan, R.; Dorau, K.; Mansfeldt, T.; Omidbakhshfard, A.; Medeiros, D.B.; Fernie, A.R.; Hofmann, J.; Sonnewald, U.; Mayer, J.; et al. Maize Field Study Reveals Covaried Microbiota and Metabolic Changes in Roots over Plant Growth. mBio 2022, 13, e0258421. [Google Scholar] [CrossRef]
- Abdelkhalek, A.; Al-Askar, A.A.; Arishi, A.A.; Behiry, S.I. Trichoderma hamatum Strain Th23 Promotes Tomato Growth and Induces Systemic Resistance against Tobacco Mosaic Virus. J. Fungi 2022, 8, 228. [Google Scholar] [CrossRef]
- Wang, K.; Wen, Z.; Asiegbu, F.O. The dark septate endophyte Phialocephala sphaeroides suppresses conifer pathogen transcripts and promotes root growth of Norway spruce. Tree Physiol. 2022, 42, 2627–2639. [Google Scholar] [CrossRef]
- Butler, S.; O’Dwyer, J.P. Stability criteria for complex microbial communities. Nat. Commun. 2018, 9, 2970. [Google Scholar] [CrossRef] [PubMed]
- Angulo, M.T.; Moog, C.H.; Liu, Y.Y. A theoretical framework for controlling complex microbial communities. Nat. Commun. 2019, 10, 1045. [Google Scholar] [CrossRef] [PubMed]
- Zhu, C.; Mahlich, Y.; Miller, M.; Bromberg, Y. fusionDB: Assessing microbial diversity and environmental preferences via functional similarity networks. Nucleic Acids Res. 2018, 46, D535–D541. [Google Scholar] [CrossRef] [PubMed]
- Kawasaki, A.; Dennis, P.G.; Forstner, C.; Raghavendra, A.K.H.; Mathesius, U.; Richardson, A.E.; Delhaize, E.; Gilliham, M.; Watt, M.; Ryan, P.R. Manipulating exudate composition from root apices shapes the microbiome throughout the root system. Plant Physiol. 2021, 187, 2279–2295. [Google Scholar] [CrossRef] [PubMed]
- Shi, S.; Richardson, A.E.; O’Callaghan, M.; DeAngelis, K.M.; Jones, E.E.; Stewart, A.; Firestone, M.K.; Condron, L.M. Effects of selected root exudate components on soil bacterial communities. FEMS Microbiol. Ecol. 2011, 77, 600–610. [Google Scholar] [CrossRef] [PubMed]
- Heuermann, D.; Döll, S.; Schweneker, D.; Feuerstein, U.; Gentsch, N.; von Wirén, N. Distinct metabolite classes in root exudates are indicative for field- or hydroponically-grown cover crops. Front. Plant Sci. 2023, 14, 1122285. [Google Scholar] [CrossRef]
- Xu, Q.; Fu, H.; Zhu, B.; Hussain, H.A.; Zhang, K.; Tian, X.; Duan, M.; Xie, X.; Wang, L. Potassium Improves Drought Stress Tolerance in Plants by Affecting Root Morphology, Root Exudates and Microbial Diversity. Metabolites 2021, 11, 131. [Google Scholar] [CrossRef]
- Song, C.G.; Sun, Y.F.; Wu, D.M.; Gao, N.; Liu, S.; Xu, T.M.; Cui, B.K. Morphology and molecular phylogeny reveal five new species of Hydnellum (Bankeraceae, Thelephorales) from China. Front. Microbiol. 2022, 13, 1049007. [Google Scholar] [CrossRef]
- Wang, S.M.; Han, J.J.; Ma, K.; Jin, T.; Bao, L.; Pei, Y.F.; Liu, H.W. New α-glucosidase inhibitors with p-terphenyl skeleton from the mushroom Hydnellum concrescens. Fitoterapia 2014, 98, 149–155. [Google Scholar] [CrossRef]
- Wilhelm, R.C.; Muñoz-Ucros, J.; Weikl, F.; Pritsch, K.; Goebel, M.; Buckley, D.H.; Bauerle, T.L. The effects of mixed-species root zones on the resistance of soil bacteria and fungi to long-term experimental and natural reductions in soil moisture. Sci. Total Environ. 2023, 873, 162266. [Google Scholar] [CrossRef]
- Li, M.; Wang, H.; Zhao, X.; Feng, W.; Ding, G.; Quan, W. Effect of Ectomycorrhizal Fungi on the Drought Resistance of Pinus massoniana Seedlings. J. Fungi 2023, 9, 471. [Google Scholar] [CrossRef] [PubMed]
Disclaimer/Publisher’s Note: The statements, opinions and data contained in all publications are solely those of the individual author(s) and contributor(s) and not of MDPI and/or the editor(s). MDPI and/or the editor(s) disclaim responsibility for any injury to people or property resulting from any ideas, methods, instructions or products referred to in the content. |
© 2024 by the authors. Licensee MDPI, Basel, Switzerland. This article is an open access article distributed under the terms and conditions of the Creative Commons Attribution (CC BY) license (https://creativecommons.org/licenses/by/4.0/).






