Role of Fibrinolysis in the Management of Patients with COVID-19 and Thromboembolic Complications: A Review
Abstract
1. Fibrinogen
2. Fibrinolysis
3. Fibrinolysis and COVID-19
4. Role of Plasmin in COVID-19
5. COVID-19-Associated Coagulopathy and Sepsis-Induced Coagulopathy/Disseminated Intravascular Coagulation
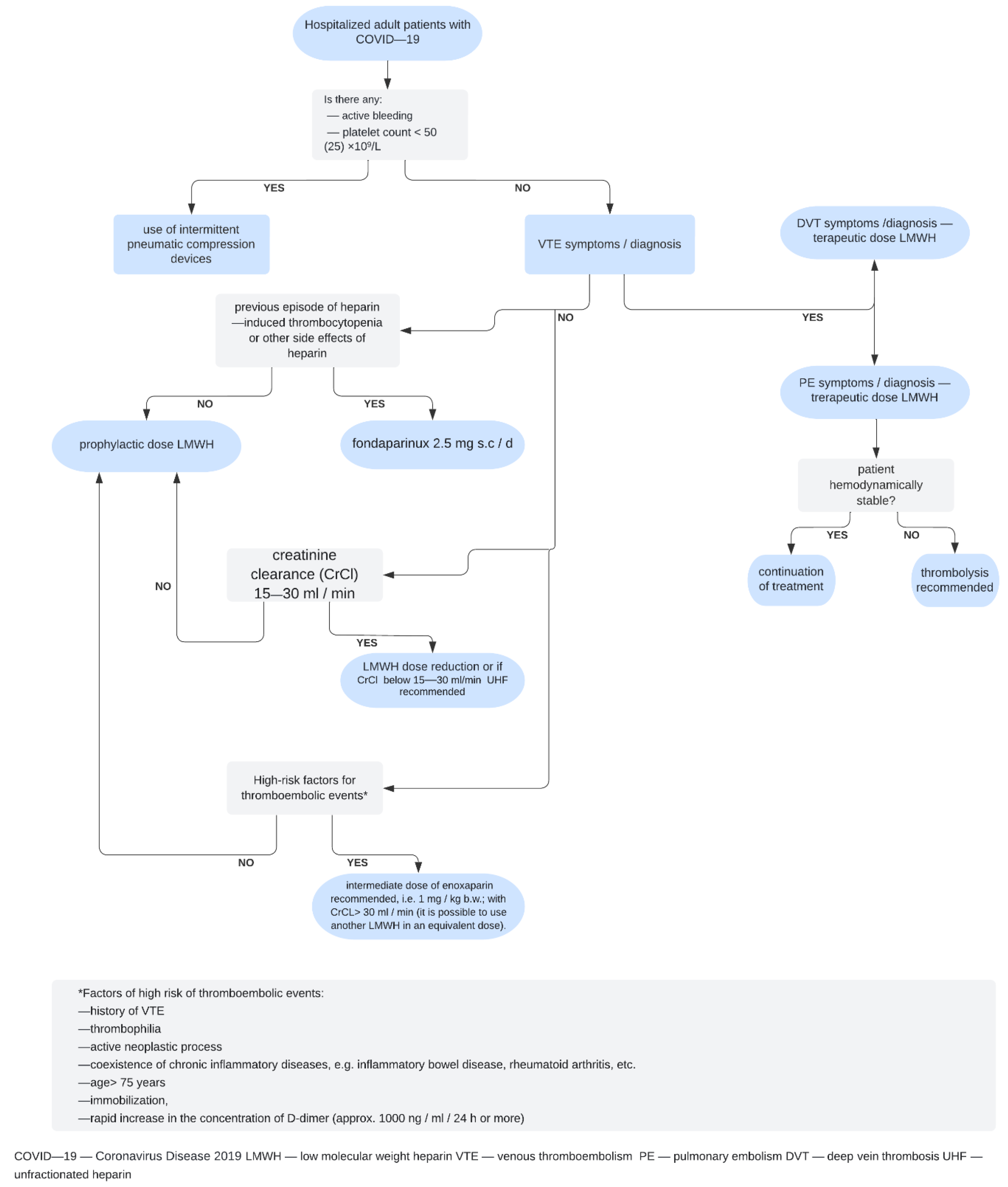
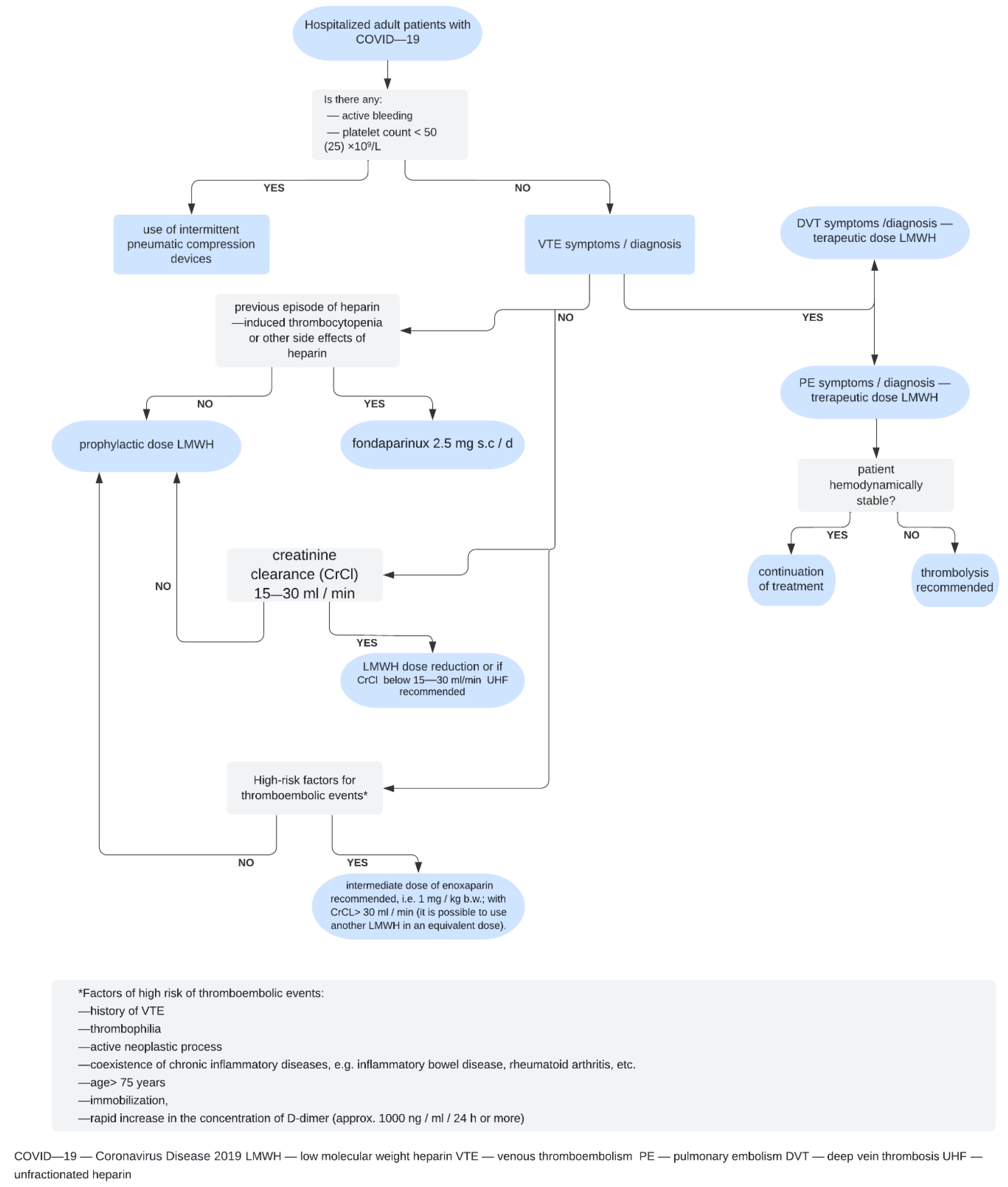
6. Venous Thromboembolism and Pulmonary Embolism in COVID-19
7. Monitoring of Coagulation and Fibrinolysis: Thromboelastography and Rotational Thromboelastometry
8. Fibrinolysis in Critically Ill Patients with COVID-19: Yes or No?
9. Study Limitations
Author Contributions
Funding
Institutional Review Board Statement
Informed Consent Statement
Data Availability Statement
Acknowledgments
Conflicts of Interest
References
- Koenig, W. Fibrinogen and coronary risk. Curr. Cardiol. Rep. 1999, 1, 112–118. [Google Scholar] [CrossRef] [PubMed]
- Pieters, M.; Ferreira, M.; de Maat, M.P.M.; Ricci, C. Biomarker association with cardiovascular disease and mortality—The role of fibrinogen. A report from the NHANES study. Thromb. Res. 2021, 198, 182–189. [Google Scholar] [CrossRef] [PubMed]
- Meizoso, J.P.; Moore, H.B.; Moore, E.E. Fibrinolysis Shutdown in COVID-19: Clinical Manifestations, Molecular Mechanisms, and Therapeutic Implications. J. Am. Coll. Surg. 2021, 232, 995–1003. [Google Scholar] [CrossRef]
- Tang, N.; Li, D.; Wang, X.; Sun, Z. Abnormal coagulation parameters are associated with poor prognosis in patients with novel coronavirus pneumonia. J. Thromb. Haemost. 2020, 18, 844–847. [Google Scholar] [CrossRef] [PubMed]
- Li, Q.; Cao, Y.; Chen, L.; Wu, D.; Yu, J.; Wang, H.; He, W.; Chen, L.; Dong, F.; Chen, W.; et al. Hematological features of persons with COVID-19. Leukemia 2020, 34, 2163–2172. [Google Scholar] [CrossRef]
- Thachil, J.; Tang, N.; Gando, S.; Falanga, A.; Cattaneo, M.; Levi, M.; Clark, C.; Iba, T. ISTH interim guidance on recognition and management of coagulopathy in COVID-19. J. Thromb. Haemost. 2020, 18, 1023–1026. [Google Scholar] [CrossRef]
- Kanji, R.; Gue, Y.X.; Memtsas, V.; Gorog, D.A. Fibrinolysis in Platelet Thrombi. Int. J. Mol. Sci. 2021, 22, 5135. [Google Scholar] [CrossRef] [PubMed]
- Bachler, M.; Bösch, J.; Stürzel, D.P.; Hell, T.; Giebl, A.; Ströhle, M.; Klein, S.J.; Schäfer, V.; Lehner, G.F.; Joannidis, M.; et al. Impaired fibrinolysis in critically ill COVID-19 patients. Br. J. Anaesth. 2021, 126, 590–598. [Google Scholar] [CrossRef] [PubMed]
- Boknäs, N.; Laine, C.; Hillarp, A.; Macwan, A.S.; Gustafsson, K.M.; Lindahl, T.L.; Holmström, M. Associations between hemostatic markers and mortality in COVID-19—Compounding effects of D-dimer, antithrombin and PAP complex. Thromb. Res. 2022, 213, 97–104. [Google Scholar] [CrossRef] [PubMed]
- Whyte, C.S.; Morrow, G.B.; Mitchell, J.L.; Chowdary, P.; Mutch, N.J. Fibrinolytic abnormalities in acute respiratory distress syndrome (ARDS) and versatility of thrombolytic drugs to treat COVID-19. J. Thromb. Haemost. 2020, 18, 1548–1555. [Google Scholar] [CrossRef]
- Coccheri, S. COVID-19: The crucial role of blood coagulation and fibrinolysis. Intern. Emerg. Med. 2020, 15, 1369–1373. [Google Scholar] [CrossRef] [PubMed]
- Manzoor, D.; Bui, C.; Makhoul, E.; Luthringer, D.; Marchevsky, A.; Volod, O. Improvement in plasma D-dimer level in severe SARS-CoV-2 infection can be an indicator of fibrinolysis suppression: Case reports. Medicine 2021, 100, e25255. [Google Scholar] [CrossRef] [PubMed]
- Ji, H.L.; Zhao, R.; Matalon, S.; Matthay, M.A. Elevated Plasmin(ogen) as a Common Risk Factor for COVID-19 Susceptibility. Physiol. Rev. 2020, 100, 1065–1075. [Google Scholar] [CrossRef] [PubMed]
- Della Bona, R.; Valbusa, A.; La Malfa, G.; Giacobbe, D.R.; Ameri, P.; Patroniti, N.; Robba, C.; Gilad, V.; Insorsi, A.; Bassetti, M.; et al. Systemic fibrinolysis for acute pulmonary embolism complicating acute respiratory distress syndrome in severe COVID-19: A case series. Eur. Heart J. Cardiovasc. Pharmacother. 2021, 7, 78–80. [Google Scholar] [CrossRef] [PubMed]
- Medcalf, R.L.; Keragala, C.B.; Myles, P.S. Fibrinolysis and COVID-19: A plasmin paradox. J. Thromb. Haemost. 2020, 18, 2118–2122. [Google Scholar] [CrossRef]
- Lorini, F.L.; Di Matteo, M.; Gritti, P.; Grazioli, L.; Benigni, A.; Zacchetti, L.; Bianchi, I.; Fabretti, F.; Longhi, L. Coagulopathy and COVID-19. Eur. Heart J. Suppl. 2021, 23, E95–E98. [Google Scholar] [CrossRef] [PubMed]
- Iba, T.; Levy, J.H.; Levi, M.; Thachil, J. Coagulopathy in COVID-19. J. Thromb. Haemost. 2020, 18, 2103–2109. [Google Scholar] [CrossRef]
- Ripa, M.; Galli, L.; Poli, A.; Oltolini, C.; Spagnuolo, V.; Mastrangelo, A.; Muccini, C.; Monti, G.; De Luca, G.; Landoni, G.; et al. Secondary infections in patients hospitalized with COVID-19: Incidence and predictive factors. Clin. Microbiol. Infect. 2021, 27, 451–457. [Google Scholar] [CrossRef] [PubMed]
- Iba, T.; Levy, J.H. Sepsis-induced Coagulopathy and Disseminated Intravascular Coagulation. Anesthesiology 2020, 132, 1238–1245. [Google Scholar] [CrossRef] [PubMed]
- Iba, T.; Levy, J.H.; Connors, J.M.; Warkentin, T.E.; Thachil, J.; Levi, M. The unique characteristics of COVID-19 coagulopathy. Critical. Care 2020, 24, 360. [Google Scholar] [CrossRef] [PubMed]
- Li, Y.; Zhao, K.; Wei, H.; Chen, W.; Wang, W.; Jia, L.; Liu, Q.; Zhang, J.; Shan, T.; Peng, Z.; et al. Dynamic relationship between D-dimer and COVID-19 severity. Br. J. Haematol. 2020, 190, e24–e27. [Google Scholar] [CrossRef] [PubMed]
- Lippi, G.; Plebani, M.; Henry, B.M. Thrombocytopenia is associated with severe coronavirus disease 2019 (COVID-19) infections: A meta-analysis. Clin. Chim. Acta 2020, 506, 145–148. [Google Scholar] [CrossRef] [PubMed]
- Düz, M.E.; Balcı, A.; Menekşe, E. D-dimer levels and COVID-19 severity: Systematic Review and Meta-Analysis. Tuberk Toraks 2020, 68, 353–360. [Google Scholar] [CrossRef]
- Bouck, E.G.; Denorme, F.; Holle, L.A.; Middelton, E.A.; Blair, A.M.; de Laat, B.; Schiffman, J.D.; Yost, C.C.; Rondina, M.T.; Wolberg, A.S.; et al. COVID-19 and Sepsis Are Associated With Different Abnormalities in Plasma Procoagulant and Fibrinolytic Activity. Arter. Thromb. Vasc. Biol. 2021, 41, 401–414. [Google Scholar] [CrossRef] [PubMed]
- Lobastov, K.; Porembskaya, O.; Tsaplin, S.; Schastlivtsev, I.; Saiganov, O. Thrombosis of pulmonary vasculature despite anticoagulation and thrombolysis: The findings from seven autopsies. Thromb. Updat. 2020, 1, 100017. [Google Scholar] [CrossRef]
- So, M.; Steiger, D.J.; Takahashi, M.; Egorova, N.N.; Kuno, T. The characteristics and outcomes of critically Ill patients with COVID-19 who received systemic thrombolysis for presumed pulmonary embolism: An observational study. J. Thromb. Thrombolysis 2021, 52, 1061–1067. [Google Scholar] [CrossRef]
- Suh, Y.J.; Hong, H.; Ohana, M.; Bompard, F.; Revel, M.P.; Valle, C.; Gervaise, A.; Poissy, J.; Susen, S.; Hékimian, G.; et al. Pulmonary Embolism and Deep Vein Thrombosis in COVID-19: A Systematic Review and Meta-Analysis. Radiology 2021, 298, E70–E80. [Google Scholar] [CrossRef] [PubMed]
- Barnes, G.D.; Burnett, A.; Allen, A.; Blumenstein, M.; Clark, N.P.; Cuker, A.; Dager, W.E.; Deitelzweig, S.B.; Ellsworth, S.; Garcia, D.; et al. Thromboembolism and anticoagulant therapy during the COVID-19 pandemic: Interim clinical guidance from the anticoagulation forum. J. Thromb. Thrombolysis 2020, 50, 72–81. [Google Scholar] [CrossRef] [PubMed]
- Adams, E.; Broce, M.; Mousa, A. Proposed Algorithm for Treatment of Pulmonary Embolism in COVID-19 Patients. Ann. Vasc. Surg. 2021, 70, 282–285. [Google Scholar] [CrossRef]
- Harr, J.N.; Moore, E.E.; Chin, T.L.; Ghasabyan, A.; Gonzalez, E.; Wohlauer, M.V.; Sauaia, A.; Banerjee, A.; Silliman, C.C. Postinjury hyperfibrinogenemia compromises efficacy of heparin-based venous thromboembolism prophylaxis. Shock 2014, 41, 33–39. [Google Scholar] [CrossRef]
- Barrett, C.D.; Moore, H.B.; Yaffe, M.B.; Moore, E.E. ISTH interim guidance on recognition and management of coagulopathy in COVID-19: A comment. J. Thromb. Haemost. 2020, 18, 2060–2063. [Google Scholar] [CrossRef] [PubMed]
- Undas, A.; Natorska, J. Improving fibrinolysis in venous thromboembolism: Impact of fibrin structure. Expert Rev. Hematol. 2019, 12, 597–607. [Google Scholar] [CrossRef] [PubMed]
- Zuo, Y.; Warnock, M.; Harbaugh, A.; Yalavarthi, S.; Gockman, K.; Zuo, M.; Madison, J.A.; Knight, J.S.; Kanthi, Y.; Lawrence, D.A. Plasma tissue plasminogen activator and plasminogen activator inhibitor-1 in hospitalized COVID-19 patients. Sci. Rep. 2021, 11, 1580. [Google Scholar] [CrossRef] [PubMed]
- Maier, C.L.; Sarker, T.; Szlam, F.; Sniecinski, R.M. COVID-19 patient plasma demonstrates resistance to tPA-induced fibrinolysis as measured by thromboelastography. J. Thromb. Thrombolysis 2021, 52, 766–771. [Google Scholar] [CrossRef] [PubMed]
- Blasi, A.; von Meijenfeldt, F.A.; Adelmeijer, J.; Calvo, A.; Ibañez, C.; Perdomo, J.; Reverter, J.C.; Lisman, T. In vitro hypercoagulability and ongoing in vivo activation of coagulation and fibrinolysis in COVID-19 patients on anticoagulation. J. Thromb. Haemost. 2020, 18, 2646–2653. [Google Scholar] [CrossRef]
- Hammer, S.; Häberle, H.; Schlensak, C.; Bitzer, M.; Malek, N.P.; Handgretinger, R.; Lang, P.; Hörber, S.; Peter, A.; Martus, P.; et al. Severe SARS-CoV-2 Infection Inhibits Fibrinolysis Leading to Changes in Viscoelastic Properties of Blood Clot: A Descriptive Study of Fibrinolysis in COVID-19. Thromb. Haemost. 2021, 121, 1417–1426. [Google Scholar] [CrossRef]
- Korpallová, B.; Samoš, M.; Bolek, T.; Škorňová, I.; Kovář, F.; Kubisz, P.; Staško, J.; Mokáň, M. Role of Thromboelastography and Rotational Thromboelastometry in the Management of Cardiovascular Diseases. Clin. Appl. Thromb. Hemost. 2018, 24, 1199–1207. [Google Scholar] [CrossRef]
- Schmidt, A.E.; Israel, A.K.; Refaai, M.A. The Utility of Thromboelastography to Guide Blood Product Transfusion. Am. J. Clin. Pathol. 2019, 152, 407–422. [Google Scholar] [CrossRef]
- Creel-Bulos, C.; Sniecinski, R. Fibrinolysis Shutdown and Thrombosis in a COVID-19 ICU. Shock 2021, 55, 845–846. [Google Scholar] [CrossRef]
- Pavoni, V.; Gianesello, L.; Pazzi, M.; Stera, C.; Meconi, T.; Frigieri, F.C. Evaluation of coagulation function by rotation thromboelastometry in critically ill patients with severe COVID-19 pneumonia. J. Thromb. Thrombolysis. 2020, 50, 281–286. [Google Scholar] [CrossRef]
- Nougier, C.; Benoit, R.; Simon, M.; Desmurs-Clavel, H.; Marcotte, G.; Argaud, L.; David, J.S.; Bonnet, A.; Negrier, C.; Dargaud, Y. Hypofibrinolytic state and high thrombin generation may play a major role in SARS-CoV-2 associated thrombosis. J. Thromb. Haemost. 2020, 18, 2215–2219. [Google Scholar] [CrossRef] [PubMed]
- Wygrecka, M.; Birnhuber, A.; Seeliger, B.; Michalick, L.; Pak, O.; Schultz, A.S.; Schramm, F.; Zacharias, M.; Gorkiewicz, G.; David, S.; et al. Altered fibrin clot structure and dysregulated fibrinolysis contribute to thrombosis risk in severe COVID-19. Blood Adv. 2022, 6, 1074–1087. [Google Scholar] [CrossRef] [PubMed]
- Salem, N.; Atallah, B.; El Nekidy, W.S.; Sadik, Z.G.; Park, W.M.; Mallat, J. Thromboelastography findings in critically ill COVID-19 patients. J. Thromb. Thrombolysis. 2021, 51, 961–965. [Google Scholar] [CrossRef] [PubMed]
- Barrett, C.D.; Moore, H.B.; Moore, E.E.; Benjamin Christie, D., 3rd; Orfanos, S.; Anez-Bustillos, L.; Jhunjhunwala, R.; Hussain, S.; Shaefi, S.; Wang, J.; et al. MUlticenter STudy of tissue plasminogen activator (alteplase) use in COVID-19 severe respiratory failure (MUST COVID): A retrospective cohort study. Res. Pract. Thromb. Haemost. 2022, 6, e12669. [Google Scholar] [CrossRef] [PubMed]
- Ghia, S.; Bhatt, H.; Lazar, M. Role of Tissue Plasminogen Activator for Diffuse Pulmonary Microemboli in Coronavirus Disease 2019 Patient. J. Cardiothorac. Vasc. Anesth. 2021, 35, 2137–2139. [Google Scholar] [CrossRef]
- Wang, J.; Hajizadeh, N.; Moore, E.E.; McIntyre, R.C.; Moore, P.K.; Veress, L.A.; Yaffe, M.B.; Moore, H.B.; Barrett, C.D. Tissue plasminogen activator (tPA) treatment for COVID-19 associated acute respiratory distress syndrome (ARDS): A case series. J. Thromb. Haemost. 2020, 18, 1752–1755. [Google Scholar] [CrossRef]
- Poor, H.D.; Ventetuolo, C.E.; Tolbert, T.; Chun, G.; Serrao, G.; Zeidman, A.; Dangayach, N.S.; Olin, J.; Kohli-Seth, R.; Powell, C.A. COVID-19 Critical Illness Pathophysiology Driven by Diffuse Pulmonary Thrombi and Pulmonary Endothelial Dysfunction Responsive to Thrombolysis. Clin. Transl. Med. 2020, 10, e44. [Google Scholar] [CrossRef]
- Sehgal, T.; Gupta, N.; Kohli, S.; Khurana, A.; Dass, J.; Diwan, S.; Mahendran, A.J.; Khan, M.; Aggarwal, M.; Subramanian, A. A Prospective Study of Specialized Coagulation Parameters in Admitted COVID-19 Patients and Their Correlation With Acute Respiratory Distress Syndrome and Outcome. Cureus 2021, 13, e17463. [Google Scholar] [CrossRef]
- Della-Morte, D.; Pacifici, F.; Ricordi, C.; Massoud, R.; Rovella, V.; Proietti, S.; Iozzo, M.; Lauro, D.; Bernardini, S.; Bonassi, S.; et al. Low level of plasminogen increases risk for mortality in COVID-19 patients. Cell Death Dis. 2021, 12, 773. [Google Scholar] [CrossRef]
- Wu, Y.; Wang, T.; Guo, C.; Zhang, D.; Ge, X.; Huang, Z.; Zhou, X.; Li, Y.; Peng, Q.; Li, J. Plasminogen improves lung lesions and hypoxemia in patients with COVID-19. QJM Int. J. Med. 2020, 113, 539–545. [Google Scholar] [CrossRef]
- Available online: https://nil.org.pl/aktualnosci/5395-tromboprofilaktyka-i-leczenie-przeciwkrzepliwe-u-doroslych-chorych-hospitalizowanych-z-powodu-covid-19 (accessed on 24 March 2021).
- Rashidi, F.; Barco, S.; Rezaeifar, P.; Sadeghipour, P.; Ghodrati, S.; Bakhshandeh, H.; Mousavi-Aghdas, S.A.; Sadeghi, A.; Sharifi, A.; Valizadeh, H.; et al. Tissue plasminogen activator for the treatment of adults with critical COVID-19: A pilot randomized clinical trial. Thromb. Res. 2022, 216, 125–128. [Google Scholar] [CrossRef] [PubMed]

| Parameter | CAC | SIC/DIC |
|---|---|---|
| Platelets 1 | Reduced platelet count is possible although not characteristic | Decreased |
| D-dimer | Increased | Increased |
| PT 1 | Prolonged | Prolonged |
| aPTT | May be longer with worsening of coagulopathy | Prolonged |
| Fibrinogen 2 | Initially increased and then reduced with worsening of coagulopathy | Initially normal and then reduced with worsening of coagulopathy |
| Antithrombin | Reduced but rarely below the lower limit of normal | Decreased |
Publisher’s Note: MDPI stays neutral with regard to jurisdictional claims in published maps and institutional affiliations. |
© 2022 by the authors. Licensee MDPI, Basel, Switzerland. This article is an open access article distributed under the terms and conditions of the Creative Commons Attribution (CC BY) license (https://creativecommons.org/licenses/by/4.0/).
Share and Cite
Zając, P.; Kaziród-Wolski, K.; Oleś, I.; Sielski, J.; Siudak, Z. Role of Fibrinolysis in the Management of Patients with COVID-19 and Thromboembolic Complications: A Review. J. Cardiovasc. Dev. Dis. 2022, 9, 356. https://doi.org/10.3390/jcdd9100356
Zając P, Kaziród-Wolski K, Oleś I, Sielski J, Siudak Z. Role of Fibrinolysis in the Management of Patients with COVID-19 and Thromboembolic Complications: A Review. Journal of Cardiovascular Development and Disease. 2022; 9(10):356. https://doi.org/10.3390/jcdd9100356
Chicago/Turabian StyleZając, Patrycja, Karol Kaziród-Wolski, Izabela Oleś, Janusz Sielski, and Zbigniew Siudak. 2022. "Role of Fibrinolysis in the Management of Patients with COVID-19 and Thromboembolic Complications: A Review" Journal of Cardiovascular Development and Disease 9, no. 10: 356. https://doi.org/10.3390/jcdd9100356
APA StyleZając, P., Kaziród-Wolski, K., Oleś, I., Sielski, J., & Siudak, Z. (2022). Role of Fibrinolysis in the Management of Patients with COVID-19 and Thromboembolic Complications: A Review. Journal of Cardiovascular Development and Disease, 9(10), 356. https://doi.org/10.3390/jcdd9100356

