African Swine Fever Virus R238L and R298L Disrupt Lung Cell Collagen Formation and Cell Adhesion Pathway by Targeting Transcription Factors Containing zf-C2H2 Domain
Simple Summary
Abstract
1. Introduction
2. Materials and Methods
2.1. Experimental Materials
2.2. High Throughput Sequencing
2.3. Identification of Key Transcription Factors
2.4. Prediction of African Swine Fever Virus–Host Interactions Based on the Domain–Domain Approach
2.5. Construction of Eukaryotic Expression Vectors for African Swine Fever Virus Host Protein Domains
2.6. Cell Culture, Transfections, and Förster Resonance Energy Transfer (FRET) Assay
2.7. Real-Time PCR Assay
3. Results
3.1. Lung Transcriptome Analysis of Individuals with Different States of Infection
3.2. Identification of Transcription Factors Associated with the Differential Express Genes
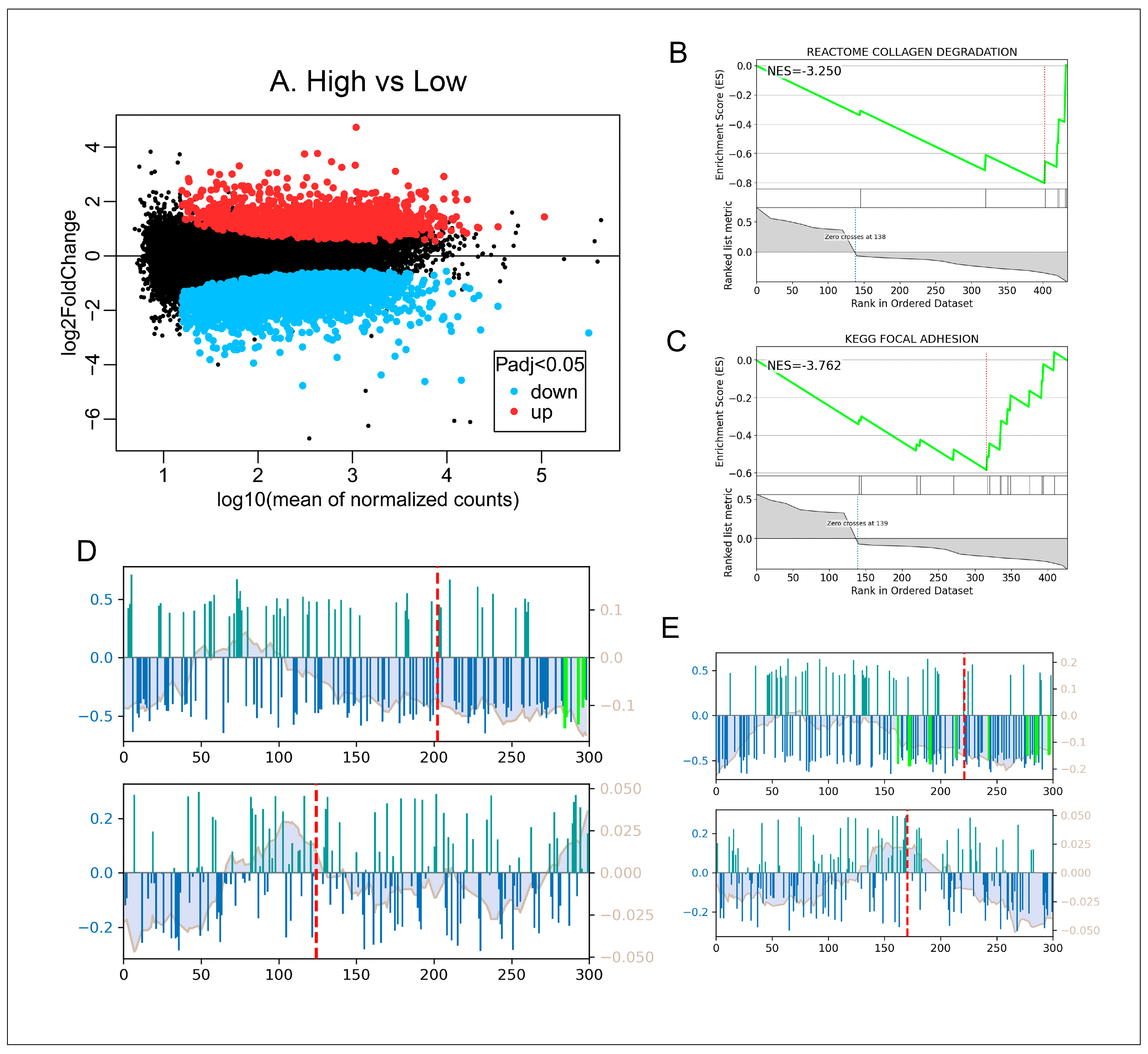
3.3. R238L and R298L Are Candidate ASFV Proteins Regulating Host Cell Adhesion and Collagen Pathways
3.4. Construction of FRET Expression Vectors
3.5. FRET Flow Cytometry Detected Domain–Domain Interactions
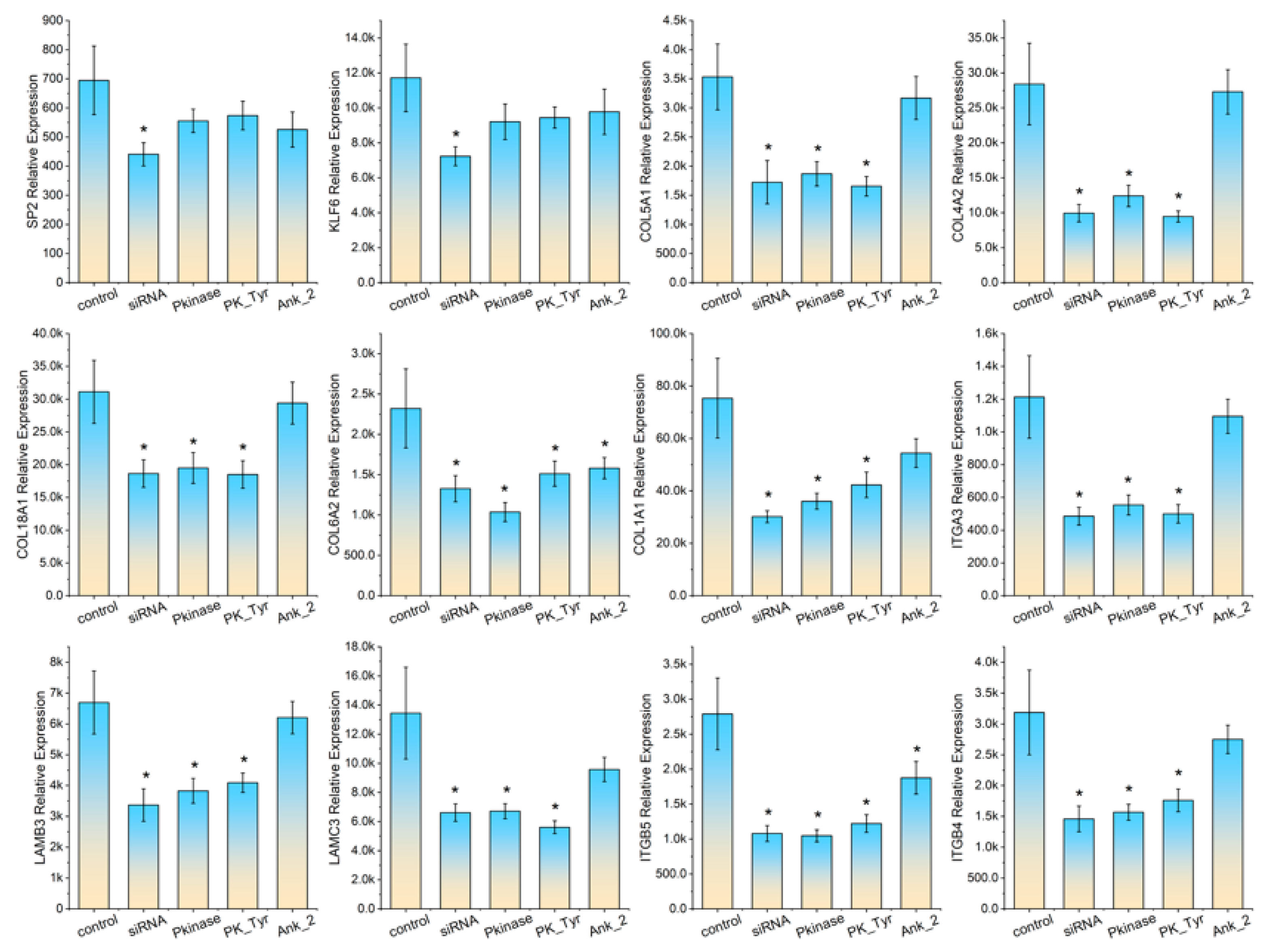
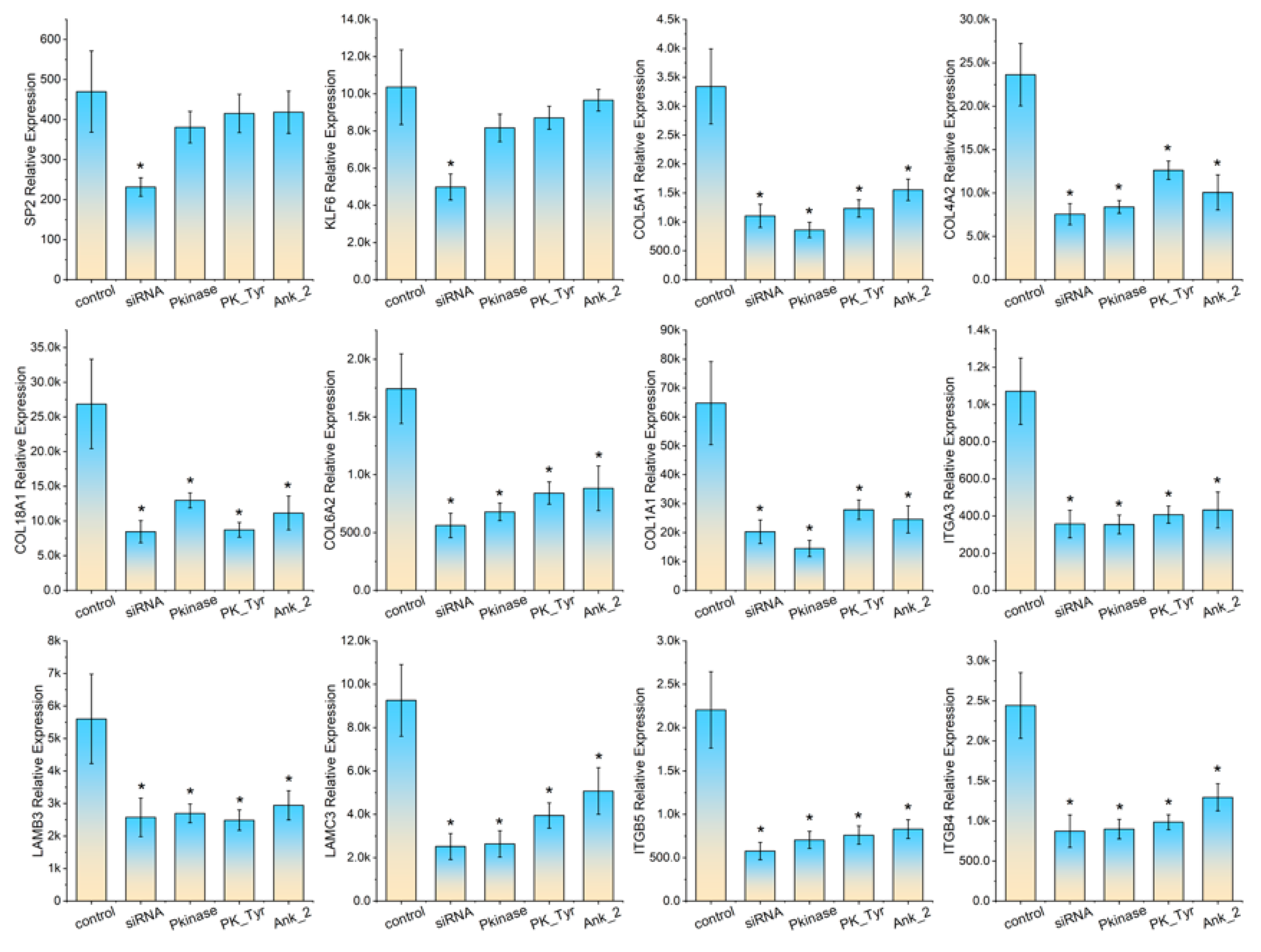
3.6. African Swine Fever Virus Protein Downregulates Host Gene Expression
4. Discussion
5. Conclusions
Supplementary Materials
Author Contributions
Funding
Institutional Review Board Statement
Informed Consent Statement
Data Availability Statement
Acknowledgments
Conflicts of Interest
References
- Agarwal, P.; Gammon, E.A.; Sajib, A.M.; Sandey, M.; Smith, B.F. Cell-Surface Integrins and CAR Are Both Essential for Adenovirus Type 5 Transduction of Canine Cells of Lymphocytic Origin. PLoS ONE 2017, 12, e0169532. [Google Scholar] [CrossRef]
- Payne, E.; Bowles, M.R.; Don, A.; Hancock, J.F.; McMillan, N.A. Human papillomavirus type 6b virus-like particles are able to activate the Ras-MAP kinase pathway and induce cell proliferation. J. Virol. 2001, 75, 4150–4157. [Google Scholar] [CrossRef]
- Robles, J.P.; Zamora, M.; Adan-Castro, E.; Siqueiros-Marquez, L.; Martinez de la Escalera, G.; Clapp, C. The spike protein of SARS-CoV-2 induces endothelial inflammation through integrin α5β1 and NF-κB signaling. J. Biol. Chem. 2022, 298, 101695. [Google Scholar] [CrossRef]
- Hussein, H.A.; Walker, L.R.; Abdel-Raouf, U.M.; Desouky, S.A.; Montasser, A.K.; Akula, S.M. Beyond RGD: Virus interactions with integrins. Arch. Virol. 2015, 160, 2669–2681. [Google Scholar] [CrossRef]
- Wang, Q.; Wu, X.; Liu, M.; Li, L.; Wang, Y.; He, Q.; Zhang, X.; Liang, Z.; Gao, F.; Ma, X. Hijacking the Host Cell for Replication: Pro-Viral Host Factors Involved in EVA71 Infection. Int. J. Mol. Sci. 2025, 26, 7992. [Google Scholar] [CrossRef]
- Dey, S.; Mondal, A. Unveiling the role of host kinases at different steps of influenza A virus life cycle. J. Virol. 2024, 98, e0119223. [Google Scholar] [CrossRef] [PubMed]
- Petermann, P.; Haase, I.; Knebel-Mörsdorf, D. Impact of Rac1 and Cdc42 signaling during early herpes simplex virus type 1 infection of keratinocytes. J. Virol. 2009, 83, 9759–9772. [Google Scholar] [CrossRef] [PubMed]
- Morris, M.A.; Laverick, L.; Wei, W.; Davis, A.M.; O’Neill, S.; Wood, L.; Wright, J.; Dawson, C.W.; Young, L.S. The EBV-Encoded Oncoprotein, LMP1, Induces an Epithelial-to-Mesenchymal Transition (EMT) via Its CTAR1 Domain through Integrin-Mediated ERK-MAPK Signalling. Cancers 2018, 10, 130. [Google Scholar] [CrossRef] [PubMed]
- Hinz, B.; Lagares, D. Evasion of apoptosis by myofibroblasts: A hallmark of fibrotic diseases. Nat. Rev. Rheumatol. 2020, 16, 11–31. [Google Scholar] [CrossRef]
- Tabata, T.; Kawakatsu, H.; Maidji, E.; Sakai, T.; Sakai, K.; Fang-Hoover, J.; Aiba, M.; Sheppard, D.; Pereira, L. Induction of an epithelial integrin alphavbeta6 in human cytomegalovirus-infected endothelial cells leads to activation of transforming growth factor-beta1 and increased collagen production. Am. J. Pathol. 2008, 172, 1127–1140. [Google Scholar] [CrossRef]
- Aoudjehane, L.; Bisch, G.; Scatton, O.; Granier, C.; Gaston, J.; Housset, C.; Roingeard, P.; Cosset, F.L.; Perdigao, F.; Balladur, P.; et al. Infection of Human Liver Myofibroblasts by Hepatitis C Virus: A Direct Mechanism of Liver Fibrosis in Hepatitis C. PLoS ONE 2015, 10, e0134141. [Google Scholar] [CrossRef] [PubMed]
- Nie, J.; Zhou, L.; Tian, W.; Liu, X.; Yang, L.; Yang, X.; Zhang, Y.; Wei, S.; Wang, D.W.; Wei, J. Deep insight into cytokine storm: From pathogenesis to treatment. Signal Transduct. Target. Ther. 2025, 10, 112. [Google Scholar] [CrossRef]
- Mouw, J.K.; Ou, G.; Weaver, V.M. Extracellular matrix assembly: A multiscale deconstruction. Nat. Rev. Mol. Cell Biol. 2014, 15, 771–785. [Google Scholar] [CrossRef] [PubMed]
- Pattnaik, G.P.; Chakraborty, H. Entry Inhibitors: Efficient Means to Block Viral Infection. J. Membr. Biol. 2020, 253, 425–444. [Google Scholar] [CrossRef]
- Brookes, S.M.; Dixon, L.K.; Parkhouse, R.M. Assembly of African Swine fever virus: Quantitative ultrastructural analysis in vitro and in vivo. Virology 1996, 224, 84–92. [Google Scholar] [CrossRef] [PubMed]
- O’Donnell, V.; Holinka, L.G.; Gladue, D.P.; Sanford, B.; Krug, P.W.; Lu, X.; Arzt, J.; Reese, B.; Carrillo, C.; Risatti, G.R.; et al. African Swine Fever Virus Georgia Isolate Harboring Deletions of MGF360 and MGF505 Genes Is Attenuated in Swine and Confers Protection against Challenge with Virulent Parental Virus. J. Virol. 2015, 89, 6048–6056. [Google Scholar] [CrossRef]
- Ramirez-Medina, E.; Velazquez-Salinas, L.; Valladares, A.; Silva, E.; Burton, L.; Gladue, D.P.; Borca, M.V. Assessment of the Effect of Deleting the African Swine Fever Virus Gene R298L on Virus Replication and Virulence of the Georgia2010 Isolate. Viruses 2024, 16, 1911. [Google Scholar] [CrossRef]
- Alejo, A.; Matamoros, T.; Guerra, M.; Andrés, G. A Proteomic Atlas of the African Swine Fever Virus Particle. J. Virol. 2018, 92, e01293-18. [Google Scholar] [CrossRef]
- Venkateswaran, D.; Prakash, A.; Nguyen, Q.A.; Salman, M.; Suntisukwattana, R.; Atthaapa, W.; Tantituvanont, A.; Lin, H.; Songkasupa, T.; Nilubol, D. Comprehensive Characterization of the Genetic Landscape of African Swine Fever Virus: Insights into Infection Dynamics, Immunomodulation, Virulence and Genes with Unknown Function. Animals 2024, 14, 2187. [Google Scholar] [CrossRef]
- Chen, S.; Shang, K.; Wei, Y.; Chen, J.; Yu, Z.; He, L.; Ding, K. When ASFV Infection Meets the cGAS-STING Signaling Pathway. Transbound. Emerg. Dis. 2024, 2024, 6898157. [Google Scholar] [CrossRef]
- Zhang, F.; Niu, S.; Francisco, A.A.; Anzol, B.A.; Yao, M.; Liu, G.; Wang, J.; Huang, T. Identification of Regulators for Antigen-Specific CD8(+) T Cells in African Swine Fever Virus-Restored Pigs. Vet. Sci. 2025, 12, 1184. [Google Scholar] [CrossRef]
- Kim, D.; Paggi, J.M.; Park, C.; Bennett, C.; Salzberg, S.L. Graph-based genome alignment and genotyping with HISAT2 and HISAT-genotype. Nat. Biotechnol. 2019, 37, 907–915. [Google Scholar] [CrossRef]
- O’Leary, N.A.; Cox, E.; Holmes, J.B.; Anderson, W.R.; Falk, R.; Hem, V.; Tsuchiya, M.T.N.; Schuler, G.D.; Zhang, X.; Torcivia, J.; et al. Exploring and retrieving sequence and metadata for species across the tree of life with NCBI Datasets. Sci. Data 2024, 11, 732. [Google Scholar] [CrossRef]
- Putri, G.H.; Anders, S.; Pyl, P.T.; Pimanda, J.E.; Zanini, F. Analysing high-throughput sequencing data in Python with HTSeq 2.0. Bioinformatics 2022, 38, 2943–2945. [Google Scholar] [CrossRef]
- Huang, T.; Xiao, H.; Tian, Q.; He, Z.; Yuan, C.; Lin, Z.; Gao, X.; Yao, M. Identification of upstream transcription factor binding sites in orthologous genes using mixed Student’s t-test statistics. PLoS Comput. Biol. 2022, 18, e1009773. [Google Scholar] [CrossRef]
- Huang, T.; Niu, S.; Zhang, F.; Wang, B.; Wang, J.; Liu, G.; Yao, M. Correlating gene expression levels with transcription factor binding sites facilitates identification of key transcription factors from transcriptome data. Front. Genet. 2024, 15, 1511456. [Google Scholar] [CrossRef]
- Yao, M.; He, H.; Wang, B.; Huang, X.; Zheng, S.; Wang, J.; Gao, X.; Huang, T. Testing the Significance of Ranked Gene Sets in Genome-wide Transcriptome Profiling Data Using Weighted Rank Correlation Statistics. Curr. Genom. 2024, 25, 202–211. [Google Scholar] [CrossRef] [PubMed]
- Alborzi, S.Z.; Ahmed Nacer, A.; Najjar, H.; Ritchie, D.W.; Devignes, M.D. PPIDomainMiner: Inferring domain-domain interactions from multiple sources of protein-protein interactions. PLoS Comput. Biol. 2021, 17, e1008844. [Google Scholar] [CrossRef]
- Loaiza, C.D.; Duhan, N.; Lister, M.; Kaundal, R. In silico prediction of host-pathogen protein interactions in melioidosis pathogen Burkholderia pseudomallei and human reveals novel virulence factors and their targets. Brief. Bioinform. 2021, 22, bbz162. [Google Scholar] [CrossRef] [PubMed]
- Yao, M.; Gao, W.; Tao, H.; Yang, J.; Huang, T. The regulation effects of danofloxacin on pig immune stress induced by LPS. Res. Vet. Sci. 2017, 110, 65–71. [Google Scholar] [CrossRef] [PubMed]
- Hynes, R.O. Integrins: Bidirectional, allosteric signaling machines. Cell 2002, 110, 673–687. [Google Scholar] [PubMed]
- Singh, B.; Fleury, C.; Jalalvand, F.; Riesbeck, K. Human pathogens utilize host extracellular matrix proteins laminin and collagen for adhesion and invasion of the host. FEMS Microbiol. Rev. 2012, 36, 1122–1180. [Google Scholar] [CrossRef]
- Gnanaguru, G.; Bachay, G.; Biswas, S.; Pinzón-Duarte, G.; Hunter, D.D.; Brunken, W.J. Laminins containing the β2 and γ3 chains regulate astrocyte migration and angiogenesis in the retina. Development 2013, 140, 2050–2060. [Google Scholar] [CrossRef]
- Wang, S.; Zhang, Q.; Tiwari, S.K.; Lichinchi, G.; Yau, E.H.; Hui, H.; Li, W.; Furnari, F.; Rana, T.M. Integrin αvβ5 Internalizes Zika Virus during Neural Stem Cells Infection and Provides a Promising Target for Antiviral Therapy. Cell Rep. 2020, 30, 969–983.e4. [Google Scholar] [CrossRef] [PubMed]
- Cong, H.; Wang, J.; Du, N.; Song, L.; Wang, R.; Yang, Y.; Lei, R.; Tang, T.S.; Liu, C.M.; Zhu, S.; et al. Author Correction: ITGB4/CD104 mediates zika virus attachment and infection. Nat. Commun. 2025, 16, 3303. [Google Scholar] [CrossRef]
- Birk, D.E. Type V collagen: Heterotypic type I/V collagen interactions in the regulation of fibril assembly. Micron 2001, 32, 223–237. [Google Scholar] [CrossRef]
- Symoens, S.; Renard, M.; Bonod-Bidaud, C.; Syx, D.; Vaganay, E.; Malfait, F.; Ricard-Blum, S.; Kessler, E.; Van Laer, L.; Coucke, P.; et al. Identification of binding partners interacting with the α1-N-propeptide of type V collagen. Biochem. J. 2011, 433, 371–381. [Google Scholar] [CrossRef]
- Mohassel, P.; Hearn, H.; Rooney, J.; Zou, Y.; Johnson, K.; Norato, G.; Nalls, M.A.; Yun, P.; Ogata, T.; Silverstein, S.; et al. Collagen type VI regulates TGF-β bioavailability in skeletal muscle in mice. J. Clin. Investig. 2025, 135, e173354. [Google Scholar] [CrossRef]
- Wuergezhen, D.; Gindroz, E.; Morita, R.; Hashimoto, K.; Abe, T.; Kiyonari, H.; Fujiwara, H. An eGFP-Col4a2 mouse model reveals basement membrane dynamics underlying hair follicle morphogenesis. J. Cell Biol. 2025, 224, e202404003. [Google Scholar] [CrossRef]
- Marneros, A.G.; Olsen, B.R. Physiological role of collagen XVIII and endostatin. FASEB J. 2005, 19, 716–728. [Google Scholar] [CrossRef] [PubMed]
- Lazar, M.; Sandulescu, M.; Barbu, E.C.; Chitu-Tisu, C.E.; Andreescu, D.I.; Anton, A.N.; Erculescu, T.M.; Petre, A.M.; Duca, G.T.; Simion, V.; et al. The Role of Cytokines and Molecular Pathways in Lung Fibrosis Following SARS-CoV-2 Infection: A Physiopathologic (Re)view. Biomedicines 2024, 12, 639. [Google Scholar] [CrossRef] [PubMed]
- Xu, F.; Li, N.; Xue, Y.; Wang, Z.; Fang, Z.; An, H.; Liu, S.; Weng, C.; Huang, L.; Wang, G. From hemorrhage to apoptosis: Understanding the devastating impact of ASFV on piglets. Microbiol. Spectr. 2025, 13, e0290224. [Google Scholar] [CrossRef] [PubMed]
- Żurawek, M.; Ziółkowska-Suchanek, I.; Iżykowska, K. Fibrosis in Immune-Mediated and Autoimmune Disorders. J. Clin. Med. 2025, 14, 6636. [Google Scholar] [CrossRef]





| Gene | Average (log2) | Fold Change (log2) | p-Value | p-Adjust | Description |
|---|---|---|---|---|---|
| CTSL | 10.09 | 4.72 | 5.83 × 10−33 | 1.04 × 10−28 | cathepsin L |
| SDC3 | 11.46 | −3.69 | 3.49 × 10−25 | 3.10 × 10−21 | syndecan 3 |
| DYSF | 10.93 | −2.71 | 6.88 × 10−22 | 4.08 × 10−18 | dysferlin |
| SPTBN2 | 8.64 | −2.58 | 3.67 × 10−16 | 1.31 × 10−12 | spectrin beta, non-erythrocytic 2 |
| CCL2 | 9.08 | 2.71 | 4.82 × 10−16 | 1.43 × 10−12 | chemokine (C-C motif) ligand 2 |
| SPP1 | 9.59 | 3.25 | 1.48 × 10−15 | 3.76 × 10−12 | secreted phosphoprotein 1 |
| MARCO | 12.51 | −4.62 | 8.77 × 10−15 | 1.95 × 10−11 | macrophage receptor with collagenous structure |
| VWF | 12.42 | −2.12 | 4.30 × 10−14 | 8.50 × 10−11 | von Willebrand factor |
| PLVAP | 11.85 | −3.44 | 7.45 × 10−14 | 1.33 × 10−10 | plasmalemma vesicle associated protein |
| CFP | 10.55 | −2.16 | 9.02 × 10−14 | 1.46 × 10−10 | complement factor properdin |
| STXBP1 | 9.87 | −2.20 | 2.54 × 10−13 | 3.48 × 10−10 | syntaxin binding protein 1 |
| NOTCH3 | 9.94 | −1.95 | 4.01 × 10−13 | 5.10 × 10−10 | notch receptor 3 |
| DCHS1 | 9.51 | −1.90 | 4.50 × 10−13 | 5.34 × 10−10 | dachsous cadherin-related 1 |
| AMBN | 8.36 | 2.88 | 5.05 × 10−13 | 5.62 × 10−10 | ameloblastin |
| MRC2 | 11.27 | −1.81 | 7.37 × 10−13 | 7.72 × 10−10 | mannose receptor C-type 2 |
| IFI6 | 13.18 | 2.92 | 3.72 × 10−12 | 3.15 × 10−9 | interferon alpha inducible protein 6 |
| ADGRG1 | 10.39 | −2.72 | 4.27 × 10−12 | 3.46 × 10−9 | adhesion G protein-coupled receptor G1 |
| TNS3 | 11.39 | −1.95 | 5.09 × 10−12 | 3.94 × 10−9 | tensin 3 |
| CSF1R | 12.01 | −2.56 | 1.01 × 10−11 | 6.89 × 10−9 | colony stimulating factor 1 receptor |
| COL4A6 | 9.20 | −1.98 | 1.98 × 10−11 | 1.26 × 10−8 | collagen type IV alpha 6 chain |
| FGD2 | 9.17 | −1.98 | 2.29 × 10−11 | 1.40 × 10−8 | FYVE, RhoGEF and PH domain containing 2 |
| COL4A2 | 13.39 | −2.57 | 2.69 × 10−11 | 1.55 × 10−8 | collagen type IV alpha 2 chain |
| SLC7A11 | 7.20 | 2.02 | 3.42 × 10−11 | 1.90 × 10−8 | solute carrier family 7 member 11 |
| ATP8 | 5.98 | 3.31 | 4.28 × 10−11 | 2.31 × 10−8 | ATP synthase F0 subunit 8 |
| IFITM3 | 12.30 | 2.34 | 4.88 × 10−11 | 2.56 × 10−8 | --- |
| CXCL11 | 6.30 | 2.55 | 5.43 × 10−11 | 2.76 × 10−8 | C-X-C motif chemokine ligand 11 |
| CDH23 | 9.46 | −1.77 | 5.86 × 10−11 | 2.90 × 10−8 | --- |
| SNORA73 | 9.29 | 2.50 | 9.18 × 10−11 | 4.20 × 10−8 | small nucleolar RNA SNORA73 family |
| HSPG2 | 12.09 | −1.84 | 1.21 × 10−10 | 5.37 × 10−8 | heparan sulfate proteoglycan 2 |
| SRGN | 12.52 | 2.39 | 1.72 × 10−10 | 7.46 × 10−8 | serglycin |
Disclaimer/Publisher’s Note: The statements, opinions and data contained in all publications are solely those of the individual author(s) and contributor(s) and not of MDPI and/or the editor(s). MDPI and/or the editor(s) disclaim responsibility for any injury to people or property resulting from any ideas, methods, instructions or products referred to in the content. |
© 2026 by the authors. Licensee MDPI, Basel, Switzerland. This article is an open access article distributed under the terms and conditions of the Creative Commons Attribution (CC BY) license.
Share and Cite
Niu, S.; Zhang, F.; Wen, J.; Wang, Y.; Francisco, A.A.; Anzol, B.A.; Yao, M.; Liu, G.; Wang, J.; Huang, T. African Swine Fever Virus R238L and R298L Disrupt Lung Cell Collagen Formation and Cell Adhesion Pathway by Targeting Transcription Factors Containing zf-C2H2 Domain. Vet. Sci. 2026, 13, 236. https://doi.org/10.3390/vetsci13030236
Niu S, Zhang F, Wen J, Wang Y, Francisco AA, Anzol BA, Yao M, Liu G, Wang J, Huang T. African Swine Fever Virus R238L and R298L Disrupt Lung Cell Collagen Formation and Cell Adhesion Pathway by Targeting Transcription Factors Containing zf-C2H2 Domain. Veterinary Sciences. 2026; 13(3):236. https://doi.org/10.3390/vetsci13030236
Chicago/Turabian StyleNiu, Siqi, Fanghong Zhang, Jingchun Wen, Yiyun Wang, Alegria Agostinho Francisco, Beneque Alberto Anzol, Min Yao, Guoping Liu, Jianwu Wang, and Tinghua Huang. 2026. "African Swine Fever Virus R238L and R298L Disrupt Lung Cell Collagen Formation and Cell Adhesion Pathway by Targeting Transcription Factors Containing zf-C2H2 Domain" Veterinary Sciences 13, no. 3: 236. https://doi.org/10.3390/vetsci13030236
APA StyleNiu, S., Zhang, F., Wen, J., Wang, Y., Francisco, A. A., Anzol, B. A., Yao, M., Liu, G., Wang, J., & Huang, T. (2026). African Swine Fever Virus R238L and R298L Disrupt Lung Cell Collagen Formation and Cell Adhesion Pathway by Targeting Transcription Factors Containing zf-C2H2 Domain. Veterinary Sciences, 13(3), 236. https://doi.org/10.3390/vetsci13030236
