Simple Summary
The objective of this study is to evaluate the effects of TUDCA on the quality of aged porcine oocytes. Our results show that the supplementation of TUDCA to the porcine in vitro maturation system can improve the quality of aged oocytes by maintaining normal oocyte morphology and mitochondrial membrane potential, as well as reducing ROS generation and apoptosis. Importantly, ER stress can be triggered during the oocyte aging process, and TUDCA supplementation can effectively alleviate this phenomenon. Taken together, our findings suggest that TUDCA could beneficially affect the quality of aged porcine oocytes by suppressing oxidative stress, apoptosis, and ER stress.
Abstract
One of the major factors causing reduced developmental capacity of aged porcine oocytes is the induction of oxidative stress during oocyte aging. Tauroursodeoxycholic acid (TUDCA) supports cellular function by acting as an antioxidant and free radical scavenger. The aim of this study is to evaluate whether exogenous supplementation of TUDCA to the porcine in vitro maturation system can ameliorate the compromised quality of aged oocytes by mitigating free radical production. We found that TUDCA was able to effectively maintain normal oocyte morphology, cortical granule distribution, and spindle structure during postovulatory aging. Additionally, the blastocyst rate and total cell number in blastocysts were significantly increased in aged porcine oocytes treated with TUDCA. Importantly, aged porcine oocytes treated with TUDCA reduced ROS levels, increased the expression levels of GSH and SOD1 genes, and improved the mitochondrial membrane potential ratio. Further study demonstrated that TUDCA significantly alleviated apoptosis in aged porcine oocytes, confirmed by the decreased Caspase 3 levels and ratio of BAX to BCL2. Interestingly, TUDCA could effectively alleviate the phenomenon of endoplasmic reticulum stress triggered during the oocyte aging process. Taking these findings together, our study demonstrates that TUDCA supplementation beneficially affects the quality of aged porcine oocytes by suppressing oxidative stress, apoptosis, and endoplasmic reticulum stress.
1. Introduction
One of the major factors causing reduced developmental capacity of aged porcine oocytes is the induction of oxidative stress during oocyte aging [1], as oxidative stress gives rise to a series of cascade reactions that negatively affect oocyte quality, such as morphological (spontaneous oocyte activation and oocyte death), cellular (spindle formation and cortical granule migration anomalies), and molecular (mitochondrial dysfunction and apoptosis) changes [2].
In addition to oocyte aging, standard oocyte and embryo operations in vitro (for example, in vitro oocyte maturation, in vitro fertilization, and somatic cell nuclear transfer) also lead to an accumulation of reactive oxygen species (ROS). Excessive ROS will trigger apoptosis, resulting in cell disintegration through the release of apoptogenic factors such as Caspase 3 [3]. Previous studies have shown that supplementation of exogenous antioxidants, such as Coenzyme Q10 [4], melatonin [5], bezafibrate [6], nicotinamide [7], and rapamycin [8], can effectively enhance the quality of aged oocytes and their development via their antioxidative and anti-apoptotic properties. Therefore, the balance between oxidative stress production and its detoxification is essential for maintaining oocyte quality during in vitro aging operations.
Tauroursodeoxycholic acid (TUDCA), an effective endoplasmic reticulum stress (ER stress) inhibitor [9,10], has been widely used to relieve endoplasmic reticulum stress during in vitro oocyte maturation and embryo development in a variety of species, such as pigs [11,12], mice [13], and bovines [14,15]. Moreover, TUDCA also serves another function in cells, acting as an antioxidant and free radical scavenger [10,16]. In mice, TUDCA treatment can alleviate tissue injury by reducing oxidative stress and apoptosis [17]. TUDCA supplementation in porcine cloning [12] or ICSI [18] embryos has been shown to reduce ROS levels and apoptosis while increasing the levels of the antioxidant Glutathione (GSH). Similarly, bovine embryos treated with TUDCA significantly reduced the levels of ROS and the pro-apoptotic BAX gene and increased the levels of the anti-apoptotic BCL2 gene and GSH [19]. However, whether TUDCA can improve the quality and development of aged porcine oocytes by suppressing oxidative stress and apoptosis remains unclear.
Therefore, we designed an experiment to assess the effects of TUDCA supplementation on oxidative stress and apoptosis in porcine aged oocytes. In addition, considering that oxidative stress and the onset of ER stress are closely interconnected and often occur simultaneously [10,20], we hypothesized that ER stress might be induced during oocyte aging. Therefore, ER stress-related events were also investigated in aged porcine oocytes following TUDCA supplementation.
2. Materials and Methods
All chemicals and reagents employed in this study, unless stated otherwise, were obtained from Sigma-Aldrich (St. Louis, MO, USA).
2.1. Porcine Oocyte Collection and In Vitro Maturation (IVM)
Porcine ovaries were harvested and brought to the laboratory in 30–35 °C physiological saline supplemented with 1% (v/v) Penicillin–Streptomycin (2585609, Gibco, NY, USA) within 3 h of collection. Porcine follicular fluid was aspirated from 3 to 6 mm diameter follicles using a disposable syringe connected to an 18-gauge needle. Immature cumulus oocyte complexes (COCs) with uniform cytoplasm and at least three layers of cumulus cells were selected under a stereomicroscope for IVM. Approximately 50 COCs were cultured in each well of a 4-well dish with 500 μL maturation medium for 44 h at 38.5 °C, 5% CO2, and in air reaching saturated humidity. The maturation medium was based on Medium 199, consisting of 10% porcine follicular fluid (PFF), 1% Penicillin–Streptomycin (Gibco), 10 ng/mL epidermal growth factor (EGF), 10 IU/mL human chorionic gonadotropin (hCG), and 10 IU/mL equine chorion gonadotropins (eCGs). Oocytes displaying an integrated zona pellucida and homogeneous cytoplasm were considered normal, oocytes exhibiting cytoplasm cleavage after denuding were considered fragmented, and oocytes exhibiting lysis of the oolemma or damaged zona pellucida were considered dead. Only normal oocytes were used for the following study.
2.2. In Vitro Aging and Tauroursodeoxycholic Acid (TUDCA) Treatment
After 44 h IVM, the samples were transferred to a 0.1% hyaluronidase solution, and the cumulus cells surrounding the oocytes were removed using the vortexing method [5]. Oocytes with first polar bodies were collected and cultured in the same maturation medium under identical conditions for an additional 24 h to mimic postovulatory oocyte aging [5], and these oocytes were referred to as aged oocytes. To investigate the optimum concentration of TUDCA (T0266, Sigma, Darmstadt, Germany), oocytes were treated with TUDCA at different concentrations (0, 50, 200, and 500 μM) during the in vitro aging period.
2.3. Parthenogenetic Activation (PA) and In Vitro Culture (IVC) of Porcine Embryos
After 44 h IVM or in vitro aging, denuded oocytes were used for PA. For more details about the electrical situation, please refer to our previous description [21]. After PA, embryos were washed and cultured in PZM-3 medium with 5 μg/mL cytochalasin B (C6762, Sigma) for 4 h in an incubator to inhibit the secondary polar body extrusion. After 4 h of cytochalasin B treatment, embryos were transferred to PZM-3 medium supplemented with 3 mg/mL BSA for further culture. Cleavage embryos (>2-cell) and blastocysts were evaluated after 48 h and day 7, respectively. To count the total cell number, the blastocysts were collected and stained with DAPI.
2.4. Immunofluorescence Staining
The immunofluorescence staining of porcine oocytes was performed as previously described [22]. For evaluation of ROS and GSH, oocytes were treated with H2DCFDA (D399, Invitrogen, Carlsbad, CA, USA) and CMF2HC (C12881, Thermo Fisher Scientific, Waltham, MA, USA), respectively. Spindle and cortical granule (CG) distributions were stained using monoclonal anti-α-tubulin fluorescein isothiocyanate-labeled antibodies (F2168; Sigma) and FITC-PNA (L7381, Sigma-Aldrich). In a normal CG distribution, the CGs move to the cortex and establish a monolayer underneath the oolemma; however, in abnormal CG distributions, the CGs cannot form an integrated monolayer underneath the oolemma. In normal spindle formations, the spindle shows a shuttle shape and chromosome alignment at metaphase II plate; however, in abnormal spindle formations, the spindle cannot form a normal spindle structure or form a smaller size or has fewer microtubules. To identify mitochondrial membrane potential, the oocytes were stained with JC-1 dye (T3168; Thermo Fisher Scientific, Eugene, OR, USA). Apoptosis was evaluated using TUNEL assay (12156792910, In Situ Cell Death Detection Kit, TMR Red; Roche, Germany) and Caspase 3 antibody (sc-7272, Santa Cruz, California, USA). The chromosomes in the oocytes were stained with DAPI in VECTASHIELD Mounting Medium (H-1800, Vector Laboratories, Burlingame, CA, USA). For ROS and GSH analysis, samples were observed and photographed using an epifluorescence microscope (BX51, Olympus, Tokyo, Japan). In contrast, spindle, CGs, JC-1, TUNEL, and Caspase 3 analyses were conducted using a Zeiss laser scanning confocal microscope (Zeiss LSM 510, Oberkochen, Germany). ImageJ software (version 1.46r; National Institutes of Health, Bethesda, MD, USA) was used to evaluate the fluorescence intensities after background subtraction.
2.5. Real-Time PCR for Gene Expression Analysis
The details were described in a previously published study [23]. Briefly, total RNA was extracted from the oocytes using RNeasy Mini Kit (74104, Qiagen, Hilden, Germany), and complementary DNA was generated using TOPscript™ RT DryMIX kit (RT101, Enzynomics, Daejeon, South Korea). The real-time PCR reaction was performed using SYBR® Premix Ex Taq™ kit (RR420A, Takara Bio Inc. Kusatsu, Japan) on a CFX96 Touch Real-Time PCR Detection System (Bio-Rad, California, USA). The 2−ΔΔCt method was used to quantify the relative levels of the genes. The primers are listed in Table 1.
Table 1.
Primer sequences for PCR.
2.6. Statistical Analysis
Each independent experiment was performed with at least three biological replicates. The percentile data were processed with arcsine transformation, expressed as the mean ± standard error of the mean, and analyzed via one-way ANOVA followed by Fisher’s protected least significant difference test, using SPSS 26.0 software. p < 0.05 was considered statistically significant.
3. Results
3.1. TUDCA Improved Morphology and Development of Postovulatory Aged Oocytes
As depicted in Figure 1, the percentage of oocytes with normal morphology (88.4 ± 1.6% vs. 94.9 ± 0.3%), cleavage (71.1 ± 2.0% vs. 89.6 ± 1.2%), and blastocyst formation (11.5 ± 0.9% vs. 39.7 ± 3.5%), and the total cell numbers in blastocyst (27.7 ± 1.2 vs. 40.6 ± 2.0) were remarkably lower in aged oocytes when compared with the control group (fresh group). The percentage of oocytes with normal morphology significantly increased in the group treated with 200 μM TUDCA compared to the aged control oocyte group and was maintained at levels similar to those in the fresh control group (93.4 ± 0.9% vs. 88.4 ± 1.6% and 94.9 ± 0.3%; Figure 1A,B). TUDCA did not affect the cleavage rates of aged oocytes, but the blastocyst rates in the 200 μM TUDCA group were significantly increased compared to the aged oocyte (Aging) group (17.9 ± 1.7% vs. 11.5 ± 0.9%; Figure 1C,D). Furthermore, both 200 μM and 500 μM TUDCA treatment groups exhibited an increase in total cell numbers within derived blastocysts when compared to the aged oocyte group (35.3 ± 2.0 and 33.9 ± 1.9 vs. 27.7 ± 1.2; Figure 1E,F). Based on these findings, subsequent experiments utilized a concentration of 200 μM TUDCA.
Figure 1.
Influences of TUDCA on morphology and developmental potential of aged oocytes. (A) Typical images of normal, fragmented, and dead oocytes derived from the Control (i.e., fresh oocyte group), Aging (i.e., aged oocyte group), and Aging + TUDCA (i.e., TUDCA-treated aged oocyte group) groups. (B) The percentage of oocytes with normal morphology (Control n = 487; Aging n = 473; Aging + 50 μM TUDCA n = 484; Aging + 200 μM TUDCA n = 474; Aging + 500 μM TUDCA n = 463). (C) Representative images of cleavage- and blastocyst-stage embryos derived from control, aged, and TUDCA-treated oocyte groups. (D) The rate of cleavage and blastocyst formation (Control n = 164; Aging n = 156; Aging + 50 μM TUDCA n = 159; Aging + 200 μM TUDCA n = 162; Aging + 500 μM TUDCA n = 157). (E) Representative images of blastocysts after DAPI staining. (F) Numbers of total cells (TCs) in blastocysts. Bars = 100 μm. * p < 0.05, ** p < 0.01, *** p < 0.001.
3.2. Effects of TUDCA on CG Distribution, Spindle Structure, and Nuclear Maturation in Aged Porcine Oocytes
The proportion of abnormal CG distributions was significantly higher in the aged oocyte groups than control groups (43.9 ± 3.1% vs. 25.5 ± 1.6%; Figure 2A,B). Meanwhile, TUDCA supplementation significantly decreased the rate of abnormal CG distribution when compared to aged oocytes not treated with TUDCA (32.0 ± 3.5% vs. 43.9 ± 3.1%; Figure 2A,B). The percentage of abnormal spindle morphology significantly increased in aged oocytes when compared with the control group (38.9 ± 5.6% vs. 17.2 ± 0.5%; Figure 2C,D). Although TUDCA supplementation could decrease the rate of abnormal spindle morphologies in aged oocytes, the difference was not significant (26.9 ± 3.9% vs. 38.9 ± 5.6%, p = 0.073; Figure 2C,D). In addition, there was no difference in the nuclear maturation (MII stage) rate among the control, aged, and TUDCA oocyte groups (91.5 ± 2.3% vs. 92.1 ± 1.1% vs. 92.7 ± 1.6%; Figure 2E).
Figure 2.
Influences of TUDCA on CG distribution, spindle formation, and nuclear maturation in aged porcine oocytes. (A) Typical pictures of CG distribution types. Normal CGs are shown on the left (arrow), and abnormal CGs are indicated on the right (arrow). (B) Percentage of abnormal CG distributions (Control n = 39; Aging n = 41; Aging + TUDCA n = 41). (C) Typical images of spindle structures. The red color represents DNA, and the green color indicates the spindle. (D) The percentages of abnormal spindle morphologies in oocytes (Control n = 36; Aging n = 36; Aging + TUDCA n = 33). (E) The proportions of oocytes that showed MII stage (Control n = 151; Aging n = 152; Aging + TUDCA n = 149). Scale bars represent 30 μm. * p < 0.05, ** p < 0.01.
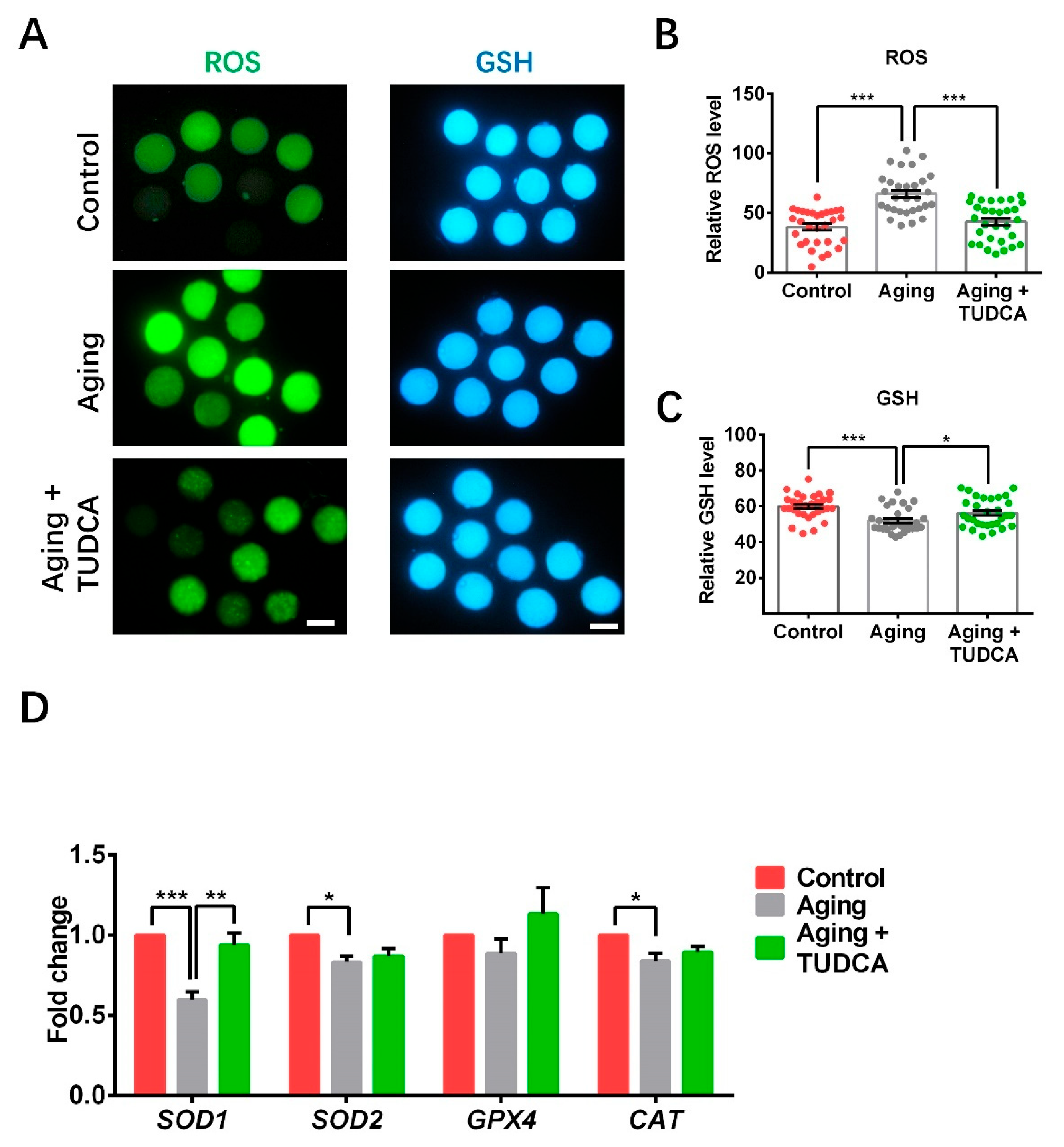
3.3. TUDCA Promoted Antioxidative Ability in Aged Porcine Oocytes
The levels of ROS were significantly increased in aged oocytes compared to the control (66.0 ± 3.2 vs. 38.3 ± 2.7; Figure 3A,B). However, aged oocytes treated with TUDCA exhibited significantly lower ROS levels compared to the untreated aged oocyte group (42.6 ± 3.0 vs. 66.0 ± 3.2; Figure 3A,B). In contrast, the levels of GSH were significantly reduced in aged oocytes compared to the control (51.9 ± 1.2 vs. 59.8 ± 1.3; Figure 3A,C). TUDCA treatment, on the other hand, led to significantly higher GSH levels compared to the untreated aged oocyte group (56.2 ± 1.5 vs. 51.9 ± 1.2; Figure 3A,C). The levels of SOD1, SOD2, and CAT were remarkably reduced in the aged oocytes group when compared with the control (0.60 ± 0.05 vs. 1.00 ± 0.00; 0.83 ± 0.04 vs. 1.00 ± 0.00; 0.84 ± 0.05 vs. 1.00 ± 0.00; Figure 3D). TUDCA treatment did not influence SOD2 and CAT expression levels, while it significantly increased the expression level of SOD1 compared to untreated aged oocytes (0.94 ± 0.07 vs. 0.60 ± 0.05; Figure 3D). Additionally, there was no difference in the expression levels of GPX4 among these groups (Figure 3D).
Figure 3.
TUDCA enhanced the antioxidative ability in aged porcine oocytes. (A) Typical images of oocytes stained with H2DCFDA (green color) and CellTracker Blue CMF2HC (blue color). (B) Fluorescence intensity of ROS staining (Control n = 30; Aging n = 30; Aging + TUDCA n = 30). (C) Fluorescence intensity of GSH staining (Control n = 30; Aging n = 30; Aging + TUDCA n = 30). (D) Expression levels of antioxidative ability-related genes. Scale bars = 100 μm in (A). * p < 0.05. ** p < 0.01, *** p < 0.001.
3.4. TUDCA Prevented the Reduction in Mitochondrial Membrane Potential in Aged Porcine Oocytes
The mitochondrial membrane potential was evaluated in oocytes using the JC-1 fluorescence probe. The JC-1 fluorescence intensity (red/green ratio) was significantly lower in aged oocytes when compared to the fresh control oocytes (0.57 ± 0.05 vs. 1.00 ± 0.00; Figure 4). However, TUDCA significantly increased mitochondrial membrane potential (red/green ratio) in aged porcine oocytes compared to aged oocytes (0.83 ± 0.02 vs. 0.57 ± 0.05; Figure 4).
Figure 4.
Influences of TUDCA on mitochondrial membrane potential in aged porcine oocytes. (A) JC-1 staining. (B) JC-1 fluorescence intensity (red/green ratio) (Control n = 45; Aging n = 45; Aging + TUDCA n = 45). Scale bar = 100 μm. ** p < 0.01, *** p < 0.001.
3.5. TUDCA Decreased Apoptosis in Aged Porcine Oocytes
The TUNEL assay showed that the TUNEL-positive cell rate was dramatically increased in the aged oocyte group compared to that in the control group (22.2 ± 5.6% vs. 8.1 ± 2.1%) but decreased (p = 0.071) in the TUDCA-treated aged oocyte group (11.1 ± 2.8%; Figure 5A,B). Aged oocytes showed significantly increased Caspase 3 expression levels when compared to fresh (control) oocytes (31.7 ± 1.7 vs. 21.8 ± 1.2); however, TUDCA supplementation was able to significantly decrease the Caspase 3 level in aged oocytes (27.0 ± 1.6, p < 0.05; Figure 5C,D). The level of anti-apoptosis gene BCL2 dramatically decreased in the aged oocyte compared to that in the control (0.53 ± 0.10 vs. 1.00 ± 0.00) but increased in the TUDCA-treated aged oocyte group (1.07 ± 0.11; Figure 5E). TUDCA significantly decreased the ratio of BAX to BCL2 compared with the aged oocyte group (0.96 ± 0.04 vs. 2.30 ± 0.37; Figure 5E). Except for Caspase 3 expression levels (27.0 ± 1.6 vs. 21.8 ± 1.2, p< 0.05), no differences were observed in the TUNEL-positive cell rate (11.1 ± 2.8% vs. 8.1 ± 2.1%), the expression levels of BCL2 (1.07 ± 0.11 vs. 1.00 ± 0.00) and BAX (1.02 ± 0.06 vs. 1.00 ± 0.00), and the ratio of BAX to BCL2 (0.96 ± 0.04 vs. 1.00 ± 0.00) between the TUDCA-treated aged oocyte group and the control group.
Figure 5.
TUDCA decreased apoptosis levels in aged porcine oocytes. (A) Typical images of oocytes stained with TUNEL, apoptotic cells stained in red (white arrows), and DNA stained in blue. (B) TUNEL-positive cell rate (Control n = 37; Aging n = 36; Aging + TUDCA n = 36). (C) Images of porcine oocytes stained with Caspase 3. (D) Fluorescence intensity of Caspase 3 (Control n = 23; Aging n = 21; Aging + TUDCA n = 21). (E) The expression levels of apoptosis-related genes. Scale bars = 100 μm. * p < 0.05. ** p < 0.01, *** p < 0.001.
3.6. TUDCA Enhances the Quality of Postovulatory Aged Oocytes by Alleviating ER Stress
To verify our hypothesis that ER stress can be triggered during oocyte aging, we investigated the expression of ER stress-related genes in aged porcine oocytes following TUDCA treatment. As shown in Figure 6, the expression levels of XBP1-s against total XBP1 mRNA, GRP78, CHOP, ATF4, and ATF6 were significantly higher in the aged oocyte group compared to the controls (0.65 ± 0.04 vs. 0.18 ± 0.06; 1.38 ± 0.10 vs. 1.00 ± 0.00; 1.76 ± 0.12 vs. 1.00 ± 0.00; 1.48 ± 0.21 vs. 1.00 ± 0.00; 1.23 ± 0.08 vs. 1.00 ± 0.00). However, TUDCA supplementation significantly reduced the expression levels of XBP1-s against total XBP1 mRNA (0.41 ± 0.03), as well as GRP78 (1.11 ± 0.04) and CHOP (1.19 ± 0.06), which were induced by oocyte aging. Except for the expression levels of XBP1-s against total XBP1 mRNA (0.41 ± 0.03 vs. 0.18 ± 0.06, p < 0.05), no differences were observed in the expression levels of GRP78 (1.11 ± 0.04 vs. 1.00 ± 0.00), CHOP (1.19 ± 0.06 vs. 1.00 ± 0.00), ATF4 (1.11 ± 0.09 vs. 1.00 ± 0.00) and ATF6 (1.14 ± 0.06 vs. 1.00 ± 0.00) genes between the TUDCA-treated aged oocyte group and the control group.
Figure 6.
TUDCA improved the quality of aged oocytes by alleviating ER stress. (A,B) Expression patterns (A) and levels (B) of XBP1-u and XBP1-s genes in aged oocytes treated with TUDCA. (C) Expression levels of ER stress-related genes. * p < 0.05. ** p < 0.01, *** p < 0.001 (Figure S1).
3.7. TUDCA Decreased ROS Level and Apoptosis, Increased GSH Level in Porcine Oocytes Induced by H2O2
Finally, to clarify that the rescue effects of TUDCA on aged porcine oocytes were indeed working through the elimination of oxidative stress, the levels of ROS and GSH, and apoptosis were assessed in the oocytes following treatment with H2O2. As shown in Figure 7, compared to the H2O2 treatment groups, oocytes co-treated with TUDCA showed significantly decreased levels of ROS (64.6 ± 2.6 vs. 80.5 ± 3.4) and Caspase 3 (26.0 ± 1.2 vs. 31.3 ± 1.4), decreased TUNEL-positive signaling rate (22.9 ± 2.9% vs. 27.7 ± 2.8%), and increased GSH level (120.5 ± 2.7 vs. 102.6 ± 2.2).
Figure 7.
The levels of ROS, GSH, Caspase 3, and TUNEL-positive cell rate in oocytes following H2O2 and TUDCA treatment. (A) Fluorescence intensity of ROS (H2O2 n = 46; H2O2 + TUDCA n = 45) and GSH (H2O2 n = 45; H2O2 + TUDCA n = 45) staining. (B) Fluorescence intensity of Caspase 3 (H2O2 n = 35; H2O2 + TUDCA n = 35). (C) TUNEL-positive cell rate (H2O2 n = 43; H2O2 + TUDCA n = 44). * p < 0.05, ** p < 0.01, *** p < 0.001.
4. Discussion
In this study, we investigated the effects of TUDCA supplementation on the quality of postovulatory aged oocytes in pigs. We found that TUDCA could act as a powerful inhibitor to delay oocyte aging by maintaining normal oocyte morphology, CG distribution, spindle structure, and mitochondrial membrane potential, as well as reducing ROS, apoptosis levels, and ER stress.
The morphology of oocytes has been reported as a key indicator of oocyte quality [2,24,25]. Numerous studies have reported that cytoplasmic fragmentation occurs during oocyte aging, resulting in a loss of developmental potential [2,5,24]. Consistent with previous studies, we found a high proportion of abnormal morphological phenotypes, including fragmentation and cell death, in aged oocytes compared to the fresh oocyte group. However, TUDCA (200 μM) supplementation improved the normal oocyte rates in aged oocytes, resulting in morphological phenotypes similar to those observed in fresh oocytes. Further study showed that the rate of blastocyst formation and the total number of cells within the blastocysts were improved in aged oocytes treated with TUDCA, suggesting that TUDCA not only has the potential to enhance the quality of aged oocytes, but also can rescue the poor developmental capacity of aged porcine oocytes.
To further investigate how TUDCA reverses aging-related decline in oocyte quality and developmental potential, we examined key indicators of oocyte quality, including spindle structure and CG distribution in aged porcine oocytes. The spindle is a crucial element of the cytoskeleton that plays a critical role in chromosome distribution [26]. Cortical granules (CGs), which are oocyte-specific vesicles, function to prevent polyspermy [7]. Proper CG dynamics are often considered an indicator of oocyte cytoplasmic maturation. It has been reported that oocyte aging damages spindle assembly and CG distribution [7,24,27], resulting in reduced oocyte quality. Here, we confirm these phenomena and suggest that TUDCA supplementation could prevent abnormal spindle formation and CG distribution during oocyte aging.
Mitochondria are critical for maintaining cellular metabolic function [28], and abnormal mitochondrial integrity and function can be altered during the oocyte aging process, triggering oxidative stress and apoptosis and further negatively influencing subsequent fertilization and development [29,30]. Our findings revealed that mitochondrial membrane potential significantly decreases in aged oocytes when compared to the fresh control group, and TUDCA supplementation could ensure mitochondrial membrane potential remained in a normal state in aged porcine oocytes.
One major factor contributing to the impaired development of aged oocytes is the generation of oxidative stress during postovulatory aging [31], which triggers various detrimental cascades that compromise oocyte quality. Previous studies have demonstrated that TUDCA can reduce oxidative stress by decreasing ROS levels and enhancing GSH levels in various species, including mice [32], pig [12,18,33], and cattle [34,35]. Here, we found that the levels of ROS in aged oocytes were significantly higher due to the prolonged in vitro maturation time; however, TUDCA supplementation could decrease ROS levels and increase GSH expression relative to aged control oocytes. Superoxide radicals are initially converted into hydrogen peroxide by SOD, which is then further detoxified into harmless molecules, such as water and oxygen, through the actions of CAT and GPX [36]. This process is crucial for preserving normal cellular redox balance, preventing the formation of free radicals. Oocyte aging has been reported in previous studies to decrease the expression levels of antioxidative stress genes (SOD, GPX4, and CAT, etc.) [5,37]. Consistent with previous studies, SOD1, SOD2, and CAT genes were significantly downregulated in aged oocytes; however, TUDCA could increase the expression of SOD1 in aged porcine oocytes. These results suggest that TUDCA supplementation may suppress oxidative stress in aged porcine oocytes by reducing ROS production and enhancing the levels of GSH and SOD1 gene expression.
Previous studies have reported that excessive ROS induces apoptosis via mitochondrial apoptogenic factors such as Caspase 3 [6,38]. We examined the influence of TUDCA on apoptosis in aged porcine oocytes by TUNEL assay and immunofluorescence methods. We found that aged oocytes treated with TUDCA not only reduced TUNEL-positive signaling rates but also reduced Caspase 3 expression. Members of the BCL-2 gene family play a vital role in regulating cell apoptosis by controlling cytochrome c release and apoptosome assembly [39]. Within the BCL-2 family, the pro-apoptotic BAX gene and the anti-apoptotic BCL-2 genes regulate apoptotic pathways during embryo development [40]. To further clarify the underlying molecular mechanisms of TUDCA reducing apoptosis in aged porcine oocytes, we next examined the expression of BCL2 and BAX using real-time PCR. The results indicated that TUDCA increased the levels of BCL2 and decreased the BAX to BCL2 ratio in aged oocytes, which suggested that TUDCA prevents apoptosis in aged porcine oocytes.
Exposure to H2O2 leads to the accumulation of intracellular ROS, inducing oxidative stress [41]. To confirm that the rescue effects of TUDCA on aged porcine oocytes are achieved specifically through the reduction in oxidative stress, we investigated the levels of ROS and apoptosis in H2O2-supplemented oocytes following TUDCA treatment. TUDCA not only decreased H2O2-induced ROS levels and increased GSH levels, but also suppressed apoptosis by reducing the TUNEL-positive cell rate and Caspase 3 expression, suggesting that TUDCA acts as an antioxidant.
ROS gradually accumulates in oocytes with extended aging time following ovulation both in vitro and in vivo [42]. Oxidative stress can trigger ER stress [20]. Therefore, we speculated that ER stress might be induced during oocyte aging due to the accumulation of ROS generated in the aging oocytes. Here, we confirmed the presence of ER stress during in vitro oocyte aging; however, TUDCA was found to effectively alleviate this stress.
X-box binding protein 1 (XBP1) is an important regulator of a specific subset of genes activated during ER stress [32]. Under stress conditions, XBP1 transcription is activated, leading to the production of spliced XBP1 (XBP1-s) from its unspliced form (XBP1-u). Importantly, only XBP1-s can translocate into the nucleus to regulate genes involved in the unfolded protein response (UPR). Therefore, XBP1-s is widely used as a marker to monitor ER stress [43]. We found that the spliced form of XBP1 product was clearly detected in aged porcine oocytes compared to the fresh oocyte control group, suggesting that ER stress was triggered during oocyte aging in vitro. This was confirmed by our experimental data, which showed that the levels of ER stress-related genes, particularly CHOP, GRP78, ATF4 and ATF6, were upregulated in aged porcine oocytes. The supplementation of TUDCA during the oocyte aging period reduced the expression levels of ER stress-related genes (especially XBP1-s, CHOP, and GRP78), suggesting that TUDCA could restore porcine oocyte quality by reversing aging-induced ER stress.
5. Conclusions
In summary, our study demonstrated that TUDCA supplementation effectively improved the quality and development of aged porcine oocytes by maintaining oocyte morphology and alleviating oxidative stress, apoptosis, and ER stress. These results provide valuable insights that could potentially be used to delay oocyte aging in other animal species or in humans.
Supplementary Materials
The following supporting information can be downloaded at: https://www.mdpi.com/article/10.3390/vetsci12030265/s1, Figure S1: the original image for Xbp1 gene.
Author Contributions
Conceptualization, T.L.; methodology, Y.W, J.Y., C.S. and L.S.; software, Y.W. and L.S.; validation, L.S.; formal analysis, Y.W. and L.S.; investigation, T.L.; resources, Y.W., J.Y. and C.S.; data curation, T.L.; writing—original draft preparation, T.L. and Y.W.; writing—review and editing, T.L. and L.S.; visualization, J.Y.; supervision, T.L.; project administration, T.L.; funding acquisition, T.L. All authors have read and agreed to the published version of the manuscript.
Funding
This research was supported by the Hebei Natural Science Foundation, China, grant number C2022402019.
Institutional Review Board Statement
Hebei University of Engineering has granted official approval for this study. The animal study protocol was approved by the Animal Care and Use Committee of Hebei University of Engineering (no. 2021[K]003).
Informed Consent Statement
Informed consent was obtained from all subjects involved in the study.
Data Availability Statement
All the data are presented in the manuscript.
Conflicts of Interest
The authors declare no conflicts of interest.
References
- Wang, L.; Tang, J.; Wang, L.; Tan, F.; Song, H.; Zhou, J.; Li, F. Oxidative stress in oocyte aging and female reproduction. J. Cell Physiol. 2021, 236, 7966–7983. [Google Scholar] [CrossRef] [PubMed]
- Miao, Y.L.; Kikuchi, K.; Sun, Q.Y.; Schatten, H. Oocyte aging: Cellular and molecular changes, developmental potential and reversal possibility. Hum. Reprod. Update 2009, 15, 573–585. [Google Scholar] [CrossRef] [PubMed]
- Liang, Z.; Chen, Y.; Gu, R.; Guo, Q.; Nie, X. Asiaticoside Prevents Oxidative Stress and Apoptosis in Endothelial Cells by Activating ROS-dependent p53/Bcl-2/Caspase-3 Signaling Pathway. Curr. Mol. Med. 2023, 23, 1116–1129. [Google Scholar] [CrossRef]
- Xing, X.; Zhang, J.; Zhang, J.; Wang, Y.; Wang, J.; Kang, J.; Quan, F.; Su, J.; Zhang, Y. Coenzyme Q10 Supplement Rescues Postovulatory Oocyte Aging by Regulating SIRT4 Expression. Curr. Mol. Pharmacol. 2022, 15, 190–203. [Google Scholar]
- Wang, T.; Gao, Y.Y.; Chen, L.; Nie, Z.W.; Cheng, W.; Liu, X.; Schatten, H.; Zhang, X.; Miao, Y.L. Melatonin prevents postovulatory oocyte aging and promotes subsequent embryonic development in the pig. Aging 2017, 9, 1552–1564. [Google Scholar] [CrossRef]
- Kim, J.Y.; Zhou, D.; Cui, X.S. Bezafibrate prevents aging in in vitro-matured porcine oocytes. J. Anim. Sci. Technol. 2021, 63, 766–777. [Google Scholar] [CrossRef]
- Miao, Y.; Cui, Z.; Zhu, X.; Gao, Q.; Xiong, B. Supplementation of nicotinamide mononucleotide improves the quality of postovulatory aged porcine oocytes. J. Mol. Cell Biol. 2022, 14, mjac025. [Google Scholar] [CrossRef]
- Yang, Q.; Hu, J.; Wang, M.; Guo, N.; Yang, L.; Xi, Q.; Zhu, L.; Jin, L. Rapamycin improves the quality and developmental competence of in vitro matured oocytes in aged mice and humans. Aging 2022, 14, 9200–9209. [Google Scholar] [CrossRef]
- Keestra-Gounder, A.M.; Byndloss, M.X.; Seyffert, N.; Young, B.M.; Chávez-Arroyo, A.; Tsai, A.Y.; Cevallos, S.A.; Winter, M.G.; Pham, O.H.; Tiffany, C.R.; et al. NOD1/NOD2 signaling links ER stress with inflammation. Nature 2016, 532, 394–397. [Google Scholar] [CrossRef]
- Lin, T.; Lee, J.E.; Kang, J.W.; Shin, H.Y.; Lee, J.B.; Jin, D.I. Endoplasmic reticulum (ER) stress and unfolded protein response (UPR) in mammalian oocyte maturation and preimplantation embryo development. Int. J. Mol. Sci. 2019, 20, 409. [Google Scholar] [CrossRef]
- Dicks, N.; Gutierrez, K.; Currin, L.; de Macedo, M.P.; Glanzner, W.G.; Mondadori, R.G.; Michalak, M.; Agellon, L.B.; Bordignon, V. Tauroursodeoxycholic acid/TGR5 signaling promotes survival and early development of glucose-stressed porcine embryosdagger. Biol. Reprod. 2021, 105, 76–86. [Google Scholar] [CrossRef] [PubMed]
- Lin, T.; Lee, J.E.; Oqani, R.K.; Kim, S.Y.; Cho, E.S.; Jeong, Y.D.; Baek, J.J.; Jin, D.I. Tauroursodeoxycholic acid improves pre-implantation development of porcine SCNT embryo by endoplasmic reticulum stress inhibition. Reprod. Biol. 2016, 16, 269–278. [Google Scholar] [CrossRef] [PubMed]
- Deng, T.; Xie, J.; Ge, H.; Liu, Q.; Song, X.; Hu, L.; Meng, L.; Zhang, C. Tauroursodeoxycholic acid (TUDCA) enhanced intracytoplasmic sperm injection (ICSI) embryo developmental competence by ameliorating endoplasmic reticulum (ER) stress and inhibiting apoptosis. J. Assist. Reprod. Genet. 2020, 37, 119–126. [Google Scholar] [CrossRef]
- Pioltine, E.M.; Costa, C.B.; Franchi, F.F.; Dos Santos, P.H.; Nogueira, M.F.G. Tauroursodeoxycholic Acid Supplementation in In Vitro Culture of Indicine Bovine Embryos: Molecular and Cellular Effects on the In Vitro Cryotolerance. Int. J. Mol. Sci. 2023, 24, 14060. [Google Scholar] [CrossRef]
- Khatun, H.; Wada, Y.; Konno, T.; Tatemoto, H.; Yamanaka, K.I. Endoplasmic reticulum stress attenuation promotes bovine oocyte maturation in vitro. Reproduction 2020, 159, 361–370. [Google Scholar] [CrossRef]
- Alhasani, R.H.; Almarhoun, M.; Zhou, X.Z.; Reilly, J.; Patterson, S.; Zeng, Z.H.; Shu, X.H. Tauroursodeoxycholic Acid Protects Retinal Pigment Epithelial Cells from Oxidative Injury and Endoplasmic Reticulum Stress In Vitro. Biomedicines 2020, 8, 367. [Google Scholar] [CrossRef]
- Hou, Y.; Luan, J.; Huang, T.; Deng, T.; Li, X.; Xiao, Z.; Zhan, J.; Luo, D.; Hou, Y.; Xu, L.; et al. Tauroursodeoxycholic acid alleviates secondary injury in spinal cord injury mice by reducing oxidative stress, apoptosis, and inflammatory response. J. Neuroinflammation 2021, 18, 216. [Google Scholar] [CrossRef]
- Li, X.X.; Diao, Y.F.; Wei, H.J.; Wang, S.Y.; Cao, X.Y.; Zhang, Y.F.; Chang, T.; Li, D.L.; Kim, M.K.; Xu, B. Tauroursodeoxycholic acid enhances the development of porcine embryos derived from in vitro-matured oocytes and evaporatively dried spermatozoa. Sci. Rep. 2017, 7, 6773. [Google Scholar] [CrossRef]
- Khatun, H.; Ihara, Y.; Takakura, K.; Egashira, J.; Wada, Y.; Konno, T.; Tatemoto, H.; Yamanaka, K.I. Role of endoplasmic reticulum stress on developmental competency and cryo-tolerance in bovine embryos. Theriogenology 2020, 142, 131–137. [Google Scholar] [CrossRef]
- Verfaillie, T.; Rubio, N.; Garg, A.D.; Bultynck, G.; Rizzuto, R.; Decuypere, J.P.; Piette, J.; Linehan, C.; Gupta, S.; Samali, A.; et al. PERK is required at the ER-mitochondrial contact sites to convey apoptosis after ROS-based ER stress. Cell Death Differ. 2012, 19, 1880–1891. [Google Scholar] [CrossRef]
- Lin, T.; Sun, L.; Lee, J.E.; Kim, S.Y.; Jin, D.I. DNA damage repair is suppressed in porcine aged oocytes. J. Anim. Sci. Technol. 2021, 63, 984–997. [Google Scholar] [CrossRef] [PubMed]
- Lin, T.; Lee, J.E.; Kang, J.W.; Oqani, R.K.; Cho, E.S.; Kim, S.B.; Il Jin, D. Melatonin supplementation during prolonged in vitro maturation improves the quality and development of poor-quality porcine oocytes via anti-oxidative and anti-apoptotic effects. Mol. Reprod. Dev. 2018, 85, 665–681. [Google Scholar] [CrossRef] [PubMed]
- Sun, L.; Lin, T.; Lee, J.E.; Kim, S.Y.; Bai, Y.; Jin, D.I. Lysophosphatidic acid improves development of porcine somatic cell nuclear transfer embryos. J. Anim. Sci. Technol. 2024, 66, 726–739. [Google Scholar] [CrossRef]
- Zhang, M.; ShiYang, X.; Zhang, Y.; Miao, Y.; Chen, Y.; Cui, Z.; Xiong, B. Coenzyme Q10 ameliorates the quality of postovulatory aged oocytes by suppressing DNA damage and apoptosis. Free Radic. Biol. Med. 2019, 143, 84–94. [Google Scholar] [CrossRef]
- Nikiforov, D.; Grondahl, M.L.; Hreinsson, J.; Andersen, C.Y. Human Oocyte Morphology and Outcomes of Infertility Treatment: A Systematic Review. Reprod. Sci. 2022, 29, 2768–2785. [Google Scholar] [CrossRef]
- Mihalas, B.P.; Marston, A.L.; Wu, L.E.; Gilchrist, R.B. Reproductive Ageing: Metabolic contribution to age-related chromosome missegregation in mammalian oocytes. Reproduction 2024, 168, e230510. [Google Scholar] [CrossRef]
- Kulus, M.; Kranc, W.; Jeseta, M.; Sujka-Kordowska, P.; Konwerska, A.; Ciesiolka, S.; Celichowski, P.; Moncrieff, L.; Kocherova, I.; Jozkowiak, M.; et al. Cortical Granule Distribution and Expression Pattern of Genes Regulating Cellular Component Size, Morphogenesis, and Potential to Differentiation are Related to Oocyte Developmental Competence and Maturational Capacity In Vivo and In Vitro. Genes 2020, 11, 815. [Google Scholar] [CrossRef]
- Mantle, D.; Hargreaves, I.P.; Domingo, J.C.; Castro-Marrero, J. Mitochondrial Dysfunction and Coenzyme Q10 Supplementation in Post-Viral Fatigue Syndrome: An Overview. Int. J. Mol. Sci. 2024, 25, 574. [Google Scholar] [CrossRef]
- Zhang, Y.; Bai, J.; Cui, Z.; Li, Y.; Gao, Q.; Miao, Y.; Xiong, B. Polyamine metabolite spermidine rejuvenates oocyte quality by enhancing mitophagy during female reproductive aging. Nat. Aging 2023, 3, 1372–1386. [Google Scholar] [CrossRef]
- Khan, S.A.; Reed, L.; Schoolcraft, W.B.; Yuan, Y.; Krisher, R.L. Control of mitochondrial integrity influences oocyte quality during reproductive aging. Mol. Hum. Reprod. 2023, 29, gaad028. [Google Scholar] [CrossRef]
- Ammar, O.F.; Massarotti, C.; Mincheva, M.; Sharma, K.; Liperis, G.; Herraiz, S.; Rodriguez-Nuevo, A.; Zambelli, F.; Mihalas, B.P.; Fraire-Zamora, J.J. Oxidative stress and ovarian aging: From cellular mechanisms to diagnostics and treatment. Hum. Reprod. 2024, 39, 1582–1586. [Google Scholar] [CrossRef] [PubMed]
- Zhang, J.Y.; Diao, Y.F.; Kim, H.R.; Jin, D.I. Inhibition of endoplasmic reticulum stress improves mouse embryo development. PLoS ONE 2012, 7, e40433. [Google Scholar] [CrossRef]
- Gwon, M.A.; Kim, M.J.; Kang, H.G.; Joo, Y.E.; Jeon, S.B.; Jeong, P.S.; Kim, S.U.; Sim, B.W.; Koo, D.B.; Song, B.S. Cadmium exposure impairs oocyte meiotic maturation by inducing endoplasmic reticulum stress in vitro maturation of porcine oocytes. Toxicol. In Vitro 2023, 91, 105615. [Google Scholar] [CrossRef]
- Islam, M.N.; Ebara, F.; Kawasaki, K.; Konno, T.; Tatemoto, H.; Yamanaka, K.I. Attenuation of endoplasmic reticulum stress improves invitro growth and subsequent maturation of bovine oocytes. Theriogenology 2024, 228, 54–63. [Google Scholar] [CrossRef]
- Pioltine, E.M.; Costa, C.B.; Barbosa Latorraca, L.; Franchi, F.F.; Dos Santos, P.H.; Mingoti, G.Z.; de Paula-Lopes, F.F.; Nogueira, M.F.G. Treatment of in vitro-Matured Bovine Oocytes With Tauroursodeoxycholic Acid Modulates the Oxidative Stress Signaling Pathway. Front. Cell Dev. Biol. 2021, 9, 623852. [Google Scholar] [CrossRef]
- Wang, Y.; Branicky, R.; Noe, A.; Hekimi, S. Superoxide dismutases: Dual roles in controlling ROS damage and regulating ROS signaling. J. Cell Biol. 2018, 217, 1915–1928. [Google Scholar] [CrossRef]
- Rakha, S.I.; Elmetwally, M.A.; El-Sheikh Ali, H.; Balboula, A.Z.; Mahmoud, A.M.; Zaabel, S.M. Lycopene Reduces the In Vitro Aging Phenotypes of Mouse Oocytes by Improving Their Oxidative Status. Vet. Sci. 2022, 9, 336. [Google Scholar] [CrossRef]
- Redza-Dutordoir, M.; Averill-Bates, D.A. Activation of apoptosis signalling pathways by reactive oxygen species. Biochim. Biophys. Acta 2016, 1863, 2977–2992. [Google Scholar] [CrossRef]
- Qian, S.; Wei, Z.; Yang, W.; Huang, J.; Yang, Y.; Wang, J. The role of BCL-2 family proteins in regulating apoptosis and cancer therapy. Front. Oncol. 2022, 12, 985363. [Google Scholar] [CrossRef]
- Tiwari, M.; Prasad, S.; Tripathi, A.; Pandey, A.N.; Ali, I.; Singh, A.K.; Shrivastav, T.G.; Chaube, S.K. Apoptosis in mammalian oocytes: A review. Apoptosis 2015, 20, 1019–1025. [Google Scholar] [CrossRef]
- Liang, S.; Jin, Y.X.; Yuan, B.; Zhang, J.B.; Kim, N.H. Melatonin enhances the developmental competence of porcine somatic cell nuclear transfer embryos by preventing DNA damage induced by oxidative stress. Sci. Rep. 2017, 7, 11114. [Google Scholar] [CrossRef] [PubMed]
- Lord, T.; Aitken, R.J. Oxidative stress and ageing of the post-ovulatory oocyte. Reproduction 2013, 146, R217–R227. [Google Scholar] [CrossRef] [PubMed]
- Yoon, S.B.; Park, Y.H.; Choi, S.A.; Yang, H.J.; Jeong, P.S.; Cha, J.J.; Lee, S.; Lee, S.H.; Lee, J.H.; Sim, B.W.; et al. Real-time PCR quantification of spliced X-box binding protein 1 (XBP1) using a universal primer method. PLoS ONE 2019, 14, e0219978. [Google Scholar] [CrossRef] [PubMed]
Disclaimer/Publisher’s Note: The statements, opinions and data contained in all publications are solely those of the individual author(s) and contributor(s) and not of MDPI and/or the editor(s). MDPI and/or the editor(s) disclaim responsibility for any injury to people or property resulting from any ideas, methods, instructions or products referred to in the content. |
© 2025 by the authors. Licensee MDPI, Basel, Switzerland. This article is an open access article distributed under the terms and conditions of the Creative Commons Attribution (CC BY) license (https://creativecommons.org/licenses/by/4.0/).






