Evaluating the Effect of Dietary Protein–Energy Ratios on Yak Intestinal Microbiota Using High-Throughput 16S rRNA Gene Sequencing
Simple Summary
Abstract
1. Introduction
2. Materials and Methods
2.1. Animal Experiments, Sample Collection, and Preparation
2.2. Ethical Statement
2.3. Experimental Process (Workflow)
2.4. Bioinformatics and Data Analysis
2.5. Sequencing Quality and Data Preprocessing
2.6. Statistical Analysis
3. Results
3.1. Analysis of Sequencing Data Results
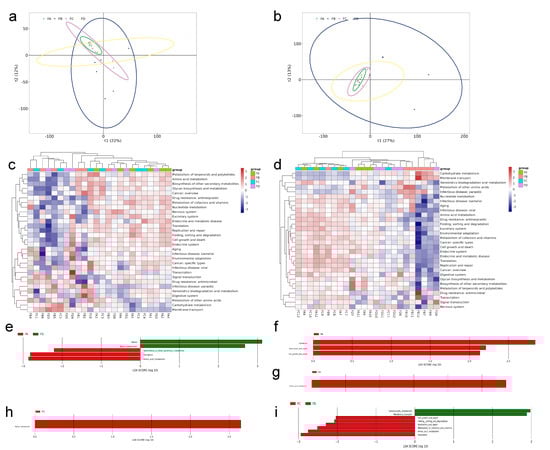
3.2. Microbial Diversity Analysis
3.2.1. Alpha Diversity
3.2.2. Beta Diversity
3.3. Taxonomic Composition Analysis
3.4. Analysis of Species Differences Between Groups
3.5. Functional Prediction Analysis
4. Discussion
5. Conclusions
Author Contributions
Funding
Institutional Review Board Statement
Informed Consent Statement
Data Availability Statement
Conflicts of Interest
References
- Cidan, Y.; Lu, S.; Wang, H.; Wang, J.; Ali, M.; Fouad, D.; Ataya, F.S.; Zhu, Y.; Basang, W.; Li, K. Comparative Analysis of Microbiota in Jiani Yaks with Different Rib Structures. Life 2024, 14, 1458. [Google Scholar] [CrossRef] [PubMed]
- Lv, L.-X.; Jiang, H.-Y.; Yan, R.; Li, L. Interactions Between Gut Microbiota and Hosts and Their Role in Infectious Diseases. Infect. Microbes Dis. 2019, 1, 3–9. [Google Scholar] [CrossRef]
- Chénard, T.; Prévost, K.; Dubé, J.; Massé, E. Immune System Modulations by Products of the Gut Microbiota. Vaccines 2020, 8, 461. [Google Scholar] [CrossRef] [PubMed]
- Meng, A.; Zhang, X.; Pubu, P.; Ali, M.; Wang, J.; Xu, C.; Almutairi, M.H.; Li, K. Protective Effect of Lentinan against LPS-Induced Injury in Mice Via Influencing Antioxidant Enzyme Activity, Inflammatory Pathways and Gut Microbiota. Pak. Vet. J. 2024, 44, 647–665. [Google Scholar] [CrossRef]
- Singh, R.; Zogg, H.; Wei, L.; Bartlett, A.; Ghoshal, U.C.; Rajender, S.; Ro, S. Gut Microbial Dysbiosis in the Pathogenesis of Gastrointestinal Dysmotility and Metabolic Disorders. J. Neurogastroenterol. Motil. 2021, 27, 19–34. [Google Scholar] [CrossRef]
- Shang, K.; Guan, J.; An, T.; Zhao, H.; Bai, Q.; Li, H.; Sha, Q.; Jiang, M.; Zhang, X.; Luo, X. Effects of Perinatal Nutrition Supplementation and Early Weaning on Serum Biochemistry, Metabolomics, and Reproduction in Yaks. Front. Vet. Sci. 2024, 11, 1443856. [Google Scholar] [CrossRef]
- Pang, K.; Yang, Y.; Chai, S.; Li, Y.; Wang, X.; Sun, L.; Cui, Z.; Wang, S.; Liu, S. Dynamics Changes of the Fecal Bacterial Community Fed Diets with Different Concentrate-to-Forage Ratios in Qinghai Yaks. Animals 2022, 12, 2334. [Google Scholar] [CrossRef]
- Dai, D.; Wang, S.; Wang, X.; Gao, C.; Chai, S.; Xu, X. High-Grain Diet Feeding Altered Blood Metabolites, Rumen Microbiome, and Metabolomics of Yaks. Fermentation 2023, 9, 215. [Google Scholar] [CrossRef]
- Wang, X.; Zhang, Z.; Li, B.; Hao, W.; Yin, W.; Ai, S.; Han, J.; Wang, R.; Duan, Z. Depicting Fecal Microbiota Characteristic in Yak, Cattle, Yak-Cattle Hybrid and Tibetan Sheep in Different Eco-Regions of Qinghai-Tibetan Plateau. Microbiol. Spectr. 2022, 10, e0002122. [Google Scholar] [CrossRef]
- Liu, K.; Yang, J.; Yuan, H. Recent Progress in Research on the Gut Microbiota and Highland Adaptation on the Qinghai-Tibet Plateau. J. Evol. Biol. 2021, 34, 1514–1530. [Google Scholar] [CrossRef]
- Woo, P.C.Y.; Lau, S.K.P.; Teng, J.L.L.; Tse, H.; Yuen, K.-Y. Then and Now: Use of 16S RDNA Gene Sequencing for Bacterial Identification and Discovery of Novel Bacteria in Clinical Microbiology Laboratories. Clin. Microbiol. Infect. 2008, 14, 908–934. [Google Scholar] [CrossRef]
- Caporaso, J.G.; Lauber, C.L.; Walters, W.A.; Berg-Lyons, D.; Lozupone, C.A.; Turnbaugh, P.J.; Fierer, N.; Knight, R. Global Patterns of 16S RRNA Diversity at a Depth of Millions of Sequences per Sample. Proc. Natl. Acad. Sci. USA 2011, 108, 4516–4522. [Google Scholar] [CrossRef] [PubMed]
- Hess, M.; Sczyrba, A.; Egan, R.; Kim, T.-W.; Chokhawala, H.; Schroth, G.; Luo, S.; Clark, D.S.; Chen, F.; Zhang, T.; et al. Metagenomic Discovery of Biomass-Degrading Genes and Genomes from Cow Rumen. Science 2011, 331, 463–467. [Google Scholar] [CrossRef]
- Youssef, N.; Sheik, C.S.; Krumholz, L.R.; Najar, F.Z.; Roe, B.A.; Elshahed, M.S. Comparison of Species Richness Estimates Obtained Using Nearly Complete Fragments and Simulated Pyrosequencing-Generated Fragments in 16S RRNA Gene-Based Environmental Surveys. Appl. Environ. Microbiol. 2009, 75, 5227–5236. [Google Scholar] [CrossRef] [PubMed]
- Takahashi, S.; Tomita, J.; Nishioka, K.; Hisada, T.; Nishijima, M. Development of a Prokaryotic Universal Primer for Simultaneous Analysis of Bacteria and Archaea Using Next-Generation Sequencing. PLoS ONE 2014, 9, e105592. [Google Scholar] [CrossRef] [PubMed]
- Gao, B.; Chi, L.; Zhu, Y.; Shi, X.; Tu, P.; Li, B.; Yin, J.; Gao, N.; Shen, W.; Schnabl, B. An Introduction to Next Generation Sequencing Bioinformatic Analysis in Gut Microbiome Studies. Biomolecules 2021, 11, 530. [Google Scholar] [CrossRef]
- Pang, K.; Wang, J.; Chai, S.; Yang, Y.; Wang, X.; Liu, S.; Ding, C.; Wang, S. Ruminal Microbiota and Muscle Metabolome Characteristics of Tibetan Plateau Yaks Fed Different Dietary Protein Levels. Front. Microbiol. 2024, 15, 1275865. [Google Scholar] [CrossRef]
- Zhu, Y.; Lu, S.; Cidan, Y.; Wang, H.; Li, K.; Basang, W. Comparative Analysis of Intestinal Microbiota Composition between Free-Ranged Captive Yak Populations in Nimu County. Front. Cell. Infect. Microbiol. 2024, 14, 1420389. [Google Scholar] [CrossRef]
- Zhang, X.; Xu, T.; Wang, X.; Geng, Y.; Zhao, N.; Hu, L.; Liu, H.; Kang, S.; Xu, S. Effect of Dietary Protein Levels on Dynamic Changes and Interactions of Ruminal Microbiota and Metabolites in Yaks on the Qinghai-Tibetan Plateau. Front. Microbiol. 2021, 12, 684340. [Google Scholar] [CrossRef]
- Wu, Z.-L.; Wei, R.; Tan, X.; Yang, D.; Liu, D.; Zhang, J.; Wang, W. Characterization of Gut Microbiota Dysbiosis of Diarrheic Adult Yaks through 16S RRNA Gene Sequences. Front. Vet. Sci. 2022, 9, 946906. [Google Scholar] [CrossRef]
- Pang, K.; Chai, S.; Yang, Y.; Wang, X.; Liu, S.; Wang, S. Dietary Forage to Concentrate Ratios Impact on Yak Ruminal Microbiota and Metabolites. Front. Microbiol. 2022, 13, 964564. [Google Scholar] [CrossRef] [PubMed]
- Shah, T.; Guo, X.; Song, Y.; Fang, Y.; Ding, L. Comparative Analysis of Gut Bacterial Diversity in Wild and Domestic Yaks on the Qinghai–Tibetan Plateau. Animals 2024, 14, 2380. [Google Scholar] [CrossRef] [PubMed]
- Liu, W.; Wang, Q.; Song, J.; Xin, J.; Zhang, S.; Lei, Y.; Yang, Y.; Xie, P.; Suo, H. Comparison of Gut Microbiota of Yaks From Different Geographical Regions. Front. Microbiol. 2021, 12, 666940. [Google Scholar] [CrossRef] [PubMed]
- Wang, X.; Guo, T.; Zhang, Q.; Zhao, N.; Hu, L.; Liu, H.; Xu, S. Seasonal Variations in Composition and Function of Gut Microbiota in Grazing Yaks: Implications for Adaptation to Dietary Shift on the Qinghai-Tibet Plateau. Ecol. Evol. 2024, 14, ece3.70337. [Google Scholar] [CrossRef]
- Zhang, W.; Liu, A.; Zhang, Z.; Nansel, T.; Halabi, S. Best (but Oft-Forgotten) Practices: Sample Size and Power Calculation for a Dietary Intervention Trial with Episodically Consumed Foods. Am. J. Clin. Nutr. 2020, 112, 920–925. [Google Scholar] [CrossRef]
- Luo, R.; Wu, D.; Luo, Z.; Li, Y.; Zhong, Y.; Li, K.; Bai, Z.; Gongga; Suolangsizhu. Alterations in the Diversity and Composition of the Fecal Microbiota of Domestic Yaks (Bos Grunniens) with Pasture Alteration-Induced Diarrhea. BMC Vet. Res. 2024, 20, 355. [Google Scholar] [CrossRef]
- DeSantis, T.Z.; Hugenholtz, P.; Keller, K.; Brodie, E.L.; Larsen, N.; Piceno, Y.M.; Phan, R.; Andersen, G.L. NAST: A Multiple Sequence Alignment Server for Comparative Analysis of 16S RRNA Genes. Nucleic Acids Res. 2006, 34, W394–W399. [Google Scholar] [CrossRef]
- Patel, J.B. 16S RRNA Gene Sequencing for Bacterial Pathogen Identification in the Clinical Laboratory. Mol. Diagn. 2001, 6, 313–321. [Google Scholar] [CrossRef]
- Geng, J.; Sui, Z.; Dou, W.; Miao, Y.; Wang, T.; Wei, X.; Chen, S.; Zhang, Z.; Xiao, J.; Huang, D. 16S RRNA Gene Sequencing Reveals Specific Gut Microbes Common to Medicinal Insects. Front. Microbiol. 2022, 13, 892767. [Google Scholar] [CrossRef]
- Lundberg, D.S.; Yourstone, S.; Mieczkowski, P.; Jones, C.D.; Dangl, J.L. Practical Innovations for High-Throughput Amplicon Sequencing. Nat. Methods 2013, 10, 999–1002. [Google Scholar] [CrossRef]
- Wen, Y.; Li, S.; Wang, Z.; Feng, H.; Yao, X.; Liu, M.; Chang, J.; Ding, X.; Zhao, H.; Ma, W. Intestinal Microbial Diversity of Free-Range and Captive Yak in Qinghai Province. Microorganisms 2022, 10, 754. [Google Scholar] [CrossRef]
- Lu, S.; Zou, W.; Chen, X.; Sun, G.; Cidan, Y.; Almutairi, M.H.; Dunzhu, L.; Nazar, M.; Mehmood, K.; Zhu, Y.; et al. Effects of Cryptosporidium Parvum Infection on Intestinal Fungal Microbiota in Yaks (Bos Grunniens). Microb. Pathog. 2023, 183, 106322. [Google Scholar] [CrossRef] [PubMed]
- Modi, A.; Vai, S.; Caramelli, D.; Lari, M. The Illumina Sequencing Protocol and the NovaSeq 6000 System. Methods. Mol. Biol. 2021, 2242, 15–42. [Google Scholar] [CrossRef] [PubMed]
- Avershina, E.; Frisli, T.; Rudi, K. De Novo Semi-Alignment of 16S RRNA Gene Sequences for Deep Phylogenetic Characterization of Next Generation Sequencing Data. Microbes Environ. 2013, 28, 211–216. [Google Scholar] [CrossRef]
- Shi, Z.; Yao, F.; Liu, Z.; Zhang, J. Microplastics Predominantly Affect Gut Microbiota by Altering Community Structure Rather than Richness and Diversity: A Meta-Analysis of Aquatic Animals. Environ. Pollut. 2024, 360, 124639. [Google Scholar] [CrossRef]
- Shu, S.; Fu, C.; Wang, G.; Peng, W. The Effects of Postpartum Yak Metabolism on Reproductive System Recovery. Metabolites 2022, 12, 1113. [Google Scholar] [CrossRef]
- Shah, A.M.; Bano, I.; Qazi, I.H.; Matra, M.; Wanapat, M. “The Yak”—A Remarkable Animal Living in a Harsh Environment: An Overview of Its Feeding, Growth, Production Performance, and Contribution to Food Security. Front. Vet. Sci. 2023, 10, 1086985. [Google Scholar] [CrossRef] [PubMed]
- Wang, W.; Dong, Y.; Guo, W.; Zhang, X.; Degen, A.A.; Bi, S.; Ding, L.; Chen, X.; Long, R. Linkages between Rumen Microbiome, Host, and Environment in Yaks, and Their Implications for Understanding Animal Production and Management. Front. Microbiol. 2024, 15, 1301258. [Google Scholar] [CrossRef]
- Sha, Y.; Hu, J.; Shi, B.; Dingkao, R.; Wang, J.; Li, S.; Zhang, W.; Luo, Y.; Liu, X. Characteristics and Functions of the Rumen Microbial Community of Cattle-Yak at Different Ages. BioMed Res. Int. 2020, 2020, 3482692. [Google Scholar] [CrossRef]
- Zhu, Y.; Cidan, Y.; Sun, G.; Li, X.; Shahid, M.A.; Luosang, Z.; Suolang, Z.; Suo, L.; Basang, W. Comparative Analysis of Gut Fungal Composition and Structure of the Yaks under Different Feeding Models. Front. Vet. Sci. 2023, 10, 1193558. [Google Scholar] [CrossRef]
- Sun, Y.; Zhang, S.; Nie, Q.; He, H.; Tan, H.; Geng, F.; Ji, H.; Hu, J.; Nie, S. Gut Firmicutes: Relationship with Dietary Fiber and Role in Host Homeostasis. Crit. Rev. Food Sci. Nutr. 2023, 63, 12073–12088. [Google Scholar] [CrossRef] [PubMed]
- Magne, F.; Gotteland, M.; Gauthier, L.; Zazueta, A.; Pesoa, S.; Navarrete, P.; Balamurugan, R. The Firmicutes/Bacteroidetes Ratio: A Relevant Marker of Gut Dysbiosis in Obese Patients? Nutrients 2020, 12, 1474. [Google Scholar] [CrossRef] [PubMed]
- Brulc, J.M.; Antonopoulos, D.A.; Berg Miller, M.E.; Wilson, M.K.; Yannarell, A.C.; Dinsdale, E.A.; Edwards, R.E.; Frank, E.D.; Emerson, J.B.; Wacklin, P.; et al. Gene-Centric Metagenomics of the Fiber-Adherent Bovine Rumen Microbiome Reveals Forage Specific Glycoside Hydrolases. Proc. Natl. Acad. Sci. USA 2009, 106, 1948–1953. [Google Scholar] [CrossRef]
- Omondi, V.O.; Bosire, G.O.; Onyari, J.M.; Kibet, C.; Mwasya, S.; Onyonyi, V.N.; Getahun, M.N. Multi-Omics Analyses Reveal Rumen Microbes and Secondary Metabolites That Are Unique to Livestock Species. mSystems 2024, 9, e0122823. [Google Scholar] [CrossRef]
- Lee, J.; d’Aigle, J.; Atadja, L.; Quaicoe, V.; Honarpisheh, P.; Ganesh, B.P.; Hassan, A.; Graf, J.; Petrosino, J.; Putluri, N. Gut Microbiota–Derived Short-Chain Fatty Acids Promote Poststroke Recovery in Aged Mice. Circ. Res. 2020, 127, 453–465. [Google Scholar] [CrossRef] [PubMed]
- Moniri, N.H.; Farah, Q. Short-Chain Free-Fatty Acid G Protein-Coupled Receptors in Colon Cancer. Biochem. Pharmacol. 2021, 186, 114483. [Google Scholar] [CrossRef]
- Liu, L.; Wu, P.; Guo, A.; Yang, Y.; Chen, F.; Zhang, Q. Research Progress on the Regulation of Production Traits by Gastrointestinal Microbiota in Dairy Cows. Front. Vet. Sci. 2023, 10, 1206346. [Google Scholar] [CrossRef]
- Spence, C.; Wells, W.G.; Smith, C.J. Characterization of the Primary Starch Utilization Operon in the Obligate Anaerobe Bacteroides Fragilis: Regulation by Carbon Source and Oxygen. J. Bacteriol. 2006, 188, 4663–4672. [Google Scholar] [CrossRef]
- Ghosh, K.; Harikrishnan, R.; Mukhopadhyay, A.; Ringø, E. Fungi and Actinobacteria: Alternative Probiotics for Sustainable Aquaculture. Fishes 2023, 8, 575. [Google Scholar] [CrossRef]
- Binda, C.; Lopetuso, L.R.; Rizzatti, G.; Gibiino, G.; Cennamo, V.; Gasbarrini, A. Actinobacteria: A Relevant Minority for the Maintenance of Gut Homeostasis. Dig. Liver Dis. 2018, 50, 421–428. [Google Scholar] [CrossRef]
- Zhang, X.-L.; Xu, T.-W.; Wang, X.-G.; Geng, Y.-Y.; Liu, H.-J.; Hu, L.-Y.; Zhao, N.; Kang, S.-P.; Zhang, W.-M.; Xu, S.-X. The Effect of Transitioning between Feeding Methods on the Gut Microbiota Dynamics of Yaks on the Qinghai–Tibet Plateau. Animals 2020, 10, 1641. [Google Scholar] [CrossRef] [PubMed]
- Yin, H.; Huang, J.; Guo, X.; Xia, J.; Hu, M. Romboutsia Lituseburensis JCM1404 Supplementation Ameliorated Endothelial Function via Gut Microbiota Modulation and Lipid Metabolisms Alterations in Obese Rats. FEMS Microbiol. Lett. 2023, 370, fnad016. [Google Scholar] [CrossRef] [PubMed]
- Liu, J.; Cai, J.; Fan, P.; Dong, X.; Zhang, N.; Tai, J.; Cao, Y. Salidroside Alleviates Dextran Sulfate Sodium-Induced Colitis in Mice by Modulating the Gut Microbiota. Food Funct. 2023, 14, 7506–7519. [Google Scholar] [CrossRef] [PubMed]
- Liang, J.; Kou, S.; Chen, C.; Raza, S.H.A.; Wang, S.; Ma, X.; Zhang, W.-J.; Nie, C. Effects of Clostridium Butyricum on Growth Performance, Metabonomics and Intestinal Microbial Differences of Weaned Piglets. BMC Microbiol. 2021, 21, 85. [Google Scholar] [CrossRef]
- Chen, X.; Yan, F.; Liu, T.; Zhang, Y.; Li, X.; Wang, M.; Zhang, C.; Xu, X.; Deng, L.; Yao, J.; et al. Ruminal Microbiota Determines the High-Fiber Utilization of Ruminants: Evidence from the Ruminal Microbiota Transplant. Microbiol. Spectr. 2022, 10, e0044622. [Google Scholar] [CrossRef]
- Scicutella, F.; Cucu, M.A.; Mannelli, F.; Pastorelli, R.; Daghio, M.; Paoli, P.; Pazzagli, L.; Turini, L.; Mantino, A.; Luti, S.; et al. Rumen Microbial Community and Milk Quality in Holstein Lactating Cows Fed Olive Oil Pomace as Part in a Sustainable Feeding Strategy. Animal 2023, 17, 100815. [Google Scholar] [CrossRef]
- Sung, M.M.; Kim, T.T.; Denou, E.; Soltys, C.-L.M.; Hamza, S.M.; Byrne, N.J.; Masson, G.; Park, H.; Wishart, D.S.; Madsen, K.L.; et al. Improved Glucose Homeostasis in Obese Mice Treated With Resveratrol Is Associated With Alterations in the Gut Microbiome. Diabetes 2017, 66, 418–425. [Google Scholar] [CrossRef]
- Craven, M.; Egan, C.E.; Dowd, S.E.; McDonough, S.P.; Dogan, B.; Denkers, E.Y.; Bowman, D.; Scherl, E.J.; Simpson, K.W. Inflammation Drives Dysbiosis and Bacterial Invasion in Murine Models of Ileal Crohn’s Disease. PLoS ONE 2012, 7, e41594. [Google Scholar] [CrossRef]
- Luo, L.; Luo, J.; Cai, Y.; Fu, M.; Li, W.; Shi, L.; Liu, J.; Dong, R.; Xu, X.; Tu, L.; et al. Inulin-Type Fructans Change the Gut Microbiota and Prevent the Development of Diabetic Nephropathy. Pharmacol. Res. 2022, 183, 106367. [Google Scholar] [CrossRef]
- Cacciola, N.A.; Venneri, T.; Salzano, A.; D’Onofrio, N.; Martano, M.; Saggese, A.; Vinale, F.; Neglia, G.; Campanile, C.; Baccigalupi, L.; et al. Chemopreventive Effect of a Milk Whey By-Product Derived from Buffalo (Bubalus Bubalis) in Protecting from Colorectal Carcinogenesis. Cell Commun. Signal. 2023, 21, 245. [Google Scholar] [CrossRef]
- Thomas, J.P.; Modos, D.; Rushbrook, S.M.; Powell, N.; Korcsmaros, T. The Emerging Role of Bile Acids in the Pathogenesis of Inflammatory Bowel Disease. Front. Immunol. 2022, 13, 829525. [Google Scholar] [CrossRef] [PubMed]
- Liu, X.; Gao, J.; Liu, S.; Cheng, Y.; Hao, L.; Liu, S.; Zhu, W. The Uniqueness and Superiority of Energy Utilization in Yaks Compared with Cattle in the Highlands: A Review. Anim. Nutr. 2023, 12, 138–144. [Google Scholar] [CrossRef] [PubMed]
- Liu, J.; Wang, X.; Zhang, W.; Kulyar, M.F.-A.; Ullah, K.; Han, Z.; Qin, J.; Bi, C.; Wang, Y.; Li, K. Comparative Analysis of Gut Microbiota in Healthy and Diarrheic Yaks. Microb. Cell Fact. 2022, 21, 111. [Google Scholar] [CrossRef] [PubMed]
- Lynch, J.B.; Gonzalez, E.L.; Choy, K.; Faull, K.F.; Jewell, T.; Arellano, A.; Liang, J.; Yu, K.B.; Paramo, J.; Hsiao, E.Y. Gut Microbiota Turicibacter Strains Differentially Modify Bile Acids and Host Lipids. Nat. Commun. 2023, 14, 3669. [Google Scholar] [CrossRef]
- Deng, Z.; Wu, N.; Wang, J.; Zhang, Q. Dietary Fibers Extracted from Saccharina Japonica Can Improve Metabolic Syndrome and Ameliorate Gut Microbiota Dysbiosis Induced by High Fat Diet. J. Funct. Foods 2021, 85, 104642. [Google Scholar] [CrossRef]
- Lavrentyeva, E.; Banzaraktsaeva, T.; Kozyreva, L.; Danilova, E.; Tsyrenova, D.; Dambaev, V.; Buryukhaev, S.; Abidueva, E.; Begmatov, S.; Mardanov, A.; et al. Fecal Microbiota and Feeding Habitats of Nomadic Indigenous Animals (Deer, Yak, Sheep and Camel) in Baikal Siberia (Russia). Diversity 2024, 16, 52. [Google Scholar] [CrossRef]










| Ingredient | Formula 1 | Formula 2 | Formula 3 |
|---|---|---|---|
| Alfalfa hay | 20.00 | 20.00 | 20.00 |
| Oat grass | 40.00 | 30.00 | 40.00 |
| Corn | 16.00 | 26.50 | 24.00 |
| Wheat bran | 10.00 | 7.00 | 10.00 |
| Soybean meal | 5.00 | 5.50 | 1.00 |
| Cotton meal | 5.00 | 5.50 | 1.00 |
| Rapeseed oil | 0.00 | 1.50 | 0.00 |
| 4% premix | 4.00 | 4.00 | 4.00 |
| Nutrient Composition | Group FA | Group FB | Group FC |
|---|---|---|---|
| DM (Dry Matter) | 87.90 | 88.24 | 87.71 |
| ME (Metabolizable Energy) | 8.71 | 9.75 | 8.93 |
| CP (Crude Protein) | 14.64 | 14.57 | 11.85 |
| NDF (Neutral Detergent Fiber) | 36.61 | 31.60 | 35.69 |
| ADF (Acid Detergent Fiber) | 22.60 | 19.16 | 21.72 |
| Ca | 0.91 | 0.89 | 0.90 |
| P | 0.67 | 0.64 | 0.61 |
| Sample-Id | Input | Filtered | Percentage of Input Passed Filter | Denoised | Percentage of Input Denoised | Merged | Non-Chimeric | Percentage of Input Non-Chimeric | Total_ASVs | ASV_Counts |
|---|---|---|---|---|---|---|---|---|---|---|
| FA1 | 115,116 | 110,112 | 95.65 | 103,026 | 89.49 | 61,448 | 36,350 | 31.58 | 20,442 | 1813 |
| FA2 | 113,456 | 108,954 | 96.03 | 101,275 | 89.26 | 57,494 | 36,161 | 31.87 | 20,442 | 2051 |
| FA3 | 102,975 | 98,558 | 95.71 | 93,788 | 91.08 | 63,468 | 44,178 | 42.9 | 20,442 | 1563 |
| FA4 | 108,040 | 103,684 | 95.97 | 98,127 | 90.82 | 64,121 | 38,577 | 35.71 | 20,442 | 1720 |
| FA5 | 96,960 | 92,770 | 95.68 | 86,846 | 89.57 | 52,644 | 36,457 | 37.6 | 20,442 | 1705 |
| FA6 | 105,502 | 101,305 | 96.02 | 94,717 | 89.78 | 58,069 | 37,857 | 35.88 | 20,442 | 1817 |
| FB1 | 98,598 | 94,803 | 96.15 | 90,121 | 91.4 | 64,125 | 52,268 | 53.01 | 20,442 | 1716 |
| FB2 | 108,811 | 104,337 | 95.89 | 98,820 | 90.82 | 61,101 | 34,219 | 31.45 | 20,442 | 1586 |
| FB3 | 108,570 | 103,993 | 95.78 | 98,065 | 90.32 | 60,298 | 38,946 | 35.87 | 20,442 | 1651 |
| FB4 | 95,175 | 91,437 | 96.07 | 85,232 | 89.55 | 48,166 | 32,300 | 33.94 | 20,442 | 1740 |
| FB5 | 117,734 | 113,105 | 96.07 | 109,303 | 92.84 | 86,204 | 74,847 | 63.57 | 20,442 | 1893 |
| FB6 | 107,200 | 102,710 | 95.81 | 97,366 | 90.83 | 63,296 | 43,906 | 40.96 | 20,442 | 1516 |
| FC1 | 100,180 | 95,866 | 95.69 | 89,291 | 89.13 | 49,632 | 31,022 | 30.97 | 20,442 | 1681 |
| FC2 | 111,415 | 106,365 | 95.47 | 99,986 | 89.74 | 61,810 | 34,764 | 31.2 | 20,442 | 1820 |
| FC3 | 109,250 | 104,913 | 96.03 | 98,385 | 90.05 | 58,229 | 36,481 | 33.39 | 20,442 | 2045 |
| FC4 | 99,676 | 95,354 | 95.66 | 89,594 | 89.89 | 56,080 | 37,217 | 37.34 | 20,442 | 1697 |
| FC5 | 93,623 | 89,462 | 95.56 | 83,733 | 89.44 | 48,820 | 30,735 | 32.83 | 20,442 | 1710 |
| FC6 | 93,304 | 89,959 | 96.41 | 85,708 | 91.86 | 62,649 | 52,959 | 56.76 | 20,442 | 1775 |
| FD1 | 90,623 | 86,971 | 95.97 | 82,503 | 91.04 | 53,857 | 30,226 | 33.35 | 20,442 | 1373 |
| FD2 | 87,592 | 84,105 | 96.02 | 80,004 | 91.34 | 54,069 | 41,322 | 47.18 | 20,442 | 1542 |
| FD3 | 95,068 | 91,079 | 95.8 | 85,047 | 89.46 | 50,071 | 33,809 | 35.56 | 20,442 | 1657 |
| FD4 | 98,520 | 94,406 | 95.82 | 88,846 | 90.18 | 55,364 | 33,199 | 33.7 | 20,442 | 1725 |
| FD5 | 117,331 | 112,773 | 96.12 | 105,564 | 89.97 | 62,498 | 40,871 | 34.83 | 20,442 | 1921 |
| FD6 | 104,186 | 99,571 | 95.57 | 93,795 | 90.03 | 55,704 | 37,098 | 35.61 | 20,442 | 1700 |
| Sample-Id | Input | Filtered | Percentage of Input Passed Filter | Denoised | Percentage of Input Denoised | Merged | Non-Chimeric | Percentage of Input Non-Chimeric | Total_ASVs | ASV_Counts |
|---|---|---|---|---|---|---|---|---|---|---|
| FA7 | 105,673 | 101,404 | 95.96 | 94,979 | 89.88 | 56,301 | 38,939 | 36.85 | 18,746 | 1886 |
| FA8 | 96,814 | 93,226 | 96.29 | 87,759 | 90.65 | 56,440 | 41,392 | 42.75 | 18,746 | 1854 |
| FA9 | 83,856 | 80,247 | 95.7 | 76,412 | 91.12 | 55,884 | 46,768 | 55.77 | 18,746 | 1627 |
| FA10 | 97,885 | 93,603 | 95.63 | 89,629 | 91.57 | 68,394 | 56,221 | 57.44 | 18,746 | 1762 |
| FA11 | 96,513 | 92,707 | 96.06 | 87,992 | 91.17 | 59,231 | 43,362 | 44.93 | 18,746 | 1831 |
| FA12 | 96,418 | 92,764 | 96.21 | 87,504 | 90.75 | 58,212 | 40,146 | 41.64 | 18,746 | 1732 |
| FB7 | 102,382 | 98,605 | 96.31 | 93,911 | 91.73 | 62,350 | 45,333 | 44.28 | 18,746 | 1667 |
| FB8 | 88,048 | 84,540 | 96.02 | 80,093 | 90.97 | 50,847 | 38,029 | 43.19 | 18,746 | 1611 |
| FB9 | 86,685 | 83,038 | 95.79 | 78,615 | 90.69 | 53,973 | 42,589 | 49.13 | 18,746 | 1448 |
| FB10 | 93,805 | 89,745 | 95.67 | 84,789 | 90.39 | 54,445 | 41,501 | 44.24 | 18,746 | 1657 |
| FB11 | 75,933 | 73,065 | 96.22 | 68,505 | 90.22 | 42,077 | 32,844 | 43.25 | 18,746 | 1408 |
| FB12 | 97,497 | 93,812 | 96.22 | 88,996 | 91.28 | 56,037 | 39,333 | 40.34 | 18,746 | 1515 |
| FC7 | 98,379 | 94,606 | 96.16 | 89,383 | 90.86 | 57,079 | 39,912 | 40.57 | 18,746 | 1506 |
| FC8 | 104,868 | 100,971 | 96.28 | 95,207 | 90.79 | 59,598 | 41,297 | 39.38 | 18,746 | 1891 |
| FC9 | 84,018 | 80,870 | 96.25 | 76,352 | 90.88 | 50,736 | 31,912 | 37.98 | 18,746 | 1659 |
| FC10 | 100,174 | 96,239 | 96.07 | 92,215 | 92.05 | 67,542 | 45,400 | 45.32 | 18,746 | 1707 |
| FC11 | 76,239 | 73,279 | 96.12 | 69,037 | 90.55 | 45,075 | 25,968 | 34.06 | 18,746 | 1515 |
| FC12 | 111,373 | 107,334 | 96.37 | 102,331 | 91.88 | 73,932 | 41,885 | 37.61 | 18,746 | 1717 |
| FD7 | 101,140 | 97,224 | 96.13 | 92,285 | 91.24 | 63,675 | 43,238 | 42.75 | 18,746 | 1611 |
| FD8 | 97,161 | 93,613 | 96.35 | 88,736 | 91.33 | 60,260 | 38,991 | 40.13 | 18,746 | 1755 |
| FD9 | 107,791 | 103,838 | 96.33 | 99,104 | 91.94 | 71,510 | 39,277 | 36.44 | 18,746 | 1458 |
| FD10 | 102,844 | 99,007 | 96.27 | 94,298 | 91.69 | 66,928 | 41,241 | 40.1 | 18,746 | 1598 |
| FD11 | 110,069 | 106,145 | 96.43 | 100,825 | 91.6 | 66,725 | 41,017 | 37.26 | 18,746 | 1846 |
| FD12 | 92,541 | 88,930 | 96.1 | 84,522 | 91.33 | 55,260 | 37,473 | 40.49 | 18,746 | 1391 |
Disclaimer/Publisher’s Note: The statements, opinions and data contained in all publications are solely those of the individual author(s) and contributor(s) and not of MDPI and/or the editor(s). MDPI and/or the editor(s) disclaim responsibility for any injury to people or property resulting from any ideas, methods, instructions or products referred to in the content. |
© 2025 by the authors. Licensee MDPI, Basel, Switzerland. This article is an open access article distributed under the terms and conditions of the Creative Commons Attribution (CC BY) license (https://creativecommons.org/licenses/by/4.0/).
Share and Cite
Zhu, Y.; Cidan, Y.; Ali, M.; Lu, S.; Javed, U.; Cisang, Z.; Gusang, D.; Danzeng, Q.; Li, K.; Basang, W. Evaluating the Effect of Dietary Protein–Energy Ratios on Yak Intestinal Microbiota Using High-Throughput 16S rRNA Gene Sequencing. Vet. Sci. 2025, 12, 208. https://doi.org/10.3390/vetsci12030208
Zhu Y, Cidan Y, Ali M, Lu S, Javed U, Cisang Z, Gusang D, Danzeng Q, Li K, Basang W. Evaluating the Effect of Dietary Protein–Energy Ratios on Yak Intestinal Microbiota Using High-Throughput 16S rRNA Gene Sequencing. Veterinary Sciences. 2025; 12(3):208. https://doi.org/10.3390/vetsci12030208
Chicago/Turabian StyleZhu, Yanbin, Yangji Cidan, Munwar Ali, Sijia Lu, Usama Javed, Zhuoma Cisang, Deji Gusang, Quzha Danzeng, Kun Li, and Wangdui Basang. 2025. "Evaluating the Effect of Dietary Protein–Energy Ratios on Yak Intestinal Microbiota Using High-Throughput 16S rRNA Gene Sequencing" Veterinary Sciences 12, no. 3: 208. https://doi.org/10.3390/vetsci12030208
APA StyleZhu, Y., Cidan, Y., Ali, M., Lu, S., Javed, U., Cisang, Z., Gusang, D., Danzeng, Q., Li, K., & Basang, W. (2025). Evaluating the Effect of Dietary Protein–Energy Ratios on Yak Intestinal Microbiota Using High-Throughput 16S rRNA Gene Sequencing. Veterinary Sciences, 12(3), 208. https://doi.org/10.3390/vetsci12030208

