Melatonin Modulates ZAP70 and CD40 Transcripts via Histone Modifications in Canine Ileum Epithelial Cells
Simple Summary
Abstract
1. Introduction
2. Materials and Methods
2.1. Cell Culture and Treatment
2.2. Cell Number and Cell Death Detections
2.3. RNA Sequencing and qRT-PCR
2.4. ChIP-qPCR
2.5. Gene Enrichment Analysis
2.6. Statistical Analysis
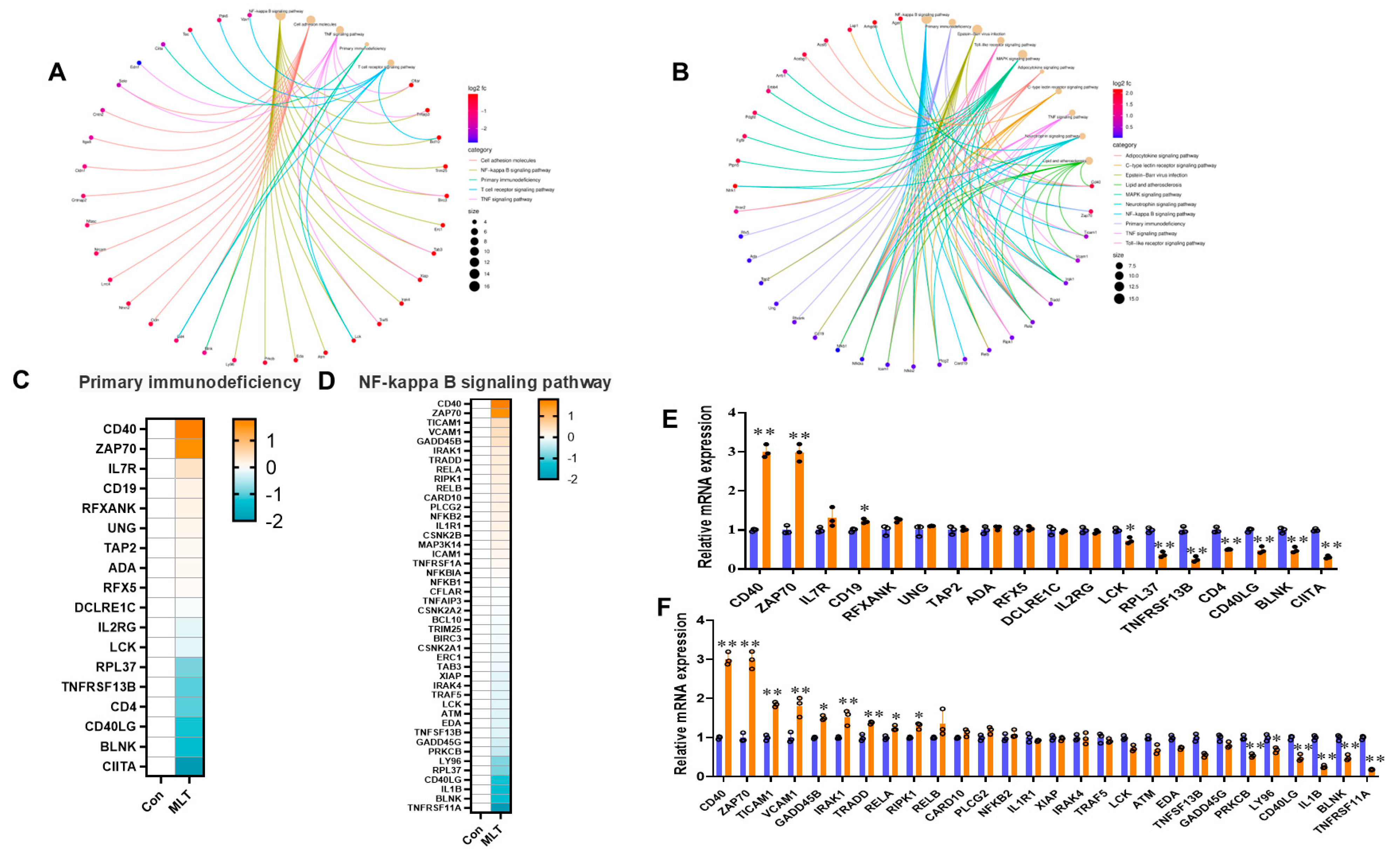
3. Results
3.1. MLT and Cell Growth, Survival, and KEGG Enrichment in cIECs
3.2. MLT Regulates Gene Expression in Inflammation-Related Pathways
3.3. Histone Modifications Facilitate the Transcriptional Suppression of ZAP70 and CD40
4. Discussion
5. Conclusions
Author Contributions
Funding
Institutional Review Board Statement
Informed Consent Statement
Data Availability Statement
Acknowledgments
Conflicts of Interest
References
- Salavati, S.; Mogheiseh, A.; Nazifi, S.; Shojaee Tabrizi, A.; Taheri, P.; Koohi, F. Changes in sexual hormones, serotonin, and cortisol concentrations following oral administration of melatonin in castrated and intact dogs. J. Vet. Behav. 2018, 27, 27–34. [Google Scholar] [CrossRef]
- Ambriz-Tututi, M.; Rocha-González, H.I.; Cruz, S.L.; Granados-Soto, V. Melatonin: A hormone that modulates pain. Life Sci. 2009, 84, 489–498. [Google Scholar] [CrossRef] [PubMed]
- Takahashi, T.; Sasaki, M.; Itoh, H.; Ozone, M.; Yamadera, W.; Hayshida, K.; Ushijima, S.; Matsunaga, N.; Obuchi, K.; Sano, H. Effect of 3 mg melatonin on jet lag syndrome in an 8-h eastward flight. Psychiatry Clin. Neurosci. 2000, 54, 377–378. [Google Scholar] [CrossRef]
- Herxheimer, A. Jet lag. BMJ Clin. Evid. 2014, 2014, 2303. [Google Scholar]
- Talib, W.H.; Alsayed, A.R.; Abuawad, A.; Daoud, S.; Mahmod, A.I. Melatonin in Cancer Treatment: Current Knowledge and Future Opportunities. Molecules 2021, 26, 2506. [Google Scholar] [CrossRef]
- Rai, S.; Haldar, C. Pineal control of immune status and hematological changes in blood and bone marrow of male squirrels (Funambulus pennanti) during their reproductively active phase. Comp. Biochem. Physiol. Part C Toxicol. Pharmacol. 2003, 136, 319–328. [Google Scholar] [CrossRef]
- Haldar, C.; Rai, S.; Singh, R. Melatonin blocks dexamethasone-induced immunosuppression in a seasonally breeding rodent Indian palm squirrel, Funambulus pennanti. Steroids 2004, 69, 367–377. [Google Scholar] [CrossRef] [PubMed]
- Capelli, E.; Campo, I.; Panelli, S.; Damiani, G.; Barbone, M.G.S.; Lucchelli, A.; Cuccia, M. Evaluation of gene expression in human lymphocytes activated in the presence of melatonin. Int. Immunopharmacol. 2002, 2, 885–892. [Google Scholar] [CrossRef]
- Demas, G.E.; Nelson, R.J. Exogenous melatonin enhances cell-mediated, but not humoral, immune function in adult male deer mice (Peromyscus maniculatus). J. Biol. Rhythm. 1998, 13, 245–252. [Google Scholar] [CrossRef]
- Carrillo-Vico, A.; Reiter, R.J.; Lardone, P.J.; Herrera, J.L.; Fernández-Montesinos, R.; Guerrero, J.M.; Pozo, D. The modulatory role of melatonin on immune responsiveness. Curr. Opin. Investig. Drugs 2006, 7, 423. [Google Scholar]
- Pourhanifeh, M.H.; Mehrzadi, S.; Kamali, M.; Hosseinzadeh, A. Melatonin and gastrointestinal cancers: Current evidence based on underlying signaling pathways. Eur. J. Pharmacol. 2020, 886, 173471. [Google Scholar] [CrossRef] [PubMed]
- Linowiecka, K.; Slominski, A.T.; Reiter, R.J.; Böhm, M.; Steinbrink, K.; Paus, R.; Kleszczyński, K. Melatonin: A Potential Regulator of DNA Methylation. Antioxidants 2023, 12, 1155. [Google Scholar] [CrossRef] [PubMed]
- Li, K.Q.; Xiao, X.Y.; Li, Y.L.; Lu, S.C.; Zi, J.H.; Sun, X.Q.; Xu, J.; Liu, H.Y.; Li, X.Q.; Song, T.X.; et al. Insights into the interplay between gut microbiota and lipid metabolism in the obesity management of canines and felines. J. Anim. Sci. Biotechnol. 2024, 15, 114. [Google Scholar] [CrossRef] [PubMed]
- Hsu, A.-Y.B.D.S.; Palacios, E.H.; Levin, S.E.; Kuriyan, J.; Weiss, A. The structure, regulation, and function of ZAP-70. Immunol. Rev. 2009, 228, 41–57. [Google Scholar]
- Chen, J.; Moore, A.; Ringshausen, I. ZAP-70 Shapes the Immune Microenvironment in B Cell Malignancies. Front. Oncol. 2020, 10, 595832. [Google Scholar] [CrossRef]
- Hu, M.T.; Ma, W.C.; Wang, J.H.; Jiang, X.Q.; Yang, D.Q.; Ao, J.Y. Mechanistic insights into the allosteric inactivation mechanism of ZAP-70 induced by the hot spot W165C mutation. J. Biomol. Struct. Dyn. 2024, 42, 7600–7609. [Google Scholar] [CrossRef]
- Yan, Q.; Barros, T.; Visperas, P.R.; Deindl, S.; Kadlecek, T.A.; Weiss, A.; Kuriyan, J. Structural basis for activation of ZAP-70 by phosphorylation of the SH2-kinase linker. Mol. Cell. Biol. 2013, 33, 2188–2201. [Google Scholar] [CrossRef]
- Urban, V.; Veresov, V.; Antonevich, N.; DuBuske, L. Modeling the 3D-structure of the ZAP-70-VAV-SLP-76 Complex Required for T cell Receptor Function. J. Allergy Clin. Immunol. 2023, 151, AB118. [Google Scholar] [CrossRef]
- Zhang, W.; Sloan-Lancaster, J.; Kitchen, J.; Trible, R.P.; Samelson, L.E. LAT: The ZAP-70 tyrosine kinase substrate that links T cell receptor to cellular activation. Cell 1998, 92, 83–92. [Google Scholar] [CrossRef]
- Matsuda, S.; Suzuki-Fujimoto, T.; Minowa, A.; Ueno, H.; Katamura, K.; Koyasu, S. Temperature-sensitive ZAP70 mutants degrading through a proteasome-independent pathway. Restoration of a kinase domain mutant by Cdc37. J. Biol. Chem. 1999, 274, 34515–34518. [Google Scholar] [CrossRef]
- Elgueta, R.; Benson, M.J.; de Vries, V.C.; Wasiuk, A.; Guo, Y.; Noelle, R.J. Molecular mechanism and function of CD40/CD40L engagement in the immune system. Immunol. Rev. 2009, 229, 152–172. [Google Scholar] [CrossRef] [PubMed]
- Tang, T.; Cheng, X.; Truong, B.; Sun, L.; Yang, X.; Wang, H. Molecular basis and therapeutic implications of CD40/CD40L immune checkpoint. Pharmacol. Ther. 2021, 219, 107709. [Google Scholar] [CrossRef] [PubMed]
- Borcherding, F.; Nitschke, M.; Hundorfean, G.; Rupp, J.; von Smolinski, D.; Bieber, K.; van Kooten, C.; Lehnert, H.; Fellermann, K.; Büning, J. The CD40-CD40L pathway contributes to the proinflammatory function of intestinal epithelial cells in inflammatory bowel disease. Am. J. Pathol. 2010, 176, 1816–1827. [Google Scholar] [CrossRef]
- Dugger, K.; Lowder, T.W.; Tucker, T.A.; Schwiebert, L.M. Epithelial cells as immune effector cells: The role of CD40. Semin. Immunol. 2009, 21, 289–292. [Google Scholar] [CrossRef]
- Bannister, A.J.; Kouzarides, T. Regulation of chromatin by histone modifications. Cell Res. 2011, 21, 381–395. [Google Scholar] [CrossRef]
- Shahbazian, M.D.; Grunstein, M. Functions of site-specific histone acetylation and deacetylation. Annu. Rev. Biochem. 2007, 76, 75–100. [Google Scholar] [CrossRef]
- Black, J.C.; Van Rechem, C.; Whetstine, J.R. Histone lysine methylation dynamics: Establishment, regulation, and biological impact. Mol Cell 2012, 48, 491–507. [Google Scholar] [CrossRef]
- Jimenez, F.; Ruggiero, C.; Cousins, R. Zip14 ablation modulates HDAC activity through zinc transport in intestinal epithelial cells. Physiology 2023, 38, 5733413. [Google Scholar] [CrossRef]
- Monayo, S.; Liu, X.; Zhang, Y.; Yang, B. The role of melatonin in epigenetic regulation of various diseases. arXiv 2024, arXiv:81219502. [Google Scholar] [CrossRef]
- Li, H.; Li, W.; Zhang, X.; Ma, X.C.; Zhang, R.W. Aspirin Use on Incident Dementia and Mild Cognitive Decline: A Systematic Review and Meta-Analysis. Front. Aging Neurosci. 2020, 12, 578071. [Google Scholar] [CrossRef]
- Xu, S.; Li, L.; Wu, J.; An, S.; Fang, H.; Han, Y.; Huang, Q.; Chen, Z.; Zeng, Z. Melatonin attenuates sepsis-induced small-intestine injury by upregulating SIRT3-mediated oxidative-stress inhibition, mitochondrial protection, and autophagy induction. Front. Immunol. 2021, 12, 625627. [Google Scholar] [CrossRef] [PubMed]
- Zhang, J.-J.; Meng, X.; Li, Y.; Zhou, Y.; Xu, D.-P.; Li, S.; Li, H.-B. Effects of melatonin on liver injuries and diseases. Int. J. Mol. Sci. 2017, 18, 673. [Google Scholar] [CrossRef] [PubMed]
- Carrillo-Vico, A.; Lardone, P.J.; Álvarez-Sánchez, N.; Rodríguez-Rodríguez, A.; Guerrero, J.M. Melatonin: Buffering the immune system. Int. J. Mol. Sci. 2013, 14, 8638–8683. [Google Scholar] [CrossRef]
- Nikolaev, G.; Robeva, R.; Konakchieva, R. Membrane melatonin receptors activated cell signaling in physiology and disease. Int. J. Mol. Sci. 2021, 23, 471. [Google Scholar] [CrossRef]
- Gurunathan, S.; Qasim, M.; Kang, M.-H.; Kim, J.-H. Role and therapeutic potential of melatonin in various type of cancers. OncoTargets Ther. 2021, 14, 2019–2052. [Google Scholar] [CrossRef]
- Gunata, M.; Parlakpinar, H.; Acet, H.A. Melatonin: A review of its potential functions and effects on neurological diseases. Rev. Neurol. 2020, 176, 148–165. [Google Scholar] [CrossRef]
- Sarkar, F.H.; Li, Y.; Wang, Z.; Kong, D. NF-κB signaling pathway and its therapeutic implications in human diseases. Int. Rev. Immunol. 2008, 27, 293–319. [Google Scholar] [CrossRef]
- McCusker, C.; Upton, J.; Warrington, R. Primary immunodeficiency. Allergy Asthma Clin. Immunol. Off. J. Can. Soc. Allergy Clin. Immunol. 2018, 14, 61. [Google Scholar] [CrossRef]
- Greene, J.A.; Portillo, J.-A.C.; Lopez Corcino, Y.; Subauste, C.S. CD40-TRAF signaling upregulates CX3CL1 and TNF-α in human aortic endothelial cells but not in retinal endothelial cells. PLoS ONE 2015, 10, e0144133. [Google Scholar] [CrossRef]
- Portillo, J.-A.C.; Pfaff, A.; Vos, S.; Weng, M.; Nagaraj, R.H.; Subauste, C.S. Advanced Glycation End Products Upregulate CD40 in Human Retinal Endothelial and Müller Cells: Relevance to Diabetic Retinopathy. Cells 2024, 13, 429. [Google Scholar] [CrossRef]
- Saito, M.; Ota, Y.; Ohashi, H.; Dei, Y.; Shimoyama, K.; Suzuki, D.; Hayashi, H.; Ogawa, N. CD40-CD40 ligand signal induces the intercellular adhesion molecule-1 expression through nuclear factor-kappa B p50 in cultured salivary gland epithelial cells from patients with Sjögren’s syndrome. Mod. Rheumatol. 2007, 17, 45–53. [Google Scholar] [CrossRef] [PubMed]
- Gillespie, E.F.; Raychaudhuri, N.; Papageorgiou, K.I.; Atkins, S.J.; Lu, Y.; Charara, L.K.; Mester, T.; Smith, T.J.; Douglas, R.S. Interleukin-6 production in CD40-engaged fibrocytes in thyroid-associated ophthalmopathy: Involvement of Akt and NF-κB. Investig. Ophthalmol. Vis. Sci. 2012, 53, 7746–7753. [Google Scholar] [CrossRef]
- Michel, N.A.; Zirlik, A.; Wolf, D. CD40L and its receptors in atherothrombosis—An update. Front. Cardiovasc. Med. 2017, 4, 40. [Google Scholar] [CrossRef]
- Krzesz, R.; Wagner, A.H.; Cattaruzza, M.; Hecker, M. Cytokine-inducible CD40 gene expression in vascular smooth muscle cells is mediated by nuclear factor κB and signal transducer and activato of transcription-1. FEBS Lett. 1999, 453, 191–196. [Google Scholar] [CrossRef] [PubMed]
- Hollenbaugh, D.; Mischel-Petty, N.; Edwards, C.P.; Simon, J.C.; Denfeld, R.W.; Kiener, P.A.; Aruffo, A. Expression of functional CD40 by vascular endothelial cells. J. Exp. Med. 1995, 182, 33–40. [Google Scholar] [CrossRef] [PubMed]
- Yellin, M.J.; Brett, J.; Baum, D.; Matsushima, A.; Szabolcs, M.; Stern, D.; Chess, L. Functional interactions of T cells with endothelial cells: The role of CD40L-CD40-mediated signals. J. Exp. Med. 1995, 182, 1857–1864. [Google Scholar] [CrossRef]
- Mach, F.; Schönbeck, U.; Sukhova, G.K.; Bourcier, T.; Bonnefoy, J.-Y.; Pober, J.S.; Libby, P. Functional CD40 ligand is expressed on human vascular endothelial cells, smooth muscle cells, and macrophages: Implications for CD40–CD40 ligand signaling in atherosclerosis. Proc. Natl. Acad. Sci. USA 1997, 94, 1931–1936. [Google Scholar] [CrossRef]
- Stamatopoulos, B.; Meuleman, N.; Haibe-Kains, B.; Duvillier, H.; Massy, M.; Martiat, P.; Bron, D.; Lagneaux, L. Quantification of ZAP70 mRNA in B cells by real-time PCR is a powerful prognostic factor in chronic lymphocytic leukemia. Clin. Chem. 2007, 53, 1757–1766. [Google Scholar] [CrossRef]
- Dürig, J.; Nückel, H.; Cremer, M.; Führer, A.; Halfmeyer, K.; Fandrey, J.; Möröy, T.; Klein-Hitpass, L.; Dührsen, U. ZAP-70 expression is a prognostic factor in chronic lymphocytic leukemia. Leukemia 2003, 17, 2426–2434. [Google Scholar] [CrossRef]
- Chan, A.C.; Iwashima, M.; Turck, C.W.; Weiss, A. ZAP-70: A 70 kd protein-tyrosine kinase that associates with the TCR ζ chain. Cell 1992, 71, 649–662. [Google Scholar] [CrossRef]
- Leveille, E.; Chan, L.N.; Mirza, A.-S.; Kume, K.; Müschen, M. SYK and ZAP70 kinases in autoimmunity and lymphoid malignancies. Cell. Signal. 2022, 94, 110331. [Google Scholar] [CrossRef]
- Chen, L.; Widhopf, G.; Huynh, L.; Rassenti, L.; Rai, K.R.; Weiss, A.; Kipps, T.J. Expression of ZAP-70 is associated with increased B-cell receptor signaling in chronic lymphocytic leukemia. Blood J. Am. Soc. Hematol. 2002, 100, 4609–4614. [Google Scholar] [CrossRef] [PubMed]
- Chen, L.; Apgar, J.; Huynh, L.; Dicker, F.; Giago-McGahan, T.; Rassenti, L.; Weiss, A.; Kipps, T.J. ZAP-70 directly enhances IgM signaling in chronic lymphocytic leukemia. Blood 2005, 105, 2036–2041. [Google Scholar] [CrossRef] [PubMed]
- Fu, D.; Liu, B.; Zang, L.E.; Jiang, H. MiR-631/ZAP70: A novel axis in the migration and invasion of prostate cancer cells. Biochem. Biophys. Res. Commun. 2016, 469, 345–351. [Google Scholar] [CrossRef]
- Sun, X.; Wang, L.; Li, H.; Jin, C.; Yu, Y.; Hou, L.; Liu, X.; Yu, Y.; Yan, R.; Xue, F. Identification of microenvironment related potential biomarkers of biochemical recurrence at 3 years after prostatectomy in prostate adenocarcinoma. Aging 2021, 13, 16024. [Google Scholar] [CrossRef]
- Huang, M.-Y.; Wang, J.-Y.; Chang, H.-J.; Kuo, C.-W.; Tok, T.-S.; Lin, S.-R. CDC25A, VAV1, TP73, BRCA1 and ZAP70 gene overexpression correlates with radiation response in colorectal cancer. Oncol. Rep. 2011, 25, 1297–1309. [Google Scholar]
- Qin, R.; Cao, L.; Ye, C.; Wang, J.; Sun, Z. A novel prognostic prediction model based on seven immune-related RNAs for predicting overall survival of patients in early cervical squamous cell carcinoma. BMC Med. Genom. 2021, 14, 49. [Google Scholar] [CrossRef]
- Sim, W.; Lim, W.-M.; Hii, L.-W.; Leong, C.-O.; Mai, C.-W. Targeting pancreatic cancer immune evasion by inhibiting histone deacetylases. World J. Gastroenterol. 2022, 28, 1934. [Google Scholar] [CrossRef]
- . Zhang, Q.; Cao, X. Epigenetic regulation of the innate immune response to infection. Nat. Rev. Immunol. 2019, 19, 417–432. [Google Scholar] [CrossRef]
- Greer, E.L.; Shi, Y. Histone methylation: A dynamic mark in health, disease and inheritance. Nat. Rev. Genet. 2012, 13, 343–357. [Google Scholar] [CrossRef]
- Zhang, Y.; Sun, Z.; Jia, J.; Du, T.; Zhang, N.; Tang, Y.; Fang, Y.; Fang, D. Overview of histone modification. Histone Mutat. Cancer 2021, 1–16. [Google Scholar]
- Mehta, S.; Jeffrey, K.L. Chapter 12—Immune System Disorders and Epigenetics. In Medical Epigenetics; Tollefsbol, T.O., Ed.; Academic Press: Boston, MA, USA, 2016; pp. 199–219. [Google Scholar] [CrossRef]
- Jin, M.L.; Jeong, K.W. Histone modifications in drug-resistant cancers: From a cancer stem cell and immune evasion perspective. Exp. Mol. Med. 2023, 55, 1333–1347. [Google Scholar] [CrossRef] [PubMed]
- Wang, X.; Liu, X.; Xiao, R.; Fang, Y.; Zhou, F.; Gu, M.; Luo, X.; Jiang, D.; Tang, Y.; You, L.; et al. Histone lactylation dynamics: Unlocking the triad of metabolism, epigenetics, and immune regulation in metastatic cascade of pancreatic cancer. Cancer Lett. 2024, 598, 217117. [Google Scholar] [CrossRef] [PubMed]
- Liu, S.; Cao, Y.; Cui, K.; Ren, G.; Zhao, T.; Wang, X.; Wei, D.; Chen, Z.; Gurram, R.K.; Liu, C.; et al. Regulation of T helper cell differentiation by the interplay between histone modification and chromatin interaction. Immunity 2024, 57, 987–1004.e5. [Google Scholar] [CrossRef]
- Wang, H.; Helin, K. Roles of H3K4 methylation in biology and disease. Trends Cell Biol. 2024. [Google Scholar] [CrossRef]
- Feng, D.; Zhao, H.; Wang, Q.; Wu, J.; Ouyang, L.; Jia, S.; Lu, Q.; Zhao, M. Aberrant H3K4me3 modification of immune response genes in CD4+ T cells of patients with systemic lupus erythematosus. Int. Immunopharmacol. 2024, 130, 111748. [Google Scholar] [CrossRef]
- Corden, J.L. RNA polymerase II C-terminal domain: Tethering transcription to transcript and template. Chem. Rev. 2013, 113, 8423–8455. [Google Scholar] [CrossRef]
- Eick, D.; Geyer, M. The RNA Polymerase II Carboxy-Terminal Domain (CTD) Code. Chem. Rev. 2013, 113, 8456–8490. [Google Scholar] [CrossRef]
- Bose, D.; Singh, R.K.; Robertson, E.S. KSHV-encoded LANA bypasses transcriptional block through the stabilization of RNA Pol II in hypoxia. mBio 2024, 15, e0277423. [Google Scholar] [CrossRef]
- Murray, S.; Udupa, R.; Yao, S.; Hartzog, G.; Prelich, G. Phosphorylation of the RNA polymerase II carboxy-terminal domain by the Bur1 cyclin-dependent kinase. Mol. Cell. Biol. 2001, 21, 4089–4096. [Google Scholar] [CrossRef]
- Thomas, D.; Blakqori, G.; Wagner, V.; Banholzer, M.; Kessler, N.; Elliott, R.M.; Haller, O.; Weber, F. Inhibition of RNA Polymerase II Phosphorylation by a Viral Interferon Antagonist*. J. Biol. Chem. 2004, 279, 31471–31477. [Google Scholar] [CrossRef] [PubMed]
- Kim, M.; Suh, H.; Cho, E.J.; Buratowski, S. Phosphorylation of the yeast Rpb1 C-terminal domain at serines 2, 5, and 7. J. Biol. Chem. 2009, 284, 26421–26426. [Google Scholar] [CrossRef] [PubMed]





Disclaimer/Publisher’s Note: The statements, opinions and data contained in all publications are solely those of the individual author(s) and contributor(s) and not of MDPI and/or the editor(s). MDPI and/or the editor(s) disclaim responsibility for any injury to people or property resulting from any ideas, methods, instructions or products referred to in the content. |
© 2025 by the authors. Licensee MDPI, Basel, Switzerland. This article is an open access article distributed under the terms and conditions of the Creative Commons Attribution (CC BY) license (https://creativecommons.org/licenses/by/4.0/).
Share and Cite
Hong, J.; Adam, S.Y.; Wang, S.; Huang, H.; Kim, I.H.; Ahmed, A.A.; Liu, H.-Y.; Cai, D. Melatonin Modulates ZAP70 and CD40 Transcripts via Histone Modifications in Canine Ileum Epithelial Cells. Vet. Sci. 2025, 12, 87. https://doi.org/10.3390/vetsci12020087
Hong J, Adam SY, Wang S, Huang H, Kim IH, Ahmed AA, Liu H-Y, Cai D. Melatonin Modulates ZAP70 and CD40 Transcripts via Histone Modifications in Canine Ileum Epithelial Cells. Veterinary Sciences. 2025; 12(2):87. https://doi.org/10.3390/vetsci12020087
Chicago/Turabian StyleHong, Jian, Saber Y. Adam, Shiqi Wang, Hao Huang, In Ho Kim, Abdelkareem A. Ahmed, Hao-Yu Liu, and Demin Cai. 2025. "Melatonin Modulates ZAP70 and CD40 Transcripts via Histone Modifications in Canine Ileum Epithelial Cells" Veterinary Sciences 12, no. 2: 87. https://doi.org/10.3390/vetsci12020087
APA StyleHong, J., Adam, S. Y., Wang, S., Huang, H., Kim, I. H., Ahmed, A. A., Liu, H.-Y., & Cai, D. (2025). Melatonin Modulates ZAP70 and CD40 Transcripts via Histone Modifications in Canine Ileum Epithelial Cells. Veterinary Sciences, 12(2), 87. https://doi.org/10.3390/vetsci12020087

