Development of a DAS–ELISA for Gyrovirus Homsa1 Prevalence Survey in Chickens and Wild Birds in China
Abstract
Simple Summary
Abstract
1. Introduction
2. Materials and Methods
2.1. Virus Strain
2.2. Sample Collection
2.3. Ethics Statement
2.4. Expression and Purification of the VP1 Protein
2.5. Production of Monoclonal Antibodies against the VP1 Protein of GyH1
2.6. Development of DAS–ELISA
2.7. Determination of DAS–ELISA Cut–Off Value
2.8. Sensitivity, Specificity and Repeatability of the DAS–ELISA
2.9. Comparison of DAS–ELISA and qPCR
2.10. Statistical Analysis
3. Results
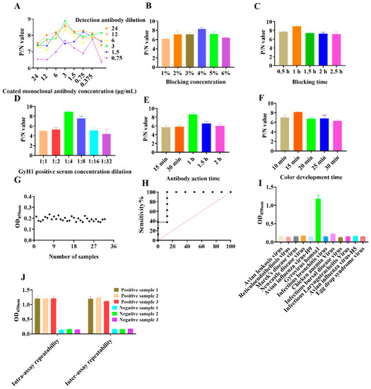
3.1. Development of DAS–ELISA
3.2. Monitoring the Prevalence of GyH1 in Chickens and Wild Birds
4. Discussion
5. Conclusions
Author Contributions
Funding
Institutional Review Board Statement
Informed Consent Statement
Data Availability Statement
Acknowledgments
Conflicts of Interest
References
- Biagini, P.; Bédarida, S.; Touinssi, M.; Galicher, V.; de Micco, P. Human gyrovirus in healthy blood donors, France. Emerg. Infect. Dis. 2013, 19, 1014. [Google Scholar] [CrossRef]
- Rosario, K.; Breitbart, M.; Harrach, B.; Segalés, J.; Delwart, E.; Biagini, P.; Varsani, A. Revisiting the taxonomy of the family Circoviridae: Establishment of the genus Cyclovirus and removal of the genus Gyrovirus. Arch. Virol. 2017, 162, 1447–1463. [Google Scholar] [CrossRef]
- Maggi, F.; Macera, L.; Focosi, D.; Vatteroni, M.L.; Boggi, U.; Antonelli, G.; Eloit, M.; Pistello, M. Human gyrovirus DNA in human blood, Italy. Emerg. Infect. Dis. 2012, 18, 956. [Google Scholar] [CrossRef]
- Kraberger, S.; Opriessnig, T.; Celer, V.; Maggi, F.; Okamoto, H.; Blomström, A.-L.; Cadar, D.; Harrach, B.; Biagini, P.; Varsani, A. Taxonomic updates for the genus Gyrovirus (family Anelloviridae): Recognition of several new members and establishment of species demarcation criteria. Arch. Virol. 2021, 166, 2937–2942. [Google Scholar] [CrossRef] [PubMed]
- Sarairah, H.; Bdour, S.; Gharaibeh, W. The Molecular Epidemiology and Phylogeny of Torque Teno Virus (TTV) in Jordan. Viruses 2020, 12, 165. [Google Scholar] [CrossRef]
- Yan, T.; Li, G.; Zhou, D.; Hu, L.; Hao, X.; Li, R.; Wang, G.; Cheng, Z. Long read sequencing revealed proventricular virome of broiler chicken with transmission viral proventriculitis. BMC Vet. Res. 2022, 18, 253. [Google Scholar] [CrossRef]
- Spackman, E.; Cloud, S.S.; Rosenberger, J.K. Comparison of a Putative Second Serotype of Chicken Infectious Anemia Virus with a Prototypical Isolate II. Antigenic and Physicochemical Characteristics. Avian Dis. 2002, 46, 956–963. [Google Scholar] [CrossRef] [PubMed]
- Phan, T.G.; Li, L.; O’Ryan, M.G.; Cortes, H.; Mamani, N.; Bonkoungou, I.J.O.; Wang, C.; Leutenegger, C.M.; Delwart, E. A third gyrovirus species in human faeces. J. Gen. Virol. 2012, 93, 1356–1361. [Google Scholar] [CrossRef]
- Fehér, E.; Pazár, P.; Lengyel, G.; Phan, T.G.; Bányai, K. Sequence and phylogenetic analysis identifies a putative novel gyrovirus 3 genotype in ferret feces. Virus Genes 2015, 50, 137–141. [Google Scholar] [CrossRef] [PubMed]
- Phan, T.G.; Vo, N.P.; Sdiri-Loulizi, K.; Aouni, M.; Pothier, P.; Ambert-Balay, K.; Deng, X.; Delwart, E. Divergent gyroviruses in the feces of Tunisian children. Virology 2013, 446, 346–348. [Google Scholar] [CrossRef]
- Phan, T.G.; da Costa, A.C.; Zhang, W.; Pothier, P.; Ambert-Balay, K.; Deng, X.; Delwart, E. A new gyrovirus in human feces. Virus Genes 2015, 51, 132–135. [Google Scholar] [CrossRef]
- Li, G.; Yuan, S.Y.; He, M.L.; Zhao, M.D.; Hao, X.J.; Song, M.X.; Zhang, L.J.; Qiao, C.M.; Huang, L.B.; Zhang, L.; et al. Emergence of gyrovirus 3 in commercial broiler chickens with transmissible viral proventriculitis. Transbound. Emerg. Dis. 2018, 65, 1170–1174. [Google Scholar] [CrossRef]
- Duarte, M.A.; Silva, J.M.F.; Brito, C.R.; Teixeira, D.S.; Melo, F.L.; Ribeiro, B.M.; Nagata, T.; Campos, F.S. Faecal Virome Analysis of Wild Animals from Brazil. Viruses 2019, 11, 803. [Google Scholar] [CrossRef]
- Yuan, S.; Yan, T.; Huang, L.; Hao, X.; Zhao, M.; Zhang, S.; Zhou, D.; Cheng, Z. Cross-species pathogenicity of gyrovirus 3 in experimentally infected chickens and mice. Vet. Microbiol. 2021, 261, 109191. [Google Scholar] [CrossRef] [PubMed]
- Li, G.; Zhou, D.; Zhao, M.; Liu, Q.; Hao, X.; Yan, T.; Yuan, S.; Zhang, S.; Cheng, Z. Kinetic analysis of pathogenicity and tissue tropism of gyrovirus 3 in experimentally infected chickens. Vet. Res. 2021, 52, 120. [Google Scholar] [CrossRef] [PubMed]
- Olsen, B.; Munster, V.J.; Wallensten, A.; Waldenström, J.; Osterhaus, A.D.M.E.; Fouchier, R.A.M. Global Patterns of Influenza A Virus in Wild Birds. Science 2006, 312, 384–388. [Google Scholar] [CrossRef]
- Shulman, L.M.; Davidson, I. Viruses with Circular Single-Stranded DNA Genomes Are Everywhere! Annu. Rev. Virol. 2017, 4, 159–180. [Google Scholar] [CrossRef] [PubMed]
- Yan, T.; Zhao, M.; Sun, Y.; Zhang, S.; Zhang, X.; Liu, Q.; Li, Y.; Cheng, Z. Molecular evolution analysis of three species gyroviruses in China from 2018 to 2019. Virus Res. 2023, 326, 199058. [Google Scholar] [CrossRef]
- Yang, M.; Yang, Q.; Bi, X.; Shi, H.; Yang, J.; Cheng, X.; Yan, T.; Zhang, H.; Cheng, Z. The Synergy of Chicken Anemia Virus and Gyrovirus Homsa 1 in Chickens. Viruses 2023, 15, 515. [Google Scholar] [CrossRef]
- Zhang, S.; Yuan, S.; Yan, T.; Li, G.; Hao, X.; Zhou, D.; Li, R.; Li, Y.; Cheng, Z. Serological investigation of Gyrovirus homsa1 infections in chickens in China. BMC Vet. Res. 2022, 18, 231. [Google Scholar] [CrossRef]
- Stedman, K.M. Deep Recombination: RNA and ssDNA Virus Genes in DNA Virus and Host Genomes. Annu. Rev. Virol. 2015, 2, 203–217. [Google Scholar] [CrossRef]
- Matsuu, A.; Kobayashi, T.; Patchimasiri, T.; Shiina, T.; Suzuki, S.; Chaichoune, K.; Ratanakorn, P.; Hiromoto, Y.; Abe, H.; Parchariyanon, S.; et al. Pathogenicity of Genetically Similar, H5N1 Highly Pathogenic Avian Influenza Virus Strains in Chicken and the Differences in Sensitivity among Different Chicken Breeds. PLoS ONE 2016, 11, e0153649. [Google Scholar] [CrossRef]
- Li, J.; Yang, C.; Ran, J.; Jiang, X.; Du, H.; Li, Z.; Liu, Y.; Zhang, L. Genotype frequency contributions of Mx1 gene in eight chicken breeds under different selection pressures. 3 Biotech 2018, 8, 483. [Google Scholar] [CrossRef]
- Shaheen, H.A.; Hussein, H.A.; Elsafty, M.M.; Shalaby, M.A. Genetic resistance of eight native Egyptian chicken breeds having chicken B-cell marker 6 gene post-challenge with field strain of Marek’s disease-induced tumor virus. Vet. World 2018, 11, 1510–1515. [Google Scholar] [CrossRef]
- Rahman, M.A.-O.; Talukder, A.; Chowdhury, M.M.H.; Talukder, R.; Akter, R. Coronaviruses in wild birds—A potential and suitable vector for global distribution. Vet. Med. Sci. 2021, 7, 264–272. [Google Scholar] [CrossRef]
- Paim, F.C.; Bowman, A.A.-O.; Miller, L.; Feehan, B.J.; Marthaler, D.A.-O.; Saif, L.J.; Vlasova, A.A.-O. Epidemiology of Deltacoronaviruses (δ-CoV) and Gammacoronaviruses (γ-CoV) in Wild Birds in the United States. Viruses 2019, 11, 897. [Google Scholar] [CrossRef]
- Wille, M.; Holmes, E.C. Wild birds as reservoirs for diverse and abundant gamma- and deltacoronaviruses. FEMS Microbiol. Rev. 2020, 44, 631–644. [Google Scholar] [CrossRef] [PubMed]
- Ruiz-Aravena, M.; McKee, C.; Gamble, A.; Lunn, T.; Morris, A.; Snedden, C.E.; Yinda, C.K.; Port, J.R.; Buchholz, D.W.; Yeo, Y.Y.; et al. Ecology, evolution and spillover of coronaviruses from bats. Nat. Rev. Microbiol. 2022, 20, 299–314. [Google Scholar] [CrossRef] [PubMed]
- Haake, C.; Cook, S.; Pusterla, N.; Murphy, B. Coronavirus Infections in Companion Animals: Virology, Epidemiology, Clinical and Pathologic Features. Viruses 2020, 12, 1023. [Google Scholar] [CrossRef] [PubMed]
- Temmam, S.; Vongphayloth, K.; Baquero, E.; Munier, S.; Bonomi, M.; Regnault, B.; Douangboubpha, B.; Karami, Y.; Chrétien, D.; Sanamxay, D.; et al. Bat coronaviruses related to SARS-CoV-2 and infectious for human cells. Nature 2022, 604, 330–336. [Google Scholar] [CrossRef] [PubMed]
- Pérez-Losada, M.; Arenas, M.; Galán, J.C.; Palero, F.; González-Candelas, F. Recombination in viruses: Mechanisms, methods of study, and evolutionary consequences. Infect. Genet. Evol. 2015, 30, 296–307. [Google Scholar] [CrossRef] [PubMed]
- Shan, T.; Yang, S.; Wang, H.; Wang, H.; Zhang, J.; Gong, G.; Xiao, Y.; Yang, J.; Wang, X.; Lu, J.; et al. Virome in the cloaca of wild and breeding birds revealed a diversity of significant viruses. Microbiome 2022, 10, 60. [Google Scholar] [CrossRef]
- Lee, D.-H.; Park, J.-K.; Yuk, S.-S.; Erdene-Ochir, T.-O.; Kwon, J.-H.; Lee, J.-B.; Park, S.-Y.; Choi, I.-S.; Song, C.-S. Complete Genome Sequence of a Natural Recombinant H9N2 Influenza Virus from Wild Birds in Republic of Korea. Genome Announc. 2013, 1, e00159-12. [Google Scholar] [CrossRef]
- Tanikawa, T.; Kanehira, K.; Tsunekuni, R.; Uchida, Y.; Takemae, N.; Saito, T. Pathogenicity of H5N8 highly pathogenic avian influenza viruses isolated from a wild bird fecal specimen and a chicken in Japan in 2014. Microbiol. Immunol. 2016, 60, 243–252. [Google Scholar] [CrossRef] [PubMed]
- Zhang, X.; Li, Y.; Jin, S.; Wang, T.; Sun, W.; Zhang, Y.; Li, F.; Zhao, M.; Sun, L.; Hu, X.; et al. H9N2 influenza virus spillover into wild birds from poultry in China bind to human-type receptors and transmit in mammals via respiratory droplets. Transbound. Emerg. Dis. 2022, 69, 669–684. [Google Scholar] [CrossRef]
- Gu, W.; Shi, J.; Cui, P.; Yan, C.; Zhang, Y.; Wang, C.; Zhang, Y.; Xing, X.; Zeng, X.; Liu, L.; et al. Novel H5N6 reassortants bearing the clade 2.3.4.4b HA gene of H5N8 virus have been detected in poultry and caused multiple human infections in China. Emerg. Microbes Infect. 2022, 11, 1174–1185. [Google Scholar] [CrossRef]
- Truchado, D.A.; Diaz-Piqueras, J.M.; Gomez-Lucia, E.; Doménech, A.; Milá, B.; Pérez-Tris, J.; Schmidt-Chanasit, J.; Cadar, D.; Benítez, L. A Novel and Divergent Gyrovirus with Unusual Genomic Features Detected in Wild Passerine Birds from a Remote Rainforest in French Guiana. Viruses 2019, 11, 1148. [Google Scholar] [CrossRef]
- Li, L.; Pesavento, P.A.; Gaynor, A.M.; Duerr, R.S.; Phan, T.G.; Zhang, W.; Deng, X.; Delwart, E. A gyrovirus infecting a sea bird. Arch. Virol. 2015, 160, 2105–2109. [Google Scholar] [CrossRef] [PubMed]


| DAS–ELISA | ||||
|---|---|---|---|---|
| Positive | Negative | Total | ||
| qPCR | Positive | 47 | 6 | 53 |
| Negative | 0 | 1 | 1 | |
| Total | 47 | 7 | 54 | |
| Species | No. of Samples | No. of Positive |
|---|---|---|
| Magpie | 7 | 2 |
| Wild Turkey | 3 | 1 |
| Swan | 2 | 0 |
| Grey Heron | 1 | 1 |
| Black Swan | 2 | 0 |
| Turtle Dove | 1 | 1 |
| Lovebird | 2 | 1 |
| Pheasant | 4 | 0 |
| Common Kestrel | 6 | 2 |
| Little Bittern | 1 | 1 |
| Maroon–bellied Conure | 1 | 1 |
| Bar–headed Goose | 2 | 0 |
| Ruddy Shelduck | 1 | 1 |
| Blue and Gold Macaw | 2 | 0 |
| Mute Swan | 1 | 0 |
| Alexandrine Parakeet | 2 | 0 |
| Short–eared Owl | 1 | 0 |
| Sun Parakeet | 1 | 0 |
| Night Heron | 6 | 3 |
| Swan Goose | 2 | 0 |
| Mallard | 2 | 0 |
| Kim–Jaggy | 5 | 1 |
| Cuckoo | 4 | 0 |
| Linnaeus | 3 | 0 |
| Bean goose | 4 | 0 |
| Total | 66 | 15 |
Disclaimer/Publisher’s Note: The statements, opinions and data contained in all publications are solely those of the individual author(s) and contributor(s) and not of MDPI and/or the editor(s). MDPI and/or the editor(s) disclaim responsibility for any injury to people or property resulting from any ideas, methods, instructions or products referred to in the content. |
© 2023 by the authors. Licensee MDPI, Basel, Switzerland. This article is an open access article distributed under the terms and conditions of the Creative Commons Attribution (CC BY) license (https://creativecommons.org/licenses/by/4.0/).
Share and Cite
Zhang, S.; Yang, J.; Zhou, D.; Yan, T.; Li, G.; Hao, X.; Yang, Q.; Cheng, X.; Shi, H.; Liu, Q.; et al. Development of a DAS–ELISA for Gyrovirus Homsa1 Prevalence Survey in Chickens and Wild Birds in China. Vet. Sci. 2023, 10, 312. https://doi.org/10.3390/vetsci10050312
Zhang S, Yang J, Zhou D, Yan T, Li G, Hao X, Yang Q, Cheng X, Shi H, Liu Q, et al. Development of a DAS–ELISA for Gyrovirus Homsa1 Prevalence Survey in Chickens and Wild Birds in China. Veterinary Sciences. 2023; 10(5):312. https://doi.org/10.3390/vetsci10050312
Chicago/Turabian StyleZhang, Shicheng, Jianhao Yang, Defang Zhou, Tianxing Yan, Gen Li, Xiaojing Hao, Qi Yang, Xiangyu Cheng, Hengyang Shi, Qing Liu, and et al. 2023. "Development of a DAS–ELISA for Gyrovirus Homsa1 Prevalence Survey in Chickens and Wild Birds in China" Veterinary Sciences 10, no. 5: 312. https://doi.org/10.3390/vetsci10050312
APA StyleZhang, S., Yang, J., Zhou, D., Yan, T., Li, G., Hao, X., Yang, Q., Cheng, X., Shi, H., Liu, Q., Li, Y., & Cheng, Z. (2023). Development of a DAS–ELISA for Gyrovirus Homsa1 Prevalence Survey in Chickens and Wild Birds in China. Veterinary Sciences, 10(5), 312. https://doi.org/10.3390/vetsci10050312

