Revealing the Complete Chloroplast Genome of an Andean Horticultural Crop, Sweet Cucumber (Solanum muricatum), and Its Comparison with Other Solanaceae Species
Abstract
1. Introduction
2. Results
2.1. S. muricatum cp Genome Assembly
2.2. Comparative Analysis of Genome Structure
2.3. SSR Analysis in Solanaceae
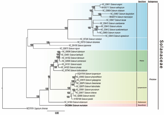
2.4. Phylogenetic Inference of S. muricatum
3. Discussion
4. Materials and Methods
4.1. Plant Material and DNA Isolation
4.2. DNA Sequence and Genome Assembly
4.3. Annotation of S. muricatum Chloroplast
4.4. Comparison of Solanaceae cp Genomes
4.5. Phylogenetic Analyses
5. Conclusions
Supplementary Materials
Author Contributions
Funding
Institutional Review Board Statement
Informed Consent Statement
Data Availability Statement
Acknowledgments
Conflicts of Interest
References
- Anderson, G.J.; Jansen, R.K.; Kim, Y. The origin and relationships of the pepino, Solanum muricatum (Solanaceae): DNA restriction fragment evidence. Econ. Bot. 1996, 50, 369–380. [Google Scholar] [CrossRef]
- Herraiz, F.J.; Blanca, J.; Ziarsolo, P.; Gramazio, P.; Plazas, M.; Anderson, G.J.; Prohens, J.; Vilanova, S. The first de novo transcriptome of pepino (Solanum muricatum): Assembly, comprehensive analysis and comparison with the closely related species S. caripense, potato and tomato. BMC Genom. 2016, 17, 321. [Google Scholar] [CrossRef]
- Anderson, G.J.; Martine, C.T.; Prohens, J.; Nues, F. Solanum Perlongistylum and S. Catilliflorum, New Endemic Peruvian Species of Solanum, Section Basarthrum, Are Close Relatives of the Domesticated Pepino, S. Muricatum. Novon A J. Bot. Nomencl. 2006, 16, 161–167. [Google Scholar] [CrossRef]
- Jones, R.A.C.; Koenig, R.; Lesemann, D.E. Pepino mosaic virus, a new potexvirus from pepino (Solanum muricatum). Ann. Appl. Biol. 1980, 94, 61–68. [Google Scholar] [CrossRef]
- Pickersgill, B. Domestication of plants in the Americas: Insights from Mendelian and molecular genetics. Ann. Bot. 2007, 100, 925–940. [Google Scholar] [CrossRef]
- Gorbe, M.; Bhat, R.; Aznar, E.; Sancenón, F.; Marcos, M.D.; Herraiz, F.J.; Prohens, J.; Venkataraman, A.; Martínez-Máñez, R. Rapid biosynthesis of silver nanoparticles using pepino (Solanum muricatum) leaf extract and their cytotoxicity on HeLa cells. Materials 2016, 9, 325. [Google Scholar] [CrossRef]
- Gülçin, I. Antioxidant activity of food constituents: An overview. Arch. Toxicol. 2012, 86, 345–391. [Google Scholar] [CrossRef]
- Prohens, J.; Ruiz, J.J.; Nuez, F. The pepino (Solanum muricatum, Solanaceae): A “new” crop with a history. Econ. Bot. 1996, 50, 355–368. [Google Scholar] [CrossRef]
- Rodríguez-Burruezo, A.; Prohens, J.; Fita, A.M. Breeding strategies for improving the performance and fruit quality of the pepino (Solanum muricatum): A model for the enhancement of underutilized exotic fruits. Food Res. Int. 2011, 44, 1927–1935. [Google Scholar] [CrossRef]
- Hsu, C.C.; Guo, Y.R.; Wang, Z.H.; Yin, M. chin Protective effects of an aqueous extract from pepino (Solanum muricatum Ait.) in diabetic mice. J. Sci. Food Agric. 2011, 91, 1517–1522. [Google Scholar] [CrossRef]
- Ma, C.T.; Chyau, C.C.; Hsu, C.C.; Kuo, S.M.; Chuang, C.W.; Lin, H.H.; Chen, J.H. Pepino polyphenolic extract improved oxidative, inflammatory and glycative stress in the sciatic nerves of diabetic mice. Food Funct. 2016, 7, 1111–1121. [Google Scholar] [CrossRef] [PubMed]
- Wang, Z.; Hsu, C.; Yin, M. Aqueous Extract from Pepino (Solanum muricatum Ait.) Attenuated Hyperlipidemia and Cardiac Oxidative Stress in Diabetic Mice. ISRN Obes. 2012, 2012, 1–6. [Google Scholar] [CrossRef] [PubMed][Green Version]
- Sudha, G.; Sangeetha Priya, M.; Indhu Shree, R.B.; Vadivukkarasi, S. Antioxidant Activity of Ripe and Unripe Pepino Fruit (Solanum muricatum Aiton). J. Food Sci. 2012, 77, 1131–1135. [Google Scholar] [CrossRef] [PubMed]
- David, G. Frodin History and concepts of the big plant genera. Taxon 1394, 53, 753–776. [Google Scholar]
- Wang, L.; Xing, H.; Yuan, Y.; Wang, X.; Saeed, M.; Tao, J.; Feng, W.; Zhang, G.; Song, X.; Sun, X. Genome-wide analysis of codon usage bias in four sequenced cotton species. PLoS ONE 2018, 13, e0194372. [Google Scholar] [CrossRef]
- Daniell, H.; Lin, C.S.; Yu, M.; Chang, W.J. Chloroplast genomes: Diversity, evolution, and applications in genetic engineering. Genome Biol. 2016, 17, 134. [Google Scholar] [CrossRef]
- Ahmed, I.; Biggs, P.J.; Matthews, P.J.; Collins, L.J.; Hendy, M.D.; Lockhart, P.J. Mutational dynamics of aroid chloroplast genomes. Genome Biol. Evol. 2012, 4, 1316–1323. [Google Scholar] [CrossRef]
- Sloan, D.B.; Triant, D.A.; Forrester, N.J.; Bergner, L.M.; Wu, M.; Taylor, D.R. A recurring syndrome of accelerated plastid genome evolution in the angiosperm tribe Sileneae (Caryophyllaceae). Mol. Phylogenet. Evol. 2014, 72, 82–89. [Google Scholar] [CrossRef]
- Zhao, Z.; Wang, X.; Yu, Y.; Yuan, S.; Jiang, D.; Zhang, Y.; Zhang, T.; Zhong, W.; Yuan, Q.; Huang, L. Complete chloroplast genome sequences of Dioscorea: Characterization, genomic resources, and phylogenetic analyses. PeerJ 2018, 2018, e6032. [Google Scholar] [CrossRef]
- Amiryousefi, A.; Hyvönen, J.; Poczai, P. The chloroplast genome sequence of bittersweet (Solanum dulcamara): Plastid genome structure evolution in Solanaceae. PLoS ONE 2018, 13, e0196069. [Google Scholar] [CrossRef]
- Powell, W.; Morgante, M.; Mcdevitt, R.; Vendramin, G.G.; Rafalski, J.A. Polymorphic Simple Sequence Repeat Regions in Chloroplast Genomes: Applications to the Population Genetics of Pines. Proc. Natl. Acad. Sci. USA 2016, 92, 7759–7763. [Google Scholar] [CrossRef] [PubMed]
- Bock, R.; Khan, M.S. Taming plastids for a green future. Trends Biotechnol. 2004, 22, 311–318. [Google Scholar] [CrossRef] [PubMed]
- Chung, H.J.; Jung, J.D.; Park, H.W.; Kim, J.H.; Cha, H.W.; Min, S.R.; Jeong, W.J.; Liu, J.R. The complete chloroplast genome sequences of Solanum tuberosum and comparative analysis with Solanaceae species identified the presence of a 241-bp deletion in cultivated potato chloroplast DNA sequence. Plant Cell Rep. 2006, 25, 1369–1379. [Google Scholar] [CrossRef] [PubMed]
- Daniell, H.; Lee, S.B.; Grevich, J.; Saski, C.; Quesada-Vargas, T.; Guda, C.; Tomkins, J.; Jansen, R.K. Complete chloroplast genome sequences of Solanum bulbocastanum, Solanum lycopersicum and comparative analyses with other Solanaceae genomes. Theor. Appl. Genet. 2006, 112, 1503–1518. [Google Scholar] [CrossRef] [PubMed]
- Schmitz-Linneweber, C.; Regel, R.; Du, T.G.; Hupfer, H.; Herrmann, R.G.; Maier, R.M. The plastid chromosome of Atropa belladonna and its comparison with that of Nicotiana tabacum: The role of RNA editing in generating divergence in the process of plant speciation. Mol. Biol. Evol. 2002, 19, 1602–1612. [Google Scholar] [CrossRef]
- Mehmood, F.; Abdullah; Ubaid, Z.; Shahzadi, I.; Ahmed, I.; Waheed, M.T.; Poczai, P.; Mirza, B. Plastid genomics of Nicotiana (Solanaceae): Insights into molecular evolution, positive selection and the origin of the maternal genome of Aztec tobacco (Nicotiana rustica). PeerJ 2020, 8, e9552. [Google Scholar] [CrossRef]
- Arbizu, C.I.; Saldaña, C.L.; Ferro-Mauricio, R.D.; Chávez-Galarza, J.C.; Herrera, J.; Contreras-Liza, S.; Guerrero-Abad, J.C.; Maicelo, J.L. Characterization of the complete chloroplast genome of a Peruvian landrace of Capsicum chinense Jacq. (Solanaceae), arnaucho chili pepper. Mitochondrial DNA Part B Resour. 2022, 7, 156–158. [Google Scholar] [CrossRef]
- Li, S.M.; Zheng, X.H.; Duan, H.C.; Dong, Q. The complete chloroplast genome of Solanum betacea (Solanaceae, Solaneae). Mitochondrial DNA Part B Resour. 2021, 6, 1642–1644. [Google Scholar] [CrossRef]
- Li, S.; Wang, Y.-P.; Zhao, Y.-F.; Zhang, J.-Y.; Zhang, J.-Y.; Ma, H.-R.; Yue, Y.; Du, C.-Y.; Zhao, C.-B.; Han, Y.-Z. Characterization of the complete chloroplast genome of the Solanum tuberosum L. cv. Favorita (Solanaceae). Mitochondrial DNA Part B 2021, 6, 909–911. [Google Scholar] [CrossRef]
- Raman, G.; Park, S.J. The complete chloroplast genome sequence of the Speirantha gardenii: Comparative and adaptive evolutionary analysis. Agronomy 2020, 10, 1405. [Google Scholar] [CrossRef]
- Kuroda, H.M.P. The plastid clpP1 protease gene is essential for plant development. Nat. Publ. 2003, 425, 30–33. [Google Scholar] [CrossRef] [PubMed]
- Clarke, A.K.; Schelin, J.; Porankiewicz, J. Inactivation of the clpP1 gene for the proteolytic subunit of the ATP-dependent Clp protease in the cyanobacterium Synechococcus limits growth and light acclimation. Plant Mol. Biol. 1998, 37, 791–801. [Google Scholar] [CrossRef]
- Cahoon, A.B.; Cunningham, K.A.; Stern, D.B. The plastid clpP gene may not be essential for plant cell viability. Plant Cell Physiol. 2003, 44, 93–95. [Google Scholar] [CrossRef] [PubMed][Green Version]
- Naver, H.; Boudreau, E.; Rochaix, J.D. Functional studies of Ycf3: Its role in assembly of photosystem I and interactions with some of its subunits. Plant Cell 2001, 13, 2731–2745. [Google Scholar] [CrossRef] [PubMed]
- Yukawa, M.; Tsudzuki, T.; Sugiura, M. The chloroplast genome of Nicotiana sylvestris and Nicotiana tomentosiformis: Complete sequencing confirms that the Nicotiana sylvestris progenitor is the maternal genome donor of Nicotiana tabacum. Mol. Genet. Genom. 2006, 275, 367–373. [Google Scholar] [CrossRef]
- Sugiyama, Y.; Watase, Y.; Nagase, M.; Makita, N.; Yagura, S.; Hirai, A.; Sugiura, M. The complete nucleotide sequence and multipartite organization of the tobacco mitochondrial genome: Comparative analysis of mitochondrial genomes in higher plants. Mol. Genet. Genom. 2005, 272, 603–615. [Google Scholar] [CrossRef]
- Yang, J.B.; Yang, S.X.; Li, H.T.; Yang, J.; Li, D.Z. Comparative Chloroplast Genomes of Camellia Species. PLoS ONE 2013, 8, e73053. [Google Scholar] [CrossRef]
- Raman, G.; Park, V.; Kwak, M.; Lee, B.; Park, S.J. Characterization of the complete chloroplast genome of Arabis stellari and comparisons with related species. PLoS ONE 2017, 12, e0183197. [Google Scholar] [CrossRef]
- Qian, J.; Song, J.; Gao, H.; Zhu, Y.; Xu, J.; Pang, X.; Yao, H.; Sun, C.; Li, X.; Li, C.; et al. The Complete Chloroplast Genome Sequence of the Medicinal Plant Salvia miltiorrhiza. PLoS ONE 2013, 8, e5760. [Google Scholar] [CrossRef]
- Gibson, G.; Muse, S.V. A Primer of Genome Science; Sinauer Associates: Sunderland, MA, USA, 2009. [Google Scholar]
- Li, W.; Graur, D. Fundamentals of Molecular Evolution; Sinauer Associates: Sunderland, MA, USA, 1991; 284p. [Google Scholar]
- Glémin, S.; Clément, Y.; David, J.; Ressayre, A. GC content evolution in coding regions of angiosperm genomes: A unifying hypothesis. Trends Genet. 2014, 30, 263–270. [Google Scholar] [CrossRef]
- Duret, L.; Arndt, P.F. The impact of recombination on nucleotide substitutions in the human genome. PLoS Genet. 2008, 4, e1000071. [Google Scholar] [CrossRef] [PubMed]
- Zhang, Y.; Iaffaldano, B.J.; Zhuang, X.; Cardina, J.; Cornish, K. Chloroplast genome resources and molecular markers differentiate rubber dandelion species from weedy relatives. BMC Plant Biol. 2017, 17, 34. [Google Scholar] [CrossRef] [PubMed]
- Le Flèche, P.; Hauck, Y.; Onteniente, L.; Prieur, A.; Denoeud, F.; Ramisse, V.; Sylvestre, P.; Benson, G.; Ramisse, F.; Vergnaud, G. A tandem repeats database for bacterial genomes: Application to the genotyping of Yersinia pestis and Bacillus anthracis. BMC Microbiol. 2001, 1, 2. [Google Scholar] [CrossRef] [PubMed]
- Rokas, A.; Holland, P.W.H. Rare genomic changes as a tool for phylogenetics. Trends Ecol. Evol. 2000, 15, 454–459. [Google Scholar] [CrossRef]
- Kuang, D.Y.; Wu, H.; Wang, Y.L.; Gao, L.M.; Zhang, S.Z.; Lu, L. Complete chloroplast genome sequence of Magnolia kwangsiensis (Magnoliaceae): Implication for DNA barcoding and population genetics. Genome 2011, 54, 663–673. [Google Scholar] [CrossRef]
- Asaf, S.; Khan, A.L.; Khan, M.A.; Waqas, M.; Kang, S.M.; Yun, B.W.; Lee, I.J. Chloroplast genomes of Arabidopsis halleri ssp. gemmifera and Arabidopsis lyrata ssp. petraea: Structures and comparative analysis. Sci. Rep. 2017, 7, 7556. [Google Scholar] [CrossRef]
- Zhang, Y.; Zhang, J.W.; Yang, Y.; Li, X.N. Structural and comparative analysis of the complete chloroplast genome of a mangrove plant: Scyphiphora hydrophyllacea Gaertn. f. and Related Rubiaceae Species. Forests 2019, 10, 1000. [Google Scholar] [CrossRef]
- Shahzadi, I.; Abdullah; Mehmood, F.; Ali, Z.; Ahmed, I.; Mirza, B. Chloroplast genome sequences of Artemisia maritima and Artemisia absinthium: Comparative analyses, mutational hotspots in genus Artemisia and phylogeny in family Asteraceae. Genomics 2020, 112, 1454–1463. [Google Scholar] [CrossRef]
- Mehmood, F.; Abdullah; Shahzadi, I.; Ahmed, I.; Waheed, M.T.; Mirza, B. Characterization of Withania somnifera chloroplast genome and its comparison with other selected species of Solanaceae. Genomics 2020, 112, 1522–1530. [Google Scholar] [CrossRef]
- Grantham, R.; Gautier, C.; Gouy, M. Codon frequencies in 119 individual genes confirm consistent choices of degenerate bases according to genotype. Nucleic Acids. Res. 1980, 8, 1883–1912. [Google Scholar] [CrossRef]
- Plotkin, J.B.; Kudla, G. Synonymous but not the same: The causes and consequences of codon bias. Nat. Rev. Genet. 2011, 12, 32–42. [Google Scholar] [CrossRef] [PubMed]
- Liu, Y. A code within the genetic code: Codon usage regulates co-translational protein folding. Cell Commun. Signal. 2020, 18, 145. [Google Scholar] [CrossRef] [PubMed]
- Nie, X.; Zhao, X.; Wang, S.; Zhang, T.; Li, C.; Liu, H.; Tong, W.; Guo, Y. Complete chloroplast genome sequence of broomcorn millet (Panicum miliaceum L.) and comparative analysis with other panicoideae species. Agronomy 2018, 8, 159. [Google Scholar] [CrossRef]
- Zhang, R.; Zhang, L.; Wang, W.; Zhang, Z.; Du, H.; Qu, Z.; Li, X.Q.; Xiang, H. Differences in codon usage bias between photosynthesis-related genes and genetic system-related genes of chloroplast genomes in cultivated and wild Solanum species. Int. J. Mol. Sci. 2018, 19, 3142. [Google Scholar] [CrossRef] [PubMed]
- Yu, X.; Zuo, L.; Lu, D.; Lu, B.; Yang, M.; Wang, J. Comparative analysis of chloroplast genomes of five Robinia species: Genome comparative and evolution analysis. Gene 2019, 689, 141–151. [Google Scholar] [CrossRef]
- Dong, F.; Lin, Z.; Lin, J.; Ming, R.; Zhang, W. Chloroplast genome of rambutan and comparative analyses in sapindaceae. Plants 2021, 10, 283. [Google Scholar] [CrossRef]
- Weese, T.L.; Bohs, L. A three-gene phylogeny of the genus Solanum (Solanaceae). Syst. Bot. 2007, 32, 445–463. [Google Scholar] [CrossRef]
- Särkinen, T.; Bohs, L.; Olmstead, R.G.; Knapp, S. A phylogenetic framework for evolutionary study of the nightshades (Solanaceae): A dated 1000-tip tree. BMC Evol. Biol. 2013, 13, 214. [Google Scholar] [CrossRef]
- Prohens, J.; Anderson, G.J.; Blanca, J.M.; Cañizares, J.; Zuriaga, E.; Nuez, F. The implications of AFLP data for the systematics of the wild species of Solanum section Basarthrum. Syst. Bot. 2006, 31, 208–216. [Google Scholar] [CrossRef]
- Blanca, J.M.; Prohens, J.; Anderson, G.J.; Zuriaga, E.; Nuez, F.; Prohens, J.; Anderson, J. AFLP and DNA sequence variation in an Andean domesticate, pepino (Solanum muricatum, Solanaceae): Implications for evolution and domestication. Am. J. Bot. 2007, 94, 1219–1229. [Google Scholar] [CrossRef]
- Huang, Y.; Yang, Z.; Huang, S.; An, W.; Li, J.; Zheng, X. Comprehensive analysis of rhodomyrtus tomentosa chloroplast genome. Plants 2019, 8, 89. [Google Scholar] [CrossRef] [PubMed]
- Doyle, J.J.; Doyle, J.L. A rapid DNA isolation procedure for small quantities of fresh leaf tissue. Phytochem. Bull. 1987, 19, 11–15. [Google Scholar]
- Martin, M. Cutadapt removes adapter sequences from high-throughput sequencing reads. EMBnet. J. 2013, 17, 10–12. [Google Scholar] [CrossRef]
- Jin, J.J.; Yu, W.B.; Yang, J.B.; Song, Y.; DePamphilis, C.W.; Yi, T.S.; Li, D.Z. GetOrganelle: A fast and versatile toolkit for accurate de novo assembly of organelle genomes. Genome Biol. 2020, 21, 241. [Google Scholar] [CrossRef]
- Saldaña, C.L.; Rodriguez-Grados, P.; Chávez-Galarza, J.C.; Feijoo, S.; Guerrero-Abad, J.C.; Vásquez, H.V.; Maicelo, J.L.; Jhoncon, J.H.; Arbizu, C.I. Unlocking the Complete Chloroplast Genome of a Native Tree Species from the Amazon Basin, Capirona (Calycophyllum spruceanum, Rubiaceae), and Its Comparative Analysis with Other Ixoroideae Species. Genes 2022, 13, 113. [Google Scholar] [CrossRef]
- Bankevich, A.; Nurk, S.; Antipov, D.; Gurevich, A.A.; Dvorkin, M.; Kulikov, A.S.; Lesin, V.M.; Nikolenko, S.I.; Pham, S.; Prjibelski, A.D.; et al. SPAdes: A new genome assembly algorithm and its applications to single-cell sequencing. J. Comput. Biol. 2012, 19, 455–477. [Google Scholar] [CrossRef]
- Langmead, B.; Salzberg, S.L. Fast gapped-read alignment with Bowtie 2. Nat. Methods 2012, 9, 357–359. [Google Scholar] [CrossRef]
- Camacho, C.; Coulouris, G.; Avagyan, V.; Ma, N.; Papadopoulos, J.; Bealer, K.; Madden, T.L. BLAST+: Architecture and applications. BMC Bioinform. 2009, 10, 421. [Google Scholar] [CrossRef]
- Tillich, M.; Lehwark, P.; Pellizzer, T.; Ulbricht-Jones, E.S.; Fischer, A.; Bock, R.; Greiner, S. GeSeq-Versatile and accurate annotation of organelle genomes. Nucleic Acids Res. 2017, 45, W6–W11. [Google Scholar] [CrossRef]
- Kumar, S.; Stecher, G.; Li, M.; Knyaz, C.; Tamura, K. MEGA X: Molecular evolutionary genetics analysis across computing platforms. Mol. Biol. Evol. 2018, 35, 1547–1549. [Google Scholar] [CrossRef]
- Greiner, S.; Lehwark, P.; Bock, R. OrganellarGenomeDRAW (OGDRAW) version 1.3.1: Expanded toolkit for the graphical visualization of organellar genomes. Nucleic Acids Res. 2019, 47, W59–W64. [Google Scholar] [CrossRef] [PubMed]
- Frazer, K.A.; Pachter, L.; Poliakov, A.; Rubin, E.M.; Dubchak, I. VISTA: Computational tools for comparative genomics. Nucleic Acids Res. 2004, 32, 273–279. [Google Scholar] [CrossRef] [PubMed]
- Katoh, K.; Standley, D.M. MAFFT multiple sequence alignment software version 7: Improvements in performance and usability. Mol. Biol. Evol. 2013, 30, 772–780. [Google Scholar] [CrossRef] [PubMed]
- Maddison, D.R.; Maddison, W.P. MacClade 4.08a: Analysis of Phylogeny and Character Evolution; Sinauer: Sunderland, MA, USA, 2005. [Google Scholar] [CrossRef]
- Wickham, H. ggplot2-Elegant Graphics for Data Analysis; Springer International Publishing: Cham, Switzerland, 2016. [Google Scholar]
- Team, R.C. R: A Language and Environment for Statistical Computing; R Foundation for Statistical Computing: Vienna, Austria, 2020; p. 326864. [Google Scholar]
- Kassambara, A. ggpubr: “ggplot2” Based Publication Ready Plots. 2020. Available online: https://CRAN.R-project.org/package=ggpubr (accessed on 15 April 2022).
- Beier, S.; Thiel, T.; Münch, T.; Scholz, U.; Mascher, M. MISA-web: A web server for microsatellite prediction. Bioinformatics 2017, 33, 2583–2585. [Google Scholar] [CrossRef]
- Guy, L.; Kultima, J.R.; Andersson, S.G.E.; Quackenbush, J. GenoPlotR: Comparative gene and genome visualization in R. Bioinformatics 2011, 27, 2334–2335. [Google Scholar] [CrossRef]
- Stamatakis, A. RAxML version 8: A tool for phylogenetic analysis and post-analysis of large phylogenies. Bioinformatics 2014, 30, 1312–1313. [Google Scholar] [CrossRef]




| Genome Characteristics | Solanum muricatum | S. bulbocastanum | S. dulcamara | S. etuberosum | S. lycopersicum | S. peruvianum | S. phureja | S. tuberosum |
|---|---|---|---|---|---|---|---|---|
| Genome size (bp) | 155,681 | 155,371 | 155,580 | 155,302 | 155,461 | 155,561 | 155,492 | 155,296 |
| SSC length (bp) | 18,360 | 18,380 | 18,448 | 18,357 | 18,362 | 18,376 | 18,375 | 18,372 |
| LSC length (bp) | 86,182 | 85,814 | 85,901 | 85,758 | 85,874 | 85,906 | 85,930 | 85,737 |
| IRA length (bp) | 25,568 | 25,587 | 25,614 | 25,592 | 25,611 | 25,638 | 25,592 | 25,592 |
| IRB length (bp) | 25,568 | 25,587 | 25,614 | 25,592 | 25,611 | 25,638 | 25,592 | 25,592 |
| No. of different protein-coding genes | 88 | 88 | 88 | 88 | 88 | 88 | 88 | 88 |
| No. of different rRNA genes | 4 | 4 | 4 | 4 | 4 | 4 | 4 | 4 |
| No. of tRNA genes | 37 | 37 | 37 | 37 | 37 | 37 | 37 | 37 |
| No. of different genes | 117 | 117 | 117 | 117 | 117 | 117 | 117 | 117 |
| %GC content in LSC | 35.90 | 36.01 | 36.01 | 36.07 | 35.99 | 35.98 | 35.07 | 36.01 |
| %GC content in SSC | 32.02 | 32.13 | 32.07 | 32.25 | 32.02 | 32.02 | 32.10 | 32.09 |
| %GC content in IR | 43.03 | 43.06 | 43.06 | 43.09 | 43.09 | 43.03 | 43.09 | 43.10 |
Publisher’s Note: MDPI stays neutral with regard to jurisdictional claims in published maps and institutional affiliations. |
© 2022 by the authors. Licensee MDPI, Basel, Switzerland. This article is an open access article distributed under the terms and conditions of the Creative Commons Attribution (CC BY) license (https://creativecommons.org/licenses/by/4.0/).
Share and Cite
Saldaña, C.L.; Chávez-Galarza, J.C.; De la Cruz, G.; Jhoncon, J.H.; Guerrero-Abad, J.C.; Vásquez, H.V.; Maicelo, J.L.; Arbizu, C.I. Revealing the Complete Chloroplast Genome of an Andean Horticultural Crop, Sweet Cucumber (Solanum muricatum), and Its Comparison with Other Solanaceae Species. Data 2022, 7, 123. https://doi.org/10.3390/data7090123
Saldaña CL, Chávez-Galarza JC, De la Cruz G, Jhoncon JH, Guerrero-Abad JC, Vásquez HV, Maicelo JL, Arbizu CI. Revealing the Complete Chloroplast Genome of an Andean Horticultural Crop, Sweet Cucumber (Solanum muricatum), and Its Comparison with Other Solanaceae Species. Data. 2022; 7(9):123. https://doi.org/10.3390/data7090123
Chicago/Turabian StyleSaldaña, Carla L., Julio C. Chávez-Galarza, Germán De la Cruz, Jorge H. Jhoncon, Juan C. Guerrero-Abad, Héctor V. Vásquez, Jorge L. Maicelo, and Carlos I. Arbizu. 2022. "Revealing the Complete Chloroplast Genome of an Andean Horticultural Crop, Sweet Cucumber (Solanum muricatum), and Its Comparison with Other Solanaceae Species" Data 7, no. 9: 123. https://doi.org/10.3390/data7090123
APA StyleSaldaña, C. L., Chávez-Galarza, J. C., De la Cruz, G., Jhoncon, J. H., Guerrero-Abad, J. C., Vásquez, H. V., Maicelo, J. L., & Arbizu, C. I. (2022). Revealing the Complete Chloroplast Genome of an Andean Horticultural Crop, Sweet Cucumber (Solanum muricatum), and Its Comparison with Other Solanaceae Species. Data, 7(9), 123. https://doi.org/10.3390/data7090123

