Total Water Intake and Beverage Variety in Older Adults: A Cross-Sectional Study on Social Capital and Quality of Life in Greece
Abstract
1. Introduction
2. Materials and Methods
2.1. Ethical Permission
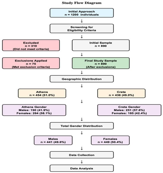
2.2. Study Participants
2.3. Socio-Demographic Parameters
2.4. Water and Beverage Intake
2.5. Social Capital Analysis
2.6. Statistical Analysis
3. Results
3.1. Water and Beverage Intake and Variety
3.2. Social Capital
3.3. Health-Related Quality of Life
3.4. Correlations Between Study Variables
4. Discussion
5. Conclusions
Author Contributions
Funding
Institutional Review Board Statement
Informed Consent Statement
Data Availability Statement
Conflicts of Interest
Abbreviations
| TWI | Total Water Intake |
| WBQ | Water Balance Questionnaire |
| SF36 | Short Form Health Survey |
| SCQ | Social Capital Questionnaire |
| SCQ-G | Social Capital Questionnaire-Greek |
| BMI | Body Mass Index |
| IQR | Interquartile Range |
| EFSA | European Food Safety Authority |
References
- Beck, A.M.; Seemer, J.; Knudsen, A.W.; Munk, T. Narrative Review of Low-Intake Dehydration in Older Adults. Nutrients 2021, 13, 3142. [Google Scholar] [CrossRef]
- Li, S.; Xiao, X.; Zhang, X. Hydration Status in Older Adults: Current Knowledge and Future Challenges. Nutrients 2023, 15, 2609. [Google Scholar] [CrossRef] [PubMed]
- Mantantzis, K.; Drewelies, J.; Duezel, S.; Steinhagen-Thiessen, E.; Demuth, I.; Wagner, G.G.; Lindenberger, U.; Gerstorf, D. Dehydration predicts longitudinal decline in cognitive functioning and well-being among older adults. Psychol. Aging 2020, 35, 517–528. [Google Scholar] [CrossRef]
- Parkinson, E.; Hooper, L.; Fynn, J.; Wilsher, S.H.; Oladosu, T.; Poland, F.; Roberts, S.; Hout, E.V.; Bunn, D. Low-intake dehydration prevalence in non-hospitalised older adults: Systematic review and meta-analysis. Clin. Nutr. 2023, 42, 1510–1520. [Google Scholar] [CrossRef] [PubMed]
- Masot, O.; Miranda, J.; Santamaría, A.L.; Paraiso Pueyo, E.; Pascual, A.; Botigué, T. Fluid Intake Recommendation Considering the Physiological Adaptations of Adults Over 65 Years: A Critical Review. Nutrients 2020, 12, 3383. [Google Scholar] [CrossRef] [PubMed]
- Johnson, E.C. Hippocrates Was Right: Now What? Water as a Part of Healthy Aging. Ann. Nutr. Metab. 2022, 77, 21–22. [Google Scholar] [CrossRef]
- Guppy, M.; Thomas, E.T.; Glasziou, P.; Clark, J.; Jones, M.; O’Hara, D.V.; Doust, J. Rate of decline in kidney function with age: A systematic review. BMJ Open 2024, 14, e089783. [Google Scholar] [CrossRef]
- Muzaale, A.; Khan, A.; Glassock, R.J.; Tantisattamoa, E.; Ahdoot, R.S.; Al Ammary, F. Kidney function assessment in the geriatric population. Curr. Opin. Nephrol. Hypertens. 2024, 33, 267–271. [Google Scholar] [CrossRef]
- Sfera, A.; Cummings, M.; Osorio, C. Dehydration and Cognition in Geriatrics: A Hydromolecular Hypothesis. Front. Mol. Biosci. 2016, 3, 18. [Google Scholar] [CrossRef][Green Version]
- Lauriola, M.; Mangiacotti, A.; D’Onofrio, G.; Cascavilla, L.; Paris, F.; Paroni, G.; Seripa, D.; Greco, A.; Sancarlo, D. Neurocognitive Disorders and Dehydration in Older Patients: Clinical Experience Supports the Hydromolecular Hypothesis of Dementia. Nutrients 2018, 10, 562. [Google Scholar] [CrossRef]
- Queirós, C.; Machado, F.B.; Barros, D.; Sampaio, J.; Sampaio, A.; Barros, R.; Moreira, P.; Ribeiro, Ó.; Carvalho, J.; Padrão, P. Urinary Hydration Biomarkers and Water Sources in Older Adults with Neurocognitive Disorder. Nutrients 2023, 15, 548. [Google Scholar] [CrossRef]
- van Poelgeest, E.; Prokopidis, K.; Erdogan, T.; Kwak, M.J.; Piotrowicz, K.; Paoletti, L.; Eidam, A.; Koçak, F.Ö.K.; Ilhan, B.; Beccacece, A.; et al. Effectiveness and safety of chronic diuretic use in older adults: An umbrella review of recently published systematic reviews and meta-analyses of randomized-controlled trials. Eur. Geriatr. Med. 2025, 16, 1353–1387. [Google Scholar] [CrossRef]
- Bunn, D.; Jimoh, F.; Wilsher, S.H.; Hooper, L. Increasing Fluid Intake and Reducing Dehydration Risk in Older People Living in Long-Term Care: A Systematic Review. J. Am. Med. Dir. Assoc. 2015, 16, 101–113. [Google Scholar] [CrossRef]
- Edmonds, C.J.; Foglia, E.; Booth, P.; Fu, C.H.Y.; Gardner, M. Dehydration in older people: A systematic review of the effects of dehydration on health outcomes, healthcare costs and cognitive performance. Arch. Gerontol. Geriatr. 2021, 95, 104380. [Google Scholar] [CrossRef] [PubMed]
- Pross, N. Effects of Dehydration on Brain Functioning: A Life-Span Perspective. Ann. Nutr. Metab. 2017, 70, 30–36. [Google Scholar] [CrossRef]
- Hamrick, I.; Norton, D.; Birstler, J.; Chen, G.; Cruz, L.; Hanrahan, L. Association Between Dehydration and Falls. Mayo Clin. Proc. Innov. Qual. Outcomes 2020, 4, 259–265. [Google Scholar] [CrossRef]
- Stookey, J.D.; Kavouras, S.A.; Suh, H.; Lang, F. Underhydration Is Associated with Obesity, Chronic Diseases, and Death Within 3 to 6 Years in the U.S. Population Aged 51–70 Years. Nutrients 2020, 12, 905. [Google Scholar] [CrossRef] [PubMed]
- Nerbass, F.B.; Pecoits-Filho, R.; Calice-Silva, V. The Environmental Role of Hydration in Kidney Health and Disease. Contrib. Nephrol. 2021, 199, 252–265. [Google Scholar] [CrossRef]
- Atciyurt, K.; Heybeli, C.; Smith, L.; Veronese, N.; Soysal, P. The prevalence, risk factors and clinical implications of dehydration in older patients: A cross-sectional study. Acta Clin. Belg. 2024, 79, 12–18. [Google Scholar] [CrossRef] [PubMed]
- Hooper, L.; Bunn, D.; Jimoh, F.O.; Fairweather-Tait, S.J. Water-loss dehydration and aging. Mech. Ageing Dev. 2014, 136–137, 50–58. [Google Scholar] [CrossRef]
- Bruno, C.; Collier, A.; Holyday, M.; Lambert, K. Interventions to Improve Hydration in Older Adults: A Systematic Review and Meta-Analysis. Nutrients 2021, 13, 3640. [Google Scholar] [CrossRef]
- Mellett, A.; Leddy, S.; Mullee, A. The barriers and facilitators contributing to water intake in adults. Proc. Nutr. Soc. 2022, 81, E102. [Google Scholar] [CrossRef]
- Rosin, M.; Mackay, S.; Gerritsen, S.; Te Morenga, L.; Terry, G.; Ni Mhurchu, C. Barriers and facilitators to implementation of healthy food and drink policies in public sector workplaces: A systematic literature review. Nutr. Rev. 2024, 82, 503–535. [Google Scholar] [CrossRef]
- Emmering, S.A.; Astroth, K.S.; Woith, W.M.; Dyck, M.J.; Kim, M. Social capital, health, health behavior, and utilization of healthcare services among older adults: A conceptual framework. Nurs. Forum 2018, 53, 416–424. [Google Scholar] [CrossRef]
- Zhang, J.; Lu, N. What Matters Most for Community Social Capital among Older Adults Living in Urban China: The Role of Health and Family Social Capital. Int. J. Environ. Res. Public Health 2019, 16, 558. [Google Scholar] [CrossRef]
- Perez, F.P.; Perez, C.A.; Chumbiauca, M.N. Insights into the Social Determinants of Health in Older Adults. J. Biomed. Sci. Eng. 2022, 15, 261–268. [Google Scholar] [CrossRef]
- Cangelosi, G.; Morales Palomares, S.; Sguanci, M.; Biondini, F.; Sacchini, F.; Mancin, S.; Petrelli, F. The Role of Nutrition in the Nursing Management of Pressure Ulcers in Adult Community Settings: A Systematic Review Protocol. Diseases 2024, 12, 253. [Google Scholar] [CrossRef] [PubMed]
- Werner, K.; Kak, M.; Herbst, C.H.; Lin, T.K. The role of community health worker-based care in post-conflict settings: A systematic review. Health Policy Plan. 2023, 38, 261–274. [Google Scholar] [CrossRef]
- Ratshidi, L.; Grobbelaar, S.; Botha, A. Conceptualising the Factors Influencing Community Health Workers’ Preparedness for ICT Implementation: A Systematised Scoping Review. Sustainability 2022, 14, 8930. [Google Scholar] [CrossRef]
- Malisova, O.; Bountziouka, V.; Panagiotakos, D.B.; Zampelas, A.; Kapsokefalou, M. The water balance questionnaire: Design, reliability and validity of a questionnaire to evaluate water balance in the general population. Int. J. Food Sci. Nutr. 2012, 63, 138–144. [Google Scholar] [CrossRef]
- Malisova, O.; Poulia, K.-A.; Kolyzoi, K.; Lysandropoulos, A.; Sfendouraki, K.; Kapsokefalou, M. Evaluation of water balance in a population of older adults. A case control study. Clin. Nutr. ESPEN 2018, 24, 95–99. [Google Scholar] [CrossRef]
- Athanasatou, A.; Malisova, O.; Kandyliari, A.; Kapsokefalou, M. Water Intake in a Sample of Greek Adults Evaluated with the Water Balance Questionnaire (WBQ) and a Seven-Day Diary. Nutrients 2016, 8, 559. [Google Scholar] [CrossRef] [PubMed]
- Malisova, O.; Bountziouka, V.; Panagiotakos, D.Β.; Zampelas, A.; Kapsokefalou, M. Evaluation of seasonality on total water intake, water loss and water balance in the general population in Greece. J. Hum. Nutr. Diet. 2013, 26 (Suppl. S1), 90–96. [Google Scholar] [CrossRef]
- Onyx, J.; Bullen, P. Measuring Social Capital in Five Communities. J. Appl. Behav. Sci. 2000, 36, 23–42. [Google Scholar] [CrossRef]
- Kritsotakis, G.; Koutis, A.D.; Alegakis, A.K.; Philalithis, A.E. Development of the social capital questionnaire in Greece. Res. Nurs. Health 2008, 31, 217–225. [Google Scholar] [CrossRef]
- MChorney, C.A.; Ware, J.; Raczek, A. The MOS 36-Item Short-Form Health Survey (SF-36). Med. Care 1993, 31, 247–263. [Google Scholar] [CrossRef] [PubMed]
- EFSA Panel on Dietetic Products Nutrition and Allergies (NDA). Scientific Opinion on Dietary Reference Values for water. EFSA J. 2010, 8, 1459. [Google Scholar] [CrossRef]
- Volkert, D.; Beck, A.M.; Cederholm, T.; Cruz-Jentoft, A.; Goisser, S.; Hooper, L.; Kiesswetter, E.; Maggio, M.; Raynaud-Simon, A.; Sieber, C.C.; et al. ESPEN Guideline ESPEN guideline on clinical nutrition and hydration in geriatrics. Clin. Nutr. 2019, 38, 10–47. [Google Scholar] [CrossRef]
- Ocké, M.C.; Buurma-Rethans, E.; de Boer, E.; Etemad-Ghameshlou, Z.; Drijvers, J.; Van Rossum, C. Dutch National Food Consumption Survey Older Adults 2010–2012. Available online: https://www.rivm.nl/publicaties/diet-of-community-dwelling-older-adults-dutch-national-food-consumption-survey-older (accessed on 26 August 2025).
- Hendriksen, M.A.; van Raaij, J.M.; Geleijnse, J.M.; den Hooven, C.W.; Ocké, M.C.; van der A, D.L. Monitoring salt and iodine intakes in Dutch adults between 2006 and 2010 using 24 h urinary sodium and iodine excretions. Public Health Nutr. 2014, 17, 1431–1438. [Google Scholar] [CrossRef]
- Engelheart, S.; Akner, G. Dietary intake of energy, nutrients and water in elderly people living at home or in nursing home. J. Nutr. Health Aging 2015, 19, 265–272. [Google Scholar] [CrossRef]
- Aparicio-Ugarriza, R.; Luzardo-Socorro, R.; Palacios, G.; Bibiloni, M.D.M.; Julibert, A.; Tur, J.A.; González-Gross, M. Impact of physical activity and sedentarism on hydration status and liquid intake in Spanish older adults. The PHYSMED study. Nutr. Hosp. 2016, 33, 309. [Google Scholar] [CrossRef]
- Nissensohn, M.; Sánchez-Villegas, A.; Ortega, R.; Aranceta-Bartrina, J.; Gil, Á.; González-Gross, M.; Varela-Moreiras, G.; Serra-Majem, L. Beverage Consumption Habits and Association with Total Water and Energy Intakes in the Spanish Population: Findings of the ANIBES Study. Nutrients 2016, 8, 232. [Google Scholar] [CrossRef]
- Lešnik, A.; Piko, N.; Železnik, D.; Bevc, S. Dehydration of Older Patients in Institutional Care and the Home Environment. Res. Gerontol. Nurs. 2017, 10, 260–266. [Google Scholar] [CrossRef]
- Klimešová, I.; Wittmannová, J.; Kováčová, L. Hydration status in Czech elderly adults: Gender and physical activity differences. Acta Gymnica 2018, 48, 167–174. [Google Scholar] [CrossRef]
- Jimoh, O.; Brown, T.; Bunn, D.; Hooper, L. Beverage Intake and Drinking Patterns—Clues to Support Older People Living in Long-Term Care to Drink Well: DRIE and FISE Studies. Nutrients 2019, 11, 447. [Google Scholar] [CrossRef]
- O’Connor, L.; Walton, J.; Flynn, A. Water intakes and dietary sources of a nationally representative sample of Irish adults. J. Hum. Nutr. Diet. 2014, 27, 550–556. [Google Scholar] [CrossRef]
- Hooper, L.; Bunn, D.K.; Downing, A.; Jimoh, F.O.; Groves, J.; Free, C.; Cowap, V.; Potter, J.F.; Hunter, P.R.; Shepstone, L. Which Frail Older People Are Dehydrated? The UK DRIE Study. J. Gerontol. A Biol. Sci. Med. Sci. 2016, 71, 1341–1347. [Google Scholar] [CrossRef] [PubMed]
- Białecka-Dębek, A.; Pietruszka, B. The association between hydration status and cognitive function among free-living elderly volunteers. Aging Clin. Exp. Res. 2019, 31, 695–703. [Google Scholar] [CrossRef] [PubMed]
- Picetti, D.; Foster, S.; Pangle, A.K.; Schrader, A.; George, M.; Wei, J.Y.; Azhar, G. Hydration health literacy in the elderly. Nutr. Healthy Aging 2017, 4, 227–237. [Google Scholar] [CrossRef] [PubMed]
- Gibson, S.; Gunn, P.; Maughan, R.J. Hydration, water intake and beverage consumption habits among adults. Nutr. Bull. 2012, 37, 182–192. [Google Scholar] [CrossRef]
- Tsindos, P.; Itsiopoulos, C.; Kouris-Blazos, A. Investigation into water consumption and its influence on depression, memory problems, and constipation in older persons. J. Aging Res. Clin. Pract. 2015, 4, 137–143. [Google Scholar] [CrossRef]
- Malisova, O.; Athanasatou, A.; Pepa, A.; Husemann, M.; Domnik, K.; Braun, H.; Mora-Rodriguez, R.; Ortega, J.; Fernandez-Elias, V.; Kapsokefalou, M. Water Intake and Hydration Indices in Healthy European Adults: The European Hydration Research Study (EHRS). Nutrients 2016, 8, 204. [Google Scholar] [CrossRef]
- Rodríguez Alonso, P.; Del Pozo de la Calle, S.; Valero Gaspar, T.; Ruiz Moreno, E.; Ávila Torres, J.; Varela-Moreiras, G. Beverages consumption and energy contribution from the ANIBES study. Nutr. Hosp. 2015, 32 (Suppl. S2), 10335. [Google Scholar] [CrossRef]
- Muñoz, C.X.; Wininger, M. Models of hydration and nutrition require environmental data. Public Health Nutr. 2020, 23, 971–973. [Google Scholar] [CrossRef]
- Drewnowski, A.; Rehm, C.D.; Constant, F. Water and beverage consumption among adults in the United States: Cross-sectional study using data from NHANES 2005–2010. BMC Public Health 2013, 13, 1068. [Google Scholar] [CrossRef]
- Gibson, S.; Shirreffs, S.M. Beverage consumption habits “24/7” among British adults: Association with total water intake and energy intake. Nutr. J. 2013, 12, 9. [Google Scholar] [CrossRef] [PubMed]
- Szabo de Edelenyi, F.; Druesne-Pecollo, N.; Arnault, N.; González, R.; Buscail, C.; Galan, P. Characteristics of Beverage Consumption Habits among a Large Sample of French Adults: Associations with Total Water and Energy Intakes. Nutrients 2016, 8, 627. [Google Scholar] [CrossRef] [PubMed]
- Özen, A.E.; Bibiloni, M.d.M.; Pons, A.; Tur, J.A. Fluid intake from beverages across age groups: A systematic review. J. Hum. Nutr. Diet. 2015, 28, 417–442. [Google Scholar] [CrossRef]
- Hart, K.; Marsden, R.; Paxman, J. Generation of thirst: A critical review of dehydration among older adults living in residential care. Nurs. Resid. Care 2020, 22, 1–12. [Google Scholar] [CrossRef]
- Arezzo, M.F.; Giudici, C. Social Capital and Self Perceived Health Among European Older Adults. Soc. Indic. Res. 2017, 130, 665–685. [Google Scholar] [CrossRef]
- Duppen, D.; Lambotte, D.; Dury, S.; Smetcoren, A.-S.; Pan, H.; De Donder, L.; D-SCOPE Consortium; Smetcoren, A.-S.; Dury, S.; De Donder, L.; et al. Social Participation in the Daily Lives of Frail Older Adults: Types of Participation and Influencing Factors. J. Gerontol. Ser. B 2020, 75, 2062–2071. [Google Scholar] [CrossRef]
- Tobiasz-Adamczyk, B.; Galas, A.; Zawisza, K.; Chatterji, S.; Haro, J.M.; Ayuso-Mateos, J.L.; Koskinen, S.; Leonardi, M. Gender-related differences in the multi-pathway effect of social determinants on quality of life in older age—The COURAGE in Europe project. Qual. Life Res. 2017, 26, 1865–1878. [Google Scholar] [CrossRef]
- Lu, N.; Jiang, N.; Lou, V.W.Q.; Zeng, Y.; Liu, M. Does Gender Moderate the Relationship Between Social Capital and Life Satisfaction? Evidence from Urban China. Res. Aging 2018, 40, 740–761. [Google Scholar] [CrossRef]
- Karhina, K.; Eriksson, M.; Ghazinour, M.; Ng, N. What determines gender inequalities in social capital in Ukraine? SSM—Popul. Health 2019, 8, 100383. [Google Scholar] [CrossRef]
- Hung, S.S.; Fung, K.; Ho, S.S.; Feng, J. Chapter 6. Gender and social capital: The case of a deprived urban community in Hong Kong. In Asia and China in the Global Era; Bailey, A.J., Mak, R.K.S., Eds.; De Gruyter Mouton: Berlin, Germany, 2021; pp. 103–134. ISBN 978-1-5015-0559-1. [Google Scholar]
- Burn, K.; Dennerstein, L.; Browning, C.; Szoeke, C. Patterns of social engagement in the transition to later life. Maturitas 2016, 88, 90–95. [Google Scholar] [CrossRef]
- Gayen, K.; McQuaid, R.; Raeside, R. Social Networks, Age Cohorts and Employment. Int. J. Sociol. Soc. Policy 2010, 30, 219–238. [Google Scholar] [CrossRef]
- Cohn-Schwartz, E.; Naegele, L. Employment over the life course and post-retirement social networks: A gendered perspective. Int. Psychogeriatr. 2024, 36, 655–665. [Google Scholar] [CrossRef] [PubMed]
- Moren-Cross, J.L.; Lin, N. Social networks and health. In Handbook of Aging and the Social Sciences; Elsevier Inc.: Amsterdam, The Netherlands, 2006; pp. 111–126. ISBN 9780120883882. [Google Scholar]
- Berkman, L.F.; Glass, T. Social Interaction, social networks, social support, and health. In Social Epidemiology; Berkman, L.F., Kawachi, I., Eds.; Oxford University Press: New York, NY, USA, 2000; pp. 137–173. [Google Scholar]
- Prachuntasen, K.; Laohasiriwong, W.; Luenam, A. Social capital associated with quality of life among late adults and elderly population in the Northeast of Thailand. F1000Research 2018, 7, 496. [Google Scholar] [CrossRef]
- Hu, S.; Jin, C.; Li, S. Association between social capital and frailty and the mediating effect of health-promoting lifestyles in Chinese older adults: A cross-sectional study. BMC Geriatr. 2022, 22, 175. [Google Scholar] [CrossRef]
- Han, K.-M.; Han, C.; Shin, C.; Jee, H.-J.; An, H.; Yoon, H.-K.; Ko, Y.-H.; Kim, S.-H. Social capital, socioeconomic status, and depression in community-living elderly. J. Psychiatr. Res. 2018, 98, 133–140. [Google Scholar] [CrossRef]
- Ware, J.E.; Sherbourne, C.D. The MOS 36-item short-form health survey (SF-36). I. Conceptual framework and item selection. Med. Care 1992, 30, 473–483. [Google Scholar] [CrossRef]
- Nishi, S.K.; Babio, N.; Paz-Graniel, I.; Serra-Majem, L.; Vioque, J.; Fitó, M.; Corella, D.; Pintó, X.; Bueno-Cavanillas, A.; Tur, J.A.; et al. Water intake, hydration status and 2-year changes in cognitive performance: A prospective cohort study. BMC Med. 2023, 21, 82. [Google Scholar] [CrossRef]
- Pence, J.; Davis, A.; Allen-Gregory, E.; Bloomer, R.J. Hydration Strategies in Older Adults. Nutrients 2025, 17, 2256. [Google Scholar] [CrossRef]
- Cohen-Cline, H.; Beresford, S.A.; Barrington, W.; Matsueda, R.; Wakefield, J.; Duncan, G.E. Associations between social capital and depression: A study of adult twins. Health Place 2018, 50, 162–167. [Google Scholar] [CrossRef]
- Haghighatdoost, F.; Feizi, A.; Esmaillzadeh, A.; Rashidi-Pourfard, N.; Keshteli, A.H.; Roohafza, H.; Adibi, P. Drinking plain water is associated with decreased risk of depression and anxiety in adults: Results from a large cross-sectional study. World J. Psychiatry 2018, 8, 88–96. [Google Scholar] [CrossRef]
- Liska, D.; Mah, E.; Brisbois, T.; Barrios, P.L.; Baker, L.B.; Spriet, L.L. Narrative Review of Hydration and Selected Health Outcomes in the General Population. Nutrients 2019, 11, 70. [Google Scholar] [CrossRef]
- Benton, D.; Jenkins, K.T.; Watkins, H.T.; Young, H.A. Minor degree of hypohydration adversely influences cognition: A mediator analysis1. Am. J. Clin. Nutr. 2016, 104, 603–612. [Google Scholar] [CrossRef]
- Merhej, R. Dehydration and cognition: An understated relation. Int. J. Health Gov. 2018, 24, 19–30. [Google Scholar] [CrossRef]
- Allen, M.D.; Springer, D.A.; Burg, M.B.; Boehm, M.; Dmitrieva, N.I. Suboptimal hydration remodels metabolism, promotes degenerative diseases, and shortens life. JCI Insight 2019, 4, e130949. [Google Scholar] [CrossRef]

| Participant Characteristics | Value |
|---|---|
| Inhabitants of Athens/Crete (n) | 454/436 |
| Gender (men/women n) | 441/449 |
| Age (years) | 75.6 ± 6.6 |
| Marital status (married/widower/divorced/never married) (%) | 65.7/30.1/2.5/1.7 |
| Educational tier (primary/secondary/tertiary/professional school) (%) | 65.4/26.1/5.5/2.9 |
| Profession (pensioner/farmer/private employee/housewife/other) (%) | 92.7/0.9/0.1/0.1/6.1/0.1 |
| Annual income (<10 k€/10–20 k€/20–40 k€/>40 k€) (%) | 59.0/34.5/5.8/0.7 |
| Home ownership (%) | 85.4 |
| BMI (male/female) | 27.6 ± 3.6/28.7 ± 4.5 |
| Water Intake and Beverage Variety | Men (n = 441) | Women (n = 449) | Athens | Crete | Total | |||
|---|---|---|---|---|---|---|---|---|
| Men (n = 190) | Women (n = 264) | Men (n = 251) | Women (n = 185) | Athens (n = 454) | Crete (n = 436) | |||
| TWI (mL) | 2543 (2057–3058) | 2322 (1838–2813) *** | 2661 ± 800 | 2389 (1974–2851) * | 2551 ± 697 | 2298 ± 828 *** | 2466 (2006–2981) | 2444 ± 765 |
| Water from beverages and drinking water (mL) ‡ | 2025 (1597–2593) | 1865 (1408–2365) *** | 1943 (1528–2471) | 1889 (1482–2362) | 2145 ± 705 | 1850 ± 799 *** | 1911 (1514–2403) | 1958 (1481–2521) |
| Water from beverages (mL) † | 595 (411–805) | 514 (361–745) *** | 669 (476–882) | 554 (411–810) ** | 559 (402–724) | 466 (297–658) *** | 622 (430–830) | 514 (361–695) ### |
| Drinking water (tap + bottled) (mL) | 1440 (960–1920) | 1200 (840–1680) *** | 1200 (960–1680) | 1200 (960–1680) | 1440 (960–2160) | 1200 (720–1680) *** | 1200 (960–1680) | 1400 (960–1920) ### |
| Water from foods (mL) | 435 (360–574) | 470 (375–567) | 560 (438–718) | 491 (403–599) *** | 383 (338–453) | 424 (339–533) *** | 516 (421–665) | 395 (338–491) ### |
| Beverage variety (n) | 4 (4–5) | 4 (3–5) *** | 5 (4–5) | 4 (3–5) *** | 4 (4–5) | 4 (3–4) *** | 4 (3–5) | 4 (3–5) |
| 4.4 ± 1.0 | 3.9 ± 1.1 | 4.5 ± 1.1 | 4.0 ± 1.1 | 4.3 ± 0.9 | 3.8 ± 1.0 | 4.2 ± 1.1 | 4.1 ± 1.0 | |
| Social Capital Questionnaire (SCQ) Scores and Components | Men (n = 441) | Women (n = 449) | Athens | Crete | Total | ||||||||||||
|---|---|---|---|---|---|---|---|---|---|---|---|---|---|---|---|---|---|
| Men (n = 190) | Women (n = 264) | Men (n = 251) | Women (n = 185) | Athens (n = 454) | Crete (n = 436) | ||||||||||||
| % | n | % | n | % | n | % | n | % | n | % | n | % | n | % | n | ||
| Total SCQ score (%, n) | Low | 7.9 | 35 | 13.6 | 61 | 6.3 | 12 | 15.9 | 42 | 9.2 | 23 | 10.3 | 19 | 11.9 | 54 | 9.6 | 42 |
| Average | 81.0 | 357 | 76.4 | 343 | 80.0 | 152 | 73.9 | 195 | 81.7 | 205 | 80.0 | 148 | 76.4 | 347 | 81.0 | 353 | |
| High | 11.1 | 49 | 10.0 | 45 | 13.7 | 26 | 10.2 | 27 | 9.2 | 23 | 9.7 | 18 | 11.7 | 53 | 9.4 | 41 | |
| SCQ Value of life score (%, n) | Low | 80.7 | 356 | 71.3 | 320 | 76.8 | 146 | 65.9 | 174 | 83.7 | 210 | 78.9 | 146 | 70.5 | 320 | 81.7 | 356 |
| Average | 8.8 | 39 | 14.3 | 64 | 11.1 | 21 | 16.7 | 44 | 7.2 | 18 | 10.8 | 20 | 14.3 | 65 | 8.7 | 38 | |
| High | 7.9 | 35 | 13.6 | 61 | 6.3 | 12 | 15.9 | 42 | 92 | 23 | 10.3 | 19 | 11.9 | 54 | 9.6 | 42 | |
| Total score (31–124) † SCQ scores components | 74 (68–80) | 73 (67–79) | 74 (69–80) | 72.0 ± 9.5 * | 74 (68–80) | 75 (69–79.5) | 73 (67–79) | 75 (68–79.8) | |||||||||
| Local community (12–48) † | 21 (18–23) | 21 (19–24) | 21 (19–25) | 21 (19–24) | 20 (18–22) | 21 (19–23) ** | 21 (29–24) | 20 (18–23) ### | |||||||||
| Safety (2–8) † | 6 (4–7) | 4 (3–6) *** | 5 (4–6) | 4 (3–5) *** | 6 (5–7) | 6 (4–7) *** | 4 (3–6) | 6 (5–7) ### | |||||||||
| Family and friends bonds (2–8) † | 4 (4–5) | 4 (3–5) *** | 5 (4–5) | 4 (3–5) ** | 4 (3–5) | 4 (3–5) *** | 4 (3–5) | 4 (3–5) | |||||||||
| Tolerance diversity (2–8) † | 4 (3–5) | 4 (3–5) | 4 (3–6) | 4 (3–5) | 4 (3–4) | 4 (3–5) | 4 (3–5) | 4 (3–4) # | |||||||||
| Value of life (11–44) † | 32 (30–35) | 33 (30–36) | 32 (30–35) | 33 (30–36) | 32 (30–35) | 33 (30–36) | 33 (30–36) | 33 (30–35) | |||||||||
| SF-36 Components | Men (n = 441) | Women (n = 449) | Athens | Crete | Total | |||
|---|---|---|---|---|---|---|---|---|
| Men (n = 190) | Women (n = 264) | Men (n = 251) | Women (n = 185) | Athens (n = 454) | Crete (n = 436) | |||
| Physical Functioning | 70 (50–90) | 60 (40–80) ***,a | 70 (45–85) | 65 (45–80) d | 75 (50–95) | 50 (35–75) *** | 65 (45–80) e | 65 (40–85) |
| Role-Physical | 69 (44–94) | 69 (44–94) | 75 (50–100) | 81 (50–100) | 63 (38–88) | 63 (44–82) | 75 (50–100) | 63 (39–81) ### |
| Bodily Pain | 72 (51–100) | 61 (41–74) *** | 74 (51–100) | 61 (41–84) *** | 64 (51–84) | 61 (41–72) *** | 62 (41–100) | 62 (42–74) |
| General Health | 57 (42–72) | 57 (40–72) | 62 (47–75) | 65 (48–77) | 52 (40–67) | 4 ± 22 ** | 62 (47–76) | 50 (35–67) ### |
| Vitality | 63 (50–75) | 63 (44–75) * | 69 (50–88) | 69 (50–81) * | 63 (50–75) | 56 (44–69) ** | 69 (50–81) | 56 (50–69) ### |
| Social Functioning | 88 (63–100) | 75 (50–100) *** | 88 (63–100) c | 88 (-50–100) | 88 (75–100) | 75 (50–100) *** | 88 (50–100) f | 75 (63–100) |
| Role-Emotional | 75 (42–100) | 75 (42–100) | 92 (65–100) | 83 (50–100) * | 58 (33–100) | 58 (25–92) | 92 (58–100) | 58 (33–92) ### |
| Mental Health | 75 (60–85) | 65 (45–80) *** | 70 (59–85) | 65 (45–80) *** | 75 (65–85) | 65 (50–80) *** | 70 (50–80) | 70 (55–85) # |
| Physical Health Summary | 47 (40–53 b) | 45 (38–52) **,a | 48 (42–53) c | 46 ± 9 d | 47 (39–53) | 42 ± 9 *** | 48 (40–53) g | 45 (37–52) ### |
| Mental Health Summary | 50 (43–56 b) | 48 (38–56) **,a | 54 (45–57) c | 50 (39–57) **,d | 48 (42–54) | 45 ± 11 ** | 52 (42–57) g | 47 (40–54) ### |
| TWI | Water Intake from Beverages ‡ | Beverage Variety (Total Sample) | Beverage Variety (Athenians) | Beverage Variety (Cretans) | ||||||
|---|---|---|---|---|---|---|---|---|---|---|
| β | 95% CI | β | 95% CI | β | 95% CI | β | 95% CI | β | 95% CI | |
| SCQ total score | 9.1 ** | 3.2 to 15.0 | 7.4 * | 1.6 to 13.1 | 0.01 * | 0.0 to 0.02 | 0.02 *** | 0.01 to 0.03 | −0.002 | −0.014 to 0.01 |
| Physical Health Summary | −1.9 | −7.9 to 3.9 | −1.0 | −6.7 to 4.6 | −0.002 | −0.01 to 0.006 | −0.02 ** | −0.03 to -0.004 | 0.006 | −0.005 to 0.017 |
| Mental Health Summary | 6.8 ** | 1.9 to 11.7 | 6.6 ** | 1.8 to 11.3 | −0.001 | −0.01 to 0.01 | −0.01 | −0.02 to 0.001 | 0.004 | −0.006 to 0.014 |
| Beverage variety | 183.5 *** | 136.1 to 230.9 | 149.6 *** | 104 to 195.2 | - | - | - | |||
| Age | 0.4 | −8.1 to 9.0 | −1.4 | −9.6 to 6.8 | 0.02 *** | 0.01 to 0.03 | 0.02 | 0.00 to 0.04 | 0.019 * | 0.002 to 0.035 |
| Gender | 110 | −4.7 to 224.6 | 127.4 * | 17.1 to 237.6 | 0.4 *** | 0.3 to 0.6 | 0.4 *** | 0.2 to 0.7 | 0.455 *** | 0.245 to 0.665 |
| BMI | 2.9 | −9.3 to 15.2 | 1.5 | −10.2 to 13.3 | −0.006 | −0.02 to 0.01 | −0.01 | −0.04 to 0.012 | 0.001 | −0.021 to 0.023 |
| Car ownership | −109.3 | −226.3 to 7.6 | −71.7 | −184.2 to 40.7 | 0.11 | −0.06 to 0.3 | −0.02 | −0.26 to 0.22 | 0.213 | −0.011 to 0.437 |
| Income | 12.3 | −69.6 to 94.1 | −56.5 | −135.1 to 22.2 | 0.1 | −0.06 to 0.17 | −0.006 | −0.17 to 0.16 | 0.052 | −0.118 to 0.222 |
Disclaimer/Publisher’s Note: The statements, opinions and data contained in all publications are solely those of the individual author(s) and contributor(s) and not of MDPI and/or the editor(s). MDPI and/or the editor(s) disclaim responsibility for any injury to people or property resulting from any ideas, methods, instructions or products referred to in the content. |
© 2025 by the authors. Licensee MDPI, Basel, Switzerland. This article is an open access article distributed under the terms and conditions of the Creative Commons Attribution (CC BY) license (https://creativecommons.org/licenses/by/4.0/).
Share and Cite
Pepa, A.; Malisova, O.; Apostolaki, I.; Magriplis, E.; Galanaki, C.; Chamos, A.; Grammatikopoulou, M.G.; Kapsokefalou, M. Total Water Intake and Beverage Variety in Older Adults: A Cross-Sectional Study on Social Capital and Quality of Life in Greece. Beverages 2025, 11, 132. https://doi.org/10.3390/beverages11050132
Pepa A, Malisova O, Apostolaki I, Magriplis E, Galanaki C, Chamos A, Grammatikopoulou MG, Kapsokefalou M. Total Water Intake and Beverage Variety in Older Adults: A Cross-Sectional Study on Social Capital and Quality of Life in Greece. Beverages. 2025; 11(5):132. https://doi.org/10.3390/beverages11050132
Chicago/Turabian StylePepa, Aleks, Olga Malisova, Ioanna Apostolaki, Emmanuella Magriplis, Chrysavgi Galanaki, Alexandros Chamos, Maria G. Grammatikopoulou, and Maria Kapsokefalou. 2025. "Total Water Intake and Beverage Variety in Older Adults: A Cross-Sectional Study on Social Capital and Quality of Life in Greece" Beverages 11, no. 5: 132. https://doi.org/10.3390/beverages11050132
APA StylePepa, A., Malisova, O., Apostolaki, I., Magriplis, E., Galanaki, C., Chamos, A., Grammatikopoulou, M. G., & Kapsokefalou, M. (2025). Total Water Intake and Beverage Variety in Older Adults: A Cross-Sectional Study on Social Capital and Quality of Life in Greece. Beverages, 11(5), 132. https://doi.org/10.3390/beverages11050132

