AdaptRehab VR: Development of an Immersive Virtual Reality System for Upper Limb Stroke Rehabilitation Designed for Low- and Middle-Income Countries Using a Participatory Co-Creation Approach
Abstract
1. Introduction
2. Materials and Methods
3. Results
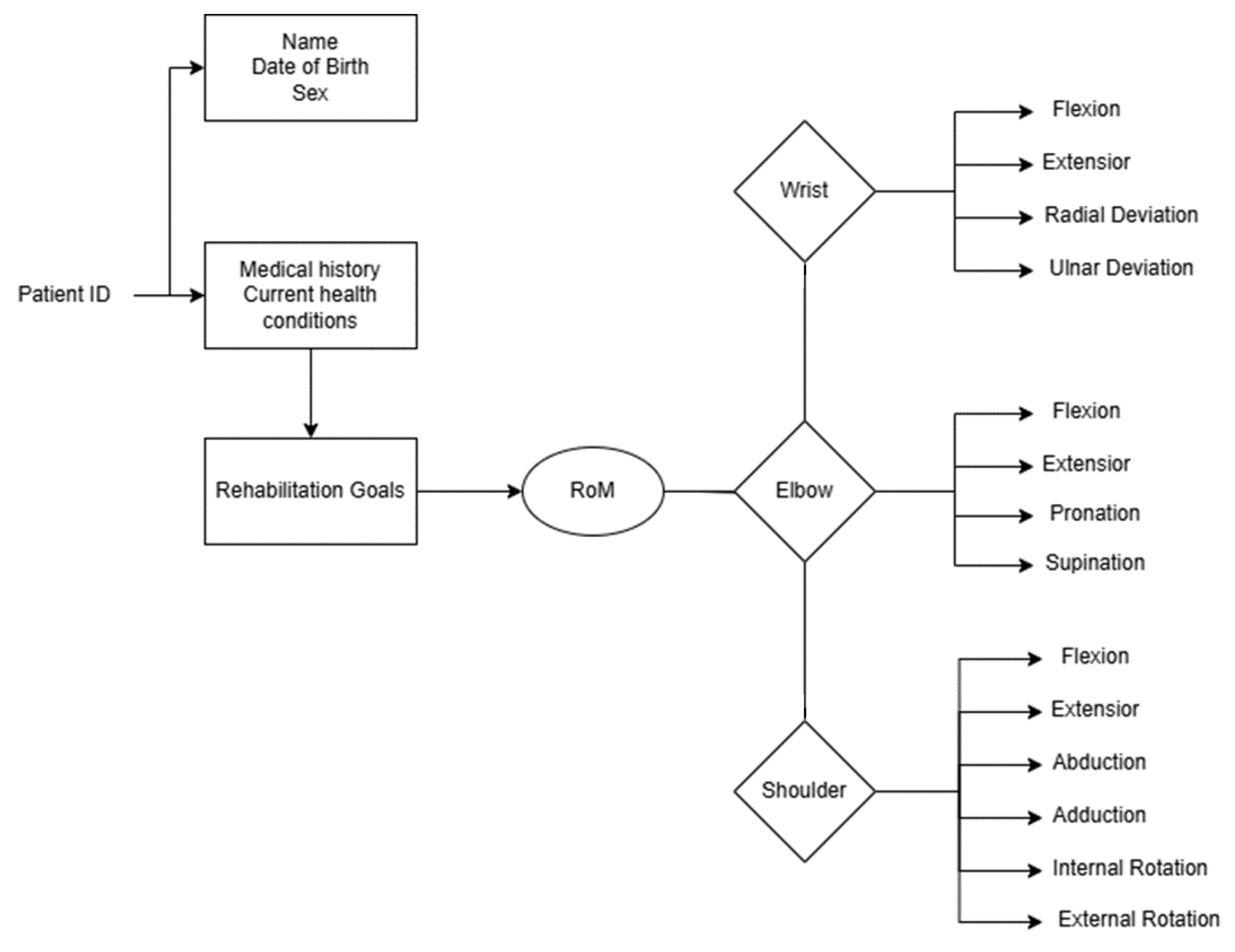
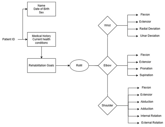
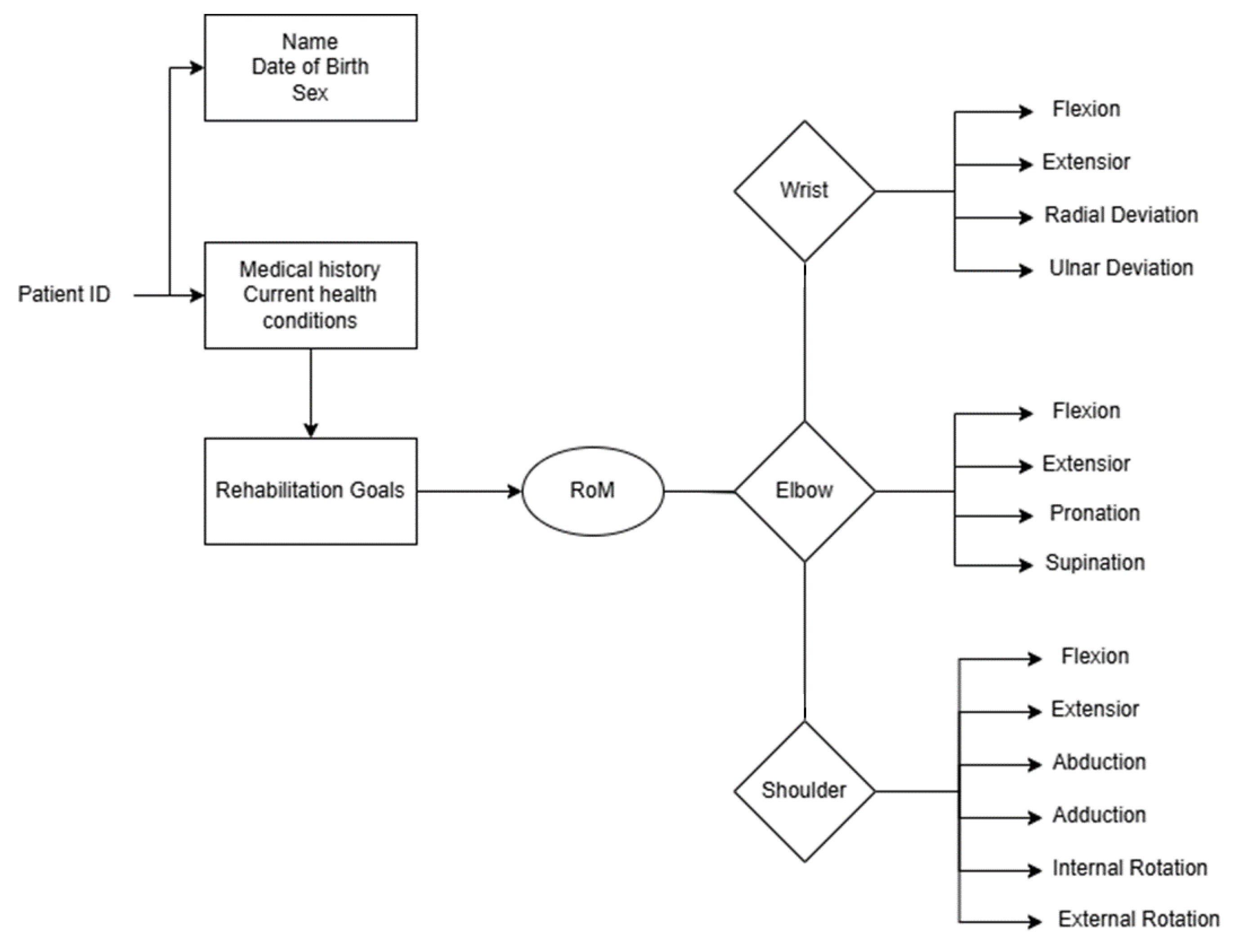
3.1. Game Setting
3.2. Codes and Development
3.3. Game Design Mechanism
3.4. Game Environments
3.4.1. Basket Bloom
3.4.2. Strike Zone
3.4.3. TapQuest
3.4.4. FruitFall Frenzy
3.4.5. Precision Pitch
3.4.6. Bean Picker Pro
3.5. Customization/Personalization
3.6. Technology-Acceptance Model
3.6.1. Perceived Ease of Use
3.6.2. Perceived Usefulness
3.6.3. Overall Acceptance
4. Discussion
4.1. Main Results
4.2. Current Limitations of the System
4.3. Challenges of AdaptRehab VR Implementation in LMICs
5. Conclusions
Author Contributions
Funding
Institutional Review Board Statement
Informed Consent Statement
Data Availability Statement
Acknowledgments
Conflicts of Interest
References
- Sun, H.; Ma, B.; Jin, C.; Li, Z.; Song, X.; Bu, Y.; Liu, T.; Han, X.; Yang, X.; Yang, K.; et al. Global, Regional, and National Burdens of Stroke in Children and Adolescents From 1990 to 2019: A Population-Based Study. Stroke 2024, 55, 1543–1553. [Google Scholar] [CrossRef] [PubMed]
- Donkor, E.S. Stroke in the 21st Century: A Snapshot of the Burden, Epidemiology, and Quality of Life. Stroke Res. Treat. 2018, 2018, 3238165. [Google Scholar] [CrossRef]
- El Hajj, M.; Abdo, R.; Assaf, S.; Lahoud, N. Stroke Management in Developing Countries. In Handbook of Medical and Health Sciences in Developing Countries; Al-Worafi, Y.M., Ed.; Springer International Publishing: Cham, Switzerland, 2023; pp. 1–31. ISBN 978-3-030-74786-2. [Google Scholar]
- Johnston, S.C.; Mendis, S.; Mathers, C.D. Global Variation in Stroke Burden and Mortality: Estimates from Monitoring, Surveillance, and Modelling. Lancet Neurol. 2009, 8, 345–354. [Google Scholar] [CrossRef] [PubMed]
- Jesus, T.S.; Landry, M.D.; Dussault, G.; Fronteira, I. Human Resources for Health (and Rehabilitation): Six Rehab-Workforce Challenges for the Century. Hum. Resour. Health 2017, 15, 8. [Google Scholar] [CrossRef]
- World Health Organization. Regional Office for Europe. Fact Sheet on Sustainable Development Goals (SDGs): Health Targets. 2019. Available online: https://iris.who.int/handle/10665/340896 (accessed on 25 May 2025).
- Felter, C.E.; Zalewski, K.; Jermann, R.; Palmer, P.L.; Baier, A.E.; Falvey, J.R. Rural Health: The Dirt Road Less Traveled. Phys. Ther. 2022, 102, pzac112. [Google Scholar] [CrossRef]
- Rehabilitation 2030. Available online: https://www.who.int/initiatives/rehabilitation-2030 (accessed on 14 January 2025).
- Goals & Priority Areas of Agenda 2063|African Union. Available online: https://au.int/agenda2063/goals (accessed on 14 January 2025).
- Ethiopia Health Sector Transformation Plan (2020/21–2024/25)|Global Financing Facility. Available online: https://www.globalfinancingfacility.org/resource/ethiopia-health-sector-transformation-plan-202021-202425 (accessed on 14 January 2025).
- Lie, A.A.; Buntoro, O.T.; Purwanto, E.S.; Ario, M.K. The Future of Virtual Reality: Prospect and Problems. Procedia Comput. Sci. 2024, 245, 355–364. [Google Scholar] [CrossRef]
- Slater, M.; Sanchez-Vives, M.V. Enhancing Our Lives with Immersive Virtual Reality. Front. Robot. AI 2016, 3, 74. [Google Scholar] [CrossRef]
- Parong, J.; Mayer, R.E. Learning Science in Immersive Virtual Reality. J. Educ. Psychol. 2018, 110, 785. [Google Scholar] [CrossRef]
- Familoni, B.T.; Onyebuchi, N.C. Augmented and Virtual Reality in Us Education: A Review: Analyzing the Impact, Effectiveness, and Future Prospects of Ar/vr Tools in Enhancing Learning Experiences. Int. J. Appl. Res. Soc. Sci. 2024, 6, 642–663. [Google Scholar] [CrossRef]
- Kiray, S.A.; Çardak, O. Current Studies in Social Sciences 2024; International Society for Research in Education and Science (ISRES): Konya, Türkiye, 2024. [Google Scholar]
- Shirazi, B.N.; Safavi, A.A.; Aftabi, E.; Salimi, G. The Integration of Virtual Reality and Artificial Intelligence in Educational Paradigms. In Proceedings of the 2024 11th International and the 17th National Conference on E-Learning and E-Teaching (ICeLeT), Isfahan, Iran, 27–29 February 2024; IEEE: Piscataway, NJ, USA, 2024; pp. 1–6. [Google Scholar]
- Conn, C.; Lanier, J.; Minsky, M.; Fisher, S.; Druin, A. Virtual Environments and Interactivity: Windows to the Future. In ACM SIGGRAPH 89 Panel Proceedings; ACM: Boston, MA, USA, 1989; pp. 7–18. [Google Scholar]
- Paiva, H.W.A.; Golçalves, J.G.; Rodrígues, D.Z.; Rosa, R.L. A Comprehensive Analysis of Virtual Reality Applications in Healthcare. INFOCOMP J. Comput. Sci. 2024, 23. Available online: http://177.105.60.18/index.php/infocomp/article/view/4449 (accessed on 25 May 2025).
- Jeyaraman, M.; Jeyaraman, N.; Ramasubramanian, S.; Shyam, A. Enhancing Orthopedic Rehabilitation: The Emergence and Impact of Virtual Reality Technology. J. Orthop. Case Rep. 2024, 14, 1. [Google Scholar] [CrossRef] [PubMed]
- Li, X.; Fan, D.; Deng, Y.; Lei, Y.; Omalley, O. Sensor Fusion-Based Virtual Reality for Enhanced Physical Training. Robot. Intell. Autom. 2024, 44, 48–67. [Google Scholar] [CrossRef]
- Hammami, H. Exploring the Mediating Role of User Engagement in the Relationship Between Immersive Experiences and User Satisfaction in Virtual Reality Gaming. Int. Rev. Manag. Mark. 2025, 15, 9–16. [Google Scholar] [CrossRef]
- Iqbal, A.I.; Aamir, A.; Hammad, A.; Hafsa, H.; Basit, A.; Oduoye, M.O.; Anis, M.W.; Ahmed, S.; Younus, M.I.; Jabeen, S. Immersive Technologies in Healthcare: An In-Depth Exploration of Virtual Reality and Augmented Reality in Enhancing Patient Care, Medical Education, and Training Paradigms. J. Prim. Care Community Health 2024, 15, 21501319241293311. [Google Scholar] [CrossRef]
- Javvaji, C.K.; Reddy, H.; Vagha, J.D.; Taksande, A.; Kommareddy, A.; sudheesh Reddy, N.; Kommareddy, A., Jr. Immersive Innovations: Exploring the Diverse Applications of Virtual Reality (VR) in Healthcare. Cureus 2024, 16, e56137. [Google Scholar] [CrossRef]
- Cabrera-Duffaut, A.; Pinto-Llorente, A.M.; Iglesias-Rodríguez, A. Immersive Learning Platforms: Analyzing Virtual Reality Contribution to Competence Development in Higher Education—A Systematic Literature Review. Front. Educ. 2024, 9, 1391560. [Google Scholar] [CrossRef]
- Tene, T.; Guevara, M.; Moreano, G.; Vera, J.; Gomez, C.V. The Role of Immersive Virtual Realities: Enhancing Science Learning in Higher Education. Emerg. Sci. J. 2024, 8, 88–102. [Google Scholar] [CrossRef]
- Tung, T.M. Immersive Marketing and Advertising Information Systems. In Metaverse Driven Intelligent Information Systems; Kautish, S., Rocha, Á., Eds.; Information Systems Engineering and Management; Springer Nature: Cham, Switzerland, 2024; Volume 20, pp. 15–28. ISBN 978-3-031-72417-6. [Google Scholar]
- Madhu, A. Immersive Innovation: Augmented and Virtual Reality in Fashion Marketing. In Emerging Paradigms and Challenges in Multidisciplinary Education and Research. 2024. Available online: https://apparelmagic.com/augmented-and-virtual-reality-in-fashion-the-next-frontier-in-fashion-technology/ (accessed on 25 May 2025).
- Afridi, A.; Khan, S.N. Digital Transformation in Healthcare Rehabilitation: A Narrative Review. J. Process Manag. New Technol. 2024, 12, 16–30. [Google Scholar] [CrossRef]
- Khan, A.; Imam, Y.Z.; Muneer, M.; Al Jerdi, S.; Gill, S.K. Virtual Reality in Stroke Recovery: A Meta-Review of Systematic Reviews. Bioelectron. Med. 2024, 10, 23. [Google Scholar] [CrossRef]
- Laver, K.E.; Lange, B.; George, S.; Deutsch, J.E.; Saposnik, G.; Crotty, M. Virtual Reality for Stroke Rehabilitation. Cochrane Database Syst. Rev. 2017, 11, CD008349. [Google Scholar] [CrossRef]
- Chen, J.; Or, C.K.; Chen, T. Effectiveness of Using Virtual Reality-Supported Exercise Therapy for Upper Extremity Motor Rehabilitation in Patients With Stroke: Systematic Review and Meta-Analysis of Randomized Controlled Trials. J. Med. Internet Res. 2022, 24, e24111. [Google Scholar] [CrossRef] [PubMed]
- Kiper, P.; Godart, N.; Cavalier, M.; Berard, C.; Cieślik, B.; Federico, S.; Kiper, A.; Pellicciari, L.; Meroni, R. Effects of Immersive Virtual Reality on Upper-Extremity Stroke Rehabilitation: A Systematic Review with Meta-Analysis. J. Clin. Med. 2023, 13, 146. [Google Scholar] [CrossRef] [PubMed]
- Kenea, C.D.; Abessa, T.G.; Lamba, D.; Bonnechère, B. Immersive Virtual Reality in Stroke Rehabilitation: A Systematic Review and Meta-Analysis of Its Efficacy in Upper Limb Recovery. J. Clin. Med. 2025, 14, 1783. [Google Scholar] [CrossRef] [PubMed]
- Huang, Q.; Jiang, X.; Jin, Y.; Wu, B.; Vigotsky, A.D.; Fan, L.; Gu, P.; Tu, W.; Huang, L.; Jiang, S. Immersive Virtual Reality-Based Rehabilitation for Subacute Stroke: A Randomized Controlled Trial. J. Neurol. 2024, 271, 1256–1266. [Google Scholar] [CrossRef]
- Prvu Bettger, J.; Liu, C.; Gandhi, D.B.C.; Sylaja, P.N.; Jayaram, N.; Pandian, J.D. Emerging Areas of Stroke Rehabilitation Research in Low- and Middle-Income Countries. Stroke 2019, 50, 3307–3313. [Google Scholar] [CrossRef]
- Antonopoulos, P.; Fokides, E.; Koutromanos, G. Understanding Learning and Learning Experience in Immersive Virtual Reality. Technol. Knowl. Learn. 2024, 1–30. [Google Scholar] [CrossRef]
- Rose, T.; Nam, C.S.; Chen, K.B. Immersion of Virtual Reality for Rehabilitation-Review. Appl. Ergon. 2018, 69, 153–161. [Google Scholar] [CrossRef]
- Dias, P.; Silva, R.; Amorim, P.; Lains, J.; Roque, E.; Serôdio, I.; Pereira, F.; Santos, B.S. Using Virtual Reality to Increase Motivation in Poststroke Rehabilitation. IEEE Comput. Graph. Appl. 2019, 39, 64–70. [Google Scholar] [CrossRef]
- Kern, F.; Winter, C.; Gall, D.; Käthner, I.; Pauli, P.; Latoschik, M.E. Immersive Virtual Reality and Gamification within Procedurally Generated Environments to Increase Motivation during Gait Rehabilitation. In Proceedings of the 2019 IEEE Conference on Virtual Reality and 3D User Interfaces (VR), Osaka, Japan, 23–27 March 2019; IEEE: Piscataway, NJ, USA, 2019; pp. 500–509. [Google Scholar]
- Haghedooren, E.; Haghedooren, R.; Langer, D.; Gosselink, R. Feasibility and Safety of Interactive Virtual Reality Upper Limb Rehabilitation in Patients with Prolonged Critical Illness. Aust. Crit. Care 2024, 37, 949–956. [Google Scholar] [CrossRef]
- Bektic, M. An Evaluation of VR Games and Haptic Feedback for Upper Limb Rehabilitation of Parkinson’s Patients. Master’s Thesis, Kent State University, Kent, OH, USA, 2024. [Google Scholar]
- Pacchierotti, C.; Chinello, F.; Koumaditis, K.; Di Luca, M.; Ofek, E.; Georgiou, O. Haptics in the Metaverse: Haptic Feedback for Virtual, Augmented, Mixed, and eXtended Realities. IEEE Trans. Haptics ToH 2024, 17, 122–128. [Google Scholar] [CrossRef]
- Castillo, J.F.V.; Muñoz, J.E.; Lopez, D.; Lopez, J.F.; Gallo, O.H. Exploratory Analysis of Game Metrics of a Multi-Session Study of a Virtual Reality Exergame for Stroke Rehabilitation. In Proceedings of the 2024 IEEE 12th International Conference on Serious Games and Applications for Health (SeGAH), Funchal, Portugal, 7–9 August 2024; IEEE: Piscataway, NJ, USA, 2024; pp. 1–8. [Google Scholar]
- Rodríguez-Fuentes, G.; Ferreiro-Gómez, E.; Campo-Prieto, P.; Cancela-Carral, J.M. Exergames and Immersive Virtual Reality as a Novel Therapy Approach in Multiple Sclerosis: Randomised Feasibility Study. J. Clin. Med. 2024, 13, 5845. [Google Scholar] [CrossRef] [PubMed]
- Boma, P.M.; Panda, J.; Ngoy Mande, J.P.; Bonnechère, B. Rehabilitation: A Key Service, yet Highly Underused, in the Management of Young Patients with Sickle Cell Disease after Stroke in DR of Congo. Front. Neurol. 2023, 14, 1104101. [Google Scholar] [CrossRef]
- Kamalakannan, S.; Menon, B.; Solomon, J.M.; Musa, K.I. Editorial: Evidence on Low-Cost Technologies for Neurological Rehabilitation in Low and Middle-Income Countries. Front. Neurol. 2023, 14, 1323808. [Google Scholar] [CrossRef] [PubMed]
- Tamrat, E.G.; Gufue, Z.H.; Getachew, S.; Yifru, Y.M.; Gizaw, M. Factors Associated with the Longer-Term Unmet Supportive Care Needs of Stroke Survivors in Ethiopia: A Multicentre Cross-Sectional Study. BMJ Open 2022, 12, e053579. [Google Scholar] [CrossRef]
- Ayele, Z.A.; Molla, S.; Ahmed, A.; Worku, T.; Bezabih, A.S.; Mamo, B.T. Poor Treatment Outcomes and Associated Factors among Hospitalized Patients with Stroke at Hiwot Fana Comprehensive Specialized Hospital, Eastern Ethiopia. Front. Stroke 2023, 2, 1304664. [Google Scholar] [CrossRef]
- Melese, A.Z.; Weldetsadik, F.K.; Yalew, E.S.; Belay, G.G.; Gobezie, M.; Erikiu, G.A.; Fantanew, M.; Takele, M.D.; Yitayal, M.M. Post Stroke Fatigue and Associated Factors among Stroke Survivors at Tertiary Hospitals, Amhara Regional State, Ethiopia; Multicenter Cross-Sectional Study. 2024. Available online: https://pubmed.ncbi.nlm.nih.gov/39402461/ (accessed on 25 May 2025).
- Sidelil, H.; Demissie, A.; Demissie, G.D.; Fikade, B.; Hailegebreal, S.; Tilahun, B. Attitude towards Tele Rehabilitation-Based Therapy Services and Its Associated Factors among Health Professional Working in Specialized Teaching Hospitals in Amhara Region, Northwest Ethiopia. Inform. Med. Unlocked 2023, 36, 101145. [Google Scholar] [CrossRef]
- Meseret, F. Discrepancy Between Rhetoric and Practice: A Qualitative Study Assessing Barriers Associated With Prisoner Rehabilitation at Hawassa Correctional Facility, Southern Ethiopia. Sage Open 2018, 8, 2158244017753866. [Google Scholar] [CrossRef]
- Dendea, S.G.; Ababor, J.K.; Daba, K.T.; Molla, J.M. Perceived Barriers to Low Vision Rehabilitation Services among Eye Care Practitioners in Ethiopia: A Cross-Sectional Study. 2022. Available online: https://www.researchsquare.com/article/rs-1363953/v1 (accessed on 25 May 2025).
- Addis, D.; Mesele, H.A. Provision of Rehabilitation Services to People with Physical Impairment in Bahir Dar Physical Rehabilitation Center, North West Ethiopia. SSRG Int. J. Humanit. Soc. Sci. 2020, 7, 111–119. [Google Scholar]
- Li, X.; Elnagar, D.; Song, G.; Ghannam, R. Advancing Medical Education Using Virtual and Augmented Reality in Low-and Middle-Income Countries: A Systematic and Critical Review. Virtual Worlds 2024, 3, 384–403. [Google Scholar] [CrossRef]
- Diriba Kenea, C.; Gemechu Abessa, T.; Lamba, D.; Bonnechère, B. Technological Features of Immersive Virtual Reality Systems for Upper Limb Stroke Rehabilitation: A Systematic Review. Sensors 2024, 24, 3546. [Google Scholar] [CrossRef]
- Veras, M.; Labbé, D.R.; Furlano, J.; Zakus, D.; Rutherford, D.; Pendergast, B.; Kairy, D. A Framework for Equitable Virtual Rehabilitation in the Metaverse Era: Challenges and Opportunities. Front. Rehabil. Sci. 2023, 4, 1241020. [Google Scholar] [CrossRef] [PubMed]
- Abaza, H.; Marschollek, M. mHealth Application Areas and Technology Combinations: A Comparison of Literature from High and Low/Middle Income Countries. Methods Inf. Med. 2017, 56, e105–e122. [Google Scholar] [CrossRef] [PubMed]
- Phelan, I.; Carrion-Plaza, A.; Furness, P.J.; Dimitri, P. Home-Based Immersive Virtual Reality Physical Rehabilitation in Paediatric Patients for Upper Limb Motor Impairment: A Feasibility Study. Virtual Real. 2023, 27, 3505–3520. [Google Scholar] [CrossRef]
- Goumopoulos, C.; Chartomatsidis, M.; Koumanakos, G. Participatory Design of Fall Prevention Exergames Using Multiple Enabling Technologies. In Proceedings of the ICT4AWE, Online, 23–25 April 2022; pp. 70–80. [Google Scholar]
- Design Thinking—A Human-Centered Approach to Innovation. Leadersh. Forum Community. Available online: https://leadershipforumcommunity.org/resource/design-thinking-a-human-centered-approach-to-innovation/ (accessed on 25 May 2025).
- Design Thinking—A Human-Centered Approach to Problem-Solving. Available online: www.commercialarchitecturemagazine.com (accessed on 25 May 2025).
- Design Thinking: A Human-Centered Approach to Problem Solving—Innovation with Pixels. Available online: https://innovationwithpixels.com/design-thinking-problem-solving-approach/ (accessed on 28 February 2025).
- Hou, I.-C.; Lan, M.-F.; Shen, S.-H.; Tsai, P.Y.; Chang, K.J.; Tai, H.-C.; Tsai, A.-J.; Chang, P.; Wang, T.-F.; Sheu, S.-J.; et al. The Development of a Mobile Health App for Breast Cancer Self-Management Support in Taiwan: Design Thinking Approach. JMIR MHealth UHealth 2020, 8, e15780. [Google Scholar] [CrossRef]
- Petersen, M.; Hempler, N.F. Development and Testing of a Mobile Application to Support Diabetes Self-Management for People with Newly Diagnosed Type 2 Diabetes: A Design Thinking Case Study. BMC Med. Inform. Decis. Mak. 2017, 17, 91. [Google Scholar] [CrossRef]
- Dombrowski, W.; Yoos, J.L.; Neufeld, R.; Tarshish, C.Y. Factors Predicting Rehospitalization of Elderly Patients in a Postacute Skilled Nursing Facility Rehabilitation Program. Arch. Phys. Med. Rehabil. 2012, 93, 1808–1813. [Google Scholar] [CrossRef] [PubMed]
- Afyouni, I.; Rehman, F.U.; Qamar, A.M.; Ghani, S.; Hussain, S.O.; Sadiq, B.; Rahman, M.A.; Murad, A.; Basalamah, S. A Therapy-Driven Gamification Framework for Hand Rehabilitation. User Model. User-Adapt. Interact. 2017, 27, 215–265. [Google Scholar] [CrossRef]
- Rahimi, B.; Nadri, H.; Lotfnezhad Afshar, H.; Timpka, T. A Systematic Review of the Technology Acceptance Model in Health Informatics. Appl. Clin. Inform. 2018, 9, 604–634. [Google Scholar] [CrossRef]
- JuJung, H.T.; Park, T.; MAhyar, N.; Park, S.; Ryu, T.; Kim, Y.; Lee, S.I. Rehabilitation Games in Real-World Clinical Settings. ACM Trans. Comput.-Hum. Interact. TOCHI 2020, 27, 1–43. [Google Scholar] [CrossRef]
- Naderbagi, A.; Loblay, V.; Zahed, I.U.M.; Ekambareshwar, M.; Poulsen, A.; Song, Y.J.C.; Ospina-Pinillos, L.; Krausz, M.; Kamel, M.M.; Hickie, I.B.; et al. Cultural and Contextual Adaptation of Digital Health Interventions: Narrative Review. J. Med. Internet Res. 2024, 26, e55130. [Google Scholar] [CrossRef]
- Chiaramonte, R.; D’Amico, S.; Caramma, S.; Grasso, G.; Pirrone, S.; Ronsisvalle, M.G.; Bonfiglio, M. The Effectiveness of Goal-Oriented Dual Task Proprioceptive Training in Subacute Stroke: A Retrospective Observational Study. Ann. Rehabil. Med. 2024, 48, 31–41. [Google Scholar] [CrossRef]
- Lan, Y.; Yao, J.; Dewald, J.P.A. The Impact of Shoulder Abduction Loading on Volitional Hand Opening and Grasping in Chronic Hemiparetic Stroke. Neurorehabil. Neural Repair 2017, 31, 521–529. [Google Scholar] [CrossRef] [PubMed]
- Pouplin, S.; Bonnyaud, C.; Bouchigny, S.; Mégard, C.; Bertholier, L.; Goulamhoussen, R.; Foulon, P.; Bensmail, D.; Barbot, F.; Roche, N. Feasibility of a Serious Game System Including a Tangible Object for Post Stroke Upper Limb Rehabilitation: A Pilot Randomized Clinical Study. Front. Neurol. 2023, 14, 1176071. [Google Scholar] [CrossRef] [PubMed]
- Li, Y.; Lian, Y.; Chen, X.; Zhang, H.; Xu, G.; Duan, H.; Xie, X.; Li, Z. Effect of Task-Oriented Training Assisted by Force Feedback Hand Rehabilitation Robot on Finger Grasping Function in Stroke Patients with Hemiplegia: A Randomised Controlled Trial. J. Neuroeng. Rehabil. 2024, 21, 77. [Google Scholar] [CrossRef] [PubMed]
- Mekbib, D.B.; Debeli, D.K.; Zhang, L.; Fang, S.; Shao, Y.; Yang, W.; Han, J.; Jiang, H.; Zhu, J.; Zhao, Z.; et al. A Novel Fully Immersive Virtual Reality Environment for Upper Extremity Rehabilitation in Patients with Stroke. Ann. N. Y. Acad. Sci. 2021, 1493, 75–89. [Google Scholar] [CrossRef]
- Everard, G.; Otmane-Tolba, Y.; Rosselli, Z.; Pellissier, T.; Ajana, K.; Dehem, S.; Auvinet, E.; Edwards, M.G.; Lebleu, J.; Lejeune, T. Concurrent Validity of an Immersive Virtual Reality Version of the Box and Block Test to Assess Manual Dexterity among Patients with Stroke. J. Neuroeng. Rehabil. 2022, 19, 7. [Google Scholar] [CrossRef]
- Park, W.; Kim, J.; Kim, M. Efficacy of Virtual Reality Therapy in Ideomotor Apraxia Rehabilitation: A Case Report. Medicine 2021, 100, e26657. [Google Scholar] [CrossRef]
- Weber, L.M.; Nilsen, D.M.; Gillen, G.; Yoon, J.; Stein, J. Immersive Virtual Reality Mirror Therapy for Upper Limb Recovery After Stroke: A Pilot Study. Am. J. Phys. Med. Rehabil. 2019, 98, 783. [Google Scholar] [CrossRef]
- Al-Hakeem, F.S.; Janneh, O.; Jeiad, H.A. A Pilot Study of Using Fully Immersive Virtual Environment System for Upper Limb Motor Impairment after Stroke. AIP Conf. Proc. 2025, 3169, 040123. [Google Scholar] [CrossRef]
- Juan, M.-C.; Elexpuru, J.; Dias, P.; Santos, B.S.; Amorim, P. Immersive Virtual Reality for Upper Limb Rehabilitation: Comparing Hand and Controller Interaction. Virtual Real. 2023, 27, 1157–1171. [Google Scholar] [CrossRef]
- Zhang, B.; Bo, A.P.L.; McKittrick, A.; Tornatore, G.; Laracy, S.; Townsend, L.; Desselle, M. Handy Juice Bar: A Hand Rehabilitation Game Using Immersive VR and Finger Tracking. In Proceedings of the 2022 IEEE 10th International Conference on Serious Games and Applications for Health (SeGAH), Sydney, Australia, 10–12 August 2022; IEEE: Piscataway, NJ, USA, 2022; pp. 1–6. [Google Scholar]
- Pereira, M.F.; Prahm, C.; Kolbenschlag, J.; Oliveira, E.; Rodrigues, N.F. Application of AR and VR in Hand Rehabilitation: A Systematic Review. J. Biomed. Inform. 2020, 111, 103584. [Google Scholar] [CrossRef] [PubMed]
- Amin, F.; Waris, A.; Syed, S.; Amjad, I.; Umar, M.; Iqbal, J.; Gilani, S.O. Effectiveness of Immersive Virtual Reality Based Hand Rehabilitation Games for Improving Hand Motor Functions in Subacute Stroke Patients. IEEE Trans. Neural Syst. Rehabil. Eng. 2024, 32, 2060–2069. [Google Scholar] [CrossRef] [PubMed]
- Lim, D.Y.; Hwang, D.M.; Cho, K.H.; Moon, C.W.; Ahn, S.Y. A Fully Immersive Virtual Reality Method for Upper Limb Rehabilitation in Spinal Cord Injury. Ann. Rehabil. Med. 2020, 44, 311–319. [Google Scholar] [CrossRef]
- Powell, M.O.; Elor, A.; Robbins, A.; Kurniawan, S.; Teodorescu, M. Predictive Shoulder Kinematics of Rehabilitation Exercises through Immersive Virtual Reality. IEEE Access 2022, 10, 25621–25632. [Google Scholar] [CrossRef]
- Longo, U.G.; Carnevale, A.; Andreoli, F.; Mannocchi, I.; Bravi, M.; Sassi, M.S.H.; Santacaterina, F.; Carli, M.; Schena, E.; Papalia, R. Immersive Virtual Reality for Shoulder Rehabilitation: Evaluation of a Physical Therapy Program Executed with Oculus Quest 2. BMC Musculoskelet. Disord. 2023, 24, 859. [Google Scholar] [CrossRef]
- Connelly, L.; Jia, Y.; Toro, M.L.; Stoykov, M.E.; Kenyon, R.V.; Kamper, D.G. A Pneumatic Glove and Immersive Virtual Reality Environment for Hand Rehabilitative Training after Stroke. IEEE Trans. Neural Syst. Rehabil. Eng. 2010, 18, 551–559. [Google Scholar] [CrossRef]
- Kamm, C.P.; Kueng, R.; Blättler, R. Development of a New Immersive Virtual Reality (VR) Headset-Based Dexterity Training for Patients with Multiple Sclerosis: Clinical and Technical Aspects. Technol. Health Care 2024, 32, 1067–1078. [Google Scholar] [CrossRef] [PubMed]
- Bressler, M.; Merk, J.; Gohlke, T.; Kayali, F.; Daigeler, A.; Kolbenschlag, J.; Prahm, C. A Virtual Reality Serious Game for the Rehabilitation of Hand and Finger Function: Iterative Development and Suitability Study. JMIR Serious Games 2024, 12, e54193. [Google Scholar] [CrossRef]
- Lee, S.H.; Jung, H.-Y.; Yun, S.J.; Oh, B.-M.; Seo, H.G. Upper Extremity Rehabilitation Using Fully Immersive Virtual Reality Games With a Head Mount Display: A Feasibility Study. PM&R 2020, 12, 257–262. [Google Scholar] [CrossRef]
- Chen, J.; Or, C.K.; Li, Z.; Yeung, E.H.K.; Zhou, Y.; Hao, T. Effectiveness, Safety and Patients’ Perceptions of an Immersive Virtual Reality–Based Exercise System for Poststroke Upper Limb Motor Rehabilitation: A Proof-of-Concept and Feasibility Randomized Controlled Trial. Digit. Health 2023, 9, 20552076231203599. [Google Scholar] [CrossRef]
- Burton, Q.; Lejeune, T.; Dehem, S.; Lebrun, N.; Ajana, K.; Edwards, M.G.; Everard, G. Performing a Shortened Version of the Action Research Arm Test in Immersive Virtual Reality to Assess Post-Stroke Upper Limb Activity. J. Neuroeng. Rehabil. 2022, 19, 133. [Google Scholar] [CrossRef] [PubMed]
- Bonnechère, B.; Jansen, B.; Haack, I.; Omelina, L.; Feipel, V.; Van Sint Jan, S.; Pandolfo, M. Automated Functional Upper Limb Evaluation of Patients with Friedreich Ataxia Using Serious Games Rehabilitation Exercises. J. Neuroeng. Rehabil. 2018, 15, 87. [Google Scholar] [CrossRef]
- Kushnir, A.; Kachmar, O.; Bonnechère, B. STASISM: A Versatile Serious Gaming Multi-Sensor Platform for Personalized Telerehabilitation and Telemonitoring. Sensors 2024, 24, 351. [Google Scholar] [CrossRef] [PubMed]
- Abate, T.W.; Zeleke, B.; Genanew, A.; Abate, B.W. The Burden of Stroke and Modifiable Risk Factors in Ethiopia: A Systemic Review and Meta-Analysis. PLoS ONE 2021, 16, e0259244. [Google Scholar] [CrossRef]
- Misganaw, A.; Naghavi, M.; Walker, A.; Mirkuzie, A.H.; Giref, A.Z.; Berheto, T.M.; Waktola, E.A.; Kempen, J.H.; Eticha, G.T.; Wolde, T.K. Progress in Health among Regions of Ethiopia, 1990–2019: A Subnational Country Analysis for the Global Burden of Disease Study 2019. Lancet 2022, 399, 1322–1335. [Google Scholar] [CrossRef]
- Roushdy, T.; Elbassiouny, A.; Kesraoui, S.; Temgoua, M.; Nono, K.P.; Melkamu, S.K.; Sadiq, E.; Francis, P.; Omar, O.F.; Peter, W.; et al. Revisiting Africa’s Stroke Obstacles and Services (SOS). Neurol. Sci. 2025, 46, 2171–2181. [Google Scholar] [CrossRef] [PubMed]
- Nduwayo, D.; Barasukana, P.; Sibomana, T.; Nyandwi, R.; Ndirahisha, E.; Iradukunda, D.; Nzisabira, L. The Problem of Stroke Management in Bujumbura Hospital. J. Neurosurg. Neurol. Res. 2021, 3. [Google Scholar]
- Timm, L.; Kamwesiga, J.; Kigozi, S.; Ytterberg, C.; Eriksson, G.; Guidetti, S. Struck by Stroke—Experiences of Living with Stroke in a Rural Area in Uganda. BMC Public Health 2023, 23, 1063. [Google Scholar] [CrossRef]
- Bonnechère, B.; Kossi, O.; Adoukonou, T.; Coninx, K.; Spooren, A.; Feys, P. Improving Public Health through the Development of Local Scientific Capacity and Training in Rehabilitation in LMICs: A Proof-of-Concept of Collaborative Efforts in Parakou, Benin. Front. Public Health 2022, 10, 952727. [Google Scholar] [CrossRef]
- Waweru, P.; Gatimu, S.M. Stroke Epidemiology, Care, and Outcomes in Kenya: A Scoping Review. Front. Neurol. 2021, 12, 785607. [Google Scholar] [CrossRef]
- Fendt-Newlin, M.; Jagannathan, A.; Webber, M. Cultural Adaptation Framework of Social Interventions in Mental Health: Evidence-Based Case Studies from Low- and Middle-Income Countries. Int. J. Soc. Psychiatry 2020, 66, 41–48. [Google Scholar] [CrossRef] [PubMed]
- Winskell, K.; Sabben, G.; Akelo, V.; Ondeng’e, K.; Obong’o, C.; Stephenson, R.; Warhol, D.; Mudhune, V. A Smartphone Game-Based Intervention (Tumaini) to Prevent HIV among Young Africans: Pilot Randomized Controlled Trial. JMIR MHealth UHealth 2018, 6, e10482. [Google Scholar] [CrossRef] [PubMed]
- Brooks, M.; Holden, K.R.; Durón, R.M.; McElligott, J.T.; Summer, A. Feasibility of Developing a Pediatric Telehealth Network in Honduras with International Consultation Support. Rural Remote Health 2017, 17, 3965. [Google Scholar] [CrossRef][Green Version]
- Abd El-Kafy, E.M.; Alshehri, M.A.; El-Fiky, A.A.-R.; Guermazi, M.A.; Mahmoud, H.M. The Effect of Robot-Mediated Virtual Reality Gaming on Upper Limb Spasticity Poststroke: A Randomized-Controlled Trial. Games Health J. 2022, 11, 93–103. [Google Scholar] [CrossRef] [PubMed]
- Patsaki, I.; Dimitriadi, N.; Despoti, A.; Tzoumi, D.; Leventakis, N.; Roussou, G.; Papathanasiou, A.; Nanas, S.; Karatzanos, E. The Effectiveness of Immersive Virtual Reality in Physical Recovery of Stroke Patients: A Systematic Review. Front. Syst. Neurosci. 2022, 16, 880447. [Google Scholar] [CrossRef]
- Cortés-Pérez, I.; Nieto-Escamez, F.A.; Obrero-Gaitán, E. Immersive Virtual Reality in Stroke Patients as a New Approach for Reducing Postural Disabilities and Falls Risk: A Case Series. Brain Sci. 2020, 10, 296. [Google Scholar] [CrossRef]







| Phase | Step | Activities | Key Considerations |
|---|---|---|---|
| 1. Understand | Research |
|
|
| Problem Definition |
|
| |
| 2. Create | Ideation and Brainstorming |
|
|
| Concept Development |
|
| |
| 3. Deliver | Prototyping |
|
|
| Testing and Refinement |
|
| |
| Implementation and Evaluation |
|
|
| Game | Objective | Description | Movement | Feedback | Interaction | Configuration | Therapeutic Aim |
|---|---|---|---|---|---|---|---|
| Basket Bloom | To reach, grasp, pick, and release fruits and vegetables in their corresponding color-coded and labeled baskets. | Patients grip fruits or vegetables from a box and place them into labeled, color-coded baskets in a semicircle around them. Levels increase in difficulty with more items, baskets, and varying distances. | Moving the upper limb in various directions. | Positive sound and visual effects for correct actions; negative sounds for errors. As well as +5 points for correct placement; −5 points for incorrect placement. | Use controller raycasting to highlight targeted fruits or vegetables and use the grip button to grasp and release them. Hand tracking works in natural ways. | Baskets arranged in a semicircle; color-coded labels for identifications; 10 levels with progressive difficulty. | Improve shoulder, elbow, arm, and hand tracking features to improve finger and wrist functionality. Improve coordination, hand dexterity, balance. |
| Strike Zone | To hit or avoid balls coming at varying angles, heights, and speeds. | Patients hit incoming balls of various colors delivered from the front, left, and right at different heights and distances. Difficulty increases with speed, quantity, and ball positioning. | Moving arms in various directions, including up, down, diagonal, rotational, backward and forward, circular or arc movements, or a combination of these. | Sound and particle effects when balls were hit. Points are added for successfully hitting balls. | Use controllers or hand-tracking to strike the balls. | Balls delivered at varying speeds, heights, and distances; multiple levels with progressive difficulty. | Enhancing arm and hand movements and hand-eye coordination features exercises to strengthen the shoulder and cognitive challenge. Improve balance and flexibility. |
| TapQuest | To tap cubes appearing at different locations, distances, and speeds. | Patients tap cubes as they pop up before they disappear. | Moving hands and arms in various directions, including up, down, diagonal, rotational, backward and forward, circular or arc movements, or a combination of these. | Classical local music plays when patients hit the appeared cubes. Points increase based on successful taps. | Use controllers or hand-tracking to tap appearing cubes. | Randomly appearing cubes requiring targeted tapping with hands, fingers, and arms; encourages full arm movements. | Improve finger, wrist, and hand dexterity as well as hand-eye coordination and RoM. |
| FruitFall Frenzy | To catch and frenzy falling fruits and vegetables using a basket. | Patients catch falling fruits with a basket while avoiding non-catchable objects. | Moving arms in various directions including up, down, and sideways. | Positive/negative sounds and visual feedback for each action. Points were added for correct items, and negative feedback was for missed or incorrect items. | Use controllers or hand-tracking to carry the basket; caught items are visually placed in the basket. | Fruits and objects fall from above; players move and align the basket to catch fruits while avoiding obstacles. | Enhanced shoulder and arm mobility. |
| Precision Pitch | To throw balls to hit target balls placed at varying distances and heights. | Patients pick up a ball and aim to hit a similar ball at varying heights and positions to the left, center, and right. | Moving shoulders, arms, elbows, wrists, and fingers in various directions. | Sound and particle effects are triggered when targets are hit. Points are awarded for hitting targets. | Use controllers or hand-tracking to catch and throw the balls. | Balls positioned at varying heights and lateral positions; requires precision aiming and throwing. | Strengthen upper arm muscles as well as improve hand, finger dexterity and RoM. |
| Bean Picker Pro | To reach, grasp, and release beans from a virtual coffee tree and sort them into baskets. | Patients collect coffee beans from a coffee tree using their hands, tweezers, or small scoops. | Moving hands and fingers in different directions. | Visual and auditory responses. Points for correct beans collected while reducing points for incorrect beans collected. | Use controllers or hand-tracking to sort the beans and put them in the basket. | Beans positioned on a tree requiring fine motor skills to grasp; seated configuration promoting upper limb use. | Enhance shoulder, arm, wrist, hand movements, and RoM and strength, particularly the hand tracking feature for fine motor skills and hand dexterity. |
| Game | Stroke Stage | Rehabilitation Aims | Contra-Indications | ||||||
|---|---|---|---|---|---|---|---|---|---|
| Acute | Subacute | Chronic | Strength | RoM | Coordination | Fatigue | Fine Motor | ||
| Basket Bloom | X | X | X | X | X | X |
| ||
| Strike Zone | X | X | X | X | X | X |
| ||
| TapQuest | X | X | X | X | X |
| |||
| FruitFall Frenzy | X | X | X | X | X | X | X |
| |
| Precision Pitch | X | X | X | X | X | X |
| ||
| Bean Picker Pro | X | X | X | X | X | X |
| ||
Disclaimer/Publisher’s Note: The statements, opinions and data contained in all publications are solely those of the individual author(s) and contributor(s) and not of MDPI and/or the editor(s). MDPI and/or the editor(s) disclaim responsibility for any injury to people or property resulting from any ideas, methods, instructions or products referred to in the content. |
© 2025 by the authors. Licensee MDPI, Basel, Switzerland. This article is an open access article distributed under the terms and conditions of the Creative Commons Attribution (CC BY) license (https://creativecommons.org/licenses/by/4.0/).
Share and Cite
Kenea, C.D.; Abessa, T.G.; Lamba, D.; Bonnechère, B. AdaptRehab VR: Development of an Immersive Virtual Reality System for Upper Limb Stroke Rehabilitation Designed for Low- and Middle-Income Countries Using a Participatory Co-Creation Approach. Bioengineering 2025, 12, 581. https://doi.org/10.3390/bioengineering12060581
Kenea CD, Abessa TG, Lamba D, Bonnechère B. AdaptRehab VR: Development of an Immersive Virtual Reality System for Upper Limb Stroke Rehabilitation Designed for Low- and Middle-Income Countries Using a Participatory Co-Creation Approach. Bioengineering. 2025; 12(6):581. https://doi.org/10.3390/bioengineering12060581
Chicago/Turabian StyleKenea, Chala Diriba, Teklu Gemechu Abessa, Dheeraj Lamba, and Bruno Bonnechère. 2025. "AdaptRehab VR: Development of an Immersive Virtual Reality System for Upper Limb Stroke Rehabilitation Designed for Low- and Middle-Income Countries Using a Participatory Co-Creation Approach" Bioengineering 12, no. 6: 581. https://doi.org/10.3390/bioengineering12060581
APA StyleKenea, C. D., Abessa, T. G., Lamba, D., & Bonnechère, B. (2025). AdaptRehab VR: Development of an Immersive Virtual Reality System for Upper Limb Stroke Rehabilitation Designed for Low- and Middle-Income Countries Using a Participatory Co-Creation Approach. Bioengineering, 12(6), 581. https://doi.org/10.3390/bioengineering12060581

