Current Research in Drug-Free Cancer Therapies
Abstract
1. Introduction
2. High-Intensity Focused Energy Beams for Cancer Therapy
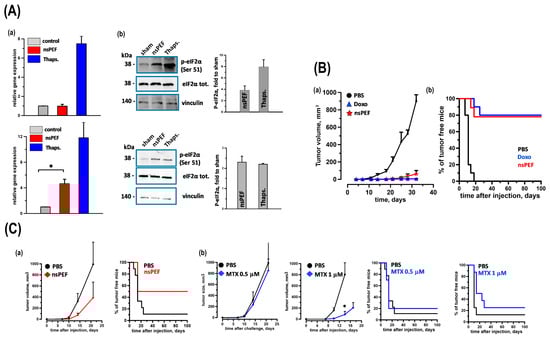
2.1. Apoptosis Induction with Nanosecond Pulsed Electric Fields
2.2. Nanobubble-Assisted Ultrasound Cancer Therapy
2.3. Photoablation for Tumor Reduction
3. Nascent Inorganic Nanoparticles for Drug-Free Cancer Therapy
3.1. Yttrium-90 Microsphere Radioembolization for Cancer Therapy2.1. Apoptosis Induction with Nanosecond Pulsed Electric Fields
3.2. Epigenetic Reprogramming Using Engineered Nanoparticles
3.2.1. DNA Methylation
3.2.2. Histone Modifications
3.2.3. Non-Coding RNA Expression
4. Targeting the Tumor Microenvironment, Precision Medicine, and Immunotherapy for Personalized Cancer Treatment
4.1. Tumor Microenvironment: A Key Focus in Cancer Therapy
4.2. Precision Medicine: Tailored Solutions for Better Outcomes
4.3. Immunotherapy: Empowering the Immune System to Fight Cancer
5. Traditional Medicine
6. Clinical Translation
7. Conclusions
Author Contributions
Funding
Acknowledgments
Conflicts of Interest
Abbreviations
| Abbreviation | Full Form |
| nsPEFs | Nanosecond Pulsed Electric Fields |
| HIFU | High-Intensity Focused Ultrasound |
| ROS | Reactive Oxygen Species |
| ICD | Immunogenic Cell Death |
| PDT | Photodynamic Therapy |
| PTT | Photothermal Therapy |
| NPs | Nanoparticles |
| MRI | Magnetic Resonance Imaging |
| CT | Computed Tomography |
| SPECT | Single Photon Emission Computed Tomography |
| PET | Positron Emission Tomography |
| Y-90 | Yttrium-90 |
References
- Anand, U.; Dey, A.; Chandel, A.K.S.; Sanyal, R.; Mishra, A.; Pandey, D.K.; De Falco, V.; Upadhyay, A.; Kandimalla, R.; Chaudhary, A.; et al. Cancer chemotherapy and beyond: Current status, drug candidates, associated risks and progress in targeted therapeutics. Genes Dis. 2023, 10, 1367–1401. [Google Scholar] [PubMed]
- Wang, Q.-H.; Cheng, S.; Han, C.-Y.; Yang, S.; Gao, S.-R.; Yin, W.-Z.; Song, W.-Z. Tailoring cell-inspired biomaterials to fuel cancer therapy. Mater. Today Bio 2025, 30, 101381. [Google Scholar]
- Wu, F. High intensity focused ultrasound: A noninvasive therapy for locally advanced pancreatic cancer. World J. Gastroenterol. 2014, 20, 16480–16488. [Google Scholar] [PubMed]
- Malik, S.; Muhammad, K.; Waheed, Y. Emerging Applications of Nanotechnology in Healthcare and Medicine. Molecules 2023, 28, 6624. [Google Scholar] [CrossRef]
- Jenča, A.; Mills, D.K.; Ghasemi, H.; Saberian, E.; Forood, A.M.K.; Petrášová, A.; Jenčová, J.; Velisdeh, Z.J.; Zare-Zardini, H.; Ebrahimifar, M. Herbal Therapies for Cancer Treatment: A Review of Phytotherapeutic Efficacy. Biologics 2024, 18, 229–255. [Google Scholar]
- Garg, P.; Malhotra, J.; Kulkarni, P.; Horne, D.; Salgia, R.; Singhal, S.S. Emerging Therapeutic Strategies to Overcome Drug Resistance in Cancer Cells. Cancers 2024, 16, 2478. [Google Scholar] [CrossRef]
- Lou, W.; Xie, L.; Xu, L.; Xu, M.; Xu, F.; Zhao, Q.; Jiang, T. Present and future of metal nanoparticles in tumor ablation therapy. Nanoscale 2023, 15, 17698–17726. [Google Scholar]
- Izadifar, Z.; Izadifar, Z.; Chapman, D.; Babyn, P. An Introduction to High Intensity Focused Ultrasound: Systematic Review on Principles, Devices, and Clinical Applications. J. Clin. Med. 2020, 9, 460. [Google Scholar] [CrossRef]
- Yun, J.H.; Yang, Y.H.; Han, C.H.; Kang, S.U.; Kim, C.-H. Non-thermal atmospheric pressure plasma induces selective cancer cell apoptosis by modulating redox homeostasis. Cell Commun. Signal. 2024, 22, 452. [Google Scholar]
- Mousavi, R.; Soltani, M.; Souri, M. Microneedle patch capable of dual drug release for drug delivery to brain tumors. Drug Deliv. Transl. Res. 2024, 1–28. [Google Scholar] [CrossRef]
- Karami, M.H.; Abdouss, M.; Rahdar, A.; Pandey, S. Graphene quantum dots: Background, synthesis methods, and applications as nanocarrier in drug delivery and cancer treatment: An updated review. Inorg. Chem. Commun. 2024, 161, 112032. [Google Scholar] [CrossRef]
- Motavaselian, M.; Farrokhi, M.; Khouzani, P.J.; Fard, A.M.; Daeizadeh, F.; Pourrahimi, M.; Mehrabani, R.; Amani-Beni, R.; Farrokhi, M.; Sarnaghy, F.J.; et al. Diagnostic Performance of Ultrasonography for Identification of Small Bowel Obstruction; a Systematic Review and Meta-analysis. Arch. Acad. Emerg. Med. 2024, 12, e33. [Google Scholar] [PubMed]
- Zhou, L.; Zou, M.; Xu, Y.; Lin, P.; Lei, C.; Xia, X. Nano Drug Delivery System for Tumor Immunotherapy: Next-Generation Therapeutics. Front. Oncol. 2022, 12, 864301. [Google Scholar] [CrossRef] [PubMed]
- Lu, Q.; Kou, D.; Lou, S.; Ashrafizadeh, M.; Aref, A.R.; Canadas, I.; Tian, Y.; Niu, X.; Wang, Y.; Torabian, P.; et al. Nanoparticles in tumor microenvironment remodeling and cancer immunotherapy. J. Hematol. Oncol. 2024, 17, 16. [Google Scholar] [CrossRef]
- Chehelgerdi, M.; Chehelgerdi, M.; Allela, O.Q.B.; Pecho, R.D.C.; Jayasankar, N.; Rao, D.P.; Thamaraikani, T.; Vasanthan, M.; Viktor, P.; Lakshmaiya, N.; et al. Progressing nanotechnology to improve targeted cancer treatment: Overcoming hurdles in its clinical implementation. Mol. Cancer 2023, 22, 169. [Google Scholar] [CrossRef]
- Gholami, A.; Mohkam, M.; Soleimanian, S.; Sadraeian, M.; Lauto, A. Bacterial nanotechnology as a paradigm in targeted cancer therapeutic delivery and immunotherapy. Microsyst. Nanoeng. 2024, 10, 113. [Google Scholar] [CrossRef]
- Rashidi, N.; Davidson, M.; Apostolopoulos, V.; Nurgali, K. Nanoparticles in cancer diagnosis and treatment: Progress, challenges, and opportunities. J. Drug Deliv. Sci. Technol. 2024, 95, 105599. [Google Scholar] [CrossRef]
- Nevins, S.; McLoughlin, C.D.; Oliveros, A.; Stein, J.B.; Rashid, M.A.; Hou, Y.; Jang, M.H.; Lee, K.B. Nanotechnology Approaches for Prevention and Treatment of Chemotherapy-Induced Neurotoxicity, Neuropathy, and Cardiomyopathy in Breast and Ovarian Cancer Survivors. Small 2024, 20, e2300744. [Google Scholar] [CrossRef]
- Souri, M.; Elahi, S.; Kashkooli, F.M.; Kohandel, M.; Soltani, M. Enhancing localized chemotherapy with anti-angiogenesis and nanomedicine synergy for improved tumor penetration in well-vascularized tumors. NPJ Syst. Biol. Appl. 2024, 10, 136. [Google Scholar] [CrossRef]
- Motavaselian, M.; Bayati, F.; Amani-Beni, R.; Khalaji, A.; Haghverdi, S.; Abdollahi, Z.; Sarrafzadeh, A.; Manzelat, A.-M.R.; Rigi, A.; Bahri, R.A.; et al. Diagnostic Performance of Magnetic Resonance Imaging for Detection of Acute Appendicitis in Pregnant Women; a Systematic Review and Meta-Analysis. Arch. Acad. Emerg. Med. 2022, 10, e81. [Google Scholar]
- Szlasa, W.; Sauer, N.; Baczyńska, D.; Ziętek, M.; Haczkiewicz-Leśniak, K.; Karpiński, P.; Fleszar, M.; Fortuna, P.; Kulus, M.J.; Piotrowska, A.; et al. Pulsed electric field induces exocytosis and overexpression of MAGE antigens in melanoma. Sci. Rep. 2024, 14, 12546. [Google Scholar]
- Beebe, S.J.; Sain, N.M.; Ren, W. Induction of Cell Death Mechanisms and Apoptosis by Nanosecond Pulsed Electric Fields (nsPEFs). Cells 2013, 2, 136–162. [Google Scholar] [CrossRef] [PubMed]
- Yao, C.; Ma, X.; Qian, K.; Wang, Y.; Dong, S. Simulation and Experimental Study on the Responses of Subcellular Structures in Tumor Cells Induced by 5 ns Pulsed Electric Fields. Appl. Sci. 2023, 13, 8142. [Google Scholar] [CrossRef]
- Chimento, A.; De Luca, A.; D’amico, M.; De Amicis, F.; Pezzi, V. The Involvement of Natural Polyphenols in Molecular Mechanisms Inducing Apoptosis in Tumor Cells: A Promising Adjuvant in Cancer Therapy. Int. J. Mol. Sci. 2023, 24, 1680. [Google Scholar] [CrossRef]
- Xing, F.; Song, Z.; He, Y. MiR-219-5p inhibits growth and metastasis of ovarian cancer cells by targeting HMGA2. Biol. Res. 2018, 51, 1–7. [Google Scholar]
- Rems, L.; Tang, X.; Zhao, F.; Pérez-Conesa, S.; Testa, I.; Delemotte, L. Identification of electroporation sites in the complex lipid organization of the plasma membrane. eLife 2022, 11, e74773. [Google Scholar] [CrossRef]
- Sevenler, D.; Toner, M. High throughput intracellular delivery by viscoelastic mechanoporation. Nat. Commun. 2024, 15, 115. [Google Scholar]
- Shrestha, R.; Johnson, E.; Byrne, F.L. Exploring the therapeutic potential of mitochondrial uncouplers in cancer. Mol. Metab. 2021, 51, 101222. [Google Scholar]
- Rossi, A.; Pakhomova, O.N.; Mollica, P.A.; Casciola, M.; Mangalanathan, U.; Pakhomov, A.G.; Muratori, C. Nanosecond Pulsed Electric Fields Induce Endoplasmic Reticulum Stress Accompanied by Immunogenic Cell Death in Murine Models of Lymphoma and Colorectal Cancer. Cancers 2019, 11, 2034. [Google Scholar] [CrossRef]
- Tang, L.; Yao, C.; Sun, C. Apoptosis induction with electric pulses—A new approach to cancer therapy with drug free. Biochem. Biophys. Res. Commun. 2009, 390, 1098–1101. [Google Scholar] [CrossRef]
- Sauer, N.; Szlasa, W.; Szewczyk, A.; Novickij, V.; Saczko, J.; Baczyńska, D.; Daczewska, M.; Kulbacka, J. Effects of Nanosecond Pulsed Electric Field on Immune Checkpoint Receptors in Melanoma Cells. Pharmaceuticals 2023, 16, 1362. [Google Scholar] [CrossRef] [PubMed]
- Fu, L.; Karimi-Maleh, H. Leveraging electrochemical sensors to improve efficiency of cancer detection. World J. Clin. Oncol. 2024, 15, 360–366. [Google Scholar] [PubMed]
- de Caro, A.; Talmont, F.; Rols, M.P.; Golzio, M.; Kolosnjaj-Tabi, J. Therapeutic perspectives of high pulse repetition rate electroporation. Bioelectrochemistry 2024, 156, 108629. [Google Scholar] [CrossRef] [PubMed]
- Guo, Z.; Lei, L.; Zhang, Z.; Du, M.; Chen, Z. The potential of vascular normalization for sensitization to radiotherapy. Heliyon 2024, 10, e32598. [Google Scholar]
- Batista Napotnik, T.; Polajžer, T.; Miklavčič, D. Cell death due to electroporation—A review. Bioelectrochemistry 2021, 141, 107871. [Google Scholar] [CrossRef]
- Alshahat, M.A.; Elgenedy, M.A.; Aboushady, A.A.; Williams, M.T.S. Cancer Treatment: An Overview of Pulsed Electric Field Utilization and Generation. Appl. Sci. 2023, 13, 10029. [Google Scholar] [CrossRef]
- Chen, Y.; Deng, Y.; Li, Y.; Qin, Y.; Zhou, Z.; Yang, H.; Sun, Y. Oxygen-Independent Radiodynamic Therapy: Radiation-Boosted Chemodynamics for Reprogramming the Tumor Immune Environment and Enhancing Antitumor Immune Response. ACS Appl. Mater. Interfaces 2024, 16, 21546–21556. [Google Scholar]
- Zhang, H.F.; Yu, H.; Pan, S.X.; Zhang, C.; Ma, Y.H.; Zhang, Y.F.; Zuo, L.L.; Hao, C.Y.; Lin, X.Y.; Geng, H.; et al. Multibarrier-penetrating drug delivery systems for deep tumor therapy based on synergistic penetration strategy. Biomater. Sci. 2024, 12, 2321–2330. [Google Scholar] [CrossRef]
- Jiang, Z.; Li, Y.; Wei, Z.; Yuan, B.; Wang, Y.; Akakuru, O.U.; Li, Y.; Li, J.; Wu, A. Pressure-induced amorphous zeolitic imidazole frameworks with reduced toxicity and increased tumor accumulation improves therapeutic efficacy In vivo. Bioact. Mater. 2021, 6, 740–748. [Google Scholar]
- De, S.; Kazi, S.; Banerjee, S.; Banerjee, S.; Sarkar, N.; Shah, S.K.; Kuo, Y.-C.; Kumar, S.A. Metallotherapeutic complexes with high selective properties for anti-neoplastic therapy. Coord. Chem. Rev. 2024, 498, 215462. [Google Scholar]
- Al-Thani, A.N.; Jan, A.G.; Abbas, M.; Geetha, M.; Sadasivuni, K.K. Nanoparticles in cancer theragnostic and drug delivery: A comprehensive review. Life Sci. 2024, 352, 122899. [Google Scholar] [PubMed]
- Hasan, N.; Aftab, M.; Ullah, M.; Nguyen, P.T.; Agustina, R.; Djabir, Y.Y.; Tockary, T.A.; Uchida, S. Nanoparticle-based drug delivery system for Oral Cancer: Mechanism, challenges, and therapeutic potential. Results Chem. 2025, 14, 102068. [Google Scholar]
- Razavi, Z.S.; Alizadeh, S.S.; Razavi, F.S.; Souri, M.; Soltani, M. Advancing neurological disorders therapies: Organic nanoparticles as a key to blood-brain barrier penetration. Int. J. Pharm. 2025, 670, 125186. [Google Scholar]
- Zheng, Q.; Xia, B.; Huang, X.; Luo, J.; Zhong, S.; Li, X. Nanomedicines for high-intensity focused ultrasound cancer treatment and theranostics (Review). Exp. Ther. Med. 2023, 25, 170. [Google Scholar]
- Zhang, L.; Wang, Z.; Liu, K.; Liu, Y.; Wang, S.; Jiang, W.; Lu, F.; Dang, Y. Targets of tumor microenvironment for potential drug development. MedComm—Oncology 2024, 3, e68. [Google Scholar]
- Dong, Q.; Jiang, Z. Platinum–Iron Nanoparticles for Oxygen-Enhanced Sonodynamic Tumor Cell Suppression. Inorganics 2024, 12, 331. [Google Scholar] [CrossRef]
- Xu, P.-Y.; Kankala, R.K.; Wang, S.-B.; Chen, A.-Z. Sonodynamic therapy-based nanoplatforms for combating bacterial infections. Ultrason. Sonochem. 2023, 100, 106617. [Google Scholar]
- Singh, R.P.; Tyagi, A.K.; Zhao, J.; Agarwal, R. Silymarin inhibits growth and causes regression of established skin tumors in SENCAR mice via modulation of mitogen-activated protein kinases and induction of apoptosis. Carcinogenesis 2002, 23, 499–510. [Google Scholar]
- Songca, S.P. Combinations of Photodynamic Therapy with Other Minimally Invasive Therapeutic Technologies against Cancer and Microbial Infections. Int. J. Mol. Sci. 2023, 24, 10875. [Google Scholar] [CrossRef]
- Chen, P.; Zhang, P.; Shah, N.H.; Cui, Y.; Wang, Y. A Comprehensive Review of Inorganic Sonosensitizers for Sonodynamic Therapy. Int. J. Mol. Sci. 2023, 24, 12001. [Google Scholar] [CrossRef]
- Razavi, Z.S.; Razavi, F.S.; Alizadeh, S.S. Inorganic Nanoparticles and Blood-Brain Barrier Modulation: Advancing Targeted Neurological Therapies. Eur. J. Med. Chem. 2025, 287, 117357. [Google Scholar] [CrossRef]
- Clark, A.; Bonilla, S.; Suo, D.; Shapira, Y.; Averkiou, M. Microbubble-Enhanced Heating: Exploring the Effect of Microbubble Concentration and Pressure Amplitude on High-Intensity Focused Ultrasound Treatments. Ultrasound Med. Biol. 2021, 47, 2296–2309. [Google Scholar] [CrossRef] [PubMed]
- Jing, R.; Jiang, Z.; Tang, X. Advances in Millimeter-Wave Treatment and Its Biological Effects Development. Int. J. Mol. Sci. 2024, 25, 8638. [Google Scholar] [CrossRef] [PubMed]
- Liang, Y.; Zhang, M.; Zhang, Y.; Zhang, M. Ultrasound Sonosensitizers for Tumor Sonodynamic Therapy and Imaging: A New Direction with Clinical Translation. Molecules 2023, 28, 6484. [Google Scholar] [CrossRef] [PubMed]
- Mohammadi, T.; Gheybalizadeh, H.; Rahimpour, E.; Soleymani, J.; Shafiei-Irannejad, V. Advanced photoluminescent nanomaterials for targeted bioimaging of cancer cells. Heliyon 2025, 11, e41566. [Google Scholar] [CrossRef]
- Anitha, K.; Chenchula, S.; Surendran, V.; Shvetank, B.; Ravula, P.; Milan, R.; Chikatipalli, R. Advancing cancer theranostics through biomimetics: A comprehensive review. Heliyon 2024, 10, e27692. [Google Scholar] [CrossRef]
- Deivayanai, V.; Thamarai, P.; Karishma, S.; Saravanan, A.; Yaashikaa, P.; Vickram, A.; Hemavathy, R.; Kumar, R.R.; Rishikesavan, S.; Shruthi, S. A comprehensive review on advances in nanoparticle-mediated cancer therapeutics: Current research and future perspectives. Cancer Pathog. Ther. 2024, 1, E01–E16. [Google Scholar] [CrossRef]
- Yang, N.; Li, J.; Yu, S.; Xia, G.; Li, D.; Yuan, L.; Wang, Q.; Ding, L.; Fan, Z.; Li, J. Application of Nanomaterial-Based Sonodynamic Therapy in Tumor Therapy. Pharmaceutics 2024, 16, 603. [Google Scholar] [CrossRef]
- Overchuk, M.; Weersink, R.A.; Wilson, B.C.; Zheng, G. Photodynamic and Photothermal Therapies: Synergy Opportunities for Nanomedicine. ACS Nano 2023, 17, 7979–8003. [Google Scholar] [CrossRef]
- Yun, W.S.; Park, J.H.; Lim, D.K.; Ahn, C.H.; Sun, I.C.; Kim, K. How Did Conventional Nanoparticle-Mediated Photothermal Therapy Become “Hot” in Combination with Cancer Immunotherapy? Cancers 2022, 14, 2044. [Google Scholar] [CrossRef]
- Yin, C.; Hu, P.; Qin, L.; Wang, Z.; Zhao, H. The Current Status and Future Directions on Nanoparticles for Tumor Molecular Imaging. Int. J. Nanomed. 2024, 19, 9549–9574. [Google Scholar] [CrossRef] [PubMed]
- Ansari, M.A.; Erfanzadeh, M.; Mohajerani, E. Mechanisms of Laser-Tissue Interaction: II. Tissue Thermal Properties. J. Lasers Med. Sci. 2013, 4, 99–106. [Google Scholar] [PubMed]
- Dakua, S.P.; Nayak, A. A review on treatments of hepatocellular carcinoma—Role of radio wave ablation and possible improvements. Egypt. Liver J. 2022, 12, 30. [Google Scholar]
- Keum, H.; Cevik, E.; Kim, J.; Demirlenk, Y.M.; Atar, D.; Saini, G.; Sheth, R.A.; Deipolyi, A.R.; Oklu, R. Tissue Ablation: Applications and Perspectives. Adv. Mater. 2024, 36, 2310856. [Google Scholar]
- De Vita, E.; Presti, D.L.; Massaroni, C.; Iadicicco, A.; Schena, E.; Campopiano, S. A review on radiofrequency, laser, and microwave ablations and their thermal monitoring through fiber Bragg gratings. iScience 2023, 26, 108260. [Google Scholar]
- Aebisher, D.; Rogóż, K.; Myśliwiec, A.; Dynarowicz, K.; Wiench, R.; Cieślar, G.; Kawczyk-Krupka, A.; Bartusik-Aebisher, D. The use of photodynamic therapy in medical practice. Front. Oncol. 2024, 14, 1373263. [Google Scholar]
- Hameed, F.; Anwaar, A. Bladder tumor ablation with 980-nm and 980-/1470-nm diode lasers: A retrospective study. Afr. J. Urol. 2024, 30, 1. [Google Scholar]
- Hasan, N.; Nadaf, A.; Imran, M.; Jiba, U.; Sheikh, A.; Almalki, W.H.; Almujri, S.S.; Mohammed, Y.H.; Kesharwani, P.; Ahmad, F.J. Skin cancer: Understanding the journey of transformation from conventional to advanced treatment approaches. Mol. Cancer 2023, 22, 168. [Google Scholar]
- Kim, M.M.; Darafsheh, A. Light Sources and Dosimetry Techniques for Photodynamic Therapy. Photochem. Photobiol. 2020, 96, 280–294. [Google Scholar] [CrossRef]
- Reese, J.C.; Fadel, H.A.; Pawloski, J.A.; Samir, M.; Haider, S.; Komatar, R.J.; Luther, E.; Morell, A.A.; Ivan, M.E.; Robin, A.M.; et al. Laser interstitial thermal therapy for deep-seated perivascular brain tumors is not associated with distal ischemia. J. Neurooncol. 2024, 166, 265–272. [Google Scholar] [CrossRef]
- Legouté, F.; Bensadoun, R.-J.; Seegers, V.; Pointreau, Y.; Caron, D.; Lang, P.; Prévost, A.; Martin, L.; Schick, U.; Morvant, B.; et al. Low-level laser therapy in treatment of chemoradiotherapy-induced mucositis in head and neck cancer: Results of a randomised, triple blind, multicentre phase III trial. Radiat. Oncol. 2019, 14, 83. [Google Scholar] [CrossRef] [PubMed]
- Costa, M.M.; Silva, S.B.; Quinto, A.L.P.; Pasquinelli, P.F.S.; Santos, V.d.Q.d.; Santos, G.d.C.; Veiga, D.F. Phototherapy 660 nm for the prevention of radiodermatitis in breast cancer patients receiving radiation therapy: Study protocol for a randomized controlled trial. Trials 2014, 15, 330. [Google Scholar] [CrossRef] [PubMed][Green Version]
- Mehrnia, M.; Kholmovski, E.; Katsaggelos, A.; Kim, D.; Passman, R.; Elbaz, M.S. Novel Self-Calibrated Threshold-Free Probabilistic Fibrosis Signature Technique for 3D Late Gadolinium Enhancement MRI. IEEE Trans. Biomed. Eng. 2024, 72, 856–869. [Google Scholar] [CrossRef] [PubMed]
- Zeng, Q.; Chen, C.; Song, H.; Li, M.; Yan, J.; Lv, X. Serum Raman spectroscopy combined with convolutional neural network for rapid diagnosis of HER2-positive and triple-negative breast cancer. Spectrochim. Acta A Mol. Biomol. Spectrosc. 2023, 286, 122000. [Google Scholar] [CrossRef]
- Fan, Y.; Xu, L.; Liu, S.; Li, J.; Xia, J.; Qin, X.; Li, Y.; Gao, T.; Tang, X. The State-of-the-Art and Perspectives of Laser Ablation for Tumor Treatment. Cyborg Bionic Syst. 2024, 5, 0062. [Google Scholar] [CrossRef]
- Farmer, W.; Hannon, G.; Ghosh, S.; Prina-Mello, A. Thermal ablation in pancreatic cancer: A scoping review of clinical studies. Front. Oncol. 2022, 12, 1066990. [Google Scholar] [CrossRef]
- Razavi, Z.; Soltani, M.; Pazoki-Toroudi, H.; Dabagh, M. Microfluidic systems for modeling digestive cancer: A review of recent progress. Biomed. Phys. Eng. Express 2024, 10, 052002. [Google Scholar]
- Schena, E.; Saccomandi, P.; Fong, Y. Laser Ablation for Cancer: Past, Present and Future. J. Funct. Biomater. 2017, 8, 19. [Google Scholar] [CrossRef]
- Zhao, D.; Shahbahrami, K.; Fernando, H.C. Endoscopic palliation of esophageal cancer: A narrative review apart from stenting. Annals of Esophagus, 2021. 6.
- Luo, D.; Johnson, A.; Wang, X.; Li, H.; Erokwu, B.O.; Springer, S.; Lou, J.; Ramamurthy, G.; Flask, C.A.; Burda, C.; et al. Targeted Radiosensitizers for MR-Guided Radiation Therapy of Prostate Cancer. Nano Lett. 2020, 20, 7159–7167. [Google Scholar]
- Dash, B.S.; Jose, G.; Lu, Y.-J.; Chen, J.-P. Functionalized Reduced Graphene Oxide as a Versatile Tool for Cancer Therapy. Int. J. Mol. Sci. 2021, 22, 2989. [Google Scholar] [CrossRef]
- Naderi, F.; Perez-Raya, I.; Yadav, S.; Kalajahi, A.P.; Mamun, Z.B.; D’Souza, R.M. Towards chemical source tracking and characterization using physics-informed neural networks. Atmos. Environ. 2024, 334, 120679. [Google Scholar]
- Mcoyi, M.P.; Mpofu, K.T.; Sekhwama, M.; Mthunzi-Kufa, P. Developments in Localized Surface Plasmon Resonance. Plasmonics 2024. [Google Scholar] [CrossRef]
- Kayani, Z.; Islami, N.; Behzadpour, N.; Zahraie, N.; Imanlou, S.; Tamaddon, P.; Salehi, F.; Daneshvar, F.; Perota, G.; Sorati, E.; et al. Combating cancer by utilizing noble metallic nanostructures in combination with laser photothermal and X-ray radiotherapy. J. Drug Deliv. Sci. Technol. 2021, 65, 102689. [Google Scholar]
- Lan, H.; Jamil, M.; Ke, G.; Dong, N. The role of nanoparticles and nanomaterials in cancer diagnosis and treatment: A comprehensive review. Am. J. Cancer Res. 2023, 13, 5751–5784. [Google Scholar]
- Jerjes, W.; Theodossiou, T.A.; Hirschberg, H.; Høgset, A.; Weyergang, A.; Selbo, P.K.; Hamdoon, Z.; Hopper, C.; Berg, K. Photochemical Internalization for Intracellular Drug Delivery. From Basic Mechanisms to Clinical Research. J. Clin. Med. 2020, 9, 528. [Google Scholar] [CrossRef]
- Guo, Q.; Tang, Y.; Wang, S.; Xia, X. Applications and enhancement strategies of ROS-based non-invasive therapies in cancer treatment. Redox Biol. 2025, 80, 103515. [Google Scholar]
- Razavi, Z.-S.; Soltani, M.; Mahmoudvand, G.; Farokhi, S.; Karimi-Rouzbahani, A.; Farasati-Far, B.; Tahmasebi-Ghorabi, S.; Pazoki-Toroudi, H.; Afkhami, H. Advancements in tissue engineering for cardiovascular health: A biomedical engineering perspective. Front. Bioeng. Biotechnol. 2024, 12, 1385124. [Google Scholar]
- Souri, M.; Golzaryan, A.; Soltani, M. Charge-Switchable nanoparticles to enhance tumor penetration and accumulation. Eur. J. Pharm. Biopharm. 2024, 199, 114310. [Google Scholar]
- Le, H.T.T.; Van, C.T.; Thi, M.N.; Al-Niaimi, F. Our experience using 1064 nm Nd:YAG in palmoplantar warts. J. Cosmet. Laser Ther. 2022, 24, 28–32. [Google Scholar]
- Wang, Y.; Xu, Y.; Song, J.; Liu, X.; Liu, S.; Yang, N.; Wang, L.; Liu, Y.; Zhao, Y.; Zhou, W.; et al. Tumor Cell-Targeting and Tumor Microenvironment-Responsive Nanoplatforms for the Multimodal Imaging-Guided Photodynamic/Photothermal/Chemodynamic Treatment of Cervical Cancer. Int. J. Nanomed. 2024, 19, 5837–5858. [Google Scholar]
- Qi, K.; Sun, B.; Liu, S.-Y.; Zhang, M. Research progress on carbon materials in tumor photothermal therapy. Biomed. Pharmacother. 2023, 165, 115070. [Google Scholar] [CrossRef] [PubMed]
- Zhang, C.; Cha, R.; Long, K.; Liu, Y.; Dong, Y.; Zhang, Y.; Wang, X.; Jiang, X. Functionalized Iron Oxide Nanoparticles for Both Dual-Modal Imaging and Erythropoiesis. ACS Appl. Mater. Interfaces 2024, 16, 68905–68917. [Google Scholar] [PubMed]
- Bravo, M.; Fortuni, B.; Mulvaney, P.; Hofkens, J.; Uji-I, H.; Rocha, S.; Hutchison, J. Nanoparticle-mediated thermal Cancer therapies: Strategies to improve clinical translatability. J. Control. Release 2024, 372, 751–777. [Google Scholar] [PubMed]
- Wang, M.; Wang, Y.; Fu, Q. Magneto-optical nanosystems for tumor multimodal imaging and therapy in-vivo. Mater. Today Bio 2024, 26, 101027. [Google Scholar]
- Chen, S.; Long, S.; Liu, Y.; Wang, S.; Hu, Q.; Fu, L.; Luo, D. Evaluation of a three-gene methylation model for correlating lymph node metastasis in postoperative early gastric cancer adjacent samples. Front. Oncol. 2024, 14, 1432869. [Google Scholar]
- Gupta, P.; Kalra, N.; Chaluvashetty, S.B.; Gamangatti, S.; Mukund, A.; Abdul, R.; Shyam, V.; Baijal, S.S.; Mohan, C. Indian College of Radiology and Imaging Guidelines on Interventions in Hepatocellular Carcinoma. Indian J. Radiol. Imaging 2022, 32, 540–554. [Google Scholar]
- Riaz, A.; Awais, R.; Salem, R. Side Effects of Yttrium-90 Radioembolization. Front. Oncol. 2014, 4, 198. [Google Scholar]
- Van, B.J.; Dewaraja, Y.K.; Sangogo, M.L.; Mikell, J.K. Y-90 SIRT: Evaluation of TCP variation across dosimetric models. EJNMMI Phys. 2021, 8, 45. [Google Scholar]
- Laidlaw, G.L.; Johnson, G.E. Recognizing and Managing Adverse Events in Y-90 Radioembolization. Semin. Interv. Radiol. 2021, 38, 453–459. [Google Scholar]
- Mysore, T.H.M.; Patil, A.Y.; Hegde, C.; Sudeept, M.; Kumar, R.; Soudagar, M.E.M.; Fattah, I. Apatite insights: From synthesis to biomedical applications. Eur. Polym. J. 2024, 209, 112842. [Google Scholar]
- Linder, P.M.; Lan, W.; Trautwein, N.F.; Brosch-Lenz, J.; von Beschwitz, S.; Kupferschläger, J.; Reischl, G.; Grözinger, G.; Dittmann, H.; la Fougère, C.; et al. Optimization of Y-90 Radioembolization Imaging for Post-Treatment Dosimetry on a Long Axial Field-of-View PET/CT Scanner. Diagnostics 2023, 13, 3418. [Google Scholar] [CrossRef] [PubMed]
- George, S.C.; Tolakanahalli, R.; Aguirre, S.; Kim, T.P.; Samuel, E.; Mishra, V. A single-institution experience with (177)Lu RPT workflow improvements and qualifying the SPECT/CT imaging for dosimetry. Front. Oncol. 2024, 14, 1331266. [Google Scholar]
- Wang, D.; Rao, W. Bench-to-bedside development of multifunctional flexible embolic agents. Theranostics 2023, 13, 2114–2139. [Google Scholar] [CrossRef] [PubMed]
- Charles, J.; Vrionis, A.; Mansur, A.; Mathias, T.; Shaikh, J.; Ciner, A.; Jiang, Y.; Nezami, N. Potential Immunotherapy Targets for Liver-Directed Therapies, and the Current Scope of Immunotherapeutics for Liver-Related Malignancies. Cancers 2023, 15, 2624. [Google Scholar] [CrossRef]
- Yang, H.; Li, Q.; Chen, X.; Weng, M.; Huang, Y.; Chen, Q.; Liu, X.; Huang, H.; Feng, Y.; Zhou, H.; et al. Targeting SOX13 inhibits assembly of respiratory chain supercomplexes to overcome ferroptosis resistance in gastric cancer. Nat. Commun. 2024, 15, 4296. [Google Scholar] [CrossRef]
- Javid, H.; Oryani, M.A.; Rezagholinejad, N.; Esparham, A.; Tajaldini, M.; Karimi-Shahri, M. RGD peptide in cancer targeting: Benefits, challenges, solutions, and possible integrin-RGD interactions. Cancer Med. 2024, 13, e6800. [Google Scholar] [CrossRef]
- Boyle, N.; Archambault, B.; Ozerov, S.; Taleyarkhan, R. Advances in acoustically-tensioned metastable detector neutron detection technology. Nucl. Instrum. Methods Phys. Res. Sect. A Accel. Spectrometers Detect. Assoc. Equip. 2022, 1040, 167201. [Google Scholar] [CrossRef]
- Pereira, B.; Correia, F.P.; Alves, I.A.; Costa, M.; Gameiro, M.; Martins, A.P.; Saraiva, J.A. Epigenetic reprogramming as a key to reverse ageing and increase longevity. Ageing Res. Rev. 2024, 95, 102204. [Google Scholar] [CrossRef]
- Costa, P.M.D.S.; Sales, S.L.A.; Pinheiro, D.P.; Pontes, L.Q.; Maranhão, S.S.A.; Pessoa, C.D.Ó.; Furtado, G.P.; Furtado, C.L.M. Epigenetic reprogramming in cancer: From diagnosis to treatment. Front. Cell Dev. Biol. 2023, 11, 1116805. [Google Scholar] [CrossRef]
- Jaiswal, S.; Manhas, A.; Pandey, A.K.; Priya, S.; Sharma, S.K. Engineered Nanoparticle-Protein Interactions Influence Protein Structural Integrity and Biological Significance. Nanomaterials 2022, 12, 1214. [Google Scholar] [CrossRef]
- Souri, M.; Elahi, S.; Soltani, M. Intratumoral implantable drug delivery system for targeted localized chemotherapy in breast cancer. J. Drug Deliv. Sci. Technol. 2024, 94, 105519. [Google Scholar]
- Roshani, M.; Rezaian-Isfahni, A.; Lotfalizadeh, M.H.; Khassafi, N.; Abadi, M.H.J.N.; Nejati, M. Metal nanoparticles as a potential technique for the diagnosis and treatment of gastrointestinal cancer: A comprehensive review. Cancer Cell Int. 2023, 23, 280. [Google Scholar] [PubMed]
- Souri, M.; Elahi, S.; Soltani, M. Programmable intratumoral drug delivery to breast cancer using wireless bioelectronic device with electrochemical actuation. Expert Opin. Drug Deliv. 2024, 21, 495–511. [Google Scholar] [PubMed]
- Chen, X.; Xu, H.; Shu, X.; Song, C.-X. Mapping epigenetic modifications by sequencing technologies. Cell Death Differ. 2025, 32, 56–65. [Google Scholar] [CrossRef]
- Lanata, C.M.; Chung, S.A.; Criswell, L.A. DNA methylation 101: What is important to know about DNA methylation and its role in SLE risk and disease heterogeneity. Lupus Sci. Med. 2018, 5, e000285. [Google Scholar]
- An, H.J.; Kim, Y.; Chang, S.; Kim, H.; Song, J.; Park, H.; Choi, I. High-spatial and colourimetric imaging of histone modifications in single senescent cells using plasmonic nanoprobes. Nat. Commun. 2021, 12, 5899. [Google Scholar] [CrossRef]
- Kumar, S.; Gonzalez, E.A.; Rameshwar, P.; Etchegaray, J.-P. Non-Coding RNAs as Mediators of Epigenetic Changes in Malignancies. Cancers 2020, 12, 3657. [Google Scholar] [CrossRef]
- Valente, A.; Vieira, L.; Silva, M.J.; Ventura, C. The Effect of Nanomaterials on DNA Methylation: A Review. Nanomaterials 2023, 13, 1880. [Google Scholar] [CrossRef]
- Piranfar, A.; Souri, M.; Rahmim, A.; Soltani, M. Localized radiotherapy of solid tumors using radiopharmaceutical loaded implantable system: Insights from a mathematical model. Front. Oncol. 2024, 14, 1320371. [Google Scholar] [CrossRef]
- Bicho, R.C.; Roelofs, D.; Mariën, J.; Scott-Fordsmand, J.J.; Amorim, M.J. Epigenetic effects of (nano)materials in environmental species—Cu case study in Enchytraeus crypticus. Environ. Int. 2020, 136, 105447. [Google Scholar]
- De Berardis, B.; Marchetti, M.; Risuglia, A.; Ietto, F.; Fanizza, C.; Superti, F. Exposure to airborne gold nanoparticles: A review of current toxicological data on the respiratory tract. J. Nanopart. Res. 2021, 22, 235. [Google Scholar] [CrossRef]
- Hosseinpour, A.; Soltani, M.; Souri, M. Improving tumor treatment through intratumoral injection of drug-loaded magnetic nanoparticles and low-intensity ultrasound. Sci. Rep. 2024, 14, 1452. [Google Scholar] [CrossRef] [PubMed]
- Moslemi, M.; Vafaei, M.; Khani, P.; Soheili, M.; Nedaeinia, R.; Manian, M.; Moradi, Y.; Sohrabi, E. The prevalence of ataxia telangiectasia mutated (ATM) variants in patients with breast cancer patients: A systematic review and meta-analysis. Cancer Cell Int. 2021, 21, 474. [Google Scholar] [CrossRef] [PubMed]
- Ferrante, M.; Grasso, A.; Salemi, R.; Libra, M.; Tomasello, B.; Fiore, M.; Copat, C. DNA Damage and Apoptosis as In-Vitro Effect Biomarkers of Titanium Dioxide Nanoparticles (TiO2-NPs) and the Food Additive E171 Toxicity in Colon Cancer Cells: HCT-116 and Caco-2. Int. J. Environ. Res. Public Health 2023, 20, 2002. [Google Scholar] [CrossRef]
- Magogotya, M.; Vetten, M.; der Merwe, M.R.-V.; Badenhorst, J.; Gulumian, M. In vitro toxicity and internalization of gold nanoparticles (AuNPs) in human epithelial colorectal adenocarcinoma (Caco-2) cells and the human skin keratinocyte (HaCaT) cells. Mutat. Res. Toxicol. Environ. Mutagen. 2022, 883–884, 503556. [Google Scholar] [CrossRef]
- Brzóska, K.; Sochanowicz, B.; Szczygieł, M.; Drzał, A.; Śniegocka, M.; Michalczyk-Wetula, D.; Elas, M.; Kapka-Skrzypczak, L.; Kruszewski, M. Silver Nanoparticles Induced Changes in DNA Methylation and Histone H3 Methylation in a Mouse Model of Breast Cancer. Materials 2023, 16, 4163. [Google Scholar] [CrossRef]
- Wells, C.; Pogribna, M.; Sharmah, A.; Paredes, A.; Word, B.; Patri, A.K.; Lyn-Cook, B.; Hammons, G. Exposure to a Titanium Dioxide Product Alters DNA Methylation in Human Cells. Nanomaterials 2024, 14, 2037. [Google Scholar] [CrossRef]
- Pogribna, M.; Hammons, G. Epigenetic Effects of Nanomaterials and Nanoparticles. J. Nanobiotechnol. 2021, 19, 2. [Google Scholar] [CrossRef]
- Yang, X.; Liu, J.; He, H.; Zhou, L.; Gong, C.; Wang, X.; Yang, L.; Yuan, J.; Huang, H.; He, L.; et al. SiO2 nanoparticles induce cytotoxicity and protein expression alteration in HaCaT cells. Part. Fibre Toxicol. 2010, 7, 1. [Google Scholar] [CrossRef]
- Jiang, T.; Amadei, C.A.; Gou, N.; Lin, Y.; Lan, J.; Vecitis, C.D.; Gu, A.Z. Toxicity of Single-Walled Carbon Nanotubes (SWCNTs): Effect of Lengths, Functional Groups and Electronic Structures Revealed by a Quantitative Toxicogenomics Assay. Environ. Sci. Nano 2020, 7, 1348–1364. [Google Scholar] [CrossRef]
- Cole, E.; Ray, J.L.; Bolten, S.; Hamilton, R.F.; Shaw, P.K.; Postma, B.; Buford, M.; Holian, A.; Cho, Y.H. Multiwalled Carbon Nanotubes of Varying Size Lead to DNA Methylation Changes That Correspond to Lung Inflammation and Injury in a Mouse Model. Chem. Res. Toxicol. 2019, 32, 1545–1553. [Google Scholar] [CrossRef]
- Osorio, H.M.; Castillo-Solís, F.; Barragán, S.Y.; Rodríguez-Pólit, C.; Gonzalez-Pastor, R. Graphene Quantum Dots from Natural Carbon Sources for Drug and Gene Delivery in Cancer Treatment. Int. J. Mol. Sci. 2024, 25, 10539. [Google Scholar] [CrossRef]
- Pathak, A.; Tomar, S.; Pathak, S. Epigenetics and Cancer: A Comprehensive Review. Asian Pac. J. Cancer Biol. 2023, 8, 75–89. [Google Scholar] [CrossRef]
- Li, G.; Tian, Y.; Zhu, W.-G. The Roles of Histone Deacetylases and Their Inhibitors in Cancer Therapy. Front. Cell Dev. Biol. 2020, 8, 576946. [Google Scholar] [CrossRef]
- Pogribna, M.; Word, B.; Lyn-Cook, B.; Hammons, G. Effect of titanium dioxide nanoparticles on histone modifications and histone modifying enzymes expression in human cell lines. Nanotoxicology 2022, 16, 409–424. [Google Scholar] [CrossRef]
- Nguyen, N.H.A.; Falagan-Lotsch, P. Mechanistic Insights into the Biological Effects of Engineered Nanomaterials: A Focus on Gold Nanoparticles. Int. J. Mol. Sci. 2023, 24, 4109. [Google Scholar] [CrossRef]
- Leng, X.; Zhang, M.; Xu, Y.; Wang, J.; Ding, N.; Yu, Y.; Sun, S.; Dai, W.; Xue, X.; Li, N.; et al. Non-coding RNAs as therapeutic targets in cancer and its clinical application. J. Pharm. Anal. 2024, 14, 100947. [Google Scholar] [CrossRef]
- Kögel, D.; Temme, A.; Aigner, A. Recent advances in development and delivery of non-viral nucleic acid therapeutics for brain tumor therapy. Pharmacol. Ther. 2025, 266, 108762. [Google Scholar] [CrossRef]
- Zhao, C.; Song, W.; Wang, J.; Tang, X.; Jiang, Z. Immunoadjuvant-functionalized metal–organic frameworks: Synthesis and applications in tumor immune modulation. Chem. Commun. 2025, 61, 1962–1977. [Google Scholar] [CrossRef]
- Dristant, U.; Mukherjee, K.; Saha, S.; Maity, D. An Overview of Polymeric Nanoparticles-Based Drug Delivery System in Cancer Treatment. Technol. Cancer Res. Treat. 2023, 22, 15330338231152083. [Google Scholar] [CrossRef]
- Gong, N.; Teng, X.; Li, J.; Liang, X.J. Antisense Oligonucleotide-Conjugated Nanostructure-Targeting lncRNA MALAT1 Inhibits Cancer Metastasis. ACS Appl. Mater. Interfaces 2019, 11, 37–42. [Google Scholar] [CrossRef]
- Panda, R.; Mohan, S.; Vellapandian, C. Harnessing Epigenetic Mechanisms to Overcome Immune Evasion in Cancer: The Current Strategies and Future Directions. Cureus 2024, 16, e70631. [Google Scholar] [CrossRef]
- Dai, W.; Qiao, X.; Fang, Y.; Guo, R.; Bai, P.; Liu, S.; Li, T.; Jiang, Y.; Wei, S.; Na, Z.; et al. Epigenetics-targeted drugs: Current paradigms and future challenges. Signal Transduct. Target. Ther. 2024, 9, 332. [Google Scholar]
- Menon, A.; Abd-Aziz, N.; Khalid, K.; Poh, C.L.; Naidu, R. miRNA: A Promising Therapeutic Target in Cancer. Int. J. Mol. Sci. 2022, 23, 11502. [Google Scholar] [CrossRef]
- Mueller, S.A.; Merondun, J.; Lečić, S.; Wolf, J.B.W. Epigenetic variation in light of population genetic practice. Nat. Commun. 2025, 16, 1028. [Google Scholar]
- Cao, Z.; Zhu, J.; Wang, Z.; Peng, Y.; Zeng, L. Comprehensive pan-cancer analysis reveals ENC1 as a promising prognostic biomarker for tumor microenvironment and therapeutic responses. Sci. Rep. 2024, 14, 25331. [Google Scholar]
- Nie, Y.; Li, D.; Peng, Y.; Wang, S.; Hu, S.; Liu, M.; Ding, J.; Zhou, W. Metal organic framework coated MnO2 nanosheets delivering doxorubicin and self-activated DNAzyme for chemo-gene combinatorial treatment of cancer. Int. J. Pharm. 2020, 585, 119513. [Google Scholar]
- Wei, C.; Xu, Y.; Shen, Q.; Li, R.; Xiao, X.; Saw, P.E.; Xu, X. Role of long non-coding RNAs in cancer: From subcellular localization to nanoparticle-mediated targeted regulation. Mol. Ther. Nucleic Acids 2023, 33, 774–793. [Google Scholar]
- Liu, S.; Li, X.; Xie, Q.; Zhang, S.; Liang, X.; Li, S.; Zhang, P. Identification of a lncRNA/circRNA-miRNA-mRNA network in Nasopharyngeal Carcinoma by deep sequencing and bioinformatics analysis. J. Cancer 2024, 15, 1916–1928. [Google Scholar] [CrossRef]
- Su, Y.; Tian, X.; Gao, R.; Guo, W.; Chen, C.; Jia, D.; Li, H.; Lv, X. Colon cancer diagnosis and staging classification based on machine learning and bioinformatics analysis. Comput. Biol. Med. 2022, 145, 105409. [Google Scholar] [CrossRef]
- Taherdoost, H.; Ghofrani, A. AI’s role in revolutionizing personalized medicine by reshaping pharmacogenomics and drug therapy. Intell. Pharm. 2024, 2, 643–650. [Google Scholar] [CrossRef]
- Lyu, Z.; Xin, M.; Oyston, D.R.; Xue, T.; Kang, H.; Wang, X.; Wang, Z.; Li, Q. Cause and consequence of heterogeneity in human mesenchymal stem cells: Challenges in clinical application. Pathol. Res. Pract. 2024, 260, 155354. [Google Scholar] [CrossRef]
- Frisch, J.; Angenendt, A.; Hoth, M.; Prates Roma, L.; Lis, A. STIM-Orai Channels and Reactive Oxygen Species in the Tumor Microenvironment. Cancers 2019, 11, 457. [Google Scholar] [CrossRef]
- Huang, R.; Kang, T.; Chen, S. The role of tumor-associated macrophages in tumor immune evasion. J. Cancer Res. Clin. Oncol. 2024, 150, 238. [Google Scholar] [CrossRef]
- Wu, Y.; Yi, M.; Niu, M.; Mei, Q.; Wu, K. Myeloid-derived suppressor cells: An emerging target for anticancer immunotherapy. Mol. Cancer 2022, 21, 184. [Google Scholar] [CrossRef]
- Fang, L.; Liu, K.; Liu, C.; Wang, X.; Ma, W.; Xu, W.; Wu, J.; Sun, C. Tumor accomplice: T cell exhaustion induced by chronic inflammation. Front. Immunol. 2022, 13, 979116. [Google Scholar] [CrossRef]
- Dikiy, S.; Rudensky, A.Y. Principles of regulatory T cell function. Immunity 2023, 56, 240–255. [Google Scholar] [CrossRef]
- Yuan, Z.; Li, Y.; Zhang, S.; Wang, X.; Dou, H.; Yu, X.; Zhang, Z.; Yang, S.; Xiao, M. Extracellular matrix remodeling in tumor progression and immune escape: From mechanisms to treatments. Mol. Cancer 2023, 22, 48. [Google Scholar] [CrossRef]
- Yi, M.; Li, T.; Niu, M.; Zhang, H.; Wu, Y.; Wu, K.; Dai, Z. Targeting cytokine and chemokine signaling pathways for cancer therapy. Signal Transduct. Target. Ther. 2024, 9, 176. [Google Scholar] [CrossRef]
- Babar, Q.; Saeed, A.; Tabish, T.A.; Sarwar, M.; Thorat, N.D. Targeting the tumor microenvironment: Potential strategy for cancer therapeutics. Biochim. Et Biophys. Acta (BBA)—Mol. Basis Dis. 2023, 1869, 166746. [Google Scholar] [CrossRef]
- Marques, L.; Costa, B.; Pereira, M.; Silva, A.; Santos, J.; Saldanha, L.; Silva, I.; Magalhães, P.; Schmidt, S.; Vale, N. Advancing Precision Medicine: A Review of Innovative In Silico Approaches for Drug Development, Clinical Pharmacology and Personalized Healthcare. Pharmaceutics 2024, 16, 332. [Google Scholar] [CrossRef] [PubMed]
- Wang, R.C.; Wang, Z. Precision Medicine: Disease Subtyping and Tailored Treatment. Cancers 2023, 15, 3837. [Google Scholar] [CrossRef] [PubMed]
- Souri, M.; Shahvandi, M.K.; Chiani, M.; Kashkooli, F.M.; Farhangi, A.; Mehrabi, M.R.; Rahmim, A.; Savage, V.M.; Soltani, M. Stimuli-sensitive nano-drug delivery with programmable size changes to enhance accumulation of therapeutic agents in tumors. Drug Deliv. 2023, 30, 2186312. [Google Scholar] [PubMed]
- Huang, H.; Huang, F.; Liang, X.; Fu, Y.; Cheng, Z.; Huang, Y.; Chen, Z.; Duan, Y.; Chen, Y. Afatinib Reverses EMT via Inhibiting CD44-Stat3 Axis to Promote Radiosensitivity in Nasopharyngeal Carcinoma. Pharmaceuticals 2022, 16, 37. [Google Scholar] [CrossRef]
- Hood, L.; Rowen, L. The Human Genome Project: Big science transforms biology and medicine. Genome Med. 2013, 5, 79. [Google Scholar]
- Cavalieri, R.; de Oliveira, H.F.; de Souza, T.L.; Kanashiro, M.M. Single Nucleotide Polymorphisms as Biomarker Predictors of Oral Mucositis Severity in Head and Neck Cancer Patients Submitted to Combined Radiation Therapy and Chemotherapy: A Systematic Review. Cancers 2024, 16, 949. [Google Scholar] [CrossRef]
- Satam, H.; Joshi, K.; Mangrolia, U.; Waghoo, S.; Zaidi, G.; Rawool, S.; Thakare, R.P.; Banday, S.; Mishra, A.K.; Das, G.; et al. Next-Generation Sequencing Technology: Current Trends and Advancements. Biology 2023, 12, 997. [Google Scholar] [CrossRef]
- Silliman, K.; Spencer, L.H.; White, S.J.; Roberts, S.B. Epigenetic and Genetic Population Structure is Coupled in a Marine Invertebrate. Genome Biol. Evol. 2023, 15, evad013. [Google Scholar]
- Souri, M.; Kashkooli, F.M.; Soltani, M. Analysis of magneto-hyperthermia duration in nano-sized drug delivery system to solid tumors using intravascular-triggered thermosensitive-liposome. Pharm. Res. 2022, 39, 753–765. [Google Scholar]
- Desta, G.M.; Birhanu, A.G. Advancements in single-cell RNA sequencing and spatial transcriptomics: Transforming biomedical research. Acta Biochim. Pol. 2025, 72, 13922. [Google Scholar]
- Deshpande, D.; Chhugani, K.; Chang, Y.; Karlsberg, A.; Loeffler, C.; Zhang, J.; Muszyńska, A.; Munteanu, V.; Yang, H.; Rotman, J.; et al. RNA-seq data science: From raw data to effective interpretation. Front. Genet. 2023, 14, 997383. [Google Scholar] [CrossRef] [PubMed]
- Zhu, J.; Pan, S.; Chai, H.; Zhao, P.; Feng, Y.; Cheng, Z.; Zhang, S.; Wang, W. Microfluidic Impedance Cytometry Enabled One-Step Sample Preparation for Efficient Single-Cell Mass Spectrometry. Small 2024, 20, e2310700. [Google Scholar] [CrossRef] [PubMed]
- Dupree, E.J.; Jayathirtha, M.; Yorkey, H.; Mihasan, M.; Petre, B.A.; Darie, C.C. A Critical Review of Bottom-Up Proteomics: The Good, the Bad, and the Future of this Field. Proteomes 2020, 8, 14. [Google Scholar] [CrossRef] [PubMed]
- Souri, M.; Soltani, M.; Kashkooli, F.M. Computational modeling of thermal combination therapies by magneto-ultrasonic heating to enhance drug delivery to solid tumors. Sci. Rep. 2021, 11, 19539. [Google Scholar] [CrossRef]
- Qi, Y.-K.; Zheng, J.-S.; Liu, L. Mirror-image protein and peptide drug discovery through mirror-image phage display. Chem 2024, 10, 2390–2407. [Google Scholar] [CrossRef]
- Han, L.; Xu, S.; Zhou, D.; Chen, R.; Ding, Y.; Zhang, M.; Bao, M.; He, B.; Li, S. Unveiling the causal link between metabolic factors and ovarian cancer risk using Mendelian randomization analysis. Front. Endocrinol. 2024, 15, 1401648. [Google Scholar]
- Qiu, S.; Cai, Y.; Yao, H.; Lin, C.; Xie, Y.; Tang, S.; Zhang, A. Small molecule metabolites: Discovery of biomarkers and therapeutic targets. Signal Transduct. Target. Ther. 2023, 8, 132. [Google Scholar]
- Ma, X.; Cheng, H.; Hou, J.; Jia, Z.; Wu, G.; Lü, X.; Li, H.; Zheng, X.; Chen, C. Detection of breast cancer based on novel porous silicon Bragg reflector surface-enhanced Raman spectroscopy-active structure. Chin. Opt. Lett. 2020, 18, 051701. [Google Scholar] [CrossRef]
- Ballas, Z.K. The 2018 Nobel Prize in Physiology or Medicine: An exemplar of bench to bedside in immunology. J. Allergy Clin. Immunol. 2018, 142, 1752–1753. [Google Scholar]
- Norollahi, S.E.; Yousefi, B.; Nejatifar, F.; Yousefzadeh-Chabok, S.; Rashidy-Pour, A.; Samadani, A.A. Practical immunomodulatory landscape of glioblastoma multiforme (GBM) therapy. J. Egypt. Natl. Cancer Inst. 2024, 36, 33. [Google Scholar] [CrossRef]
- Yin, H.; Chen, X.-T.; Chi, Q.-N.; Ma, Y.-N.; Fu, X.-Y.; Du, S.-S.; Qi, Y.-K.; Wang, K.-W. The hybrid oncolytic peptide NTP-385 potently inhibits adherent cancer cells by targeting the nucleus. Acta Pharmacol. Sin. 2023, 44, 201–210. [Google Scholar] [CrossRef] [PubMed]
- Das, B.; Sethy, C.; Bhal, S.; Acharya, S.S.; Kundu, C.N.; Das, B. Role of Dendritic Cells in Cancer Immunotherapy. In Nanotechnology Based Strategies for Cancer Immunotherapy: Concepts, Design, and Clinical Applications; Sharma, R., Pandey, V., Mishra, N., Eds.; Springer Nature: Singapore, 2024; pp. 145–176. [Google Scholar]
- Zhang, D.; Song, J.; Jing, Z.; Qin, H.; Wu, Y.; Zhou, J.; Zang, X. Stimulus Responsive Nanocarrier for Enhanced Antitumor Responses Against Hepatocellular Carcinoma. Int. J. Nanomed. 2024, 19, 13339–13355. [Google Scholar] [CrossRef] [PubMed]
- Xiao, Y.; Li, Z.-Z.; Zhong, N.-N.; Cao, L.-M.; Liu, B.; Bu, L.-L. Charting new frontiers: Co-inhibitory immune checkpoint proteins in therapeutics, biomarkers, and drug delivery systems in cancer care. Transl. Oncol. 2023, 38, 101794. [Google Scholar] [CrossRef] [PubMed]
- Zhang, A.; Fan, T.; Liu, Y.; Yu, G.; Li, C.; Jiang, Z. Regulatory T cells in immune checkpoint blockade antitumor therapy. Mol. Cancer 2024, 23, 251. [Google Scholar] [CrossRef]
- Lin, X.; Kang, K.; Chen, P.; Zeng, Z.; Li, G.; Xiong, W.; Yi, M.; Xiang, B. Regulatory mechanisms of PD-1/PD-L1 in cancers. Mol. Cancer 2024, 23, 108. [Google Scholar] [CrossRef]
- Cai, L.; Li, Y.; Tan, J.; Xu, L.; Li, Y. Targeting LAG-3, TIM-3, and TIGIT for cancer immunotherapy. J. Hematol. Oncol. 2023, 16, 101. [Google Scholar] [CrossRef]
- Burr, J.L.; Johnson, K.C.; Carmicheal, J.J.; Lin, C.; Ganti, A.K. Combination Immunotherapy With Radiotherapy in Non-Small Cell Lung Cancer: A Review of Evidence. Cancer Med. 2024, 13, e70402. [Google Scholar] [CrossRef]
- Wu, L.; Zhang, Z.; Bai, M.; Yan, Y.; Yu, J.; Xu, Y. Radiation combined with immune checkpoint inhibitors for unresectable locally advanced non-small cell lung cancer: Synergistic mechanisms, current state, challenges, and orientations. Cell Commun. Signal. 2023, 21, 119. [Google Scholar] [CrossRef]
- Li, Y.R.; Lyu, Z.; Shen, X.; Fang, Y.; Yang, L. Boosting CAR-T cell therapy through vaccine synergy. Trends Pharmacol. Sci. 2025, 46, 180–199. [Google Scholar] [CrossRef]
- Carcopino, C.; Erdogan, E.; Henrich, M.; Kobold, S. Armoring chimeric antigen receptor (CAR) T cells as micropharmacies for cancer therapy. Immuno-Oncol. Technol. 2024, 24, 100739. [Google Scholar] [CrossRef]
- Broer, L.N.; Knapen, D.G.; de Groot, D.-J.A.; Mol, P.G.; Kosterink, J.G.; de Vries, E.G.; Hooge, M.N.L.-D. Monoclonal antibody biosimilars for cancer treatment. iScience 2024, 27, 110115. [Google Scholar]
- Tang, Z.-C.; Qu, Q.; Teng, X.-Q.; Zhuang, H.-H.; Xu, W.-X.; Qu, J. Bibliometric analysis of evolutionary trends and hotspots of super-enhancers in cancer. Front. Pharmacol. 2023, 14, 1192855. [Google Scholar]
- Xu, R.; Lin, P.; Zheng, J.; Lin, Y.; Mai, Z.; Lu, Y.; Chen, X.; Zhou, Z.; Cui, L.; Zhao, X. Orchestrating cancer therapy: Recent advances in nanoplatforms harmonize immunotherapy with multifaceted treatments. Mater. Today Bio 2025, 30, 101386. [Google Scholar]
- Elendu, C. The evolution of ancient healing practices: From shamanism to Hippocratic medicine: A review. Medicine 2024, 103, e39005. [Google Scholar] [CrossRef] [PubMed]
- Patwardhan, B.; Wieland, L.S.; Aginam, O.; Chuthaputti, A.; Ghelman, R.; Ghods, R.; Soon, G.C.; Matsabisa, M.G.; Seifert, G.; Tu’itahi, S.; et al. Evidence-based traditional medicine for transforming global health & wellbeing. Indian. J. Med. Res. 2023, 158, 101–105. [Google Scholar] [PubMed]
- García-Esquinas, E.; Pollán, M.; Umans, J.G.; Francesconi, K.A.; Goessler, W.; Guallar, E.; Howard, B.; Farley, J.; Best, L.G.; Navas-Acien, A. Arsenic exposure and cancer mortality in a US-based prospective cohort: The strong heart study. Cancer Epidemiol. Biomark. Prev. 2013, 22, 1944–1953. [Google Scholar]
- de Valois, B.; Young, T.; Zollman, C.; Appleyard, I.; Ben-Arye, E.; Cummings, M.; Green, R.; Hoffman, C.; Lacey, J.; Moir, F.; et al. Acupuncture in cancer care: Recommendations for safe practice (peer-reviewed expert opinion). Support. Care Cancer 2024, 32, 229. [Google Scholar] [PubMed]
- Mazzocco, K.; Milani, A.; Ciccarelli, C.; Marzorati, C.; Pravettoni, G. Evidence for Choosing Qigong as an Integrated Intervention in Cancer Care: An Umbrella Review. Cancers 2023, 15, 1176. [Google Scholar] [CrossRef]
- Shamabadi, A.; Karimi, H.; Bahri, R.A.; Motavaselian, M.; Akhondzadeh, S. Emerging drugs for the treatment of irritability associated with autism spectrum disorder. Expert. Opin. Emerg. Drugs 2024, 29, 45–56. [Google Scholar] [CrossRef]
- Carlson, L.E.; Speca, M.; Faris, P.; Patel, K.D. One year pre-post intervention follow-up of psychological, immune, endocrine and blood pressure outcomes of mindfulness-based stress reduction (MBSR) in breast and prostate cancer outpatients. Brain Behav. Immun. 2007, 21, 1038–1049. [Google Scholar] [CrossRef]
- Cramer, H.; Lauche, R.; Klose, P.; Lange, S.; Langhorst, J.; Dobos, G.J. Yoga for improving health-related quality of life, mental health and cancer-related symptoms in women diagnosed with breast cancer. Cochrane Database Syst. Rev. 2017, 1, Cd010802. [Google Scholar] [CrossRef] [PubMed]
- Chang, P.-S.; Knobf, T. Qigong Exercise and Tai Chi in Cancer Care. Asia Pac. J. Oncol. Nurs. 2019, 6, 315–317. [Google Scholar] [CrossRef] [PubMed]
- Seyedi, Z.; Amiri, M.S.; Mohammadzadeh, V.; Hashemzadeh, A.; Haddad-Mashadrizeh, A.; Mashreghi, M.; Qayoomian, M.; Hashemzadeh, M.R.; Simal-Gandara, J.; Yazdi, M.E.T. Icariin: A Promising Natural Product in Biomedicine and Tissue Engineering. J. Funct. Biomater. 2023, 14, 44. [Google Scholar] [CrossRef] [PubMed]
- Shaito, A.; Thuan, D.T.B.; Phu, H.T.; Nguyen, T.H.D.; Hasan, H.; Halabi, S.; Abdelhady, S.; Nasrallah, G.K.; Eid, A.H.; Pintus, G. Herbal Medicine for Cardiovascular Diseases: Efficacy, Mechanisms, and Safety. Front. Pharmacol. 2020, 11, 422. [Google Scholar] [CrossRef]
- Rodrigues, J.M.; Ventura, C.; Abreu, M.; Santos, C.; Monte, J.; Machado, J.P.; Santos, R.V. Electro-Acupuncture Effects Measured by Functional Magnetic Resonance Imaging—A Systematic Review of Randomized Clinical Trials. Healthcare 2024, 12, 2. [Google Scholar] [CrossRef]








| Aspect | Nanosecond Pulsed Electric Fields (nsPEFs) | Conventional Electroporation | Pharmacological Cancer Treatments | Thermal Ablation Techniques | References |
|---|---|---|---|---|---|
| Mechanism | High-intensity nanosecond pulses (10–300 ns) induce apoptosis without membrane damage. | Creates pores via longer pulses (micro- to milliseconds) for drug/gene delivery. | Cytotoxic drugs disrupt DNA synthesis, cell division, or signaling. | Heat (lasers, radiofrequency) destroys tumors via protein denaturation. | [35] |
| Energy Source | High-frequency electric pulses via specialized electrodes. | Electric pulses for drug/gene delivery. | Systemic/local chemotherapeutic agents. | Lasers, radiofrequency, or microwaves. | [36,37] |
| Tissue Penetration | Deep and localized; targets internal tumors (e.g., liver, melanoma). | Limited penetration (depends on pulse parameters). | Systemic (widespread but toxic). | Superficial/moderate depth; risks overheating healthy tissues. | [38,39] |
| Selectivity | High (targets cancer cells via dielectric properties and larger nuclei). | Low (damages nearby cells). | Moderate (depends on drug targeting). | Low (collateral tissue damage). | [40] |
| Pain/Discomfort | Minimal pain at high frequencies (5 kHz); mild muscle contractions at low frequencies. | Low-moderate discomfort (depends on pulse frequency/placement). | Severe side effects (nausea, immunosuppression). | Pain from thermal spread; requires anesthesia. | [41] |
| Cost and Accessibility | Moderate upfront costs; potential long-term cost effectiveness. | Moderate (device-dependent). | High long-term costs (drug resistance, toxicities). | Variable (energy-intensive equipment). | [41] |
| Recurrence Rates | Low recurrence (angiogenesis/metastasis suppression). | Moderate (requires precise calibration). | High (drug resistance common). | Moderate (risk of incomplete ablation). | [42,43] |
| Aspect | Sonodynamic Therapy (SDT) | Photodynamic Therapy (PDT) | Traditional Ultrasound Therapy | Nanobubble-Assisted Ultrasound | References |
|---|---|---|---|---|---|
| Mechanism | Ultrasound + sonosensitizers → free radicals via cavitation. | Light + photosensitizers → ROS generation. | High-intensity ultrasound → thermal ablation. | Nanobubble cavitation enhances imaging/therapeutic targeting. | [50,51] |
| Energy Source | Ultrasound (1.0–2.0 MHz, 0.5–3.0 W/cm2). | Visible/NIR light. | Ultrasound (HIFU/LIFU). | Ultrasound + nanobubbles. | [52] |
| Treatment Depth | Deep penetration (suitable for liver, pancreas). | Shallow (~1–2 cm). | Deep tissues. | Deep tissues (enhanced by nanobubble cavitation). | [53] |
| Targeting Precision | High (tunable ultrasound parameters + sonosensitizers). | Moderate (depends on light focus + photosensitizer targeting). | Moderate (thermal spread risks). | High (nanobubbles enable selective cavitation). | [54] |
| Energy Efficiency | High (localized free radicals minimize energy waste). | Moderate (light attenuation reduces efficiency). | Moderate (energy-intensive hyperthermia). | High (cavitation amplifies therapeutic effects). | [55] |
| Safety Profile | Non-invasive; cavitation may damage tissue at high intensity. | Safe for superficial use; photosensitizer toxicity possible. | Thermal damage to healthy tissues. | Safe with careful calibration; nanobubble stability critical. | [56] |
| Imaging Compatibility | Real-time monitoring (ultrasound imaging). | Limited (requires separate imaging). | Requires MRI/CT for monitoring. | Excellent (enhances imaging + therapy in one platform). | [57] |
| Theragnostic Potential | Combines therapy + real-time imaging. | Limited to treatment. | Imaging separate from therapy. | High (diagnostics + drug tracking). | [51,58] |
| Cancer Type | Laser Used | Laser Power (W) or Energy | Time (Minutes or Sessions) | Mechanism of Action | Clinical Benefits | Limitations | Emerging Innovations | Side Effects | Patient Eligibility | Treatment Costs | Efficacy Rate (%) | References |
|---|---|---|---|---|---|---|---|---|---|---|---|---|
| Hepatocellular carcinoma | Nd:YAG | 30–40 | 6–12 | Vaporizes tumor tissues through thermal ablation. | Effective for localized tumors; minimizes systemic effects. | Risk of thermal damage to surrounding tissues. | Integration with imaging guidance for precision targeting. | Pain, fever, localized edema. | Patients with localized HCC lesions, good liver function. | Moderate to high | ~70–85% | [64] |
| Liver metastases | Nd:YAG | 5 | 6–12 | Localized hyperthermia causes tumor cell destruction. | Non-invasive approach with precise control over tumor ablation. | Limited to surface or accessible lesions; less effective for deep metastases. | Advanced catheter-based Nd:YAG systems for laparoscopic applications. | Pain, potential tissue damage. | Patients with isolated liver metastases, operable lesions. | Moderate to high | ~65–80% | [65] |
| Premalignant lesions | Nd:YAG and CO2 | N/A | N/A | Combined thermal and vaporization effects. | Useful for removing superficial lesions; reduces risk of progression. | Effective only for early-stage or surface lesions. | Synergistic use with photodynamic therapies for enhanced lesion targeting. | Redness, scarring, temporary swelling. | Patients with early-stage or superficial premalignant lesions. | Low to moderate | ~85–95% | [66] |
| Bladder cancer | Nd:YAG | <35 | Short time | Vaporizes tumor tissues; limits blood loss during ablation. | Effective for superficial bladder tumors; minimal bleeding. | Ineffective for deep or muscle-invasive tumors. | Combining laser therapy with immunotherapy to reduce recurrence rates. | Urinary retention, mild discomfort. | Patients with superficial bladder tumors, non-invasive candidates. | Moderate to high | ~75–90% | [67] |
| Skin cancer (non-melanoma) | Solid-state, diode, dye lasers | 200–500 J/cm2 (energy) | Varies | Ablates tumor tissues; selectively targets cancer cells. | High efficacy for basal cell carcinoma (BCC) and some SCC. | Lower efficacy for advanced or metastatic cancers. | Use of vascular-selective and ablative lasers for precision targeting. | Redness, mild pain, temporary pigmentation changes. | Patients with BCC, SCC, or early-stage localized lesions. | Low to moderate | ~90–98% | [68] |
| Lung cancer | Argon dye laser | 100–2000 mW | 10–30 | Uses hematoporphyrin derivative as a photosensitizer to enhance ROS. | Effective for early-stage lung cancer; reduces need for invasive surgery. | Limited by light penetration; effective only for centrally located tumors. | Composite-type optical fiberscope for accurate tumor irradiation. | Mild pain, coughing, light sensitivity. | Patients with early-stage, centrally located lung tumors. | High | ~60–75% | [69] |
| Glioblastoma | Nd:YAG (LITT) | High (customized) | Varies | Focused thermal ablation of deep-seated gliomas. | Cytoreduction of glioblastomas in non-resectable regions. | Requires advanced imaging; risk of edema or brain damage. | Real-time MRI-guided LITT for monitoring ablation zones. | Brain swelling, edema, neurological deficits. | Patients with non-resectable glioblastomas, confirmed MRI lesions. | High | ~50–70% | [70] |
| Head and neck cancer | Low-level laser (LLLT) | 10–60 mW | Frequent sessions | Reduces inflammation and pain; promotes tissue healing. | Effective for preventing and treating oral mucositis during radiotherapy. | Limited to supportive care; does not treat the primary tumor. | Portable LLLT devices for home-based management of therapy side effects. | None reported for LLLT use in supportive care. | Patients undergoing radiotherapy, experiencing mucositis. | Low | N/A | [71] |
| Breast cancer | Indium gallium aluminum laser | 660 nm (wavelength) | 5 days/week during RT | Promotes tissue repair and prevents radiodermatitis. | Reduces pain and skin damage associated with radiation therapy. | Limited to radiation therapy side effects; does not address primary tumors. | Integration with advanced radiotherapy protocols for comprehensive care. | Skin redness, mild irritation. | Breast cancer patients undergoing radiotherapy. | Low | N/A | [72,73,74] |
| Prostate cancer | Nd:YAG (LITT) | High (customized) | Varies | Focal ablation of tumor via interstitial laser fiber. | Precise ablation with minimal impact on surrounding tissues. | Limited long-term data on recurrence and survival. | Multiparametric MRI for identifying treatment-related changes post LITT. | Mild urinary symptoms, tissue swelling. | Localized prostate tumors, low-grade cases. | High | ~60–80% | [75] |
| Pancreatic cancer | Nd:YAG | 20–40 | 10–15 | Thermal ablation disrupts tumor cells in hard-to-reach areas. | Potential for treating unresectable tumors; non-invasive alternative. | Risk of thermal damage to vital structures; limited long-term data. | Laser-based combinatory therapies with immuno-oncology approaches. | Pancreatitis risk, localized pain. | Unresectable pancreatic cancer with no metastasis. | Moderate | ~50–65% | [76] |
| Colorectal cancer | Nd:YAG or diode laser | 10–20 | 5–10 | Localized thermal necrosis of tumor tissues. | Effective in palliative care for tumor-related obstructions. | Only useful for palliative treatment; does not address systemic metastases. | Hybrid laser-catheter systems for minimally invasive interventions. | Mild rectal pain, bleeding. | Patients with advanced disease needing palliative care. | Low | ~40–60% | [77,78] |
| Esophageal cancer | Argon plasma laser | 1–10 W | Varies | Ablates surface tumors or clears obstructions. | Useful for palliative care in advanced stages; reduces dysphagia. | Ineffective as a curative option; risk of perforation or thermal injury. | Development of safer, automated systems for lesion ablation. | Esophageal irritation, localized pain. | Patients with advanced esophageal cancer needing palliation. | Low | ~50–65% | [79] |
| Aspect | Description | (PTT) | (PDT) | Nanoparticle Types | Technical Specifications | Clinical Outcomes | Innovations & Future Directions | References |
|---|---|---|---|---|---|---|---|---|
| Mechanism | Conversion of absorbed light into heat for tumor cell destruction or ROS generation for cytotoxicity. | Heat generation physically ablates tumor cells by raising temperature above 45 °C. | Produces ROS for cytotoxic effects on tumor cells, inducing apoptosis or necrosis. | Gold NPs, rGO NPs, indocyanine green (ICG), Gd/Dy-doped NPs, PEG-coated NPs. | Laser Parameters:
| Clinical Benefits:
| Applications Beyond Cancer:
| [87,88,89] |
| Energy Source | Lasers (e.g., Nd:YAG, Ho:YAG, CO2) are used to provide localized light energy to initiate therapy. | NIR lasers (e.g., 800–1100 nm for deep penetration). | Visible light for shallow tumors; UV or NIR for deeper tissues. | Gold NPs (high biocompatibility), rGO NPs (pH-sensitive theragnostics), ICG (tumor-targeting agent). | Energy Efficiency:
| Safety Profile:
| Emerging Technologies:
| [90,91] |
| Thermal Effects | Heat generated directly by the absorbed light destroys tumor cells while sparing healthy tissues. | High temperature (45–55 °C prolonged exposure or >60 °C short exposure) kills tumor cells. | Not heat-based; works through ROS-mediated pathways causing oxidative damage to cancer cells. | Enhances selective thermal damage via NP tagging and improves imaging contrast. | Treatment Depth:
| Recurrence Rates:
| Future Applications:
| [92] |
| Theragnostics | Dual-purpose approach combines therapy (ablation) with diagnostics (imaging guidance, biodistribution). | Magnetic Gd/Dy-doped NPs allow imaging guidance for tumor localization and monitoring during PTT. | ROS production can be monitored with fluorescent or afterglow luminescence nanoparticles. | Gd/Dy NPs (theragnostics), PEG-coated AuNPs (enhanced circulation and targeting). | Laser Parameters (Advanced):
| Challenges:
| Innovative Therapies:
| [93] |
| Nanoparticle Features | Biocompatibility, tumor selectivity, prolonged circulation, multifunctionality (e.g., imaging + therapy). | rGO NPs tuned for fluorescence quenching and heat generation, enhancing selectivity and efficacy. | Hybrid nanoparticles (e.g., PEG-coated gold NPs) improve ROS generation and reduce off-target effects. | NIR-responsive nanoparticles (e.g., gold nanorods, silica nanoshells) for deeper tissue penetration. | Energy Efficiency (Optimized):
| Safety (Advanced):
| Emerging Tools:
| [94] |
| Imaging Compatibility | Real-time guidance for improved precision during therapy; enables assessment of biodistribution and effectiveness. | Magnetic Gd/Dy NPs provide imaging capability via MRI guidance during PTT. | Luminescent imaging (fluorescent signals) tracks ROS generation and accumulation. | Gd/Dy NPs (MRI guidance), gold/silica nanoshells (optical tracking). | Treatment Depth (Imaging-Guided):
| Recurrence (Advanced):
| Future Directions:
| [95,96] |
| Aspect | Details | Advantages | Disadvantages | Key Innovations | Imaging Techniques | Clinical Evidence | Applications Beyond Liver Cancer | Side Effects | Future Potential | Commercial Products | Patient Selection Criteria | Therapeutic Efficacy | References |
|---|---|---|---|---|---|---|---|---|---|---|---|---|---|
| Procedure Description | Minimally invasive catheter-based technique combining embolization and radiotherapy to target tumors directly. | Enables targeted delivery of radiation, minimizing damage to healthy tissues. | Requires advanced imaging and procedural expertise. | Sol–gel microsphere production for high-precision targeting. | PET/CT systems with improved resolution for accurate dosimetry. | Comprehensive reviews highlight significant efficacy in liver malignancies | Increasing use for pancreatic adenocarcinoma and metastatic breast cancer. | Hepatic fibrosis, portal hypertension, lymphopenia, and radiation pneumonitis. | Integration of AI and imaging to expand therapeutic indications and reduce toxicity. | TheraSphere™: Glass-based microspheres by BTG. SIR-Spheres™: Resin-based microspheres by Sirtex. | Patients with good liver reserve and low ECOG performance status benefit the most. | Median survival improved to 16.4 months in advanced HCC and colorectal metastases. | [104] |
| Primary Applications | Treats liver cancers such as HCC, intrahepatic cholangiocarcinoma (ICC), and liver metastases from colorectal, breast, and neuroendocrine tumors. | Effective for unresectable or chemotherapy-refractory cancers. | Limited to liver-specific malignancies in most current applications. | AI-driven treatment plans and advanced imaging for enhanced targeting of tumors. | SPECT combined with PET/CT for safer, precise delivery and post-therapy monitoring. | A phase III trial demonstrated improved time to progression (TTP) with radioembolization combined with fluorouracil compared to chemotherapy alone. | Expanding trials to metastatic pancreatic adenocarcinoma and other systemic cancers. | Cholecystitis and gastric ulcers are rare but possible. | Broadening indications through combination therapies and more durable microsphere designs. | Both products are widely approved for clinical use and demonstrate efficacy in liver-directed therapies. | Patients with unresectable malignancies but adequate hepatic function and manageable bilirubin levels. | Extended time to tumor progression demonstrated across multiple malignancies. | [105,106] |
| Mechanism | Combines tumor blood flow occlusion with delivery of β-radiation directly to the tumor. | Directs β-radiation with precision, delivering high-energy doses to cancer cells. | Risk of off-target radiation causing systemic side effects. | Personalized dosimetry using tools like MIM Sure Plan and advanced SPECT imaging. | Integration of 99mTc-MAA for pre-treatment planning and 90Y bremsstrahlung SPECT for post-treatment assessment. | Long-term studies highlight its utility for localized control in metastatic liver malignancies. | Potential to combine with immunotherapy for enhanced systemic tumor control. | Complication rates are low with proper imaging and microsphere placement. | Combining with systemic therapies like chemotherapy or immune checkpoint inhibitors for synergistic effects. | Advanced production ensures durable microsphere designs tailored for specific radiation delivery. | Selection based on performance status, tumor vascularity, and absence of significant extrahepatic disease. | Demonstrated efficacy in reducing tumor burden and improving survival in colorectal and HCC cases. | [107] |
| Radiation Properties | Half-life: ~64.2 h. Penetration: 2.5–11 mm. Mean energy: 0.94 MeV; Max energy: 2.26 MeV. | Short radiation half-life minimizes prolonged exposure to tissues. | Limited penetration range may reduce effectiveness in larger tumors. | High-specific-activity sol–gel microspheres enhance treatment precision and durability. | PET/CT imaging with positron emitters improves resolution and dosimetry accuracy. | European experience with Y-90 glass microspheres demonstrated median survival of 16.4 months in advanced HCC. | Exploring systemic benefits for metastatic colorectal and pancreatic tumors beyond the liver. | Radiation safety protocols minimize side effects; long-term risks are still under study. | Advanced microspheres with more consistent radiation activity to improve tumor control. | Increased demand for imaging-driven therapies supports global use in oncology centers. | Screening for prior chemotherapy failures and suitability for localized radiation therapy. | Survival benefits across multiple cancer types confirmed by meta-analyses. | [108] |
| Parameter | DNA Methylation | Histone Modifications | Non-Coding RNA Interactions |
|---|---|---|---|
| Mechanism of Action | Alters gene expression by adding/removing methyl groups (e.g., AgNPs reduce methylation in Zac1 and Igf2r). | Modifies chromatin structure via acetylation, methylation, or phosphorylation (e.g., spiky AuNPs increase H2AX phosphorylation). | Delivers RNA therapies (siRNA/mRNA) to regulate lncRNAs/miRNAs (e.g., lipid NPs silence MALAT1 in lung cancer). |
| Nanoparticles Used | AuNPs, AgNPs, TiO2, ZnO, SiO2, SWCNTs, graphene quantum dots. | TiO2, ZnO, SiO2, CuO, silver, gold nanoparticles (including “spiky” AuNPs). | Lipid-based, polymeric, inorganic NPs, biomimetic exosomes. |
| Experimental Models | Pregnant mice, BALB/c mice, MRC5 lung fibroblasts, HaCaT cells. | A549 lung adenocarcinoma cells, MDA-MB-231/468 breast cancer cells, HaCaT cells. | Lung cancer cells, acute myeloid leukemia cells, bladder cancer cell lines. |
| Key Findings |
|
|
|
| Factors Influencing Effects | Nanoparticle size, concentration, exposure time. | Nanoparticle architecture (e.g., “spiky” vs. spherical AuNPs). | Delivery system efficiency (e.g., lipid vs. polymeric NPs). |
| Therapeutic Applications | Reprogramming tumor suppressor genes (e.g., Igf2r) for cancer therapy. | Reactivating normal gene expression in tumors via histone acetylation/methylation. | Targeting dysregulated lncRNAs/miRNAs in cancers (e.g., leukemia, bladder cancer). |
| Challenges |
|
|
|
| Future Directions |
|
|
|
| Advantages | Targeted reprogramming of tumor suppressor/oncogene expression. | Reversible modifications allow dynamic control of gene activity. | Low toxicity (e.g., exosomes) and adaptability for RNA-based therapies. |
| Limitations | Early hypomethylation effects are transient; limited clinical trials. | Indirect effects of oxidative stress complicate therapeutic outcomes. | Delivery efficiency hindered by cellular uptake and enzymatic degradation. |
| Clinical Trial Status | Limited preclinical studies (animal models); no human trials yet. | Mostly in vitro and animal models; few human applications. | Emerging success (e.g., Moderna’s mRNA-1273 vaccine); translational potential. |
| Commercial Viability | Feasible for cancer diagnostics and therapies targeting epigenetic disruptions. | Requires NP design optimization for histone-specific applications. | Biomimetic NPs advancing but need R&D investment for scalability. |
| Nanoparticle Stability | Stability depends on size, concentration, and environmental factors. | Improved stability with “spiky” architectures for targeted delivery. | Stability influenced by lipid/polymer coatings and storage conditions. |
| References | [116] | [117] | [118] |
| Aspect | Gold Nanoparticles (AuNPs) | Silver Nanoparticles (AgNPs) | Titanium Oxide (TiO2) | Zinc Oxide (ZnO) | Silicon Oxide (SiO2) | Single-Walled Carbon Nanotubes (SWCNTs) | Multi-Walled Carbon Nanotubes (MWCNTs) | Graphene Quantum Dots (GQDs) |
|---|---|---|---|---|---|---|---|---|
| Key Study Models | Human keratinocytes (HaCaT), embryonic kidney cells, colorectal cancer cells [126] | Pregnant mice (animal model 1); human keratinocytes [127]. | HaCaT cells, lung fibroblast cells (MRC5) [128]. | MRC5 cells, mouse lung models [129]. | Human keratinocytes (HaCaT) [130] | Mouse models, lung cells [131]. | Mouse models, lung cells [132]. | Limited studies in vitro, exploratory cancer models [133]. |
| Primary Effect | Induces hypomethylation of Alu elements, decreases global methylation. | Alters methylation patterns in placentas and keratinocytes; decreases methylation. | Decreases global methylation and suppresses methyltransferase activity. | Reduces global DNA methylation levels and disrupts ROS balance. | Alters methylation of PARP-1 promoter and decreases methyltransferase levels. | Modulates ATM promoter methylation and influences oxidative stress. | Modulates ATM promoter methylation and influences oxidative stress. | Potential to alter DNA methylation in tumor suppressor genes (e.g., CDKN2A). |
| Size Dependency | 5 nm, 60 nm, and 250 nm sizes studied; 60 nm most potent; medium sizes (e.g., 60 nm) show the highest potency for epigenetic changes. | Smaller particles (<10 nm) are more toxic and disruptive to DNA methylation. | Smaller particles (<100 nm) induce stronger DNA hypomethylation. | Smaller sizes (<50 nm) enhance DNA methylation reduction and methyltransferase inhibition. | Smaller particles (<30 nm) show stronger promoter methylation effects with relatively low toxicity. | Shorter CNTs are more toxic due to easier cellular uptake, DNA damage, and oxidative stress, while functionalization (e.g., carboxylation) further increases toxicity. | Longer MWCNTs cause granulomas and fibrosis due to their asbestos-like structure, whereas shorter MWCNTs mainly induce inflammation and oxidative stress. | Size-dependent changes in fluorescence for methylation detected. |
| Toxicity | ROS-induced cellular damage observed in keratinocytes. | Cellular damage from placental methylation alterations observed. | Toxicity linked to reduced methylation and oxidative stress. | Similar oxidative stress effects to TiO2 but less severe. | ROS-induced changes noted in global methylation levels. | Genotoxicity, pulmonary toxicity. | Genotoxicity, pulmonary toxicity. | No significant toxicity observed in initial studies; potential for safe therapeutic applications. |
| Aspect | Long Non-Coding RNAs (lncRNAs) | MicroRNAs (miRNAs) | Nanoparticle Delivery Systems | Therapeutic Potential | Specific Cancer Types Studied | Nanoparticle Advantages | Clinical Trials | Future Challenges | In Vivo Studies | In Vitro Studies | References |
|---|---|---|---|---|---|---|---|---|---|---|---|
| Role in Cancer | Regulate gene expression via epigenetic mechanisms and transcriptional control. | Control mRNA translation and degradation; regulate 30% of human genes. | Include lipid-based, polymeric, inorganic, and bio-inspired nanoparticles. | Modify cancer progression via epigenetic regulation and silencing of oncogenes. | Breast, lung, colorectal, gastric, liver, and pancreatic cancers. | High biocompatibility, tunability, and enhanced targeting ability. | ALN-VSP targeting VEGF in patients with liver metastases. | Improve subcellular targeting, reduce systemic toxicity, enhance endosomal escape, and ensure long-term stability. | Exosome-based delivery of lncPTENP1 suppressed bladder cancer proliferation and migration in mice. | AuNPs silenced MALAT1 in lung cancer cells, reducing cell growth. | [145] |
| Mechanisms | Epigenetic regulation (e.g., DNA methylation, histone modification). | Modulate CpG island methylation and histone modification. | Enhance delivery efficiency for siRNA, miRNA, and lncRNA; target specific cells. | Delivery systems allow precise targeting and lower systemic toxicity. | Lung, breast, glioblastoma, ovarian, and gastric cancers. | Versatility in size, shape, and imaging compatibility for tracking. | Phase I trials of siRNA lipid nanoparticles in liver cancer. | Identify optimal nanoparticle designs for specific tissues and improve nucleic acid stabilization. | Biomimetic NPs successfully targeted lncRNA expression in animal tumor models. | Polymeric NPs silenced lncRNAs and oncogenes in breast and ovarian cancer cells. | [146,147,148] |
| Therapeutic Strategies | Target overexpressed lncRNAs or restore downregulated ones. | Block oncogenic miRNAs or restore tumor-suppressive miRNAs. | Lipid-based NPs deliver siRNA and mRNA with high efficiency (e.g., Moderna mRNA-1273). | Functional silencing of MALAT1 and other oncogenic ncRNAs. | Colon adenocarcinoma, ovarian, and GI cancers. | Low toxicity and high targeting potential. | Minimal adverse effects observed in early human trials. | Understanding lncRNA subcellular dynamics and overcoming delivery barriers. | siRNA-loaded lipid NPs demonstrated tumor growth inhibition in mice. | Lipid NPs facilitated lncRNA-targeting siRNA in breast and ovarian cancer cells. | [149,150,151] |
Disclaimer/Publisher’s Note: The statements, opinions and data contained in all publications are solely those of the individual author(s) and contributor(s) and not of MDPI and/or the editor(s). MDPI and/or the editor(s) disclaim responsibility for any injury to people or property resulting from any ideas, methods, instructions or products referred to in the content. |
© 2025 by the authors. Licensee MDPI, Basel, Switzerland. This article is an open access article distributed under the terms and conditions of the Creative Commons Attribution (CC BY) license (https://creativecommons.org/licenses/by/4.0/).
Share and Cite
Andavar, A.; Bhagavathi, V.R.; Cousin, J.; Parekh, N.; Razavi, Z.S.; Tan, B. Current Research in Drug-Free Cancer Therapies. Bioengineering 2025, 12, 341. https://doi.org/10.3390/bioengineering12040341
Andavar A, Bhagavathi VR, Cousin J, Parekh N, Razavi ZS, Tan B. Current Research in Drug-Free Cancer Therapies. Bioengineering. 2025; 12(4):341. https://doi.org/10.3390/bioengineering12040341
Chicago/Turabian StyleAndavar, Akshaya, Varsha Rajesh Bhagavathi, Justine Cousin, Nirvi Parekh, Zahra Sadat Razavi, and Bo Tan. 2025. "Current Research in Drug-Free Cancer Therapies" Bioengineering 12, no. 4: 341. https://doi.org/10.3390/bioengineering12040341
APA StyleAndavar, A., Bhagavathi, V. R., Cousin, J., Parekh, N., Razavi, Z. S., & Tan, B. (2025). Current Research in Drug-Free Cancer Therapies. Bioengineering, 12(4), 341. https://doi.org/10.3390/bioengineering12040341

