Targeting Ion Channels: Blockers Suppress Calcium Signals and Induce Cytotoxicity Across Medulloblastoma Cell Models
Abstract
1. Introduction
2. Materials and Methods
2.1. Medulloblastoma Tumor Tissue
2.2. Patient-Derived Primary Medulloblastoma Cell Culture
2.3. Cell Lines
2.4. Drug Treatment
2.5. Cell Viability
2.6. Calcium Imaging
2.7. Flow Cytometry for Ion Channel Expression
2.8. Immunofluorescence Staining and Imaging
2.9. RNA-Seq and Transcriptomic Profiling
2.10. Subtype-Specific Ion Channel Gene Expression
2.11. Statistics
3. Results
3.1. Enriched Potassium Ion Channel Expression in MB Tissue and Patient-Derived Primary Cultures
3.2. Subtype-Specific Potassium Channel Expression Pattern in Primary Cell Culture Derived from Patient with MB
3.3. Spontaneous Calcium Signals in MB DAOY Cells
| Abbreviation | Full Name | Drug Action |
|---|---|---|
| BAP | BAPTA-AM | Cell-permeant Ca++ chelator |
| RYAN | Ryanodine | Calcium internal release blocker |
| MIB | Mibefradil * | Calcium channel blocker (T-type) |
| PAX | Paxilline | A Blocker of KCa1.1 (BK) Channels and SERCA Pumps |
| TOZ | Thioridiazine * | hERG potassium channel blocker |
| DIG | Digoxin * | Na/K-ATPase inhibitor |
| OUA | Ouabain * | Na/K-ATPase inhibitor |
| RIZ | Riluzole * | Sodium channel blocker |
3.4. Drug-Induced Calcium Signal Changes in DAOY Cells
3.5. Cytotoxicity of Channel Blockers and Modulators in DAOY Cells
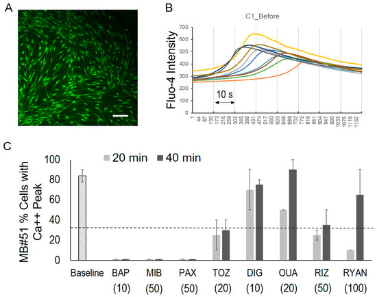
3.6. Spontaneous Calcium Signals in Primary Cells of Patient with MB and Calcium Signal Blockade
3.7. Cytotoxicity of Channel Blockers and Modulators in Primary Cells of Patient with MB
3.8. Comparison of Calcium Signal Suppression and MB Cytotoxicity by Channel Blockers and Modulators Between DAOY Cells and MB Primary Cells
3.9. Cytotoxicity of Channel Blockers and Modulators in D283 Cells
4. Discussion
5. Conclusions
Author Contributions
Funding
Institutional Review Board Statement
Informed Consent Statement
Data Availability Statement
Acknowledgments
Conflicts of Interest
References
- Northcott, P.A.; Korshunov, A.; Witt, H.; Hielscher, T.; Eberhart, C.G.; Mack, S.; Bouffet, E.; Clifford, S.C.; Hawkins, C.E.; French, P.; et al. Medulloblastoma comprises four distinct molecular variants. J. Clin. Oncol. 2011, 29, 1408–1414. [Google Scholar] [CrossRef] [PubMed]
- Skowron, P.; Ramaswamy, V.; Taylor, M.D. Genetic and molecular alterations across medulloblastoma subgroups. J. Mol. Med. 2015, 93, 1075–1084. [Google Scholar] [CrossRef]
- MacDonald, T.J.; Aguilera, D.; Castellino, R.C. The rationale for targeted therapies in medulloblastoma. Neuro-Oncology 2014, 16, 9–20. [Google Scholar] [CrossRef]
- Liu, X.; Ding, C.; Tan, W.; Zhang, A. Medulloblastoma: Molecular understanding, treatment evolution, and new developments. Pharmacol. Ther. 2020, 210, 107516. [Google Scholar] [CrossRef] [PubMed]
- Cho, Y.J.; Tsherniak, A.; Tamayo, P.; Santagata, S.; Ligon, A.; Greulich, H.; Berhoukim, R.; Amani, V.; Goumnerova, L.; Eberhart, C.G.; et al. Integrative genomic analysis of medulloblastoma identifies a molecular subgroup that drives poor clinical outcome. J. Clin. Oncol. 2011, 29, 1424–1430. [Google Scholar] [CrossRef] [PubMed]
- Huang, X.; He, Y.; Dubuc, A.M.; Hashizume, R.; Zhang, W.; Reimand, J.; Yang, H.; Wang, T.A.; Stehbens, S.J.; Younger, S.; et al. EAG2 potassium channel with evolutionarily conserved function as a brain tumor target. Nat. Neurosci. 2015, 18, 1236–1246. [Google Scholar] [CrossRef]
- Huang, L.; Garrett Injac, S.; Cui, K.; Braun, F.; Lin, Q.; Du, Y.; Zhang, H.; Kogiso, M.; Lindsay, H.; Zhao, S.; et al. Systems biology-based drug repositioning identifies digoxin as a potential therapy for groups 3 and 4 medulloblastoma. Sci. Transl. Med. 2018, 10, eaat0150. [Google Scholar] [CrossRef]
- Schonherr, R. Clinical relevance of ion channels for diagnosis and therapy of Cancer. J. Membr. Biol. 2005, 205, 175–184. [Google Scholar] [CrossRef]
- Wonderlin, W.F.; Strobl, J.S. Potassium channels, proliferation and G1 progression. J. Membr. Biol. 1996, 154, 91–107. [Google Scholar] [CrossRef]
- Urrego, D.; Tomczak, A.P.; Zahed, F.; Stühmer, W.; Pardo, L.A. Potassium channels in cell cycle and cell proliferation. Philos. Trans. Biol. Sci. 2014, 369, 1–9. [Google Scholar] [CrossRef]
- Panner, A.; Wurster, R.D. T-type calcium channels and tumor proliferation. Cell Calcium 2006, 40, 253–259. [Google Scholar] [CrossRef] [PubMed]
- Roderick, H.L.; Cook, S.J. Ca2+ signalling checkpoints in cancer: Remodelling Ca2+ for cancer cell proliferation and survival. Nat. Rev. Cancer 2008, 8, 361–375. [Google Scholar] [CrossRef] [PubMed]
- Monteith, G.R.; Davis, F.M.; Roberts-Thomson, S.J. Calcium channels and pumps in cancer: Changes and consequences. J. Biol. Chem. 2012, 287, 31666–31673. [Google Scholar] [CrossRef] [PubMed]
- Valerie, N.C.; Dziegielewska, B.; Hosing, A.S.; Augustin, E.; Gray, L.S.; Brautigan, D.L.; Larner, J.M.; Dziegielewski, J. Inhibition of T-type calcium channels disrupts akt signaling and promotes apoptosis in glioblastoma cells. Biochem. Pharmacol. 2013, 85, 888–897. [Google Scholar] [CrossRef]
- Maklad, A.; Sharma, A.; Azimi, I. Calcium Signaling in Brain Cancers: Roles and Therapeutic Targeting. Cancers 2019, 11, 145. [Google Scholar] [CrossRef]
- Turner, K.L.; Sontheimer, H. Cl− and K+ channels and their role in primary brain tumour biology. Philos. Trans. Biol. Sci. 2014, 369, 1–9. [Google Scholar] [CrossRef]
- Catacuzzeno, L.; Michelucci, A.; Sforna, L.; Aiello, F.; Sciaccaluga, M.; Fioretti, B.; Castigli, E.; Franciolini, F. Identification of key signaling molecules involved in the activation of the swelling-activated chloride current in human glioblastoma cells. J. Membr. Biol. 2014, 247, 45–55. [Google Scholar] [CrossRef]
- Stroka, K.M.; Jiang, H.; Chen, S.H.; Tong, Z.; Wirtz, D.; Sun, S.X.; Konstantopoulos, K. Water permeation drives tumor cell migration in confined microenvironments. Cell 2014, 157, 611–623. [Google Scholar] [CrossRef]
- Schwab, A.; Stock, C. Ion channels and transporters in tumour cell migration and invasion. Philos. Trans. Biol. Sci. 2014, 369, 1–8. [Google Scholar] [CrossRef]
- Prevarskaya, N.; Skryma, R.; Shuba, Y. Calcium in tumour metastasis: New roles for known actors. Nat. Rev. Cancer 2011, 11, 609–618. [Google Scholar] [CrossRef]
- Capatina, A.L.; Lagos, D.; Brackenbury, W.J. Targeting ion channels for cancer treatment: Current progress and future challenges. Rev. Physiol. Biochem. Pharmacol. 2022, 183, 1–43. [Google Scholar]
- Kale, V.P.; Amin, S.G.; Pandey, M.K. Targeting ion channels for cancer therapy by repurposing the approved drugs. Biochim. Biophys. Acta. 2015, 1848, 2747–2755. [Google Scholar] [CrossRef] [PubMed]
- Bose, T.; Cieslar-Pobuda, A.; Wiechec, E. Role of ion channels in regulating ca(2)(+) homeostasis during the interplay between immune and cancer cells. Cell Death Dis. 2015, 6, e1648. [Google Scholar] [CrossRef]
- Grienberger, C.; Konnerth, A. Imaging calcium in neurons. Neuron 2012, 73, 862–885. [Google Scholar] [CrossRef]
- Jacobsen, P.F.; Jenkyn, D.J.; Papadimitriou, J.M. Establishment of a human medulloblastoma cell line and its heterotransplantation into nude mice. J. Neuropathol. Exp. Neurol. 1985, 44, 472–485. [Google Scholar] [CrossRef] [PubMed]
- Friedman, H.S.; Burger, P.C.; Bigner, S.H.; Trojanowski, J.Q.; Wikstrand, C.J.; Halperin, E.C.; Bigner, D.D. Establishment and characterization of the human medulloblastoma cell line and transplantable xenograft D283 med. J. Neuropathol. Exp. Neurol. 1985, 44, 592–605. [Google Scholar] [CrossRef]
- Ivanov, D.P.; Coyle, B.; Walker, D.A.; Grabowska, A.M. In vitro models of medulloblastoma: Choosing the right tool for the job. J. Biotechnol. 2016, 236, 10–25. [Google Scholar] [CrossRef]
- Tang-Schomer, M.D.; Bookland, M.J.; Sargent, J.E.; NJackvony, T. Human patient-derived brain tumor models to recapitulate ependymoma tumor vasculature. Bioengineering 2023, 10, 840. [Google Scholar] [CrossRef] [PubMed]
- Tang-Schomer, M.D.; Chandok, H.; Wu, W.B.; Lau, C.C.; Bookland, M.J.; George, J. 3D patient-derived tumor models to recapitulate pediatric brain tumors in vitro. Transl. Oncol. 2022, 20, 101407. [Google Scholar] [CrossRef]
- Chow, L.W.C.; Leung, Y.M. The versatile kv channels in the nervous system: Actions beyond action potentials. Cell Mol. Life Sci. 2020, 77, 2473–2482. [Google Scholar] [CrossRef]
- Fan, J.; Pusong, R.; Morrissy, S.; Farooq, H.; Taylor, M.; Huang, X. Medu-28. eliminating the root of medulloblastoma by targeting a voltage-gated potassium channel. Neuro Oncol. 2019, 21, ii109. [Google Scholar] [CrossRef]
- Attali, B.; Wang, N.; Kolot, A.; Sobko, A.; Cherepanov, V.; Soliven, B. Characterization of delayed rectifier kv channels in oligodendrocytes and progenitor cells. J. Neurosci. 1997, 17, 8234–8245. [Google Scholar] [CrossRef]
- MacFarlane, S.N.; Sontheimer, H. Modulation of Kv1.5 currents by src tyrosine phosphorylation: Potential role in the differentiation of astrocytes. J. Neurosci. 2000, 20, 5245–5253. [Google Scholar] [CrossRef] [PubMed]
- Comes, N.; Bielanska, J.; Vallejo-Gracia, A.; Serrano-Albarrás, A.; Marruecos, L.; Gómez, D.; Soler, C.; Condom, E.; Ramon y Cajal, S.; Hernández-Losa, J.; et al. The voltage-dependent K(+) channels Kv1.3 and Kv1.5 in human Cancer. Front. Physiol. 2013, 4, 283. [Google Scholar] [CrossRef]
- Wang, Z. Roles of K+ channels in regulating tumour cell proliferation and apoptosis. Pflugers Arch. 2004, 448, 274–286. [Google Scholar] [CrossRef]
- Valdora, F.; Freier, F.; Garzia, L.; Ramaswamy, V.; Seyler, C.; Hielscher, T.; Brady, N.; Northcott, P.A.; Kool, M.; Jones, D.T.; et al. Abstract 5050: KCNJ2 constitutes a marker and therapeutic target of high-risk medulloblastomas. Cancer Res. 2013, 73, 5050. [Google Scholar] [CrossRef]
- Ronde, P.; Giannone, G.; Gerasymova, I.; Stoeckel, H.; Takeda, K.; Haiech, J. Mechanism of calcium oscillations in migrating human astrocytoma cells. Biochim. Biophys. Acta. 2000, 1498, 273–280. [Google Scholar] [CrossRef]
- Ishiuchi, S.; Tsuzuki, K.; Yoshida, Y.; Yamada, N.; Hagimura, N.; Okado, H.; Miwa, A.; Kurihara, H.; Nakazato, Y.; Tamura, M.; et al. Blockage of ca(2+)-permeable AMPA receptors suppresses migration and induces apoptosis in human glioblastoma cells. Nat. Med. 2002, 8, 971–978. [Google Scholar] [CrossRef]
- Lyons, S.A.; Chung, W.J.; Weaver, A.K.; Ogunrinu, T.; Sontheimer, H. Autocrine glutamate signaling promotes glioma cell invasion. Cancer Res. 2007, 67, 9463–9471. [Google Scholar] [CrossRef]
- Monteith, G.R.; Prevarskaya, N.; Roberts-Thomson, S.J. The calcium-cancer signalling nexus. Nat. Rev. Cancer 2017, 17, 367–380. [Google Scholar] [CrossRef]
- Berridge, M.J.; Bootman, M.D.; Lipp, P. Calcium—A life and death signal. Nature 1998, 395, 645–648. [Google Scholar] [CrossRef] [PubMed]
- Panner, A.; Cribbs, L.L.; Zainelli, G.M.; Origitano, T.C.; Singh, S.; Wurster, R.D. Variation of T-type calcium channel protein expression affects cell division of cultured tumor cells. Cell Calcium 2005, 37, 105–119. [Google Scholar] [CrossRef]
- Zhang, Y.; Cruickshanks, N.; Yuan, F.; Wang, B.; Pahuski, M.; Wulfkuhle, J.; Gallagher, I.; Koeppel, A.F.; Hatef, S.; Papanicolas, C.; et al. Targetable T-type calcium channels drive glioblastoma. Cancer Res. 2017, 77, 3479–3490. [Google Scholar] [CrossRef]
- Coronas, V.; Terrie, E.; Deliot, N.; Arnault, P.; Constantin, B. Calcium channels in adult brain neural stem cells and in glioblastoma stem cells. Front. Cell Neurosci. 2020, 14, 600018. [Google Scholar] [CrossRef] [PubMed]
- He, S.; Moutaoufik, M.T.; Islam, S.; Persad, A.; Wu, A.; Aly, K.A.; Fonge, H.; Babu, M.; Cayabyab, F.S. HERG channel and cancer: A mechanistic review of carcinogenic processes and therapeutic potential. Biochim. Biophys. Acta Rev. Cancer 2020, 1873, 188355. [Google Scholar] [CrossRef] [PubMed]
- Kang, S.; Dong, S.M.; Kim, B.R.; Park, M.S.; Trink, B.; Byun, H.J.; Rho, S.B. Thioridazine induces apoptosis by targeting the PI3K/akt/mTOR pathway in cervical and endometrial cancer cells. Apoptosis 2012, 17, 989–997. [Google Scholar] [CrossRef]
- Yuan, Z.Q.; Sun, M.; Feldman, R.I.; Wang, G.; Ma, X.L.; Jiang, C.; Coppola, D.; Nicosia, S.V.; Cheng, J.Q. Frequent activation of AKT2 and induction of apoptosis by inhibition of phosphoinositide-3-OH kinase/akt pathway in human ovarian Cancer. Oncogene 2000, 19, 2324–2330. [Google Scholar] [CrossRef]
- Mu, J.; Xu, H.; Yang, Y.; Huang, W.; Xiao, J.; Li, M.; Tan, Z.; Ding, Q.; Zhang, L.; Lu, J.; et al. Thioridazine, an antipsychotic drug, elicits potent antitumor effects in gastric Cancer. Oncol. Rep. 2014, 31, 2107–2114. [Google Scholar] [CrossRef]
- Nagel, D.; Spranger, S.; Vincendeau, M.; Grau, M.; Raffegerst, S.; Kloo, B.; Hlahla, D.; Neuenschwander, M.; von Kries, J.P.; Hadian, K.; et al. Pharmacologic inhibition of MALT1 protease by phenothiazines as a therapeutic approach for the treatment of aggressive ABC-DLBCL. Cancer Cell 2012, 22, 825–837. [Google Scholar] [CrossRef]
- Shen, J.; Ma, B.; Zhang, X.; Sun, X.; Han, J.; Wang, Y.; Chu, L.; Xu, H.; Yang, Y. Thioridazine has potent antitumor effects on lung cancer stem-like cells. Oncol. Lett. 2017, 13, 1563–1568. [Google Scholar] [CrossRef]
- Gil-Ad, I.; Shtaif, B.; Levkovitz, Y.; Dayag, M.; Zeldich, E.; Weizman, A. Characterization of phenothiazine-induced apoptosis in neuroblastoma and glioma cell lines: Clinical relevance and possible application for brain-derived tumors. J. Mol. Neurosci. 2004, 22, 189–198. [Google Scholar] [CrossRef]
- Sachlos, E.; Risueño, R.M.; Laronde, S.; Shapovalova, Z.; Lee, J.H.; Russell, J.; Malig, M.; McNicol, J.D.; Fiebig-Comyn, A.; Graham, M.; et al. Identification of drugs including a dopamine receptor antagonist that selectively target cancer stem cells. Cell 2012, 149, 1284–1297. [Google Scholar] [CrossRef] [PubMed]
- Huang, X.; Dubuc, A.M.; Hashizume, R.; Berg, J.; He, Y.; Wang, J.; Chiang, C.; Cooper, M.K.; Northcott, P.A.; Taylor, M.D.; et al. Voltage-gated potassium channel EAG2 controls mitotic entry and tumor growth in medulloblastoma via regulating cell volume dynamics. Genes. Dev. 2012, 26, 1780–1796. [Google Scholar] [CrossRef] [PubMed]
- McCarty, N.A.; O’Neil, R.G. Calcium signaling in cell volume regulation. Physiol. Rev. 1992, 72, 1037–1061. [Google Scholar] [CrossRef] [PubMed]
- Kshatri, A.S.; Gonzalez-Hernandez, A.; Giraldez, T. Physiological roles and therapeutic potential of ca(2+) activated potassium channels in the nervous system. Front. Mol. Neurosci. 2018, 11, 258. [Google Scholar] [CrossRef]
- Catacuzzeno, L.; Caramia, M.; Sforna, L.; Belia, S.; Guglielmi, L.; D’Adamo, M.C.; Pessia, M.; Franciolini, F. Reconciling the discrepancies on the involvement of large-conductance ca(2+)-activated K channels in glioblastoma cell migration. Front. Cell Neurosci. 2015, 9, 152. [Google Scholar] [CrossRef]
- Fuerstenwerth, H. On the differences between ouabain and digitalis glycosides. Am. J. Ther. 2014, 21, 35–42. [Google Scholar] [CrossRef]
- Busonero, C.; Leone, S.; Bianchi, F.; Maspero, E.; Fiocchetti, M.; Palumbo, O.; Cipolletti, M.; Bartoloni, S.; Acconcia, F. Ouabain and digoxin activate the proteasome and the degradation of the ERalpha in cells modeling primary and metastatic breast Cancer. Cancers 2020, 12, 3840. [Google Scholar] [CrossRef]
- Tang-Schomer, M.D.; Wu, W.B.; Kaplan, D.L.; Bookland, M.J. In vitro 3D regeneration-like growth of human patient brain tissue. J. Tissue Eng. Regen. Med. 2018, 12, 1247–1260. [Google Scholar] [CrossRef]
- Schloo, C.; Kutscher, L.M. Modeling brain and neural crest neoplasms with human pluripotent stem cells. Neuro-Oncology 2023, 25, 1225. [Google Scholar] [CrossRef]
- Levavi-Sivan, B.; Park, B.; Fuchs, S.; Fishburn, C.S. Human D3 dopamine receptor in the medulloblastoma TE671 cell line: Cross-talk between D1 and D3 receptors. FEBS Lett. 1998, 439, 138–142. [Google Scholar] [CrossRef] [PubMed]
- Grant, C.E.; Flis, A.L.; Ryan, B.M. Understanding the role of dopamine in cancer: Past, present and future. Carcinogenesis 2022, 43, 517–527. [Google Scholar] [CrossRef] [PubMed]
- Jeon, H.M.; Oh, Y.T.; Shin, Y.J.; Chang, N.; Kim, D.; Woo, D.; Yeup, Y.; Joo, K.M.; Jo, H.; Yang, H.; et al. Dopamine receptor D2 regulates glioblastoma survival and death through MET and death receptor 4/5. Neoplasia 2023, 39, 100894. [Google Scholar] [CrossRef] [PubMed]
- Patocka, J.; Nepovimova, E.; Wu, W.; Kuca, K. Digoxin: Pharmacology and toxicology—A review. Environ. Toxicol. Pharmacol. 2020, 79, 103400. [Google Scholar] [CrossRef]
- Welker, H.A.; Wiltshire, H.; Bullingham, R. Clinical pharmacokinetics of mibefradil. Clin. Pharmacokinet. 1998, 35, 405–423. [Google Scholar] [CrossRef]







| Abbrevation | Full Name | DAOY—96 h | MB#51—96 h |
|---|---|---|---|
| MIB | Mibefradil | 16.66 | 31.90 |
| PAX | Paxilline | 23.22 | 19.61 |
| TOZ | Thioridiazine | 7.86 | 17.88 |
| DIG | Digoxin | 0.44 | n/a |
| OUA | Ouabain | 0.27 | n/a |
| Abbrevation | Full Name | DAOY | MB#51 | ||
|---|---|---|---|---|---|
| % with Ca++ Peak After 40 Min | Maximum Cell-Kill (%) | % with Ca++ Peak After 40 Min | Maximum Cell-Kill (%) | ||
| BAP | BAPTA-AM | 0 (10 µM) | 85 (50 µM) | 0 (10 µM) | not tested |
| MIB | Mibefradil | 10 (20 µM) | 85 (50 µM) | 0 (50 µM) | 80 (100 µM) |
| PAX | Paxilline | 0 (50 µM) | 95 (50 µM) | 0 (50 µM) | 66 (50 µM) |
| TOZ | Thioridiazine | 10 (50 µM) | 96 (50 µM) | 30 (20 µM) | 85 (100 µM) |
| DIG | Digoxin | 5 (10 µM) | 97 (10 µM) | 75 (10 µM) | 61 (20 µM) |
| OUA | Ouabain | 18 (10 µM) | 86 (10 µM) | 90 (20 µM) | 63 (20 µM) |
| RIZ | Riluzole | 35 (20 µM) | 31 (20 µM) | 35 (50 µM) | not tested |
| RYAN | Ryanodine | 30 (100 µM) | 13 (100 µM) | 65 (200 µM) | not tested |
Disclaimer/Publisher’s Note: The statements, opinions and data contained in all publications are solely those of the individual author(s) and contributor(s) and not of MDPI and/or the editor(s). MDPI and/or the editor(s) disclaim responsibility for any injury to people or property resulting from any ideas, methods, instructions or products referred to in the content. |
© 2025 by the authors. Licensee MDPI, Basel, Switzerland. This article is an open access article distributed under the terms and conditions of the Creative Commons Attribution (CC BY) license (https://creativecommons.org/licenses/by/4.0/).
Share and Cite
Thammavongsa, D.A.; Jackvony, T.N.; Bookland, M.J.; Tang-Schomer, M.D. Targeting Ion Channels: Blockers Suppress Calcium Signals and Induce Cytotoxicity Across Medulloblastoma Cell Models. Bioengineering 2025, 12, 268. https://doi.org/10.3390/bioengineering12030268
Thammavongsa DA, Jackvony TN, Bookland MJ, Tang-Schomer MD. Targeting Ion Channels: Blockers Suppress Calcium Signals and Induce Cytotoxicity Across Medulloblastoma Cell Models. Bioengineering. 2025; 12(3):268. https://doi.org/10.3390/bioengineering12030268
Chicago/Turabian StyleThammavongsa, Darani Ashley, Taylor N. Jackvony, Markus J. Bookland, and Min D. Tang-Schomer. 2025. "Targeting Ion Channels: Blockers Suppress Calcium Signals and Induce Cytotoxicity Across Medulloblastoma Cell Models" Bioengineering 12, no. 3: 268. https://doi.org/10.3390/bioengineering12030268
APA StyleThammavongsa, D. A., Jackvony, T. N., Bookland, M. J., & Tang-Schomer, M. D. (2025). Targeting Ion Channels: Blockers Suppress Calcium Signals and Induce Cytotoxicity Across Medulloblastoma Cell Models. Bioengineering, 12(3), 268. https://doi.org/10.3390/bioengineering12030268

