The Effect of Aligned and Random Electrospun Fibers Derived from Porcine Decellularized ECM on Mesenchymal Stem Cell-Based Treatments for Spinal Cord Injury
Abstract
1. Introduction
2. Materials and Methods
2.1. Preparation of DSC
2.2. Characterisation of DSC
2.3. Preparation of DSC/Gel Nanofiber Mat
2.4. Characterisation of DSC/Gel Nanofiber Mat
2.4.1. Morphological Assessment
2.4.2. Infrared Spectral Assessment
2.4.3. Thermogravimetric Assessment
2.4.4. Tensile Properties
2.4.5. Hydrophilicity and Wettability
2.4.6. Degradation Properties
2.5. In Vitro Cell Experiments
2.5.1. Cell Culture
2.5.2. Cell Cytocompatibility Assessment
2.5.3. Cell Growth Direction Assessment
2.5.4. In Vitro Differentiation of MSCs
2.6. In Vivo Animal Experiments
2.6.1. Preparation of MSCs@DSC/Gel
2.6.2. Animal Surgery
2.6.3. Histological Analysis
2.6.4. Functional Behavior Evaluation
2.7. Statistical Analyses
3. Results
3.1. Fabrication and Characterization of DSC
3.2. Fabrication and Characterization of DSC/Gel Nanofiber Mat
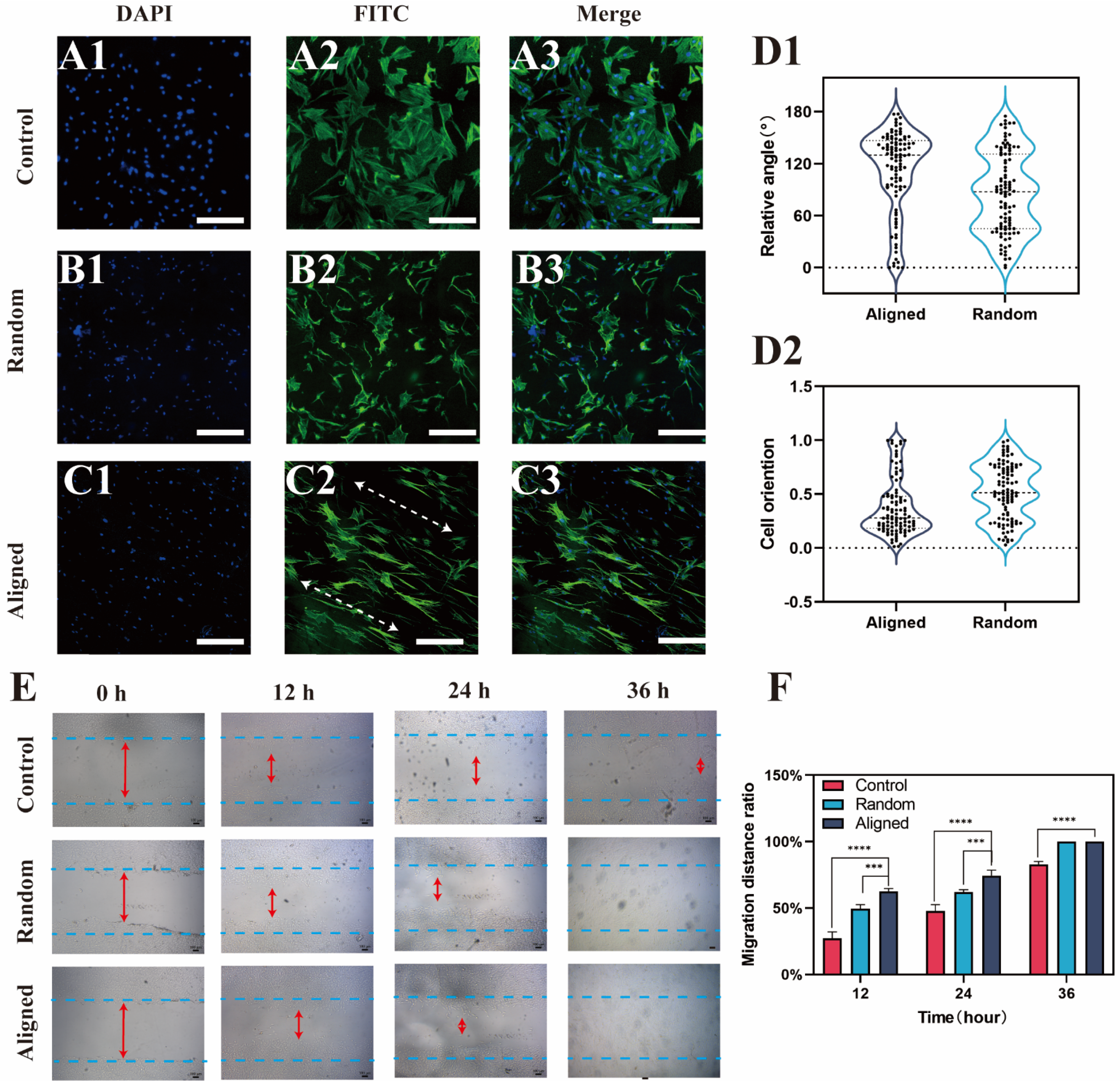
3.3. DSC/Gel Promotes MSCs Directional Growth and Differentiation
3.4. MSCs@DSC/Gel Facilitates Tissue Regeneration and Motor Function Recovery
3.5. MSCs@DSC/Gel Promote Neuronal Regeneration and Inhibit Glial Scarring
4. Discussion
5. Conclusions
Author Contributions
Funding
Institutional Review Board Statement
Data Availability Statement
Conflicts of Interest
Appendix A



References
- Fehlings, M.G.; Tetreault, L.A.; Wilson, J.R.; Kwon, B.K.; Burns, A.S.; Martin, A.R.; Hawryluk, G.; Harrop, J.S. A Clinical Practice Guideline for the Management of Acute Spinal Cord Injury: Introduction, Rationale, and Scope. Glob. Spine J. 2017, 7, 84–94. [Google Scholar] [CrossRef] [PubMed]
- Ulndreaj, A.; Chio, J.C.T.; Ahuja, C.S.; Fehlings, M.G. Modulating the immune response in spinal cord injury. Expert Rev. Neurother. 2016, 16, 1127–1129. [Google Scholar] [CrossRef] [PubMed]
- GBD Spinal Cord Injuries Collaborators. Global, regional, and national burden of spinal cord injury, 1990–2019: A systematic analysis for the Global Burden of Disease Study 2019. Lancet Neurol. 2023, 11, 1026–1047. [Google Scholar]
- Cao, X.J.; Feng, S.Q.; Fu, C.F.; Gao, K.; Guo, J.S.; Guo, X.D.; He, X.J.; Huang, Z.W.; Li, Z.H.; Liu, L.; et al. Repair, protection and regeneration of spinal cord injury. Neural Regen. Res. 2015, 10, 1953–1975. [Google Scholar] [CrossRef] [PubMed]
- Munce, S.E.P.; Webster, F.; Fehlings, M.G.; Straus, S.E.; Jang, E.; Jaglal, S.B. Meaning of self-management from the perspective of individuals with traumatic spinal cord injury, their caregivers, and acute care and rehabilitation managers: An opportunity for improved care delivery. BMC Neurol. 2016, 16, 11. [Google Scholar] [CrossRef] [PubMed]
- van den Berg, M.E.L.; Castellote, J.M.; de Pedro-Cuesta, J.; Mahillo-Fernandez, I. Survival after spinal cord injury: A systematic review. J. Neurotrauma 2010, 27, 1517–1528. [Google Scholar] [CrossRef] [PubMed]
- Feigin, V.L.; Vos, T.; Alahdab, F.; Amit, A.M.L.; Bärnighausen, T.W.; Beghi, E.; Beheshti, M.; Chavan, P.P.; Criqui, M.H.; Desai, R.; et al. Burden of neurological disorders across the US from 1990–2017: A Global Burden of Disease Study. JAMA Neurol. 2021, 78, 165–176. [Google Scholar] [PubMed]
- Bartlett, R.D.; Burley, S.; Ip, M.; Phillips, J.B.; Choi, D. Cell Therapies for Spinal Cord Injury: Trends and Challenges of Current Clinical Trials. Neurosurgery 2020, 87, E456–E472. [Google Scholar] [CrossRef]
- Khalatbary, A.R.; Ali, R. Stem cell-derived exosomes as a cell free therapy against spinal cord injury. Tissue Cell 2021, 71, 101559. [Google Scholar] [CrossRef]
- Bradbury, E.J.; Burnside, E.R. Moving beyond the glial scar for spinal cord repair. Nat. Commun. 2019, 10, 3879. [Google Scholar] [CrossRef]
- Qiu, X.C.; Jin, H.; Zhang, R.Y.; Ding, Y.; Zeng, X.; Lai, B.Q.; Ling, E.A.; Wu, J.L.; Zeng, Y.S. Donor mesenchymal stem cell-derived neural-like cells transdifferentiate into myelin-forming cells and promote axon regeneration in rat spinal cord transection. Stem Cell Res. Ther. 2015, 6, 105. [Google Scholar] [CrossRef] [PubMed]
- Binan, L.; Ajji, A.; De Crescenzo, G. Approaches for neural tissue regeneration. Stem Cell Rev. Rep. 2014, 10, 44–59. [Google Scholar] [CrossRef] [PubMed]
- Shrestha, B.; Coykendall, K.; Li, Y.C.; Moon, A.; Priyadarshani, P.; Yao, L. Repair of injured spinal cord using biomaterial scaffolds and stem cells. Stem Cell Res. Ther. 2014, 5, 9. [Google Scholar] [CrossRef]
- Sparling, J.S.; Bretzner, F.; Biernaskie, J.; Assinck, P.; Jiang, Y.; Arisato, H.; Plunet, W.T.; Borisoff, J.; Liu, J.; Miller, F.D.; et al. Schwann cells generated from neonatal skin-derived precursors or neonatal per-ipheral nerve improve functional recovery after acute transplantation into thepartially injured cervical spinal cord of the rat. J. Neurosci. 2015, 35, 6714–6730. [Google Scholar] [CrossRef] [PubMed]
- Wu, G.H.; Shi, H.J.; Che, M.T.; Huang, M.Y.; Wei, Q.S.; Feng, B.; Ma, Y.H.; Wang, L.J.; Jiang, B.; Wang, Y.Q.; et al. Recovery of paralyzed limb motor function in canine with complete spinal cord injury following implantation of MSC-derived neural network tissue. Biomaterials 2018, 181, 15–34. [Google Scholar] [CrossRef]
- Ma, Y.H.; Zeng, X.; Qiu, X.C.; Wei, Q.S.; Che, M.T.; Ding, Y.; Liu, Z.; Wu, G.H.; Sun, J.H.; Pang, M.; et al. Perineu-rium-like sheath derived from long-term surviving mesenchymal stem cellsconfers nerve protection to the injured spinal cord. Biomaterials 2018, 160, 37–55. [Google Scholar] [CrossRef]
- Zeng, X.; Qiu, X.C.; Ma, Y.H.; Duan, J.J.; Chen, Y.F.; Gu, H.Y.; Wang, J.M.; Ling, E.A.; Wu, J.L.; Wu, W.T.; et al. Integration of donor mesenchymal stem cell-derived neuron-like cells into host neural network after rat spinal cordtransection. Biomaterials 2015, 53, 184–201. [Google Scholar] [CrossRef]
- Rosenzweig, E.S.; Brock, J.H. Restorative effects of human neural stem cell grafts on the primate spinal cord. Nat. Med. 2018, 24, 484–490. [Google Scholar] [CrossRef]
- Weigel, T.; Malkmus, C.; Weigel, V.; Wussmann, M.; Berger, C.; Brennecke, J.; Groeber-Becker, F.; Hansmann, J. Fully Synthetic 3D Fibrous Scaffolds for Stromal Tissues—Replacement of Animal-Derived Scaffold Materials Demonstrated by Multilayered Skin. Adv. Mater. 2022, 34, 2106780. [Google Scholar] [CrossRef]
- Sun, J.H.; Li, G.; Wu, T.T.; Lin, Z.J.; Zou, J.L.; Huang, L.J.; Xu, H.Y.; Wang, J.H.; Ma, Y.H.; Zeng, Y.S. Decellularization optimizes the inhibitory microenvironment of the optic nerve to support neurite growth. Biomaterials 2020, 258, 120289. [Google Scholar]
- Galipeau, J.; Sensébé, L. Mesenchymal Stromal Cells: Clinical Challenges and Therapeutic Opportunities. Cell Press. 2018, 22, 824–833. [Google Scholar] [CrossRef] [PubMed]
- Flynn, L.E. The use of decellularized adipose tissue to provide an inductive microenvironment for the adipogenic differentiation of human adipose-derived stem cells. Biomaterials 2010, 31, 4715–4724. [Google Scholar] [CrossRef] [PubMed]
- Liu, J.S.; Yan, R.J.; Wang, B.X.; Chen, S.; Hong, H.; Liu, C.S.; Chen, X. Decellularized extracellular matrix enriched with GDNF enhances neurogenesis and remyelination for improved motor recovery after spinal cord injury. Acta Biomater. 2024, 180, 308–322. [Google Scholar] [CrossRef] [PubMed]
- Hinderer, S.; Layland, S.L.; Schenke-Layland, K. ECM and ECM-like materials—Biomaterials for applications in regenerative medicine and cancer therapy. Adv. Drug Deliv. Rev. 2016, 97, 260–269. [Google Scholar] [CrossRef] [PubMed]
- Jun, I.; Han, H.-S.; Edwards, J.R.; Jean, H. Electrospun Fibrous Scaffolds for Tissue Engineering: Viewpoints on Architecture and Fabrication. Int. J. Mol. Sci. 2018, 19, 745. [Google Scholar] [CrossRef] [PubMed]
- Zhang, X.; Li, L.; Ouyang, J.; Zhang, L.Q.; Xue, J.J.; Zhang, H.; Tao, W. Electroactive electrospun nanofibers for tissue engineering. Nano Today 2021, 39, 101196. [Google Scholar] [CrossRef]
- Chen, Y.; Shu, Z.H.; Qian, K.J.; Wang, J.X.; Zhu, H.Y. Harnessing the Properties of Biomaterial to Enhance the Immunomodulation of Mesenchymal Stem Cells. Tissue Eng. Part B Rev. 2019, 25, 492–499. [Google Scholar] [CrossRef]
- Tanaka, S.; Sugimoto, S.; Kurosaki, T.; Miyoshi, K.; Otani, S.; Suzawa, K.; Hashida, S.; Yamane, M.; Oto, T.; Toyooka, S. Donor-derived cell-free DNA is associated with acute rejection and decreased oxygenation in primary graft dysfunction after living donor-lobar lung transplantation. Sci. Rep. 2018, 8, 15366. [Google Scholar] [CrossRef]
- Sun, X.X.; Liu, C.H.; Shi, Y.P.; Li, C.L.; Sun, L.K.; Hou, L.; Wang, X. The assessment of xenogeneic bone immunotoxicity and risk management study. Biomed. Eng. Online 2019, 18, 108. [Google Scholar] [CrossRef]
- Wang, H.B.; Mullins, M.E.; Cregg, J.M.; McCarthy, C.W.; Gilbert, R.J. Varying the diameter of aligned electrospun fibers alters neurite outgrowth and Schwann cell migration. Acta Biomater. 2010, 6, 2970–2978. [Google Scholar] [CrossRef]
- Schaub, N.J.; Johnson, C.D.; Cooper, B.; Gilbert, R.J. Electrospun Fibers for Spinal Cord Injury Research and Regeneration. J. Neurotrauma 2016, 33, 1405–1415. [Google Scholar] [CrossRef] [PubMed]
- Vigani, B.; Rossi, S.; Sandri, G.; Bonferoni, M.C.; Ferrari, F. Design and criteria of electrospun fibrous scaffolds for the treatment of spinal cord injury. Neural Regen. Res. 2017, 12, 1786–1790. [Google Scholar] [PubMed]
- You, Y.H.; Sun, X.B.; Cui, Q.B.; Wang, B.; Ma, J. The Retention and Drainage Behavior of Cross-linked Gelatin with Glutaraldehyde in a Papermaking System. Bioresources 2016, 11, 6162–6173. [Google Scholar] [CrossRef]
- Sudres, P.; Evin, M.; Wagnac, E.; Bailly, N.; Diotalevi, L.; Melot, A.; Arnoux, P.J.; Petit, Y. Tensile mechanical properties of the cervical, thoracic and lumbar porcine spinal meninges. J. Mech. Behav. Biomed. Mater. 2020, 115, 104280. [Google Scholar] [CrossRef]
- Steyaert, I.; Rahier, H.; Van Vlierberghe, S.; Olijve, J.; De Clerck, K. Gelatin nanofibers: Analysis of triple helix dissociation temperature and cold-water-solubility. Food Hydrocoll. 2016, 57, 200–208. [Google Scholar] [CrossRef]
- Fang, C.; Sun, J.; Wei, L.F.; Gao, F.; Qian, J. Oscillating field stimulation promotes recovery from spinal cord injury in rats by regulating the differentiation of endogenous neural stem cells. Exp. Ther. Med. 2021, 22, 979. [Google Scholar] [CrossRef] [PubMed]
- Lv, C.L.; Zhang, T.; Li, K.; Gao, K. Bone marrow mesenchymal stem cells improve spinal function of spinal cord injury in rats via TGF-β/Smads signaling pathway. Exp. Ther. Med. 2020, 19, 3657–3663. [Google Scholar] [CrossRef] [PubMed]
- Radojicic, M.; Nistor, G.; Keirstead, H.S. Ascending central canal dilation and progressive ependymal disruption in a contusion model of rodent chronic spinal cord injury. BMC Neurol. 2007, 7, 30. [Google Scholar] [CrossRef] [PubMed]
- Li, Q.S.; Jia, Y.J. Ferroptosis: A critical player and potential therapeutic target in traumatic brain injury and spinal cord injury. Neural Regen. Res. 2023, 18, 506–512. [Google Scholar]
- Sykova, E.; Cizkova, D.; Kubinova, S. Mesenchymal Stem Cells in Treatment of Spinal Cord Injury and Amyotrophic Lateral Sclerosis. Front. Cell Dev. Biol. 2021, 9, 695900. [Google Scholar] [CrossRef]
- Lin, C.H.; Yang, J.R.; Chiang, N.J.; Ma, H.; Tsay, R.Y. Evaluation of decellularized extracellular matrix of skeletal muscle for tissue engineering. Int. J. Artif. Organs. 2014, 37, 546–555. [Google Scholar] [CrossRef] [PubMed]
- Cartmell, J.S.; Dunn, M.G. Effect of chemical treatments on tendon cellularity and mechanical properties. J. Biomed. Mater. Res. 2000, 49, 134–140. [Google Scholar] [CrossRef]
- Zhang, X.W.; Chen, X.; Hong, H.; Hu, R.B.; Liu, J.S.; Liu, C.S. Decellularized extracellular matrix scaffolds: Recent trends and emerging strategies in tissue engineering. Bioact. Mater. 2022, 10, 15–31. [Google Scholar] [CrossRef] [PubMed]
- Liu, S.W.; Schackel, T.; Weidner, N.; Puttagunta, R. Biomaterial-supported cell transplantation treatments for spinal cord injury: Challenges and perspectives. Front. Cell. Neurosci. 2018, 11, 430. [Google Scholar] [CrossRef] [PubMed]
- Pati, F.; Jang, J.; Ha, D.H.; Kim, S.W.; Rhie, J.W.; Shim, J.H.; Kim, D.H.; Cho, D.W. Printing three-dimensional tissue analogues with decellularized extracellular matrix bioink. Nat. Commun. 2014, 5, 3935. [Google Scholar] [CrossRef] [PubMed]
- Zhang, X.W.; Wang, B.X.; Hong, H.; Wang, Y.; Liu, J.S.; Liu, C.S.; Chen, X. Decellularized extracellular matrix and mesenchymal stem cells promote recovery in traumatic brain injury by synergistically enhancing neurogenesis and attenuating neuroinflammation. J. Mater. Sci. Technol. 2023, 138, 17–28. [Google Scholar] [CrossRef]
- Lin, X.F.; Zhao, C.C.; Zhu, P.Z.; Chen, J.X.; Yu, H.G.; Cai, Y.; Zhang, Q.; Qin, A.; Fan, S.W. Periosteum Extracellular-Matrix-Mediated Acellular Mineralization during Bone Formation. Adv. Healthc. Mater. 2018, 7, 1700660. [Google Scholar] [CrossRef] [PubMed]
- Yanagawa, B.; Rao, V.; Terrence, M.; Cusimano, R.J. Initial experience with intraventricular repair using CorMatrix extracellular matrix. Innovations 2013, 8, 348–352. [Google Scholar] [PubMed]
- Qiu, P.C.; Li, M.B.; Chen, K.; Fang, B.; Chen, P.F.; Tang, Z.B.; Lin, X.F.; Fan, S.W. Periosteal matrix-derived hydrogel promotes bone repair through an early immune regulation coupled with enhanced angio- and osteogenesis. Biomaterials 2019, 227, 119552. [Google Scholar] [CrossRef]
- Spiller, K.L.; Nassiri, S.; Witherel, C.E.; Anfang, R.R.; Ng, J.; Nakazawa, K.R.; Yu, T.; Vunjak-Novakovic, G. Sequential delivery of immunomodulatory cytokines to facilitate the M1-to-M2 transition of macrophages and enhance vascularization of bone scaffolds. Biomaterials 2015, 37, 194–207. [Google Scholar] [CrossRef]
- Crapo, P.M.; Medberry, C.J.; Reing, J.E.; Tottey, S.; van der Merwe, Y.; Jones, K.E.; Badylak, S.F. Biologic scaffolds composed of central nervous system extracellular matrix. Biomaterials 2012, 33, 3539–3547. [Google Scholar] [CrossRef] [PubMed]
- Shao, W.L.; He, J.X.; Sang, F.; Ding, B.; Chen, L.; Cui, S.Z.; Li, K.J.; Han, Q.M.; Tan, W.L. Coaxial electrospun aligned tussah silk fibroin nanostructured fiber scaffolds embedded with hydroxyapatite-tussah silk fibroin nanoparticles for bone tissue engineering. Mater. Sci. Eng. C Mater. Biol. Appl. 2016, 58, 342–351. [Google Scholar] [CrossRef] [PubMed]
- Dasari, V.R.; Veeravalli, K.K.; Dinh, D.H. Mesenchymal stem cells in the treatment of spinal cord injuries: A review. World J. Stem Cells 2014, 6, 120–133. [Google Scholar] [CrossRef] [PubMed]
- Hammadi, A.A.; Marino, A.; Farhan, S. Clinical response of 277 patients with spinal cord injury to stem cell therapy in Iraq. Int. J. Stem Cells 2012, 5, 76–78. [Google Scholar] [CrossRef] [PubMed][Green Version]
- Liu, F.; Zhou, H.T.; Du, W.B.; Huang, X.L.; Zheng, X.; Zhang, C.; Hu, H.H.; Wang, J.F.; Quan, R.F. Hair follicle stem cells combined with human allogeneic acellular amniotic membrane for repair of full thickness skin defects in nude mice. J. Tissue Eng. Regen. Med. 2020, 14, 723–735. [Google Scholar] [CrossRef] [PubMed]
- Vashi, A.V.; White, J.F.; McLean, K.M.; Neethling, W.M.L.; Rhodes, D.I.; Ramshaw, J.A.M.; Werkmeister, J.A. Evaluation of an established pericardium patch for delivery of mesenchymal stem cells to cardiac tissue. J. Biomed. Mater. Res. A 2014, 103, 1999–2005. [Google Scholar] [CrossRef]
- Luo, Y.; Fan, L.; Liu, C.; Wen, H.Q.; Wang, S.H.; Guan, P.F.; Chen, D.F.; Ning, C.Y.; Zhou, L.; Tan, G.X. Injectable, self-healing, electroconductive extracellular matrix-based hydrogel for enhancing tissue repair after traumatic spinal cord injury. Bioact. Mater. 2022, 7, 98–111. [Google Scholar] [CrossRef]








| Genes (for mRNA) | Sequence (5′–3′) |
|---|---|
| GAPDH | Forward: GCCTCGTCTCATAGACAAGATGGT |
| Reverse: GAAGGCAGCCCTGGTAACC | |
| CD163 | Forward: TGGCCTCTGAGTTTAGGGTCT |
| Reverse: CCCTTGGTGTCGAACCAGC | |
| CD86 | Forward: CTGGACTCTACGACTTCACAATG |
| Reverse: AGTTGGCGATCACTGACAGTT | |
| Tuj-1 | Forward: TAGACCCCAGCGGCAACTAT |
| Reverse: GTTCCAGGTTCCAAGTCCACC | |
| Nestin | Forward: GGGCCACTCCCTTCTCTAGT |
| Reverse: AAGATTCTTCCCCGACGCAA | |
| Map-2 | Forward: GCCAGCCTCGGAACAAACA |
| Reverse: GCTCAGCGAATGAGGAAGGA | |
| GFAP | Forward: GGGGCAAAAGCACCAAAGAAG |
| Reverse: GGGACAACTTGTATTGTGAGCC |
| DSC/Gel | 1:0 | 1:1 | 1:3 | 1:4 | |
|---|---|---|---|---|---|
| HFIP/H2O | |||||
| 1:0 | +, ** | +, *** | ++, *** | ++, *** | |
| 10:1 | +, * | ++, ** | +++, ** | +++, ** | |
| 5:1 | ++, * | +++, ** | +++, *** | +++, *** | |
| 1:1 | ++, * | +++, ** | +++, ** | +++, ** | |
Disclaimer/Publisher’s Note: The statements, opinions and data contained in all publications are solely those of the individual author(s) and contributor(s) and not of MDPI and/or the editor(s). MDPI and/or the editor(s) disclaim responsibility for any injury to people or property resulting from any ideas, methods, instructions or products referred to in the content. |
© 2024 by the authors. Licensee MDPI, Basel, Switzerland. This article is an open access article distributed under the terms and conditions of the Creative Commons Attribution (CC BY) license (https://creativecommons.org/licenses/by/4.0/).
Share and Cite
Tai, Z.; Liu, J.; Wang, B.; Chen, S.; Liu, C.; Chen, X. The Effect of Aligned and Random Electrospun Fibers Derived from Porcine Decellularized ECM on Mesenchymal Stem Cell-Based Treatments for Spinal Cord Injury. Bioengineering 2024, 11, 772. https://doi.org/10.3390/bioengineering11080772
Tai Z, Liu J, Wang B, Chen S, Liu C, Chen X. The Effect of Aligned and Random Electrospun Fibers Derived from Porcine Decellularized ECM on Mesenchymal Stem Cell-Based Treatments for Spinal Cord Injury. Bioengineering. 2024; 11(8):772. https://doi.org/10.3390/bioengineering11080772
Chicago/Turabian StyleTai, Zhiqiang, Jiashang Liu, Bixue Wang, Shu Chen, Changsheng Liu, and Xi Chen. 2024. "The Effect of Aligned and Random Electrospun Fibers Derived from Porcine Decellularized ECM on Mesenchymal Stem Cell-Based Treatments for Spinal Cord Injury" Bioengineering 11, no. 8: 772. https://doi.org/10.3390/bioengineering11080772
APA StyleTai, Z., Liu, J., Wang, B., Chen, S., Liu, C., & Chen, X. (2024). The Effect of Aligned and Random Electrospun Fibers Derived from Porcine Decellularized ECM on Mesenchymal Stem Cell-Based Treatments for Spinal Cord Injury. Bioengineering, 11(8), 772. https://doi.org/10.3390/bioengineering11080772

