Low-Intensity Continuous Ultrasound Enhances the Therapeutic Efficacy of Curcumin-Encapsulated Exosomes Derived from Hypoxic Liver Cancer Cells via Homotropic Drug Delivery Systems
Abstract
1. Introduction
2. Materials and Methods
2.1. Materials
2.2. Exosome Characterization
2.2.1. Exosome Isolation
2.2.2. Exosome Size Exclusion Purification
2.2.3. TRPS
2.2.4. Transmission Electron Microscope (TEM) Analysis
2.3. In Vitro Experiments
2.3.1. Cell Culture and Hypoxia Exposure
2.3.2. MTT Assay
2.3.3. Western Blot Analysis
2.3.4. LICUS: Ultrasound Apparatus
2.3.5. Curcumin Encapsulation
2.3.6. Curcumin Release with or Without LICUS
2.3.7. Detection of Apoptosis Using Flow Cytometry
2.3.8. RT-PCR
2.3.9. Migration Assay
2.3.10. Transwell Invasion Assay
2.3.11. Confocal Microscopy
2.4. In Vivo Experiments
2.4.1. Animal Model (Xenograft)
2.4.2. Hematoxylin and Eosin (H&E) Staining
2.5. Statistical Analysis
3. Results
3.1. Optimization of CoCl2 Dose to Induce Hypoxia in Hepg2 Cells
3.2. Characterization of Exosomes from Hypoxic (H-Exos) and Normoxic (N-Exos) HepG2 Cells
3.3. Exosomes Increase Solubility and Stability of Hydrophobic Curcumin
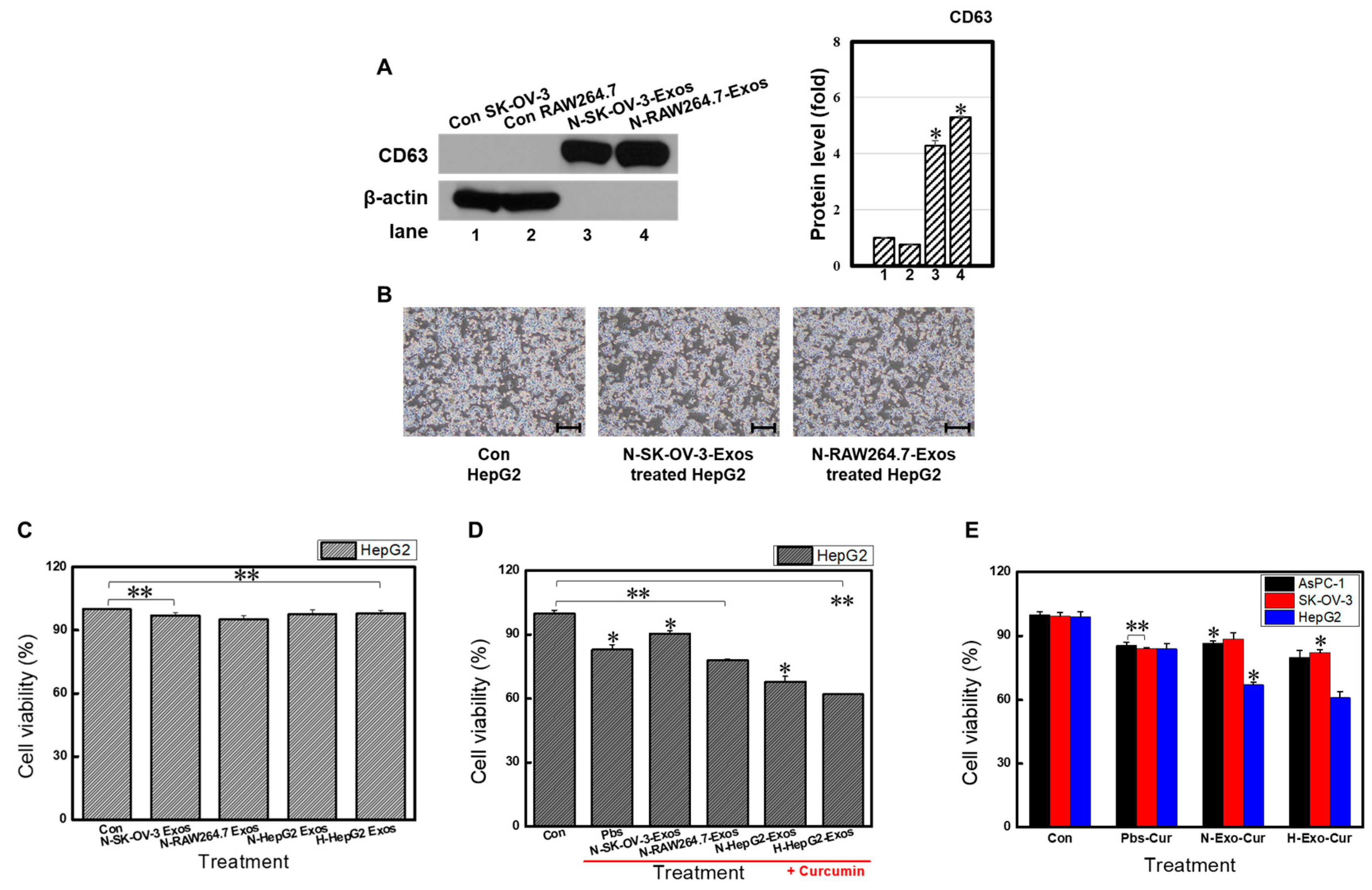
3.4. Parent HepG2 Cells Preferably Fused with Homologous Exosomes
3.5. LICUS Promotes Exosome Penetration Through Hyperthermia and Mechanical Stress
3.6. LICUS-Induced Exosome Uptake Is Mediated Primarily via the Clathrin-Mediated Pathway
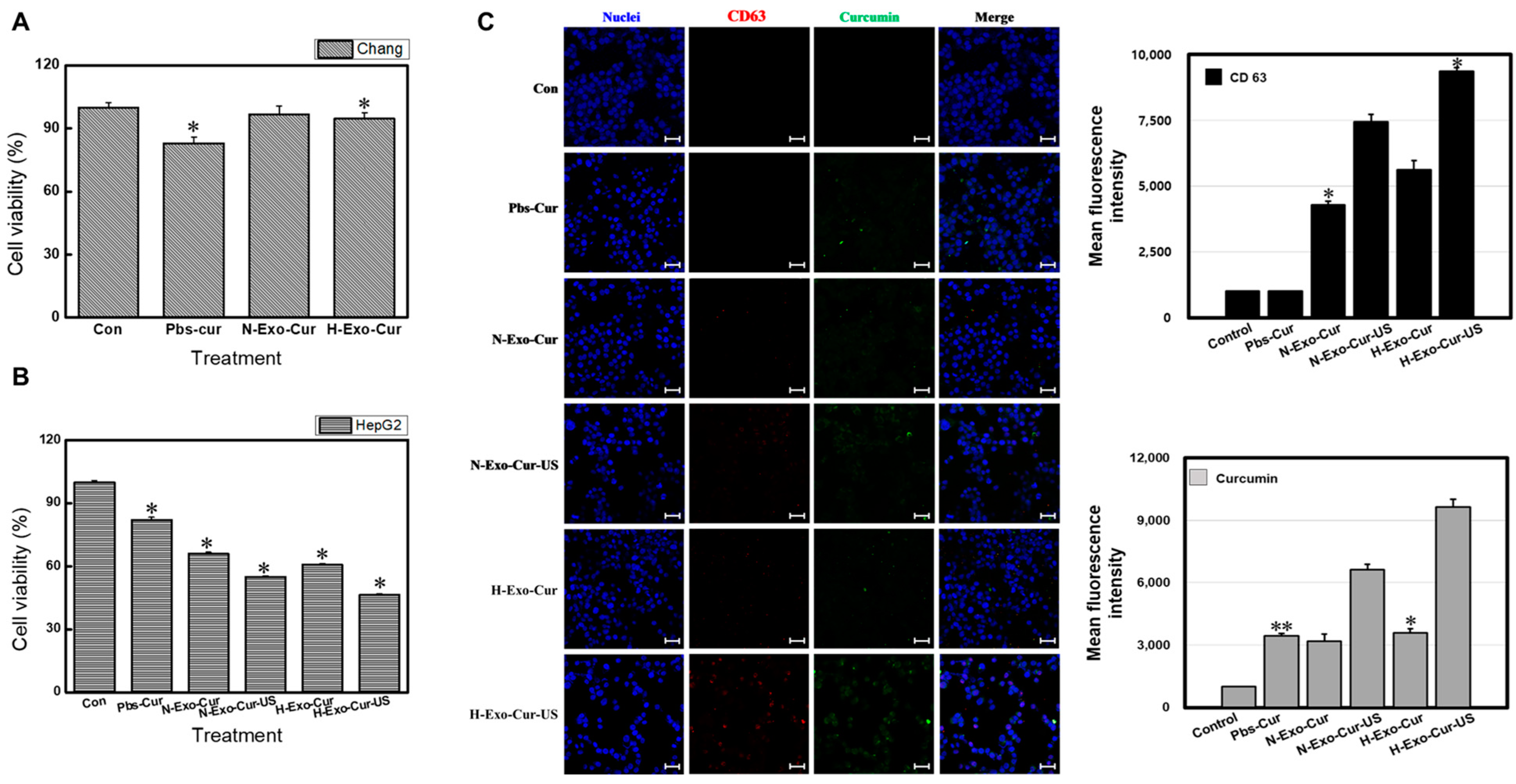
3.7. Cellular Uptake and Cytotoxicity of Homologous Hypoxic Exosome and LICUS
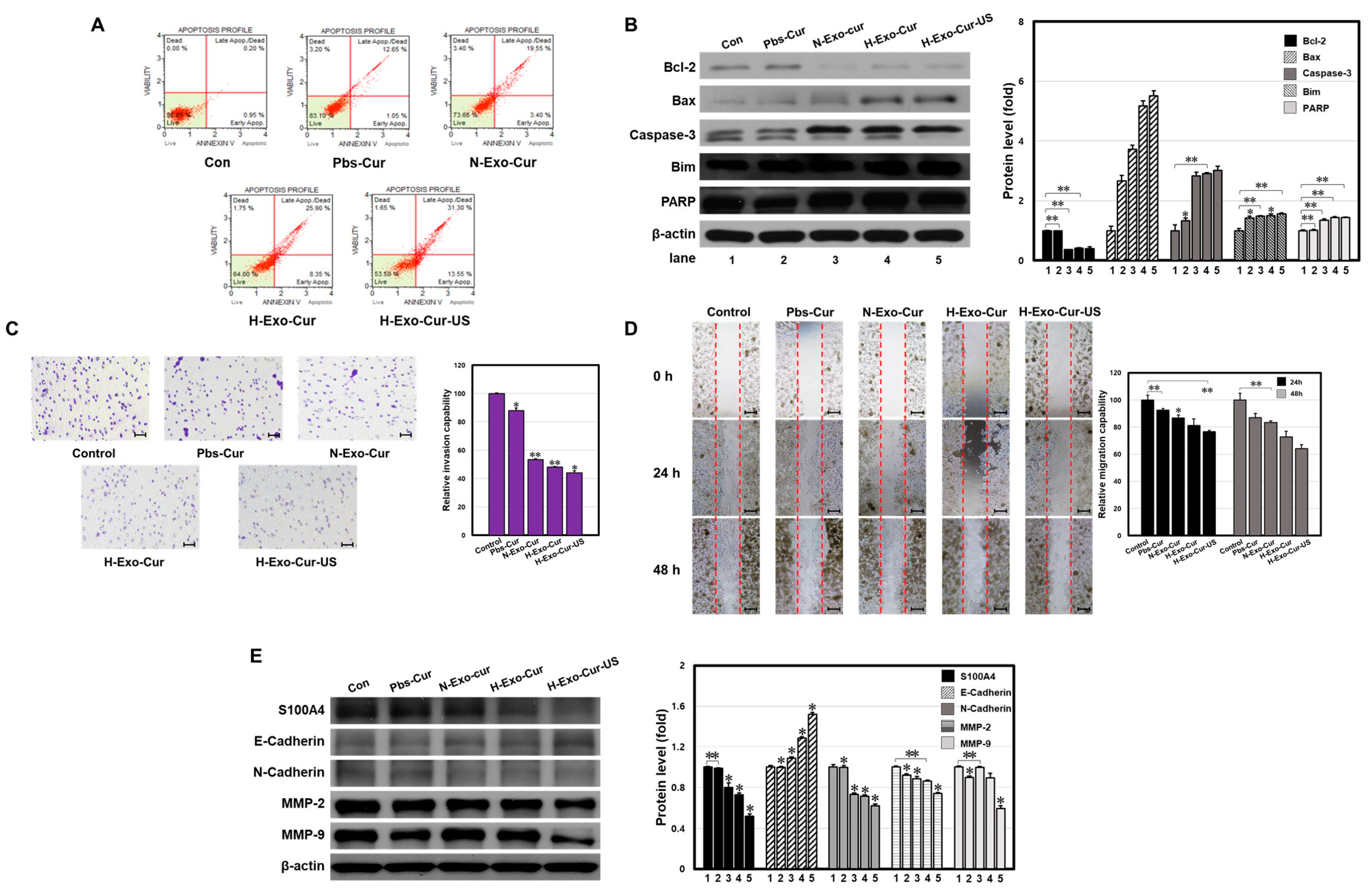
3.8. LICUS Accelerates Anti-Cancer Activity of H-Exo-Cur In Vitro
3.9. LICUS Combined H-Exo-Cur Effectively Improves Anti-Cancer Activity In Vivo
4. Discussion
5. Conclusions
Supplementary Materials
Author Contributions
Funding
Institutional Review Board Statement
Informed Consent Statement
Data Availability Statement
Conflicts of Interest
References
- Anwanwan, D.; Singh, S.K.; Singh, S.; Saikam, V.; Singh, R. Challenges in liver cancer and possible treatment approaches. Biochim. Biophys. Acta Rev. Cancer 2020, 1873, 188314. [Google Scholar] [CrossRef] [PubMed]
- Gavas, S.; Quazi, S.; Karpinski, T.M. Nanoparticles for Cancer Therapy: Current Progress and Challenges. Nanoscale Res. Lett. 2021, 16, 173. [Google Scholar] [CrossRef] [PubMed]
- Wan, Z.; Zhao, L.; Lu, F.; Gao, X.; Dong, Y.; Zhao, Y.; Wei, M.; Yang, G.; Xing, C.; Liu, L. Mononuclear phagocyte system blockade improves therapeutic exosome delivery to the myocardium. Theranostics 2020, 10, 218–230. [Google Scholar] [CrossRef] [PubMed]
- Hannafon, B.N.; Ding, W.Q. Intercellular communication by exosome-derived microRNAs in cancer. Int. J. Mol. Sci. 2013, 14, 14240–14269. [Google Scholar] [CrossRef]
- Bunggulawa, E.J.; Wang, W.; Yin, T.; Wang, N.; Durkan, C.; Wang, Y.; Wang, G. Recent advancements in the use of exosomes as drug delivery systems. J. Nanobiotechnol. 2018, 16, 81. [Google Scholar] [CrossRef]
- Yu, Y.; Min, Z.; Zhou, Z.; Linhong, M.; Tao, R.; Yan, L.; Song, H. Hypoxia-induced exosomes promote hepatocellular carcinoma proliferation and metastasis via miR-1273f transfer. Exp. Cell Res. 2019, 385, 111649. [Google Scholar] [CrossRef]
- He, G.; Peng, X.; Wei, S.; Yang, S.; Li, X.; Huang, M.; Tang, S.; Jin, H.; Liu, J.; Zhang, S.; et al. Exosomes in the hypoxic TME: From release, uptake and biofunctions to clinical applications. Mol. Cancer 2022, 21, 19. [Google Scholar] [CrossRef]
- Jung, K.O.; Jo, H.; Yu, J.H.; Gambhir, S.S.; Pratx, G. Development and MPI tracking of novel hypoxia-targeted theranostic exosomes. Biomaterials 2018, 177, 139–148. [Google Scholar] [CrossRef] [PubMed]
- Shao, J.; Zaro, J.; Shen, Y. Advances in Exosome-Based Drug Delivery and Tumor Targeting: From Tissue Distribution to Intracellular Fate. Int. J. Nanomed. 2020, 15, 9355–9371. [Google Scholar] [CrossRef]
- Raza, A.; Rasheed, T.; Nabeel, F.; Hayat, U.; Bilal, M.; Iqbal, H.M.N. Endogenous and Exogenous Stimuli-Responsive Drug Delivery Systems for Programmed Site-Specific Release. Molecules 2019, 24, 1117. [Google Scholar] [CrossRef]
- Zhao, Y.Z.; Du, L.N.; Lu, C.T.; Jin, Y.G.; Ge, S.P. Potential and problems in ultrasound-responsive drug delivery systems. Int. J. Nanomedi. 2013, 8, 1621–1633. [Google Scholar] [CrossRef]
- Tardoski, S.; Gineyts, E.; Ngo, J.; Kocot, A.; Clezardin, P.; Melodelima, D. Low-Intensity Ultrasound Promotes Clathrin-Dependent Endocytosis for Drug Penetration into Tumor Cells. Ultrasound Med. Biol. 2015, 41, 2740–2754. [Google Scholar] [CrossRef]
- Deng, Z.; Xu, X.Y.; Yunita, F.; Zhou, Q.; Wu, Y.R.; Hu, Y.X.; Wang, Z.Q.; Tian, X.F. Synergistic anti-liver cancer effects of curcumin and total ginsenosides. World J. Gastrointest. Oncol. 2020, 12, 1091–1103. [Google Scholar] [CrossRef] [PubMed]
- Sun, D.; Zhuang, X.; Xiang, X.; Liu, Y.; Zhang, S.; Liu, C.; Barnes, S.; Grizzle, W.; Miller, D.; Zhang, H.G. A novel nanoparticle drug delivery system: The anti-inflammatory activity of curcumin is enhanced when encapsulated in exosomes. Mol. Ther. 2010, 18, 1606–1614. [Google Scholar] [CrossRef] [PubMed]
- Mao, X.; Wong, S.Y.; Tse, E.Y.; Ko, F.C.; Tey, S.K.; Yeung, Y.S.; Man, K.; Lo, R.C.; Ng, I.O.; Yam, J.W. Mechanisms through Which Hypoxia-Induced Caveolin-1 Drives Tumorigenesis and Metastasis in Hepatocellular Carcinoma. Cancer Res. 2016, 76, 7242–7253. [Google Scholar] [CrossRef] [PubMed]
- Dorayappan, K.D.P.; Wanner, R.; Wallbillich, J.J.; Saini, U.; Zingarelli, R.; Suarez, A.A.; Cohn, D.E.; Selvendiran, K. Hypoxia-induced exosomes contribute to a more aggressive and chemoresistant ovarian cancer phenotype: A novel mechanism linking STAT3/Rab proteins. Oncogene 2018, 37, 3806–3821. [Google Scholar] [CrossRef]
- Li, J.; Wei, H.; Liu, Y.; Li, Q.; Guo, H.; Guo, Y.; Chang, Z. Curcumin Inhibits Hepatocellular Carcinoma via Regulating miR-21/TIMP3 Axis. Evid.-Based Complement. Altern. Med. 2020, 2020, 2892917. [Google Scholar] [CrossRef]
- Chen, H.; Wang, L.; Zeng, X.; Schwarz, H.; Nanda, H.S.; Peng, X.; Zhou, Y. Exosomes, a New Star for Targeted Delivery. Front. Cell Dev. Biol. 2021, 9, 751079. [Google Scholar] [CrossRef]
- Zhao, Y.; Liu, T.; Zhou, M. Immune-Cell-Derived Exosomes for Cancer Therapy. Mol. Pharm. 2022, 19, 3042–3056. [Google Scholar] [CrossRef]
- Uddin, S.M.Z.; Komatsu, D.E.; Motyka, T.; Petterson, S. Low-Intensity Continuous Ultrasound Therapies-A Systematic Review of Current State-of-the-Art and Future Perspectives. J. Clin. Med. 2021, 10, 2698. [Google Scholar] [CrossRef]
- Jiang, X.; Savchenko, O.; Li, Y.; Qi, S.; Yang, T.; Zhang, W.; Chen, J. A Review of Low-Intensity Pulsed Ultrasound for Therapeutic Applications. IEEE Trans. Biomed. Eng. 2019, 66, 2704–2718. [Google Scholar] [CrossRef] [PubMed]
- Entzian, K.; Aigner, A. Drug Delivery by Ultrasound-Responsive Nanocarriers for Cancer Treatment. Pharmaceutics 2021, 13, 1135. [Google Scholar] [CrossRef]
- Tardoski, S.; Ngo, J.; Gineyts, E.; Roux, J.P.; Clezardin, P.; Melodelima, D. Low-intensity continuous ultrasound triggers effective bisphosphonate anticancer activity in breast cancer. Sci. Rep. 2015, 5, 16354. [Google Scholar] [CrossRef]
- Lin, A.; Giuliano, C.J.; Palladino, A.; John, K.M.; Abramowicz, C.; Yuan, M.L.; Sausville, E.L.; Lukow, D.A.; Liu, L.; Chait, A.R.; et al. Off-target toxicity is a common mechanism of action of cancer drugs undergoing clinical trials. Sci. Transl. Med. 2019, 11, eaaw8412. [Google Scholar] [CrossRef]
- Loh, C.Y.; Chai, J.Y.; Tang, T.F.; Wong, W.F.; Sethi, G.; Shanmugam, M.K.; Chong, P.P.; Looi, C.Y. The E-Cadherin and N-Cadherin Switch in Epithelial-to-Mesenchymal Transition: Signaling, Therapeutic Implications, and Challenges. Cells 2019, 8, 1118. [Google Scholar] [CrossRef] [PubMed]
- Matsuura, Y.; Wada, H.; Eguchi, H.; Gotoh, K.; Kobayashi, S.; Kinoshita, M.; Kubo, M.; Hayashi, K.; Iwagami, Y.; Yamada, D.; et al. Exosomal miR-155 Derived from Hepatocellular Carcinoma Cells Under Hypoxia Promotes Angiogenesis in Endothelial Cells. Dig. Dis. Sci. 2019, 64, 792–802. [Google Scholar] [CrossRef] [PubMed]
- Sruthi, T.V.; Edatt, L.; Raji, G.R.; Kunhiraman, H.; Shankar, S.S.; Shankar, V.; Ramachandran, V.; Poyyakkara, A.; Kumar, S.V.B. Horizontal transfer of miR-23a from hypoxic tumor cell colonies can induce angiogenesis. J. Cell Physiol. 2018, 233, 3498–3514. [Google Scholar] [CrossRef]
- Gong, C.; Zhang, X.; Shi, M.; Li, F.; Wang, S.; Wang, Y.; Wang, Y.; Wei, W.; Ma, G. Tumor Exosomes Reprogrammed by Low pH Are Efficient Targeting Vehicles for Smart Drug Delivery and Personalized Therapy against their Homologous Tumor. Adv. Sci. 2021, 8, 2002787. [Google Scholar] [CrossRef]
- Hoshino, A.; Costa-Silva, B.; Shen, T.L.; Rodrigues, G.; Hashimoto, A.; Tesic Mark, M.; Molina, H.; Kohsaka, S.; Di Giannatale, A.; Ceder, S.; et al. Tumour exosome integrins determine organotropic metastasis. Nature 2015, 527, 329–335. [Google Scholar] [CrossRef]
- Smyth, T.J.; Redzic, J.S.; Graner, M.W.; Anchordoquy, T.J. Examination of the specificity of tumor cell derived exosomes with tumor cells in vitro. Biochim. Biophys. Acta 2014, 1838, 2954–2965. [Google Scholar] [CrossRef]
- Bai, L.; Liu, Y.; Guo, K.; Zhang, K.; Liu, Q.; Wang, P.; Wang, X. Ultrasound Facilitates Naturally Equipped Exosomes Derived from Macrophages and Blood Serum for Orthotopic Glioma Treatment. ACS Appl. Mater. Interfaces 2019, 11, 14576–14587. [Google Scholar] [CrossRef] [PubMed]
- Qiao, L.; Hu, S.; Huang, K.; Su, T.; Li, Z.; Vandergriff, A.; Cores, J.; Dinh, P.U.; Allen, T.; Shen, D.; et al. Tumor cell-derived exosomes home to their cells of origin and can be used as Trojan horses to deliver cancer drugs. Theranostics 2020, 10, 3474–3487. [Google Scholar] [CrossRef] [PubMed]









Disclaimer/Publisher’s Note: The statements, opinions and data contained in all publications are solely those of the individual author(s) and contributor(s) and not of MDPI and/or the editor(s). MDPI and/or the editor(s) disclaim responsibility for any injury to people or property resulting from any ideas, methods, instructions or products referred to in the content. |
© 2024 by the authors. Licensee MDPI, Basel, Switzerland. This article is an open access article distributed under the terms and conditions of the Creative Commons Attribution (CC BY) license (https://creativecommons.org/licenses/by/4.0/).
Share and Cite
Kim, M.; Kim, Y.; Hwang, C.; Song, M.; Kim, S.; Yoon, K.-S.; Kang, I.; Baik, H.; Yoon, Y.-J. Low-Intensity Continuous Ultrasound Enhances the Therapeutic Efficacy of Curcumin-Encapsulated Exosomes Derived from Hypoxic Liver Cancer Cells via Homotropic Drug Delivery Systems. Bioengineering 2024, 11, 1184. https://doi.org/10.3390/bioengineering11121184
Kim M, Kim Y, Hwang C, Song M, Kim S, Yoon K-S, Kang I, Baik H, Yoon Y-J. Low-Intensity Continuous Ultrasound Enhances the Therapeutic Efficacy of Curcumin-Encapsulated Exosomes Derived from Hypoxic Liver Cancer Cells via Homotropic Drug Delivery Systems. Bioengineering. 2024; 11(12):1184. https://doi.org/10.3390/bioengineering11121184
Chicago/Turabian StyleKim, MinSeok, YounJoong Kim, ChiYeon Hwang, MinHyeok Song, SuKang Kim, Kyung-Sik Yoon, InSug Kang, HyungHwan Baik, and Yong-Jin Yoon. 2024. "Low-Intensity Continuous Ultrasound Enhances the Therapeutic Efficacy of Curcumin-Encapsulated Exosomes Derived from Hypoxic Liver Cancer Cells via Homotropic Drug Delivery Systems" Bioengineering 11, no. 12: 1184. https://doi.org/10.3390/bioengineering11121184
APA StyleKim, M., Kim, Y., Hwang, C., Song, M., Kim, S., Yoon, K.-S., Kang, I., Baik, H., & Yoon, Y.-J. (2024). Low-Intensity Continuous Ultrasound Enhances the Therapeutic Efficacy of Curcumin-Encapsulated Exosomes Derived from Hypoxic Liver Cancer Cells via Homotropic Drug Delivery Systems. Bioengineering, 11(12), 1184. https://doi.org/10.3390/bioengineering11121184

