Artificial Hummingbird Algorithm with Transfer-Learning-Based Mitotic Nuclei Classification on Histopathologic Breast Cancer Images
Abstract
1. Introduction
2. Related Works
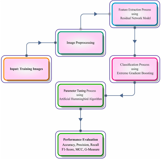
3. The Proposed Mitotic Nuclei Classification Model
3.1. Segmentation Process
3.2. Feature Extraction Process
| Algorithm 1: Pseudocode of Adamax |
| : Rate of Learning , , 1): Exponential decomposed values to moment candidate : Cost function with variable : parameter vector (Implement time step) while does not converge do end while show (end parameter) |
3.3. Optimal Classification Process
- (1)
- A population of HBs is initialized at random to food source in the following:
- (2)
- Guided foraging: With the abovementioned flight abilities, an HB could access its targeted food sources to attain candidate food source, hence the following mathematical expression simulates candidate food source and guiding foraging behaviors:
- (3)
- Territorial foraging: After attaining targeted food sources where nectar was eaten, an HB seeks innovative food sources. Thus, an HB could move towards a neighboring region within its own territory whereby a novel food source is found that is the best candidate solution. The mathematical expression to stimulate local search of an HB for territorial foraging strategy and candidate food source is shown below:
- (4)
- Once food becomes frequently scarce in a territory visited by an HB, the bird frequently migrates to more distant food sources for foraging.
4. Results and Discussion
5. Conclusions
Author Contributions
Funding
Institutional Review Board Statement
Informed Consent Statement
Data Availability Statement
Conflicts of Interest
References
- Sigirci, I.O.; Albayrak, A.; Bilgin, G. Detection of mitotic cells in breast cancer histopathological images using deep versus handcrafted features. Multimed. Tools Appl. 2022, 81, 13179–13202. [Google Scholar] [CrossRef]
- Maroof, N.; Khan, A.; Qureshi, S.A.; ul Rehman, A.; Khalil, R.K.; Shim, S.O. Mitosis detection in breast cancer histopathology images using hybrid feature space. Photodiagnosis Photodyn. Ther. 2020, 31, 101885. [Google Scholar] [CrossRef] [PubMed]
- Li, C.; Wang, X.; Liu, W.; Latecki, L.J.; Wang, B.; Huang, J. Weakly supervised mitosis detection in breast histopathology images using concentric loss. Med. Image Anal. 2019, 53, 165–178. [Google Scholar] [CrossRef] [PubMed]
- Lakshmanan, B.; Priyadharsini, S.; Selvakumar, B. Computer assisted mitotic figure detection in histopathology images based on DenseNetPCA framework. Mater. Today Proc. 2022, 62, 4936–4939. [Google Scholar] [CrossRef]
- Sohail, A.; Mukhtar, M.A.; Khan, A.; Zafar, M.M.; Zameer, A.; Khan, S. Deep Object Detection based Mitosis Analysis in Breast Cancer Histopathological Images. arXiv 2020, arXiv:2003.08803. [Google Scholar]
- Samah, A.A.; Fauzi, M.F.A.; Khor, S.Y.; Lee, J.T.H.; Teoh, K.H.; Looi, L.M.; Mansor, S. Mitotic cells detection in H&E-stained breast carcinoma images. Int. J. Biomed. Eng. Technol. 2022, 40, 54–69. [Google Scholar]
- Mahmood, T.; Arsalan, M.; Owais, M.; Lee, M.B.; Park, K.R. Artificial intelligence-based mitosis detection in breast cancer histopathology images using faster R-CNN and deep CNNs. J. Clin. Med. 2020, 9, 749. [Google Scholar] [CrossRef] [PubMed]
- Cai, D.; Sun, X.; Zhou, N.; Han, X.; Yao, J. Efficient mitosis detection in breast cancer histology images by RCNN. In Proceedings of the 2019 IEEE 16th International Symposium on Biomedical Imaging (ISBI 2019), Venice, Italy, 8–11 April 2019; pp. 919–922. [Google Scholar]
- Razavi, S.; Khameneh, F.D.; Nouri, H.; Androutsos, D.; Done, S.J.; Khademi, A. MiNuGAN: Dual Segmentation of Mitoses and Nuclei Using Conditional GANs on Multi-center Breast H&E Images. J. Pathol. Inform. 2022, 13, 100002. [Google Scholar]
- Shwetha, S.V.; Dharmanna, L. An automatic recognition, identification and classification of mitotic cells for the diagnosis of breast cancer stages. Int. J. Image Graph. Sign. Process. 2021, 13, 1–11. [Google Scholar]
- Kausar, T.; Wang, M.; Ashraf, M.A.; Kausar, A. SmallMitosis: Small size mitotic cells detection in breast histopathology images. IEEE Access 2020, 9, 905–922. [Google Scholar] [CrossRef]
- Sohail, A.; Khan, A.; Nisar, H.; Tabassum, S.; Zameer, A. Mitotic nuclei analysis in breast cancer histopathology images using deep ensemble classifier. Med. Image Anal. 2021, 72, 102121. [Google Scholar] [CrossRef]
- Sebai, M.; Wang, X.; Wang, T. MaskMitosis: A deep learning framework for fully supervised, weakly supervised, and unsupervised mitosis detection in histopathology images. Med. Biol. Eng. Comput. 2020, 58, 1603–1623. [Google Scholar] [CrossRef]
- Lei, H.; Liu, S.; Elazab, A.; Gong, X.; Lei, B. Attention-guided multi-branch convolutional neural network for mitosis detection from histopathological images. IEEE J. Biomed. Health Inform. 2020, 25, 358–370. [Google Scholar] [CrossRef] [PubMed]
- Das, D.K.; Dutta, P.K. Efficient automated detection of mitotic cells from breast histological images using deep convolution neutral network with wavelet decomposed patches. Comput. Biol. Med. 2019, 104, 29–42. [Google Scholar] [CrossRef]
- Beevi, K.S.; Nair, M.S.; Bindu, G.R. Automatic mitosis detection in breast histopathology images using convolutional neural network based deep transfer learning. Biocybern. Biomed. Eng. 2019, 39, 214–223. [Google Scholar] [CrossRef]
- Yan, L.; Liu, D.; Xiang, Q.; Luo, Y.; Wang, T.; Wu, D.; Chen, H.; Zhang, Y.; Li, Q. PSP net-based automatic segmentation network model for prostate magnetic resonance imaging. Comput. Methods Programs Biomed. 2021, 207, 106211. [Google Scholar] [CrossRef]
- Chu, Y.; Yue, X.; Yu, L.; Sergei, M.; Wang, Z. Automatic image captioning based on ResNet50 and LSTM with soft attention. Wirel. Commun. Mob. Comput. 2020, 2020, 8909458. [Google Scholar] [CrossRef]
- Xiao, B.; Liu, Y.; Xiao, B. Accurate state-of-charge estimation approach for lithium-ion batteries by gated recurrent unit with ensemble optimizer. IEEE Access 2019, 7, 54192–54202. [Google Scholar] [CrossRef]
- Jiang, Y.; Tong, G.; Yin, H.; Xiong, N. A pedestrian detection method based on genetic algorithm for optimize XGBoost training parameters. IEEE Access 2019, 7, 118310–118321. [Google Scholar] [CrossRef]
- Wang, L.; Zhang, L.; Zhao, W.; Liu, X. Parameter Identification of a Governing System in a Pumped Storage Unit Based on an Improved Artificial Hummingbird Algorithm. Energies 2022, 15, 6966. [Google Scholar] [CrossRef]
- Veta, M.; Pluim, J.P.W.; Stathonikos, N.; van Diest, P.J.; Beca, F.; Beck, A. Tumor Proliferation Assessment Challenge 2016, MICCAI Grand Challenge [WWW Document]. 2016. Available online: http://tupac.tue-image.nl/ (accessed on 12 July 2022).











| Class | No. of Images |
|---|---|
| Mitosis | 75 |
| Nonmitosis | 75 |
| Total Number of Images | 150 |
| Class | Accuracybal | Precision | Recall | F-Score | MCC | G-Measure |
|---|---|---|---|---|---|---|
| Training Phase (60%) | ||||||
| Mitosis | 88.64 | 90.70 | 88.64 | 89.66 | 80.00 | 89.66 |
| Nonmitosis | 91.30 | 89.36 | 91.30 | 90.32 | 80.00 | 90.33 |
| Average | 89.97 | 90.03 | 89.97 | 89.99 | 80.00 | 89.99 |
| Testing Phase (40%) | ||||||
| Mitosis | 93.55 | 100.00 | 93.55 | 96.67 | 93.55 | 96.72 |
| Nonmitosis | 100.00 | 93.55 | 100.00 | 96.67 | 93.55 | 96.72 |
| Average | 96.77 | 96.77 | 96.77 | 96.67 | 93.55 | 96.72 |
| Class | Accuracybal | Precision | Recall | F-Score | MCC | G-Measure |
|---|---|---|---|---|---|---|
| Training Phase (70%) | ||||||
| Mitosis | 84.00 | 100.00 | 84.00 | 91.30 | 85.63 | 91.65 |
| Nonmitosis | 100.00 | 87.30 | 100.00 | 93.22 | 85.63 | 93.44 |
| Average | 92.00 | 93.65 | 92.00 | 92.26 | 85.63 | 92.54 |
| Testing Phase (30%) | ||||||
| Mitosis | 88.00 | 95.65 | 88.00 | 91.67 | 82.51 | 91.75 |
| Nonmitosis | 95.00 | 86.36 | 95.00 | 90.48 | 82.51 | 90.58 |
| Average | 91.50 | 91.01 | 91.50 | 91.07 | 82.51 | 91.16 |
| Methods | ||||
|---|---|---|---|---|
| AHBATL-MNC | 96.77 | 96.77 | 96.77 | 96.67 |
| DHE-Mit model | 85.23 | 84.45 | 75.26 | 77.33 |
| DenseNet-201 model | 83.96 | 83.20 | 73.85 | 76.38 |
| ResNet-18 model | 82.01 | 81.26 | 71.73 | 74.05 |
| Inception-V3 model | 78.54 | 77.51 | 68.18 | 70.64 |
| ResNext-50 model | 77.48 | 76.20 | 66.73 | 69.49 |
| ResNet-101 model | 76.03 | 74.83 | 65.89 | 68.65 |
| VGG-16 model | 74.72 | 73.93 | 65.00 | 67.66 |
| Methods | Computational Time (s) |
|---|---|
| AHBATL-MNC | 12.34 |
| DHE-Mit model | 25.17 |
| DenseNet-201 model | 42.58 |
| ResNet-18 model | 41.03 |
| Inception-V3 model | 59.67 |
| ResNext-50 model | 39.36 |
| ResNet-101 model | 44.60 |
| VGG-16 model | 56.14 |
Disclaimer/Publisher’s Note: The statements, opinions and data contained in all publications are solely those of the individual author(s) and contributor(s) and not of MDPI and/or the editor(s). MDPI and/or the editor(s) disclaim responsibility for any injury to people or property resulting from any ideas, methods, instructions or products referred to in the content. |
© 2023 by the authors. Licensee MDPI, Basel, Switzerland. This article is an open access article distributed under the terms and conditions of the Creative Commons Attribution (CC BY) license (https://creativecommons.org/licenses/by/4.0/).
Share and Cite
Malibari, A.A.; Obayya, M.; Gaddah, A.; Mehanna, A.S.; Hamza, M.A.; Ibrahim Alsaid, M.; Yaseen, I.; Abdelmageed, A.A. Artificial Hummingbird Algorithm with Transfer-Learning-Based Mitotic Nuclei Classification on Histopathologic Breast Cancer Images. Bioengineering 2023, 10, 87. https://doi.org/10.3390/bioengineering10010087
Malibari AA, Obayya M, Gaddah A, Mehanna AS, Hamza MA, Ibrahim Alsaid M, Yaseen I, Abdelmageed AA. Artificial Hummingbird Algorithm with Transfer-Learning-Based Mitotic Nuclei Classification on Histopathologic Breast Cancer Images. Bioengineering. 2023; 10(1):87. https://doi.org/10.3390/bioengineering10010087
Chicago/Turabian StyleMalibari, Areej A., Marwa Obayya, Abdulbaset Gaddah, Amal S. Mehanna, Manar Ahmed Hamza, Mohamed Ibrahim Alsaid, Ishfaq Yaseen, and Amgad Atta Abdelmageed. 2023. "Artificial Hummingbird Algorithm with Transfer-Learning-Based Mitotic Nuclei Classification on Histopathologic Breast Cancer Images" Bioengineering 10, no. 1: 87. https://doi.org/10.3390/bioengineering10010087
APA StyleMalibari, A. A., Obayya, M., Gaddah, A., Mehanna, A. S., Hamza, M. A., Ibrahim Alsaid, M., Yaseen, I., & Abdelmageed, A. A. (2023). Artificial Hummingbird Algorithm with Transfer-Learning-Based Mitotic Nuclei Classification on Histopathologic Breast Cancer Images. Bioengineering, 10(1), 87. https://doi.org/10.3390/bioengineering10010087

