Developing a Multicriteria Decision Analysis Framework to Evaluate Reclaimed Wastewater Use for Agricultural Irrigation: The Case Study of Maryland
Abstract
1. Introduction
2. Materials and Methods
2.1. Study Area
2.2. Data Collection and Processing
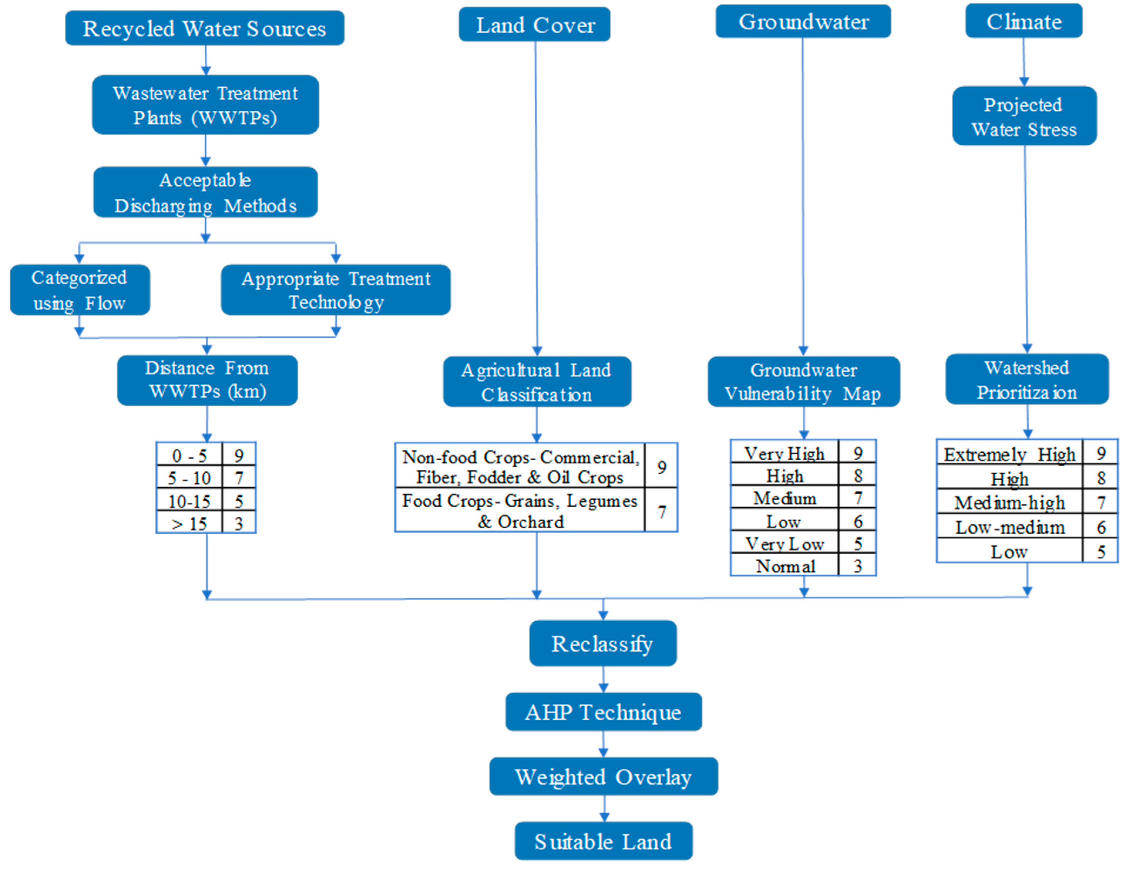
2.3. MCDA Framework
2.4. Criteria Selection
2.4.1. Reclaimed Wastewater Sources
2.4.2. Agricultural Land Cover
2.4.3. Water Policy: Groundwater Vulnerability Zone
2.4.4. Climate: Watershed Prioritization
2.5. Weighting of Criteria and Subcriteria
- Formulating Hierarchy: At the beginning, a hierarchy structure was developed where all the criteria and subcriteria were organized according to their importance. In this study, a decision hierarchy structure is articulated into four levels as shown in the flowchart in Figure 3.
- Assigning Priorities: In the next step a comparison matrix is established (a n by n matrix, where n is the number of criteria) considering the relative importance of each criterion and comparing them one-by-one based on pairwise comparison. All the criteria were weighed on a scale from 1 to 9 (Table 2).
- Weighting Criteria: The pairwise comparison matrix is normalized from where the final priorities were obtained. In the normalized matrix, the values of each cell were divided by the total column values from the pairwise comparison matrix. Thus, each entry of the normalized matrix can be computed aswhere ajk is the element of row j column k of the matrix and Ajk is normalized value of this element. From this normalized matrix, the final AHP outputs are (i) a relative priority of each criterion presented in percentages and (ii) a relative rank of each criterion.
- Consistency Check: The consistency of the pairwise matrix was checked using the consistency ratio CR [28]. The CR can be computed aswhere CI is the consistency index and RI is the random index.
2.6. GIS Model Setup
3. Results and Discussion
3.1. Criteria Evaluation
3.1.1. Reclaimed Wastewater Sources
- Case 1:
- All WWTPs with acceptable discharge methods (considering applicability and availability for irrigation use).
- Case 2:
- WWTPs categorized with capacity (considering treated effluent volume).
- Case 3:
- WWTPs including the treatment processes (considering appropriateness for irrigation of different types of crops).
3.1.2. Agricultural Land
3.1.3. Groundwater Vulnerability Zone
3.1.4. Watershed Prioritization
3.2. Criteria Ranking and AHP Assessment
3.3. Suitability Maps
3.3.1. Case 1: Considering Selected Discharging Methods
3.3.2. Case 2: Considering Potential Discharge Capacity
3.3.3. Case 3: Considering Appropriate Treatment Process
3.3.4. Final Composite Map
4. Future Implications
5. Conclusions
Author Contributions
Funding
Acknowledgments
Conflicts of Interest
Appendix A



References
- Masterson, J.P.; Pope, J.P.; Fienen, M.N.; Monti, J., Jr.; Nardi, M.R.; Finkelstein, J.S. Assessment of Groundwater Availability in the Northern Atlantic Coastal Plain Aquifer System from Long Island, New York, to North Carolina; US Geological Survey: Reston, VA, USA, 2016; pp. 2330–7102.
- Boesch, D.F. Comprehensive Assessment of Climate Change Impacts in Maryland; Report to the Maryland Commission on Climate Change; IAN Press: Cambridge, MD, USA, 2008. [Google Scholar]
- Paul, M.; Dangol, S.; Kholodovsky, V.; Sapkota, A.R.; Negahban-Azar, M.; Lansing, S. Modeling the Impacts of Climate Change on Crop Yield and Irrigation in the Monocacy River Watershed, USA. Climate 2020, 8, 139. [Google Scholar] [CrossRef]
- Chen, Z.; Ngo, H.H.; Guo, W. A critical review on sustainability assessment of recycled water schemes. Sci. Total Environ. 2012, 426, 13–31. [Google Scholar] [CrossRef] [PubMed]
- Rahman, M.M.; Hagare, D.; Maheshwari, B. Use of Recycled Water for Irrigation of Open Spaces: Benefits and Risks. In Balanced Urban Development: Options and Strategies for Liveable Cities; Springer: Berlin/Heidelberg, Germany, 2016; pp. 261–288. [Google Scholar]
- Jaramillo, M.; Restrepo, I. Wastewater Reuse in Agriculture: A Review about Its Limitations and Benefits. Sustainability 2017, 9, 1734. [Google Scholar] [CrossRef]
- Hanjra, M.A.; Drechsel, P.; Wichelns, D.; Qadir, M. Transforming urban wastewater into an economic asset: Opportunities and challenges. In Wastewater; Springer: Berlin/Heidelberg, Germany, 2015; pp. 271–278. [Google Scholar]
- Miller-Robbie, L.; Ramaswami, A.; Amerasinghe, P. Wastewater treatment and reuse in urban agriculture: Exploring the food, energy, water, and health nexus in Hyderabad, India. Environ. Res. Lett. 2017, 12, 075005. [Google Scholar] [CrossRef]
- Angelakis, A.N.; Asano, T.; Bahri, A.; Jimenez, B.E.; Tchobanoglous, G. Water Reuse: From Ancient to Modern Times and the Future. Front. Environ. Sci. 2018, 6, 26. [Google Scholar] [CrossRef]
- CBF. Climate Change and the Chesapeake Bay: Challenges, Impacts, and the Multiple Benefits of Agricultural Conservation Work (Reports); Chesapeake Bay Foundation: Annapolis, MD, USA, 2007; Available online: https://umaryland.on.worldcat.org/search?queryString=no%3A+192021227#/oclc/192021227 (accessed on 30 October 2019).
- EPA. Chesapeake Bay Progress: Wastewater Pollution Reduction Leads the Way; U.S. Environmental Protection Agency: Washington, DC, USA, 2016. Available online: https://www.epa.gov/sites/production/files/2016-06/documents/wastewater_progress_report_06142016.pdf (accessed on 30 October 2019).
- Rees, P.L. Advancing Agricultural Water Security and Resilience under Nonstationarity and Uncertainty: Evolving Roles of Blue, Green, and Grey Water. J. Contemp. Water Res. Educ. 2018, 165, 1–3. [Google Scholar] [CrossRef]
- Falkenmark, M.; Rockstrom, J.; Rockström, J. Balancing Water for Humans and Nature: The New Approach in Ecohydrology; Earthscan: London, UK, 2004. [Google Scholar]
- Maryland’s Plan to Adapt to Saltwater Intrusion and Salinization Prepared by the Maryland Department of Planning December 2019. Available online: https://planning.maryland.gov/Documents/OurWork/envr-planning/2019-1212-Marylands-plan-to-adapt-to-saltwater-intrusion-and-salinization.pdf (accessed on 28 February 2019).
- Denver, J.; Nardi, M. Thickness of the Surficial Aquifer, Delmarva Peninsula, Maryland and Delaware: US Geological Survey Data Release; US Geological Survey: Reston, VA, USA, 2016.
- Andreasen, D.C.; Staley, A.W.; Achmad, G. Maryland Coastal Plain Aquifer Information System: Hydrogeologic Framework, Maryland Geological Survey Open-File Report 12-02-20. 2013; p. 121. Available online: http://www.mgs.md.gov/reports/OFR_12-02-20.pdf (accessed on 14 December 2020).
- Kabir, G. Multiple Criteria Inventory Classification under Fuzzy Environment. Int. J. Fuzzy Syst. Appl. 2012, 2, 76–92. [Google Scholar] [CrossRef]
- Kabir, G.; Sadiq, R.; Tesfamariam, S. A review of multi-criteria decision-making methods for infrastructure management. Struct. Infrastruct. Eng. 2014, 10, 1176–1210. [Google Scholar] [CrossRef]
- Paul, M.; Negahban-Azar, M.; Shirmohammadi, A.; Montas, H. Assessment of agricultural land suitability for irrigation with reclaimed water using geospatial multi-criteria decision analysis. Agric. Water Manag. 2020, 231, 105987. [Google Scholar] [CrossRef]
- Sadiq, R.; Tesfamariam, S. Environmental decision-making under uncertainty using intuitionistic fuzzy analytic hierarchy pro-cess (IF-AHP). Stoch. Environ. Res. Risk Assess. 2009, 23, 75–91. [Google Scholar] [CrossRef]
- Aldababseh, A.; Temimi, M.; Maghelal, P.; BranchiD, O.; Wulfmeyer, V. Multi-Criteria Evaluation of Irrigated Agriculture Suitability to Achieve Food Security in an Arid Environment. Sustainability 2018, 10, 803. [Google Scholar] [CrossRef]
- Assefa, T.; Jha, M.; Reyes, M.; Srinivasan, R.; Worqlul, A.W. Assessment of suitable areas for home gardens for irrigation poten-tial, water availability, and water-lifting technologies. Water 2018, 10, 495. [Google Scholar] [CrossRef]
- Ayalew, G. Land Suitability Evaluation for surface and sprinkler irrigation Using Geographical Information System (GIS) in Guang Watershed, Highlands of Ethiopia. J. Environ. Earth Sci. 2014, 4, 140–149. [Google Scholar]
- Rikalovic, A.; Cosic, I.; Lazarevic, D. GIS Based Multi-criteria Analysis for Industrial Site Selection. Procedia Eng. 2014, 69, 1054–1063. [Google Scholar] [CrossRef]
- Yalew, S.; Van Griensven, A.; Van Der Zaag, P. AgriSuit: A web-based GIS-MCDA framework for agricultural land suitability assessment. Comput. Electron. Agric. 2016, 128, 1–8. [Google Scholar] [CrossRef]
- EPA. 2012 Guidelines for Water Reuse; U.S. Environmental Protection Agency: Washington, DC, USA, 2012.
- Luck, M.; Landis, M.; Gassert, F. Aqueduct Water Stress Projections: Decadal Projections of Water Supply and Demand Using CMIP5 GCMs; World Resources Institute: Washington, DC, USA, 2015. [Google Scholar]
- Saaty, T.L. Modeling unstructured decision problems—The theory of analytical hierarchies. Math. Comput. Simul. 1978, 20, 147–158. [Google Scholar] [CrossRef]
- Jodar-Abellan, A.; López-Ortiz, M.I.; Melgarejo, J. Wastewater Treatment and Water Reuse in Spain. Current Situation and Perspectives. Water 2019, 11, 1551. [Google Scholar] [CrossRef]
- Molina-Giménez, A. Legal Analysis and Case Study on the Choice between Setting Environmental Flows by Using Re-claimed Water in Non-Permanent Rivers and the Sustainable Management of Groundwater in Southeast Spain. Water 2020, 12, 2171. [Google Scholar] [CrossRef]







| Criteria | Data Type | Data Source |
|---|---|---|
| Wastewater Treatment Plants (WWTPs) | Location and discharge information of the facilities | https://www.epa.gov/cwns |
| Projected flow and treatment information of the facilities | https://www.epa.gov/npdes | |
| https://mde.maryland.gov/Pages/index.aspx | ||
| Land Cover | Location, acreage, and types of crops | https://nassgeodata.gmu.edu/CropScape/ |
| Groundwater | Permitted well information | https://mde.maryland.gov/Pages/index.aspx |
| Geological information of aquifer | http://www.mgs.md.gov/groundwater/index.html | |
| Surficial aquifer thickness map | https://www.usgs.gov/media/images/thickness-surficial-aquifer-sediments-delmarva-peninsula-md | |
| Climate | Aqueduct water stress projections data | https://www.wri.org/aqueduct |
| Intensity of Importance | Definition |
|---|---|
| 1 | Equal Importance |
| 3 | Weak Importance |
| 5 | Strong Importance |
| 7 | Very Strong Importance |
| 9 | Extremely Importance |
| 2, 4, 6, and 8 | Intermediate Values Between Adjacent Scale Values |
| Criteria- Thematic Layer | Sub Criteria—Feature Class | Rank |
|---|---|---|
| Agricultural Land | Non-food Crops—Commercial, Fiber, Fodder & Oil Crops | 9 |
| Food Crops—Grains, Legumes & Orchard | 7 | |
| Distance from WWTP (km) | 0–5 | 9 |
| 5–10 | 7 | |
| 10–15 | 5 | |
| >15 | 3 | |
| Groundwater Basin Prioritization | Very High | 9 |
| High | 8 | |
| Medium | 7 | |
| Low | 6 | |
| Very Low | 5 | |
| Normal | 3 | |
| Watershed Prioritizations | Very High | 9 |
| High | 8 | |
| Medium | 7 | |
| Low | 6 | |
| Very Low | 5 |
| Proximity to WWTPs | Agricultural Land Cover | GW Basin Prioritization | Watershed Prioritization | Weights | Rank | CR | |
|---|---|---|---|---|---|---|---|
| Proximity to WWTPs | 1.00 | 3.00 | 5.00 | 7.00 | 55.6% | 1 | 8.8% |
| Agricultural Land Cover | 0.33 | 1.00 | 3.00 | 5.00 | 25.9% | 2 | |
| GW Basin Prioritization | 0.20 | 0.25 | 1.00 | 5.00 | 13.6% | 3 | |
| Watershed Prioritization | 0.14 | 0.20 | 0.20 | 1.00 | 4.9% | 4 |
| Proximity to WWTPs | Agricultural Land Cover | GW Basin Prioritization | Watershed Prioritization | Weights | Rank | CR | ||
|---|---|---|---|---|---|---|---|---|
| Advanced Treatment | Secondary Treatment | |||||||
| Advanced Treatment | 1.00 | 3.00 | 5.00 | 7.00 | 9.00 | 51.3% | 1 | 5.3% |
| Secondary Treatment | 0.33 | 1.00 | 3.00 | 5.00 | 7.00 | 26.2% | 2 | |
| Agricultural Land Cover | 0.20 | 0.33 | 1.00 | 3.00 | 5.00 | 12.9% | 3 | |
| GW Basin Prioritization | 0.14 | 0.20 | 0.33 | 1.00 | 3.00 | 6.3% | 4 | |
| Watershed Prioritization | 0.11 | 0.14 | 0.20 | 0.33 | 1.00 | 3.3% | 5 | |
| Proximity to WWTPs | Agricultural Land Cover | Watershed Prioritization | GW Basin Prioritization | Weights | Rank | CR | ||||
|---|---|---|---|---|---|---|---|---|---|---|
| Flow > 15 | 5 ≤ Flow ≤ 15 | 1 ≤ Flow ≤ 5 | Flow < 1 | |||||||
| Flow > 15 | 1.00 | 2.00 | 3.00 | 4.00 | 5.00 | 7.00 | 8.00 | 33.4% | 1 | 9.2% |
| 5 ≤ Flow < 15 | 0.50 | 1.00 | 2.00 | 3.00 | 5.00 | 7.00 | 8.00 | 24.3% | 2 | |
| 1 ≤ Flow < 5 | 0.33 | 0.50 | 1.00 | 2.00 | 5.00 | 7.00 | 8.00 | 18.1% | 3 | |
| Flow < 1 | 0.25 | 0.33 | 0.50 | 1.00 | 3.00 | 5.00 | 7.00 | 11.6% | 4 | |
| Agricultural Land Cover | 0.20 | 0.20 | 0.20 | 0.33 | 1.00 | 5.00 | 5.00 | 7.0% | 5 | |
| GW Basin Prioritization | 0.14 | 0.14 | 0.14 | 0.20 | 0.20 | 1.00 | 5.00 | 3.6% | 6 | |
| Watershed Prioritization | 0.12 | 0.12 | 0.12 | 0.14 | 0.20 | 0.20 | 1.00 | 2.0% | 7 | |
Publisher’s Note: MDPI stays neutral with regard to jurisdictional claims in published maps and institutional affiliations. |
© 2021 by the authors. Licensee MDPI, Basel, Switzerland. This article is an open access article distributed under the terms and conditions of the Creative Commons Attribution (CC BY) license (http://creativecommons.org/licenses/by/4.0/).
Share and Cite
Paul, M.; Negahban-Azar, M.; Shirmohammadi, A.; Montas, H. Developing a Multicriteria Decision Analysis Framework to Evaluate Reclaimed Wastewater Use for Agricultural Irrigation: The Case Study of Maryland. Hydrology 2021, 8, 4. https://doi.org/10.3390/hydrology8010004
Paul M, Negahban-Azar M, Shirmohammadi A, Montas H. Developing a Multicriteria Decision Analysis Framework to Evaluate Reclaimed Wastewater Use for Agricultural Irrigation: The Case Study of Maryland. Hydrology. 2021; 8(1):4. https://doi.org/10.3390/hydrology8010004
Chicago/Turabian StylePaul, Manashi, Masoud Negahban-Azar, Adel Shirmohammadi, and Hubert Montas. 2021. "Developing a Multicriteria Decision Analysis Framework to Evaluate Reclaimed Wastewater Use for Agricultural Irrigation: The Case Study of Maryland" Hydrology 8, no. 1: 4. https://doi.org/10.3390/hydrology8010004
APA StylePaul, M., Negahban-Azar, M., Shirmohammadi, A., & Montas, H. (2021). Developing a Multicriteria Decision Analysis Framework to Evaluate Reclaimed Wastewater Use for Agricultural Irrigation: The Case Study of Maryland. Hydrology, 8(1), 4. https://doi.org/10.3390/hydrology8010004

