A Conceptual Framework for Assessment of Governance Performance of Lake Basins: Towards Transformation to Adaptive and Integrative Governance
Abstract
:1. Introduction
Lake Basin Governance
2. Conceptual Foundations
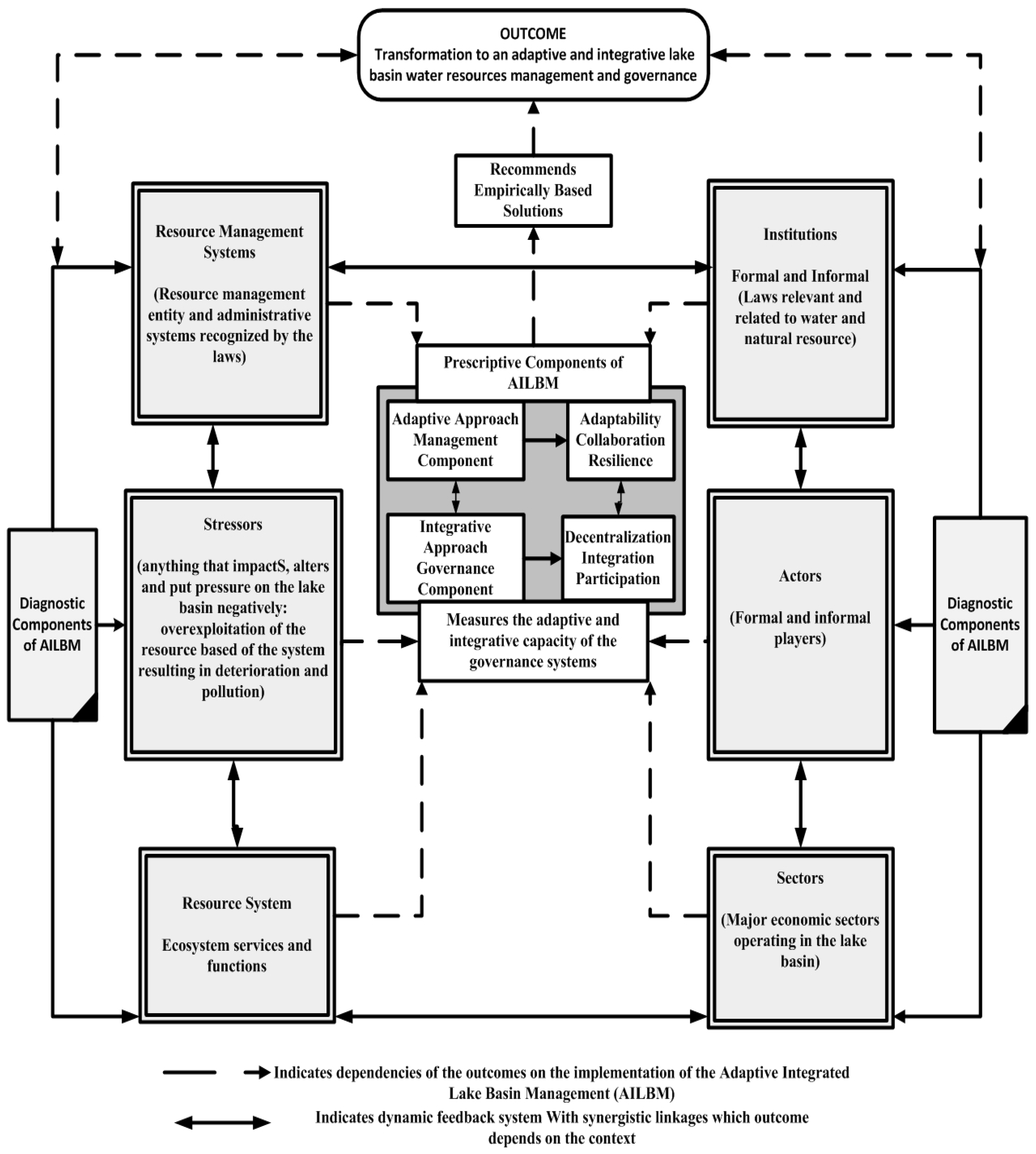
3. The AILBM Framework
4. Framework Assessment Process
4.1. Step 1: Defining the Existing Situation
4.2. Step 2: Stakeholders’ Selection
4.3. Step 3: Data Gathering: Documents and Archival Records Reviews, Observations, Interviews and Surveys
4.4. Step 4: Governance Performance Analysis
4.5. Step 5: Collation and Triangulation of Results to Determine Governance Performance Status
4.6. Step 6: Formulation of Prescriptive Solutions and Interventions
4.7. Step 6.1: Formulation of Transformation Pathway Towards More Adaptive and Integrative Governance
4.8. Step 7: Monitoring and Evaluation
5. Application of the Framework
5.1. Songkhla Lake Basin Case Study
5.2. Results of SLB’s Diagnostic Assessment
5.2.1. Actors
5.2.2. Sectors
5.2.3. Stressors
5.2.4. Institutions
5.2.5. Resource Systems
5.2.6. Resource Management System
5.3. Results of SLB’s Prescriptive Assessment
5.4. Specific SLB Prescriptive Recommendation
- Create a coordinating and policy harmonization mechanism that will promote coherent actions among all the formal and informal actors involved in the governance using the Songkhla Lake Basin Committee (SLBC) to, possibly, form the nucleus of the proposed coordinating mechanism for the SLB;
- Enact the water draft law;
- Establish specific institutions for the SLB’s governance and management and ensure that these institutions are adaptive and integrative enough to incorporate the dynamic and complex nature of the SLB;
- Give Local Administrative Organizations more powers to act on governance provisions and upgrade their human, political and financial capacities;
- Allow LAOs to budget for certain protective and regulatory measures in the SLB;
- Involve Lake Basin communities and lower decision units in protecting and managing the Basin because they are willing to commit their time and resources;
- Require regular engagement, deliberation and negotiations to improve the relationships between regulators, users and Basin communities in order to overcome the mistrust and lack of confidence which often lead to conflicts;
SLB Transformation Pathway to More Adaptive and Integrative Governance
- (i)
- The organization of two separate roundtables (technical and institutional reviews). Objectives of roundtables, organized under the supervision of the Ministry of Natural Resources and Environment (MONRE), were to develop strategies and guidelines for a transformation process and coordinate participation of all state and non-state
- (ii)
- Formation of coalition of formal and informal actors (i.e., all stakeholders), called the people transformation platform. Objectives of coalition were to produce Songkhla Lake Basin Development Roadmap (SLBDR). The Roadmap is based on roundtables’ reports and as well as stakeholders buy-in and support. The Roadmap leads to the establishment of a formal management and policy harmonization organization with adequate legal mandates to implement the SLBDR.
- (iii)
- International Partners Development Conference. The conference goal is to draw financial, technical and knowledge assistance for the re-development and reorganization of the SLB. The conference outcome will support and lead the execution of the transformative process of Songkhla Lake Basin.
6. Discussion and Conclusion
Acknowledgments
Author Contributions
Conflicts of Interest
Abbreviations
| AILBM | Adaptive Integrated Lake Basin Management |
| AMG | Adaptive Management and Governance |
| DWR | Department of Water Resources |
| ILEC | International Lake Environment Committee |
| ILBM | Integrated Lake Basin Management |
| IWRM | Integrated Lake Basin Management |
| MONRE | Ministry of Natural Resources and the Environment |
| MOI | Ministry of Interior |
| MOAC | Ministry of Agriculture and Cooperatives |
| NWRC | National Water Resources Committee |
| LAOs | Local Administrative Organizations |
| LBG | Lake Basin Governance |
| LBMI | Lake Basin Management Initiative |
| RCSE | International Lake Environment Committee |
| SES | Socio-Ecological System |
| SLB | Songkhla Lake Basin |
| SLBC | Songkhla Lake Basin Committee |
References and Notes
- Ballatore, T.J.; Muhamdiki, V.S. The Case for a World Lake Vision. Hydrol. Process. 2002, 16, 2079–2089. [Google Scholar] [CrossRef]
- Bakker, K.; Kooy, M.; Shofiania, N.E.; Martijn, E.J. Governance failure: Rethinking the institutional dimensions of urban water supply to poor households. World Dev. 2008, 36, 1891–1915. [Google Scholar] [CrossRef]
- Ozawa, C. Putting Science in Its Place. In Adaptive Governance and Water Conflict; Scholz, J.T., Stiftel, B., Eds.; New Institutions for Collaborative Planning, Resources for the Future: Washington, DC, USA, 2005. [Google Scholar]
- Karkkainen, B.C. New Governance in the Great Lakes Basin: Has Its Time Arrived? Mich. State Law Rev. 2006, 2006, 1249. [Google Scholar]
- Manno, J.; Krantzberg, G. Rediscovering and Revitalizing the Great Lakes Governance. In Governance for Sustainability: Issues, Challenges, and Successes; Bosselmann, K., Engel, R., Taylor, P., Eds.; Environmental Policy and Law Paper 70; IUCN: Gland, Switzerland, 2014. [Google Scholar]
- Johns, C. Governance of the Great Lakes in North America and Transboundary Governance Capacity. 2013. Available online: http://www.icpublicpolicy.org/IMG/pdf/panel33_s1_johns.pdf (accessed on 2 March 2016).
- Jetoo, S.; Thorn, A.; Friedman, K.; Gosman, S.; Krantzberg, G. Governance and geopolitics as drivers of change in the Great Lakes—St. Lawrence basin. J. Great Lakes Res. 2015, 41, 108–118. [Google Scholar] [CrossRef]
- Young, O.R. The effectiveness of international institutions: Hard cases and critical variables. In Governance without Government: Order and Change in World Politics; Rosenau, J.N., Czempiel, E.O., Eds.; Cambridge University Press: Cambridge, UK, 1992; pp. 160–194. [Google Scholar]
- Moench, M.; Dixit, A.; Janakarajan, S.; Rathore, M.; Mudrakartha, S. The Fluid Mosaic, Water Governance in the Context of Variability, Uncertainty and Change. 2003. Available online: http://web.idrc.ca/uploads/user-S/10492953541Fluid_Mosaic21.pdf (accessed on 4 March 2016).
- Rogers, P.; Hall, A.W. Effective Water Governance; TEC Background Papers No. 7; Global Water Partnership: Stockholm, Sweden, 2003. [Google Scholar]
- Folke, C.; Hahn, T.; Olsson, P.; Norberg, J. Adaptive governance of social-ecological systems. Annu. Rev. Environ. Resour. 2005, 30, 441–473. [Google Scholar] [CrossRef]
- Tropp, H. Water Governance: Trends and Needs for New Capacity Development. Water Policy 2007. [Google Scholar] [CrossRef]
- Pahl-Wostl, C. A conceptual framework for analyzing adaptive capacity and multi-level learning processes in resource governance regimes. Glob. Environ. Chang. 2009, 19, 354–365. [Google Scholar] [CrossRef]
- Moore, P. Coming to Terms with Governance -Definition, Components, Principles, Regional National Working Group Meeting: IUCN Mekong Water Dialogues Project, 2010, Golden Dragon Hotel, Kunming, China, 2010.
- Pahl-Wostl, C.; Lebel, L.; Knieper, C.; Nikitina, E. From applying panaceas to mastering complexity: Toward adaptive water governance in river basins. Environ. Sci. Policy 2012. [Google Scholar] [CrossRef]
- World Water Development Report 4 (WWDR4). Managing Water under Uncertainty and Risk; Earth Scan for UNESCO: Paris, France, 2012; ISBN 978-92-3-001045-4.
- Simons, R. Performance Measurement and Control Systems for Implementing Strategy; Prentice-Hall International: London, UK, 2000. [Google Scholar]
- Bal, M.; Van Asta, J.A.; Boumaa, J.J. Sustainability of Urban Lakes: Role of Values in Lake Governance in Ahmedabad. India Sociol. Study 2013, 3, 182–206. [Google Scholar]
- Nagendre, H.; Ostrom, E. Applying the social-ecological system framework to the diagnosis of urban lake commons in Bangalore, India. Ecol. Soc. 2014, 19, 76. [Google Scholar] [CrossRef]
- ILEC (International Lake Environment Committee). Managing Lakes and their Basins for Sustainable Use: A Report for Lake Basin Managers and Stakeholders; International Lake Environmental Committee Foundation: Kusatsu, Japan, 2005. [Google Scholar]
- ILEC (International Lake Environment Committee). World Lake Vision Action Report: Implementing the World Lake Vision for the Sustainable Use of Lakes and Reservoirs; ILEC (International Lake Environment Committee): Kusatsu, Japan, 2007; ISBN 4-9901546-3-0. [Google Scholar]
- ILEC. Methodology for the GEF Transboundary Waters Assessment Programme, Methodology for the Assessment of Transboundary Lake Basins. 2011. Available online: http://www.unep.org/dewa/Portals/67/pdf/TWAP-Volume-3-Methodology_for_Lake_Basins-low-res.pdf (accessed on 2 March 2016).
- NARBO. Network of Asian River Basin Organzations NARBO’s Performance Benchmarking Program. 2008. [Google Scholar]
- Saunders, B.A.; Rast, W.; Lopes, V. Stakeholders evaluation of the feasibility of watershed management alternatives, using Integrated Lake Basin Management Principles. Lakes Reserviors Res. Manag. 2014, 19, 255–268. [Google Scholar] [CrossRef]
- Chidammodzi, C.L.; Muhandiki, V.S. Development of indicators for assessment of Lake Malawi Basin in an Integrated Lake Basin Management (ILBM) framework. Int. J. Commons 2015, 9, 209–236. [Google Scholar] [CrossRef]
- Thomas, R.; Meybeck, M.; Beim, A. Lakes. Water Quality Assessments—A Guide to Use of Biota, 2ed. 1996. Available online: http://www.who.int/water_sanitation_health/resourcesquality/watqualassess.pdf (accessed on 2 March 2016).
- World Bank. Lessons for Managing Lake Basins for Sustainable Use, Report No. 32877; World Bank: Washington, DC, USA, 2005. [Google Scholar]
- Allan, J.A. The Middle East Water Question: Hydropolitics and the Global Economy; IB Tauris: London, UK, 2000. [Google Scholar]
- RCSE; ILEC. Development of ILBM Platform Process: Evolving Guidelines through Participatory Improvement, 2nd ed.; Nakamura and Rast for Research Center for Sustainability and Environment, Shiga University (RCSE-SU) and International Lake Environment Committee Foundation (ILEC): Shiga-ken, Japan, 2014; Available online: http://www.ilec.or.jp/en/wp/wp-content/uploads/2013/02/Development-of-ILBM-Platform-Process_2nd_Edition11.pdf (accessed on 2 March 2016).
- Mercer, T.; Christensen, J. Measuring Performance of Water Systems in California. Water in the West Working Paper 2. Available online: http://waterinthewest.stanford.edu/sites/default/files/Working_Paper_on_Perfomance_Measurement_1.pdf (accessed on 2 March 2016).
- UNDP. Assessing Water Governance: User’s Guide. Oslo Governance Centre United Nations Development Programme Democratic Governance Group, Bureau for Development Policy. 2013. Available online: http://www.undp.org/content/dam/undp/library/Democratic%20Governance/OGC/Users%20Guide%20on%20Assessing%20Water%20Governance1.pdf (accessed on 4 March 2016).
- Cap-Net and UNESCO-IHE. Performance and Capacity of River Basin Organizations—Cross Case Comparison of Four RBOs. 2008. Available online: http://www.cap-net.org/databases/references (accessed on 24 April 2008).
- Kaufmann, D.; Recanatini, F.; Biletsky, S. Assessing Governance: Diagnostic Tools and Applied Methods for Capacity Building and Action Learning, The World Bank Publication. 2002. Available online: http://www1.worldbank.org/publicsector/LearningProgram/anticorrupt/kaufassessing.pdf (accessed on 2 March 2016).
- Sandoval-Solis, S.; McKinney, D.C.; Loucks, D.P.T. Sustainability index for water resources planning and management. J. Water Resour. Plan. Manag. 2011, 137, 381–390. [Google Scholar] [CrossRef]
- Nowlan, L.; Bakker, K. UBC Program on Water Governance Delegating Water Governance: Issues and Challenges in the BC Context. Paper for the BC Water Governance Project, a partnership of the Fraser Basin Council, Ministry of Environment, Fraser Salmon and Watershed Program, Georgia Basin Living Rivers Program and Fisheries and Oceans Canada. 2007. Available online: http://www.obwb.ca/fileadmin/docs/fbc_watergovernance_final.pdf (accessed on 2 March 2016).
- Van Bueren, E.; ten Heuvelhof, E. Improving governance arrangements in support of sustainable cities. Environ. Plan. B Plan. Des. 2005. [Google Scholar] [CrossRef]
- Saleth, R.M. Strategic Analysis of Water Institutions in India: Application of a New Research Paradigm; Research Report 79; International Water Management Institute: Colombo, Sri Lanka, 2004. [Google Scholar]
- World Bank. Integrated Lake and Reservoir Management: World Bank Approach and Experience. Technical Paper. 1997. No. 358. Available online: http://www-wds.worldbank.org/external/default/WDSContentServer/WDSP/IB/2000/02/24/000009265_3971110141423/Rendered/PDF/multi_page.pdf (accessed on 4 March 2016).
- Folke, C.; Pritchard, L., Jr.; Berkes, F.; Colding, J.; Svedin, U. The Problem of Fit between Ecosystems and Institutions; IHDP Working Paper, No. 2; International Human Dimensions Program on Global Environmental Change: Bonn, Germany, 1998. [Google Scholar]
- Folke, C.; Pritchard, L.; Berkes, F.; Colding, J.; Svedin, U. The problem of fit between ecosystems and institutions: Ten years later. Ecol. Soc. 2007, 12, 30. [Google Scholar]
- Beverton, R. Fish, fact, and fantasy: A long view. Rev. Fish Biol. Fish. 1998, 8, 229–249. [Google Scholar] [CrossRef]
- Wallis, P.J.; Ison, R.L. Appreciating institutional complexity in water governance dynamics: A case from the Murray-Darling Basin, Australia. Water Resour. Manage. 2011, 15, 4081–4097. [Google Scholar] [CrossRef]
- Clarvis, M.H.; Allan, A.; Hannah, D.M. Water, resilience and the law: From general concepts and governance design principles to actionable mechanisms. Environ. Sci. Policy 2014, 43, 98–110. [Google Scholar] [CrossRef]
- Craig, R.K. ‘Stationariy is dead’—Long Live Transformation: Five Principles for Climate Change Adaptation Law. 2009. Florida State University, U.S.A.. Available online: http://papers.ssrn.com/sol3/papers.cfm?abstract_id=1357766 (accessed on 4 March 2016).
- Garmestani, A.S.; Benson, M.H. A framework for resilience-based governance of social-ecological systems. Ecol. Soc. 2013, 18, 9. [Google Scholar] [CrossRef]
- Hutchings, J.A.; Walters, C.; Headrich, R.L. Is scientific inquiry incompatible with government information control? Can. J. Fish. Aquat. Sci. 1997, 54, 1198–1210. [Google Scholar] [CrossRef]
- Yaffee, S.L. Why environmental policy nightmares recur. Conserv. Biol. 1997, 11, 328–337. [Google Scholar] [CrossRef]
- Johnson, B.J. The role of adaptive management as an operational approach for resource management agencies. Conserv. Ecol. 1999, 3, 8. [Google Scholar]
- Benson, M.H.; Garmestani, A.S. Can we manage for resilience? The integration of resilience thinking into natural resource management in the United States. Environ. Manag. 2011, 48, 392–399. [Google Scholar] [CrossRef] [PubMed]
- Garmestani, A.S.; Allen, C.R.; Cabezas, H. Panarchy, adaptive management and governance: Policy options for building resilience. Nebraska Law Rev. 2009, 87, 1036–1054. [Google Scholar]
- Lazarus, R.J. The Making of Environmental Law; University of Chicago Press: Chicago, IL, USA, 2004. [Google Scholar]
- Hooghe, L.; Marks, G. Unraveling the Central State, but how? Types of multilevel governance. Am. Polit. Sci. Rev. 2003, 97, 233–243. [Google Scholar]
- Kalikoski, D.C.; Vasconcellos, M.; Lavkulicha, L. Fitting institutions to ecosystems: The case of artisanal fisheries management in the estuary of Patos Lagoon. Mar. Policy 2002, 26, 179–196. [Google Scholar] [CrossRef]
- Craig, R.K. Stationarity is dead: Long live transformation: Five principles for climate change adaptation law. Harv. Environ. Law Rev. 2010, 34, 9–74. [Google Scholar]
- Cumming, G.S.; Cumming, D.H.M.; Redman, C.L. Scale mismatches in social-ecological systems: causes, consequences, and solutions. Ecol. Soc. 2006, 11, 14. [Google Scholar]
- Ekstrom, J.A.; Young, O.R. Evaluating functional fit between a set of institutions and an ecosystem. Ecol. Soc. 2009, 14, 16. [Google Scholar]
- Berkes, F. Cross-scale scale institutional linkages for commons management: Perspectives from the bottom up. In The Drama of the Commons; Ostrom, E., Dietz, T., Dolsak, N., Stern, P.C., Stonich, S., Weber, E.U., Eds.; Natl. Acad.: Washington, DC, USA, 2002; pp. 293–321. [Google Scholar]
- Ekstrom, J.A.; Young, O.R.; Gaines, S.D.; Gordon, M.; McCay, B.J. A tool to navigate overlaps in fragmented ocean governance. Mar. Policy 2009, 33, 532–535. [Google Scholar] [CrossRef]
- Hill, C.; Furlong, K.; Bakker, K.; Cohen, A. Harmonization versus subsidiarity in water governance: A review of water governance and legislation in the Canadian provinces and territories. Can. Water Resour. J. 2008, 33, 315–332. [Google Scholar] [CrossRef]
- Clarvis, M.H.; Fatichi, S.; Allan, A.; Fuhrer, J.; Stoffel, M.; Romerio, F.; Gaudard, L.; Burlando, P.; Beniston, M.; Xoplaki, E.; et al. Governing and managing water resources under changing hydro-climatic contexts: The case of the upper Rhone basin. Environ. Sci. Policy 2014, 43, 56–67. [Google Scholar] [CrossRef]
- Cook, C. Governing jurisdictional fragmentation: Tracing patterns of water governance in Ontario, Canada. Geoforum 2014, 56, 192–200. [Google Scholar] [CrossRef]
- Irwin, F.; Ranganathan, J. Action agenda for sustaining ecosystem services. In Policies for sustainable governance of global ecosystem services; Ranganathan, J., Munasinghe, M., Irwin, F., Eds.; Edward Elgar Pub: Washington, DC, USA, 2008; pp. 21–69. [Google Scholar]
- Daily, G.C.; Alexander, S.; Ehrlich, P.; Goulder, L.; Lubchenco, J.; Matson, P.; Mooney, H.A.; Postel, S.L.; Schneider, S.H.; Tilman, D.; et al. Ecosystem services: Benefits supplied to human societies by ecosystems. Issues in Ecology. 1997. 2. Available online: http://www.esa.org/esa/wp-content/uploads/2013/03/issue2.pdf (accessed on 4 March 2016).
- Levin, S. Fragile Dominion: Complexity and the Commons; Perseus: Reading, MA, USA, 1999. [Google Scholar]
- Luyet, V.; Schlaepfer, R.; Parlange, M.B.; Buttler, A. A framework to implement Stakeholder participation in environmental projects. J. Environ. Manage. 2012, 111, 213–219. [Google Scholar] [CrossRef] [PubMed]
- Lee, K.N. Appraising adaptive management. Conserv. Ecol. 1999, 3, 3. [Google Scholar]
- Hashimoto, M.; Barrett, B.F.D. Socio-Economic Aspects of Lake Reservoir Management. Guidelines on Lake Management Vol. 2; The International Lake Environment Committee Foundation and United Nation Environment Programme: Washington, DC, USA, 1991. [Google Scholar]
- DeCaro, D.A.; Stokes, M.K. Public participation and institutional fit: A social–psychologicalperspective. Ecol. Soc. 2013, 18, 40. [Google Scholar] [CrossRef]
- Moss, T. Spatial fit, from panacea to practice: Implementing the EU Water Framework Directive. Ecol. Soc. 2012, 17, 2. [Google Scholar] [CrossRef]
- Jones, N.; Filos, E.; Fates, E.; Dimitrakopoulos, P.G. Exploring perceptions on participatory management of NATURA 2000 forest sites in Greece. For. Policy Econ. 2015, 56, 1–8. [Google Scholar] [CrossRef]
- Manor, J. The Political Economy of Democratic Decentralization; World Bank: Washington, DC, USA, 1999. [Google Scholar]
- Moss, T. The governance of land use in river basins: Prospects for overcoming problems of institutional interplay with the EU Water Framework Directive. Land Use Policy 2004, 21, 85–94. [Google Scholar] [CrossRef]
- Lebel, L.; Garden, P.; Imamura, M. The politics of scale, position, and place in the governance of water resources in the Mekong region. Ecol. Soc. 2005, 10, 18. [Google Scholar]
- Ribot, J.C. Waiting for Democracy: The Politics of Choice in Natural Resource Decentralization; World Resource Institute: Washington, DC, USA, 2004; p. 140. [Google Scholar]
- Lebel, L.; Nikitina, E.; Pahl-Wostl, C.; Knieper, C. Institutional fit and river basin governance: A new approach using multiple composite measures. Ecol. Soc. 2013. [Google Scholar] [CrossRef]
- Blomquist, W.; Dinar, A.; Kemper, K. Comparison of Institutional Arrangements for River Basin Management in Eight Basin; World Bank Policy Research Working Paper 3636; World Bank: Washington, DC, USA, 2005. [Google Scholar]
- Cash, D.W.; Moser, S.C. Linking global and local scales: Designing dynamic assessment and management processes. Global Environ. Change 2000, 10, 109–120. [Google Scholar] [CrossRef]
- Moss, T. Solving Problems of ‘Fit’ at the Expense of Problems of ‘Interplay’? The Spatial Reorganisation of Water Management following the EU Water Framework Directive. In Integrated Water Resources Management: Global Theory, Emerging Practice and Local Needs; Mollinga, P.P., Dixit, A., Athukorala, K., Eds.; Sage Publications: New Delhi, India, 2007. [Google Scholar]
- Young, O.; Underdal, A. Institutional Dimensions of Global Change; International Human Dimensions Programme: Bonn, Germany, 1997. [Google Scholar]
- Gerlak, A.K.; Heikkila, T. Collaboration and Institutional Endurance in U.S. Water Policy. Available online: http://water.columbia.edu/files/2011/11/Heikkila2007Collaboration.pdf (accessed on 2 March 2016).
- Cumming, G.S. Scale mismatches and reflexive law. Ecol. Soc. 2013, 18, 15. [Google Scholar] [CrossRef]
- Scholz, J.T.; Stiftel, B. (Eds.) Adaptive Governance and Water Conflict: New Institutions for Collaborative Planning; Resources for the Future: Washington, DC, USA, 2005.
- Peczenik, A. Vad ar ratt? Om demokrati, rattssakerthet, etik och juridisk argumentation. Norstedts juridik, Stockholm. 1995. [Google Scholar]
- Ostrom, E.; Burger, J.; Field, C.B.; Norgaard, R.B.; Policansky, D. Revisiting the commons: Local lessons, global challenges. Science 1999, 284, 278–282. [Google Scholar] [CrossRef] [PubMed]
- Young, O.R. IDGEC (Institutional Dimensions of Global Environmental Change) Science Plan; IHDP Report Series: Bonn, Germany, 1999. [Google Scholar]
- Huitema, D.; Mostert, E.; Egas, W.; Moellenkamp, S.; Pahl-Wostl, C.; Yalcin, R. Adaptive water governance: Assessing the institutional prescriptions of adaptive (co-) management from a governance perspective and defining a research agenda. Ecol. Soc. 2009, 14, 26. [Google Scholar]
- Pahl-Wostl, C.; Holtz, G.; Kastens, B.; Knieper, C. Analysing complex water governance regimes: The management and transition framework. Environ. Sci. Policy 2010. [Google Scholar] [CrossRef]
- Gupta, J.; Termeer, K.; Klostermann, J.; Meijerink, S.; van den Brink, M.; Jong, P.; Nooteboom, S.; Bergsma, E. Institutions for Climate Change: A Method to Assess the Inherent Characteristics of Institutions to Enable the Adaptive Capacity of Society. Environ. Sci. Policy 2010. [Google Scholar] [CrossRef]
- Plummer, R.; Armitage, D. A resilience based framework for evaluating adaptive co-management: Linking ecology, economics and society in a complex world. Ecol. Econ. 2007, 61, 62–74. [Google Scholar] [CrossRef]
- Jønch-Clausen, T.; Fugl, J. Firming up the Conceptual Basis of Integrated Water Resources Management. Water Resour. Dev. 2001, 17, 501–510. [Google Scholar] [CrossRef]
- Global Water Partnership (GWP). In Integrated Water Resources Management (IWRM) and Water Efficiency Plans by 2005. Why, What and How? TAC Background Papers No. 10. GWP; Global Water Partnership (GWP): Stockholm, Sweden, 2004.
- Hooper, B.P. Integrated Water Resources Management and River Basin Governance. Water Resources Update; Universities Council on Water Resources. 2003. Available online: http://opensiuc.lib.siu.edu/cgi/viewcontent.cgi?article=1108&context=jcwre (accessed on 2 March 2016).
- Jonker, L. Integrated Water Resources Management: Theory, Practice, Cases. Phys. Chem. Earth 2002, 27, 719–720. [Google Scholar] [CrossRef]
- Odendaal, P.E. Integrated Water Resources Management (IWRM), with Special Reference to Sustainable Urban Water Management. In Proceedings of the Conference and Exhibition on Integrated Environmental Management in South Africa (CEMSA) 2002, Johannesburg, South Africa, 27–30 August 2002.
- Hooper, B.P. Key Performance Indicators of River Basin Organizations. 2006-VSP-01. Available online: http://www.iwr.usace.army.mil/Portals/70/docs/iwrreports/2006-VSP-01.pdf (accessed on 8 March 2016).
- Rijke, J.; Brown, R.; Zevenbergen, C.; Ashley, R.; Farrelly, M.; Morison, P.; Van Herk, S. Fit-for-purpose governance: A framework to make adaptive governance operational. Environ. Sci. Policy 2012, 22, 73–84. [Google Scholar] [CrossRef]
- Riabacke, M.; Danielson, M.; Ekenber, L. State-of-the-Art Prescriptive Criteria Weight Elicitation. Adv. Dec. Sci. 2012. [Google Scholar] [CrossRef]
- IBM. Descriptive, Predictive, Prescriptive: Transforming Asset and Facilities Management with Analytics. Available online: https://static.ibmserviceengage.com/TIW14162USEN.PDF (accessed on 2 March 2016).
- Grant Thornton. White Paper on Prescriptive Analytics: Winning in a Competitive Environment. Available online: http://www.grantthornton.com/~/media/content-page-files/advisory/pdfs/2014/BAS-prescriptive-analytics.ashx (accessed on 2 March 2016).
- Walker, M. Predictive, Descriptive, Prescriptive Analytics. 2012. Available online: www.analyticbridge.com (accessed on 2 March 2015).
- Jorgensen, S.E.; Vollenweider, R.A. Principles of Lake Management, Guidelines of Lake Management Volume 1. Available online: http://www.ilec.or.jp/en/wp/wp-content/uploads/2013/04/Vol.1_Princioles_of_Lake_Management.pdf (accessed on 2 March 2016).
- USEPA. National Lakes Assessment: A Collaborative Survey of the Nation’s Lakes; EPA 841-R-09-001; US Environmental Protection Agency, Office of Water and Office of Research and Development: Washington, DC, USA, 2009. [Google Scholar]
- UNEP–DHI. Methodology for the GEF Transboundary Waters Assessment Programme. Methodology for the Assessment of Transboundary River Basins. 2011. Available online: http://www.unep.org/dewa/Portals/67/pdf/TWAP-Volume-1-low-res.pdf (accessed on 2 March 2016).
- Kira, T. Survey of the State of World Lakes. In Guidelines of Lake Management: The World’s Lakes; Jorgensen, S.E., Matsui, S., Eds.; International Lake Environment Committee: Kusatsu, Japan, 1997. [Google Scholar]
- Iwasaki, S.; Shaw, R. Integrate Lagoon Fisheries Management: Resource Dynamics and Adaptation. Community, Environment and Disaster Risk Management; Emerald Group Publishing Limited: Bingley, UK, 2010; Volume 3, ISBN 978-0-85724-163-4. [Google Scholar]
- Servos, M.R.; Munkittrick, K.R.; Constantin, G.; Mngodo, R.; Aladin, N.; Choowaew, S.; Hap, N.; Kidd, A.K.; Odada, E.; Parra, O.; et al. Science and management of transboundary lakes: Lessons learned from the global environment facility program. Environ. Dev. 2013, 7, 17–31. [Google Scholar] [CrossRef]
- UNU-INWEH. Transboundary Lake Basin Management: Laurentian and African Great Lakes; UNU-INWEH: Hamilton, ON, Canada, 2011. [Google Scholar]
- Young, O.R. The Institutional Dimensions of Environmental Change: Fit, Interplay, and Scale; MIT Press: Cambridge, UK, 2002. [Google Scholar]
- Young, O. Institutional Dimensions of Global Environmental Change; IHDP Report No. 16. Science Plan; International Human Dimensions Programme: Bonn, Germany, 2005. [Google Scholar]
- Young, O.R. The Architecture of Global Environmental Governance: Bringing Science to Bear on Policy. Glob. Environ. Polit. 2008. [Google Scholar] [CrossRef]
- UN/ECE Working Group on Monitoring and Assessment (WGMA). Guidelines on Monitoring and Assessment of Transboundary and International Lakes. Part B: Technical Guidelines; UN/ECE Working Group on Monitoring and Assessment (WGMA): Helsinki, Finland, 2003; ISBN 952-11-1499-1. [Google Scholar]
- Saleth, R.M.; Dinar, A. Institutional changes in global water sector: Trends, patterns, and implications. Water Policy 2000, 2, 175–199. [Google Scholar] [CrossRef]
- Cosens, B.A. Legitimacy, adaptation, and resilience in ecosystem management. Ecol. Soc. 2013, 18, 3. [Google Scholar] [CrossRef]
- North, D.C. Institutions, Institutional Change and Economic Performance; Cambridge University Press: Cambridge, UK, 1990. [Google Scholar]
- Ostrom, E. Governing the Commons. The Evolution of Institutions for Collective Action; Cambridge University Press: Cambridge, UK, 1990. [Google Scholar]
- Scott, R.W. Institutions and Organizations, 2nd ed.; Sage Publications: Thousand Oaks, CA, USA, 2001. [Google Scholar]
- Bandaragoda, D.J. A Framework for Institutional Analysis for Water Resources Management in a River Basin; Working paper 5; International Water Management Institute: Colombo, Sri Lanka, 2000. [Google Scholar]
- Armitage, D. Resilience and administrative law. Ecol. Soc. 2013, 18, 11. [Google Scholar] [CrossRef]
- Walker, B.; Carpenter, S.; Anderies, J.; Abel, N.; Cumming, G.; Janssen, M.; Lebel, L.; Norberg, J.; Peterson, G.; Pritchard, R. Resilience management in social–ecological systems: A working hypothesis for a participatory approach. Conserv. Ecol. 2002, 6, 14. [Google Scholar]
- Chapin, S.F.; Folke, C.; Kofinas, G. Principles of Ecosystem Stewardship: Resilience-Based Natural Resource Management in a Changing World; Springer Verlag: New York, NY, USA, 2009. [Google Scholar]
- Brown, K.; Westaway, E. Agency, Capacity, and Resilience to Environmental Change: Lessons from Human Development, Well-Being, and Disasters. Annu. Rev. Environ. Resour. 2011, 36, 321–342. [Google Scholar] [CrossRef]
- Smit, B.; Wandel, J. Adaptation, adaptive capacity and vulnerability. Glob. Environ. Chang. 2006, 16, 282–292. [Google Scholar] [CrossRef]
- Gallopin, GC. Linkages between vulnerability, resilience, and adaptive capacity. Glob. Environ. Chang. 2006, 16, 293–303. [Google Scholar] [CrossRef]
- Gunderson, LH. Ecological resilience—In theory and application. Annu. Rev. Ecol. Syst. 2000, 31, 425–439. [Google Scholar] [CrossRef]
- Folke, C.; Carpenter, S.R.; Walker, B.; Scheffer, M.; Chapin, T.; Rockström, J. Resilience thinking: Integrating resilience, adaptability and transformability. Ecol. Soc. 2010, 15, 20. [Google Scholar]
- Walker, B.H.; Holling, C.S.; Carpenter, S.R.; Kinzig, A. Resilience, adaptability and transformability in social–ecological systems. Ecol. Soc. 2004, 9, 5. [Google Scholar]
- Nelson, D.R.; Adger, W.N.; Brown, K. Adaptation to environmental change: Contributions of a resilience framework. Annu. Rev. Environ. Resour. 2007, 32, 395–419. [Google Scholar] [CrossRef]
- Gates, C.; Moore Lappé, F.; Purdy, J.; Chafin Rash, B. NCR dialogue. Collaborative problem solving. Natl. Civic Rev. 1991, 80, 105–112. [Google Scholar] [CrossRef]
- Blumenthal, D.; Jannink, J.L. A classification of collaborative management methods. Conserv. Ecol. 2000, 4, 13. [Google Scholar]
- Tompkins, E.L.; Adger, W.N. Does adaptive management of natural resources enhance resilience to climate change? Ecol. Soc. 2004, 9, 10. [Google Scholar]
- Newman, L.; Dale, A. Network structure, diversity and proactive resilience: A response to Tompkins and Adger. Ecol. Soc. 2005, 10, r2. [Google Scholar]
- Imperial, M.T. Collaboration and Performance Management in Network Settings: Lessons for Three Watershed Governance Efforts; IBM Center for the Business of Government: Washington, DC, USA, 2004. [Google Scholar]
- Ostrom, E. A behavioral approach to the rational choice theory of collective action: Presidential address, American Political Science Association, 1997. Am. Polit. Sci. Rev. 1998, 92, 1–22. [Google Scholar] [CrossRef]
- Cousins, P.D. A conceptual model for managing long-term inter-organizational relationships. Eur. J. Purch. Supply Manag. 2002, 8, 71–82. [Google Scholar] [CrossRef]
- Gerlak, A.K.; Heikkila, T. Collaborative mechanisms in Large-Scale Ecosystem Governance. Natl. Resour. J. 2006, 46, 657–707. [Google Scholar]
- Hall, W. Managing Cultures: Making Strategic Relationships Work; John Wiley: Chichester, UK, 1995. [Google Scholar]
- Kinnaman, M.L.; Bleich, M.R. Collaboration: Aligning resources to create and sustain partnerships. J. Prof. Nurs. 2004, 20, 310–322. [Google Scholar] [CrossRef] [PubMed]
- Imperial, M.T. Using collaboration as a governance strategy: Lessons from six watershed management programs. Adm. Soc. 2005, 37, 281–320. [Google Scholar] [CrossRef]
- Berkes, F.; Colding, J.; Folke, C. (Eds.) Navigating Social–Ecological Systems: Building Resilience for Complexity and Change; Cambridge University Press: Cambridge, UK, 2003.
- Holling, C.S. Resilience and stability of ecological systems. Annu. Rev. Ecol. Syst. 1973, 4, 1–21. [Google Scholar] [CrossRef]
- Berkhout, F.; Hertin, J.; Gann, D.M. Learning to adapt: Organisational adaptation to climate change impacts. Clim. Chang. 2006, 78, 135–156. [Google Scholar] [CrossRef]
- Næss, L.O.; Bang, G.; Eriksen, S.; Vevatne, J. Institutional adaptation to climate change: Flood responses at the municipal level in Norway. Glob. Environ. Chang. 2005, 15, 125–138. [Google Scholar] [CrossRef]
- Eriksen, S.H.; Kelly, P.M. Developing credible vulnerability indicators for climate adaptation policy assessment. Mitig. Adapt. Strat. Glob. Chang. 2007, 12, 495–524. [Google Scholar] [CrossRef]
- Nelson, D.R.; Howden, M.; Smith, M.S. Using adaptive governance to rethink the way science supports Australian drought policy. Environ. Sci. Policy 2008, 11, 588–601. [Google Scholar] [CrossRef]
- Ebbesson, J. The rule of law in governance of complex socio-ecological changes. Glob. Environ. Change 2010, 20, 414–422. [Google Scholar] [CrossRef]
- Folke, C. Resilience: The emergence of a perspective for social-ecological systems analyses. Glob. Environ. Change 2006, 16, 253–267. [Google Scholar] [CrossRef]
- Folke, C.; Colding, J.; Berkes, F. Synthesis: building resilience and adaptive capacity in social-ecological systems. In Navigating Social-Ecological Systems: Building Resilience for Complexity and Change; Berkes, F., Colding, J., Folke, C., Eds.; Cambridge University Press: Cambridge, UK, 2003; pp. 352–387. [Google Scholar]
- Folke, C.; Carpenter, S.; Walker, B.; Scheffer, M.; Elmqvist, T.; Gunderson, L.; Holling, C.S. Regime shifts, resilience, and biodiversity in ecosystem management. Annu. Rev. Ecol. Evol. Syst. 2004, 35, 557–581. [Google Scholar] [CrossRef]
- Were, A.N.; Isabirye, M.; Poesen, J.; Maerten, M.; Deckers, J.; Mathijs, E. Decentralized Governance of Wetland Resources in the Lake Victoria Basin of Urganda. Natl. Resour. 2013, 4, 55–64. [Google Scholar]
- Larson, A.M.; Soto, F. Decentralization of Natural Resource Governance Regimes. Annu. Rev. Environ. Resour. 2008. [Google Scholar] [CrossRef]
- Paavola, J.; Gouldson, A.; Kluvánková-Oravská, T. Interplay of actors, scales, frameworks and regimes in the governance of biodiversity. Environ. Policy Gov. 2009, 19, 148–158. [Google Scholar] [CrossRef]
- WETwin. Analysis of Institutional Capacity in Wetland Management Report. Available online: http://www.wetwin.eu/downloads/D4-3.pdf (accessed on 2 March 2016).
- Ramsar Convention Secretariat. Participatory Management, Establishing and Strengthening Local Communities and Indigenous People’s Participation in the Management of Wetlands; Handbook 5 of Ramsar Handbooks for the Wise Use of Wetlands; 2nd eds.; Ramsar Convention Secretariat: Gland, Switzerland, 2003. [Google Scholar]
- EU. The EU Water Framework Directive—Integrated River Basin Management for Europe. Directive 2000/60/EC of the European Parliament and of the Council Establishing a Framework for the Community Action in the Field of Water Policy. 2000. Available online: http://eur-lex.europa.eu/legal-content/EN/TXT/?uri=CELEX:32000L0060 (accessed on 2 March 2016).
- EU. The EU Water Framework Directive—Guidance document no. 8: Public participation in relation to the Water Framework Directive. Common Implementation Strategy for the Water Framework Directive 2000/60/EC. 2003. Available online: http://ec.europa.eu/environment/water/water-framework/impl_reports.htm (accessed on 2 March 2016).
- Krick, T.; Forstater, M.; Monaghan, P.; Sillanpää, M. The Stakeholder Engagement Manual. Available online: http://www.accountability.org/images/content/2/0/207.pdf (accessed on 2 March 2016).
- Luyet, V. A framework for the participative process in a environmental projects. Case study: The 3rd Rhone river correction. Ph.D. Thesis, Swiss Federal Institute of Technology, Lausanne, Switzerland, 2005. [Google Scholar]
- Cookey, P.E.; Darnsawadi, R.; Ratanachai, C. Using Text Mining to Evaluate the Integrative and Adaptive Elements of Water Resource Institutions for Songkhla Lake Basin, Thailand. J. Water Resour. Hydraul. Eng. 2015, 4, 339–357. [Google Scholar] [CrossRef]
- Cookey, P.E. Water Governance Performance Assessment of Songkhla Lake Basin, Thailand. Ph.D. Thesis, Prince of Songkla University, Hat Yai, Songkhla, Thailand, 2016. [Google Scholar]
- Cookey, P.E.; Darnsawadi, R.; Ratanachai, C. Local People’s Perceptions of Lake Basin Water Governance Performance in Thailand. Ocean Coast. Manag. 2016. [Google Scholar] [CrossRef]
- Cookey, P.E.; Darnsawadi, R.; Ratanachai, C. Understanding Stakeholders Perception for Effective Governance of Songkhla Lake Basin: Case Study of some Tambons (sub-districts) in Songkhla Province, Thailand. In Proceedings of the 2nd National Songkhla Lake Basin Annual Conference, Songkhla, Thailand, 14–15 August 2014.
- Cookey, P.E.; Darnsawadi, R.; Ratanachai, C. Performance Evaluation of Lake Basin Water Governance Using Composite Index. Ecol. Indic. 2016. [Google Scholar] [CrossRef]
- Holling, C.S. The Resilience of Terrestrial Ecosystems: Local Surprise and Global Change. In Sustainable Development of the Biosphere; Clark, W.C., Munn, R.E., Eds.; Cambridge University Press: Cambridge, UK, 1986; pp. 292–317. [Google Scholar]
- Westley, F.R.; Tjornbo, O.; Schultz, L.; Olsson, P.; Folke, C.; Crona, B.; Bodin, Ö. A theory of transformative agency in linked social-ecological systems. Ecol. Soc. 2013. [Google Scholar] [CrossRef]
- Office of Natural Resources and Environmental Policy and Planning (ONEP). Master Plan of Songkhla Lake Basin Development Project (Final Report); Ministry of Natural Resources and Environment: Songkhla, Thailand, 2005. [Google Scholar]
- Office of Natural Resources and Environmental Policy and Planning (ONEP). Final Report of Songhkla Basin Development Project; Ministry of Natural Resources and Management: Bangkok, Thailand, 2011. [Google Scholar]
- National Statistical Office (NSO). Report of per Capita Income of Population by Region and Province: 2000–2010. 2012. Available online: http://www.nso.go.th/nso/E111114-43-53.xls (accessed on 10 January 2012).
- Tanavud, C.; Kimura, M.; Yongchalermchai, C.; Komamura, M.; Bennui, A. Effects of land use patterns on ecosystems in Thailand: Land use changes and its environmental consequences in Songkla Lake Basin. In Proceedings of the International Seminar on Japan-Southeast Asian Agricultural Research Cooperation: Past Accomplishments and Future Needs (JSARC), Khon Kaen University, Khon Kaen, Thailand, 18–23 November 1999.
- Global Water Partnership (GWP). Thailand: Partnership Policy in Songkhla Lake (#269). 2012. Available online: http://www.gwp.org/en/ToolBox/CASE-STUDIES/Asia/Thailand-Partnership-policy-in-Songkhla-Lake-269 (accessed on 8 December 2013).
- Feldman, R.; Sanger, J. The Text Mining Handbook: Advanced Approaches in Analyzing Unstructured Data; Cambridge University Press: Cambridge, UK, 2007; ISBN-13970-0-511-33507-5. [Google Scholar]
- Berelson, B. Content Analysis in Communications Research; Free Press: Glencoe, IL, USA, 1952. [Google Scholar]
- Yin, R.K. Case Study Research: Design and Methods, 6th ed.; Sage Publications: Thousand Oaks, CA, USA, 2009. [Google Scholar]
- Office of Natural Resources and Environmental Policy and Planning (ONEP). Final Report Songkhla Lake Basin Sustainable Development Project (SLBSDP); Ministry of Natural Resources and Management: Bangkok, Thailand, 2013. [Google Scholar]
- Nagai, F.; Funatsu, T.; Kagoya, K. Central-Local Government Relationship in Thailand: Analysis of the Local Administration Structure Organization Survey. Available online: http://www.ide.go.jp/English/Publish/Download/Jrp/147.html (accessed on 2 March 2016).
- Uraiwong, P. Failure Analysis of Malfunction Water Resources Project in the Northern Thailand: Integrated Mental Models and Project Life Cycle Approach. Ph.D. Thesis, Kochi University of Technology, Kochi, Japan, 2013. [Google Scholar]
- Department of Water Resources (DWR). National Water Development Report: Thailand, UN-World Water Assessment Programme. 2006. Available online: http://waterwiki.net/images/1/1d/Thailand_full_cs.pdf (accessed on 2 March 2016).
- Kanjina, S. Participatory water Resource Management in Thailand: Where are the local communities? In Proceedings of the 12th Biennial Conference of the International Association for the Study of Commons (IASC) With the Theme: Governing Shared Resources: Connecting Local Experience to Global Challenges, University of Gloucestershire, Cheltenham, UK, 14–18 July 2008.
- Bandaragoda, D.J.; Firdousi, G.R. Institutional Factors Affecting Irrigation Performance in Pakistan: Research and Policy Priorities; IIMI Country Paper – Pakistan; International Irrigation Management Institute: Colombo, Sri Lanka, 1992. [Google Scholar]
- Office of Natural Resources and Environmental Policy and Planning (ONEP). Policy and Prospective Plan for Enhancement and Conservation of National Environmental Quality, 1997–2016; Ministry of Science, Technology and Environment: Bangkok, Thailand, 1997. [Google Scholar]
- Office of the National Economic and Social Development Board (ONESDB). National Economic and Social Development Plan the First-Eleventh Plan. 2008. Available online: http://www.nesdb.go.th/Default.aspx?tabid=427 (accessed on 5 February 2012).
- Ceo, M.T.; Foley, J.A. Human and natural impacts on the water resources of the Lake Chad Basin. J. Geophys. Res. 2001, 106, 3349–3356. [Google Scholar]
- Ratanachai, C.; Sutiwipakorn, W. Master Plan for Songkhla Lake Basin Development. In Proceedings of the International Conference on Hazardous Waste Management for a Sustainable Future, Bangkok, Thailand, 10–12 January 2006.
- Pornpinatepong, K. Pollution Control and Sustainable Fisheries Management in Songkhla Lake, Thailand; Economy and Environment Programme for Southeast Asia (EEPSEA): Singaphore, 2010; ISBN 978-981-08-7708-8. [Google Scholar]
- Chesoh, S.; Lim, A. Forecasting fish catches in the Songkhla Lake basin. Sci. Asia 2008, 34, 335–340. [Google Scholar] [CrossRef]
- Thailand State of Pollution Report (TSPR). 2010. Available online: http://infofile.pcd.go.th/mgt/Report_Eng2553.pdf (accessed on 8 March 2016).
- Chufamanee, P.; Lenholdt, J. Case Study. Application of integrated environmental management through the preparation of an environmental action programme: Case study from the Songkhla Lake Basin in southern Thailand. Lake Reserviors Res. Manag. 2001, 6, 323–334. [Google Scholar] [CrossRef]
- Fezzardi, D. Community Participation in Coastal Resources Management: Lesson Learned from a Case Study of Songkhla Lake, Southern Thailand. Master’s Thesis, Asian Institute of Technology, Pathumthani, Thailand, 2001. [Google Scholar]
- Nue, P.B.; Chanachai, S. Marine conservation and restoration zone. In: B. Na-Sae (Ed.), Community Based natural resources management: case studies from Southern Traditional fisher folk communities, 2002, pp. 49-72, Thailand: Piyachol Intaranives.
- Department of Environmental Quality Promotion (DEQP) Thailand National Environmental Performance Assessment (EPA) Report. National Performance Assessment and Subregional Strategic Environment Framework for the Greater Mekong Sub Region, ADB T.A. No. 6069-REG. Available online: http://www.adb.org/sites/default/files/project-document/64416/36037-reg-tacr.pdf (accessed on 2 March 2016).
- Flaherty, M.; Vandergeest, P.; Paul, M. Rice paddy or shrimp pond: Tough decisions in rural Thailand. World Dev. 1994, 27, 2045–2060. [Google Scholar] [CrossRef]
- Wongbandit, A. Water Law in Thailand: Constraint or Facilitation for Sustainable Development? In The Third WWAP (World Water Assessment Programme), 2012. The United Nations World Water Development Report 4. Managing Water under Uncertainty and Risk; UNESCO: Paris, France, 1995. [Google Scholar]
- Kraisoraphong, K. Evolving water policy in the Bangkok Metropolitan Region, Ph.D. Thesis, University of British Columbia, Vancouver, BC, Canada, 1995. [Google Scholar]
- Biltonen, E.; Kwanyuen, B.; Kositsakulchai, E.; Pattani, S. Development of Water Management Institutions in the Mea Klong River Basin, Thailand. Available online: http://publications.iwmi.org/pdf/H032947.pdf (accessed on 2 March 2016).
- Biltonen, E. Development of Effective Water Management Institutions in Thailand. Available online: http://publications.iwmi.org/pdf/H034251.pdf (accessed on 2 March 2016).
- UN-Water/WWAP. National Water Development Report: Thailand. Prepared within the framework of the 2nd phase of the World Water Development Programme (WWDP). Available online: http://waterwiki.net/images/1/1d/Thailand_full_cs.pdf (accessed on 8 March 2016).
- Wongbandit, Amnet. Water Law Reforms in Thailand. 2005. Available online: http://www.adb.org/Water/Operations/2005/2SEAWF/ReformsAmanat-Bali-Water-Law.pdf (accessed on 20 November 2010).
- Hirsch, P.; Carrard, N.; Miller, F.; Wyatt, A. Water Governance in Context: Lessons for Development Assistance. Available online: http://sydney.edu.au/mekong/documents/completed_projects/water_governance_in_context_overviewreport.pdf (accessed on 8 March 2016).
- Sethaputra, S.; Thanopanuwat, S.; Kumpa, L.; Pattanee, S. Thailand’s water vision: A case study. The FAO-ESCAP Pilot Project on National Water Visions: From Vision to Action. A synthesis of Experience in Southeast Asia, editied by Le Huu Ti and Thierry Facon. RAP/2001/06. ISBN: 974-88406-3-8, Bangkok, 2001; Available online: http://www.fao.org/docrep/004/ab776e/ab776e04.htm (accessed on 8 March 2016).
- Doungsuwan, N.; Ratanachai, C.; Somgpongchaiyakul, P.; Sangganjanavanich, P. Impacts of the National Economic and Social Development Plan on Songkhla Lake Basin Development Thailand. Int. Bus. Econ. Res. J. 2013, 12, 8. [Google Scholar]
- Sirichai, L.; Doungsuwan, N. The Development in The usage of resource in Songkhla Lake: A Study of Fisherfolk Community (Final Report); The Thailand Research Fund (TRF): Bangkok, Thailand, 2009. [Google Scholar]
- Danish Cooperation for Environment and Development (DANCED) and Ministry of Science, Technology and Environment (MOSTE). In Environmental and Socio-Economic Profile; the EMSONG Project. Technical Background Report No. 21, VKI in Association with DHI, PEM Consult A/S, COWI A/S; Prince of Songkla University and Seatec International Ltd.: Songkhla, Thailand, 1998; p. 90.
- Sukhsri, C. Water Resources Law in Thailand. Faculty of Engineering, Chulalongkong University and Department of Energy Development and Promotion (DEDP), Japan International Cooperation Agency (JICA) and The Japanese Institute of Irrigation and Drainage (JIID). 1999. Available online: http://www.tnmckc.org/upload/document/bdp/2/2.7/Legal/Thailand/T-waterresources-law-DEDP-JICA.pdf (accessed on 8 March 2016).
- Christensen, S.R.; Boon-Long, A. Institutional Problems in Thai Water Management. Available online: http://tdri.or.th/wp-content/uploads/2013/04/N37.pdf (accessed on 2 March 2016).
- Molle, F. Water pricing in Thailand: Theory and Practice. Available online: https://www.academia.edu/877264/Water_pricing_in_Thailand_Theory_and_practice (accessed on 2 March 2016).
- Neef, A. Lost in translation: The participatory imperative and local water governance in North Thailand and Southwest Germany. Water Alternatives 2008, 1, 89–110. [Google Scholar]
- Sookchareon, P. Larval Stages of Penacid Shrimp in Songkhkla Lake and Adjacent Areas. Annual Report; Songkhla Marine Fishery Station. Department of Fisheries, Ministry of Agriculture and Cooperatives: Songkhla, Thailand, 1965; pp. 40–62. [Google Scholar]
- Choonhapran, A.; Ratanachai, C.; Meechookunt, A. Assessment of Fisheries Resources in Songkhla Lake During 1994–1995; Technical paper No 4/1996; National Institute of Coastal Aquaculture, Department of Fisheries, Ministry of Agriculture and Cooperatives: Songkhla, Thailand, 1996. [Google Scholar]
- Mabuntham, J. Species Diversuty and Quantity of Aquatic Caught with Standing Traps in Outer Songkhla Lake. Master’s Thesis, Prince of Songkla University, Songkhla, Thailand, 2002. [Google Scholar]
- Thomas, D.E.; World Agroforestry Centre. Developing Watershed Management Organizations in Pilot Sub-Basins of the Ping River Basin. Final Report to ONEP under the Participatory Watershed Management Consultancy. Supported by the World Bank. ASEM II Trust Fund No. TF 053040 TH, 2005. Available online: http://www.mekonginfo.org/assets/midocs/0002137-inland-waters-developing-watershed-management-organizations-in-pilot-sub-basins-of-the-ping-river-basin.pdf (accessed on 8 Mach 2016).
- Simachaya, W.; Yolthantham, T. Policy and Implementation on Water Environment in Thailand; Pollution Control Department of Thailand: Bangkok, Thailand, 2006. [Google Scholar]
- MRC (Mekong River Commission). Stakeholder Analysis for the MRC Basin Development Plan Programme Phase 2 (BDP2), 2010. Available online: http://www.mrcmekong.org/assets/Other-Documents/BDP/BDP-SHA-Final-Mar-2010.pdf (accessed on 8 March 2016).




| Components | Interpretation |
|---|---|
| Diagnostics Components of AILBM | |
| Sector | Major social and economic activities in the lake basin, which may affect the quality and quantity of water and other natural resources in the basin [100]. |
| Stressors | Constitute major agents and sources of nuisance and impact negatively on the lake basins resources [100,101,102,103,104]. |
| Actors | Key players or stakeholders involved in the designing of the governance system as well as those involved in the usage. The actors create or exacerbate many of the current lake basin challenges [84,105,106,107,108,109]. |
| Resource systems | Ecosystems services and functions of the lake basin which includes the exploitation and utilization of the basin resources [20,27,29,110]. |
| Resource management systems | The core of the lake basin administration. It includes the entity of the resources management, administration and technology for pollution control and funding mechanisms for resource management in the basin [20,27,29]. |
| Institutions | Fundamental tools for resource management and reflect the way people interact with one another and the environment [37,78,111,112,113,114,115,116,117]. |
| Prescriptive Components of AILBM | |
| Adaptability | Focus on the ability of human actors in the lake basin to mainstream resilience in the management of lake basins to achieve institutional fit [87,118,119,120,121,122,123,124,125,126]. |
| Collaboration | Ability and measure of social actors in the lake basin to work together to enhance the capacity of the socio-ecological systems to cope with intermittent shocks [38,81,127,128,129,130,131,132,133,134,135,136,137]. |
| Resilience | Deals with the ability of the lake basin to absorb disturbance and still maintain the functioning of the ecosystem [40,138,139,140,141,142,143,144,145]. |
| Decentralization | Deals with the issue that the lake basin requires an organization, committees, agencies or authorities of some sort to manage them at the lowest level of government [70,73,74,146,147,148,149]. |
| Integration | Synergistic interaction among agencies involved in lake basin management and related policy fields and also the capacities of the actors to coordinate their activities between government agencies and with other stakeholders [13,74,150,151]. |
| Participation | The ability of stakeholders to influence and share control over the development initiatives and the decision and resource that affect them in the lake basin [152,153,154,155,156]. |
| Diagnostic Components | Prescriptive Components | |||||
|---|---|---|---|---|---|---|
| Adaptability | Collaboration | Resilience | Decentralization | Integration | Participation | |
| Sectors | + | + | + | n/a | + | ++ |
| Stressors | n/a | + | n/a | n/a | + | + |
| Actors | + | + | + | ++ | + | ++ |
| Institutions | + | + | + | ++ | + | ++ |
| Resource systems | + | n/a | + | n/a | n/a | n/a |
| Resource management system | + | + | + | ++ | + | ++ |
© 2016 by the authors; licensee MDPI, Basel, Switzerland. This article is an open access article distributed under the terms and conditions of the Creative Commons by Attribution (CC-BY) license (http://creativecommons.org/licenses/by/4.0/).
Share and Cite
Cookey, P.E.; Darnsawasdi, R.; Ratanachai, C. A Conceptual Framework for Assessment of Governance Performance of Lake Basins: Towards Transformation to Adaptive and Integrative Governance. Hydrology 2016, 3, 12. https://doi.org/10.3390/hydrology3010012
Cookey PE, Darnsawasdi R, Ratanachai C. A Conceptual Framework for Assessment of Governance Performance of Lake Basins: Towards Transformation to Adaptive and Integrative Governance. Hydrology. 2016; 3(1):12. https://doi.org/10.3390/hydrology3010012
Chicago/Turabian StyleCookey, Peter Emmanuel, Rotchanatch Darnsawasdi, and Chatchai Ratanachai. 2016. "A Conceptual Framework for Assessment of Governance Performance of Lake Basins: Towards Transformation to Adaptive and Integrative Governance" Hydrology 3, no. 1: 12. https://doi.org/10.3390/hydrology3010012
APA StyleCookey, P. E., Darnsawasdi, R., & Ratanachai, C. (2016). A Conceptual Framework for Assessment of Governance Performance of Lake Basins: Towards Transformation to Adaptive and Integrative Governance. Hydrology, 3(1), 12. https://doi.org/10.3390/hydrology3010012
