Suitability Assessment and Optimization of Small Dams and Reservoirs in Northern Ghana
Abstract
1. Introduction
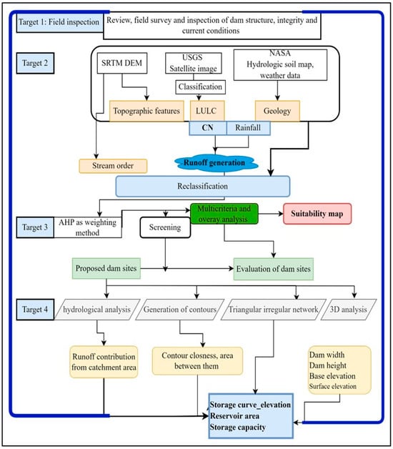
2. Materials and Methods
2.1. Study Area
2.2. Data Used
2.3. Weather Data
2.4. Data Processing
2.5. Reclassification, Analytical Hierarchy Process (AHP) Analysis, and Overlay Analysis
- (i)
- Multiplying each value in the column (in the matrix table which is not normalized) by criteria weight.
- (ii)
- Computing the weighted sum value by adding the values in the rows.
- (iii)
- Calculating the ratio of each weighted sum value to the respective criteria weight.
- (iv)
- Averaging the ratio of weighted sum value to the criteria weight.
2.6. Suitability Assessment Potential Zones for Suitable Dam Siting
2.7. Evaluation of Current and Proposed Dam Sites Storage Capacities
3. Results and Discussion
3.1. Suitability Assessment and Stream Network Maps
3.2. Dam Sites Suitability Maps
3.3. Evaluation of Storage Capacities of Existing Dams
4. Discussion
5. Conclusions
Author Contributions
Funding
Data Availability Statement
Conflicts of Interest
Appendix A. Elevation–Storage Curve and Elevation–Area Curve for the Proposed Reservoirs


References
- Umukiza, E.; Abagale, F.K.; Adongo, T.A. A Review on Significance and Failure Causes of Small-Scale Irrigation Dams in Arid and Semi-arid Lands. J. Infrastruct. Plan. Eng. (JIPE) 2023, 2, 1–9. [Google Scholar] [CrossRef]
- Tata, H.; Lateef, L.; Nzelibe, I.U. Optimizing Mini Dam Placement for Sustainable Water Management in FUTA: A GIS-MCDA Approach. Turk. J. Remote Sens. GIS 2024, 5, 41–53. [Google Scholar] [CrossRef]
- Karakuş, C.B.; Yıldız, S. Gis-multi criteria decision analysis-based land suitability assessment for dam site selection. Int. J. Environ. Sci. Technol. 2023, 19, 12561–12580. [Google Scholar] [CrossRef]
- Faizal, T.A.; Pandjaitan, N.H.; Rau, M.I. Small dam planning as a water sources alternative in Sekaran Village, Bojonegoro Regency, Indonesia. IOP Conf. Ser. Earth Environ. Sci. 2021, 871, 012044. [Google Scholar] [CrossRef]
- Liebe, J.; Andreini, M.; van de Giesen, N.; Steenhuis, T. The Small Reservoirs Project: Research to Improve Water Availability and Economic Development in Rural Semi-arid Areas. In The Hydropolitics of Africa: A Contemporary Challenge; Cambridge Scholars Publishing: Newcastle upon Tyne, UK, 2015. [Google Scholar]
- Umukiza, E.; Ntole, R.; Chikavumbwa, S.R.; Bwambale, E.; Sibale, D.; Jeremaih, Z.; Apollonio, C.; Petroselli, A. Rainwater harvesting in arid and semi-arid lands of africa: Challenges and opportunities. Acta Sci. Pol. Form. Circumiectus 2023, 22, 41–52. [Google Scholar] [CrossRef]
- Umukiza, E.; Abagale, F.K.; Adongo, T.A. Characterization of landuse and landcover dynamics and their impact on runoff generation patterns in dam catchments of Northern Ghana. Geocarto Int. 2024, 39, 2335247. [Google Scholar] [CrossRef]
- Ahmed, A.O.C.; Nagasawa, R.; Hattori, K.; Chongo, D.; Perveen, M.F. Analytical hierarchic process in conjunction with GIS for identification of suitable sites for water harvesting in the Oasis areas: Case study of the Oasis zone of Adrar, Northern Mauritania. J. Appl. Sci. 2007, 7, 2911–2917. [Google Scholar] [CrossRef]
- Awuah, E.; Gyasi, S.F.; Anipa, H.M.K.; Sekyiamah, K.E. Assessment of rainwater harvesting as a supplement to domestic water supply: Case study in Kotei-Ghana. Int. Res. J. Public Environ. Health 2014, 1, 126–131. Available online: https://journalissues.org/irjpeh/abstract/gyasi-et-al/ (accessed on 1 March 2024).
- Blanc, E.; Strobl, E. Is small better? A comparison of the effect of large and small dams on cropland productivity in South Africa. World Bank Econ. Rev. 2014, 28, 545–576. [Google Scholar] [CrossRef]
- Henrique Pinto, W.L.; Canno Ferreira Fais, L.M. The Small Dams Safety Index (SDSI): A tool for small dams safety assessment. Int. J. River Basin Manag. 2022, 21, 551–558. [Google Scholar] [CrossRef]
- Hamze, Y. Water Conservation in Arid Countries, Small Friendly Environmental Lakes and Dams, Research Study of a Small-Scale Experimental Dam Project on a Small River. SciFed J. Glob. Warm. 2020, 1. [Google Scholar] [CrossRef]
- Annor, F.O.; Van De Giesen, N.; Liebe, J.; Van De Zaag, P.; Tilmant, A.; Odai, S.N. Delineation of small reservoirs using radar imagery in a semi-arid environment: A case study in the upper east region of Ghana. Phys. Chem. Earth 2009, 34, 309–315. [Google Scholar] [CrossRef]
- Damman, S.; Helness, H.; Amisigo, B.; Banu, R.A.R.A.; Asante, K.A.; Bjørkvoll, T.; Akuffobea, K.A.M.; Logah, F.; Williams, P.A.; Mensah, F.A.M.F.A.; et al. Sustainability and the Social Construction of Technology: The Case of Rwh As Source of Water Supply in Greater Accra. Eur. J. Sustain. Dev. 2017, 6, 41–52. [Google Scholar] [CrossRef][Green Version]
- Akuffobea-Essilfie, M.; Williams, P.A.; Asare, R.; Damman, S.; Essegbey, G.O. Promoting rainwater harvesting for improving water security: Analysis of drivers and barriers in Ghana. Afr. J. Sci. Technol. Innov. Dev. 2020, 12, 443–451. [Google Scholar] [CrossRef]
- Darko, D.; Kpessa-Whyte, M.; Obuobie, E.; Siakwah, P.; Torto, T.; Tsikata, D. The Context and Politics of Decision Making on Large Dams in Ghana: An Overview; Future-DAMS Working Paper 002; The University of Manchester: Manchester, UK, 2009. [Google Scholar]
- Adongo, T.A.; Kyei-baffour, N.; Abagale, F.K.; Wilson, A. Lake and Reservoir Management Assessment of reservoir sedimentation of irrigation dams in northern Ghana. Lake Reserv. Manag. 2020, 36, 87–105. [Google Scholar] [CrossRef]
- Glitse, P.; Nyamadi, B.V.; Mintah, K.A.; Feruta-Benee, C. Small Scale Irrigation in Ghana: Challenges and Prospects in the Face of Climate Variability. Int. J. Irrig. Agric. Dev. (IJIRAD) 2018, 2, 133–143. [Google Scholar] [CrossRef]
- Kharazi, P.; Arab khazaeli, E.; Heshmatpour, A. Delineation of suitable sites for groundwater dams in the semi-arid environment in the northeast of Iran using GIS-based decision-making method. Groundw. Sustain. Dev. 2021, 15, 100657. [Google Scholar] [CrossRef]
- Dortaj, A.; Maghsoudy, S.; Ardejani, F.D.; Eskandari, Z. A hybrid multi-criteria decision making method for site selection of subsurface dams in semi-arid region of Iran. Groundw. Sustain. Dev. 2020, 10, 100284. [Google Scholar] [CrossRef]
- Dai, X. Dam Site Selection Using an Integrated Method of AHP and GIS for Decision Making Support in Bortala, Northwest China. Master’s Thesis, Lund University, Lund, Sweden, 2016. [Google Scholar]
- Minatour, Y.; Khazaei, J. Extension of an integrated AHP and TOPSIS approach in water resources management. In Proceedings of the 9th International River Engineering Conference, Shahid Chamran University, Ahwaz, Iran, 22–24 January 2013. [Google Scholar]
- Al-kakey, O.; Othman, A.A.; Al-mukhtar, M.; Dunger, V. Proposing Optimal Locations for Runoff Harvesting and Water Management Structures in the Hami Qeshan Watershed, Iraq. ISPRS Int. J. Geo-Inf. 2023, 12, 312. [Google Scholar] [CrossRef]
- Al-ruzouq, R.; Shanableh, A.; Merabtene, T.; Siddique, M. Catena Potential groundwater zone mapping based on geo-hydrological considerations and multi-criteria spatial analysis: North UAE. Catena 2019, 173, 511–524. [Google Scholar] [CrossRef]
- USAID and Sustainable Water Partnership (SWP). Senegal Water Resources Profile. Water Resour. Profile Ser. 2021, 1–10. [Online]. Available online: https://www.globalwaters.org/resources/assets/senegal-water-resources-profile (accessed on 1 April 2024).
- Abushandi, E.; Alatawi, S. Dam Site Selection Using Remote Sensing Techniques and Geographical Information System to Control Flood Events in Tabuk City. Hydrol. Curr. Res. 2015, 6, 189. [Google Scholar] [CrossRef]
- Zewdie, M.M.; Tesfa, C. GIS-based MCDM modeling for suitable dam site identification at Yeda watershed, Ethiopia. Arab. J. Geosci. 2023, 16, 369. [Google Scholar] [CrossRef]
- Minatour, Y.; Khazaei, J.; Ataei, M.; Javadi, A.A. An integrated decision support system for dam site selection. Sci. Iran. 2015, 22, 319–330. [Google Scholar]
- Luís, A.d.A.; Cabral, P. Small dams/reservoirs site location analysis in a semi-arid region of Mozambique. Int. Soil Water Conserv. Res. 2021, 9, 381–393. [Google Scholar] [CrossRef]
- Noori, A.M.; Pradhan, B.; Ajaj, Q.M. Dam site suitability assessment at the Greater Zab River in northern Iraq using remote sensing data and GIS. J. Hydrol. 2019, 574, 964–979. [Google Scholar] [CrossRef]
- Al-Ruzouq, R.; Shanableh, A.; Yilmaz, A.G.; Idris, A.; Mukherjee, S.; Khalil, M.A.; Gibril, M.B.A. Dam site suitability mapping and analysis using an integrated GIS and machine learning approach. Water 2019, 11, 1880. [Google Scholar] [CrossRef]
- Jozaghi, A.; Alizadeh, B.; Hatami, M.; Flood, I.; Khorrami, M.; Khodaei, N.; Tousi, E.G. A comparative study of the AHP and TOPSIS techniques for dam site selection using GIS: A case study of Sistan and Baluchestan Province, Iran. Geosciences 2018, 8, 494. [Google Scholar] [CrossRef]
- Ouma, Y.O.; Tateishi, R. Urban Flood Vulnerability and Risk Mapping Using Integrated Multi-Parametric AHP and GIS: Methodological Overview and Case Study Assessment. Water 2014, 6, 1515–1545. [Google Scholar] [CrossRef]
- Masud, M.J.; Bastiaanssen, W.G. Remote Sensing and GIS Applications in Water Resources Management. Water Resour. Manag. 2017, Chapter 16, 351–373. [Google Scholar]
- Kumar, H.; Singh, K. Water Resourse: Role of GIS and Remote Sensing. Int. J. Eng. Res. Technol. 2018, 6, 11–13. [Google Scholar]
- Angelidis, P.; Kotsikas, M.; Kotsovinos, N. Management of Upstream Dams and Flood Protection of the Transboundary River Evros/Maritza. Water Resour. Manag. 2010, 24, 2467–2484. [Google Scholar] [CrossRef]
- Doost, Z.H.; Yaseen, Z.M. Allocation of reservoirs sites for runoff management towards sustainable water resources: Case study of Harirud River Basin, Afghanistan. J. Hydrol. 2024, 634, 131042. [Google Scholar] [CrossRef]
- Yang, W.; Jin, F.; Si, Y.; Li, Z. Runoff change controlled by combined effects of multiple environmental factors in a headwater catchment with cold and arid climate in northwest China. Sci. Total Environ. 2021, 756, 143995. [Google Scholar] [CrossRef] [PubMed]
- Ampim, P.A.Y.; Ogbe, M.; Obeng, E.; Akley, E.K.; Maccarthy, D.S. Land cover changes in ghana over the past 24 years. Sustainability 2021, 13, 4951. [Google Scholar] [CrossRef]
- Gelaro, R.; McCarty, W.; Suárez, M.J.; Todling, R.; Molod, A.; Takacs, L.; Randles, C.A.; Darmenov, A.; Bosilovich, M.G.; Reichle, R.; et al. The modern-era retrospective analysis for research and applications, version 2 (MERRA-2). J. Clim. 2017, 30, 5419–5454. [Google Scholar] [CrossRef]
- Rodrigues, G.C.; Braga, R.P. Evaluation of nasa power reanalysis products to estimate daily weather variables in a hot summer mediterranean climate. Agronomy 2021, 11, 1207. [Google Scholar] [CrossRef]
- Marzouk, O.A. Assessment of global warming in Al Buraimi, sultanate of Oman based on statistical analysis of NASA POWER data over 39 years, and testing the reliability of NASA POWER against meteorological measurements. Heliyon 2021, 7, e06625. [Google Scholar] [CrossRef]
- Ngurah, G.; Dharmayasa, P.; Simatupang, C.A.; Sinaga, D.M. NASA Power’s: An alternative rainfall data resources for hydrology research and planning activities in Bali Island, Indonesia. J. Infrastruct. Plan. Eng. (JIPE) 2022, 1, 1–7. [Google Scholar] [CrossRef]
- Bandira, P.N.A.; Tan, M.L.; Teh, S.Y.; Samat, N.; Shaharudin, S.M.; Mahamud, M.A.; Tangang, F.; Juneng, L.; Chung, J.X.; Samsudin, M.S. Optimal Solar Farm Site Selection in the George Town Conurbation Using GIS-Based Multi-Criteria Decision Making (MCDM) and NASA POWER Data. Atmosphere 2022, 13, 2105. [Google Scholar] [CrossRef]
- Khan, A.; Richards, K.S.; Parker, G.T.; Mcrobie, A.; Mukhopadhyay, B. How large is the Upper Indus Basin? The pitfalls of auto-delineation using DEMs. J. Hydrol. 2014, 509, 442–453. [Google Scholar] [CrossRef]
- Singh, P.; Gupta, A.; Singh, M. Hydrological inferences from watershed analysis for water resource management using remote sensing and GIS techniques. Egypt. J. Remote Sens. Space Sci. 2014, 17, 111–121. [Google Scholar] [CrossRef]
- Raj, N.J.; Prabhakaran, A.; Muthukrishnan, A. Quantitative stream network analysis for assessing form and hydrological processes of the watersheds of Kolli hills, Tamil Nadu, India. Arab. J. Geosci. 2021, 14, 2646. [Google Scholar] [CrossRef]
- Chandio, I.A.; Matori, A.-N.; Lawal, D.U.; Sabri, S. GIS- based Land Suitability Analysis Using AHP for Public Parks Planning in Larkana City. Mod. Appl. Sci. 2011, 5, 177. [Google Scholar] [CrossRef]
- Yasser, M.; Jahangir, K.; Mohmmad, A. Study in the west of Iran Earth dam site selection using the analytic hierarchy process (AHP): A case study in the west of Iran. Arab. J. Geosci. 2012, 6, 3417–3426. [Google Scholar] [CrossRef]
- Estoque, R.C. Analytic Hierarchy Process in Geospatial Analysis. In Progress in Geospatial Analysis; Springer: Tokyo, Japan, 2012. [Google Scholar] [CrossRef]
- Staudinger, M.; Stoelzle, M.; Seeger, S.; Seibert, J.; Weiler, M.; Stahl, K. Catchment water storage variation with elevation. Hydrol. Process. 2017, 31, 2000–2015. [Google Scholar] [CrossRef]
- Shin, E.C.; Kim, D.H.; Lee, J.K.; Kang, J.K. Assessment of the Engineering Conditions of Small Dams Using the Analytical Hierarchy Process. Iran. J. Sci. Technol. Trans. Civ. Eng. 2021, 45, 1297–1305. [Google Scholar] [CrossRef]
- Saaty, T.L. Decision making with the analytic hierarchy process. Int. J. Serv. Sci. 2008, 1, 83–98. [Google Scholar] [CrossRef]
- Saaty, T.L. Analytic Hierarchy Process. In Encyclopedia of Biostatistics; John Wiley & Sons, Ltd.: Hoboken, NJ, USA, 2005. [Google Scholar] [CrossRef]
- Chezgi, J. Application of SWAT and MCDM Models for Identifying and Ranking Suitable Sites for Subsurface Dams. In Spatial Modeling in GIS and R for Earth and Environmental Sciences; Elsevier Inc.: Amsterdam, The Netherlands, 2019. [Google Scholar] [CrossRef]
- Saaty, T.L. Axiomatization of the Analytic Hierarchy Process. In Decision Making with Multiple Objectives: Proceedings of the Sixth International Conference on Multiple-Criteria Decision Making, Held at the Case Western Reserve University, Cleveland, Ohio, USA, June 4–8, 1984; Springer: Berlin/Heidelberg, Germany, 1985. [Google Scholar] [CrossRef]
- Giordano, R.; Milella, P.; Portoghese, I.; Vurro, M.; Apollonio, C.; D’Agostino, D.; Lamaddalena, N.; Scardigno, A.; Piccinni, A. An innovative monitoring system for sustainable management of groundwater resources: Objectives, stakeholder acceptability and implementation strategy. In Proceedings of the 2010 IEEE Workshop on Environmental Energy and Structural Monitoring Systems, Taranto, Italy, 9 September 2010; pp. 32–37. [Google Scholar] [CrossRef]
- Apollonio, C.; Rose, M.D.; Fidelibus, C.; Orlanducci, L.; Spasiano, D. Water management problems in a karst flood-prone endorheic basin. Environ. Earth Sci. 2018, 77, 676. [Google Scholar] [CrossRef]
- Fuska, J.; Kubinský, D.; Weis, K.; Lackóová, L.; Pokrývková, J.; Leitmanová, M.; Panagopoulos, T. Area-storage capacity curve of historic artificial water reservoir ottergrund, Slovakia-Assessment of the historical data with the use of GIS tools. J. Ecol. Eng. 2017, 18, 49–57. [Google Scholar] [CrossRef]
- Liebe, J.; van de Giesen, N.; Andreini, M. Estimation of small reservoir storage capacities in a semi-arid environment. Phys. Chem. Earth 2005, 30, 448–454. [Google Scholar] [CrossRef]
- Sawunyama, T.; Senzanje, A.; Mhizha, A. Estimation of small reservoir storage capacities in Limpopo River Basin using geographical information systems (GIS) and remotely sensed surface areas: Case of Mzingwane catchment. Phys. Chem. Earth 2006, 31, 935–943. [Google Scholar] [CrossRef]







| Number | Catchment Names | Area (km2) | Latitude (Degree) | Longitude (Degree) | Year of Construction | Districts | Regions |
|---|---|---|---|---|---|---|---|
| 1 | Gbalahi | 110.00 | 9.426522 | −0.761370 | 2019 | Tamale Metropolitan | Northern |
| 2 | Guno | 29.5 | 9.599071 | −0.748359 | 2021 | Nanton | Northern |
| 3 | Sambu | 38.50 | 9.421129 | −0.105968 | 2019 | Mion | Northern |
| 4 | Sandu | 10.56 | 9.643587 | −0.730433 | 2020 | Nanton | Northern |
| 5 | Nyeko | 120.65 | 9.79261 | −0.65729 | 1980 | Karaga | Northern |
| 6 | Denugu | 67.81 | 10.761581 | −0.135997 | 2020 | Garu | Upper East |
| 7 | Saboro | 0.96 | 10.917569 | −1.093346 | 2019 | Kasena-Nankana Municipal | Upper East |
| 8 | Busona | 0.78 | 10.915739 | −1.14238 | 1979 | Kasena Nankana Municipal | Upper East |
| 9 | Gia Bagania Chafia | 0.56 | 10.91510 | −1.141402 | 1990 | Kasena Nankana Municipal | Upper East |
| 10 | Gia Bagania | 0.54 | 10.914675 | −1.130696 | 2019 | Kasena Nankana Municipal | Upper East |
| 11 | Duongo | 106.04 | 10.326808 | −2.544880 | 1980 | Nadowli-Kaleo | Upper West |
| 12 | Keperisii | 3.43 | 10.907583 | −2.44581 | 2021 | Wa Municipal | Upper West |
| 13 | Siiru/Balawa | 4.46 | 10.021704 | −2.553314 | 1988 | Wa Municipal | Upper West |
| 14 | Dinaso Boo | 8.70 | 10.063607 | −2.444080 | 2021 | Wa Municipal | Upper West |
| 15 | Busa Dampu | 38.40 | 10.215136 | −2.369804 | 1990 | Wa East | Upper West |
| 16 | Kwisini | 02.59 | 9.127211 | −0.493400 | 2020 | North East Gonja | Savannah |
| Classes | Preference Value | Suitability | |||
|---|---|---|---|---|---|
| 1st order | 0 | Restricted | |||
| 2nd order | 1 | Not suitable | |||
| Stream order | 3rd order | 3 | Modestly Suitable | ||
| 4th order | 5 | Highly Suitable | |||
| >25 | 0 | Restricted | |||
| 20–25 | 1 | Not suitable | |||
| Land Slope | 13–20 | 3 | Modestly Suitable | ||
| <6 | 5 | Highly suitable | |||
| Built-Up | Restricted | ||||
| Agriculture | 0 | Not suitable | |||
| Land Cover | Forest | 1 | Less | ||
| Water body | 5 | Highly suitable | |||
| Barren Land | 3 | Moderately suitable | |||
| Elevation | --- | --- | --- | ||
| Stream density | --- | --- | --- | ||
| Intensity of Relative Importance | Definition | Description |
|---|---|---|
| 1 | Equal importance | Two criteria contribute equally to the objective |
| 3 | Moderate importance | Experience and judgment slightly favor one criterion over another |
| 5 | Strong importance | Experience and judgement strongly favor one criterion over another |
| 7 | Very strong | A criterion is favored very strongly over another |
| 9 | Extreme importance | The evidence favoring one criterion over another is the highest possible order of affirmation |
| n | 1 | 2 | 3 | 4 | 5 | 6 | 7 | 8 | 9 | 10 |
|---|---|---|---|---|---|---|---|---|---|---|
| RI | 0 | 0 | 0.58 | 0.9 | 1.12 | 1.24 | 1.32 | 1.41 | 1.45 | 1.49 |
| Criteria | Stream | DEM | LULC | Geology | Slope |
|---|---|---|---|---|---|
| Stream | 1 | 3 | 2 | 3 | 4 |
| DEM | 1/3 | 1 | 2 | 3 | 5 |
| LULC | 1/2 | 1/2 | 1 | 2 | 3 |
| Geology | 1/3 | 1/3 | 1/2 | 1 | 2 |
| Slope | 1/4 | 1/5 | 1/3 | 1/2 | 1 |
| Sum | 2.416 | 5.033 | 5.833 | 9.5 | 15 |
| Criteria | Stream | DEM | LULC | Geology | Slope | Weight |
|---|---|---|---|---|---|---|
| Stream | 0.413 | 0.596 | 0.342 | 0.316 | 0.267 | 39 |
| DEM | 0.138 | 0.199 | 0.342 | 0.316 | 0.333 | 27 |
| LULC | 0.206 | 0.099 | 0.171 | 0.210 | 0.2 | 18 |
| Geology | 0.138 | 0.066 | 0.086 | 0.105 | 0.133 | 10 |
| Slope | 0.113 | 0.093 | 0.056 | 0.052 | 0.067 | 6 |
Disclaimer/Publisher’s Note: The statements, opinions and data contained in all publications are solely those of the individual author(s) and contributor(s) and not of MDPI and/or the editor(s). MDPI and/or the editor(s) disclaim responsibility for any injury to people or property resulting from any ideas, methods, instructions or products referred to in the content. |
© 2024 by the authors. Licensee MDPI, Basel, Switzerland. This article is an open access article distributed under the terms and conditions of the Creative Commons Attribution (CC BY) license (https://creativecommons.org/licenses/by/4.0/).
Share and Cite
Umukiza, E.; Abagale, F.K.; Apusiga Adongo, T.; Petroselli, A. Suitability Assessment and Optimization of Small Dams and Reservoirs in Northern Ghana. Hydrology 2024, 11, 166. https://doi.org/10.3390/hydrology11100166
Umukiza E, Abagale FK, Apusiga Adongo T, Petroselli A. Suitability Assessment and Optimization of Small Dams and Reservoirs in Northern Ghana. Hydrology. 2024; 11(10):166. https://doi.org/10.3390/hydrology11100166
Chicago/Turabian StyleUmukiza, Etienne, Felix K. Abagale, Thomas Apusiga Adongo, and Andrea Petroselli. 2024. "Suitability Assessment and Optimization of Small Dams and Reservoirs in Northern Ghana" Hydrology 11, no. 10: 166. https://doi.org/10.3390/hydrology11100166
APA StyleUmukiza, E., Abagale, F. K., Apusiga Adongo, T., & Petroselli, A. (2024). Suitability Assessment and Optimization of Small Dams and Reservoirs in Northern Ghana. Hydrology, 11(10), 166. https://doi.org/10.3390/hydrology11100166

