Dietary Glyphosate Exposure Disrupts Hepatic and Reproductive Function in Female Zebrafish at Regulatory Safe Levels
Abstract
1. Introduction
2. Materials and Methods
2.1. Animal Maintenance and GLY Exposure
2.2. Whole Body and Rearing Water GLY Concentration Analysis
2.3. Hepatic and Gonadal Histological and Immunohistochemical Evaluation
2.4. Gene Expression Analysis
2.5. Plasma Hormones Determination
2.6. Fertility Rate Assessment and Embryo Survival and Hatchability Determination
2.7. Statistical Analysis
3. Results
3.1. GLY Concentration
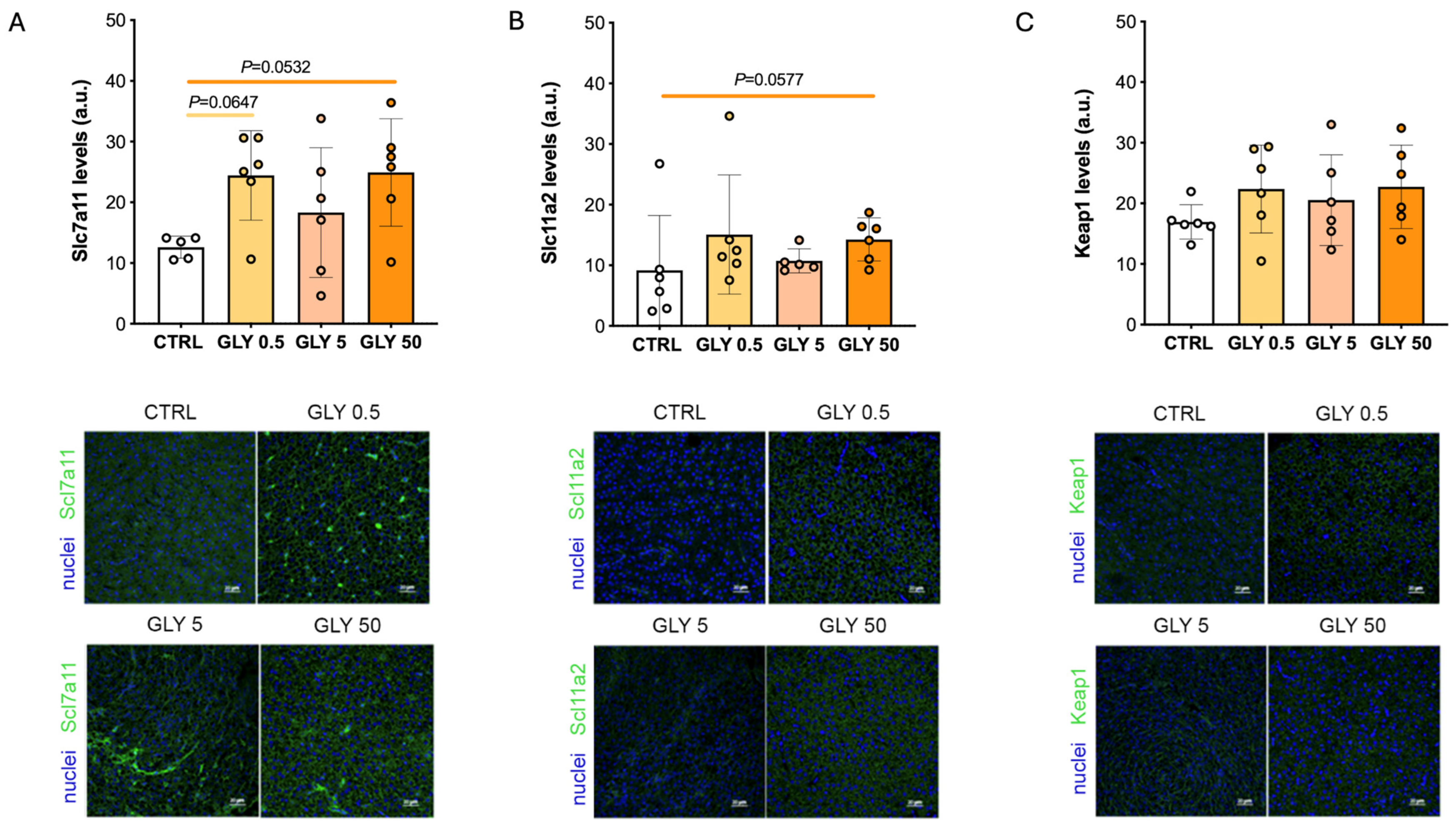
3.2. Impact of GLY on Hepatosomatic Index and Liver Histology and Immunohistochemistry
3.3. Impact of GLY on Gonadosomatic Index and Ovarian Histology and Immunohistochemistry
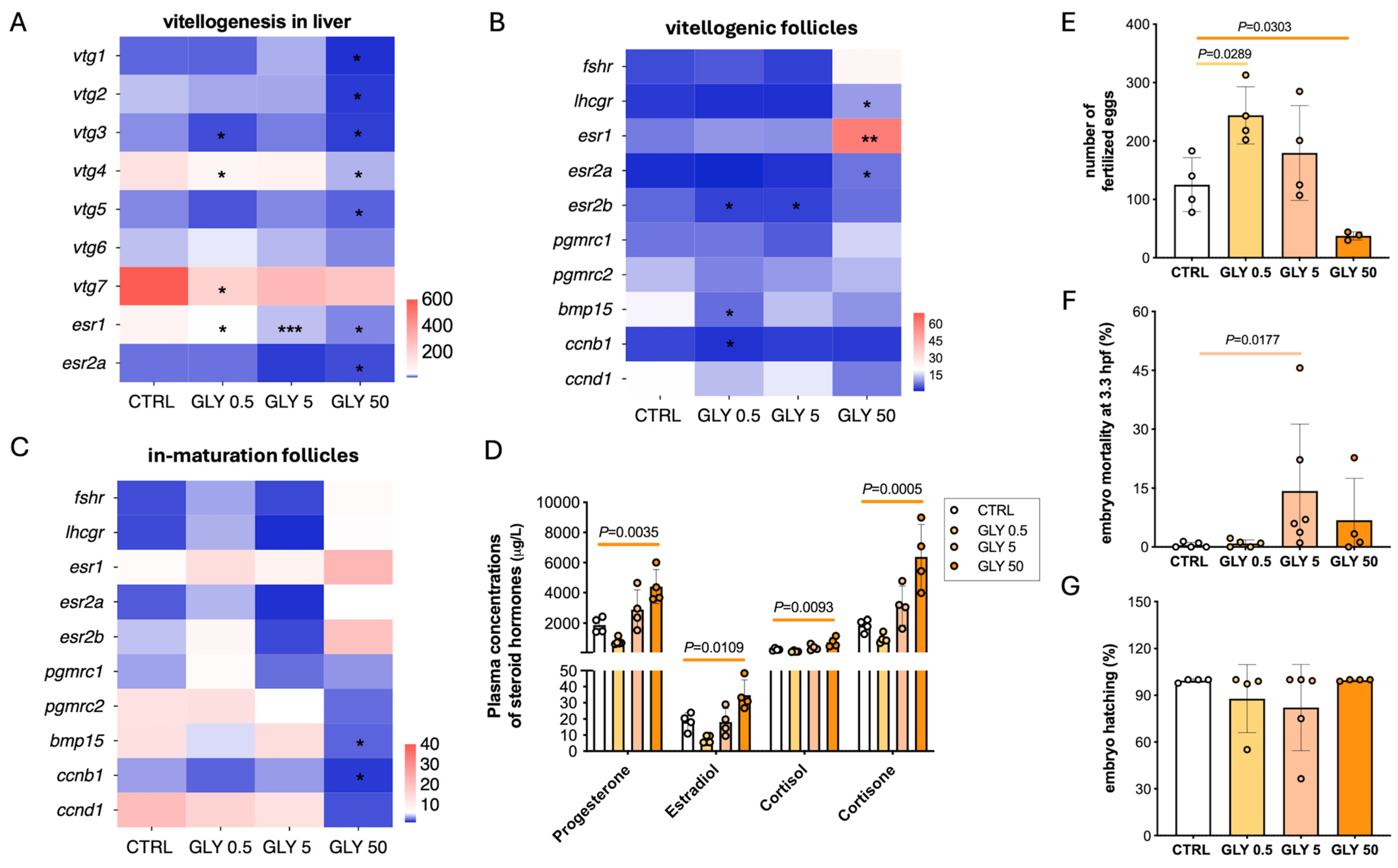
3.4. Effects of GLY on Oogenesis, Steroidogenesis and Fertility
4. Discussion
5. Conclusions
Supplementary Materials
Author Contributions
Funding
Institutional Review Board Statement
Informed Consent Statement
Data Availability Statement
Conflicts of Interest
References
- Leino, L.; Tall, T.; Helander, M.; Saloniemi, I.; Saikkonen, K.; Ruuskanen, S.; Puigbò, P. Classification of the glyphosate target enzyme (5-enolpyruvylshikimate-3-phosphate synthase) for assessing sensitivity of organisms to the herbicide. J. Hazard. Mater. 2021, 408, 124556. [Google Scholar] [CrossRef] [PubMed]
- Sikorski, J.A.; Gruys, K.J. Understanding Glyphosate’s Molecular Mode of Action with EPSP Synthase: Evidence Favoring an Allosteric Inhibitor Model. Acc. Chem. Res. 1997, 30, 2–8. [Google Scholar] [CrossRef]
- Zheng, T.; Jia, R.; Cao, L.; Du, J.; Gu, Z.; He, Q.; Xu, P.; Yin, G. Effects of chronic glyphosate exposure on antioxdative status, metabolism and immune response in tilapia (GIFT, Oreochromis niloticus). Comp. Biochem. Physiol. Part C Toxicol. Pharmacol. 2021, 239, 108878. [Google Scholar] [CrossRef]
- Le Du-Carrée, J.; Saliou, F.; Cachot, J.; Morin, T.; Danion, M. Developmental effect of parental or direct chronic exposure to environmental concentration of glyphosate on the larvae of rainbow trout, Oncorhynchus mykiss. Aquat. Toxicol. 2021, 237, 105894. [Google Scholar] [CrossRef]
- Le Du-Carrée, J.; Boukhari, R.; Cachot, J.; Cabon, J.; Louboutin, L.; Morin, T.; Danion, M. Generational effects of a chronic exposure to a low environmentally relevant concentration of glyphosate on rainbow trout, Oncorhynchus mykiss. Sci. Total Environ. 2021, 801, 149462. [Google Scholar] [CrossRef]
- Du-Carrée, J.L.; Morin, T.; Danion, M. Impact of chronic exposure of rainbow trout, Oncorhynchus mykiss, to low doses of glyphosate or glyphosate-based herbicides. Aquat. Toxicol. 2021, 230, 105687. [Google Scholar] [CrossRef]
- Weeks Santos, S.; Gonzalez, P.; Cormier, B.; Mazzella, N.; Bonnaud, B.; Morin, S.; Clérandeau, C.; Morin, B.; Cachot, J. A glyphosate-based herbicide induces sub-lethal effects in early life stages and liver cell line of rainbow trout, Oncorhynchus mykiss. Aquat. Toxicol. 2019, 216, 105291. [Google Scholar] [CrossRef]
- Klátyik, S.; Simon, G.; Oláh, M.; Takács, E.; Mesnage, R.; Antoniou, M.N.; Zaller, J.G.; Székács, A. Aquatic ecotoxicity of glyphosate, its formulations, and co-formulants: Evidence from 2010 to 2023. Environ. Sci. Eur. 2024, 36, 22. [Google Scholar] [CrossRef]
- de Araújo-Ramos, A.T.; Passoni, M.T.; Romano, M.A.; Romano, R.M.; Martino-Andrade, A.J. Controversies on Endocrine and Reproductive Effects of Glyphosate and Glyphosate-Based Herbicides: A Mini-Review. Front. Endocrinol. 2021, 12, 627210. [Google Scholar] [CrossRef]
- Muñoz, J.P.; Bleak, T.C.; Calaf, G.M. Glyphosate and the key characteristics of an endocrine disruptor: A review. Chemosphere 2021, 270, 128619. [Google Scholar] [CrossRef] [PubMed]
- IARC Monograph on Glyphosate—IARC. Available online: https://www.iarc.who.int/featured--news/media-centre-iarc-news-glyphosate/?utm_source=chatgpt.com (accessed on 11 December 2025).
- Neve, P.; Matzrafi, M.; Ulber, L.; Baraibar, B.; Beffa, R.; Belvaux, X.; Farré, J.T.; Mennan, H.; Ringselle, B.; Salonen, J.; et al. Current and future glyphosate use in European agriculture. Weed Res. 2024, 64, 181–196. [Google Scholar] [CrossRef]
- Brovini, E.M.; Cardoso, S.J.; Quadra, G.R.; Vilas-Boas, J.A.; Paranaíba, J.R.; Pereira, R.d.O.; Mendonça, R.F. Glyphosate concentrations in global freshwaters: Are aquatic organisms at risk? Environ. Sci. Pollut. Res. 2021, 28, 60635–60648. [Google Scholar] [CrossRef]
- Antier, C.; Kudsk, P.; Reboud, X.; Ulber, L.; Baret, P.V.; Messéan, A. Glyphosate Use in the European Agricultural Sector and a Framework for Its Further Monitoring. Sustainability 2020, 12, 5682. [Google Scholar] [CrossRef]
- Fogliatto, S.; Milan, M.; Vidotto, F. Control of Ailanthus altissima using cut stump and basal bark herbicide applications in an eighteenth-century fortress. Weed Res. 2020, 60, 425–434. [Google Scholar] [CrossRef]
- Grandcoin, A.; Piel, S.; Baurès, E. AminoMethylPhosphonic acid (AMPA) in natural waters: Its sources, behavior and environmental fate. Water Res. 2017, 117, 187–197. [Google Scholar] [CrossRef] [PubMed]
- Poiger, T.; Buerge, I.J.; Bächli, A.; Müller, M.D.; Balmer, M.E. Occurrence of the herbicide glyphosate and its metabolite AMPA in surface waters in Switzerland determined with on-line solid phase extraction LC-MS/MS. Environ. Sci. Pollut. Res. Int. 2017, 24, 1588–1596. [Google Scholar] [CrossRef] [PubMed]
- Richmond, M.E. Glyphosate: A review of its global use, environmental impact, and potential health effects on humans and other species. J. Environ. Stud. Sci. 2018, 8, 416–434. [Google Scholar] [CrossRef]
- Zoller, O.; Rhyn, P.; Rupp, H.; Zarn, J.A.; Geiser, C. Glyphosate residues in Swiss market foods: Monitoring and risk evaluation. Food Addit. Contam. Part B Surveill. 2018, 11, 83–91. [Google Scholar] [CrossRef]
- Álvarez, F.; Arena, M.; Auteri, D.; Binaglia, M.; Castoldi, A.F.; Chiusolo, A.; Crivellente, F.; Egsmose, M.; Fait, G.; Ferilli, F.; et al. Peer review of the pesticide risk assessment of the active substance glyphosate. EFSA J. 2023, 21, e08164. [Google Scholar] [CrossRef]
- Muñoz, J.P.; Silva-Pavez, E.; Carrillo-Beltrán, D.; Calaf, G.M. Occurrence and exposure assessment of glyphosate in the environment and its impact on human beings. Environ. Res. 2023, 231, 116201. [Google Scholar] [CrossRef]
- Serra, L.; Estienne, A.; Vasseur, C.; Froment, P.; Dupont, J. Review: Mechanisms of Glyphosate and Glyphosate-Based Herbicides Action in Female and Male Fertility in Humans and Animal Models. Cells 2021, 10, 3079. [Google Scholar] [CrossRef]
- Ingaramo, P.; Alarcón, R.; Muñoz-de-Toro, M.; Luque, E.H. Are glyphosate and glyphosate-based herbicides endocrine disruptors that alter female fertility? Mol. Cell Endocrinol. 2020, 518, 110934. [Google Scholar] [CrossRef]
- Milesi, M.M.; Lorenz, V.; Durando, M.; Rossetti, M.F.; Varayoud, J. Glyphosate Herbicide: Reproductive Outcomes and Multigenerational Effects. Front. Endocrinol. 2021, 12, 672532. [Google Scholar] [CrossRef] [PubMed]
- Marins, K.; Bianco, C.D.; Henrique da Silva, A.; Zamoner, A. Maternal exposure to glyphosate increased the risk of adverse neurodevelopmental outcomes in rodent offspring: A systematic review. Environ. Pollut. 2024, 363, 125086. [Google Scholar] [CrossRef] [PubMed]
- Docea, A.O.; Cirstea, A.E.; Cercelaru, L.; Drocas, A.I.; Dinca, V.; Mesnage, R.; Marginean, C.; Radu, A.; Popa, D.G.; Rogoveanu, O.; et al. Effect of perinatal exposure to glyphosate and its mixture with 2,4-D and dicamba on rat dam kidney and thyroid function and offspring’s health. Environ. Res. 2023, 237, 116908. [Google Scholar] [CrossRef] [PubMed]
- Novbatova, G.; Timme, K.; Severin, A.; Sayadi, M.; Keating, A.F. Maternal pre-conceptional glyphosate exposure impacts the offspring hepatic and ovarian proteome. Toxicol. Sci. 2023, 194, 23–37. [Google Scholar] [CrossRef]
- Blondet, N.M.; Messner, D.J.; Kowdley, K.V.; Murray, K.F. Chapter 43—Mechanisms of Hepatocyte Detoxification. In Physiology of the Gastrointestinal Tract, 6th ed.; Said, H.M., Ed.; Academic Press: Cambridge, MA, USA, 2018; pp. 981–1001. [Google Scholar] [CrossRef]
- Weiskirchen, R.; Lonardo, A. The Ovary–Liver Axis: Molecular Science and Epidemiology. Int. J. Mol. Sci. 2025, 26, 6382. [Google Scholar] [CrossRef]
- Giommi, C.; Ladisa, C.; Carnevali, O.; Maradonna, F.; Habibi, H.R. Metabolomic and Transcript Analysis Revealed a Sex-Specific Effect of Glyphosate in Zebrafish Liver. Int. J. Mol. Sci. 2022, 23, 2724. [Google Scholar] [CrossRef]
- Li, M.H.; Ruan, L.Y.; Zhou, J.W.; Fu, Y.H.; Jiang, L.; Zhao, H.; Wang, J.S. Metabolic profiling of goldfish (Carassius auratis) after long-term glyphosate-based herbicide exposure. Aquat. Toxicol. 2017, 188, 159–169. [Google Scholar] [CrossRef]
- Muñoz, J.P.; Araya-Osorio, R.; Mera-Adasme, R.; Calaf, G.M. Glyphosate mimics 17β-estradiol effects promoting estrogen receptor alpha activity in breast cancer cells. Chemosphere 2023, 313, 137201. [Google Scholar] [CrossRef] [PubMed]
- Levine, S.L.; Webb, E.G.; Saltmiras, D.A. Review and analysis of the potential for glyphosate to interact with the estrogen, androgen and thyroid pathways. Pest Manag. Sci. 2020, 76, 2886–2906. [Google Scholar] [CrossRef]
- Liu, J.; Yang, G.; Zhang, H. Glyphosate-triggered hepatocyte ferroptosis via suppressing Nrf2/GSH/GPX4 axis exacerbates hepatotoxicity. Sci. Total Environ. 2023, 862, 160839. [Google Scholar] [CrossRef]
- Qi, L.; Dong, Y.M.; Chao, H.; Zhao, P.; Ma, S.L.; Li, G. Glyphosate based-herbicide disrupts energy metabolism and activates inflammatory response through oxidative stress in mice liver. Chemosphere 2023, 315, 137751. [Google Scholar] [CrossRef]
- Zhao, W.; Chen, Y.; Hu, N.; Long, D.; Cao, Y. The uses of zebrafish (Danio rerio) as an in vivo model for toxicological studies: A review based on bibliometrics. Ecotoxicol. Environ. Saf. 2024, 272, 116023. [Google Scholar] [CrossRef] [PubMed]
- Zha, W.; Hu, W.; Ge, C.; Chen, J.; Cao, Z. Zebrafish as a model system for studying reproductive diseases. Front. Cell Dev. Biol. 2024, 12, 1481634. [Google Scholar] [CrossRef] [PubMed]
- Lombó, M.; Giommi, C.; Amoresano, A.; Pinto, G.; Illiano, A.; Sella, F.; Serpico, S.; Habibi, H.; Maradonna, F.; Carnevali, O. The impact of glyphosate at regulatory “safe” levels on reproductive health: Cellular and molecular disruptions on male germ line. Environ. Int. 2025, 200, 109544. [Google Scholar] [CrossRef]
- Giommi, C.; Habibi, H.R.; Candelma, M.; Carnevali, O.; Maradonna, F. Probiotic Administration Mitigates Bisphenol A Reproductive Toxicity in Zebrafish. Int. J. Mol. Sci. 2021, 22, 9314. [Google Scholar] [CrossRef]
- Selman, K.; Wallace, R.A.; Sarka, A.; Qi, X. Stages of oocyte development in the zebrafish, Brachydanio rerio. J. Morphol. 1993, 218, 203–224. [Google Scholar] [CrossRef]
- Luti, S.; Fiaschi, T.; Magherini, F.; Modesti, P.A.; Piomboni, P.; Semplici, B.; Morgante, G.; Amoresano, A.; Illiano, A.; Pinto, G.; et al. Follicular microenvironment: Oxidative stress and adiponectin correlated with steroids hormones in women undergoing in vitro fertilization. Mol. Reprod. Dev. 2021, 88, 175–184. [Google Scholar] [CrossRef]
- Connolly, M.H.; Dutkosky, R.M.; Heah, T.P.; Sayler, G.S.; Henry, T.B. Temporal dynamics of oocyte growth and vitellogenin gene expression in zebrafish (Danio rerio). Zebrafish 2014, 11, 107–114. [Google Scholar] [CrossRef]
- Jyotsana, N.; Ta, K.T.; DelGiorno, K.E. The Role of Cystine/Glutamate Antiporter SLC7A11/xCT in the Pathophysiology of Cancer. Front. Oncol. 2022, 12, 858462. [Google Scholar] [CrossRef]
- Yan, Y.; Teng, H.; Hang, Q.; Kondiparthi, L.; Lei, G.; Horbath, A.; Liu, X.; Mao, C.; Wu, S.; Zhuang, L.; et al. SLC7A11 expression level dictates differential responses to oxidative stress in cancer cells. Nat. Commun. 2023, 14, 3673. [Google Scholar] [CrossRef]
- Pujol-Giménez, J.; Hediger, M.A.; Gyimesi, G. A novel proton transfer mechanism in the SLC11 family of divalent metal ion transporters. Sci. Rep. 2017, 7, 6194. [Google Scholar] [CrossRef]
- Clelland, E.; Peng, C. Endocrine/paracrine control of zebrafish ovarian development. Mol. Cell Endocrinol. 2009, 312, 42–52. [Google Scholar] [CrossRef] [PubMed]
- Annett, R.; Habibi, H.R.; Hontela, A. Impact of glyphosate and glyphosate-based herbicides on the freshwater environment. J. Appl. Toxicol. 2014, 34, 458–479. [Google Scholar] [CrossRef] [PubMed]
- Wang, Y.S.; Yen, J.H.; Hsieh, Y.N.; Chen, Y.L. Dissipation of 2,4-D glyphosate and paraquat in river water. Water Air Soil Pollut. 1994, 72, 1–7. [Google Scholar] [CrossRef]
- Höglund, E.; Fernandes, P.; Rojas-Tirado, P.; Rundberget, J.T.; Hess-Erga, O.K. Assessing Stress Resilience After Smolt Transportation by Waterborne Cortisol and Feeding Behavior in a Commercial Atlantic Salmon (Salmo salar) Grow-Out Recirculating Aquaculture System. Front. Physiol. 2022, 12, 771951. [Google Scholar] [CrossRef]
- Best, C.; Faught, E.; Vijayan, M.M.; Gilmour, K.M. Negative feedback regulation in the hypothalamic-pituitary-interrenal axis of rainbow trout subjected to chronic social stress. Gen. Comp. Endocrinol. 2023, 341, 114332. [Google Scholar] [CrossRef]
- Alderman, S.L.; McGuire, A.; Bernier, N.J.; Vijayan, M.M. Central and peripheral glucocorticoid receptors are involved in the plasma cortisol response to an acute stressor in rainbow trout. Gen. Comp. Endocrinol. 2012, 176, 79–85. [Google Scholar] [CrossRef]
- Chin, J.S.R.; Phan, T.A.N.; Albert, L.T.; Keene, A.C.; Duboué, E.R. Long lasting anxiety following early life stress is dependent on glucocorticoid signaling in zebrafish. Sci. Rep. 2022, 12, 12826. [Google Scholar] [CrossRef] [PubMed]
- Wu, C.Y.; Lee, T.H.; Tseng, D.Y. Glucocorticoid Receptor Mediates Cortisol Regulation of Glycogen Metabolism in Gills of the Euryhaline Tilapia (Oreochromis mossambicus). Fishes 2023, 8, 267. [Google Scholar] [CrossRef]
- Faught, E.; Vijayan, M.M. Mechanisms of cortisol action in fish hepatocytes. Comp. Biochem. Physiol. Part B Biochem. Mol. Biol. 2016, 199, 136–145. [Google Scholar] [CrossRef]
- Milligan, C.L. A regulatory role for cortisol in muscle glycogen metabolism in rainbow trout Oncorhynchus mykiss Walbaum. J. Exp. Biol. 2003, 206, 3167–3173. [Google Scholar] [CrossRef]
- Chapman, K.; Holmes, M.; Seckl, J. 11β-hydroxysteroid dehydrogenases: Intracellular gate-keepers of tissue glucocorticoid action. Physiol. Rev. 2013, 93, 1139–1206. [Google Scholar] [CrossRef]
- Steen, N.E.; Methlie, P.; Lorentzen, S.; Hope, S.; Barrett, E.A.; Larsson, S.; Mork, E.; Almås, B.; Løvås, K.; Agartz, I.; et al. Increased systemic cortisol metabolism in patients with schizophrenia and bipolar disorder: A mechanism for increased stress vulnerability? J. Clin. Psychiatry 2011, 72, 1515–1521. [Google Scholar] [CrossRef]
- Dong, Y.; Li, Y.; Ma, L.; Shu, S.; Ren, J.; Yu, X.; Luo, D.; Duan, Z.; Yu, Y. Associations between Glyphosate Exposure and Glycemic Disorders: A Focus on the Modifying Effect of Sex Hormones. Toxics 2024, 12, 600. [Google Scholar] [CrossRef] [PubMed]
- Schreck, C.B. Stress and fish reproduction: The roles of allostasis and hormesis. Gen. Comp. Endocrinol. 2010, 165, 549–556. [Google Scholar] [CrossRef]
- Marino, M.; Mele, E.; Viggiano, A.; Nori, S.L.; Meccariello, R.; Santoro, A. Pleiotropic Outcomes of Glyphosate Exposure: From Organ Damage to Effects on Inflammation, Cancer, Reproduction and Development. Int. J. Mol. Sci. 2021, 22, 12606. [Google Scholar] [CrossRef]
- Tajai, P.; Pruksakorn, D.; Chattipakorn, S.C.; Chattipakorn, N.; Shinlapawittayatorn, K. Effects of glyphosate-based herbicides and glyphosate exposure on sex hormones and the reproductive system: From epidemiological evidence to mechanistic insights. Environ. Toxicol. Pharmacol. 2023, 102, 104252. [Google Scholar] [CrossRef]
- Chandrasekar, G.; Archer, A.; Gustafsson, J.Å.; Lendahl, M.A. Levels of 17β-Estradiol Receptors Expressed in Embryonic and Adult Zebrafish Following In Vivo Treatment of Natural or Synthetic Ligands. PLoS ONE 2010, 5, e9678. [Google Scholar] [CrossRef]
- Eagon, P.K.; Elm, M.S.; Tadic, S.D.; Nanji, A.A. Downregulation of nuclear sex steroid receptor activity correlates with severity of alcoholic liver injury. Am. J. Physiol.-Gastrointest. Liver Physiol. 2001, 281, G342–G349. [Google Scholar] [CrossRef]
- Bertolini, F.; Jørgensen, M.G.P.; Henkel, C.; Dufour, S.; Tomkiewicz, J. Unravelling the changes during induced vitellogenesis in female European eel through RNA-Seq: What happens to the liver? PLoS ONE 2020, 15, e0236438. [Google Scholar] [CrossRef]
- Palstra, A.P.; Schnabel, D.; Nieveen, M.C.; Spaink, H.P.; van den Thillart, G. Swimming suppresses hepatic vitellogenesis in European female silver eels as shown by expression of the estrogen receptor 1, vitellogenin1 and vitellogenin2 in the liver. Reprod. Biol. Endocrinol. 2010, 8, 27. [Google Scholar] [CrossRef]
- Tramunt, B.; Montagner, A.; Tan, N.S.; Gourdy, P.; Rémignon, H.; Wahli, W. Roles of Estrogens in the Healthy and Diseased Oviparous Vertebrate Liver. Metabolites 2021, 11, 502. [Google Scholar] [CrossRef] [PubMed]
- Tyler, C.R.; Lubberink, K. Identification of four ovarian receptor proteins that bind vitellogenin but not other homologous plasma lipoproteins in the rainbow trout, Oncorhynchus mykiss. J. Comp. Physiol. B Biochem. Syst. Environ. Physiol. 1996, 166, 11–20. [Google Scholar] [CrossRef] [PubMed]
- Zhao, Z.; Peng, L.; Zhao, Q.; Wang, Z. Genome-Wide Identification, Expression and Response to Estrogen of Vitellogenin Gene Family in Sichuan Bream (Sinibrama taeniatus). Int. J. Mol. Sci. 2024, 25, 6739. [Google Scholar] [CrossRef]
- Liu, K.C.; Lin, S.W.; Ge, W. Differential regulation of gonadotropin receptors (fshr and lhcgr) by estradiol in the zebrafish ovary involves nuclear estrogen receptors that are likely located on the plasma membrane. Endocrinology 2011, 152, 4418–4430. [Google Scholar] [CrossRef]
- Juengel, J.L.; McNatty, K.P. The role of proteins of the transforming growth factor-β superfamily in the intraovarian regulation of follicular development. Hum. Reprod. Update 2005, 11, 144–161. [Google Scholar] [CrossRef] [PubMed]
- De Maria, M.; Kroll, K.J.; Yu, F.; Nouri, M.Z.; Silva-Sanchez, C.; Perez, J.G.; Moraga Amador, D.A.; Zhang, Y.; Walsh, M.T.; Denslow, N.D. Endocrine, immune and renal toxicity in male largemouth bass after chronic exposure to glyphosate and Rodeo®. Aquat. Toxicol. 2022, 246, 106142. [Google Scholar] [CrossRef]
- Uren Webster, T.M.; Laing, L.V.; Florance, H.; Santos, E.M. Effects of glyphosate and its formulation, roundup, on reproduction in zebrafish (Danio rerio). Environ. Sci. Technol. 2014, 48, 1271–1279. [Google Scholar] [CrossRef]
- Mann, R.M.; Hyne, R.V.; Choung, C.B.; Wilson, S.P. Amphibians and agricultural chemicals: Review of the risks in a complex environment. Environ. Pollut. 2009, 157, 2903–2927. [Google Scholar] [CrossRef]
- Berry, R.; López-Martínez, G. A dose of experimental hormesis: When mild stress protects and improves animal performance. Comp. Biochem. Physiol. Part A Mol. Integr. Physiol. 2020, 242, 110658. [Google Scholar] [CrossRef]
- Shi, J.; Huber, M.; Wang, T.; Dali, W.; Lin, Z.; Chun-Sheng, Y. Progress in the studies on hormesis of low-dose pollutants. Environ. Dis. 2016, 1, 58. [Google Scholar] [CrossRef]
- Hashmi, M.Z.; Naveedullah; Shen, C.; Yu, C. Hormetic Responses of Food-Supplied Pcb 31 to Zebrafish (Danio Rerio) Growth. Dose Response 2015, 13, 1–14. [Google Scholar] [CrossRef]
- Kinch, C.D.; Ibhazehiebo, K.; Jeong, J.H.; Habibi, H.R.; Kurrasch, D.M. Low-dose exposure to bisphenol a and replacement bisphenol S induces precocious hypothalamic neurogenesis in embryonic zebrafish. Proc. Natl. Acad. Sci. USA 2015, 112, 1475–1480. [Google Scholar] [CrossRef]
- Alves, R.N.; Cordeiro, O.; Silva, T.S.; Richard, N.; de Vareilles, M.; Marino, G.; Di Marco, P.; Rodrigues, P.M.; Conceição, L.E.C. Metabolic molecular indicators of chronic stress in gilthead seabream (Sparus aurata) using comparative proteomics. Aquaculture 2010, 299, 57–66. [Google Scholar] [CrossRef]
- Chitolina, R.; Nicola, P.; Sachett, A.; Bevilaqua, F.; Cunico, L.; Reginatto, A.; Bertoncello, K.; Marins, K.; Zanatta, A.P.; Medeiros, M.; et al. Subacute exposure to Roundup® changes steroidogenesis and gene expression of the glutathione-glutaredoxin system in rat ovaries: Implications for ovarian toxicity of this glyphosate-based herbicide. Toxicol. Appl. Pharmacol. 2023, 473, 116599. [Google Scholar] [CrossRef]
- Xing, C.; Chen, S.; Wang, Y.; Pan, Z.; Zou, Y.; Sun, S.; Ren, Z.; Zhang, Y. Glyphosate exposure deteriorates oocyte meiotic maturation via induction of organelle dysfunctions in pigs. J. Anim. Sci. Biotechnol. 2022, 13, 80. [Google Scholar] [CrossRef]
- Durante, L.d.S.; Hollmann, G.; Nazari, E.M. Impact of exposure to glyphosate-based herbicide on morphological and physiological parameters in embryonic and larval development of zebrafish. Environ. Toxicol. 2024, 39, 1822–1835. [Google Scholar] [CrossRef]
- Lai, W.; Chen, J.; Wang, T.; Liu, Q. Crosstalk between ferroptosis and steroid hormone signaling in gynecologic cancers. Front. Mol. Biosci. 2023, 10, 1223493. [Google Scholar] [CrossRef] [PubMed]




| Precursor Ion (m/z) | Product Ion (m/z) | Dwell Msec | Analyte | CE (eV) |
|---|---|---|---|---|
| 168 | 150.1 | 200 | Glyphosate | −15 |
| 168 | 124.1 | 200 | Glyphosate | −17 |
| 168 | 81.0 | 200 | Glyphosate | −20 |
| 168 | 78.9 | 200 | Glyphosate | −55 |
| 168 | 62.9 | 200 | Glyphosate | −30 |
| Gene Name | Symbol | Forward | Reverse | Tm °C | Accession Number |
|---|---|---|---|---|---|
| Vitellogenin 1 | vtg 1 | GATTAAGCGTACACTGAGACCA | AGCCACTTCTTGTCCAAATACT | 59 | NM_001044897.3 |
| Vitellogenin 2 | vtg 2 | TGCCGCATGAAACTTGAATCT | GTTCTTACTGGTGCACAGCC | 58 | NM_001044913.2 |
| Vitellogenin 3 | vtg 3 | GGGAAAGGATTCAAGATGTTCAGA | ATTTGCTGATTTCAACTGGGAGAC | 58 | NM_131265.2 |
| Vitellogenin 4 | vtg 4 | TCCAGACGGTACTTTCACCA | CTGACAGTTCTGCATCAACACA | 58 | NM_001045294.2 |
| Vitellogenin 5 | vtg 5 | ATTGCCAAGAAAGAGCCCAA | TTCAGCCTCAAACAGCACAA | 58 | NM_001025189.3 |
| Vitellogenin 6 | vtg 6 | TTTGGTGTGAGAACTGGAGG | CCAGTTTGTGAGTGCTTTCAG | 59 | NM_001122610.3 |
| Vitellogenin 7 | vtg 7 | TTGGTGTGAGAACTGGAGGA | TTGCAAGTGCCTTCAGTGTA | 59 | NM_001102671.2 |
| Luteinizing hormone/choriogonadotropin receptor | lhcgr | GGCGAAGGCTAGATGGCACAT | TCGCAATCTGGTTCATCAATA | 58 | NM_205625.1 |
| Follicle stimulating hormone receptor | fshr | GGATTCTTCACCGTCTTCTCC | TGTAGCTGCTCAACTCAAACA | 59 | NM_001001812.1 |
| Estrogen receptor 1 | esr1 | GGTCCAGTGTGGTGTCCTCT | AGAAAGCTTTGCATCCCTCA | 58 | NM_152959.1 |
| Estrogen receptor 2a | esr2a | TTGTGTTCTCCAGCATGAGC | CCACATATGGGGAAGGAATG | 58 | NM_174862.3 |
| Estrogen receptor 2b | esr2b | TAGTGGGACTTGGACCGAAC | TTCACACGACCACACTCCAT | 60 | AF516874.1 |
| Progesterone receptor membrane component 1 | pgrmc1 | CGGTTGTGATGGAGCAGATT | AGTAGCGCCAGTTCTGGTCA | 59 | NM_183345.1 |
| Progesterone receptor membrane component 2 | pgrmc2 | ACAACGAGCTGCTGAATGTG | ATGGGCCAGTTCAGAGTGAG | 59 | NM_183344.1 |
| Bone morphogenetic protein 15 | bmp15 | AGGGTGACCGGATCACTATG | TGCTGCCAGACTTTTTAGACC | 59 | NM_001020484.1 |
| Cyclin B1 | ccnb1 | GTCACAAGGAACACTCGCCT | GAACCACAGGTGCCTTCTCA | 57 | NM_131513.1 |
| Cyclin D1 | ccnd1 | TGGATGCTCGAGGTCTGTGA | TAGCGCCAGCAGTTCCATTT | 63 | NM_131025.4 |
| Ribosomal protein L13 | rpl13 | TCTGGAGACTGTAAGAGGTATGC | AGACGCACAATCTTGAGAGCAG | 59 | NM_212784.1 |
| Ribosomal protein, large, P0 | rplp0 | CTGAACATCTCGCCCTTCTC | TAGCCGATCTGCAGACACAC | 60 | NM_131580.2 |
Disclaimer/Publisher’s Note: The statements, opinions and data contained in all publications are solely those of the individual author(s) and contributor(s) and not of MDPI and/or the editor(s). MDPI and/or the editor(s) disclaim responsibility for any injury to people or property resulting from any ideas, methods, instructions or products referred to in the content. |
© 2026 by the authors. Licensee MDPI, Basel, Switzerland. This article is an open access article distributed under the terms and conditions of the Creative Commons Attribution (CC BY) license.
Share and Cite
Giommi, C.; Lombó, M.; Maradonna, F.; Pinto, G.; Sella, F.; Fontanarosa, C.; Habibi, H.R.; Amoresano, A.; Carnevali, O. Dietary Glyphosate Exposure Disrupts Hepatic and Reproductive Function in Female Zebrafish at Regulatory Safe Levels. Toxics 2026, 14, 59. https://doi.org/10.3390/toxics14010059
Giommi C, Lombó M, Maradonna F, Pinto G, Sella F, Fontanarosa C, Habibi HR, Amoresano A, Carnevali O. Dietary Glyphosate Exposure Disrupts Hepatic and Reproductive Function in Female Zebrafish at Regulatory Safe Levels. Toxics. 2026; 14(1):59. https://doi.org/10.3390/toxics14010059
Chicago/Turabian StyleGiommi, Christian, Marta Lombó, Francesca Maradonna, Gabriella Pinto, Fiorenza Sella, Carolina Fontanarosa, Hamid R. Habibi, Angela Amoresano, and Oliana Carnevali. 2026. "Dietary Glyphosate Exposure Disrupts Hepatic and Reproductive Function in Female Zebrafish at Regulatory Safe Levels" Toxics 14, no. 1: 59. https://doi.org/10.3390/toxics14010059
APA StyleGiommi, C., Lombó, M., Maradonna, F., Pinto, G., Sella, F., Fontanarosa, C., Habibi, H. R., Amoresano, A., & Carnevali, O. (2026). Dietary Glyphosate Exposure Disrupts Hepatic and Reproductive Function in Female Zebrafish at Regulatory Safe Levels. Toxics, 14(1), 59. https://doi.org/10.3390/toxics14010059

