The Role of the LINC01376/miR-15b-3p_R-1/FGF2 Axis in A549 and H1299 Cells EMT Induced by LMW-PAHs
Abstract
1. Introduction
2. Materials and Methods
2.1. Cell Culture and LMW-PAHs Treatment
2.2. Plasmid Construction and Cell Transfection
2.3. Quantitative Real-Time PCR (qRT-PCR)
2.4. Western Blot Assay
2.5. Luciferase Reporter Assay
2.6. Wound Healing Assay
2.7. Transwell Invasion Assay
2.8. Transcriptome Sequencing and ceRNA Network Construction
2.9. Statistical Analysis
3. Results
3.1. The Effects of LMW-PAHs on LINC01376 Expression
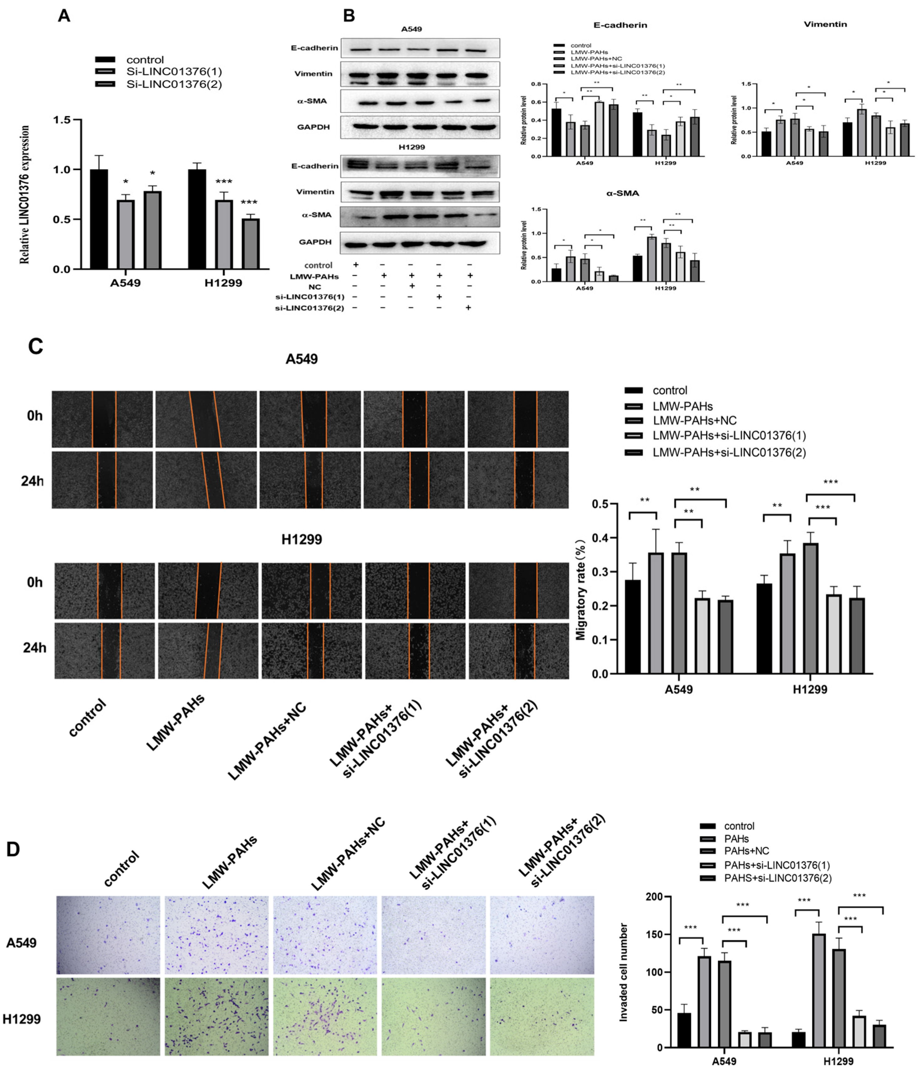
3.2. The Effects of Knockdown of LINC01376 on EMT, Migration and Invasion
3.3. The Interaction Between LINC01376 and miR-15b-3p_R-1
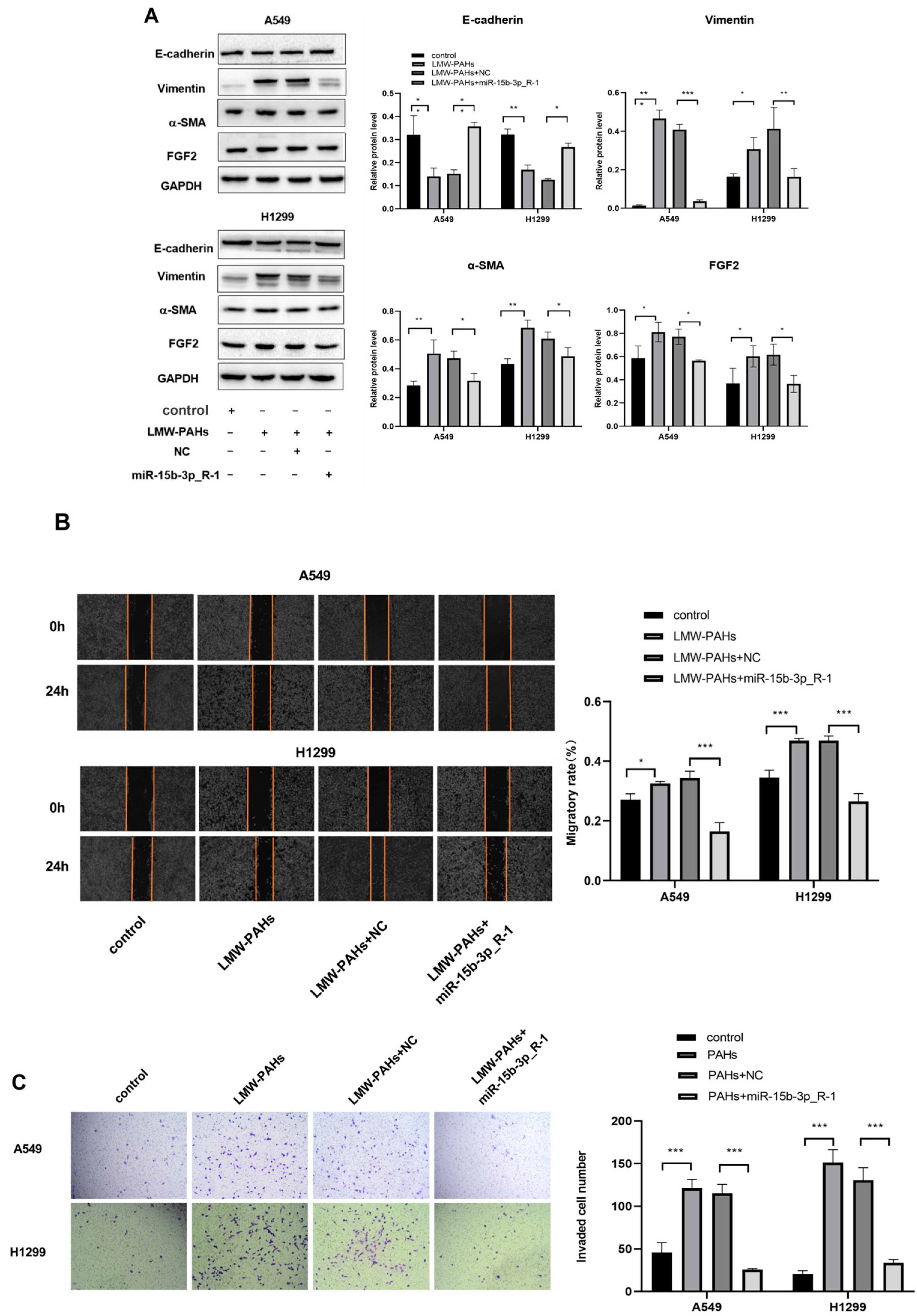
3.4. The Effects of miR-15b-3p_R-1 Overexpression on EMT, Migration, and Invasion
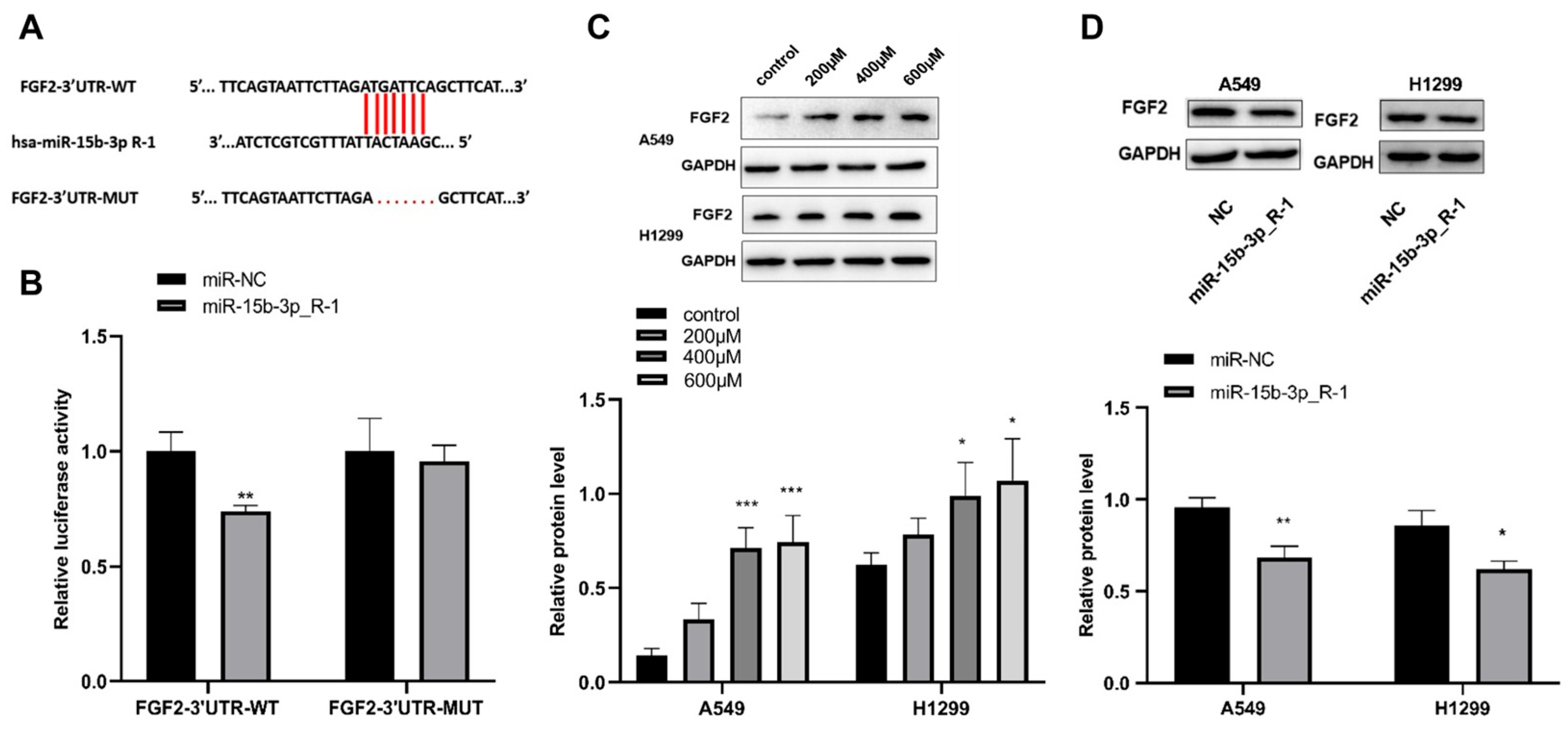
3.5. The Interaction Between FGF2 and miR-15b-3p_R-1
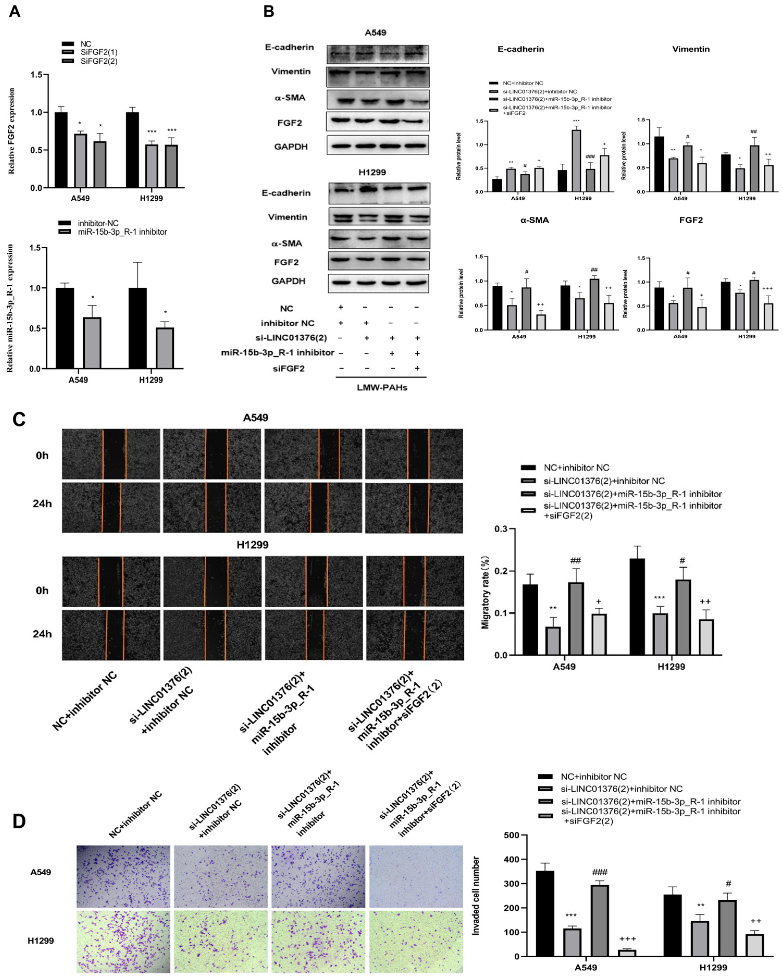
3.6. The Regulation of LINC01376 on EMT, Migration and Invasion by miR-15b-3p_R-1/FGF2 Axis
4. Discussion
5. Limitations
6. Conclusions
Supplementary Materials
Author Contributions
Funding
Institutional Review Board Statement
Informed Consent Statement
Data Availability Statement
Acknowledgments
Conflicts of Interest
References
- Ali-Taleshi, M.S.; Moeinaddini, M.; Riyahi Bakhtiari, A.; Feiznia, S.; Squizzato, S.; Bourliva, A. A one-year monitoring of spatiotemporal variations of PM2.5-bound PAHs in Tehran, Iran: Source apportionment, local and regional sources origins and source-specific cancer risk assessment. Environ. Pollut. 2021, 274, 115883. [Google Scholar] [CrossRef]
- Gbeddy, G.; Goonetilleke, A.; Ayoko, G.A.; Egodawatta, P. Transformation and degradation of polycyclic aromatic hydrocarbons (PAHs) in urban road surfaces: Influential factors, implications and recommendations. Environ. Pollut. 2020, 257, 113510. [Google Scholar] [CrossRef]
- Stading, R.; Gastelum, G.; Chu, C.; Jiang, W.; Moorthy, B. Molecular mechanisms of pulmonary carcinogenesis by polycyclic aromatic hydrocarbons (PAHs): Implications for human lung cancer. Semin. Cancer Biol. 2021, 76, 3–16. [Google Scholar] [CrossRef]
- Kanjanasiranont, N.; Prueksasit, T.; Sahanavin, N. Ambient and Indoor PM10 and PM10-bound PAHs around the Vicinity of an Industrial Estate in Rayong, Thailand: Concentration and Source Identification. Appl. Environ. Res. 2021, 43, 15–29. [Google Scholar] [CrossRef]
- Wu, S.; Chen, Z.; Yang, L.; Zhang, Y.; Luo, X.; Guo, J.; Shao, Y. Particle-bound PAHs induced glucose metabolism disorders through HIF-1 pathway. Sci. Total Environ. 2021, 797, 149132. [Google Scholar] [CrossRef] [PubMed]
- Moriello, C.; Costabile, M.; Spinelli, M.; Amoresano, A.; Palumbo, G.; Febbraio, F.; Piscopo, M. Altered Expression of Protamine-like and Their DNA Binding Induced by Cr(VI): A Possible Risk to Spermatogenesis? Biomolecules 2022, 12, 700. [Google Scholar] [CrossRef]
- Guo, H.; Zhang, Z.; Wang, H.; Ma, H.; Hu, F.; Zhang, W.; Liu, Y.; Huang, Y.; Zeng, Y.; Li, C.; et al. Oxidative stress and inflammatory effects in human lung epithelial A549 cells induced by phenanthrene, fluorene, and their binary mixture. Environ. Toxicol. 2021, 36, 95–104. [Google Scholar] [CrossRef] [PubMed]
- Guo, H.; Huang, Y.; Wang, H.; Zhang, Z.; Li, C.; Hu, F.; Zhang, W.; Liu, Y.; Zeng, Y.; Wang, J. Low molecular weight-PAHs induced inflammation in A549 cells by activating PI3K/AKT and NF-κB signaling pathways. Toxicol. Res. 2021, 10, 150–157. [Google Scholar] [CrossRef] [PubMed]
- Ma, H.; Wang, H.; Zhang, H.; Guo, H.; Zhang, W.; Hu, F.; Yao, Y.; Wang, D.; Li, C.; Wang, J. Effects of phenanthrene on oxidative stress and inflammation in lung and liver of female rats. Environ. Toxicol. 2020, 35, 37–46. [Google Scholar] [CrossRef]
- Vu, T.; Jin, L.; Datta, P.K. Effect of Cigarette Smoking on Epithelial to Mesenchymal Transition (EMT) in Lung Cancer. J. Clin. Med. 2016, 5, 44. [Google Scholar] [CrossRef] [PubMed]
- Nan, N.; Duan, H.; Yang, X.; Wang, L.; Liu, A.; Chen, R.; Qin, G.; Sang, N. Atmospheric PM2.5-bound polycyclic aromatic hydrocarbons in China’s four cities: Characterization, risk assessment, and epithelial-to-mesenchymal transition induced by PM2.5. Atmos. Pollut. Res. 2021, 12, 101122. [Google Scholar] [CrossRef]
- Xu, Z.; Ding, W.; Deng, X. PM2.5, Fine Particulate Matter: A Novel Player in the Epithelial-Mesenchymal Transition? Front. Physiol. 2019, 10, 1404. [Google Scholar] [CrossRef]
- Meng, X.; Zhang, Y.; Hu, Y.; Zhong, J.; Jiang, C.; Zhang, H. LncRNA CCAT1 sponges miR-218-5p to promote EMT, cellular migration and invasion of retinoblastoma by targeting MTF2. Cell. Signal. 2021, 86, 110088. [Google Scholar] [CrossRef] [PubMed]
- Panji, M.; Behmard, V.; Zare, Z.; Malekpour, M.; Nejadbiglari, H.; Yavari, S.; Nayerpour Dizaj, T.; Safaeian, A.; Maleki, N.; Abbasi, M.; et al. Suppressing effects of green tea extract and Epigallocatechin-3-gallate (EGCG) on TGF-β- induced Epithelial-to-mesenchymal transition via ROS/Smad signaling in human cervical cancer cells. Gene 2021, 794, 145774. [Google Scholar] [CrossRef] [PubMed]
- Shi, H.; Xie, J.; Wang, K.; Li, W.; Yin, L.; Wang, G.; Wu, Z.; Ni, J.; Mao, W.; Guo, C.; et al. LINC01451 drives epithelial-mesenchymal transition and progression in bladder cancer cells via LIN28/TGF-β/Smad pathway. Cell. Signal. 2021, 81, 109932. [Google Scholar] [CrossRef] [PubMed]
- Liu, M.; Zhang, Y.; Yang, J.; Zhan, H.; Zhou, Z.; Jiang, Y.; Shi, X.; Fan, X.; Zhang, J.; Luo, W.; et al. Zinc-Dependent Regulation of ZEB1 and YAP1 Coactivation Promotes Epithelial-Mesenchymal Transition Plasticity and Metastasis in Pancreatic Cancer. Gastroenterology 2021, 160, 1771–1783.e1. [Google Scholar] [CrossRef]
- Wang, S.-C.; Sun, H.-L.; Hsu, Y.-H.; Liu, S.-H.; Lii, C.-K.; Tsai, C.-H.; Liu, K.-L.; Huang, C.-S.; Li, C.-C. α-Linolenic acid inhibits the migration of human triple-negative breast cancer cells by attenuating Twist1 expression and suppressing Twist1-mediated epithelial-mesenchymal transition. Biochem. Pharmacol. 2020, 180, 114152. [Google Scholar] [CrossRef] [PubMed]
- Kumar, M.; Jaiswal, R.K.; Prasad, R.; Yadav, S.S.; Kumar, A.; Yadava, P.K.; Singh, R.P. PARP-1 induces EMT in non-small cell lung carcinoma cells via modulating the transcription factors Smad4, p65 and ZEB1. Life Sci. 2021, 269, 118994. [Google Scholar] [CrossRef] [PubMed]
- Sari, E.; Oztay, F.; Tasci, A.E. Vitamin D modulates E-cadherin turnover by regulating TGF-β and Wnt signalings during EMT-mediated myofibroblast differentiation in A459 cells. J. Steroid Biochem. Mol. Biol. 2020, 202, 105723. [Google Scholar] [CrossRef]
- Shu, D.Y.; Lovicu, F.J. Enhanced EGF receptor-signaling potentiates TGFβ-induced lens epithelial-mesenchymal transition. Exp. Eye Res. 2019, 185, 107693. [Google Scholar] [CrossRef]
- Peng, Y.; Qin, Y.; Zhang, X.; Deng, S.; Yuan, Y.; Feng, X.; Chen, W.; Hu, F.; Gao, Y.; He, J.; et al. MiRNA-20b/SUFU/Wnt axis accelerates gastric cancer cell proliferation migration, migration and EMT. Heliyon 2021, 7, e06695. [Google Scholar] [CrossRef]
- Yan, G.; Chang, Z.; Wang, C.; Gong, Z.; Xin, H.; Liu, Z. LncRNA ILF3-AS1 promotes cell migration, invasion and EMT process in hepatocellular carcinoma via the miR-628-5p/MEIS2 axis to activate the Notch pathway. Dig. Liver Dis. 2022, 54, 125–135. [Google Scholar] [CrossRef]
- Liang, H.; Yu, T.; Han, Y.; Jiang, H.; Wang, C.; You, T.; Zhao, X.; Shan, H.; Yang, R.; Yang, L.; et al. LncRNA PTAR promotes EMT and invasion-metastasis in serous ovarian cancer by competitively binding miR-101-3p to regulate ZEB1 expression. Mol. Cancer 2018, 17, 119. [Google Scholar] [CrossRef] [PubMed]
- Jiang, Y.; Cao, W.; Wu, K.; Qin, X.; Wang, X.; Li, Y.; Yu, B.; Zhang, Z.; Wang, X.; Yan, M.; et al. LncRNA LINC00460 promotes EMT in head and neck squamous cell carcinoma by facilitating peroxiredoxin-1 into the nucleus. J. Exp. Clin. Cancer Res. CR 2019, 38, 365. [Google Scholar] [CrossRef] [PubMed]
- Chen, L.; Feng, S.; Fan, Z.; Gong, C.; Liu, B.; Liu, Z.; Li, C.; Song, E.; Sun, S.; Wu, G.; et al. Progress in non-coding RNA research. Sci. Sin. Vitae. 2019, 49, 1573–1605. [Google Scholar] [CrossRef]
- Chen, C.; Li, H.; Wang, X.; Wang, L.; Zeng, Q. Lnc-LFAR1 affects intrahepatic cholangiocarcinoma proliferation, invasion, and EMT by regulating the TGFβ/Smad signaling pathway. Int. J. Clin. Exp. Pathol. 2019, 12, 2455–2461. [Google Scholar]
- Peng, P.H.; Chieh-Yu Lai, J.; Hsu, K.W.; Wu, K.J. Hypoxia-induced lncRNA RP11-390F4.3 promotes epithelial-mesenchymal transition (EMT) and metastasis through upregulating EMT regulators. Cancer Lett. 2020, 483, 35–45. [Google Scholar] [CrossRef] [PubMed]
- He, R.; Zhang, F.H.; Shen, N. LncRNA FEZF1-AS1 enhances epithelial-mesenchymal transition (EMT) through suppressing E-cadherin and regulating WNT pathway in non-small cell lung cancer (NSCLC). Biomed. Pharmacother. 2017, 95, 331–338. [Google Scholar] [CrossRef] [PubMed]
- Dragomir, M.P.; Knutsen, E.; Calin, G.A. Classical and noncanonical functions of miRNAs in cancers. Trends Genet. TIG 2022, 38, 379–394. [Google Scholar] [CrossRef] [PubMed]
- Hao, R.; Zhu, X.; Tian, C.; Jiang, M.; Huang, Y.; Zhu, C. Integrated analysis of the role of miRNA-mRNA in determining different body colors of leopard coral grouper (Plectropomus leopardus). Aquaculture 2022, 548, 737575. [Google Scholar] [CrossRef]
- Shen, J.; Hong, L.; Yu, D.; Cao, T.; Zhou, Z.; He, S. LncRNA XIST promotes pancreatic cancer migration, invasion and EMT by sponging miR-429 to modulate ZEB1 expression. Int. J. Biochem. Cell Biol. 2019, 113, 17–26. [Google Scholar] [CrossRef] [PubMed]
- Huang, Y.; Huang, Y.; Wang, H.; Zhang, H.; Shi, L.; Li, C.; Li, X.; Zeng, Y.; Liu, Y.; Wu, M.; et al. The effect of low molecular weight-polycyclic aromatic hydrocarbons responsive hsa_circ_0039929/hsa-miR-15b-3p_R-1/FGF2 circuit on inflammatory response of A549 cells via the PI3K/AKT pathway and epithelial-mesenchymal transition process. Environ. Toxicol. 2022, 37, 2005–2018. [Google Scholar] [CrossRef] [PubMed]
- Nakamura, Y. Multiple Therapeutic Applications of RBM-007, an Anti-FGF2 Aptamer. Cells 2021, 10, 1617. [Google Scholar] [CrossRef]
- Strutz, F.; Zeisberg, M.; Ziyadeh, F.N.; Yang, C.Q.; Kalluri, R.; Müller, G.A.; Neilson, E.G. Role of basic fibroblast growth factor-2 in epithelial-mesenchymal transformation. Kidney Int. 2002, 61, 1714–1728. [Google Scholar] [CrossRef] [PubMed]
- Zhang, S.; Wang, L.; Liu, H.; Zhao, G.; Ming, L. Enhancement of recombinant myricetin on the radiosensitivity of lung cancer A549 and H1299 cells. Diagn. Pathol. 2014, 9, 68. [Google Scholar] [CrossRef] [PubMed]
- Guo, W.; Liu, S.; Ju, X.; Du, J.; Xu, B.; Yuan, H.; Qin, F.; Li, L. The antitumor effect of hinesol, extract from Atractylodes lancea (Thunb.) DC. by proliferation, inhibition, and apoptosis induction via MEK/ERK and NF-κB pathway in non-small cell lung cancer cell lines A549 and NCI-H1299. J. Cell. Biochem. 2019, 120, 18600–18607. [Google Scholar] [CrossRef]
- Sidorova, M.; Petrikaitė, V. The Effect of Beta Adrenoreceptor Blockers on Viability and Cell Colony Formation of Non-Small Cell Lung Cancer Cell Lines A549 and H1299. Molecules 2022, 27, 1938. [Google Scholar] [CrossRef]
- Greenburg, G.; Hay, E.D. Epithelia suspended in collagen gels can lose polarity and express characteristics of migrating mesenchymal cells. J. Cell Biol. 1982, 95, 333–339. [Google Scholar] [CrossRef]
- Chong, Z.X.; Yeap, S.K.; Ho, W.Y. Unraveling the roles of miRNAs in regulating epithelial-to-mesenchymal transition (EMT) in osteosarcoma. Pharmacol. Res. 2021, 172, 105818. [Google Scholar] [CrossRef]
- Font-Noguera, M.; Montemurro, M.; Benassayag, C.; Monier, B.; Suzanne, M. Getting started for migration: A focus on EMT cellular dynamics and mechanics in developmental models. Cells Dev. 2021, 168, 203717. [Google Scholar] [CrossRef]
- Tang, W.; Du, L.; Sun, W.; Yu, Z.; He, F.; Chen, J.; Li, X.; Li, X.; Yu, L.; Chen, D. Maternal exposure to fine particulate air pollution induces epithelial-to-mesenchymal transition resulting in postnatal pulmonary dysfunction mediated by transforming growth factor-β/Smad3 signaling. Toxicol. Lett. 2017, 267, 11–20. [Google Scholar] [CrossRef]
- García-Cuellar, C.M.; Santibáñez-Andrade, M.; Chirino, Y.I.; Quintana-Belmares, R.; Morales-Bárcenas, R.; Quezada-Maldonado, E.M.; Sánchez-Pérez, Y. Particulate Matter (PM10) Promotes Cell Invasion through Epithelial-Mesenchymal Transition (EMT) by TGF-β Activation in A549 Lung Cells. Int. J. Mol. Sci. 2021, 22, 12632. [Google Scholar] [CrossRef]
- Yun, Y.; Gao, R.; Yue, H.; Liu, X.; Li, G.; Sang, N. Polycyclic aromatic hydrocarbon (PAH)-containing soils from coal gangue stacking areas contribute to epithelial to mesenchymal transition (EMT) modulation on cancer cell metastasis. Sci. Total Environ. 2017, 580, 632–640. [Google Scholar] [CrossRef] [PubMed]
- Li, D.; Yun, Y.; Gao, R. Oxygenated Polycyclic aromatic hydrocarbons (Oxy-PAHs) facilitate lung cancer metastasis by epigenetically regulating the epithelial-to-mesenchymal transition (EMT). Environ. Pollut. 2019, 255, 113261. [Google Scholar] [CrossRef]
- Aghaei-Zarch, S.M.; Alipourfard, I.; Rasoulzadeh, H.; Najafi, S.; Aghaei-Zarch, F.; Partov, S.; Movafagh, A.; Jahanara, A.; Toolabi, A.; Sheikhmohammadi, A.; et al. Non-coding RNAs: An emerging player in particulate matter 2.5-mediated toxicity. Int. J. Biol. Macromol. 2023, 235, 123790. [Google Scholar] [CrossRef] [PubMed]
- Zou, R.; Lu, J.; Bai, X.; Yang, Y.; Zhang, S.; Wu, S.; Tang, Z.; Li, K.; Hua, X. The epigenetic-modified downregulation of LOXL1 protein mediates EMT in bladder epithelial cells exposed to benzo[a]pyrene and its metabolite BPDE. Int. Immunopharmacol. 2024, 142, 113232. [Google Scholar] [CrossRef]
- Han, T.S.; Hur, K.; Cho, H.S.; Ban, H.S. Epigenetic Associations between lncRNA/circRNA and miRNA in Hepatocellular Carcinoma. Cancers 2020, 12, 2622. [Google Scholar] [CrossRef]
- Entezari, M.; Taheriazam, A.; Orouei, S.; Fallah, S.; Sanaei, A.; Hejazi, E.S.; Kakavand, A.; Rezaei, S.; Heidari, H.; Behroozaghdam, M.; et al. LncRNA-miRNA axis in tumor progression and therapy response: An emphasis on molecular interactions and therapeutic interventions. Biomed. Pharmacother. 2022, 154, 113609. [Google Scholar] [CrossRef] [PubMed]
- Fu, Q.; Li, Y.; Zhao, S.; Wang, H.; Zhao, C.; Zhang, P.; Cao, M.; Yang, N.; Li, C. Comprehensive identification and expression profiling of immune-related lncRNAs and their target genes in the intestine of turbot (Scophthalmus maximus L.) in response to Vibrio anguillarum infection. Fish Shellfish. Immunol. 2022, 130, 233–243. [Google Scholar] [CrossRef]
- O’Brien, S.J.; Bishop, C.; Hallion, J.; Fiechter, C.; Scheurlen, K.; Paas, M.; Burton, J.; Galandiuk, S. Long non-coding RNA (lncRNA) and epithelial-mesenchymal transition (EMT) in colorectal cancer: A systematic review. Cancer Biol. Ther. 2020, 21, 769–781. [Google Scholar] [CrossRef]
- Mello, A.C.; Freitas, M.; Coutinho, L.; Falcon, T.; Matte, U. Machine Learning Supports Long Noncoding RNAs as Expression Markers for Endometrial Carcinoma. BioMed Res. Int. 2020, 2020, 3968279. [Google Scholar] [CrossRef]
- Cabiati, M.; Fontanini, M.; Giacomarra, M.; Politano, G.; Randazzo, E.; Peroni, D.; Federico, G.; Del Ry, S. Screening and Identification of Putative Long Non-Coding RNA in Childhood Obesity: Evaluation of Their Transcriptional Levels. Biomedicines 2022, 10, 529. [Google Scholar] [CrossRef]
- Wei, S.; Peng, L.; Yang, J.; Sang, H.; Jin, D.; Li, X.; Chen, M.; Zhang, W.; Dang, Y.; Zhang, G. Exosomal transfer of miR-15b-3p enhances tumorigenesis and malignant transformation through the DYNLT1/Caspase-3/Caspase-9 signaling pathway in gastric cancer. J. Exp. Clin. Cancer Res. CR 2020, 39, 32. [Google Scholar] [CrossRef] [PubMed]
- He, X.; Zhang, J.; Guo, Y.; Yang, X.; Huang, Y.; Hao, D. Exosomal miR-9-5p derived from BMSCs alleviates apoptosis, inflammation and endoplasmic reticulum stress in spinal cord injury by regulating the HDAC5/FGF2 axis. Mol. Immunol. 2022, 145, 97–108. [Google Scholar] [CrossRef] [PubMed]
- Ma, M.; Li, H.; Wang, P.; Yang, W.; Mi, R.; Zhuang, J.; Jiang, Y.; Lu, Y.; Shen, X.; Wu, Y.; et al. ATF6 aggravates angiogenesis-osteogenesis coupling during ankylosing spondylitis by mediating FGF2 expression in chondrocytes. iScience 2021, 24, 102791. [Google Scholar] [CrossRef] [PubMed]
- Chen, X.; Zhao, H.; Chen, C.; Li, J.; He, J.; Fu, X.; Zhao, H. The HPA/SDC1 axis promotes invasion and metastasis of pancreatic cancer cells by activating EMT via FGF2 upregulation. Oncol. Lett. 2020, 19, 211–220. [Google Scholar] [CrossRef]
- Schelch, K.; Wagner, C.; Hager, S.; Pirker, C.; Siess, K.; Lang, E.; Lin, R.; Kirschner, M.B.; Mohr, T.; Brcic, L.; et al. FGF2 and EGF induce epithelial-mesenchymal transition in malignant pleural mesothelioma cells via a MAPKinase/MMP1 signal. Carcinogenesis 2018, 39, 534–545. [Google Scholar] [CrossRef]
- Ferrero, G.; Festa, R.; Follia, L.; Lettieri, G.; Tarallo, S.; Notari, T.; Giarra, A.; Marinaro, C.; Pardini, B.; Marano, A.; et al. Small noncoding RNAs and sperm nuclear basic proteins reflect the environmental impact on germ cells. Mol. Med. 2024, 30, 12. [Google Scholar] [CrossRef]






| Gene | Primer | Sequence |
|---|---|---|
| LINC01376 | Forward | AAGTGGCTAACATCCGAGTTCATCATC |
| Reverse | AGGCGTTGAATCATCTGGCTTGG | |
| LINC01376-WT | Forward | ATAACCGGTGTATACATTCCTTCTCCCTTTG |
| Reverse | GCACTGCAGGCATTCAATATTATTAGTGTTTGTAC | |
| LINC01376-MUT | Forward | CTAAAGCACCCTCTAGTGTCTGGATTCAACGCCTGGAGAAGCTA |
| Reverse | TAGCTTCTCCAGGCGTTGAATCCAGACACTAGAGGGTGCTTTAG | |
| FGF2 | Forward | CATCAAGCTACAACTTCAAGCA |
| Reverse | CCGTAACACATTTAGAAGCCAG | |
| FGF2 3′UTR-WT | Forward | GCGGAATTCGCTGCTTTATAGTTCTCTGGC |
| Reverse | GCGCTGCAGAGAAATGAAAACTGACAGTAG | |
| FGF2 3′UTR-MUT | Forward | AATAATTTCAGTAATTCTTAGAGCTTCATCATTAAGAATATC |
| Reverse | GATATTCTTAATGATGAAGCTCTAAGAATTACTGAAATTATT | |
| GAPDH | Forward | CAGGAGGCATTGCTGATGAT |
| Reverse | GAAGGCTGGGGCTCATTT | |
| hsa-miR-15b-3p_R-1_R-1 | Forward | CGCGCGAATCATTATTTGC |
| Reverse | AGTGCAGGGTCCGAGGTATT | |
| RT Primer | GTCGTATCCAGTGCAGGGTCCGAGGTATTCGCACTGGATACGACAGAGCA | |
| U6 | Forward | CTCGCTTCGGCAGCACA |
| Reverse | AACGCTTCACGAATTTGCGT | |
| RT Primer | AACGCTTCACGAATTTGCGT |
Disclaimer/Publisher’s Note: The statements, opinions and data contained in all publications are solely those of the individual author(s) and contributor(s) and not of MDPI and/or the editor(s). MDPI and/or the editor(s) disclaim responsibility for any injury to people or property resulting from any ideas, methods, instructions or products referred to in the content. |
© 2026 by the authors. Licensee MDPI, Basel, Switzerland. This article is an open access article distributed under the terms and conditions of the Creative Commons Attribution (CC BY) license.
Share and Cite
Qin, J.; Huang, Y.; Hu, Y.; Ma, H.; Zhang, Z.; Li, Y.; Jiang, S.; Li, C.; Li, K.; Wang, J.; et al. The Role of the LINC01376/miR-15b-3p_R-1/FGF2 Axis in A549 and H1299 Cells EMT Induced by LMW-PAHs. Toxics 2026, 14, 54. https://doi.org/10.3390/toxics14010054
Qin J, Huang Y, Hu Y, Ma H, Zhang Z, Li Y, Jiang S, Li C, Li K, Wang J, et al. The Role of the LINC01376/miR-15b-3p_R-1/FGF2 Axis in A549 and H1299 Cells EMT Induced by LMW-PAHs. Toxics. 2026; 14(1):54. https://doi.org/10.3390/toxics14010054
Chicago/Turabian StyleQin, Jiali, Yamin Huang, Yixuan Hu, Haitao Ma, Zhengyi Zhang, Yuanjie Li, Shiyao Jiang, Chengyun Li, Kaikai Li, Junling Wang, and et al. 2026. "The Role of the LINC01376/miR-15b-3p_R-1/FGF2 Axis in A549 and H1299 Cells EMT Induced by LMW-PAHs" Toxics 14, no. 1: 54. https://doi.org/10.3390/toxics14010054
APA StyleQin, J., Huang, Y., Hu, Y., Ma, H., Zhang, Z., Li, Y., Jiang, S., Li, C., Li, K., Wang, J., & Liu, X. (2026). The Role of the LINC01376/miR-15b-3p_R-1/FGF2 Axis in A549 and H1299 Cells EMT Induced by LMW-PAHs. Toxics, 14(1), 54. https://doi.org/10.3390/toxics14010054

