Reduction of Glyoxalase 1 Expression Links Fetal Methylmercury Exposure to Autism Spectrum Disorder Pathogenesis
Abstract
1. Introduction
2. Materials and Methods
2.1. Single-Cell RNA Sequencing (scRNA-seq)
2.2. Differential Gene Expression
2.3. Primary Cultured RGPs
2.4. Pharmacological Treatments
2.4.1. 250 nM MeHg
2.4.2. Aminoguanidine (AG)
2.4.3. N-acetyl-l-cysteine (NAC)
2.4.4. CREB Inhibitor (iCREB)
2.4.5. Plasmid Transfections
2.5. Reverse Transcription-Quantitative Real-Time Polymerase Chain Reaction (RT-qPCR)
2.6. Immunocytochemistry
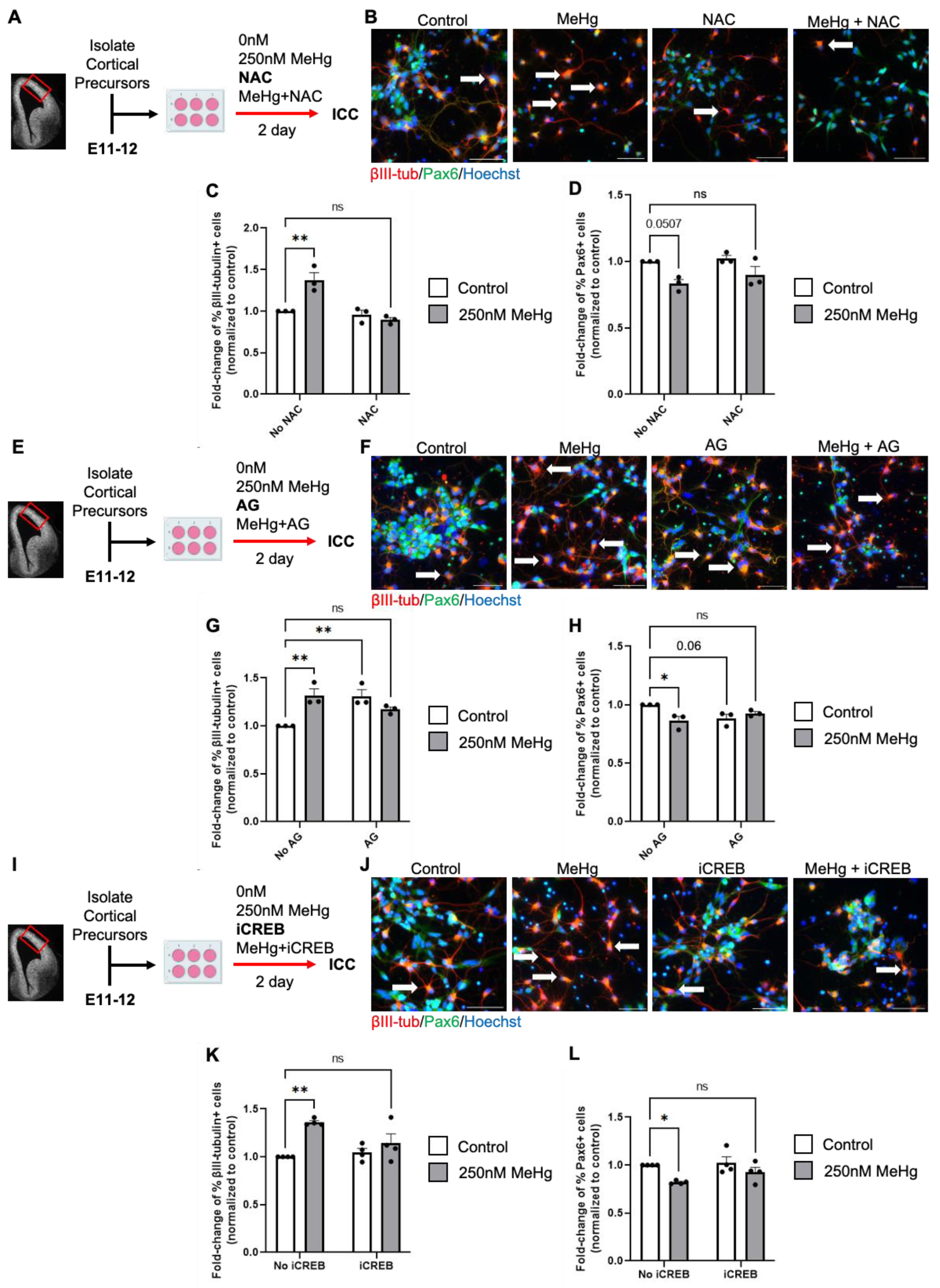
3. Results
4. Discussion
Author Contributions
Funding
Institutional Review Board Statement
Informed Consent Statement
Data Availability Statement
Acknowledgments
Conflicts of Interest
References
- Junaid, M.A.; Kowal, D.; Barua, M.; Pullarkat, P.S.; Brooks, S.S.; Pullarkat, R.K. Proteomic Studies Identified a Single Nucleotide Polymorphism in Glyoxalase I as Autism Susceptibility Factor. Am. J. Med. Genet. A 2004, 131, 11. [Google Scholar] [CrossRef]
- Kovač, J.; Podkrajšek, K.T.; Lukšič, M.M.; Battelino, T. Weak Association of Glyoxalase 1 (GLO1) Variants with Autism Spectrum Disorder. Eur. Child. Adolesc. Psychiatry 2015, 24, 75–82. [Google Scholar] [CrossRef]
- Peculis, R.; Konrade, I.; Skapare, E.; Fridmanis, D.; Nikitina-Zake, L.; Lejnieks, A.; Pirags, V.; Dambrova, M.; Klovins, J. Identification of Glyoxalase 1 Polymorphisms Associated with Enzyme Activity. Gene 2013, 515, 140–143. [Google Scholar] [CrossRef]
- Yang, G.; Cancino, G.I.; Zahr, S.K.; Frankland, P.W.; Kaplan, D.R.; Miller, F.D. A Glo1-Methylglyoxal Pathway That Is Perturbed in Maternal Diabetes Regulates Embryonic and Adult Neural Stem Cell Pools in Murine Offspring. Cell Rep. 2016, 17, 1022–1036. [Google Scholar] [CrossRef]
- Wu, Z.; Fu, Y.; Yang, Y.; Huang, C.; Zheng, C.; Guo, Z.; Yang, Z.; Chen, X.; Zhu, J.; Wang, J.; et al. Gating TrkB Switch by Methylglyoxal Enables GLO1 as a Target for Depression. bioRxiv 2018. [Google Scholar] [CrossRef]
- Grandjean, P.; Weihe, P.; White, R.F.; Debes, F.; Araki, S.; Yokoyama, K.; Murata, K.; SØrensen, N.; Dahl, R.; JØrgensen, P.J. Cognitive Deficit in 7-Year-Old Children with Prenatal Exposure to Methylmercury. Neurotoxicol. Teratol. 1997, 19, 417–428. [Google Scholar] [CrossRef]
- Bisen-Hersh, E.B.; Farina, M.; Barbosa, F.; Rocha, J.B.T.; Aschner, M. Behavioral Effects of Developmental Methylmercury Drinking Water Exposure in Rodents. J. Trace Elem. Med. Biol. 2014, 28, 117–124. [Google Scholar] [CrossRef]
- Dack, K.; Fell, M.; Taylor, C.M.; Havdahl, A.; Lewis, S.J. Prenatal Mercury Exposure and Neurodevelopment up to the Age of 5 Years: A Systematic Review. Int. J. Environ. Res. Public. Health 2022, 19, 1976. [Google Scholar] [CrossRef]
- World Health Organization Mercury and Health. Available online: https://www.who.int/news-room/fact-sheets/detail/mercury-and-health (accessed on 26 July 2022).
- Loan, A.; Leung, J.W.H.; Cook, D.P.; Ko, C.; Vanderhyden, B.C.; Wang, J.; Chan, H.M. Prenatal Low-Dose Methylmercury Exposure Causes Premature Neuronal Differentiation and Autism-like Behaviors in a Rodent Model. iScience 2023, 26, 106093. [Google Scholar] [CrossRef]
- Karagas, M.R.; Choi, A.L.; Oken, E.; Horvat, M.; Schoeny, R.; Kamai, E.; Cowell, W.; Grandjean, P.; Korrick, S. Evidence on the Human Health Effects of Low-Level Methylmercury Exposure. Environ. Health Perspect. 2012, 120, 799–806. [Google Scholar] [CrossRef]
- Choi, B.H.; Lapham, L.W.; Amin-Zaki, L.; Saleem, T. Abnormal Neuronal Migration, Deranged Cerebral Cortical Organization, and Diffuse White Matter Astrocytosis of Human Fetal Brain: A Major Effect of Methylmercury Poisoning in Utero. J. Neuropathol. Exp. Neurol. 1978, 37, 719–733. [Google Scholar] [CrossRef] [PubMed]
- Debes, F.; Weihe, P.; Grandjean, P. Cognitive Deficits at Age 22 Years Associated with Prenatal Exposure to Methylmercury. Cortex 2016, 74, 358–369. [Google Scholar] [CrossRef] [PubMed]
- Debes, F.; Budtz-Jørgensen, E.; Weihe, P.; White, R.F.; Grandjean, P. Impact of Prenatal Methylmercury Exposure on Neurobehavioral Function at Age 14 Years. Neurotoxicol. Teratol. 2006, 28, 536–547. [Google Scholar] [CrossRef] [PubMed]
- Jafari Mohammadabadi, H.; Rahmatian, A.; Sayehmiri, F.; Rafiei, M. The Relationship Between the Level of Copper, Lead, Mercury and Autism Disorders: A Meta-Analysis. Pediatr. Health Med. Ther. 2020, 11, 369–378. [Google Scholar] [CrossRef] [PubMed]
- Shannon, P.; Markiel, A.; Ozier, O.; Baliga, N.S.; Wang, J.T.; Ramage, D.; Amin, N.; Schwikowski, B.; Ideker, T. Cytoscape: A Software Environment for Integrated Models of Biomolecular Interaction Networks. Genome Res. 2003, 13, 2498. [Google Scholar] [CrossRef] [PubMed]
- Yuan, X.; Wang, J.; Chan, H.M. Correction: Yuan et al. Sub-Micromolar Methylmercury Exposure Promotes Premature Differentiation of Murine Embryonic Neural Precursor at the Expense of Their Proliferation. Toxics 2018, 6, 61. Toxics 2021, 9, 322. [Google Scholar] [CrossRef] [PubMed]
- Seo, K.; Ki, S.H.; Shin, S.M. Methylglyoxal Induces Mitochondrial Dysfunction and Cell Death in Liver. Toxicol. Res. 2014, 30, 193–198. [Google Scholar] [CrossRef] [PubMed]
- Kinsky, O.R.; Hargraves, T.L.; Anumol, T.; Jacobsen, N.E.; Dai, J.; Snyder, S.A.; Monks, T.J.; Lau, S.S. Metformin Scavenges Methylglyoxal To Form a Novel Imidazolinone in Humans. Chem. Res. Toxicol. 2016, 29, 227. [Google Scholar] [CrossRef] [PubMed]
- Wang, J.; Gallagher, D.; Devito, L.M.; Cancino, G.I.; Tsui, D.; He, L.; Keller, G.M.; Frankland, P.W.; Kaplan, D.R.; Miller, F.D. Metformin Activates an Atypical PKC-CBP Pathway to Promote Neurogenesis and Enhance Spatial Memory Formation. Cell Stem Cell 2012, 11, 23–35. [Google Scholar] [CrossRef]
- Mericq, V.; Piccardo, C.; Cai, W.; Chen, X.; Zhu, L.; Striker, G.E.; Vlassara, H.; Uribarri, J. Maternally Transmitted and Food-Derived Glycotoxins: A Factor Preconditioning the Young to Diabetes? Diabetes Care 2010, 33, 2232–2237. [Google Scholar] [CrossRef]
- Piuri, G.; Basello, K.; Rossi, G.; Soldavini, C.M.; Duiella, S.; Privitera, G.; Spadafranca, A.; Costanzi, A.; Tognon, E.; Cappelletti, M.; et al. Methylglyoxal, Glycated Albumin, PAF, and TNF-α: Possible Inflammatory and Metabolic Biomarkers for Management of Gestational Diabetes. Nutrients 2020, 12, 479. [Google Scholar] [CrossRef] [PubMed]
- Krakowiak, P.; Walker, C.K.; Bremer, A.A.; Baker, A.S.; Ozonoff, S.; Hansen, R.L.; Hertz-Picciotto, I. Maternal Metabolic Conditions and Risk for Autism and Other Neurodevelopmental Disorders. Pediatrics 2012, 129, e1121–e1128. [Google Scholar] [CrossRef] [PubMed]
- Xiang, A.H.; Wang, X.; Martinez, M.P.; Walthall, J.C.; Curry, E.S.; Page, K.; Buchanan, T.A.; Coleman, K.J.; Getahun, D. Association of Maternal Diabetes with Autism in Offspring. JAMA 2015, 313, 1425–1434. [Google Scholar] [CrossRef] [PubMed]
- Li, M.; Fallin, M.D.; Riley, A.; Landa, R.; Walker, S.O.; Silverstein, M.; Caruso, D.; Pearson, C.; Kiang, S.; Dahm, J.L.; et al. The Association of Maternal Obesity and Diabetes with Autism and Other Developmental Disabilities. Pediatrics 2016, 137. [Google Scholar]
- Wang, K.; Li, N.; Xu, M.; Huang, M.; Huang, F. Glyoxalase 1 Inhibitor Alleviates Autism-like Phenotype in a Prenatal Valproic Acid-Induced Mouse Model. ACS Chem. Neurosci. 2020, 11, 3786–3792. [Google Scholar] [CrossRef]
- Unoki, T.; Abiko, Y.; Toyama, T.; Uehara, T.; Tsuboi, K.; Nishida, M.; Kaji, T.; Kumagai, Y. Methylmercury, an Environmental Electrophile Capable of Activation and Disruption of the Akt/CREB/Bcl-2 Signal Transduction Pathway in SH-SY5Y Cells. Sci. Rep. 2016, 6, 28944. [Google Scholar] [CrossRef]




| Gene | p-Value | Average log2FC | Regulation (Relative to 0 ppm RGPs) |
|---|---|---|---|
| Glo1 | 3.08 × 10−164 | −0.9240032 | Downregulated |
| Rpl26 | 2.85 × 10−150 | −0.5132826 | Downregulated |
| Cwc22 | 1.48 × 10−105 | −0.7570934 | Downregulated |
| Gm47283 | 2.01 × 10−90 | −0.7192588 | Downregulated |
| Tpm3−rs7 | 1.08 × 10−86 | −0.5086832 | Downregulated |
| Ddx3y | 7.17 × 10−59 | −0.4261163 | Downregulated |
| Eif2s3y | 6.14 × 10−58 | −0.4087932 | Downregulated |
| Rsrp1 | 7.15 × 10−57 | −0.5629889 | Downregulated |
| 1810026B05Rik | 8.95 × 10−52 | −0.4919984 | Downregulated |
| Actg1 | 1.06 × 10−36 | −0.2934132 | Downregulated |
| Btbd9 | 1.43 × 10−33 | −0.348239 | Downregulated |
| 1110038B12Rik | 1.04 × 10−30 | −0.3580768 | Downregulated |
| Gm21887 | 3.84 × 10−29 | −0.3112397 | Downregulated |
| Nr2f1 | 2.92 × 10−24 | −0.4025072 | Downregulated |
| Eif4a2 | 2.04 × 10−23 | −0.3295204 | Downregulated |
| Pop4 | 7.24 × 10−23 | −0.3122949 | Downregulated |
| Snhg15 | 1.97 × 10−19 | −0.3127317 | Downregulated |
| Mt1 | 2.23 × 10−19 | −0.3604426 | Downregulated |
| Gadd45g | 5.24 × 10−11 | −0.2945627 | Downregulated |
| Lix1 | 4.93 × 10−10 | −0.2608959 | Downregulated |
| Ier2 | 3.09 × 10−08 | −0.2509708 | Downregulated |
| Sparc | 2.02 × 10−07 | −0.258431 | Downregulated |
| Rmst | 0.00454018 | −0.2614077 | Downregulated |
| Xist | 5.78 × 10−163 | 1.09666796 | Upregulated |
| Rpl21 | 6.13 × 10−93 | 1.10845559 | Upregulated |
| Ubc | 4.95 × 10−67 | 0.56325077 | Upregulated |
| Tsix | 1.08 × 10−39 | 0.39728863 | Upregulated |
| Ubb | 6.08 × 10−38 | 0.30566344 | Upregulated |
| Tmem14c | 2.16 × 10−29 | 0.37480296 | Upregulated |
| Hist1h3c | 3.85 × 10−26 | 0.36725854 | Upregulated |
| Jund | 3.74 × 10−17 | 0.25385254 | Upregulated |
| Polr2k | 4.83 × 10−15 | 0.25872311 | Upregulated |
| Tmem108 | 8.33 × 10−15 | 0.26318465 | Upregulated |
| Dct | 1.67 × 10−14 | 0.31588436 | Upregulated |
| Hist1h4i | 3.47 × 10−13 | 0.29253036 | Upregulated |
| Hopx | 7.64 × 10−12 | 0.29434801 | Upregulated |
Disclaimer/Publisher’s Note: The statements, opinions and data contained in all publications are solely those of the individual author(s) and contributor(s) and not of MDPI and/or the editor(s). MDPI and/or the editor(s) disclaim responsibility for any injury to people or property resulting from any ideas, methods, instructions or products referred to in the content. |
© 2024 by the authors. Licensee MDPI, Basel, Switzerland. This article is an open access article distributed under the terms and conditions of the Creative Commons Attribution (CC BY) license (https://creativecommons.org/licenses/by/4.0/).
Share and Cite
Leung, J.W.-H.; Loan, A.; Xu, Y.; Yang, G.; Wang, J.; Chan, H.M. Reduction of Glyoxalase 1 Expression Links Fetal Methylmercury Exposure to Autism Spectrum Disorder Pathogenesis. Toxics 2024, 12, 449. https://doi.org/10.3390/toxics12070449
Leung JW-H, Loan A, Xu Y, Yang G, Wang J, Chan HM. Reduction of Glyoxalase 1 Expression Links Fetal Methylmercury Exposure to Autism Spectrum Disorder Pathogenesis. Toxics. 2024; 12(7):449. https://doi.org/10.3390/toxics12070449
Chicago/Turabian StyleLeung, Joseph Wai-Hin, Allison Loan, Yilin Xu, Guang Yang, Jing Wang, and Hing Man Chan. 2024. "Reduction of Glyoxalase 1 Expression Links Fetal Methylmercury Exposure to Autism Spectrum Disorder Pathogenesis" Toxics 12, no. 7: 449. https://doi.org/10.3390/toxics12070449
APA StyleLeung, J. W.-H., Loan, A., Xu, Y., Yang, G., Wang, J., & Chan, H. M. (2024). Reduction of Glyoxalase 1 Expression Links Fetal Methylmercury Exposure to Autism Spectrum Disorder Pathogenesis. Toxics, 12(7), 449. https://doi.org/10.3390/toxics12070449

